Розробка автоматизованого модулю для управління технічним обслуговуванням і ремонтом обладнання як частини КІС підприємства
Зміст
Вступ 2
1.
Теоретичні засади автоматизації управління технічним обслуговуванням і ремонтом
обладнання 4
1.1
Характеристика задачі автоматизації управління технічним обслуговуванням і
ремонтом обладнання 4
1.2
Аналіз ринку КІС 8
1.3
Опис постановки задачі на розробку програмного рішення 16
2.
Інтеграція задачі управління технічним обслуговуванням і ремонтом обладнання в
КІС підприємства 20
2.1
Функціональна структура і архітектура КІС підприємства 20
2.2
Місце задачі управління технічним обслуговуванням і ремонтом обладнання в КІС
підприємства 29
2.3
Інформаційна інтеграція задачі 31
2.4
Програмна інтеграція задачі 34
2.5Технічна
інтеграція задачі 36
2.6
Організаційна інтеграція задачі 37
3.
Автоматизація управління технічним обслуговуванням і ремонтом обладнання 40
3.1
Опис розробленого інформаційного забезпечення 40
3.2
Опис розробленого математичного забезпечення 2
3.3
Опис розробленого програмного забезпечення 4
3.4
Опис розробленого організаційного забезпечення 6
3.5
Ефективність впровадження системи 13
Висновки 16
Перелік
посилань 17
Вступ
У системі виробництва товарів і надання послуг основні фонди
(засоби виробництва - обладнання, інструменти, транспортні засоби, будівлі,
споруди і т. п.) займають провідну роль. У вартості продукції (послуг) їх
питома вага досягає 60%.У процесі експлуатації устаткування окремі деталі,
вузли і механізми машин поступово зношуються, порушується правильність їх
взаємодії, унаслідок чого машини виходять з ладута знижується їх
продуктивність.Машини та устаткування складаються з багатьох конструктивних
елементів, які в процесі експлуатації зазнають різних навантажень і тому
зношуються нерівномірно. Виникає необхідність відновлення тазаміни зношених
частин устаткування, яке ще придатне для подальшого використання.
Організація та управління технічною експлуатацією та ремонтом
основних виробничих фондів є головними завданнями операційного менеджменту у
виробничій інфраструктурі підприємства як у сфері матеріального виробництва,
так і у сфері послуг. Однак даний процес є трудомістким та передбачає
врахування багатьох факторів. З урахуванням вищезазначеного, задача
автоматизації управління технічним обслуговуванням і ремонтом обладнання є актуальною.
Метою курсової роботи є розробка автоматизованого модулю для
управління технічним обслуговуванням і ремонтом обладнання як частини КІС
підприємства.
Об’єктом даного дослідження є діяльність ремонтних
господарств підприємств. Предметом дослідження виступає управління технічним
обслуговуванням і ремонтом обладнання.
Виходячи з поставленої мети, було поставлено ряд
завдань, які необхідно вирішити в ході дослідження:
- навести характеристику задачі
автоматизації управління технічним обслуговуванням і ремонтом обладнання;
- провести аналіз стану
автоматизації у зазначеній області;
- здійснити постановку задачі
автоматизації управління технічним обслуговуванням і ремонтом обладнання;
- описати функціональну
структуру та архітектуру КІС підприємства з урахуванням задачі автоматизації
управління технічним обслуговуванням і ремонтом обладнання;
- визначити взаємозв’язок
досліджуваної задачі з іншими задачами КІС підприємства;
- визначити особливості
програмної, інформаційної, технічної та організаційної інтеграції задачі
управління технічним обслуговуванням і ремонтом обладнання;
- здійснити розробку
інформаційного, математичного, програмного та організаційного забезпечення;
- оцінити ефективність
розробленого модулю.
1. Теоретичні засади автоматизації управління технічним обслуговуванням і
ремонтом обладнання
1.1 Характеристика задачі автоматизації управління технічним
обслуговуванням і ремонтом обладнання
Для виконання функцій технічного обслуговування на всіх
промислових підприємствах існує ряд допоміжних і обслуговуючих цехів і
господарств. Вони прямо не беруть участі в створенні основної продукції, але
своєю діяльністю сприяють роботі основних цехів і забезпечують їх ритмічну
роботу. Склад і масштаби цехів і служб підприємства визначаються, виходячи з
особливостей основного виробництва, типу і розміру підприємства. До них
відноситься і ремонтне господарство.
Підрозділи, що входять до складу ремонтного господарства,
здійснюють технічне обслуговування та ремонт засобів праці, монтаж і введення в
дію нового устаткування, виготовлення запасних частин і нестандартного
обладнання, модернізацію діючих машин та устаткування.
На практиці застосовують три форми організації
ремонтно-профілактичних робіт залежно від масштабів виробництва. За
централізованої форми весь ремонтний персонал підприємства підпорядковано
головному механіку. Децентралізована форма, навпаки, передбачає, що всі вид й
ремонтних робіт виконуються персоналом цехових ремонтних баз, що їх
підпорядковано начальникам цехів. Змішана форма організації ремонту поєднує в
собі централізацію і децентралізацію: технічне обслуговування та поточний
ремонт здійснює ремонтний персонал виробничих цехів, а капітальний ремонт,
модернізацію, виготовлення запасних частин і нестандартного устаткування -
персонал ремонтно-механічного цеху.
У теорії і практиці відомі дві системи планування і
проведення ремонтних робіт: 1) ремонт за потребою (аварійний ремонт); 2)
планово-попереджувальний ремонт. Система ремонту за потребою передбачає
усунення несправностей та поломок устаткування, які вже виникли. Успішне
вирішення завдань, що стоять перед ремонтним господарством промислового
підприємства, як вже визначалося, має забезпечувати система
планово-попереджувального ремонту устаткування (ППР).
Основними принципами цієї системи є плановість і
попереджуваність, їх реалізація забезпечується проведенням через певну
кількість годин роботи агрегату профілактичних оглядів і різних видів планових
ремонтів, чергування і періодичність яких визначаються призначенням агрегату,
його конструктивними особливостями, розмірами й умовами експлуатації.
Система ППР передбачає проведення таких видів робіт з
технічного нагляду та ремонту устаткування:
нагляд за устаткуванням полягає у дотриманні правил технічної
експлуатації, підтриманні порядку на робочому місці, промиванні, чищенні і
змащенні робочих поверхонь. Здійснюється він безпосередньо виробничими
робітниками, що обслуговують устаткування, у неробочий час;
міжремонтне обслуговування полягає у нагляді за станом
устаткування, виконанні працівниками правил експлуатації, у своєчасному
регулюванні механізмів і усуненні дрібних несправностей. Виконується воно
основними робітниками і черговим ремонтним персоналом (черговими слюсарями,
електриками, мастильниками та ін.) без простою устаткування - у неробочі
години;
заміна і поповнення мастила здійснюється для всього
устаткування за спеціальним графіком, узгодженим з графіком проведення планових
ремонтів;
перевірка на точність полягає у виявленні відповідності
дійсних можливостей агрегату необхідній точності його роботи. Проводиться ця
операція контролерами ВТК із залученням слюсарів-ремонтників. Перевірці на
точність піддається все устаткування після проведення чергового планового
ремонту. Окремо за спеціальним графіком періодично перевіряється все прецизійне
устаткування;
огляд проводиться з метою перевірки стану устаткування,
виявлення міри зношеності деталей і вузлів, усунення дрібних несправностей, а
також уточнення обсягу робіт, що підлягають виконанню при черговому плановому
ремонті. Крім того, для вантажопідіймального устаткування проводяться
профілактичні огляди й випробування за графіком;
малий ремонт є найменшими за обсягом видом планового ремонту,
що виконується для забезпечення чи відновлення працездатності агрегату. Полягає
він у заміні невеликої кількості зношених деталей і регулюванні механізмів.
Здійснюється малий ремонт ремонтниками як у робочий, так і в неробочий час;
середній ремонт полягає в частковому розбиранні агрегату,
капітальному ремонті (чи заміні) окремих складальних одиниць, складанні,
регулюванні й випробуванні під навантаженням. Здійснюється середній ремонт ремонтним
персоналом винятково в робочий час;
капітальний ремонт передбачає повне розбирання агрегату зі
зняттям його з фундаменту, заміну всіх зношених деталей і складальних одиниць,
ремонт незмінюваних деталей, складання, регулювання й випробування під навантаженням.
При середньому і капітальному ремонтах відновлюють передбачені державним
стандартом чи ТУ геометричну точність, потужність і продуктивність агрегату на
термін до чергового планового середнього чи капітального ремонту.
При капітальному, а іноді й середньому ремонті, зазвичай,
здійснюється модернізація устаткування. Вона полягає в приведенні конструкції
машини у відповідність до сучасних вимог за допомогою внесення в неї часткових
змін і удосконалень. При модернізації здійснюється заміна деяких деталей і
складальних одиниць більш досконалими чи оснащення агрегату новими механізмами
(приладами, пристроями і т. ін.).
Модернізація може проводитися з метою:
підвищення рівня механізації й автоматизації виконуваних
робіт;
розширення технологічних можливостей агрегату, підвищення
потужності, точності, швидкості і режимів обробки;
поліпшення умов праці і дотримання вимог техніки безпеки;
поглиблення спеціалізації агрегату;
зниження витрат на експлуатацію;
підвищення терміну служби агрегату.
Модернізація устаткування є одним із найважливіших елементів
технічного прогресу. Вона дозволяє ефективно використовувати малопродуктивне,
фізично або морально застаріле устаткування. Витрати на модернізацію
устаткування, зазвичай, окупаються за порівняно короткий термін (два - три
роки).
Функціонування системи ППР ґрунтується на нормативах, що
дозволяють планувати обсяги ремонтних робіт, їх черговість, терміни проведення,
трудомісткість та ін. До основних нормативів системи належать:
ремонтний цикл - проміжок часу між двома капітальними
ремонтами або між початком експлуатації та першим капітальним ремонтом;
міжремонтний період - проміжок часу роботи устаткування чи
іншого засобу праці між двома суміжними (черговими) ремонтами;
структура ремонтного циклу - перелік і послідовність планових
ремонтів, процесів технічного обслуговування в межах одного ремонтного циклу;
категорія складності ремонту - показник, який визначає
трудомісткість планового ремонту того чи того виду технологічного устаткування
проти трудомісткості ремонту еталонної фізичної одиниці.
Одним із напрямків удосконалення систем управління
підприємством є використання автоматизованих систем управління, тобто виконання
управлінських функцій покладається на ЕОМ. Задача управління технічним
обслуговуванням та ремонтом обладнання також може бут автоматизована за
допомогою АСУП.
При застосуванні АСУП на ремонтному підприємстві розрізняють
такі підсистеми:
оперативно-виробниче планування;
техніко-економічне планування;
забезпечення ремонтним фондом і його реалізація.
Завданнями оперативно-виробничого планування в умовах АСУП є:
визначення строків запуску деталей і забезпечення необхідних
зароків;
облік витрат матеріалів і заробітної плати;
розрахунок календарно-планових нормативів виробництва;
оперативний облік деталей у комплектації;
аналіз якості ремонтного фонду.
Завданнями техніко-економічного планування в системі АСУП є:
визначення оптимальної річної виробничої програми випуску
продукції;
автоматизація розрахунків собівартості робіт, витрат на
заробітну плату, техніко-економічних норм.
Завданнями підсистеми забезпечення ремонтним фондом є:
розробка оптимальних планів постачань ремонтного фонду;
організація обробки інформації, пов'язаної з реалізацією
продукції.
1.2 Аналіз ринку КІС
На сьогоднішній день в Україні автоматизація управління
технічним обслуговуванням та ремонтом обладнання представлена кількома
програмними пакетами. До таких пакетів відносяться корпоративна інформаційна
система «Галактика», програмний продукт «1С: Підприємство 8. ТОІР» та платформа
ПАРУС. Розглянемо детальніше зазначені програмні продукти.
Розпочнемо з корпоративної інформаційної системи «Галактика».
Задача управління технічним обслуговуванням і ремонтом обладнання реалізується
у даній системі в модулі «Технічне обслуговування і ремонт обладнання» (ТОРО).
Рішення «Управління технічним обслуговуванням і ремонтом обладнання» призначено
для використання в ремонтних службах підприємства. автоматизація ремонт
обладнання програмний
Основним завданням є забезпечення надійного функціонування
обладнання та належного утримання виробничих приміщень, планування для цього
потреб у ресурсах, облік використання витрат на ремонтні та профілактичні
роботи. Однією з основних функцій модуля є формування оптимального графіка
технічного обслуговування та ремонту обладнання з урахуванням поточного стану
обладнання та реально відпрацьованого їм ресурсу.
Робота системи технічного обслуговування та ремонту
обладнання ґрунтується на принципах класичної системи ППР, застосовуваної
багатьма підприємствами різних галузей промисловості. Під системою ППР розуміється
сукупність організаційних і технічних заходів щодо експлуатації, догляду та
ремонту обладнання, спрямованих на попередження передчасного зносу деталей,
вузлів і механізмів та виходу обладнання з ладу.
Основні можливості рішення «Галактика Управління ТОРО»:
- облік стану обладнання
ведення журналу простоїв і роботи обладнання, журналу реєстрації виявлених
дефектів у міжремонтний період, спеціальний режим обліку поточних значень
вимірюваних показників обладнання;
- планування обслуговування і
ремонтів розрахунок графіків ремонтів на основі нормативів періодичності і
тривалості ремонтів з використанням різних методів розрахунку для побудови
ремонтного циклу, автоматичне формування планових заявок на ремонт на основі набору
типових ремонтних робіт;
- визначення потреб у ресурсах
за даними заявки на ремонт складаються плани закупівлі запчастин, ремонтні
програми для виконавців ремонтів, визначення робіт для ремонтного персоналу;
- облік і аналіз виконання
ремонтних робіт - на основі заявки на ремонт формуються накладні на відпуск МЦ
зі складу та акти виконаних ремонтних робіт, шляхом порівняння планових і
фактичних документів виконується аналіз відхилень в обсягах та термінах;
- розрахунок планових і
фактичних витрат - за даними планових і фактичних документів розраховуються
витрати у зведеному та аналітичному вигляді з розбивкою за статтями і
елементами витрат;
- ведення архіву ремонтної
документації - після виконання ремонту документи переводяться в стан «архівні»
з можливістю зручного пошуку перегляду.
Переваги використання системи «Галактика ТОРО»:
- підвищується ефективність
використання виробничих потужностей;
- скорочуються втрати від
простоїв обладнання;
- своєчасно і планомірно
виконується обслуговування обладнання, що продовжує термін його експлуатації і
знижує витрати на покупку нового обладнання;
- ремонтні роботи
забезпечуються необхідними ресурсами;
- знижується небезпека поломки
обладнання;
- з'являється можливість
аналізу ефективності експлуатації обладнання;
Однією з переваг використання даної системи є те, що КІС
«Галактика» дозволяє автоматизувати не тільки управління технічним
обслуговуванням і ремонтом, а й управління всією діяльністю підприємства в
цілому за допомогою інших програмних модулів, що входять до складу системи.
Головним недоліком даної системи є її висока вартість та значні витрати на
впровадження.
Перейдемо до розгляду програмного продукту «1С: Підприємство
8. ТОІР». Даний програмний продукт побудований на основі платформи «1С:
Підприємство 8» та містить ряд можливостей, що дозволяють підвищити
ефективність роботи різних служб підприємств та надає:
- керівництву підприємства і
управлінцям, що відповідають за розвиток бізнесу: широкі можливості аналізу,
планування і гнучкого управління ресурсами підприємства для підвищення
конкурентоспроможності, забезпечується «прозорість» виробничих активів;
- керівникам підрозділів,
менеджерам і співробітникам, що безпосередньо займаються виробничою, збутовою,
постачальницькою і іншою діяльністю по забезпеченню процесу виробництва:
інструменти, що дозволяють підвищити ефективність щоденної роботи по своїх
напрямках;
- працівникам ремонтних служб:
можливість використання продуктів як основи для управління роботами - ведеться
архів всієї нормативної і технічної документації, розраховуються графіки ППР,
виписуються наряди на ремонтні роботи, ведеться облік ремонтних робіт;
- працівникам облікових служб
підприємства: засоби для автоматизованого ведення обліку в повній відповідності
з вимогами законодавства і корпоративними стандартами підприємства.
Рішення може використовуватися як на окремих підприємствах,
так і у виробничих холдингах для забезпечення уніфікації виробничого і
регламентованого обліку ремонтів. При розробці конфігурації«1С:ТОІР Управління
ремонтами і обслуговуванням обладнання» враховувалися як сучасні міжнародні
методики управління підприємством (EAM, MRPII, CMMS,CRM, SCM, ERP таін..), так
і досвід успішної автоматизації підприємств, накопичений фірмою «1С» і
партнерським співтовариством.
«1С: Підприємство 8. ТОІР» призначене для комплексної
автоматизації підприємств з пріоритетною діяльністю в частині надання сервісних
послуг по ремонту промислових активів.
Основні спеціалізовані функції і можливості:
а) ведення довідкової інформації. Рішення дозволяє ведення
списку обладнання; а також має вбудовані довідники системи, в яких міститься
інформація про види дефектів, види графіків робіт та ремонтні групи об’єктів
ремонту. Також в системі можливе ведення технологічних карт ремонтів та
паспортизація обладнання.
б) планування ремонтів. Для ведення графіків ППР
призначений список графіків ППР. При введенні графіка ППР в системі необхідно
вказати такі основні дані:
1) дату складання графіка;
2) період, на який необхідно скласти графік;
) організацію, для якої складається графік;
) підрозділ, для якого складається графік;
) список об'єктів ремонту, для яких необхідно скласти
графік;
) перелік видів технічного обслуговування (ТО) і
ремонтів для кожного об'єкта ремонту, які необхідно включити в графік.
Для зручності користувача в системі реалізована можливість
автоматичного підбору групи об'єктів
ремонту.
в) виконання ремонту. Оперативне планування ремонтних робіт
в системі здійснюється у вигляді ремонтних заявок, в які можна включати тільки
необхідні матеріали та операції, затверджені в специфікаціях і технологічних
картах. При створенні заявок автоматично визначаються планові витрати, а при
обліку ходу виконання ремонтів матеріали і трудовитрати списуються на
конкретний ремонт. Заявка може бути ініційована одним з таких подій:
) виявлений дефект устаткування. У цьому випадку буде
сформована заявка на позаплановий ремонт.
2) настання дати планового ремонту за графіком ППР. У
цьому випадку буде сформована заявка на плановий ремонт.
На підставі сформованих заявок на ремонт формуються наряди на
виконання ремонтних робіт. Наряд видається виконавцям (робітникові, бригаді) до
початку роботи. Наряд заповнюється автоматично на підставі інформації,
зазначеної в заявці, і містить таку інформацію:
1) перелік ремонтів та їх технологічних операцій;
2) строки виконання робіт;
) перелік ремонтного персоналу і його кваліфікації;
) форми оплати.
Облік виконаних робіт в системі здійснюється шляхом
формування актів виконаних робіт. Акт виконаних робіт формується на підставі
наряду. Після введення і проведення акта виконаних робіт витрати
матеріально-технічного забезпечення (МТЗ) і трудовитрати можуть бути списані.
г) обслуговування обладнання. Під проведенням
обслуговування розуміються роботи, що проводяться без зупинки обладнання, тобто
роботи, виконувані експлуатаційним персоналом. Зазвичай це роботи, включені в
ТО, ведення журналу оглядів обладнання, занесення показання лічильників. У
системі передбачена можливість автоматичного складання планів оглядів. Всі
виявлені при оглядах дефекти: несправності в роботі устаткування, відхилення
від нормального стану обладнання, в тому числі не вимагають негайної зупинки
для їх усунення, повинні бути зафіксовані експлуатаційним персоналом в Журналі
дефектів.
д) розрахунок потреби в МТЗ. Для визначення потреби в
запасних частинах, матеріалах і інструментах на необхідний період в системі
повинні бути сформовані графіки ППР на цей період. На підставі інформації про
плановані нормативних ТО і ремонтах система автоматично розраховує потребу в
запасних частинах, матеріалах і інструментах.
е) формування бюджету на ремонти і технічне
обслуговування. У системі передбачена можливість формування бюджетів на ТО і
ремонти та обліку витрат.
ж) проведення аналізу та звіти системи. Для аналізу
ефективності управління ремонтами в системі можна використовувати такі звіти:
1) Звіт за показниками ефективності;
2) План-фактний аналіз виконання робіт;
) План-фактний аналіз трудовитрат;
) План-фактний аналіз витрат МТО;
) Витрати номенклатури;
) Поточний аналіз даних за станом обладнання.
На сьогоднішній день більшість підприємств використовує
платформу «1С: Підприємство» для автоматизації своєї діяльності. Оскільки
програмне рішення «1С: Підприємство 8. ТОІР» побудовано на даній платформі,
воно може бути легко інтегроване у вже існуючу інформаційну систему
підприємства, не потребуючи додаткових витрат. Дана легкість інтеграції є
однією з головних переваг системи. Також перевагами даної системи є широкі
функціональні можливості та зручний інтерфейс.
Далі розглянемо програмне забезпечення «ПАРУС». До його
складу входить модуль Управління технічним обслуговуванням і ремонтами
(ТОР),призначення якого - підтримка бізнес-процесів управління технічним
обслуговуванням і ремонтом обладнання.
Функції модуля ТОР:
) облік складу обладнання;
) облік часу (простоїв) обладнання;
) оцінка технічного стану устаткування: реєстрація
даних про діагностичні параметри складових частин обладнання; оцінка ступеня
пошкодження залишкових та повних ресурсів;
) контроль експлуатації: реєстрація позапланових
простоїв, аналіз їх причин, оцінка вартості усунення;
) планування ремонтів та технічного обслуговування;
Використання описаного рішення дозволяє:
а) накопичувати знання про методи проведення ТО;
б) знати поточний стан робіт з ТО і ремонтів;
в) управляти інформацією про ТО і ремонтах;
г) регламентувати роботи по ТО і ремонтів;
д) зменшити кількість помилкових дій персоналу при
проведенні ТО і ремонтів;
е) мінімізувати витрати на ТО і ремонт;
ж) збільшити оперативність усунення збоїв і відмов
обладнання;
з) оптимізувати ремонтні процедури;
и) аналізувати дії персоналу при проведенні ТО і
ремонту;
к) проводити навчання персоналу по методикам проведення
ремонтних робіт.
Для наочності основні переваги та недоліки розглянутих систем наведено у таблиці
1.1.
Таблиця 1.1 - Основні переваги та недоліки систем управління
технічним обслуговуванням і ремонтом обладнання
|
Назва системи
|
Переваги
|
Недоліки
|
|
Галактика ТОРО
|
Автоматизація всієї
діяльності підприємства, широкий функціонал
|
Висока вартість,
значні витрати на впровадження, необхідність навчання персоналу
|
|
1С: Підприємство 8.
ТОІР
|
Широкий функціонал,
можливість налаштування під конкретне підприємство
|
Значні витрати на
впровадження, низький ступінь інтеграції з іншими додатками
|
|
ПАРУС
|
Помірна ціна,
можливість інтеграції з іншими додатками
|
Не інтуїтивний
інтерфейс, недостатність функціоналу
|
Проаналізувавши зазначені системи, можемо зробити висновок
про те, що на ринку інформаційних систем задача автоматизації управління технічним
обслуговуванням і ремонтом обладнання досить широко представлена. Слід також
зазначити, що розглядувані системи не є єдиними автоматизованими системами у
даній галузі.
1.3
Опис
постановки задачі на розробку програмного рішення
Основною метою створення автоматизованого модулю управління
технічним обслуговуванням і ремонтом обладнання є автоматизація задачі
забезпечення надійного функціонування обладнання та своєчасного виконання
ремонту пошкодженого обладнання.
Основними користувачами створюваної системи є керівники
підприємства, керівники підрозділів, а також працівники ремонтних та облікових
служб.
Наведемо задачі, які повинна реалізовувати зазначена система:
- ведення бази даних - дана
задача реалізується за рахунок довідників системи, що містять інформацію про
обладнання, види ремонтів, види несправностей та ін.;
- планування ремонтів -
реалізується шляхом розрахунку графіків ППР для кожного виду обладнання;
- планування потреб у
матеріалах - реалізується шляхом розрахунку потреби у матеріалах для проведення
ремонтних робіт;
- виконання ремонту - запис у
системі відповідних документів перед початком та по закінченні ремонтних робіт;
- облік ремонтних операцій -
забезпечення бухгалтерського обліку виконуваних ремонтних робіт;
- проведення аналізу -
можливість отримання відповідних звітів у системі.
Розглянемо інформаційні об’єкти задачі. До вхідної інформації
системи відносяться таки документи як паспорта обладнання, правила експлуатації
обладнання, а також нормативна (нормативи строків експлуатації обладнання та
проведення ремонтних робіт), та довідникова інформація. До вихідної інформації
належать звіти, які можна отримати у системі, а саме:
- з планування та обліку
виконання ремонтів (річний і місячний графіки ремонтів);
- з планування ремонтних робіт
(заявки на ремонт, потреби в матеріальних, трудових ресурсах і ремонтної
техніки, план-графік ремонтних робіт на рік);
- з обліку виконання ремонтних
робіт (акти виконаних робіт, фактичні витрати на проведення ремонтів,
ієрархічний реєстр накладних / актів);
- з обліку витрат (зведені і
аналітичні відомості);
- з аналізу проведення ремонтів
(відхилення планового і фактичного обсягів і термінів проведення ремонтів).
Перейдемо до розгляду загальних вимог до системи. До них
належать функціональні, експлуатаційні та інфраструктурні вимоги. Функціональні
вимоги перетинаються із задачами системи та полягають в тому, що система
повинна забезпечувати виконання всіх поставлених задач.
Наведемо функціональні вимоги до системи:
- ведення єдиної бази даних та
заповнення відповідних довідників у системі;
- розрахунок графіків ППР;
- можливість розрахунку потреб
у матеріалах для виконання ремонтів;
- можливість формування заявок
на ремонт обладнання, а також формування актів виконаних робіт по завершенню
ремонту;
- здатність системи формувати
відповідні звіти.
Будь-яка інформаційна система, впроваджена на підприємстві,
стає частиною єдиної корпоративної інформаційної системи, і тому повинна крім
функціональних задовольняти ще ряду експлуатаційних та інфраструктурних вимог:
Платформа. Впровадження системи проводиться як правило у вже
готову ІТ-інфраструктуру. З цієї точки зору, автоматизована система повинна
призводити до мінімальних змін у всіх підсистемах обчислювальної платформи
підприємства - починаючи з операційної системи і закінчуючи складом і кваліфікацією
обслуговуючого персоналу.
Продуктивність. Система повинна забезпечити необхідну
підприємству продуктивність. Основним параметром при цьому є час реакції на
найпоширеніші дії користувачів.
Масштабованість. Система, повинна бути масштабована відповідно
до планів розвитку підприємства, допускаючи підключення нових користувачів,
перебудову організаційної структури, створення нових, у тому числі віддалених,
філій і дочірніх підприємств без зупинки експлуатації і без істотного падіння
продуктивності.
Інтеграція. Система повинна забезпечувати високий рівень
інтеграції з наступними системами:
- транзакційними і бухгалтерськими
системами 1С, в яких зберігаються дані, що відбиваються в документах і які
впливають на хід бізнес-процесів підприємства;
- файл-серверами і іншими сховищами
даних підприємства;
Інформаційна безпека. У інформаційній базі розроблюваної
системи міститься важлива інформація про операційну діяльність підприємства,
яка є комерційною таємницею. Тому система повинна задовольняти політикам і вимогам
служби ІБ підприємства.
Також важливою вимогою до створюваного модулю є наявність
інтуїтивно зрозумілого для користувача інтерфейсу. Дана вимога дозволить
скоротити витрати на впровадження системи, оскільки усувається необхідність
навчання персоналу. Також однією з вимог до системи є можливість
експорту-імпорту даних до інших інформаційних систем підприємства.
Наведемо загальний перелік характеристик системи, що нададуть
їй певної конкурентної переваги:
а) співвідношення ціна-якість;
б) швидке адаптування системи до нових умов, без втрати
старої інформації;
в) модульність, можливість розширення функціонального
складу;
г) обмеження доступу до інформації різних груп
користувачів;
д) мінімальна кількість збоїв, резервування та оновлення
інформації;
2. Інтеграція задачі
управління технічним обслуговуванням і ремонтом обладнання в КІС підприємства
2.1
Функціональна
структура і архітектура КІС підприємства
На сьогоднішній день більшість українських підприємств
використовує в якості автоматизованої системи управління конфігурації систем,
побудовані на платформі 1С: Підприємство 8. Тому задача управління технічним
обслуговуванням і ремонтом обладнання буде вирішуватися за допомогою цієї
платформи. Спочатку охарактеризуємо дану платформу та її архітектуру.
Система програм «1С: Підприємство 8» включає в
себе платформу і прикладні рішення, розроблені на її основі, для автоматизації
діяльності організацій і приватних осіб. Сама платформа не є програмним
продуктом для використання кінцевими користувачами, які зазвичай працюють з
одним з багатьох прикладних рішень (конфігурацій), розроблених на даній
платформі. Такий підхід дозволяє автоматизувати різні види діяльності,
використовуючи єдину технологічну платформу.
Гнучкість платформи дозволяє застосовувати 1С: Підприємство 8
в найрізноманітніших областях:
- автоматизація виробничих і торгових
підприємств, бюджетних і фінансових організацій, підприємств сфери
обслуговування і т.д.;
- підтримка оперативного управління
підприємством;
- автоматизація організаційної і господарської
діяльності;
- ведення бухгалтерського обліку з
декількома планами рахунків і довільними вимірами обліку, регламентована
звітність;
- широкі можливості для управлінського
обліку і побудови аналітичної звітності, підтримка багатовалютного обліку;
- рішення задач планування,
бюджетування і фінансового аналізу;
- розрахунок зарплати і управління
персоналом;
- інші області застосування.
Платформа 1С: Підприємство 8 була створена з урахуванням
6-річного досвіду застосування системи програм 1С: Підприємство 7.7, яку
використовують десятки тисяч розробників. Незважаючи на значні зміни, нова
версія 8 зберегла ідеологічну спадкоємність з попередніми версіями. Розглянемо
загальну архітектуру платформи 1С: Підприємство 8, яка представлена на рисунку
2.1.
Рисунок 2.1 - Загальна архітектура
1С:Підприємства
Підключення через Інтернет дозволяє забезпечити
віддалену on-line роботу користувачів з інформаційними базами. Це можливо
завдяки використанню веб-розширення та веб-клієнта. Вони підключаються до
веб-серверу, який здійснює їх взаємодію з файловою інформаційною базою.
Бізнес-процеси. Механізм бізнес-процесів - це
один з прикладних механізмів платформи. Він дозволяє описувати, створювати і
керувати виконанням бізнес-процесів в прикладних рішеннях. Метою цього
механізму є автоматизація ланцюжків пов'язаних операцій, спрямованих на
досягнення спільної мети, зазвичай в контексті організаційної структури, яка
визначає функціональні ролі та зв'язки.
Масштабованість. Це здатність системи
адаптуватися до розширення пропонованих вимог і зростання обсягів вирішуваних
завдань. Система 1С: Підприємство 8 дозволяє працювати як у файловому варіанті,
так і з використанням технології «клієнт-сервер». Важливо відзначити, що одні й
ті ж прикладні рішення (конфігурації) можуть використовуватися як у файловому,
так і в клієнт-серверному варіанті роботи. При переході від файлового варіанту
до технології «клієнт-сервер» не потрібно вносити зміни в прикладне рішення.
Тому вибір варіанту роботи цілком залежить від потреб замовника і його
фінансових можливостей.
Система прав доступу. Дозволяє описувати набори
прав, які відповідають посадам користувачів або виду діяльності. Структура прав
визначається конкретним прикладним рішенням. Крім цього, для об'єктів, що
зберігаються в базі даних (довідники, документи, регістри і т.д.) можуть бути
визначені права доступу до окремих полів і записів. Для реалізації обмеження
прав доступу в прикладних рішеннях призначені спеціальні об'єкти конфігурації
Ролі.
Юзабіліті. Система 1С: Підприємство 8 містить
цілий ряд засобів і механізмів, що забезпечують легкість освоєння системи для
початківців і високу швидкість роботи для досвідчених користувачів. Такими
засобами є: концепція користувацького інтерфейсу, ергономіка інтерфейсу,
перевірка заповнення, введення на підставі, настройка форм та списків, вивід
списків, робочий стіл, довідкова система, звіти.
Робота на мобільних пристроях. Можлива завдяки
використанню веб-клієнта і режиму низької швидкості з'єднання. Режим низької
швидкості з'єднання забезпечує комфортну роботу через низькошвидкісне з'єднання
(наприклад, через GPRS-з'єднання). А веб-клієнт дозволяє підключатися до
інформаційної бази використовуючи лише наявний у пристрої браузер. Робота на
ноутбуках і нетбуках в цьому випадку практично нічим не відрізняється від
роботи на звичайному стаціонарному комп'ютері, так як в них використовуються ті
ж самі повнофункціональні версії браузерів.
Економічна та аналітична звітність. Механізми,
призначені для формування економічної та аналітичної звітності, це комплекс
засобів, що дозволяють формувати не просто друковані форми, а інтерактивні
документи, тісно інтегровані в прикладне рішення. Користувач може не тільки
роздрукувати звіт, але і працювати з ним практично так само, як з будь-екранної
формою змінювати параметри звіту, перебудовувати його.
Відмовостійкість. Забезпечується при роботі в
клієнт-серверному варіанті з використанням кластера серверів. Система
забезпечує безперебійну роботу користувачів при програмних і апаратних збоях в
кластері серверів. Такі події, як вихід з ладу робочого сервера (в тому числі і
центрального сервера), аварійне (або планове) завершення робочого процесу або
менеджера кластера не впливають на роботу користувачів. В разі фізичного
розриву з'єднання користувача з кластером і подальшого його відновлення
користувач може продовжити роботу без повторного з'єднання з інформаційною
базою і без втрати своїх поточних даних.
Різні сховища даних. Система управління базами
даних (СУБД) спеціалізована програма (частіше комплекс програм), призначена для
організації та ведення бази даних. Платформа підтримує роботу з п'ятьма СУБД.
Одна з цих СУБД, файлова СУБД, яка розроблена фірмою «1С» і є частиною
платформи. Решта це СУБД сторонніх постачальників: Microsoft SQL Server, IBM
DB2, PostgreSQL, OracleDatabase.
Середовище швидкої розробки.
Предметно-орієнтована середа швидкої розробки, існуюча в платформі 1С:
Підприємства, реалізована в складі конфігуратора. Вона надає розробнику
інтегрований набір інструментів, необхідних для швидкої розробки, поширення та
підтримки прикладного рішення для автоматизації бізнесу. Крім цього є ряд
інструментів, які не мають безпосереднього відношення до конфігуратора, які
також покликані полегшити працю розробника. Перелічимо найбільш важливі
механізми і інструменти, що входять до складу засобів розробки: об’єкти
конфігурації, підсистеми, синтаксис-помічник, макети, шаблони, глобальний пошук
та заміна, зовнішні звіти, відладчик.
Хмарні технології. Забезпечують повсюдну і зручну
роботу з прикладними рішеннями на різних клієнтських пристроях з різними
операційними системами. При цьому клієнти можуть використовувати пристрої з
малою обчислювальною потужністю, мобільні пристрої. Клієнти можуть взагалі не
встановлювати на свої пристрої програмне забезпечення 1С: Підприємства, або
можуть встановити легкий клієнтський додаток, що не вимагає великої кількості
ресурсів. Всі основні обчислення, прикладна логіка реалізується в кластері
серверів 1С: Підприємства, який забезпечує масштабованість, відмовостійкість,
динамічний перерозподіл навантаження і взаємодія з СУБД, що зберігають дані
прикладних рішень.
Інтерфейсні механізми. Призначення інтерфейсних
механізмів платформи 1С: Підприємство 8 полягає в тому, щоб забезпечити
взаємодію користувача з прикладним рішенням. До даних механізмів відносять:
форми, елементи форми, форматовані та текстові документи, графічні та
географічні схеми, діаграми, командний інтерфейс.
Інтеграція. Система 1С: Підприємство 8 є
відкритою системою. Вона надає можливість для інтеграції практично з будь-якими
зовнішніми програмами та обладнанням на основі загальновизнаних відкритих
стандартів і протоколів передачі даних. В системі 1С: Підприємство 8 є цілий
набір засобів, за допомогою яких можна:
- створювати, обробляти та
обмінюватися даними різних форматів;
- здійснювати доступ до
всіх об'єктів системи 1С: Підприємство 8, реалізувати її функціональні
можливості;
- підтримувати різні
протоколи обміну;
- підтримувати стандарти
взаємодії з іншими підсистемами;
- розробляти власні
інтернет-рішення.
Прикладні механізми. Склад прикладних механізмів
платформи орієнтований на вирішення завдань автоматизації обліку та управління
підприємством. Використання проблемно-орієнтованих об'єктів дозволяє розробнику
вирішувати широке коло завдань складського, бухгалтерського, управлінського
обліку, розрахунку зарплати, аналізу даних і управління на рівні
бізнес-процесів.
Методики впровадження. В залежності від
складності прикладного рішення його впровадження може бути виконано кількома
способами. Прості прикладні рішення, призначені для індивідуального
використання або для експлуатації в невеликих організаціях, можуть бути
впроваджені самостійно. В таких випадках, як правило, потрібна лише мінімальна
початкова настройка і перенесення або введення початкових даних, які є в
колишній обліковій системі. Ці процеси описані в документації до прикладного
рішення і можуть бути виконані самим користувачем або IT-фахівцями організації.
Впровадження за допомогою партнерів фірми 1С є найбільш типовим випадком. Таким
чином впроваджуються складні прикладні рішення, а також рішення, в яких повинні
бути враховані особливості діяльності конкретного підприємства або спеціальні
побажання замовника. В таких впровадженнях можуть брати участь IT-фахівці
замовника, виконуючи певне коло завдань по впровадженню.
Багатоплатформенність. Це здатність системи
працювати під управлінням різних операційних систем. Основні компоненти системи
можуть працювати як під управлінням операційної системи Windows, так і під
управлінням операційної системи Linux. Користувачі різних пристроїв на різних
операційних системах можуть працювати з інформаційними базами 1С: Підприємства
за допомогою веб-клієнта. Він виконується в середовищі інтернет-браузера і
адаптований для роботи з популярними браузерами.
Інтернаціоналізація. Механізми
інтернаціоналізації, закладені в платформу, дозволяють використовувати різні
мови як при розробці прикладного рішення, так і при роботі користувачів
прикладного рішення. Крім цього, на рівні платформи підтримуються різні
національні стандарти представлення дат, чисел т.д. Підтримка різних мов в
системі 1С: Підприємство можлива завдяки тому, що всі тексти конфігурації і
бази даних зберігаються в форматі UNICODE. Цей формат дозволяє включати в
будь-яку текстову інформацію одночасно символи різних мов. Існує можливість
налаштувати конкретне прикладне рішення на використання регіональних
налаштувань, які прийняті в країнах, які говорять цією мовою. Причому,
адміністратор інформаційної бази має можливість використовувати як установки,
прийняті в операційній системі за замовчуванням, так і власні, відмінні від
них.
Криптографія. Механізм криптографії дозволяє
прикладним рішенням використовувати криптографічні операції для обробки даних,
що зберігаються в інформаційній базі. Механізм криптографії не містить
реалізації власне алгоритмів криптографії. Він забезпечує набір об'єктів, що
дозволяють взаємодіяти із зовнішніми модулями криптографії сторонніх виробників
- криптопровайдерів. Для взаємодії з криптопровайдером в операційній системі
Windows використовується інтерфейс CryptoAPI. Таким чином прикладні рішення
можуть взаємодіяти з будь-якими криптопровайдером, що підтримують цей
криптографічний інтерфейс.
Базові механізми. Базові механізми системи 1С:
Підприємство 8 націлені на те, щоб значно прискорити і уніфікувати як саму
розробку прикладних рішень, так і їх супровід. Підвищення рівня абстракції,
чіткий поділ на платформу і прикладне рішення, побудова прикладного рішення на
основі метаданих все це дозволяє перейти від технічних і низькорівневих понять
до більш змістовних і високорівневих, а значить наблизити їх до мови
користувачів і фахівців предметної області.
Інструменти адміністратора. Основні інструменти
адміністрування системи 1С: Підприємство реалізовані в складі конфігуратора.
Однак є ряд механізмів і утиліт, які не входять до складу конфігуратора, хоча
також мають відношення до адміністрування системи 1С: Підприємство. Перелічимо
найбільш важливі механізми і інструменти, що входять до складу платформи:
механізми аутентифікації, список користувачів, механізм завдань, журнал
реєстрації, технологічний журнал, параметри інформаційної бази, оновлення
конфігурації.
Задача технологічного обслуговування і ремонту обладнання в
першу чергу стосується виробничих підприємств, оскільки саме на даних
підприємствах устаткування для виготовлення продукції використовуються різні
машини та устаткування, що потребують ремонту. В якості КІС для даних
підприємств розглядатимемо типову конфігурацію «1С: Підприємство 8: Управління
виробничим підприємством», розроблену компанією 1С.
С Управління виробничим підприємством - це унікальний
програмний продукт для комплексної автоматизації. На базі програми 1С УПП
створюється єдина інформаційна система управління та обліку, яка охоплює різні
аспекти діяльності підприємства. При комплексній автоматизації підвищується
прозорість бізнес-процесів, з'являється можливість перспективного планування на
базі оперативної аналітичної інформації. Впровадження передбачає ведення
управлінського обліку, бухгалтерського обліку в одному інформаційному просторі. При розробці 1С Управління виробничим
підприємством 8 враховувалися як міжнародні методики управління підприємством
нового покоління (MRP II, CRM, SCM, ERP, ERP II і ін), так і досвід успішної
автоматизації підприємств, накопичений фірмою «1С» і партнерами. Основною
перевагою продукту перед системами ERP класу і іншими системами для комплексної
автоматизації є можливість доопрацювання у відповідності з особливостями і
специфікою бізнес-процесів.
У системі реалізований широкий спектр функціональних
можливостей. 1С УПП складається з підсистем, які вирішують різні завдання:
управління грошовими коштами, управління персоналом, бухгалтерський облік та ін
«Управління виробничим підприємством» є комплексним рішенням,
що охоплює основні аспекти управління та обліку на виробничому підприємстві.
Воно дозволяє створити єдину інформаційну систему для управління різними
аспектами діяльності підприємства, а саме:
– управління виробництвом, у тому числі:
– планування виробництва;
– управління витратами і розрахунок собівартості;
– управління даними про вироби;
– управління основними засобами та планування ремонтів;
– управління фінансами;
– бюджетування;
– управління грошовими коштами та взаєморозрахунками;
– бухгалтерський і податковий облік;
– формування консолідованої звітності;
– управління складом (запасами);
– управління продажами і закупівлями;
– управління відносинами з покупцями і постачальниками;
– управління персоналом, включаючи розрахунок
заробітної плати;
– моніторинг і аналіз показників діяльності
підприємства.
Комплексна автоматизація на базі 1С Управління виробничим
підприємством забезпечує вище керівництво інформацією для планування та аналізу
діяльності всієї організації, керівництво середньої рівня - необхідною
інформацією для координування роботи служб підприємства, а рядових
співробітників ефективними корисними засобами для виконання роботи.
На рисунку 2.2 наведено функціональну структуру рішення
«Управління виробничим підприємством».
Рисунок 2.2 - Функціональна структура рішення «Управління
виробничим підприємством»
2.2
Місце
задачі управління технічним обслуговуванням і ремонтом обладнання в КІС
підприємства
Перш за все, наведемо схему взаємозв’язку задачі технічного обслуговування
і ремонту з іншими задачами КІС підприємства. В якості КІС підприємства
пропонуємо розглядати рішення «1С: Управління виробничим підприємством»
Рисунок 2.3 - взаємозв’язок задачі технічного обслуговування і ремонту
обладнання з іншими задачами КІС підприємства
Взаємозв’язок задачі технічного обслуговування і ремонту з іншими
задачами КІС реалізується за допомогою бази даних, яка поєднує в собі
оперативну та нормативну інформацію.
Задача технічного обслуговування виступає джерелом інформації про
періодичність ремонту та необхідні матеріали. Дана інформація заноситься до
нормативної бази даних, звідки використовується задачею управління постачанням
для проведення відповідних закупівель матеріалів. Відповідно, план закупівель
виступає вхідною інформацією для задачі бюджетування, оскільки є складовою для
складання фінансового плану.
При проведенні ремонту інформація про план виконання робіт заноситься
до оперативної бази даних. Відповідно, вона є вихідною для модулю управління
технічним обслуговуванням і вхідною для таких модулів як управління персоналом,
розрахунок заробітної плати, бухгалтерський облік, а також і для управління
постачанням у разі термінового ремонту.
У модулі управління персоналом використовується інформація стосовно
видів та об’ємів робіт для того, щоб призначити співробітників із відповідною
кваліфікацією. Також на основі даної інформації формується штатний розклад
ремонтного цеху та заноситься до оперативної бази даних. Дана інформація є вхідною
для модулю розрахунку заробітної плати.
У модулі розрахунку заробітної плати формується табель обліку робочого
часу працівників , а також проводиться розрахунок винагороди виконавцям робіт
на основі акту виконаних робіт та штатного розкладу, що є вхідною інформацією
для модуля бухгалтерського обліку. Також використовується інформація з
нормативної бази даних стосовно нормативів часу виконання ремонтних робіт.
Кожна господарська операція на підприємстві повинна бути відображена у
бухгалтерській звітності, тому у модулі бухгалтерського обліку проводиться
облік операцій із виконання ремонтних робіт. Вхідною інформацією для цього є
інформація стосовно закупівель матеріалів та запчастин з модулю управління
постачанням, а також інформація стосовно заробітної плати з модулю розрахунку
заробітної плати.
Таким чином, можемо зробити висновок про те, що задача технічного
обслуговування і ремонту обладнання тісно пов’язана з іншими задачами КІС
підприємства, тому потребує детального розгляду та високого рівня інтеграції в
КІС підприємства. У наступних підрозділах описано, яким чином досягається
високий ступінь інтеграції задачі в КІС підприємства.
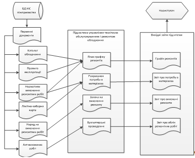
2.3 Інформаційна інтеграція задачі
Для опису інформаційної інтеграції задачі управління
технічним обслуговуванням і ремонтом обладнання в КІС підприємства, перш за все
наведемо модель інформаційних потоків для даної задачі (рис. 2.4).
Рисунок 2.4 - Модель інформаційних потоків підсистеми
управління технічним обслуговуванням і ремонтом обладнання
Каталог обладнання містить в собі весь перелік устаткування
на підприємстві, яке потребує обслуговування та ремонтів. Правила експлуатації
являють собою рекомендації виробників обладнання щодо використання обладнання
на виробництві та періодичності проведення технічного обслуговування та
планових ремонтів. Нормативи виконання ремонтних робіт містять у собі норми
витрат часу та матеріалів для проведення технічного обслуговування та ремонтних
робіт для кожного з видів дефектів. Лімітно-заборні картки містять інформацію
про кількість і вартість запчастин із зазначенням ліміту, виданих для ремонту і
технічного обслуговування. Наряд на виконання ремонтних робіт є первинним
документом, що містить наказ на проведення ремонту відповідного обладнання. Даний
документ формується згідно з графіком проведення ремонтних робіт або з потребою
у терміновому ремонті. Акт виконаних робіт формується після проведення ремонту
і містить інформацію про виконані роботи.
Документ «План графіку ремонтів» слугує для розрахунку
графіку ремонтів обладнання. До нього надходить інформація з каталогу
обладнання про перелік устаткування, з правил експлуатації інформація щодо
рекомендованих термінів планового ремонту, з нормативів виконання ремонтних
робіт інформація щодо тривалості ремонтних робіт. Документ «Розрахунок потреби
в матеріалах» слугує для визначення кількості матеріалів та запчастин,
необхідних для проведення ремонту. Він використовує інформацію щодо норм витрат
матеріалів та лімітів на закупівлю матеріалів. «Заявка на виконання ремонту»
формується на підставі наряду на виконання ремонтних робіт та слугує для
затвердження завдання працівникам ремонтного цеху. Бухгалтерські проведення
отримуються з актів виконаних робіт та виконують функцію бухгалтерського обліку
ремонтних операцій у системі.
Звіт «Графік ремонтів» є вихідним повідомленням системи та
відображує розрахований графік проведення планових ремонтних робіт. «Звіт про
потребу в матеріалах» відображує необхідну кількість матеріалів та запчастин
для проведення ремонтних робіт згідно з графіком ремонтних робіт. «Звіт про
виконані роботи» містить перелік виконаних ремонтних робіт за певний період, а
«Звіт про облік ремонтних робіт» відображає бухгалтерську інформацію щодо
здійснених операцій.
Як вже зазначалося, в якості КІС підприємства ми пропонуємо
розглядаємо рішення «1С: Управління виробничим підприємством». Оскільки дана
задача автоматизується також за допомогою платформи «1С Підприємство 8», процес
взаємодії розроблюваної підсистеми та КІС підприємства буде відбуватися через
базу даних платформи «1С Підприємство 8», що дозволить пришвидшити та полегшити
обмін інформацією між системами. За рахунок використання однієї платформи
підсистема управління технічним обслуговуванням і ремонтом обладнання отримує
прямий доступ до всієї необхідної інформації у КІС підприємства. В якості
системи кодування даних використовується стандартна система кодування платформи
«1С Підприємство 8».
2.4 Програмна інтеграція задачі
Програмне забезпечення автоматизованої системи управління
складається із сукупності програм на носіях даних та програмних документів, яка
призначається для відлагодження, функціонування й перевірки роботоздатності
автоматизованої системи. До складу програмного забезпечення входять
загально-системні і спеціальні програми, а також інструктивно-методичні
матеріали щодо застосування програмного забезпечення і персонал, який розробляє
його й організує супровід на весь період життєвого циклу інформаційної системи.
До системного програмного забезпечення відносяться програми,
що розраховані на використання широким колом користувачів і призначені для
організації обчислювального процесу та розв’язування задач з обробки даних, які
зустрічаються найчастіше.
До спеціального програмного забезпечення відносять сукупність
програм, які створюються для конкретних автоматизованих систем. Дане
забезпечення містить пакети прикладних програм, які виконують організацію даних
і їх обробку при розв’язуванні функціональних задач автоматизованої системи.
Розробка підсистеми управління технічним
обслуговуванням і ремонтом обладнання проводитиметься на платформі
1С:Підприємство 8. Відповідно, в якості мови програмування
використовуватиметься мова програмування цієї платформи.
Вбудована мова програмування 1С:Підприємство - це
мова програмування, що використовується в сімействі програм автоматизації
обліку «1С:Підприємство». Ця мова відноситься до класу попередньо компільованих
предметно-орієнтованих мов високого рівня. Середовищем її виконання є платформа
1С:Підприємство. Візуальне середовище її розробки називається «Конфігуратор» і
є частиною пакету 1С:Підприємство. Мова підтримує синтаксис команд на
російській і англійській мові.
За своїм синтаксисом мова програмування 1С:8
схожа на мову VisualBasic. Платформа надає фіксований набір основних класів,
які призначені для вирішення типових завдань своєї прикладної області.
Особливості вбудованої мови:
а) попередня компіляція;
б) кешування скомпільованих модулів пам’яті;
в) м’яка типізація;
відсутність програмного опису об’єктів
конфігурації
С: Підприємство це і технологічна платформа, і
призначений для користувача режим роботи. Технологічна платформа надає об'єкти
і механізми управління об'єктами. Об'єкти (дані та метадані) описуються у
вигляді конфігурацій. При автоматизації будь-якої діяльності складається своя
конфігурація об'єктів, яка і являє собою закінчене прикладне рішення.
Конфігурація створюється в спеціальному режимі роботи програмного продукту під
назвою «Конфігуратор», потім запускається режим роботи під назвою «1С:
Підприємство», в якому користувач отримує доступ до основних функцій,
реалізованих в даному прикладному рішенні (конфігурації).
Можливості 1С:Підприємство 8:
а) використання платформи на одному або
декількох комп’ютерах, об’єднаних в локальну мережу;
б) можливість роботи у файловому варіанті і
у варіанті клієнт-сервер (MS SQL Server);
в) підтримка роботи в територіально
віддалених офісах;
г) підтримка повнотекстового пошуку
(користувачі можуть шукати інформацію в базі даних або в довідниках,
підтримується транслітерація, синонімічний пошук);
д) зручний інтерфейс (кожне вікно виконує
певну функцію, спрощена робота зі створення та форматування текстових
документів, можливість налаштування командного інтерфейсу);
е) інтеграція прикладного рішення з іншими
програмами або обладнанням;
ж) налаштування доступу користувачів до
даних (права доступу до 1С Підприємство 8 можна налаштовувати по групах);
з) програми містять вбудованого помічника,
довідкові посібники, механізми створення звітів і управління;
и) наявність інструменту розробки
(конфігуратор).
2.5Технічна інтеграція задачі
Для того, щоб охарактеризувати технічну інтеграцію задачі в
КІС підприємства, опишемо вимоги до апаратного забезпечення системи.
Апаратне забезпечення - це комплекс електронних,
електричних і механічних пристроїв, що входять до складу системи. Апаратне
забезпечення включає комп’ютери та логічні пристрої, зовнішні пристрої та
діагностичну апаратуру, енергетичне обладнання.
Апаратне забезпечення підсистеми управління
технічним обслуговуванням і ремонтом обладнання є наступним:
а) комп’ютер кінцевого користувача:
1) операційна система: MS Windows 98/Me, MS
Windows NT 4.0/2000/XP/Server 2003 (рекомендується MS Windows 2000/XP/Server
2003);
2) процесор IntelPentium II 400 МГц і вище
(рекомендується IntelPentium III 866 МГц);
) оперативна пам’ять 128 Мбайт і вище
(рекомендується 256 Мбайт);
) жорсткий диск (при установці
використовується близько 120 Мбайт);
) пристрій читання компакт дисків;
) USB-порт;
) SVGA дисплей;
б) комп’ютер, який використовується для
розробки конфігурацій:
1) операційна система: MS Windows
2000/XP/Server 2003;
2) процесор IntelPentium III 866 МГц і вище
(рекомендується IntelPentium IV/Celeron 1800 МГц);
) оперативна пам’ять 256 Мбайт і вище
(рекомендується 512 Мбайт);
) жорсткий диск (при установці
використовується близько 120 Мбайт);
) пристрій читання компакт дисків;
6) USB-порт;
) SVGA дисплей;
в) комп’ютер сервера 1С:Підприємство 8
1) операційна система: MS Windows
2000/XP/Server 2003;
2) процесор IntelPentium III 866 МГц і вище;
) оперативна пам’ять 512 Мбайт і вище
(рекомендується 1024 Мбайт);
) USB-порт;
) пристрій читання компакт дисків;
г) сервер баз даних:
) Microsoft SQL Server 2000 + ServicePack
2 (рекомендовано ServicePack 3a) або Microsoft SQL Server 2005 (далі в тексті
MS SQL Server);
д) комп’ютер сервера баз даних:
) операційна система: відповідно до вимог
Microsoft SQL Server;
) технічні характеристики комп’ютера
повинні відповідати вимогам використовуваної версії сервера баз даних Microsoft
SQL Server;
2.6 Організаційна інтеграція задачі
Для того щоб охарактеризувати організаційну інтеграцію
задачі, наведемо організаційну структуру типового виробничого підприємства
(рис. 2.5).
Рисунок 2.5 - Організаційна структура підприємства
Діяльністю виробничого підприємства керує директор особа, що
приймає рішення стосовно стратегічних питань діяльності і функціонування
підприємства. Йому безпосередньо підпорядковуються керівники всіх відділів
підприємства.
Впровадженням системи управління технічним обслуговуванням і
ремонтом обладнання займається інформаційний відділ. Також даний відділ
займається налаштуванням та обслуговування серверу 1С:Підприємство
8 та серверу баз даних.
Безпосереднім користувачами системи управління технічним
обслуговуванням і ремонтом обладнання є працівники
адміністративно-господарського відділу, виробничого відділу та відділу
бухгалтерії. Саме в цих відділах застосовуються функції, які реалізовано у
системі. При цьому слід зазначити, що платформа 1С:Підприємство
8 є масштабованою, відповідно розроблювана система управління може
використовуватися як на локальному комп’ютері, так і на декількох комп’ютерах,
об’єднаних у мережу. Платформа 1С:Підприємство 8 дозволяє проводити
ідентифікацію користувачів, відносити їх до певних груп та перерозподіляти
права доступу до бази даних. Це дозволяє зберегти цілісність даних та уникнути
помилок у роботі системи.
Для забезпечення цілісності бази даних для кожного
користувача даного модулю розроблюється власний АРМ. Основними АРМами є
наступні:
- працівника господарського відділу;
- працівника ремонтного відділу;
- працівника виробничого відділу;
- бухгалтера;
- програміста-розробника;
- працівника служби технічної
підтримки.
Впровадження даного автоматизованого модулю не вимагає зміни
у функціональних обов’язках зазначених фахівців.
Таблиця 3.1 - Перелік і опис елементів вхідного масиву
інформації
|
№
|
Назва вхідного
повідомлення
|
Ідентифікатор
|
Форма представлення
|
Термін і частота
надходження
|
Джерело
|
|
А
|
1
|
2
|
3
|
4
|
5
|
|
1
|
Довідник
«Обладнання»
|
Оборудование
|
Довідник
|
При появі нового
обладнання
|
Користувачі системи
|
|
2
|
Довідник
«Запчастини»
|
Запчасти
|
Довідник
|
Відповідно до
потреб підприємства
|
Користувачі системи
|
|
3
|
Довідник
«Матеріали»
|
Материалы
|
Довідник
|
Відповідно до
потреб підприємства
|
Користувачі системи
|
|
4
|
Довідник «Види
ремонту»
|
ВидыРемонта
|
Довідник
|
Відповідно до
потреб підприємства
|
Користувачі системи
|
|
5
|
Довідник «Види
дефектів»
|
Виды-Дефектов
|
Довідник
|
При виникненні
нових дефектів
|
Користувачі системи
|
|
6
|
Документ «Заявка на
ремонт»
|
ЗаявкаНа-Ремонт
|
Документ
|
Відповідно до
потреб підприємства
|
Користувач
|
|
7
|
Документ
«Лімітно-заборна карта»
|
ЛЗК
|
Документ
|
Відповідно до
потреб підприємства
|
Користувач
|
|
8
|
Документ «Наряд на
виконання робіт»
|
НарядНа-Выполнение-Работ
|
Документ
|
Відповідно до
потреб підприємства
|
Користувач
|
|
9
|
План рахунків
«Основний»
|
Основной
|
План рахунків
|
При зміні
законодавства
|
Користувач
|
В таблиці 3.2 наведено перелік і опис елементів вихідного
масиву інформації.
Таблиця 3.2 - Опис і перелік вихідного масиву інформації
|
№
|
Назва вихідного
повідомлення
|
Ідентифі-катор
|
Форма
представлення, вимоги до неї
|
Періодичність
видання
|
Користувачі
інформації
|
|
1
|
Документ «Акт
виконаних робіт»
|
АктВыпол-ненных-Работ
|
Документ
|
Відповідно до
діяльності підприємства
|
Користувачі системи
|
|
2
|
Звіт «Планування
ремонтів»
|
Планирова-ниеРемонтов
|
Звіт
|
Щорічно
|
Користувачі
системи, ремонтний відділ
|
|
3
|
Звіт «Планування
технічних оглядів»
|
Планирова-ние-Осмотров
|
Звіт
|
Щомісячно
|
Користувачі
системи, ремонтний відділ
|
|
4
|
Звіт «План-фактний
аналіз витрат МТЗ»
|
ПланФакт-ныйАнализ-ЗатратМТО
|
Звіт
|
Відповідно до
потреб працівників чи адміністрації
|
Користувачі
системи, ремонтний відділ, адміністрація
|
|
5
|
Звіт «План-фактний
аналіз витрат матеріалів»
|
ПланФакт-ныйАнализ-ЗатратМате-риалов
|
Звіт
|
Відповідно до
потреб працівників чи адміністрації
|
Користувачі системи,
ремонтний відділ, адміністрація
|
|
6
|
Звіт «Витрати на
Ремонт»
|
ЗатратыНа-Ремонт
|
Звіт
|
Відповідно до
потреб працівників чи адміністрації
|
Користувачі
системи, ремонтний відділ, адміністрація
|
|
7
|
Регістр бухгалтерії
«Регістр бухгалтерії»
|
Регистр-Бухгалтерии
|
Регістр бухгалтерії
|
При проведенні
господарсь-ких операцій
|
Користувачі
системи, бухгалтерія
|
Наведемо більш детальну інформацію щодо елементів зазначених
масивів інформації. Розпочнемо із довідників розроблюваного модулю.
Довідник «Обладнання» призначений для зберігання інформації
про обладнання підприємства, яке використовується у виробничому процесі та яке
потребує технічного обслуговування та ремонтів (табл. 3.3).
Таблиця 3.3 - Опис довідника «Обладнання»
|
Найменування
|
Ідентифікатор у
програмі
|
Умовне позначення у
формулах
|
Формат
|
Бізнес-правила
|
Логічні та
систематичні зв’язки
|
|
|
|
|
Первинний ключ
|
Умова на значення
|
Обов’язкове поле
|
Індексне поле
|
|
|
Код
|
Код
|
-
|
Унікальний
ідентифікатор
|
ПК
|
-
|
Так
|
ІНД
|
-
|
|
Назва
|
Наименование
|
-
|
Рядок
|
-
|
-
|
Так
|
-
|
-
|
|
Виробник
|
Производитель
|
-
|
Рядок
|
-
|
-
|
Так
|
-
|
-
|
|
Дата виробництва
|
ДатаПроизводства
|
-
|
Дата
|
-
|
-
|
Так
|
-
|
-
|
|
Період ремонту
|
ПериодРемонта
|
Trem
|
Число
|
-
|
-
|
Так
|
-
|
-
|
|
Період тех. огляду
|
ПериодОсмотра
|
Tobs
|
Число
|
-
|
-
|
Так
|
-
|
-
|
Довідник «Запчастини» призначений для зберігання інформації
про запасні частини, які використовуються у процесі ремонту обладнання (табл..
3.4).
Таблиця 3.4 - Опис довідника «Запчастини»
|
Найменування
|
Ідентифікатор у
програмі
|
Умовне позначення у
формулах
|
Формат
|
Бізнес-правила
|
Логічні та
систематичні зв’язки
|
|
|
|
|
Первинний ключ
|
Умова на значення
|
Обов’язкове поле
|
Індексне поле
|
|
|
Код
|
Код
|
-
|
Унікальний
ідентифікатор
|
ПК
|
-
|
Так
|
ІНД
|
-
|
|
Назва
|
Наименование
|
-
|
Рядок
|
-
|
-
|
Так
|
-
|
-
|
|
Виробник
|
Производитель
|
-
|
Рядок
|
-
|
-
|
Так
|
-
|
-
|
|
Вартість
|
Стоимость
|
Pz
|
Число
|
-
|
-
|
Так
|
-
|
-
|
Довідник «Матеріали» призначений для зберігання інформації
про матеріали, які використовуються в процесі ремонту обладнання. Опис даного
довідника наведено у таблиці 3.5.
Таблиця 3.5 - Опис довідника «Матеріали»
|
Найменування
|
Ідентифікатор у
програмі
|
Умовне позначення у
формулах
|
Формат
|
Бізнес-правила
|
Логічні та
систематичні зв’язки
|
|
|
|
|
Первинний ключ
|
Умова на значення
|
Обов’язкове поле
|
Індексне поле
|
|
|
Код
|
Код
|
-
|
Унікальний
ідентифікатор
|
ПК
|
-
|
Так
|
ІНД
|
-
|
|
Назва
|
Наименование
|
-
|
Рядок
|
-
|
-
|
Так
|
-
|
-
|
|
Кількість
|
Количество
|
qm
|
Число
|
-
|
-
|
Так
|
-
|
-
|
|
Одиниця вимірювання
|
ЕдиницаИзмерения
|
-
|
Рядок
|
-
|
-
|
Так
|
-
|
-
|
|
Вартість
|
Стоимость
|
Pm
|
Число
|
-
|
-
|
Так
|
-
|
-
|
Довідник «Види ремонтів» слугує для збереження інформації про
види ремонтів, які виконує ремонтний відділ, а також відомості по заробітній платі
працівнику ремонтного відділу за виконання зазначеного виду ремонту (табл.3.6).
Довідник «Види дефектів» призначений для зберігання
інформації про дефекти обладнання, які виникають у процесі його роботи. При
виникненні нового дефекту інформація про нього заноситься у даний довідник.
Опис даного довідника наведено у таблиці 3.7.
Наступним етапом надамо характеристику документам, які
існують у розроблюваному модулі. Розпочнемо з документу «Заявка на ремонт».
Документ «Заявка на ремонт» призначений для формування
замовлення на ремонт обладнання. Він формується у випадку настання строку
планового ремонту обладнання або при необхідності провести терміновий ремонт
обладнання, що вийшло з ладу (табл. 3.8).
Таблиця 3.6 - Опис довідника «Види
ремонтів»
|
Найменування
|
Ідентифікатор у
програмі
|
Умовне позначення у
формулах
|
Формат
|
Бізнес-правила
|
Логічні та
систематичні зв’язки
|
|
|
|
|
Первинний ключ
|
Умова на значення
|
Обов’язкове поле
|
Індексне поле
|
|
|
Код
|
Код
|
-
|
Унікальний
ідентифікатор
|
ПК
|
-
|
Так
|
ІНД
|
-
|
|
Назва
|
Наименование
|
-
|
Рядок
|
-
|
-
|
Так
|
-
|
-
|
|
Зарплата
|
Зарплата
|
St
|
Число
|
-
|
-
|
Так
|
-
|
-
|
Таблиця 3.7 - Опис довідника «Види
дефектів»
|
Найменування
|
Ідентифікатор у
програмі
|
Умовне позначення у
формулах
|
Формат
|
Бізнес-правила
|
Логічні та
систематичні зв’язки
|
|
|
|
|
Первинний ключ
|
Умова на значення
|
Обов’язкове поле
|
Індексне поле
|
|
|
Код
|
Код
|
-
|
Унікальний
ідентифікатор
|
ПК
|
-
|
Так
|
ІНД
|
|
Назва
|
Наименование
|
-
|
Рядок
|
-
|
-
|
Так
|
-
|
-
|
Документ «Лімітно-заборна карта» призначений для замовлення
необхідних запчастин і матеріалів для проведення ремонту. Даний документ
формується на підставі документу «Заявка на ремонт». Опис даного документу
наведено у таблиці 3.9. Даний документ містить також дві табличні частини -
«Запчастини» та «Матеріали», опис яких наведено у таблицях 3.10 та 3.11
відповідно.
Таблиця 3.8 - Опис документа «Заявка
на ремонт»
|
Найменування
|
Ідентифікатор у
програмі
|
Умовне позначення у
формулах
|
Формат
|
Бізнес-правила
|
Логічні та
систематичні зв’язки
|
|
|
|
|
Первинний ключ
|
Умова на значення
|
Обов’язкове поле
|
Індексне поле
|
|
|
Номер
|
Номер
|
-
|
Рядок
|
-
|
-
|
Так
|
ІНД
|
-
|
|
Дата
|
Дата
|
-
|
Дата
|
-
|
-
|
Так
|
-
|
-
|
|
Обладнання
|
Оборудование
|
-
|
СправочникСсылка.Оборудование
|
-
|
-
|
Так
|
-
|
Довідник
«Обладнання»
|
|
Вид дефекту
|
ВидДефекта
|
-
|
СправочникСсылка.ВидыДефектов
|
-
|
-
|
Так
|
-
|
Довідник «Види
дефектів»
|
|
Вид ремонту
|
ВидРемонта
|
-
|
СправочникСсылка.ВидыРемонтов
|
-
|
-
|
Так
|
-
|
Довідник «Види
ремонтів»
|
Таблиця 3.9 - Опис документа «Лімітно-заборна
карта»
|
Найменування
|
Ідентифікатор у
програмі
|
Умовне позначення у
формулах
|
Формат
|
Бізнес-правила
|
Логічні та
систематичні зв’язки
|
|
|
|
|
Первинний ключ
|
Умова на значення
|
Обов’язкове поле
|
Індексне поле
|
|
|
Номер
|
Номер
|
-
|
Рядок
|
-
|
-
|
Так
|
ІНД
|
-
|
|
Дата
|
Дата
|
-
|
Дата
|
-
|
-
|
Так
|
-
|
-
|
|
Заявка
|
Заявка
|
-
|
ДокументСсылка.ЗаявкаНаРемонт
|
-
|
-
|
Так
|
-
|
Документ «Заявка на
ремонт»
|
|
Сума
|
Сумма
|
-
|
Число
|
-
|
-
|
Так
|
-
|
-
|
|
Витрата запчастин
|
РасходЗапчастей
|
-
|
Число
|
-
|
-
|
Так
|
-
|
-
|
|
Витрата матеріалів
|
РасходМатериалов
|
-
|
Число
|
-
|
-
|
Так
|
-
|
-
|
Таблиця 3.10 - Опис табличної частини «Запчастини» документа
«Лімітно-заборна карта»
|
Найменування
|
Іденти-фікатор у
програмі
|
Умовне позна-чення
у форму-лах
|
Формат
|
Бізнес-правила
|
Логічні та
систематичні зв’язки
|
|
|
|
|
Пер-вин-ний ключ
|
Умова на значення
|
Обо-в’язко-ве поле
|
Індек-сне поле
|
|
|
Назва
|
Наименование
|
-
|
СправочникСсылка.Запчасти
|
-
|
-
|
Так
|
-
|
Довідник
«Запчастини»
|
|
Виробник
|
Производитель
|
-
|
Рядок
|
-
|
-
|
Так
|
-
|
-
|
|
Вартість
|
Стоимость
|
Pz
|
Число
|
-
|
-
|
Так
|
-
|
-
|
Таблиця 3.11 - Опис табличної частини «Матеріали» документа «Лімітно-заборна карта»
|
Найменування
|
Ідентифікатор у
програмі
|
Умовне позначення у
формулах
|
Формат
|
Бізнес-правила
|
Логічні та
систематичні зв’язки
|
|
|
|
|
Первинний ключ
|
Умова на значення
|
Обов’язкове поле
|
Індексне поле
|
|
|
Назва
|
Наименование
|
-
|
СправочникСсылка.Материалы
|
-
|
-
|
Так
|
-
|
Довідник
«Матеріали»
|
|
Кількість
|
Количество
|
qm
|
Число
|
-
|
-
|
Так
|
-
|
-
|
|
Одиниця виміру
|
ЕдиницаИзмерения
|
-
|
Рядок
|
-
|
-
|
Так
|
-
|
-
|
|
Вартість
|
Стоимость
|
Pm
|
Число
|
-
|
-
|
Так
|
-
|
-
|
|
Сума
|
Сумма
|
-
|
Число
|
-
|
-
|
Так
|
-
|
-
|
Документ «Наряд на виконання робіт» призначений для видачі
завдання ремонтній бригаді провести ремонт обладнання, яке вказано у
відповідній заявці на ремонт. Формується на підставі документа «Заявка на
ремонт». Опис даного документа наведено у таблиці 3.12.
Таблиця 3.12 - Опис документа «Наряд
на виконання робіт»
|
Найменування
|
Ідентифікатор у
програмі
|
Умовне позначення у
формулах
|
Формат
|
Бізнес-правила
|
Логічні та
систематичні зв’язки
|
|
|
|
|
Первинний ключ
|
Умова на значення
|
Обов’язкове поле
|
Індексне поле
|
|
|
Номер
|
Номер
|
-
|
Рядок
|
-
|
-
|
Так
|
ІНД
|
-
|
|
Дата
|
Дата
|
-
|
Дата
|
-
|
-
|
Так
|
-
|
-
|
|
Заявка
|
Заявка
|
-
|
ДокументСсылка.ЗаявкаНаРемонт
|
-
|
-
|
Так
|
-
|
Документ «Заявка на
ремонт»
|
|
Обладнання
|
Оборудование
|
-
|
СправочникСсылка.Оборудование
|
-
|
-
|
Так
|
-
|
Довідник
«Обладнання»
|
|
Вид дефекту
|
ВидДефекта
|
-
|
СправочникСсылка.ВидыДефектов
|
-
|
-
|
Так
|
-
|
Довідник «Види
дефектів»
|
|
Вид ремонту
|
ВидРемонта
|
-
|
СправочникСсылка.ВидыРемонтов
|
-
|
-
|
Так
|
-
|
Довідник «Види
ремонтів»
|
|
Зарплата
|
Зарплата
|
St
|
Число
|
-
|
-
|
Так
|
-
|
-
|
|
Кількість людей
|
КоличествоЛюдей
|
Ew
|
Число
|
-
|
-
|
Так
|
-
|
-
|
|
Кількість годин
|
КоличествоЧасов
|
Th
|
Число
|
-
|
-
|
Так
|
-
|
-
|
|
Сума зарплати
|
СуммаЗарплаты
|
Ctr
|
Число
|
-
|
-
|
Так
|
-
|
-
|
Документ «Акт виконаних робіт» формується на основі документу
«Заявка на ремонт» після виконання ремонту. Даний документ слугує для
відображення фактичної інформації про виконані роботи. Цей документ має дві
табличні частини, які відображають фактичні витрати запчастин та матеріалів.
Опис даного документа наведено у таблицях 3.13 - 3.15.
Таблиця 3.13 - Опис документа «Акт
виконаних робіт»
|
Найменування
|
Ідентифікатор у
програмі
|
Умовне позначення у
формулах
|
Формат
|
Бізнес-правила
|
Логічні та
систематичні зв’язки
|
|
|
|
|
Первинний ключ
|
Умова на значення
|
Обов’язкове поле
|
Індексне поле
|
|
|
А
|
1
|
2
|
3
|
4
|
5
|
6
|
7
|
8
|
|
Номер
|
Номер
|
Рядок
|
-
|
-
|
Так
|
ІНД
|
-
|
|
Дата
|
Дата
|
-
|
Дата
|
-
|
-
|
Так
|
-
|
-
|
|
Заявка
|
Заявка
|
-
|
ДокументСсылка.ЗаявкаНаРемонт
|
-
|
-
|
Так
|
-
|
Документ «Заявка на
ремонт»
|
|
Обладнання
|
Оборудование
|
-
|
СправочникСсылка.Оборудование
|
-
|
-
|
Так
|
-
|
Довідник
«Обладнання»
|
|
Вид дефекту
|
ВидДефекта
|
-
|
СправочникСсылка.ВидыДефектов
|
-
|
-
|
Так
|
-
|
Довідник «Види
дефектів»
|
|
Вид ремонту
|
ВидРемонта
|
-
|
СправочникСсылка.ВидыРемонтов
|
-
|
-
|
Так
|
-
|
Довідник «Види
ремонтів»
|
|
Зарплата
|
Зарплата
|
St
|
Число
|
-
|
-
|
Так
|
-
|
-
|
|
Кількість людей
|
КоличествоЛюдей
|
Ew
|
Число
|
-
|
-
|
Так
|
-
|
-
|
|
Кількість годин
|
КоличествоЧасов
|
Th
|
Число
|
-
|
-
|
Так
|
-
|
-
|
|
Сума зарплати
|
СуммаЗарплаты
|
Ctr
|
Число
|
-
|
-
|
Так
|
-
|
-
|
|
Витрата запчастин
|
РасходЗапчастей
|
-
|
Число
|
-
|
-
|
Так
|
-
|
-
|
|
Витрата матеріалів
|
РасходМатериалов
|
-
|
Число
|
-
|
-
|
Так
|
-
|
-
|
|
Сума витрачених
засобів
|
СуммаПотраченныхСредств
|
Cmtz
|
Число
|
-
|
-
|
Так
|
-
|
-
|
|
Сума документу
|
СуммаДокумента
|
-
|
Число
|
-
|
-
|
Так
|
-
|
-
|
Таблиця 3.14 - Опис табличної частини «Використані
запчастини» документа «Акт виконаних робіт»
|
Найменування
|
Ідентифікатор у
програмі
|
Умовне позначення у
формулах
|
Формат
|
Бізнес-правила
|
Логічні та
систематичні зв’язки
|
|
|
|
|
Первинний ключ
|
Умова на значення
|
Обов’язкове поле
|
Індексне поле
|
|
|
Назва
|
Наименование
|
-
|
СправочникСсылка.Запчасти
|
-
|
-
|
Так
|
-
|
Довідник
«Запчастини»
|
|
Виробник
|
Производитель
|
-
|
Рядок
|
-
|
-
|
Так
|
-
|
-
|
|
Вартість
|
Стоимость
|
Pz
|
Число
|
-
|
-
|
Так
|
-
|
-
|
Таблиця 3.14 - Опис табличної частини «Використані матеріали»
документа «Акт виконаних робіт»
|
Найменування
|
Ідентифікатор у
програмі
|
Умовне позначення у
формулах
|
Формат
|
Бізнес-правила
|
Логічні та
систематичні зв’язки
|
|
|
|
|
Первинний ключ
|
Умова на значення
|
Обов’язкове поле
|
Індексне поле
|
|
|
Назва
|
Наименование
|
-
|
СправочникСсылка.Материалы
|
-
|
-
|
Так
|
-
|
Довідник
«Матеріали»
|
|
Кіл-ть
|
Кол-во
|
q
|
Число
|
-
|
-
|
Так
|
-
|
-
|
|
Од. виміру
|
Ед.Измерения
|
-
|
Рядок
|
-
|
-
|
Так
|
-
|
-
|
|
Вартість
|
Стоимость
|
Pm
|
Число
|
-
|
-
|
Так
|
-
|
-
|
|
Сума
|
Сумма
|
-
|
Число
|
-
|
-
|
Так
|
-
|
-
|
Перейдемо до розгляду звітів, які формуються у розроблюваному
модулі. Такими звітами є: «Планування ремонтів», «Планування технічних
оглядів», «План-фактний аналіз витрат МТЗ», «План-фактний аналіз трудовитрат»,
«Витрати на ремонт».
Звіт «Планування ремонтів» призначений для розрахунку графіку
проведення планового ремонту обладнання. Формується для кожного обладнання
окремо. В якості вхідної інформації використовує дані з довідника «Обладнання».
Поля даного звіту: обладнання, виробник, дата виробництва, кінцевий термін
планування, дата планового ремонту.
Звіт «Планування технічних оглядів» формується для розрахунку
графіку проведення технічних оглядів обладнання. Також як і попередній звіт,
формується для кожного обладнання окремо та використовує в якості вхідної
інформації дані з довідника «Обладнання». Має такі ж поля, як і попередній
звіт, окрім дати планового ремонту. В даному звіті замість неї - дата планового
огляду.
Звіт «План-фактний аналіз витрат МТЗ» призначений для визначення
різниці між запланованими на ремонт витратами МТЗ та фактичними витратами.
Формується на підставі документу «Заявка на ремонт». Даний звіт поділено на дві
частини - в першій відображується інформація стосовно запланованих у
відповідній ЛЗК витрат МТЗ, у другій - фактичні витрати, які отримуються з акту
виконаних робіт. Даний звіт має такі ж поля, як і табличні частини «Матеріали»,
«Запчастини» та «Використані матеріали», «Використані запчастини» зазначених
документів.
Звіт «План-фактний аналіз трудовитрат» призначений для
визначення різниці між запланованими на проведення ремонту та фактичними
трудовитратами. Даний звіт також формується на підставі документу «Заявка на
ремонт», і також поділено на дві частини - заплановані у наряді на виконання
робіт трудовитрати, та фактичні трудовитрати з акту виконаних робіт. Містить
такі ж поля, як і зазначені документи.
Звіт «Витрати на ремонт» відображує інформацію стосовно
фактичних витрат підприємства на технічне обслуговування і ремонт обладнання за
певний період. Даний звіт використовує інформацію з актів виконаних робіт за
вказаний період. Має наступні поля: початок періоду, кінець періоду, заявка на
ремонт, обладнання, вид дефекту, вид ремонту, сума витрат.
Також в модулі реалізовано регістр бухгалтерії «Регістр
бухгалтерії», який призначений для ведення бухгалтерського обліку виконуваних
ремонтних операцій. В якості джерела для даного регістру виступає документ «Акт
виконаних робіт». Регістр бухгалтерії має лише один вимір - сума виконуваної
операції.
Після визначення розроблюваного інформаційного забезпечення
можемо перейти до розгляду математичного забезпечення розроблюваного модулю.
3.2 Опис розробленого математичного забезпечення
Задача автоматизації управління технічним обслуговуванням і ремонтом
обладнання супроводжується рядом математичних розрахунків. Основними
показниками, які потребують математичного розрахунку, є графік проведення
технічних оглядів та планового ремонту, а також сума витрат МТЗ та трудовитрат
на проведення ремонтних робіт.
При розрахунку графіка проведення технічного обслуговування і
планових ремонтів розраховується дата наступного ремонту чи обслуговування.
Вони розраховуються за наступними формулами:
(3.1)
де Dobs - дата наступного технічного обслуговування;
Dlobs - дата попереднього технічного обслуговування;
М - період
календарного місяця;
Tobs - період
технічного обслуговування для обладнання.
(3.2)
де Drem - дата наступного планового ремонту; Dlrem- дата
попереднього ремонту; М - період календарного місяця;
Trem - період проведення планового ремонту для
обладнання.
Сума витрат МТЗ на проведення ремонтних робіт розраховується за
наступною формулою:
(3.3)
де Cmtz - сума витрат МТЗ на виконання ремонту;
Pz - вартість
використаних запчастин;
Pm-ціна
за одиницю використаних матеріалів;
qm - кількість
використаних одиниць матеріалів.
Сума трудовитрат на виконання ремонту розраховується наступним чином:
(3.4)
де Ctr - сума трудовитрат на виконання ремонту;
St - годинна
заробітна плата одного працівника;
Ew - кількість
працівників;
Th - кількість
годин, затрачених на виконання ремонту.
Загальні ж витрати на ремонт конкретного обладнання розраховуються як
сума витрат МТЗ, які було використано для виконання ремонту, та трудовитрат на
виконання ремонтних робіт по конкретному обладнанню.
3.3 Опис розробленого програмного забезпечення
Після визначення інформаційного та математичного забезпечення
розроблюваного модулю, перейдемо до розгляду розробленого програмного
забезпечення. Перш за все, слід зазначити, що автоматизація управління
технічним обслуговуванням і ремонтом обладнання виконувалась на засобами
програмної платформи «1С: Підприємство 8.1» з використанням вбудованої мови
програмування.
В ході роботи розробленого автоматизованого модулю вхідна
інформація проходить стадії обробки та перетворюється у набір даних, з якого
отримуються вихідні повідомлення модулю. Алгоритм, за яким відбувається процес
обміну даними із базою даних КІС, представлено на блок-схемі (рис. 3.1).
Рисунок 3.1 - Блок-схема організації обміну даними
користувачів із системою
Спочатку необхідно ввести первинну інформацію та заповнити
довідники системи для того, щоб мати достатню інформаційну базу для подальшої
роботи автоматизованого модулю. Після цього відбувається оброблення введеної
інформації, в ході якого формуються вхідні документи системи. Коли сформовано
вхідні документи, з’являється можливість сформувати вихідні документи системи,
з яких потім формуються відповідні звіти, які надаються користувачам в якості
вихідної інформації.
Опишемо алгоритм роботи автоматизованого модулю управління
технічним обслуговуванням і ремонтом обладнання. Даний алгоритм наведено на
рисунку 3.2.
Спочатку до ремонтного відділу надходить повідомлення про
необхідність проведення ремонту обладнання, на підставі якого формується
документ «Заявка на ремонт». Даний документ формується у двох випадках -якщо
настає дата планового ремонту обладнання або при необхідності провести
терміновий ремонт у випадку поломки обладнання. Після формування заявки на
ремонт визначається перелік необхідних запчастин та матеріалів на проведення
ремонту та формується документ «Лімітно-заборна карта». Після цього
відбувається видача завдання працівникам ремонтного відділу на проведення
ремонту шляхом формування документу «Наряд на виконання робіт», в якому
вказується кількість працівників та необхідна кількість годин на проведення
ремонту. Після видачі завдання проводиться ремонт обладнання, по факту
виконання якого формується документ «Акт виконаних робіт», де зазначаються
фактичні результати проведення ремонтних робіт. Надалі в системі присутня
можливість отримати звіти з розрахунку графіку планового ремонту та технічного
огляду для обладнання, звіти з проведення план-фактного аналізу витрат МТЗ та
трудовитрат, а також звіт «Втрати на ремонт», де зазначаються фактичні загальні
витрати на ремонт за певний період. Якщо ж необхідності у формуванні звітів
немає, робота з модулем управління технічним обслуговуванням і ремонтом
обладнання завершується.
Рисунок 3.2 - Алгоритм роботи автоматизованого модулю
управління технічним обслуговуванням і ремонтом обладнання
3.4 Опис розробленого організаційного забезпечення
Для опису розробленого організаційного забезпечення в першу
чергу необхідно визначити ролі користувачів системи і, відповідно до цього, їх
обов’язки. Безпосередніми
користувачами автоматизованого модулю управління технічним обслуговуванням і ремонтом
обладнання є працівники адміністративно-господарського відділу, виробничого
відділу та бухгалтерії.
Для забезпечення цілісності інформації у модулі доступ до
модулю розрізнено по групах користувачів.
Працівники адміністративно-господарчого відділу мають доступ
практично до всіх можливостей модулю - від формування заявки на ремонт до
отримання всіх звітів системи. На основі звітів системи проводиться аналіз
ефективності роботи ремонтного цеху.
Працівники виробничого відділу системи мають можливість на
створення документу «Заявка на ремонт» у випадку поломки обладнання. Слід
зазначити, що підрозділом даного відділу є ремонтний цех підприємства, на
працівників якого і розраховано розробку даного модулю. Відповідно, працівники
ремонтного відділу мають доступ до всіх можливостей автоматизованого модулю, за
винятком доступу до регістру бухгалтерії.
Працівники відділу бухгалтерії мають доступ до регістру
бухгалтерії для можливості формувати бухгалтерські проводки господарських
операції. Також працівники бухгалтерії мають доступ до звіту «Витрати на ремонт
за період».
Також у системі присутня роль адміністратора, який має
необмежений доступ до всіх можливостей модулю, а також можливість конфігурування
автоматизованого модулю.
На рисунку 3.3 наведено вікно створення нової ролі
користувача у автоматизованому модулі. На рисунку 3.4 представлено список
зареєстрованих користувачів модулю.
Рисунок 3.3 - Створення нової ролі користувача
Рисунок 3.4 - Список зареєстрованих користувачів модулю
Після визначення ролей користувачів перейдемо до
представлення основних інструкцій користувача системи. Для нормальної роботи
автоматизованого модулю перш за все необхідно заповнити довідники, які
представлено у модулі (рис 3.5 - 3.9).
Рисунок 3.5 - Форма елементу довідника «Обладнання»
Рисунок 3.6 - Форма елемента довідника «Матеріали»
Рисунок 3.7 - Форма елемента довідника «Запчастини»
Рисунок 3.8 - Форма елемента довідника «Види дефектів»
Рисунок 3.9 - Форма списку довідника «Види ремонтів»
Після заповнення довідникової інформації з’являється
можливість виконувати операції з документами. При необхідності виконати ремонт
обладнання формується документ «Заявка на ремонт» (рис. 3.10).
Рисунок 3.10 - Форма документа «Заявка на ремонт»
Після цього необхідно визначити перелік необхідних запчастин
та матеріалів для виконання ремонту за допомогою документу «Лімітно-заборна
карта» (рис. 3.11).
Рисунок 3.11 - Форма документа «Лімітно-заборна карта»
Наступним етапом видається завдання працівникам ремонтного
відділу на виконання ремонту. Це виконується за допомогою документа «Наряд на
виконання робіт», в якому вказується кількість людей та годин, які необхідні
для виконання ремонту, а також існує можливість розрахувати заробітну плату
працівникам (рис. 3.12).
Після виконання ремонтних робіт формується документ «Акт
виконаних робіт» (рис. 3.13).
Рисунок 3.12 - Форма документа «Наряд на виконання робіт»
Рисунок 3.13 - Форма документа «Акт виконаних робіт»
Після проведення операцій з документами користувач має
можливість проглянути звіти, які формуються у модулі. На рисунках 3.14-3.15
представлено вигляд звітів з планування графіків планового ремонту та
технічного огляду обладнання.
Рисунок 3.14 - Форма звіту «Планування ремонтів»
Рисунок 3.15 - Форма звіту «Планування технічних оглядів»
Користувач також може провести план-фактний аналіз
трудовитрат та витрат МТЗ на проведення ремонтних робіт. Форми відповідних
звітів представлено на рисунках 3.16 та 3.17.
Рисунок 3.16 - Форма звіту «План-фактний аналіз витрат МТЗ»
Рисунок 3.16 - Форма звіту «План-фактний аналіз трудовитрат»
Нарешті, користувач може скористуватися звітом «Витрати на
ремонт» для того, щоб отримати інформацію про витрати на проведення ремонтних
робіт за певний період. Форма даного звіту представлена на рисунку 3.17.
Рисунок 3.17 - Форма звіту «Витрати на ремонт і
обслуговування»
3.5 Ефективність впровадження системи
Впровадження розроблюваного модулю у КІС підприємства
дозволить оптимізувати процес управління технічним обслуговуванням і ремонтом
обладнання на підприємстві, скоротивши тим самим витрати на проведення
ремонтних робіт.
Для оцінки ефективності впровадження даного модулю необхідно
провести аналіз реквізитів основних документів і підрахувати витрати на їх
заповнення в базовому і впровадженому періодах. Перелік використовуваних
реквізитів представлено на рисунку 3.18.
Знайдемо кількість документів , які можна обробити за
допомогою впроваджуваної системи при умові максимального використання робочого
часу співробітника (3.5).
(3.5)
де ti - час на виконання і-ї
операціїв документі;
wi - норматив кількості і-х операцій за одиницю часу;
ni - кількість i-х операцій у документі;
t - час на обробку документа;
N - кількість документів за впроваджуваним варіантом при максимальному
використанні фонду робочого часу;
F - фонд робочого часу на рік (рівний 260 * 8 = 2080 год.).
Рисунок 3.18 - Перелік реквізитів документів системи
Можемо перейти до розрахунку вартості обробки цих документів
і часу, потрібного на їхню обробку в базовому і впровадженому періодах.
Розрахунки для базового періоду представлені на рисунку 3.19,
для впровадженого -на рисунку 3.20.
Рисунок 3.19 - Розрахунок витрат за базовим періодом
Рисунок 3.20 - Розрахунок витрат за впроваджуваним періодом
Після проведення розрахунків, отримуємо, що витрати за
базовим періодом складають 91799,99 грн, а за впровадженим - 66560 грн. Таким
чином, річна економія складе 25239,99 грн. Отже, можемо зробити висновок про
доцільність впровадження даного модулю.
Висновки
Протягом виконання даної роботи було зроблено наступне:
- наведено характеристику задачі управління
технічним обслуговуванням і ремонтом на підприємстві;
- досліджено особливості автоматизації
цієї задач у вітчизняних КІС на прикладі таких систем, як «1С: ТОІР»,
«Галактика ERP», «Парус»;
- визначено основні задачі
автоматизації управління технічним обслуговування і ремонтом обладнання, а
також загальні вимоги, що ставляться перед системою;
- описано функціональну структуру та
архітектуру КІС підприємства з урахуванням задачі автоматизації управління
технічним обслуговування і ремонтом обладнання;
- визначено взаємозв’язок досліджуваної
задачі з іншими задачами КІС підприємства;
- виявлено можливості програмної,
інформаційної, технічної та організаційної інтеграції задачі автоматизації
управління технічним обслуговування і ремонтом обладнання;
- здійснено розробку інформаційного,
математичного, програмного та організаційного забезпечення;
- оцінено ефективність побудованого програмного модулю.
Як результат, було розроблено автоматизований модуль
управління технічним обслуговуванням і ремонтом обладнання у складі КІС «1С:
Підприємство 8.1».
Перелік посилань
1. Татарчук М.І. Корпоративні інформаційні системи
[Текст] : навч. Посібник / М.І. Татарчук. - К. : КНЕУ, 2005. - 291 с. - ISBN
966-574-717-7.
2. Погонин В.А. Интегрированные системы проектирования и управления.
Корпоратиные информационные системы [Текст] : Учеб. Пособие /
В.А. Погонин, А.Г. Схиртладзе, Тамбов : Изд-воТамб. гос. техн. ун-та, 2006. 144
с.
3. Сахно Є. Ю.,
Сутність і структура автоматизованих систем управління виробництвом
[Електронний ресурс] - Режим доступу: <#"605706.files/image032.gif">
Рисунок А.1 - Ескіз форми вихідного документа «Планування
ремонтів»
Рисунок А.2 - Ескіз форми вихідного документа «Планування
оглядів»
Рисунок А.3 - Ескіз форми вихідного документа «План-фактний
аналіз витрат МТЗ»
Рисунок А.4 - Ескіз форми вихідного документа «План-фактний
аналіз трудовитрат»
Рисунок А.5 - Ескіз форми вихідного документа «Витрати на
ремонт»
Додаток
Б
Тексти програм
Лістинг Б.1 - Програмний код модуля форми документа
«Лімітно-заборна карта»
Лістинг Б.2 - Програмний код модуля форми документа «Акт
виконаних робіт»

Лістинг Б.4 - Програмний код модуля форми звіту «Планування
ремонтів»
Лістинг Б.5 - Програмний код модуля форми звіту «Планування
оглядів»
Лістинг Б.6 - Програмний код модуля форми звіту «План-фактний
аналіз витрат МТЗ»
Лістинг Б.7 - Програмний код модуля форми звіту «План-фактний
аналіз трудовитрат»
Лістинг Б.8 - Програмний код модуля форми звіту «Витрати на
ремонт»
Додаток
В
Лістинг структури інформаційних масивів
Рисунок Б.1 - Лістинг структури інформаційного масиву
«Обладнання»
Рисунок Б.2 - Лістинг структури інформаційного масиву
«Запчастини»
Рисунок Б.3 - Лістинг структури інформаційного масиву
«Матеріали»
Рисунок Б.4 - Лістинг структури інформаційного масиву «Заявка
на ремонт»
Рисунок Б.5 - Лістинг структури інформаційного масиву «ЛЗК»
Рисунок Б.6 - Лістинг структури інформаційного масиву «Наряд
на виконання»
Рисунок Б.7 - Лістинг структури інформаційного масиву «Акт
робіт»
Рисунок Б.9 - Лістинг структури інформаційного масиву
«Планування ремонтів»
Рисунок Б.10 - Лістинг структури інформаційного масиву
«Планування оглядів»
Рисунок Б.11 - Лістинг структури інформаційного масиву
«План-фактний аналіз витрат МТЗ»
Рисунок Б.12 - Лістинг структури інформаційного масиву
«План-фактний аналіз трудовитрат»
Рисунок Б.13 - Лістинг структури інформаційного масиву
«Витрати на ремонт»
Рисунок Б.13 - Лістинг структури інформаційного масиву
«Регістр бухгалтерії»