История управленческого учета
Введение
Все знают, что бухгалтерский учет представляет
документальное оформление хозяйственной деятельности организации, но с другой
стороны никто не знает историю возникновения управленческого учета. Когда
появилось определение управленческого учета или метод документального
оформления хозяйственной деятельности, очень мало данных. Я в данной работе
рассмотрю историю возникновения управленческого учета от начало упоминания, до
управленческого учета сейчас. Можно выделить этапы упоминания в истории управленческого
учета.
Первый период - 6000 лет назад, в этот период
люди целенаправленно фиксировать факты хозяйственной жизни;
Второй период - 500 лет, в этот период вышла
книга Луки Пачоли и началась официально развитие методики управленческого
учета.
Третий период - 100 лет назад в этот период
сформулированы теоретические основы, нормативы, первичная документация
бухгалтерского учета.
Очень интересен вопрос, а когда возникла двойная
бухгалтерия и кто стал первым бухгалтером, кто придумал двойную запись.
Лишь в XX веке в управленческом учете было
определенно следующее:
раскрыта динамика протекающего процесса в
управленческом учете,
описать взаимосвязь в управленческом учете;
рассмотреть взаимосвязи с другими науками, как
налогообложение, финансовый менеджмент, финансы и кредит, и разрывы в процессе
развития;
рассмотрю эволюцию метода при формировании
управленческого учета;
рассмотреть применения современной техники в
управленче6ском учете;
привить гордость за свою профессию.
Я рассмотрю становление официально наукой с
19810 года по наши дни, так как управленческий учет открывают подлинную историю
возникновения:
Пример: Демосфен, который получил деньги от
персидского царя. Тот в свою очередь купил себе дом, а остальные деньги
отправил в рост. В другую эпоху: Пожарский вел в бой нанятых за деньги
ландскнехтов, которые были основной силой в ополчении - этот факт
подтверждается по платежным ведомостям. Французский пример - Жанна Дарк
получала заработную плату даже после своей смерти.
Актуальностью данной темы является рассмотрение
истории развития управленческого учета как науки с 1980 года по 21 век. Целью
будет являться изучение начало упоминание управленческого учета, до применения
методов введения управленческого учета до наших дней. С помощью следующих
задач:
) это с помощью данных взятых из философии
возникновения, к пониманию управленческого учета;
) какие сейчас методики в управленческом учете
применяется в разных отраслях хозяйственной деятельности;
) рассмотрю, что ждет в будущем управленческий
учет, как развитие дальнейшее управленческого учета.
1. Возникновение управленческого учета
История - это развитие определенного общества
науки, а так же отдельного человека. Так же можно и сказать про управленческий
учет.
В философии у истоков определения бытия стоят
следующие философы:
) Гераклит утверждал - "Все течет, все
изменяется";
) Парменид утверждал - "Ничего не течет и
все неизменно".
Следовательно, без истории ничего нельзя понять.
Если рассматривать историю возникновения
управленческого учета по Гераклиту то в этом случае управленческий учет я
рассмотрю от появления упоминания об управленческом учете, до него сегодняшнем
обличии.
Такой подход позволяет рассмотреть
закономерности развития управленческого учета.
Если буду рассматривать взгляд Пармедина то
история возникновения и развития методология управленческого учета изначально
задана и следовательно сущность не изменяется (управленческий учет не имеет
эволюции).
Вывод: следовательно, специалист, который выучил
методологию - применение документального оформления хозяйственной деятельности,
, а так же можно сказать счетоведение, и не только процедуру оформления
первичной унифицированной формы (счетоводство), готов к переменам, которые
принес 21 век, а это персональные компьютеры, специализированные программы -
это 1С Бухгалтерия. Изменения происходят всегда и представляют собой
определенные комбинации уже известных элементов. Так чеки могут быть разные чек
пробитый кассиром за оплату товара за наличные деньги или чек пробитый по
оплате пластиковой карточки.
Управленческий учет - это изучение не только
теории, но так же применения полученных навыков на практике. Есть такие люди,
которые утверждают следующие: Практика все, теория - ничто. Но, я считаю, что
если все таки делать, надо знать, что делать, зачем делать и как делать.
Пример: пришел к кладовщику материал а его
необходимо оформить, принять. для этого надо знать что представляет собой
унифицированная форма первичной документации, а так же в настоящий момент
оформление не только происходит документально (бумага), но так же в специальной
программе, а следовательно необходимы не только знания но и умения применять на
практике. Как правильно запустить программу, какие данные внести в программу и
так далее.
Эволюция бухгалтерского учета - это последовательное
усовершенствование от конкретного к все более абстрактному определению
хозяйственной деятельности.
Управленческий учет необходимо знать
инструменты, в этом случае это методы ведения управленческого учета.
Методы ведения управленческого учета можно
разделить на эволюцию в 6 этапов. Достижения каждого предыдущего этапа
органически включается в состав последующих этапов эволюции, а точнее
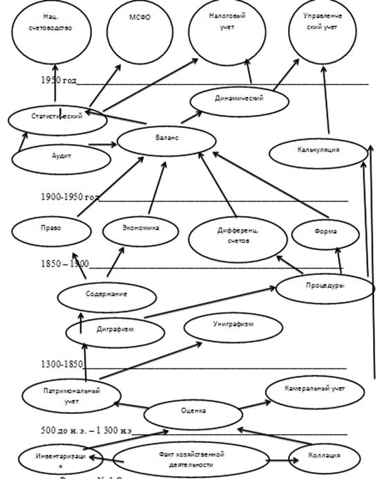
становиться частью их. Рассмотрю этапы эволюции управленческого учета (Рис. 1).
Этапы эволюции управленческого учета:
) первый этап "натуралистический"- 4
000 до нашей эры - 500 до нашей эры. Управленческий учет в этот период очень
примитивен. В управленческом учете в этот период отражается то, что видит, а
следовательно с тем и происходит управленческий учет. На начальном этапе просто
отражения. Чем точнее, и правильно происходит фиксация хозяйственной
деятельности тем лучше результат. Так появилось определение Управленческого
учета - это фиксация документального оформления хозяйственной деятельности. В
основе управленческого учета лежит основа учет фактической хозяйственной
деятельности. В первоначальном определении хозяйственная деятельность - это то,
что должен учитывать по наблюдению зарегистрировать хозяйственную деятельность.
Рисунок № 1 Этапы развития управленческого учета
Пример: Любое имущество необходимо зафиксировать
в управленческом учете. Следовательно, появилась инвентаризация и материальные
счета (материально производственные запасы - мпз). Осуществляя хозяйственную
деятельность, порождает обязательства, и следовательно должно быть отражен в
управленческом учете, а это приводит к методу коллекция. Метод коллекции - это
сверка взаимных расчетов, а в самом управленческом учете фиксации возникает
учет счета.
Формируется принцип ведения управленческого
учета: состояние, действия, события. Рассмотрю подробно эти принципы.
Первичные принципы управленческого учета:
) состояние - это состоит из первичного учета, а
так же входит в состав инвентаризации и определяет, что есть в наличии.
) действия - это повседневный учет хозяйственной
деятельности.
) событие - это форс-мажорные обстоятельства.
Пример:
Привезли в магазин товар - это действие, товар
сгорел в пожаре - это событие, магазин (инвентарь) - это состояние.
Следовательно, для регистрации хозяйственной деятельности появились первые
счета. Сюда входит следующее:
а) инвентарные (материальные) - это учет
материалов и активов,
б) счета расчетов (контокоррентные) - это
расчеты с поставщиками товара.
Вывод: на этом этапе, первоначальный
управленческий учет предопределяет, но со временем сам управленческий учет
будет создавать факты хозяйственной жизни.
) второй этап "стоимостной" 500 до н.
э. - 1 300 до н. э . В этот период появились деньги. Первые монеты появились в
V веке до н.э., что привело появления нового термина в управленческом учете -
это оценка. Оценка - это методика в управленческом учете, когда деньги
выступают в функции меры стоимости. Именно в этот период управленческий учет
стал выступать двояко:
) отражение осуществляется в натуральной форме -
это в форме штук, кг., метрах, штуках и так далее.;
) отражается в денежном выражении - это может
быть как в национальной валюте, так и в иностранной валюте.
Благодаря появлению цены, то теперь при
поступлении товара на предприятия в количественном выражении, возникает вопрос,
- А по какой цене учитывать?
Цены могут быть следующего вида: по закупочной,
по рыночной продажной цене. Этим действием происходит внесение элемент
условности, а следовательно любая оценка создает самым базу для научных
изысканий.
С появлением денег произошло деление
управленческого учета на патримональный и камеральный. Рассмотрю подробно.
Патриальный - это осуществляется учет имущества.
В этом учете деньги выступают функцией в форме меры стоимости имущества.
Пример: стоимость здания.
Камеральный - это осуществляется учет приход и
расход денежных средств
В этом учете деньги выступают в форме средств
платежа.
Пример: поступила выручка от покупателя.
Вывод: на этом этапе управленческий учет
видеться в натуральном измерении, и стоимостном измерении.
) третий этап "диграфический" 1300 до
н.э - 1850 до н. э. Захотелось более детально узнать финансовый результат
хозяйственной деятельности, а следовательно произошло разделение
патримониального учета на:
униграфический - это простая запись: В этом
случае применение двойной записи привела к появлению единого обобщающего
денежного измерителя, без которого управленческий учет не мог бы существовать.
Пример: баланс (итого) имущества, обязательства.
диграфический - двойная запись. В этом случае
просто двойная запись было уже не достаточно информации о хозяйственной
деятельности организации, и следовательно появились счета.
Пример: касса счет 50.
Вывод: в этот период появились счета прибыли и
убытка.
) четвертый этап
"теоретико-практический" 1850 - 1900. Развитие диграфического учета
параллельно двум основам:
а - первое направление - здесь пытались
истолковать факты хозяйственной деятельности с позиции юриспруденции;
б - второе направление - здесь рассматривается экономическая
категория и следовательно возникает вопрос, что главное форма над содержанием
или содержание (экономика) над формой.
Благодаря этому произошло дифференцирование
счетов, а вернее их классификация. Желание более эффективно вести
управленческий учет, то следовательно появились условные категории, термины,
определения - это баланс, прибыль, себестоимость, издержки на производство
основной продукции, товарный оборот и так далее.
Вывод: применение практики еще более отдалилась
от конкретной реальной действительности, но с другой стороны стала более
эффективной.
) Научный управленческий учет 1900 - 1950 -
много веков управленческий учет существовал как практическая деятельность в
форме счетоводства. Сюда включается следующие набор процедур. В середине XIX
веке были заложены основы управленческого учета - это счетоведения.
До конца XIX века были заложена база
управленческого учета, а в начале XX века получило признание в экономике. Оба
научных направлений осуществлялись параллельно, но иногда одна сфера науки
преобладала над другой но потом выделилась стихийно управленческий учет.
Началось выделение через истолкование центральной категории - это определение
баланс.
Определение бухгалтерского баланса сначала
определялось, как следствие двойной записи - динамическая трактовка, а другие
трактовали ее как упрощённая инвентаризация - статистическая трактовка.
Последнее привело появлению аудита.
Появилось определения затраты, калькуляция
себестоимости работ (услуг).
По учету затрат патримониальное счетоводство
связано с камеральным. Происходило фиксация затрат в соответствии со сметой, по
мере возникновения затрат. Калькуляция себестоимости появилось в начале XX
века. Калькуляция предполагало выявления полных издержек, сюда можно отнести
как прямы расходы, так и косвенные издержки. Следовательно, калькуляция привела
к появлению стандарт-кост, предусматривающая предварительную калькуляцию и
контроль по исполнению нормативов - это была революция в управленческом учете.
К середине -х годов было сформулирован метод директ-костинга, что позволило
увеличить объемы производства, а так же снижать себестоимость, появились планы,
а точнее анализ в управленческом учете. В - е годы был изобретен метод учета
себестоимости по центрам ответственности, а точнее учет расходов на месте
фиксации. И только в конце XX веке, появился метод ЛВС - это учет расходов по
каждой функции управления. В дальнейшем это привело к возникновен7ию
Управленческого учета. В середине XIX века произошли изменения в
налогообложении, которые привели к появлению бухгалтерского учета.
Вывод: бухгалтерский учет отличается тем, что
документально ведет учет введения хозяйственной деятельности предприятия, а
налоговый учет рассчитывает налоги, которые должны организации платить
государству.
) шестой этап "Современный" с 1950
года - в этом этапе произошло развитие динамической и статистической
определения баланса, а так же попытка соединить.
Динамическая - это эволюция метода калькуляции
привела к появлению управленческого учета:
Статистическое - привело к появлению
международных стандартов финансовой отчетности - это МСФО и национального
счетоводства (страна). Оба определения влияют на налоговый учет, а вернее на
налогооблагаемую базу организации.
Вывод: учет видеться в интересах различных
отраслей производства (отраслевая принадлежность), а может так же быть и
химического производства, или сельского хозяйства и так далее. Блогадаря данным
управленческого учета формируется налогооблагаемая база, которая видеться в
интересах государства. Появился финансовый учет, который интересен скорее
инвесторам, для вложения и инвестирования, а так же кредитным институтам в
форме банков, для выдачи кредитов. Управленческий учет не обходим администрации
для принятия решения по к правлению предприятием, а вернее принять решения,
планировать будущие планы сбыта, производства, издержек и так далее.
.2 Краткая история развития управленческого
учета
История экономических учений показывает, как
развивалась от натурального обмена к товарным рыночным отношениям. В этих
отношениях история показала множество примеров удачных, и не очень. Общество
стремиться построить товарно-денежные отношения между производителем и
покупателем. Способность обосновать правильное отношение нам помогают такие
экономические теории: классическая, марксистская, историческая, инвестиционная,
кейнская школа. В каждой школе мне нравиться, что есть своя задача, которую
нужно решить и инструменты для достижения заданной цели. Рынок, пожалуй,
механизм, который показывает экономические отношения между субъектами, которые
в начале исторического развития базировались на «натуральном» обмене, а сейчас
в денежном, и с развитием современных технологий теперь можно свободно сказать
«электронными» деньгами. Все сразу представляю «рынок», где торговец с не
русской внешностью выкрикивает - Покупай, налетай, сам пробивал. Сейчас это не
так, поскольку под словом рынок называется ни как продажа и покупка товара, а
как экономические отношения в ввиде «обмена». Карл Марк очень просто
сформулировал «обмен» в ввиде формулы. Формула такая: 1Д - К- 2Д. Причём Д2
этот показатель должен быть больше Д1. Экономическая политика только
подтверждает формулу Карла Маркса. Экономические отношения могут быть на прямую
осуществляться в ввиде «производитель» - «покупатель». Сеть магазинов очень сильно
помогает с покупками товаров «населению», те, кто живёт за чертой бедности. Так
например «Магнит» - цена «Купаты» (сардельки) стоят за сто грамм 20 руб. 90
коп. , а в других магазинах, этот товар стоит 27 руб. 17 копеек. Разница в 30
%, но покупая килограмм «Купаты», можно купить и хлеба буханку за 10 рублей.
Во-вторых, есть экономические отношения «производитель», «посредник»,
«покупатель». В этих отношениях хорошо выступает «страхование». Семья приобрела
машину в кредит, и естественно приобрела пакет «ОСАГО». Страховая организация
40 % отдаёт «ответственности» другому страховщику. Представьте машину угнали, и
страховая компания должна «выплатить» деньги в сумме 100 %. Никаких денег не
хватит, а если отдать 20 % процентов, а остальные проценты будут выплачивать
другие организации. Следовательно, можно сделать вывод, что история
экономических отношений развивается дальше. Экономическая политика фиксирует
развитие этих отношений, так например на сегодня просто «бум» на электронную
технику, все хотят «мульти варки», «ноутбуки» и так далее. С развитием
интернета появились «интернет магазины», и для покупки используются электронные
«деньги». Цена которых ниже, чем в обычном магазине. Пример интернет-магазин
Ozon.ru - есть такая акция «Купите 5 товаров - пятый отдаём за рубль». Я
закончу такой фразой профессора Чупрова: - Если разобрать любую экономическую
теорию, то окажется, что в ней часть заимствована от предшественников, часть
навеяна обстоятельствами места и времени, так что при постройке нового научного
здания, на долю строителя, редко приходиться несколько больше, чем приведение в
новый порядок и новые сочетания уже готовых материалов.
Следовательно, из вышеуказанного можно
предположить введение бухгалтерского учёта осуществляется тоже с применением
нормативных документов, которые имеют разный статус. Правительство в лице
государства, Министерства финансов, Центрального банка, Государственного
комитета, а так же по статистике России с помощью законов, постановлений и
инструкций устанавливает правило введения бухгалтерского учёта. Основным
разработчиком документов по бухгалтерскому учёту является Министерство финансов
РФ. Структура построения нормативных документов в бухгалтерском учёте
представлена следующем образом.
Уровни нормативного строения в бухгалтерском
учёте.
Первый уровень - законодательные акты, указы
президента РФ, правительственные постановления, которые регламентируют прямо
или косвенно организацию, введения бухгалтерского учёта в организации,
проведения аудита;
Второй уровень - стандартные положения по
бухгалтерскому учёту и отчётности;
Третий уровень - методические рекомендации,
инструкции, письма Минфина РФ;
Четвёртый уровень - первичная документация по
учёту хозяйственной деятельности организации (учётная политика, рабочий план
счетов)
В первом уровне основным актом является
Федеральный закон «О бухгалтерском учёте» от 21.11.1996 г. № 129_ФЗ, который
характеризует основы бухгалтерского учёта, его содержание, принципы, введения,
направления правильного применения расчётов для введения бухгалтерского учёта,
отчётности и впоследствии составлять отчётность для налоговых органов.
В первый уровень входят так же Гражданский
кодекс РФ, Федеральные законы «Об упрощённой системе налогообложения, учёта и
отчётности для субъектов малого предпринимательства» от 29.12.1995 г. № 222 -
ФЗ, «О государственной поддержке малого предпринимательства в РФ » от
14.06.1995 г. № 88-ФЗ, «Об акционерных обществах» от 26,12,1995 г. № 208 - ФЗ,
Постановления Правительства РФ «О программе реформирования бухгалтерского учёта
в соответствии с международными учётными стандартами финансовой отчётности» от
06.03.1998 г. № 283 и так далее.
Во втором уровне «Учётные стандарты», которые
представляют собой свод правил для учёта, оценки определённого объекта или
объекта состоящего из нескольких элементов. Учётные стандарты в бухгалтерском
учёте РФ - это положения, которые признаны расшифровывать, конкретизировать
закон о бухгалтерском учёте. В России разработано и утверждено 25 положений по
бухгалтерскому учёту и отчётности (ПБУ).
На втором уровне системы нормативных документов
регулирующим органом выступает Министерство Финансов РФ.
Положение по бухгалтерскому учёту включает
основные элементы.
Название и номер ПБУ;
Общие положения, которые раскрывают характерную
область ПБУ и условия учёта соответствующего объекта;
Основные определения по учёту объекта в ПБУ;
Различные методы, виды оценок по объекту ПБУ;
Описание порядка учёта изменения объекта ПБУ;
Раскрывается состав информации, в которую входит
информация учётной политике организации, введение бухгалтерского учёта,
отчётности.17
Третий уровень методические рекомендации и
инструкции призваны подробно конкретизировать основные стандарты в соответствии
с отраслевой деятельностью организации. Разработано министерством Финансов РФ и
различными ведомствами.
В четвёртом уровне определяет, как документально
фиксируется хозяйственная деятельность организации. Документы по учётной
политике, рабочий план счетов, график документооборота.
Я в таблице перечислю № 1. Основные нормативные
документы, определяющие методику, порядок организации и введения бухгалтерского
учёта в организациях РФ.
Таблица № 1. Основные нормативные документы,
определяющие методику, порядок организации и введения бухгалтерского учёта в
организациях РФ.
|
№
|
Содержание
|
Дата
введения в действия:
|
|
1
|
Федеральный
закон «О бухгалтерском учёте»
|
21.11.1996
г. № 129-ФЗ
|
|
2
|
Федеральный
закон «Об упрощённой системе налогообложения, учёта» и отчётности для
субъектов малого предпринимательства»
|
29.12.1995
г. № 222- ФЗ
|
|
3
|
Гражданский
кодекс РФ часть 1, 2.
|
1998
г.
|
|
4
|
Положение
по ведению бухгалтерского учёта и бухгалтерской отчётности в РФ. Утверждено
приказом Министерства финансов РФ
|
29.07.1998
г. № 34 - 11 (в ред. приказа Минфина РФ от 24.03.2000 г. №31 с последующими
изменениями)
|
|
5
|
План
счетов бухгалтерского учёта финансово-хозяйственной деятельности предприятия
и Инструкция по его применению. Утверждены приказом Минфина РФ.
|
31
Октября 2000г. № 94
|
|
6
|
Положение
по бухгалтерскому учёту «Учётная политика организации». Утверждено приказом
Минфина РФ. И так далее.
|
09.12.98
г. № 60
|
Вывод: Нормативное регулирование бухгалтерского
и налогового учёта с бюджетными и внебюджетными фондами осуществляется с
помощью Налогового кодекса части 1, 2, а так же ПБУ по бухгалтерскому балансу.
Налогоплательщик при сдачи отчётности в
налоговую, подчиняется службам налоговых органов в лице специалистов, которые
там работаю. С помощь бухгалтерского учёта и на основе первичной документации
осуществляется деятельность налоговых органов в ввиде «Выездных налоговых
проверок», просто посещение организации, а так же учёт расчётов с бюджетными и
внебюджетными фондами.
.3 История управленческого учета в России
Немного истории.
Первой книгой по управленческому учету стала
"Ключ коммерции" - это была переведена с английского языка книга
Джона Хавкинсона. Соотечественник написал свою книгу только в 1775 году Карл
Иванович Арнольд. Он первый разделил практику и теорию в управленческом учете.
Под теорией он понимал умение составлять щита, вести их и правильно формировать
баланс. Под практикой понимал - это круг всех к счетам принадлежащих дел.
Он выделил цель управленческого учета - это
введение изменений в составе имущества, а точнее фиксировать, считать
материальные ценности, которые могут увеличиваться, уменьшаться. Все сводилось
в управленческом учете только к отношениям имущественного характера, а вот
обязательства мало рассматривали. Арнольд первый в управленческом учете, и даже
в России привлек объяснение двойной записи.
Арнальд ввел определения счета, ведомости и так
далее.
Следующий экономист Иван Ахматов в 1809 году
была выпущена книга, в которой говорилось, что управленческий учет является
частью политики.
Другой ученый Эраста Александровича Мудрова
произвел деления счетов на следующие категории:
) имущественные счета;
) личные счета;
) вспомогательные счета.
Мудров вывел следующею формулу «Капитальное
уравнение»:
а-б-с, где
а - актив;
б-кредиторская задолженность;
с - капитал.
Следовательно, далее находим и балансовое
уравнение. Мудров объяснил принцип персонификации счетов. Можно сделать вывод:
Мудров положил сумму собственных средств на момент выведения сальдо.
Линия бухгалтерской мысли, которая была начата
Арнольдом, нашла продолжение в трудах ученых в 19 веке Рейнбота П. И,
Прокофьева А. В. и других. Они сформулировали традиционный учет.
Я хочу посмотреть, как вели управленческий учет
пять веков назад и современный, а может и нет никакой разницы.
Пять веков назад купцы, деловые люди применяли
на практике фиксация хозяйственной деятельности. Чтобы разобраться в этом, мне
пришлось рассмотреть упоминание о сове учете, до его утверждения как наукой.
Сегодня управленческий учет предполагает выучивание проводок, которые
пригодиться на все случаи жизни, и тем самым лишаю экономической логики.
проиллюстрирую знакомые проводки с применением Т-образным счетом, как вели учет
счетовод в XVI веке ( рис. 2), и сравню их с записями, которые делаю в
современном управленческом учете.
|
Уст.
Капитал
|
|
Касса
|
|
Поставщики
|
|
Товары
|
|
Д
|
К
|
|
Д
|
К
|
|
Д
|
К
|
|
Д
|
К
|
|
|
100
|
1
|
100
|
|
|
|
|
|
|
|
|
|
100
|
2
|
100
|
|
|
|
|
|
|
|
|
|
|
3
|
200
|
200
|
4
|
200
|
200
|
5
|
200
|
|
|
|
|
|
150
|
|
6
|
|
|
|
|
|
|
|
|
|
|
|
|
|
|
|
|
100
|
|
|
200
|
|
630
|
200
|
|
200
|
200
|
|
200
|
100
|
|
|
200
|
|
430
|
|
|
|
|
|
100
|
|
|
Уст.
Капитал
|
Касса
|
Поставщики
|
Товары
|
|
Д
|
К
|
Д
|
К
|
Д
|
К
|
|
|
|
0
|
0
|
|
|
|
|
|
|
|
|
100
|
100
|
|
|
|
|
|
|
|
100
|
100
|
|
|
|
|
|
|
|
|
|
|
200
|
200
|
200
|
|
|
|
|
200
|
200
|
|
|
|
|
|
|
|
1500
|
|
|
|
|
|
|
|
200
|
630
|
200
|
200
|
200
|
200
|
100
|
|
|
200
|
430
|
|
|
|
100
|
|
Рисунок № 2 Сравнение учета Т-образных счетов в XVI
веке и на сегодняшний день
В учете наших предков видна логика, а точнее
последовательность действий. Все проводки целые и расположены в хронологическом
порядке. В современном учете проводки в Т-образных счетах разорваны. Поэтому
очень трудно понять, откуда в дебете сумма и где в кредите она отражена.
К некоторым счетам открываются субсчета. В
экономике называется разложение целого на части - это анализ. Логично, отсюда
субсчета называются аналитические, а совокупность субсчетов - это аналитический
учет. Соединение элементов в целое называется синтезом, а счета, которые
объединяют в себе субсчета и не разбиты на субсчета - это синтетические счета.
Сальдо синтетического счета равно сумме сальдо его аналитических счетов.
Пример: счет 41 «Товары», могут быть открыты
следующие субсчета:
40/01 «Товары на складе»;
41/02 «Товары в розничной торговле»; и так
далее.
Все эти субсчета активные, а следовательно
учитывают наличие материальных ценностей, следовательно сальдо будет равно
всегда сальдо синтетического счета 9итого) 41 «Товары».
В арифметике такое равенство выполняется всегда
по отношению к активным счетам, но могут в некоторых случаях не имеют
практический смысл.
Пример: счет 60 «Расчеты с поставщиками и
подрядчиками» можно открыть субсчета следующие:
60/01 и 60/02 - это обозначение конкретного
поставщика.
Поскольку у одной организации поставщиков может
доходить до 200 штук.
Дело в том, что хозяйственная деятельность
основана на двойной записи. Так при поступлении товара, сразу взаимодействуют
два счета. С одной стороны счет 41 «Товары», а с другой увеличение обязательства
перед поставщиком счет 60 «Расчеты с поставщиками». Следовательно, сумма в 41
счете «Товары» + НДС счет 19 будет равен сумме счету 60 «Расчеты с
поставщиками».
Бывает так, что по возникает дебиторская
задолженность, то предприятие может сумму, которую должны перенаправить на
поставщика. Тем самым расплатиться по своим обязательствам. Тем самым окажется,
что никто не кому не должен.
В 1985, 1991, 200 годах были официально
установлены нормативные акты, регламентирующие правила введение управленческого
учета.
Произошло унифицированние плана счетов и
типизированние формы отчетности;
разработано учение о нормировании баланса;
спроектированы и получены новые формы
счетоводства - это мемориально-ордерная форма;
предложена поделить на группы активы предприятия
- основные средства, амортизация основных средств;
произошло разграничение между амортизацией
основных средств и материальные запасы:
произошло формирование калькуляции учет затрат;
официально вошел нормативный учет по отраслям;
внедряется вычислительная техника;
появилась определение введение хозяйственной
деятельности предприятием;
начал внедряться анализ;
стали популярны курсы по повышению персонала и
так далее.
Бухгалтерская отчетность - это данные о
прошедшем отчетном периоде предприятия, финансовом результате деятельности за
календарный год.
Финансовый результат формируется из сумм доход
поступающих на предприятие и которые законодательно признаны доходами минус
сумму расходов. В бухгалтерском балансе отражены все поступления в ввиде
доходов предприятия, и даже филиалов, которые находиться далеко от главного
офиса. Бухгалтерская отчетность ведется в валюте РФ, а точнее рубли.
Бухгалтерская отчетность предоставляется в
определенные сроки и я рассмотрю, какая отчётность и в какие сроки предоставляется
предприятием по доходу.
Сроки предоставления бухгалтерской отчетности:
) месячная - предприятие осуществляет свою
хозяйственную деятельность каждый месяц, и получает доход каждый месяц.
) квартальная отчетность - за три месяца получая
доход предприятие, может сделать анализ, и посмотреть по динамике, куда идет
вверх или вниз, и принять управленческое решение.
Бухгалтерская отчетность такая называется
промежуточной.
) Отчетный год - это календарный год, он
охватывает с 1 января до 31 декабря включительно. Первый баланс начинается для
предприятия, когда она была зарегистрирована.
Все предприятия должны представлять годовую,
квартальную отчетность. В бухгалтерской отчетности предприятия, отражается
документально в отчете о прибыли и убытке. Там отражаются доход, поступающий на
предприятие, которые законодательно признаны в Положении бухгалтерского учета
9/99 отражается выручка от реализации хозяйственной деятельности от
реализационной и внереализационной деятельности.
Документальное оформление оформляется в форме №
2 «Отчет о прибылях и убытках» (форма № 2). Я рассмотрю, что обязательно должно
быть в отчете:
) валовая прибыль - это общая сумма дохода до
всех налоговых вычетов, и вычетов в ввиде расходов.
) прибыль (убыток) от продаж - это доход,
полученный от полученный от продажи готовой продукции от основной деятельности
предприятия.
Отчет о прибылях и убытках (форма № 2)
показывает, сколько предприятие заработала, осуществляя хозяйственную
деятельность предприятия.
Отчет о прибылях и убытках состоит из двух
разделов:
раздел. Доходы предприятия от реализационной
деятельности:
А - выручка - сколько поступило дохода на
предприятие всего;
Б - себестоимость - сколько поступило дохода от
продажи (производство) готовой продукции, от основной деятельности предприятия.
Г - валовая прибыль - это сумма всех доходов без
вычетов.
Д - коммерческие расходы - расходы на рекламу.
Е - управленческие расходы - администрация
предприятия, зарплата кассира, бухгалтера, руководителя.
Д - Прибыль (убытки) - это разница между
доходами предприятия и расходами.
В учетной политике отражена, как будет вестись
бухгалтерский учет. Так, например учет готовой продукции используется счет 40
«Товары». Или доход предприятия зачисляется только по отгрузке товара
покупателю.
Вывод: бухгалтерская отчетность необходима для
принятия управленческих решения, так же для постановки целей предприятия.
Осуществляя свою деятельность предприятие планирует прибыль, затраты, и
составляет план на будущее, а данные отчета позволяют сверяться, что есть на
самом деле с планами, и если будут расхождения устранить причину.
. Финансово-хозяйственные операции по отражению
объекта учета
Таблица 2. Хозяйственные операции за декабрь.
|
№
|
Журнал
хозяйственных операций:
|
Сумма
Руб.
|
Д
|
К
|
|
1
|
Оприходована
на склад готовая продукция по плановой себестоимости: (МХ - 18 (приход
продукции на склад)
|
29
000
|
29
000
|
40
|
20
|
|
2
|
Списана
фактическая производственная себестоимость готовой продукции (торг 12)
|
28
400
|
28
400
|
43
|
40
|
|
3
|
Списано
отклонение фактической себестоимости от плановой.
|
600
|
600
|
90/2
|
40
|
|
4
|
Отгружена
продукция и предъявлен счет покупателям по договорной цене с НДС:
|
|
23
600
|
|
|
|
А)
отгружена продукция
|
20
000
|
|
62
|
90/1
|
|
Б)
НДС по отгруженной продукции
|
3
600
|
|
90/4
|
68/2
|
|
5
|
Списана
себестоимость реализованной продукции
|
10
200
|
10
200
|
90/2
|
43
|
|
6
|
Начислен
НДС по реализованной продукции
|
3
600
|
3
600
|
90/3
|
68
|
|
7
|
Списаны
коммерческие расходы
|
150
|
150
|
90/2
|
44
|
|
8
|
Произведен
перерасчет остатка средств на валютном счете
|
320
|
320
|
91/1
|
52
|
|
9
|
Начислены
налоги в бюджет, относимые на финансовый результат
|
760
|
760
|
91/1
|
68/11
|
|
10
|
Начислены
и поступили на рас. Счет штрафы за нарушение контракта
|
500
|
500
|
51
|
76
|
|
11
|
Зачислены
на р/с денежные средства от покупателя
|
20
100
|
20
100
|
51
|
62
|
|
12
|
Получено
безвозмездно оборудование А) 1) первоначальная стоимость 2) ввод в
эксплуатацию Б) износ
|
20000
20000 6 500
|
46500
|
08
01 20
|
98/2
08 02
|
|
13
|
Произведена
ликвидация основных средств А) первоначальная стоимость Б) износ на момент
выбытия В) оприходован металлолом от ликвидации объект
|
15
000 9 500 800
|
25 300
|
01
выб. 02 10
|
01
01 выб. 91/1
|
|
14
|
Оприходованы
выявленные при инвентаризации неучтенные объекты основных средств
|
11
800
|
11
800
|
08
|
80
|
|
15
|
Проданы
нематериальные активы: А)1) первоначальная стоимость 2) ввод в эксплуатацию
Б) амортизация на момент продажи В) выставлен счет покупателю по договорной
цене с НДС Г) начислен НДС по реализованным активам
|
1
400 1 400 800 1416 216
|
|
08
04 05 62 91/2
|
98/2
08 04 19 68
|
|
16
|
Возвращен
кредит банку
|
7
000
|
7
000
|
67
|
51
|
|
17
|
Начислена
заработная плата производственным рабочим
|
20
000
|
20
000
|
20
|
70
|
|
18
|
Начислен
ЕСН на з/п
|
5
200
|
5
200
|
20
|
69
|
|
19
|
Определен
финансовый результат от реализации продукции
|
1850
|
2
000
|
90/9
|
99/1
|
|
20
|
Определен
финансовый результат по прочим операциям
|
144
|
144
|
91/9
|
99/1
|
|
21
|
Начислен
налог на прибыль
|
398,8
|
398,80
|
99/1
|
68/5
|
|
22
|
Произведена
реформация баланса
|
1595,2
|
1595,20
|
99
|
84
|
Расчет хозяйственных операций:
) Списано отклонение фактической себестоимости
от плановой. =
000 т.р. - 28 400 т.р. = 600 руб.
) Отгружена продукция и предъявлен счет
покупателям по договорной цене с НДС:
А) отгружена продукция = 20 000 т.р.
Б) НДС по отгруженной продукции (18 %) = 3 600
т.р.
) Начислен ЕСН = 20 000 * 26 % = 5 200 т.р.
) Определен финансовый результат от реализации
продукции =
000 - 600 - 3 600 - 10 200 - 150 = 1 850 т.р.
) Определен финансовый результат по прочим
операциям = 800 + 320 - 760 - 216 = 144
) Налог на прибыль = 1850 + 144 = 1994 * 20 % =
398,8 - налог на прибыль
Таблица 3 Данные организации
|
Регистрационный
номер (ОГРН)
|
1024001340252
|
|
ИНН
|
4026000556
|
|
Код
ОКПО (РОССТАТ)
|
5373869
|
|
КОД
ОКАТО
|
29401368000
|
|
ВИД
собственности
|
ЗАО
Вика
|
|
ОПФ
|
Предприятие
|
|
Дата
регистрации
|
12
ноября 2012
|
|
Адрес
|
Калужская
область г Калуга
|
|
УК
|
1
850 000 т.р.
|
Первоначальная документация: смотреть приложение
(заполненная)
Бухгалтерский баланс - этот документ заполняется
на начало отчетного года, и потом в конце, после оборотной ведомости за год.
Сразу видно, какие изменения произошли. Бухгалтерский баланс Приложение № 1.
Заполняя основные средства вычитается
амортизация ОС = ОС - АОС= 930 000-193430= 930 000 т.р.
Заполняя Нематериальные активы, происходит то же
самое = НМА - АНМА = 3350-1500 = 1 850 т.р.
.4 Управленческий учет в Америке
В США формирование управленческого учета
происходило на фоне попытки унификации управленческого учета, а точнее, какие
должны быть требования о применении на практике, теории хозяйственной
деятельности предприятия. Главное формируется ведение метода управленческого
учета. После революции в 1972 году, произошло разделение:
финансовый учет;
управленческий учет.
С 1990 г. введены новые методы учета
управленческого учета:
это метод АВС калькуляция.
Немного истории:
Американский экономист в 1918 году Д.Ч. Гариссон
немного перефразировал Эмирсона, следующим образом.
. Все расходы должны иметь нормативные
показатели - поскольку если на изготовление одной детали необходимо 100 гр.
Железа, а потрачено 200 гр. Железа, то почему было неправильно сверх нормы
потрачено железо и выяснив причину, необходимо ее устранить. Возможно плохой
станок, необходимо заменить, или не квалифицированный персонал, необходимо
обучить, или просто ученик, который работает первый день.
. Отклонение то нормы в большую, или
меньшею сторону затрат применять можно дифференцированно.
Стандарт-кост строиться по этим принципам,
которая получила широкое применения на практике в Европе. Чтобы применить
методику «стандарт-кост» необходимо установить нормы затрат для производства
единицы готовой продукции. Я рассмотрю в рисунке № 1 Элементы нормативных
затрат на единицу продукции.
Рисунок № 3 Элементы нормативных затрат на
единицу продукции
Состав прямых материальных затрат включено,
следующее:
нормативное количество - пример для того чтобы
изготовить забор для этого необходимо взять железо, по заборно лимитной карте
(форма м 8)выписываются материалы на забор, там указано сколько необходимо
нормы.
нормативная цена - это цена на определенный
период времени на сырье, которое было использовано для изготовления готовой
продукции.
Состав прямые трудовые:
нормативное рабочее время - это время
необходимое на изготовление, переработку готовой продукции;
нормативная ставка оплаты труда - оплата бывает
по часовая, повременная.
Состав общепроизводственные расходы:
нормативный коэффициент переменных - применяется
для разных отраслей промышленности.
Все записи на счетах учета выдуться по
«стандарт-коста» исключительно по указанным нормативам. Исходя из фактического
объема производства каждой продукции.
Предприятие осуществляя свою деятельность
отражает поступление материалов цех, перемещение со склада в цех, из цеха на
склад и так далее, а следовательно начисляется заработная плата, списание
общепроизводственных расходов. После всего смотрят факт и план, а точнее
отклонение фактических затрат от нормативных.
Пример: если предприятие задолжало перед
персоналом заработную плату, то, следовательно, должна быть отражена по факту,
а точнее исходя из реальных цен на материалы, фактического отработанного
времени, а так же ставок оплаты труда, которые могут отличаться от нормативных.
Как только зафиксированы были отклонения и
фиксируются на отдельных счетах, отклонение дифференцируется по каждому виду
работ. В бухгалтерском учете «отрицательные» отклонения всегда отражаются по
Дебету, а «положительные» по Кредиту счета.
Следовательно, все отклонения между
произошедшими в результате хозяйственной деятельности и нормативами фиксируется
на бухгалтерской отчетности, после закрытия отчетного периода и анализа
отклонений себестоимости от нормативного расхода.
Российские предприятие применять на практике
систему «стандарт-кост» в классической форме, точно также как делают западные,
европейские бухгалтера не получиться даже из за того, что менталитет другой,
характер другой, воспитание другое. Европейцы соблюдают очень строго букву
закона, в отличие от отечественного гражданина. Потому что у нас, российский
предприниматель, работник, директор - все равно, наверное, на уровне
подсознания, что у него на работе считает своим, а следовательно домой унести
сам бог велел. Примером может служить: у всех есть сотовый телефон, так нет что
бы подзаряжать его дома, все сотрудники подзаряжают на работе, а следовательно
возросли потребления электричества.
Пример: в российском законодательстве не
предусмотрено возможность включать в себестоимость «предварительно
распределенные» общепроизводственные затраты, то есть начислять
общепроизводственные затраты по установленным нормам на каждую единицу
произведенной готовой продукции. И затем списывать разницу между фактическими и
распределительными общепроизводственными расходами, которые связаны
непосредственно на финансовый результат - это отражается в бухгалтерском учете
по записи Дебет 90 «Продажи» и кредиту 25 «Общепроизводственные расходы». В
стандарт-коста может эта запись наоборот быть.
В бухгалтерском учете все расходы формируются по
себестоимости на счете 20 «Основное производство», а счета 25
«Общепроизводственные расходы», 26 «Общехозяйственные расходы» списываются
пропорционально на счет 20 «Основное производство».
Может у российских предприниматели, менталитет
другой и положительные отклонения никогда не будут, поскольку предприятие и так
стремиться максимально, уменьшить себестоимость.
На мой взгляд, положительный опыт можно внедрить
«стандарт-коста» и внедрить в России на предприятие.
Заключение
Организация похожа на живой организм, а
следовательно есть стадия роста, взросления и даже смерть, а точнее ликвидация.
А следовательно как у любого живого организма имеется следующее: мозг -
управленческий учет. На данных по бухгалтерскому балансу за несколько лет, а
обычно это около 3 лет. Принимаются управленческие решения.
управленческий учет бюджет
финансовый
Практическая часть
. Составить бюджет продаж на основе
представленных данных. Рассчитать объём продаж и объем чистых продаж по каждому
виду продукции. Провести анализ отклонений по каждому из них и сделать
соответствующие выводы
Бюджет продаж является отправной точкой и
наиболее критическим моментом всего процесса подготовки бюджета, т.к. объем
продаж и его товарная структура характеризует уровень деятельности
экономического субъекта.
Таблица 1 - Бюджет продаж ТАК Д.Б. Оформлены все
заголовки к таблицам
|
Показатели:
|
Фото
альбомы
|
Фото
рамка
|
Календари
|
Ежедневники
|
Плакаты
|
|
Плановый
объем продаж шт.
|
3100
|
3220
|
3150
|
2840
|
2960
|
|
Плановая
цена за ед. продукции т.д.
|
80
|
50
|
40
|
45
|
55
|
|
Плановый
объем продаж т.е
|
248000
|
161000
|
126000
|
127800
|
162800
|
|
Фактический
объем продаж (выпуска) шт.
|
3600
|
3850
|
3500
|
2700
|
2650
|
|
Фактическая
цена за единицу продукции т. д.е.
|
55
|
35
|
45
|
45
|
50
|
|
Фактический
объем продаж т. д.е
|
198000
|
134750
|
157500
|
121500
|
132500
|
|
Отклонение
факта от плана (+/-)
|
-50000
|
-26250
|
31500
|
-6300
|
-30300
|
Вывод:
По таблице 1 Бюджет продаж видно, что
фактические данные превышают плановые, но Ежедневники показывает - «-» 6 300
самый маленький отрицательней результат. Это свидетельствует, что продукты:
Фотоальбомы: - Фоторамка; - Календари; -
Ежедневники; Плакаты.
Следовательно: на рынке не пользуются спросом.
Чистые продажи рассчитываются для того, чтобы
рассчитать выручку от продажи за вычетом всех выплат в бюджет с общего оборота,
которая остается в распоряжении экономического субъекта после расчетов с
бюджетом. Они дальше будут использованы в бюджете доходов и расходов
экономического субъекта. Расчет чистых продаж приведен в таблице 2.
Таблица № 2 Расчет чистых продаж
|
Показатели:
|
Фото
альбомы
|
Фото
рамка
|
Календари
|
Ежедневники
|
Плакаты
|
|
Плановый
объем продаж т. д.е.
|
248000
|
161000
|
126000
|
127800
|
162800
|
|
НДС
с планового оборота т. д.е.
|
44640
|
28980
|
22680
|
23004
|
29304
|
|
Плановые
чистые продажи т. д.е
|
203360
|
132020
|
103320
|
104796
|
133496
|
|
Фактический
объем продаж т. д.е.
|
198000
|
134750
|
157500
|
121500
|
132500
|
|
НДС
с факт. оборота т. д.е
|
35640
|
24255
|
28350
|
21870
|
23850
|
|
Фактические
чистые продажи т. д.е.
|
162360
|
110495
|
129150
|
99630
|
108650
|
|
Отклонение
плана от факта (+/-)
|
-41000
|
-21525
|
25830
|
-5166
|
-24846
|
Вывод: По таблице 2 Расчет чистых продаж видно,
что плановые данные превышают фактические, но Календари = + 25830 . Это
свидетельствует, что продукт: Фотоальбомы: - Фоторамка; - Ежедневники; Плакаты.
не пользуются спросом, кроме Календари = + 25830.
. Рассчитать балансовую стоимость запасов на
начало и конец отчетного периода. При этом в расчетах берётся плановая цена на
единицу продукции. Построить график ее изменений и сделать соответствующие
выводы
Определенный уровень запасов готовой продукции
необходим для повышения ритмичности поставок. Бюджет запасов готовой продукции
(см. таблицу № 3) составляют для того, что бы точнее отразить эти запасы в
расчетном балансе.
Таблица № 3 Бюджет запасов готовой продукции
|
Показатели:
|
Фото
альбомы
|
Фото
рамка
|
Календари
|
Ежедневники
|
Плакаты
|
|
Целевой
норматив запаса готовой продукции на начало года, шт.
|
5
|
10,5
|
10,5
|
11,25
|
8
|
|
Плановая
цена за единицу продукции т д.е.
|
80
|
50
|
40
|
45
|
55
|
|
Балансовая
стоимость запасов на начало года т. д.е
|
400
|
525
|
420
|
506,25
|
440
|
|
Целевой
норматив запаса готовой продукции на конец года шт.
|
2,5
|
7
|
14
|
8
|
10,5
|
|
Плановая
цена за единицу продукции т. д.е.
|
80
|
50
|
40
|
55
|
|
Балансовая
стоимость запасов на конец года т. д.е.
|
200
|
350
|
560
|
360
|
577,5
|
Целевой норматив запаса готовой продукции на
начало года = Запасы готовой продукции на начало года Целевой норматив запаса
готовой продукции на начало года (в процентах)
Фотоальбомы = 20*25% = 5
Фото рамка = 30*35% =10,5
Календари = 35 * 30% = 10,5
Ежедневники = 25*45 % = 11,25
Плакаты = 40*20 % = 8
Балансовая стоимость запасов на начало года т.
д.е = Целевой норматив запаса готовой продукции на начало года, шт. * Плановая
цена за единицу продукции т д.е. = 5 * 160 = 800
Целевой норматив запаса готовой продукции на
конец года шт. = Запасы готовой продукции на конец года * Целевой норматив
запаса готовой продукции на конец года (в процентах):
Фотоальбомы = 25*10% = 2,5
Фото рамка = 35*20 % = 7
Календари = 40*35 % = 14
Ежедневники = 20*40 % =8
Плакаты = 30*35% = 10,5
Балансовая стоимость запасов на начало и на
конец года графически представлена на рисунке 1
Рисунок 1 Балансовая стоимость запасов
экономического субъекта на начало и конец года
Вывод: видно, что на конец года экономическому
субъекту удалось снизить объемы запасов готовой продукции. Это произошло ,
возможно, за счет лучшей продажи товара на рынке в течении года или захвата
нового рынка для продажи продукции (увеличение доли текущего рынка). Кроме
Календарей.
3. Разработать бюджет производства.
Проанализировать отклонения полученного объема производства от фактического
Данный бюджет необходим для определения
производственной программы экономического субъекта на предстоящий бюджетный
период. При этом необходимо узнать не стоимость произведенной продукции, а
издержки ее производства. Если известна производственная программа и величина
запасов, то можно установить как производственную себестоимость продукции, так
и издержки от хранения запасов. Бюджет производства представлен в таблице 10.
Таблица № 4 Бюджет производства
|
Показатели:
|
Фото
альбомы
|
Фото
рамка
|
Календари
|
Ежедневники
|
Плакаты
|
|
Плановый
объем продаж шт.
|
3100
|
3220
|
3150
|
2840
|
2960
|
|
Целевой
норматив запаса готовой продукции на начало года шт.
|
5
|
10,5
|
10,5
|
11,25
|
8
|
|
Целевой
норматив запаса готовой продукции на конец года шт.
|
2,5
|
7
|
14
|
8
|
10,5
|
|
Плановый
объем производства шт.
|
3
103
|
3
224
|
3
147
|
2
843
|
2
958
|
|
Фактический
объем продаж(выпуска) шт.
|
3600
|
3850
|
3500
|
2700
|
2650
|
|
Отклонение
факта от плана (+/-)
|
498
|
627
|
354
|
-143
|
-308
|
Плановый объем производства рассчитывается по
формуле (43) = Плановый объем продаж + Целевой норматив запаса готовой
продукции на начало года - Целевой норматив запаса готовой продукции на конец
года
Отклонение факта от плана (+/-) = Фактический
объем продаж (выпуска) шт. - Плановый объем производства шт.
Вывод: В зависимости от изменения рыночных
условий организация практически не почувствовала изменений в объемах
производства. Экономический субъект находит оптимальные условия осуществления
своей ассортиментной политики.
. Составить бюджет прямых материальных расходов.
Расчеты по плановым данным. Сделать вывод
Бюджет прямых материальных затрат (см. таблицу №
5) предназначен для определения затрат сырья, материалов, полуфабрикатов,
комплектующих изделий и других продуктов, необходимых для производства готовой
продукции, стоимость которой целиком относиться на объем продаж и изменяется
прямо пропорционально объему продаж (производства). Рассчитанные данные будут
далее использоваться при формировании бюджета производственной калькуляции,
доходов и расходов экономического субъекта, и прогнозного бухгалтерского
баланса.
Таблица № 5 Бюджет прямых материальных затрат
|
Показатели:
|
Фото
альбомы
|
Фото
рамка
|
Календари
|
Ежедневники
|
Плакаты
|
Итого:
|
|
Годовая
потребность в материалах на выпуск продукции, шт.
|
250
|
100
|
150
|
300
|
50
|
850
|
|
Запас
материалов на начало года, шт.
|
20
|
30
|
35
|
25
|
40
|
150
|
|
Итого
годовая потребность, шт.
|
270
|
130
|
185
|
325
|
90
|
1000
|
|
Запас
материалов на конец года, шт.
|
25
|
35
|
40
|
20
|
30
|
150
|
|
Объем
производства, шт
|
245
|
95
|
145
|
305
|
60
|
850
|
|
Цена
за единицу материала, т. д.е/ шт.
|
27
|
30
|
35
|
25
|
20
|
137
|
|
Стоимость
производства, т. д.е.
|
6615
|
2850
|
5075
|
7625
|
1200
|
23365
|
Итого годовая потребность, шт. = Годовая
потребность в материалах на выпуск продукции, шт. + Запас материалов на начало
года, шт. = 400 + 50 = 450
Объем производства = Годовая потребность в
материалах на выпуск продукции + Запас материалов на начало года - Запас
материалов на конец года = 450 - 20 = 430
Стоимость производства, т. д.е. = 430 * 45 = 19
350
Вывод: Видно, что издержки производства
составляют маленькую величину для нашего экономического субъекта.
Следовательно, она может себе позволить производить комплектующие детали сама и
не закупать их на стороне.
. Составить бюджет прямых затрат на оплату
труда. Рассчитать фонд оплаты труда и сумму страховых взносов, как по
руководящему составу, так и по цеховому персоналу
Бюджет прямых затрат на оплату труда
предназначен для определения прямых издержек на заработную плату и отчислений в
бюджет в соответствии с составленным ранее бюджетом производства (продаж).
Таблице № 6 Бюджет прямых затрат на оплату труда
|
Страховые
взносы
|
640800
|
464083,2
|
430934,4
|
1535817,6
|
3071635,2
|
272076
|
299283,6
|
897850,8
|
1469210
|
|
Годовой
фонд оплаты труда
|
2
136 000
|
1
546 944
|
1
436448
|
5
119 392
|
1
088 304
|
906
920
|
997
612
|
2
992 836
|
8112228
|
|
Дополнительный
фонд оплаты труда
|
210
000
|
156
800
|
145
600
|
512
400
|
117
600,0
|
98000
|
107800
|
323
400,0
|
835800,0
|
|
Основной
фонд оплаты труда
|
1926000
|
1390144
|
1290848
|
4606992
|
970704
|
808920
|
889812
|
2669436
|
7276428
|
|
Премия
|
642000
|
431424
|
400608
|
1474032
|
251664
|
209720
|
230692
|
692076
|
1132488
|
|
Фонд
оплаты труда по тарифным ставкам
|
1284000
|
958720
|
890240
|
3132960
|
719040
|
599200
|
659120
|
1977360
|
5110320
|
|
Эффективный
фонд рабочего времени одного рабочего дни
|
214
|
214
|
214
|
249
|
214
|
214
|
214
|
642
|
891
|
|
Дневная
ставка д.е.
|
400
|
320
|
320
|
1040
|
280
|
280
|
280
|
840
|
1880
|
|
Численность,
ч.
|
15
|
14
|
13
|
42
|
12
|
10
|
11
|
33
|
54
|
|
Структурное
подразделение
|
Администрация
|
Маркетинговый
отдел
|
Отдел
продаж
|
Итого
по администрации
|
Цех
изготовления пластика
|
Цех
изготовления дерева
|
Цех
обработки изделий
|
Итого
производственных рабочих
|
Баланс
|
Примечание: 249 - это количество дней в году
отработано.
Данные этого бюджета будут использованы далее в
бюджетах производственной калькуляции, коммерческих и управленческих расходов,
а так же в бюджетах доходов и расходов экономического субъекта, и прогнозом
бухгалтерским баланса. Данный бюджет приведен в таблице № 6 бюджет прямых
затрат на оплату труда
Дневная ставка = 8 ч. * часовую оплату труда =
Фонд оплаты труда по тарифным ставкам =
Эффективный фонд рабочего времени одного рабочего дни* Дневная ставка д.е.*
Численность, ч.
Премия = Фонд оплаты труда по тарифным ставкам *
% Премии =
Основной фонд оплаты труда = Премия + Фонд
оплаты труда по тарифным ставкам
Дополнительный фонд оплаты труда = Численность *
Дневн. Ст. * Т неотр. (формула 45)
Годовой фонд оплаты труда = Основной фонд оплаты
труда + Дополнительный фонд оплаты труда
Страховые взносы = Годовой фонд оплаты труда *
30 %
. Разработать бюджет прямых производственных
затрат и провести анализ отклонений факта от плана. Построить график плановых и
фактических производственных затрат
Этот бюджет предназначен для определения
издержек, связанных с теми категориями производственных затрат, которые прямо
пропорционально зависят от изменения объемов производства (продаж).
Особенностью их планирования является отсутствие запасов. Данные бюджета прямых
производственных затрат будут использованы в бюджетных доходах и расходов, и
движения денежных средств. Расчет данного бюджета приведен в таблице № 7 Бюджет
прямых производственных затрат
Таблице № 7 Бюджет прямых производственных
затрат
|
Показатели:
|
Фото
альбомы
|
Фото
рамка
|
Календари
|
Ежедневники
|
Плакаты
|
|
Плановый
объем продаж шт.
|
3100
|
3220
|
3150
|
2840
|
2960
|
|
Стоимость
единицы производственных затрат т. д.е.
|
30
|
25
|
20
|
35
|
22
|
|
Плановые
производственные затраты т. д.е.
|
93000
|
80500
|
63000
|
99400
|
65120
|
|
Фактический
объем продаж (выпуска) шт
|
3600
|
3850
|
3500
|
2700
|
2650
|
|
Стоимость
единицы производственных затрат т. д.е./ шт.
|
30
|
25
|
20
|
35
|
22
|
|
Фактические
производственные затраты т. д.е
|
108000
|
96250
|
70000
|
94500
|
58300
|
|
Отклонение
факта от плана (+/-)
|
15000
|
15750
|
7000
|
-4900
|
-6820
|
Плановые производственные затраты т. д.е. =
Плановый объем продаж шт. * Стоимость единицы производственных затрат т. д.е.
Фактические производственные затраты т. д.е =
Фактический объем продаж (выпуска) шт * Стоимость единицы производственных
затрат т. д.е./ шт. =
Отклонение факта от плана (+/-) = Фактические
производственные затраты т. д.е - Плановые производственные затраты т. д.е.
Графически производственные затраты представлены
на рисунке № 2 производственные затраты
Вывод: данные расчеты показывают, что
экономический субъект следует пересмотреть свою ассортиментную политику в
объемах производства и продажи продукта Б.
) Рассчитать бюджет производственной
себестоимости на весь выпуск и на единицу продукции. Построить график плановой
и фактической себестоимости на единицу продукции. Проанализировать отклонения
факта от плана.
Бюджет производственной калькуляции предназначен
для исчисления затрат на весь выпуск и на единицу продукции (см. таблицу 8
бюджет производственной калькуляции)
Рисунок № 2 Производственные затраты
Таблица 8 Бюджет производственной калькуляции
|
Показатели:
|
Фото
альбомы
|
Фото
рамка
|
Календари
|
Ежедневники
|
Плакаты
|
Итого:
|
|
Сырье
и материалы т. д.е.
|
6615
|
2850
|
5075
|
7625
|
1200
|
23365
|
|
Топливо
на технологические нужды т. д.е.
|
273
|
273
|
273
|
273
|
273
|
1365
|
|
Энергия
т. д.е.
|
273
|
273
|
273
|
273
|
273
|
1365
|
|
Заработная
плата производственных рабочих
|
598,56
|
598,56
|
598,56
|
598,56
|
598,56
|
2992,8
|
|
Отчисления
страховых взносов т д.е.
|
179,57
|
179,57
|
179,57
|
179,57
|
179,57
|
897,85
|
176
|
176
|
176
|
176
|
176
|
880
|
|
Расходы
на освоение и эксплуатацию производства
|
154
|
154
|
154
|
154
|
154
|
770
|
|
Общецеховые
расходы т. д.е.
|
1108,13
|
1108,13
|
1108,13
|
1108,13
|
1108,13
|
5540,65
|
|
Общехозяйственные
расходы
|
0
|
0
|
0
|
0
|
0
|
0
|
|
Итого
затрат т. д.е.
|
8269,13
|
4504,13
|
6729,13
|
9279,13
|
2854,13
|
31635,65
|
|
Плановый
выпуск шт.
|
1250
|
1450
|
2550
|
4350
|
3250
|
12
850
|
|
Плановая
себестоимость единицы продукции
|
6,615304
|
3,1063
|
2,63887
|
2,13313
|
0,87819
|
15,37180224
|
|
Фактический
выпуск
|
2750
|
1550
|
3350
|
4850
|
3550
|
16050
|
|
Фактическая
себестоимость единицы продукции
|
3,006956364
|
2,90589
|
2,0087
|
1,91322
|
0,80398
|
10,63874517
|
|
Отклонение
факта от плана (+/-)
|
-3,60834764
|
-0,20041
|
-0,63018
|
-0,21991
|
-0,07421
|
|
Рисунок № 3
Плановая и фактическая себестоимость на единицу
продукции представлены на рис. 3
Вывод: видно, что фактическое производство и
продажа продукции является для экономического субъекта более выгодным, чем
планируемые данные. Возможно, организации в данном случае удалось найти пути
снижения издержек производство продукции, не зависимо от увеличения объема
производства.
. Составить бюджет коммерческих расходов.
Сделать расчеты по планируемым и фактическим продажам. Построить график
фактических и плановых коммерческих расходов. Построить график фактических и
плановых коммерческих расходов Сделать выводы по отклонениям
Бюджет коммерческих расходов (см. таблицу № 15)
предназначен для более точного определения затрат на мероприятия по
стимулированию сбыта. Данные этого бюджета будут использованы в бюджетах и
расходов, и движении денежных средств.
Таблица № 9 Бюджет коммерческих расходов
|
Показатели:
|
Фото
альбомы
|
Фото
рамка
|
Календари
|
Ежедневники
|
Плакаты
|
|
Объем
продаж
|
248000
|
161000
|
126000
|
127800
|
162800
|
|
Фактический
объем продаж
|
198000
|
134750
|
157500
|
121500
|
132500
|
|
Ставки
переменных коммерческих расходов на 1 д.е. продаж %
|
|
|
|
|
|
|
комиссионные
|
1,00%
|
1,00%
|
1,00%
|
1,00%
|
1,00%
|
|
доставка
собственным транспортом
|
0,50%
|
0,50%
|
0,50%
|
0,50%
|
0,50%
|
|
прочие
переменные расходы
|
0,10%
|
0,10%
|
0,10%
|
0,10%
|
0,10%
|
|
Планируемые
переменные расходы т.д.е.
|
3968
|
2576
|
2016
|
2044,8
|
2604,8
|
|
Фактические
переменные расходы
|
3168
|
2156
|
2520
|
1944
|
2120
|
|
Постоянные
коммерческие расходы:
|
|
|
|
|
|
|
Реклама
(план)
|
2480,00
|
1610,00
|
1260,00
|
1278,00
|
1628,00
|
|
Реклама
(факт)
|
1980,00
|
1347,50
|
1575,00
|
1278,00
|
1325,00
|
|
Заработная
плата персонала с начислениями, занятого сбытом
|
461,32
|
461,32
|
461,32
|
461,32
|
461,32
|
|
Командировочные
расходы
|
18,45
|
18,45
|
18,45
|
18,45
|
18,45
|
|
Планируемые
условно-постоянные расходы, т.д. е.
|
2959,77
|
2089,77
|
1739,77
|
1757,77
|
2107,77
|
|
Фактические
условно-постоянные расходы
|
2459,77
|
1827,27
|
2054,77
|
1757,77
|
1804,77
|
|
Общие
планируемые коммерческие расходы
|
6927,77
|
4665,77
|
3755,77
|
3802,57
|
4712,57
|
|
Общие
фактические коммерческие расходы
|
5627,77
|
3983,27
|
4574,77
|
3701,77
|
3924,77
|
|
Отклонение
(+/-)
|
-1300,00
|
-682,50
|
819,00
|
-100,80
|
-787,80
|
Вывод: изменения коммерческих расходов
происходит пропорционально изменению объема продаж.
. Разработать бюджет управленческих расходов по
плану и факту. Рассчитать отклонения, построить график и сделать выводы
Бюджет управленческих расходов (см. таблицу 10)
предназначен для точного определения общих и административных расходов,
необходимых для функционирования экономического субъекта как юридического лица.
Данные этого бюджета будут использованы в бюджетах доходов и расходов, и
движения денежных средств.
Рисунок № 4 Коммерческие расходы
Таблица № 10 Бюджет управленческих расходов
|
Показатели:
|
Фото
альбомы
|
Фото
рамка
|
Календари
|
Ежедневники
|
Плакаты
|
|
Планируемые
управленческие расходы
|
|
|
|
|
|
|
амортизация
|
132
|
132
|
132
|
132
|
132
|
|
содержание
зданий и помещений
|
110
|
110
|
110
|
110
|
110
|
|
Заработная
плата управленческого и прочего (общезаводского) персонала с начислениями
|
1942
|
1942
|
1942
|
1942
|
1942
|
|
Командировочные
расходы
|
75,14
|
75,14
|
75,14
|
75,14
|
75,14
|
|
Налоги,
включаемые в себестоимость
|
44640
|
28980
|
22680
|
23004
|
29304
|
|
Налоги,
включаемые в себестоимость фактически
|
35640
|
24255
|
28350
|
21870
|
23850
|
|
Плановые
управленческие расходы - итого
|
46899,14
|
31239,14
|
24939,14
|
25263,14
|
31563,14
|
|
Фактические
управленческие расходы - итого
|
37899,14
|
26514,14
|
30609,14
|
24129,14
|
26109,14
|
|
Отклонение
факта от плана (+/-)
|
-9000
|
-4725
|
5670
|
-1134
|
-5454
|
Вывод: изменение управленческих расходов
происходит пропорционально изменению налогов на себестоимость продукции
экономического субъекта.
Рисунок № 5 Управленческие расходы
10. Составить бюджет доходов и расходов
экономического субъекта. Провести анализ отклонений факта от плана и построить
график изменений фактической и плановой части прибыли и сделать соответствующие
выводы
Таблица № 11 Бюджет доходов и расходов
экономического субъекта
|
Показатели:
|
Фото
альбомы
|
Фото
рамка
|
Календари
|
Ежедневники
|
Плакаты
|
Итого
|
|
Плановые
чистые продажи
|
203360
|
132020
|
103320
|
104796
|
133496
|
676992
|
|
Фактические
чисты продажи
|
162360
|
110495
|
129150
|
99630
|
108650
|
610285
|
|
Прямые
затраты
|
|
|
|
|
|
|
|
Затраты
на сырье
|
6615
|
2850
|
5075
|
7625
|
1200
|
23365
|
|
Плановые
производственные расходы
|
93000
|
80500
|
63000
|
99400
|
65120
|
401020
|
|
Фактические
производственные расходы
|
108000
|
96250
|
70000
|
94500
|
58300
|
427050
|
|
Зарплата
основного производственного персонала с начислениями
|
891,6
|
891,6
|
891,6
|
891,6
|
891,6
|
4458
|
|
ИТОГО
по плану
|
100506,6
|
84241,6
|
68966,6
|
107916,6
|
67211,6
|
428843
|
|
ИТОГО
по факту
|
115506,6
|
99991,6
|
75966,6
|
103016,6
|
60391,6
|
454873
|
|
Плановая
маржинальная прибыль
|
102853,4
|
47778,4
|
34353,4
|
-3120,6
|
66284,4
|
248149
|
|
Фактическая
маржинальная прибыль
|
46853,4
|
10503,4
|
53183,4
|
-3386,6
|
48258,4
|
155412
|
|
Накладные
расходы
|
|
|
|
|
|
|
Плановые
коммерческие расходы
|
6927,77
|
4665,77
|
3755,77
|
3802,57
|
4712,57
|
23864,45
|
|
Фактические
коммерческие расходы
|
5627,77
|
3983,27
|
4574,77
|
3701,77
|
3924,77
|
21812,35
|
|
Планово
управленческие расходы
|
46899,14
|
31239,14
|
24939,14
|
25263,14
|
31563,14
|
159903,7
|
|
Фактические
управленческие расходы
|
37899,14
|
26514,14
|
30609,14
|
24129,14
|
26109,14
|
145260,7
|
|
Итого
по плану
|
|
|
|
|
|
|
|
Итого
по факту
|
53826,91
|
35904,91
|
28694,91
|
29065,71
|
36275,71
|
183768,15
|
|
Плановая
балансовая прибыль
|
43526,91
|
30497,41
|
35183,91
|
27830,91
|
30033,91
|
167073,05
|
|
Фактическая
балансовая прибыль
|
49026,49
|
11873,49
|
5658,49
|
-32186,31
|
30008,69
|
64380,85
|
|
Налог
с прибыли по плану
|
8705,382
|
6099,482
|
7036,782
|
5566,182
|
6006,782
|
33414,61
|
|
Налог
с прибыли по факту
|
9805,298
|
1219,8964
|
1131,698
|
-6437,262
|
6001,738
|
11721,3684
|
|
Чистая
прибыль по плану
|
34821,528
|
24397,928
|
28147,128
|
22264,728
|
24027,128
|
133658,44
|
|
Чистая
прибыль по факту
|
39221,192
|
10653,5936
|
4526,792
|
-25749,048
|
24006,952
|
52659,4816
|
|
Отклонение
чистой прибыли плана от факта
|
4399,664
|
-13744,3344
|
-23620,336
|
-48013,776
|
-20,176
|
|
|
|
|
|
|
|
|
|
Рис. 6 Графически чистая прибыль
Вывод: анализ чистой прибыли показывает, что
экономический субъект получил больший объем прибыли по факту, чем по плану. Но
продукт приносит убыток необходимо пересмотреть поставщика, или почему не
разбирается продукт.
. Разработать бюджет движения денежных средств
по плану и факту, проанализировать отклонения. Построить график плановой и
фактической величины сальдо денежных средств
Таблица № 12 Бюджет движения денежных средств
|
Показатели:
|
Фото
альбомы
|
Фото
рамка
|
Календари
|
Ежедневники
|
Плакаты
|
Итого
|
|
Поступило
денежных средств
|
|
|
|
|
|
|
|
Плановая
выручка от продаж
|
248000
|
161000
|
126000
|
127800
|
162800
|
825600
|
|
Фактическая
выручка от продаж
|
198000
|
134750
|
157500
|
121500
|
132500
|
744250
|
|
Выплаты
денежных средств
|
|
|
|
|
|
|
|
Материальные
затраты
|
6615
|
2850
|
5075
|
7625
|
1200
|
23365
|
|
Прямой
труд= 464337,30+1547791 = 2012128,30/5=402425,66
|
891,6
|
891,6
|
891,6
|
891,6
|
891,6
|
4458
|
|
Плановые
производственные затраты
|
93000
|
80500
|
63000
|
99400
|
65120
|
401020
|
|
Фактические
производственные затраты
|
108000
|
96250
|
70000
|
94500
|
58300
|
427050
|
|
Планово
коммерческие расходы
|
6927,77
|
4665,77
|
3755,77
|
3802,57
|
4712,57
|
23864,45
|
|
Фактические
коммерческие расходы
|
5627,77
|
3983,27
|
4574,77
|
3701,77
|
3924,77
|
21812,35
|
|
Планово
управленческие расходы
|
46899,14
|
31239,14
|
24939,14
|
25263,14
|
31563,14
|
159903,7
|
|
Фактические
управленческие расходы
|
37899,14
|
26514,14
|
30609,14
|
24129,14
|
26109,14
|
145260,7
|
|
Итого
(план)
|
154333,51
|
120146,51
|
97661,51
|
136982,31
|
103487,31
|
612611,15
|
|
Итого
(факт)
|
159033,51
|
130489,01
|
111150,51
|
130847,51
|
90425,51
|
621946,05
|
|
Плановое
увеличение средств
|
93666,49
|
40853,49
|
28338,49
|
-9182,31
|
59312,69
|
212988,85
|
|
Фактическое
увеличение средств
|
38966,49
|
4260,99
|
46349,49
|
-9347,51
|
42074,49
|
122303,95
|
|
Начальное
сальдо = 70 000 / 5 =
|
17000
|
17000
|
17000
|
17000
|
17000
|
85000
|
|
Конечное
сальдо по плану
|
110666,49
|
57853,49
|
45338,49
|
7817,69
|
76312,69
|
297988,85
|
|
Конечное
сальдо по факту
|
55
966
|
21
261
|
63
349
|
7
652
|
59
074
|
207
304
|
|
Отклонение
конечного сальда плана от факта
|
-54
700
|
-36
593
|
18
011
|
-165
|
-17
238
|
-90
685
|
Рисунок № 7 Конечное сальдо денежных средств
Вывод: видно, доходы экономического субъекта
значительно превышают расходы, кроме Г радиотехника - убыток. Следовательно, и
конечное сальдо по факту выше, чем по плану (кроме Г радиотехника).
. Составить бюджет прогнозного баланса
экономического субъекта. Сделать следующие классификацию прогнозного баланса:
текущие активы:
постоянные активы:
кредиторская задолженность
Провести анализ отклонений фактических активов и
кредиторской задолженности от плана.
Таблица № 13 Прогнозный бухгалтерский баланс
экономического субъекта
|
Показатели:
|
Фото
альбомы
|
Фото
рамка
|
Календари
|
Ежедневники
|
Плакаты
|
Итого
|
|
Денежные
средства (план)
|
110666,49
|
57853,49
|
45338,49
|
7817,69
|
76312,69
|
297988,85
|
|
Денежные
средства (факт)
|
55
966
|
21
261
|
63
349
|
7
652
|
59
074
|
207
304
|
|
Запасы:
|
|
|
|
|
|
|
|
Сырье
и материалы
|
6615
|
2850
|
5075
|
7625
|
1200
|
23365
|
|
Готовая
продукция план
|
200
|
350
|
560
|
360
|
577,5
|
2047,5
|
|
Готовая
продукция факт
|
2117,64
|
3937,5
|
2955,5
|
3812
|
6114,7
|
18937,34
|
|
Итого
текущих активов план
|
117481,49
|
61053,49
|
50973,49
|
15802,69
|
78090,19
|
323401,35
|
|
Итого
текущих активов факт
|
64
699
|
28
049
|
71
380
|
19
089
|
66
389
|
249
604
|
|
Отклонение
факта от плана (+/-)
|
-52
783
|
-33
005
|
20
406
|
3
286
|
-11
701
|
-73
797
|
|
Остаточная
стоимость ОС
|
2068
|
2068
|
2068
|
2068
|
2068
|
10340
|
|
Первоначальная
стоимость ОС
|
2200
|
2200
|
2200
|
2200
|
2200
|
11000
|
|
Амортизация
ОС
|
132
|
132
|
132
|
132
|
132
|
660
|
|
ИТОГО
постоянных активов
|
2068
|
2068
|
2068
|
2068
|
2068
|
10340
|
|
ИТОГО
активов план
|
119549,49
|
63121,49
|
53041,49
|
80158,19
|
333741,35
|
|
ИТОГО
активов факт
|
66
767
|
30
117
|
73
448
|
21
157
|
68
457
|
259
944
|
Таблица № 14 Кредиторская задолженность
|
Показатели:
|
Фото
альбомы
|
Фото
рамка
|
Календари
|
Ежедневники
|
Плакаты
|
Итого
|
|
Сотрудники
= 4 048 207 / 5 = 809641,40
|
1860,4
|
1860,4
|
1860,4
|
1860,4
|
1860,4
|
9302
|
|
Платежи
по налогам и взносам (план)
|
9263,382
|
6657,482
|
7594,782
|
6124,182
|
6564,782
|
36204,61
|
|
Платежи
по налогам и взносам (факт)
|
10363,3
|
1777,896
|
1689,698
|
6995,262
|
6559,738
|
27385,894
|
|
Прибыль
текущего года план
|
34821,528
|
24397,928
|
28147,128
|
22264,728
|
24027,128
|
133658,44
|
|
Прибыль
текущего года факт
|
39221,192
|
10653,5936
|
4526,792
|
-25749,048
|
24006,952
|
52659,4816
|
|
Итого
кредиторской задолженности план
|
45945,31
|
32915,81
|
37602,31
|
30249,31
|
32452,31
|
179165,05
|
|
Итого
кредиторской задолженности факт
|
51444,892
|
14291,8896
|
8076,89
|
-16893,386
|
32427,09
|
89347,3756
|
|
Отклонение
факта от плана
|
5499,582
|
-18623,9204
|
-29525,42
|
-47142,696
|
-25,22
|
-89817,6744
|
Вывод: на основании расчетов видно, что
экономический субъект ужасно осуществляет свою политику, что следствие активы
больше кредиторской задолженности, но прибыль приносит Фотоальбомы .
Рис 8
Таблица № 15 Анализ отношения активов и обязательств
|
Показатели:
|
Фото
альбомы
|
Фото
рамка
|
Календари
|
Ежедневники
|
Плакаты
|
Итого
|
|
ИТОГО
активов план
|
119549,49
|
63121,49
|
53041,49
|
17870,69
|
80158,19
|
333741,35
|
|
Итого
кредиторской задолженности план
|
45945,31
|
32915,81
|
37602,31
|
30249,31
|
32452,31
|
179165,05
|
|
Отношение
активов к кредиторской задолженности план %
|
260
|
52
|
70,89
|
169,26
|
40,48
|
53,68
|
|
Итого
текущих активов факт
|
66
767
|
30
117
|
73
448
|
21
157
|
68
457
|
259
944
|
|
Итого
кредиторской задолженности факт
|
51444,89
|
14291,89
|
8076,89
|
16893,39
|
32427,09
|
106240,77
|
|
Отношение
активов к кредиторской задолженности (факт), %
|
77,05
|
47,45
|
10,99
|
79,84
|
47,36
|
41
|
Рис 9
Рис 10
Таблица № 16 Структура анализа прогнозного
баланса экономического субъекта
|
Показатели:
|
Фото
альбомы
|
Фото
рамка
|
Календари
|
Ежедневники
|
Плакаты
|
ИТОГО
|
|
Денежные
средства (план)
|
110666,49
|
57853,49
|
45338,49
|
7817,69
|
76312,69
|
297988,85
|
|
Отношение
ДС (план) к итогу ДС, %
|
37,14
|
19,42
|
15,21
|
2,62
|
25,61
|
100
|
|
Отношение
ДС (план) к итогу ДС , %
|
96,94
|
98,08
|
97,12
|
97,34
|
98
|
97,12
|
|
Денежные
средства (факт)
|
55
966
|
21
261
|
63
349
|
7
652
|
59
074
|
207
304
|
|
Отношение
ДС (факт) к итогу ДС, %
|
27
|
10,26
|
30,66
|
3,69
|
28,39
|
100
|
|
отношение
ДС (факт) к итогу ТА %
|
97
|
97
|
96
|
98
|
96
|
97
|
|
Запасы:
|
|
|
|
|
|
|
|
Материальные
затраты
|
6615
|
2850
|
5075
|
7625
|
1200
|
23365
|
|
Отношение
С и М к итогу С и М %
|
28,31
|
12,19
|
21,72
|
32,63
|
5,15
|
100
|
|
Отношение
С и М к итогу ТА (план)
|
2,98
|
1,7
|
3,36
|
4,23
|
5,23
|
4,23
|
|
Отношение
С и М к итогу ТА (факт)
|
1,8
|
1,2
|
1,7
|
1,8
|
1,9
|
1,65
|
|
Готовая
продукция (план)
|
200
|
350
|
560
|
360
|
577,5
|
200
|
|
Отношение
ДС (план) к итогу ГП %
|
9,77
|
17,09
|
27,35
|
17,58
|
28,21
|
100
|
|
Отношение
ГП (план) к итогу ТА %
|
0,8
|
0,16
|
0,52
|
0,6
|
0,72
|
0,52
|
|
Готовая
продукция факт
|
3388,22
|
3
811,75
|
31
764,60
|
35
735,17
|
82
587,96
|
157
288
|
|
Итого
текущих активов план
|
198514750
|
172526646
|
380953335
|
650
800 590
|
420896395
|
1823691716
|
|
Итого
текущих активов факт
|
493397048
|
200
021433
|
567919578
|
628
817 482
|
424458462
|
2314614003
|
|
Постоянные
активы
|
|
Остаточная
стоимость ОС
|
1057
|
1057
|
1057
|
1057
|
1057
|
5
285
|
|
Отношение
Ост. Ст. ОС к итогу Ост. ОС
|
20
|
20
|
20
|
20
|
20
|
100
|
|
Отношение
Ост .ст. ОС к итогу Ост. Ст ОС %
|
100
|
100
|
100
|
100
|
100
|
100
|
|
Первоначальная
стоимость ОС
|
1137
|
1137
|
1137
|
1137
|
1137
|
5
685
|
|
Отношение
ПС ОС к итогу ПС ОС %
|
20
|
20
|
20
|
20
|
20
|
100
|
|
Отношение
ПС ОС к итогу ПА %
|
105,2
|
105,2
|
105,2
|
105,2
|
105,2
|
105,2
|
|
Амортизация
ОС
|
80
|
80
|
80
|
80
|
80
|
400
|
|
Отношение
Амортизации ОС к итогу Аморт. ОС %
|
20
|
20
|
20
|
20
|
20
|
100
|
|
Отношение
Амортизации ОС к итогу ПА %
|
7,5
|
7,5
|
7,5
|
7,5
|
7,5
|
7,5
|
|
ИТОГО
постоянных активов
|
1057
|
1057
|
1057
|
1057
|
1057
|
5
285
|
|
Сотрудники
= 4 048 207 / 5 = 809641,40
|
1860,4
|
1860,4
|
1860,4
|
1860,4
|
1860,4
|
9302
|
|
Отношение
сотрудника к итогу Сотруд %
|
20
|
20
|
20
|
20
|
20
|
100
|
|
Отношение
Сотрудника к итогу КрЗ план %
|
0,46
|
0,26
|
0,56
|
0,42
|
0,42
|
0,43
|
|
Отношение
Сотрудников к итогу КрЗ факт %
|
0,46
|
0,43
|
0,42
|
0,42
|
0,43
|
|
Платежи
по налогам и взносам (план)
|
9263,382
|
6657,482
|
7594,782
|
6124,182
|
6564,782
|
36204,61
|
|
Платежи
по налогам и взносам (факт)
|
10363,3
|
1777,896
|
1689,698
|
6995,262
|
6559,738
|
27385,894
|
|
Отношение
Плат. По налогам и взносам (план) к итогу Плат. По налогам и взносам план %
|
29,24
|
44,04
|
23,02
|
42,58
|
43,25
|
45,68
|
|
Отношение
Плат. По налогам и взносам (план) к итогу Крз %
|
42,06
|
45
|
46
|
47
|
45
|
42
|
|
Прибыль
текущего года план
|
34821,52
|
24397,92
|
28147,12
|
22264,7
|
24027,1
|
133658,4
|
|
Отношение
Пр план к итогу Пр план
|
26,05
|
18,25
|
21,05
|
16,66
|
17,99
|
100
|
|
Отношение
прибыли план к итогу КрЗ %
|
30,16
|
28,16
|
29,99
|
32,25
|
31,23
|
30,16
|
|
Прибыль
текущего года факт
|
39221,192
|
10653,5936
|
4526,792
|
-25749,048
|
24006,952
|
52659,4816
|
|
Отношение
Пр (факт) к итогу КрЗ %
|
42
|
45
|
35
|
25
|
45
|
52
|
|
Отношение
Пр (факт) к итогу КрЗ %
|
42
|
45
|
35
|
25
|
45
|
52
|
|
Итого
кредиторской задолженности план
|
45945,31
|
32915,81
|
37602,31
|
30249,31
|
32452,31
|
179165,05
|
|
Итого
кредиторской задолженности факт
|
51444,892
|
14291,8896
|
8076,89
|
-16893,386
|
32427,09
|
89347,3756
|
Вывод: организация убыточная.
Задача
Дано:
Экономический субъект «Омела» производит
молочную продукцию четырех видов: А, Б, В, Г. Цена соответственно: 38 руб./шт.,
25 руб./шт, 44 руб./шт., 58 руб./шт. Структура предполагаемой продажи изделий
на основе исследования рынка: А - 42 %, Б - 13 %; В - 20 %; Г - 25 %.
Экономический субъект предполагает получить прибыль в размере = 800 000 т.р.
Информация о расходах на предстоящий месяц представлена в таблице № 18.
Таблица № 18 Расходы на предстоящий метод
|
№
|
Расходы
|
А
|
Б
|
В
|
Г
|
|
1
|
Переменные
расходы на единицу продукции, руб.
|
35
|
23
|
42
|
54
|
|
2
|
В
том числе:
|
|
|
|
|
|
-
основные материалы
|
11
|
8
|
25
|
30
|
|
-
ЗП ОПР с начислениями
|
8
|
5
|
8
|
8
|
|
-
транспортные расходы
|
6
|
5
|
4
|
4
|
|
-
погрузочно-разгрузочные расходы
|
5
|
3
|
2
|
7
|
|
-
налоги
|
3
|
1,5
|
2
|
3
|
|
-
прочие
|
2
|
0,5
|
1
|
2
|
|
Постоянные
расходы на весь объем продажи, тыс. р.
|
1800
|
|
В
том числе:
|
|
|
|
|
|
-
заработная плата и ТР и МОП
|
1250
|
|
-
командировочные расходы:
|
300
|
|
-
прочие общехозяйственные расходы
|
50
|
|
Проценты
по кредиты
|
200
|
) В соответствии с предлагаемой долей каждого
изделия в общем объеме производства распределить постоянные расходы и
определить ожидаемую прибыль экономического субъекта от производства каждого
вида продукции.
) Необходимо узнать, сколько предполагается
прибыль с каждого вида продукции в таблице № 19 Доля % прибыли с каждого вида
продукта
Таблица № 19 Доля % прибыли с каждого вида
продукта
|
№
|
Вид
товара
|
Прибыль
|
Процент
|
|
1
|
А
|
336000
|
42
|
|
2
|
Б
|
104000
|
13
|
|
3
|
В
|
160000
|
20
|
|
4
|
Г
|
200000
|
25
|
|
5
|
ИТОГО:
|
800000
|
100
%
|
Теперь необходимо определить себестоимость:
постоянные расходы в таблице № 2 объем продаж:
Прибыль + Расходы = Выручка
Таблице № 20 Объем продаж
|
№
|
Вид
товара
|
Прибыль
|
Цена
за 1 штуку
|
Постоянные
расходы
|
Итого
|
Итого
себестоимость
|
Объем
|
|
1
|
А
|
336000
|
38
|
756
|
28728
|
364728
|
9598,105
|
|
2
|
Б
|
104000
|
25
|
23400
|
585000
|
689000
|
27560
|
|
3
|
В
|
160000
|
44
|
36000
|
158400
|
174400
|
39636,36
|
|
4
|
Г
|
200000
|
58
|
45000
|
261000
|
281000
|
48448,28
|
|
5
|
ИТОГО:
|
800000
|
ХХХ
|
1800
|
4807728
|
1509128
|
125242,7
|
Необходимо распределить постоянные расходы в
Таблице № 21 Постоянные расходы на весь объем продаж
Таблице № 21 Постоянные расходы на весь объем
продаж
|
№
|
Вид
товара
|
Объем
продаж
|
%
|
Постоянные
расходы на весь объем продажи, тыс. р.
|
%
|
|
1
|
А
|
9598,105
|
42
|
756
|
42
|
|
2
|
Б
|
27560
|
13
|
23400
|
13
|
|
3
|
В
|
39636,36
|
20
|
36000
|
20
|
|
4
|
Г
|
48448,28
|
25
|
45000
|
25
|
|
5
|
Итого:
|
125242,7
|
100
|
1800
|
100
|
Постоянные расходы на 1 шт. вида продукции № 4
Постоянные расходы на 1 шт. вида продукции
Таблица № 22 Объем продаж для планируемой
прибыли
|
№
|
Вид
товара
|
Объем
продаж
|
|
1
|
А
|
9598,105
|
|
2
|
Б
|
27560
|
|
3
|
В
|
39636,36
|
|
4
|
Г
|
48448,28
|
|
5
|
ИТОГО:
|
125242,7
|
Прибыль + Себестоимость - Выручка =
800000/709128*100% = 112,8 %
) Проанализировать рентабельность производства
отдельных видов продукции запланированной производственной программы.
Распределить накладные расходы. Базой распределения накладных расходов принять
основные материалы т.к. они имеют наибольший удельный вес в прямых затратах на
производство изделия.
Рентабельность продукции = чистая прибыль
/себестоимость * 100 = 800 000 + 1 509 128 = 2 309 128 - выручка.
Рентабельность от продаж = чистая прибыль /
выручку * 100 % =
Вывод: организация продает продукцию успешно.,
единственное себестоимость некоторых товаров можно проанализировать для
снижения себестоимости.
Машиностроительный завод «Обод» планирует
приобрести специальную машину (агрегат) для обработки валов Первоначальная цена
агрегата 210 000 д.е., а срок использования 10 лет. Ожидаются пропорциональные
(предельные) расходы в 12 д.е. на один вал. На стандартной машине с
инвестиционными затратами 160 000 д. е и сроком эксплуатации 15 лет
пропорциональные расходы на обработку одного вала составили бы 18 д.е.
Остаточная стоимость обеих машин по истечении срока эксплуатации составит 10
000 д.е.
Затраты, связанные с содержанием этих машин в
производственных помещениях, одинаковы. Процентная ставка на капитал - 10 %
годовых.
) Какую машину лучше приобрести, если заказы
составляют 5 000 валов в год?
) С каким объемом заказа (валов в год)
целесообразно приобретение специальной машины (агрегата)?
) Какую машину лучше приобрести, если заказы
составляют 5 000 валов в год?
Таблица № 23
|
Годы
|
Машина
1
|
Машина
2
|
|
0
|
21
000
|
10
666,66
|
|
1
|
21
000
|
10
666,66
|
|
2
|
21
000
|
10
666,66
|
|
3
|
21
000
|
10
666,66
|
|
4
|
21
000
|
10
666,66
|
|
5
|
21
000
|
10
666,66
|
|
6
|
21
000
|
10
666,66
|
|
7
|
21
000
|
10
666,66
|
|
8
|
21
000
|
10
666,66
|
|
9
|
21
000
|
10
666,66
|
|
10
|
21
000
|
10
666,66
|
|
11
|
0
|
10
666,66
|
|
12
|
0
|
10
666,66
|
|
13
|
0
|
10
666,66
|
|
14
|
0
|
10
666,66
|
|
15
|
0
|
10
666,66
|
Машина 1 = 210 000 / 10 лет = 21 000 - это в год
Машина 2 = 160 000 / 15 лет = 10 666,66
Обработка 1 вала 2 Машиной 18 д.е. = 18 * 5 000
= 90 000 д.е. - это за год
Расходы на 1 вал
Таблица № 24
|
Годы
|
Машина
1
|
Машина
2
|
|
0
|
60
000
|
21
000
|
90
000
|
16
000
|
|
1
|
60
000
|
21
000
|
90
000
|
16
000
|
|
2
|
60
000
|
21
000
|
90
000
|
16
000
|
|
3
|
60
000
|
21
000
|
90
000
|
16
000
|
|
4
|
60
000
|
21
000
|
90
000
|
16
000
|
|
5
|
60
000
|
21
000
|
90
000
|
16
000
|
|
6
|
60
000
|
21
000
|
90
000
|
16
000
|
|
7
|
60
000
|
21
000
|
90
000
|
16
000
|
|
8
|
60
000
|
21
000
|
90
000
|
16
000
|
|
9
|
60
000
|
21
000
|
90
000
|
16
000
|
|
10
|
60
000
|
21
000
|
90
000
|
16
000
|
|
11
|
0
|
0
|
90
000
|
16
000
|
|
12
|
0
|
0
|
90
000
|
16
000
|
|
13
|
0
|
0
|
90
000
|
16
000
|
|
14
|
0
|
0
|
90
000
|
16
000
|
|
15
|
0
|
0
|
90
000
|
16
000
|
|
ИТОГО
|
|
|
|
|
Процентная ставка 10 % капитала:
Машина 210 000 * 10 % = 21 000* 10 лет = 210 000
Машина 160 000 * 10 % = 16 000*15 лет = 240 000
Таблица № 25
|
Годы
|
Машина
1
|
Машина
2
|
|
0
|
21
000
|
16
000
|
|
1
|
21
000
|
16
000
|
|
2
|
21
000
|
16
000
|
|
3
|
21
000
|
16
000
|
|
4
|
21
000
|
16
000
|
|
5
|
21
000
|
16
000
|
|
6
|
21
000
|
16
000
|
|
7
|
21
000
|
16
000
|
|
8
|
21
000
|
16
000
|
|
9
|
21
000
|
16
000
|
|
10
|
21
000
|
16
000
|
|
11
|
0
|
16
000
|
|
12
|
0
|
16
000
|
|
13
|
0
|
16
000
|
|
14
|
0
|
16
000
|
|
15
|
0
|
16
000
|
|
ИТОГО
|
210
000
|
240
000
|
Таблица № 26 Общие затраты
|
Годы
|
Машина
1
|
Машина
2
|
|
ИТОГО
затраты
|
1
122 000
|
487
000
|
Вывод: первый вариант кажется дорогим при
покупке, но окупиться за 10 лет.
Список использованной литературы
1. Конституция Российской
Федерации.
2. Гражданский кодекс
Российской Федерации: федер. закон от 30.11.94 г. № 51-ФЗ // Собр.
законодательства РФ.
. Налоговый кодекс Российской
Федерации: федер.
4. О налогах на прибыль и доходы
предприятий, объединений и организаций; М.: Финансы и статистика, 2011.
5. Александров И.М. Налоги и
налогообложение; М.: Дашков и К, 2013. - 317 c.
. Алексеев Е.М.;
Мифтахудинова Н.М. Основы учета и калькуляции в предприятиях общественного
питания; М.: Экономика, 2011.
. Бургонова Г.Н.
Бухгалтерский учет на предприятиях различных организационно-правовых форм;
СПб:; Издание 2-е, перераб. и доп., 2013.
. Воробьева Е.В. Заработная
плата в 2012 году; М.:
. Воробьева Е.В. Средний
заработок. Способы исчисления; М.: Эксмо, 2012. - .
. Гусева Т.А. Налоговое
планирование в предпринимательской деятельности. Правовое регулирование;
ВолтерсКлувер, 2012.
. Дернберг Р.Л. Международное
налогообложение; М.: Юнити, 2011. - .
. Елисеева И.И.; Терехов А.А.
Статистические методы в аудите; М.: Финансы и статистика, 2013.
. Карпов Ю.Г. Теория
автоматов; СПб: Питер, 2011. - 206 c.
. Клокова Н.В. Споры,
выигранные у налоговой; Горячая линия бухгалтера, 2013.
. Воробьева Е.В. Заработная
плата в 2012 году; М.:
. Воробьева Е.В. Средний
заработок. Способы исчисления; М.: Эксмо, 2012. - .
. Гусева Т.А. Налоговое
планирование в предпринимательской деятельности. Правовое регулирование;
ВолтерсКлувер, 2012.
. Дернберг Р.Л. Международное
налогообложение; М.: Юнити, 2011
. Елисеева И.И.; Терехов,
А.А. Статистические методы в аудите; М.: Финансы и статистика, 2013.
. Карпов Ю.Г. Теория
автоматов; СПб: Питер, 2011. - 206 c.
. Интернет. 20/07/14 по
времени 13:32