Применение информационных технологий обработки экономических данных при анализе рынка товаров и услуг (на примере производства хлебобулочных изделий)
Тема:
«Применение информационных технологий обработки экономических данных при
анализе рынка товаров и услуг (на примере производства
хлебобулочных изделий»
Оглавление
Введение
1.
Определение условий задачи
1.1
Сегментация рынка
1.2
Выбор продавцов и товаров
1.3
Условия оптимизационной задачи
2.
Разработка структуры таблицы для хранения и обработки исходной информации
3.Формирование
сводной таблицы
4.Анализ
динамики цен по каждому товару
5.Прогнозирование
изменения цены по каждому товару
6.Решение
оптимизационной задачи
7.
Лист интерфейса
Заключение
Список
литературы
Приложение
Введение
В настоящее время создание крупномасштабных
информационно-технологических систем является экономически возможным, и это
обусловливает появление национальных исследовательских и образовательных
программ, призванных стимулировать их разработку.
Использование современных информационных
технологий в сфере управления обеспечивает повышение качества экономической
информации, ее точности, объективности, оперативности и, как следствие этого,
возможности принятия современных управленческих решений.
Информационные технологии помогают хранить и
анализировать различную экономическую информацию и осуществлять прогнозирование
экономической деятельности. В данной курсовой работе использовались различные
функции, предоставляемые информационными технологиями для решения поставленной
задачи.
Целью курсовой работы является получение
практических навыков использования современных информационных технологий при
анализе и сегментации товаров и услуг.
Выполнение курсовой работы предусматривает
решение следующих задач:
Подбор информации, характеризующий деятельность
выбранных предприятий на данном сегменте рынка за некоторый период;
Определение основных показателей деятельности
данных предприятий;
Прогнозирование показателей с использованием
графических методов;
Решение оптимизационной задачи для получения
наиболее эффективной системы основных показателей деятельности предприятия;
Разработка интерфейса для управления задачей с
использованием возможностей табличного процессора Microsoft Excel.
. Определение условий задачи
.1 Сегментация рынка
За последние годы стоимость хлебобулочных
товаров значительно возрасла. В частности это произошло из за подорожания
сырья, которое используется для изготовления товаров данного типа.
Так, за последние 5-7 лет, стоимость
хлебобулочных изделий возросла почти в два раза.
Сегмента́ция
- разделение рынка на группы покупателей, обладающих схожими характеристиками,
с целью изучения их реакции на тот или иной товар/услугу и выбора целевых
сегментов рынка.
Сегментирование рынка - процесс разбивки
потребителей или потенциальных потребителей на рынке на различные группы (или
сегменты), в рамках которых потребители имеют схожие или аналогичные запросы,
удовлетворяемые определенным комплексом маркетинга
Сегментация потребительского рынка может быть
произведена по нескольким признакам: географическому, демографическому,
психографическому, поведенческому, при этом каждому из этих признаков присущи
свои переменные. Иногда компании для получения всеобъемлющей информации о
покупателях выделяют сегменты на основе совокупности признаков.
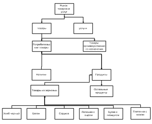
Проведем сегментацию рынка хлебобулочных изделий
(рис.1)
Рис. 1. Сегментация рынка
.2 Выбор продавцов и товаров
В данной курсовой работе в качестве объекта
исследования был выбран магазин хлебобулочных изделий ООО «Хлеб да булка».
Исследования были проведены по следующим
товарам: Хлеб черный, Хлеб белый «Батон», Струкла, Плетенка с маком, Лепешка с
сыром, Булка с повидлом. Таких производителей как: "Брянский
хлебокомбинат", "Людиновский хлебокомбинат", "Свежий
хлеб", "Орловский хлебокомбинат", "Дятьковский
хлебокомбинат", за период изменения цен с 01.01.2013 по 31.12.2013 года с
выделением 12 периодов ( 12 месяцев).
.3 Условия оптимизационной задачи
Наконец, начнем сбор информации о деятельности
выбранных продавцов/филиалов за Январь-Декабрь 2013 года, включительно.
Для того чтобы наглядно представить деятельность
предприятий по производству товаров данного сегмента рынка, необходимо
рассмотреть определённый период деятельности магазина и представить данные о
динамике цен шести выбранных товаров, производимых пятью производителями.
. Разработка структуры таблицы для хранения и
обработки исходной информации
После того как мы собрали все необходимую
информацию разрабатываем структуру таблицы для хранения и обработки исходных
данных. Для этого используем окно диалога. Затем по каждому интервалу времени (
а их у нас 12) рассчитываем среднюю цену на каждый товар по всем магазинам. Эту
операцию мы осуществляем при помощи свободной таблицы. Наша таблица,
предназначенная для хранения и обработки информации в программе Microsoft
Excel, содержит следующие данные: наименование товара, период продажи, цену товара.
(результаты приведены в приложении 1, ниже дан фрагмент таблицы).
оптимизационная задача интерфейс
excel
|
Наименование
товара
|
Наименование
поставщика
|
Период
|
Цена
|
|
Хлеб
черный
|
"Брянский
хлебокомбинат"
|
01.01.2012
|
17,50
|
|
Хлеб
черный
|
"Брянский
хлебокомбинат"
|
01.02.2012
|
17,00
|
|
Хлеб
черный
|
"Брянский
хлебокомбинат"
|
01.03.2012
|
17,00
|
|
Хлеб
черный
|
"Брянский
хлебокомбинат"
|
01.04.2012
|
16,50
|
|
Хлеб
черный
|
"Брянский
хлебокомбинат"
|
01.05.2012
|
16,50
|
|
Хлеб
черный
|
"Брянский
хлебокомбинат"
|
01.06.2012
|
16,50
|
|
Хлеб
черный
|
"Брянский
хлебокомбинат"
|
01.07.2012
|
16,50
|
|
Хлеб
черный
|
"Брянский
хлебокомбинат"
|
01.08.2012
|
16,00
|
|
Хлеб
черный
|
"Брянский
хлебокомбинат"
|
01.09.2012
|
16,00
|
|
Хлеб
черный
|
"Брянский
хлебокомбинат"
|
01.10.2012
|
17,00
|
|
Хлеб
черный
|
"Брянский
хлебокомбинат"
|
01.11.2012
|
17,00
|
|
Хлеб
черный
|
"Брянский
хлебокомбинат"
|
01.12.2012
|
17,50
|
|
Хлеб
черный
|
"Людиновский
хлебокомбинат"
|
01.01.2012
|
17,50
|
|
Хлеб
черный
|
"Людиновский
хлебокомбинат"
|
01.02.2012
|
17,50
|
|
Хлеб
черный
|
"Людиновский
хлебокомбинат"
|
01.03.2012
|
17,50
|
|
Хлеб
черный
|
"Людиновский
хлебокомбинат"
|
01.04.2012
|
17,50
|
|
Хлеб
черный
|
"Людиновский
хлебокомбинат"
|
01.05.2012
|
17,50
|
|
Хлеб
черный
|
"Людиновский
хлебокомбинат"
|
01.06.2012
|
17,00
|
|
Хлеб
черный
|
"Людиновский
хлебокомбинат"
|
01.07.2012
|
17,00
|
|
Хлеб
черный
|
"Людиновский
хлебокомбинат"
|
01.08.2012
|
17,00
|
|
Хлеб
черный
|
"Людиновский
хлебокомбинат"
|
01.09.2012
|
16,50
|
|
Хлеб
черный
|
"Людиновский
хлебокомбинат"
|
01.10.2012
|
16,50
|
|
Хлеб
черный
|
"Людиновский
хлебокомбинат"
|
01.11.2012
|
17,00
|
|
Хлеб
черный
|
"Людиновский
хлебокомбинат"
|
01.12.2012
|
17,50
|
|
Хлеб
черный
|
"Свежий
хлеб"
|
01.01.2012
|
16,50
|
|
Хлеб
черный
|
"Свежий
хлеб"
|
01.02.2012
|
16,50
|
|
Хлеб
черный
|
"Свежий
хлеб"
|
01.03.2012
|
17,00
|
|
Хлеб
черный
|
"Свежий
хлеб"
|
01.04.2012
|
17,00
|
|
Хлеб
черный
|
"Свежий
хлеб"
|
01.05.2012
|
16,50
|
|
Хлеб
черный
|
"Свежий
хлеб"
|
01.06.2012
|
16,50
|
|
Хлеб
черный
|
"Свежий
хлеб"
|
01.07.2012
|
16,00
|
|
Хлеб
черный
|
"Свежий
хлеб"
|
01.08.2012
|
16,00
|
|
Хлеб
черный
|
"Свежий
хлеб"
|
01.09.2012
|
16,00
|
|
Хлеб
черный
|
"Свежий
хлеб"
|
01.10.2012
|
17,00
|
|
Хлеб
черный
|
"Свежий
хлеб"
|
01.11.2012
|
17,00
|
|
Хлеб
черный
|
"Свежий
хлеб"
|
01.12.2012
|
17,50
|
|
Хлеб
черный
|
"Орловский
хлебокомбинат"
|
01.01.2012
|
17,50
|
|
Хлеб
черный
|
"Орловский
хлебокомбинат"
|
01.02.2012
|
17,50
|
|
Хлеб
черный
|
"Орловский
хлебокомбинат"
|
01.03.2012
|
17,50
|
|
Хлеб
черный
|
"Орловский
хлебокомбинат"
|
01.04.2012
|
17,00
|
|
Хлеб
черный
|
"Орловский
хлебокомбинат"
|
01.05.2012
|
16,50
|
|
Хлеб
черный
|
"Орловский
хлебокомбинат"
|
01.06.2012
|
16,50
|
|
Хлеб
черный
|
"Орловский
хлебокомбинат"
|
01.07.2012
|
16,00
|
|
Хлеб
черный
|
"Орловский
хлебокомбинат"
|
01.08.2012
|
16,00
|
|
Хлеб
черный
|
"Орловский
хлебокомбинат"
|
01.09.2012
|
16,50
|
|
Хлеб
черный
|
"Орловский
хлебокомбинат"
|
01.10.2012
|
16,50
|
|
Хлеб
черный
|
"Орловский
хлебокомбинат"
|
01.11.2012
|
17,00
|
|
Хлеб
черный
|
"Орловский
хлебокомбинат"
|
01.12.2012
|
17,00
|
|
Хлеб
черный
|
"Дятьковский
хлебокомбинат"
|
01.01.2012
|
16,00
|
|
Хлеб
черный
|
"Дятьковский
хлебокомбинат"
|
01.02.2012
|
16,00
|
|
Хлеб
черный
|
"Дятьковский
хлебокомбинат"
|
01.03.2012
|
16,50
|
|
Хлеб
черный
|
"Дятьковский
хлебокомбинат"
|
01.04.2012
|
16,50
|
|
Хлеб
черный
|
"Дятьковский
хлебокомбинат"
|
01.05.2012
|
16,50
|
|
Хлеб
черный
|
"Дятьковский
хлебокомбинат"
|
01.06.2012
|
16,00
|
|
Хлеб
черный
|
"Дятьковский
хлебокомбинат"
|
01.07.2012
|
15,50
|
|
Хлеб
черный
|
"Дятьковский
хлебокомбинат"
|
01.08.2012
|
15,50
|
|
Хлеб
черный
|
"Дятьковский
хлебокомбинат"
|
01.09.2012
|
16,00
|
|
Хлеб
черный
|
"Дятьковский
хлебокомбинат"
|
01.10.2012
|
16,50
|
|
Хлеб
черный
|
"Дятьковский
хлебокомбинат"
|
01.11.2012
|
17,00
|
|
Хлеб
черный
|
"Дятьковский
хлебокомбинат"
|
01.12.2012
|
17,00
|
Таблица 1. «Исходные данные»
.Формирование сводной таблицы
На основе таблицы с исходными данными необходимо
рассчитать среднюю цену на каждый товар по всем производителям, с помощью
сводной таблицы. Создать отчет сводной таблицы можно с помощью мастера сводных
таблиц и диаграмм. Отчет сводной таблицы представляет собой интерактивную
таблицу, с помощью которой можно быстро объединять и сравнивать большие объемы
данных. Отчет сводной таблицы используется в случаях, когда требуется
проанализировать связанные итоги, особенно для сравнения нескольких фактов по
каждому числу из длинного списка обобщаемых чисел.
После вычисления средних значений сводная
таблица будет иметь следующий размер: 1) количество строк = количеству
интервалов времени; 2) количество столбцов = количеству товаров; 3) пересечение
строк и столбцов = средней цене товара в определенный период
|
Период/Товар
|
Булка
с повидлом
|
Лепешка
с сыром
|
Плетенка
с маком
|
Струкла
|
Хлеб
белый "Батон"
|
Хлеб
черный
|
|
01.01.2013
|
10,30
|
13,30
|
18,00
|
16,40
|
17,50
|
17,00
|
|
01.02.2013
|
10,20
|
13,30
|
18,10
|
16,40
|
17,50
|
16,90
|
|
01.03.2013
|
10,20
|
13,20
|
18,10
|
16,40
|
17,20
|
17,10
|
|
01.04.2013
|
9,90
|
13,50
|
17,90
|
16,20
|
17,20
|
16,90
|
|
01.05.2013
|
9,70
|
13,30
|
17,80
|
16,30
|
17,10
|
16,70
|
|
01.06.2013
|
9,60
|
13,20
|
17,60
|
16,40
|
17,10
|
14,50
|
|
01.07.2013
|
9,50
|
13,00
|
17,60
|
16,10
|
17,00
|
16,20
|
9,50
|
12,80
|
17,30
|
16,10
|
16,70
|
16,10
|
|
01.09.2013
|
9,50
|
12,90
|
17,10
|
16,00
|
16,90
|
16,20
|
|
01.10.2013
|
9,80
|
13,20
|
17,80
|
16,20
|
17,30
|
16,70
|
|
01.11.2013
|
10,30
|
13,40
|
18,40
|
16,50
|
17,50
|
17,00
|
|
01.12.2013
|
10,60
|
13,70
|
18,70
|
16,90
|
17,90
|
17,30
|
Таблица 2. «Свободная таблица»
4.Анализ динамики цен по каждому товару
На основании сводной таблицы построим графики
динамики цен на каждый товар. Результаты представлены на графике 1:
График 1: «График цены»
5.Прогнозирование изменения цены по каждому
товару
После построения графиков необходимо получить
прогнозные значения цен на три периода вперед. Для прогнозирования используется
линия тренда.
Линия тренда - это функция, уравнение которой
наиболее точно описывает поведение функции, заданной в табличной форме. С
помощью линии тренда можно составлять прогнозы вперед, назад или в обоих временных
направлениях для заданного числа периодов. Все они вычисляются с помощью метода
наименьших квадратов.
Линией тренда можно дополнить:
линейчатые диаграммы;
гистограммы;
графики;
XY (точечные) диаграммы.
Вид линии тренда выбирается после построения графика
на основе данных сводной таблицы путем его сравнения с графиками уравнений
(функций), описывающих линии тренда. Выбор осуществляется из следующего списка
возможностей:
. Линейная
. Полиномиальная
, где
- константы.
. Логарифмическая
, где
- константы.
. Экспоненциальная
, где
- константы,
- основание
натурального логарифма.
. Степенная
, где
- константы.
. Скользящее среднее
В данной курсовой работе мы
использовали линейный тип линии тренда.
График 2: «Прогноз цен с помощью
линии тренда»
Прогнозируемые цены продаж на
следующий период полученные при помощи линии тренда составили:
Плетенка с маком: y = 0,0098x +
17,803
Хлеб белый «Батон»: y = 0,008x +
17,189
Струкла: y = 0,0108x + 16,255
Хлеб черный: y = -0,0077x + 16,6
Лепешка с сыром: y = 0,0021x + 13,22
Булка с повидлом: y = -0,0045x +
9,9545
6.Решение оптимизационной задачи
Для одного из продавцов (производителей)
необходимо определить размеры партии каждого товара с целью получения
максимальной прибыли при фиксированной сумме оборотного капитала. Для решения
задачи необходима следующая информация по каждому товару:
прогнозируемая цена;
закупочная цена (себестоимость);
система скидок для каждого товара в зависимости
от размера партии;
сумма оборотного капитала фирмы.
Пусть
- виды товаров ;
- закупочная цена i-го вида товара;
- прогнозируемая цена продажи i-го
вида товара (ее получают с помощью линии тренда);
- размер партии для i-го вида
товара;
- затраты на приобретение партии
товаров;
- сумма оборотного капитала фирмы;
- прибыль.
Тогда зависимость закупочной цены от
размера партии для i-го товара описывается функцией
Сумма затрат на приобретение товаров
рассчитывается:
Общая прибыль вычисляется:
Нужно определить значения размеров
партий (
), при
котором прибыль (
) будет
максимальной. При этом необходимо учитывать ограничения:
После разработки математической
модели необходимо определить структуру таблицы, с помощью которой будет
решаться задача оптимизации, внести в нее исходные данные и необходимые
формулы.
Оптимизационная задача направлена на
получение результата о том, какое количество товара необходимо реализовать,
чтобы полученная прибыль была максимальна, при этом необходимо учитывать
установленный капитал фирмы.
Для того, чтобы решить данную задачу
необходимо ввести розничную цену продажи для 13-ого периода, которая
установлена с помощью прогноза цены (линия тренда), закупочную цену (процент от
розничной цены -0,35
),
установленный капитал прибыли.
При поиске подходящего варианта
решения задачи - подбор количества товара, в таблице автоматически отражается
доход от продажи, скидки (для каждого товара скида в 10% устанавливается если
товара было продано больше чем на 40 000 рублей), прибыль без учёта скидки,
прибыль с учетом скидки, затраты. Все эти показатели рассчитываются как для
отдельного товара, так и для всего объёма продукции. В итоге мы получаем
необходимы объём продаж товаров, затраты и скидки на весь объём продукции,
конечную прибыль и установленный капитал.
Для получения оптимального решения
следует воспользоваться таким инструментом табличного процессора Excel, как
«Поиск решения». Он дает возможность решать задачи со многими переменными,
находить значения этих переменных, при которых значение целевой ячейки
достигает максимума или минимума при заданных ограничениях.
Целевой ячейкой в данном случае
является итоговая прибыль, которая в результате выполнения задачи должна быть
максимальной за счет изменения количества реализуемого товара. При этом
необходимо ввести следующие ограничения: во-первых, количество товара должно
быть целым значением, поскольку продажа оборудования по частям невозможна,
также количество товара должно быть ≥ 0, поскольку оно не может принимать
отрицательных значений, а также затраты не должны превышать сумму оборотного
капитала. Таким образом, с помощью инструмента «Поиск решения» введем эти
условия (Рисунок 2):
Рисунок 2: «Поиск решения»
Таким образом, мы получаем самое
оптимальное решение поставленной задачи.
Итоги решения оптимизационной задачи
приведены в таблице 3:
Таблица 3. «Оптимизационная задача».
. Лист интерфейса
Лист интерфейса предназначен для
управления задачей. Он должен открываться первым при запуске данной задачи.
Выход, закрытие всех файлов также осуществляется с его помощью. Кроме того,
переход на нужные листы рабочей книги, печать таблиц, построение графиков и
другие необходимые действия по управлению задачей следует производить с помощью
листа интерфейса. Таким образом, этот лист реализует функции меню для работы с
данной задачей.
Лист интерфейса - это всегда первый
лист рабочей книги. Как правило, он имеет цвет, отличный от цвета остальных
листов. На нем необходимо расположить несколько кнопок, с помощью которых
осуществляется управление задачей.
В курсовой работе первый лист - это
лист интерфейса, на нем расположена кнопка «Кнопка вызова формы» (Рисунок 3):
Рис. 3 «Лист интерфейса»
При её нажатии появляется «Главная
форма» (Рисунок 4) .
С помощью данной формы можно
осуществить следующие действия:
ввести данные
построить сводную таблицу
построить диаграмму, отображающую
динамику цен
построить диаграмму, содержащую
линию тренда
решить оптимизационную задачу
Данные действия можно осуществлять в
произвольном порядке, единственное ограничение состоит в том, что решение
оптимизационной задачи должно следовать за прогнозом цен. Ввод суммы оборотного
капитала осуществляется также на данной форме. Кнопка «Выход» закрывает рабочую
форму.
Рисунок 4: «Главная форма»
При нажатии на кнопку «Ввод данных»
открывается форма ввода данных (рисунок 5). С помощью которой вводятся
следующие данные:
Название товара
Производитель
Дата
Цена товара
Рис. 5 «Форма ввода данных»
Причем пользователь вводит лишь значение поля
«Цена», остальные поля заполняются при помощи выбора из выпадающего списка.
После нажатия кнопки «Добавить» все поля очищаются, и пользователь может
приступить к дальнейшему вводу данных. Если пользователь не заполнил форму и
при этом нажал кнопку «Добавить» данные не добавятся, а подпись на форме
изменится.
Соответственно при нажатии на кнопку «назад»
пользователь возвращается к исходной форме.
А при нажатии кнопки «выход» форма закрывается.
При нажатии кнопки «Оптимизационная задача»
появляется форма для ввода суммы оборотного капитала (Рисунок 6). После того
нажатия кнопки «Ок» происходит поиск решения .
Рисунок 6. «Оптимизационная задача»
Заключение
Методы, представленные в данной курсовой работе,
помогают решить важные экономические задачи по планированию производственной
деятельности:
помогают произвести расчёт средних цен за
период,
наглядно представить динамику (процесс изменение
цен на товары или услуги),
произвести анализ складывающейся экономической
ситуации на рынке,
составить прогноз на будущее,
определить оптимальные производственные масштабы
для получения максимальной прибыли при имеющихся ресурсах.
В данной курсовой работе был рассмотрен такой
сегмент рынка как, производство хлебобулочных изделий, в котором выделено 6
товара: Хлеб черный, Хлеб белый «Батон», Струкла, Плетенка с маком, Лепешка с
сыром, Булка с повидлом. Производителями данных товаров являются:
"Брянский хлебокомбинат", "Людиновский хлебокомбинат",
"Свежий хлеб", "Орловский хлебокомбинат", "Дятьковский
хлебокомбинат".
Исходя из проведенного анализа по всем 6 товарам
и 5 конкурирующим производителям, можно сделать следующие выводы:
По всем товарам наблюдается не сильное изменение
цен, скорее всего связанное с инфляцией или изменением цен на сырье;
Происходит рост цен на конец года, из за
подорожания сырья, необходимого для производства товара.
Список литературы
Безменов,
И.А., Информационные технологии в экономике: Методические указания к курсовой
работе для студентов дневной формы обучения специальности 351400 - «Прикладная
информатика в экономике». - Б.: БГТУ, 2010. - 12с.
Брага,
В.В., Бубнова, Н.Г., Вдовенко, Л.А., Гусев, В.И. Автоматизированные
информационные технологии в экономике: учеб. для вузов / под ред. Г.А.
Титоренко. - М.: ЮНИТИ, 2003. - 399 с.
Демидова
Л.А., Пылькин А.Н., Программирование в среде Visual Basic for Applications:
Практикум. - М.: Горячая линия-Телеком, 2004г. - 175с.
Кузьменко
В.Г., Программирование на VBA. - М.: ООО «Бином-Пресс», 2010г. - 880с.
Малышев,
С.А. Самоучитель VBA. Как это делается в Word, Excel, Access / С.А. Малышев;
под ред. С.Л. Корякина-Черняка. - СПб.: Наука и техника, 2008. - 490 с.
Орвис
В. Visual Basic for Applications на примерах./Пер.с англ. М.:БИНОМ, 2009. - 512
с.
Титоренко,
Г.А. Информационные технологии управления: учеб. пособие для вузов / под ред.
Г.А. Титоренко. - 2-е изд., доп. - М.: ЮНИТИ, 2009. - 438 с.
ПРИЛОЖЕНИЕ
|
Наименование
товара
|
Наименование
поставщика
|
Период
|
Цена
руб.
|
|
Хлеб
черный
|
"Брянский
хлебокомбинат"
|
01.01.2013
|
17,50р.
|
|
Хлеб
черный
|
"Брянский
хлебокомбинат"
|
01.02.2013
|
17,00р.
|
|
Хлеб
черный
|
"Брянский
хлебокомбинат"
|
01.03.2013
|
17,00р.
|
|
Хлеб
черный
|
"Брянский
хлебокомбинат"
|
01.04.2013
|
16,50р.
|
|
Хлеб
черный
|
"Брянский
хлебокомбинат"
|
01.05.2013
|
16,50р.
|
|
Хлеб
черный
|
"Брянский
хлебокомбинат"
|
01.06.2013
|
16,50р.
|
|
Хлеб
черный
|
"Брянский
хлебокомбинат"
|
01.07.2013
|
16,50р.
|
|
Хлеб
черный
|
"Брянский
хлебокомбинат"
|
01.08.2013
|
16,00р.
|
|
Хлеб
черный
|
"Брянский
хлебокомбинат"
|
01.09.2013
|
16,00р.
|
|
Хлеб
черный
|
"Брянский
хлебокомбинат"
|
01.10.2013
|
17,00р.
|
|
Хлеб
черный
|
"Брянский
хлебокомбинат"
|
01.11.2013
|
17,00р.
|
|
Хлеб
черный
|
"Брянский
хлебокомбинат"
|
01.12.2013
|
17,50р.
|
|
Хлеб
черный
|
"Людиновский
хлебокомбинат"
|
01.01.2013
|
17,50р.
|
|
Хлеб
черный
|
"Людиновский
хлебокомбинат"
|
01.02.2013
|
17,50р.
|
|
Хлеб
черный
|
"Людиновский
хлебокомбинат"
|
01.03.2013
|
17,50р.
|
|
Хлеб
черный
|
"Людиновский
хлебокомбинат"
|
01.04.2013
|
17,50р.
|
|
Хлеб
черный
|
"Людиновский
хлебокомбинат"
|
01.05.2013
|
17,50р.
|
|
Хлеб
черный
|
"Людиновский
хлебокомбинат"
|
01.06.2013
|
17,00р.
|
|
Хлеб
черный
|
"Людиновский
хлебокомбинат"
|
01.07.2013
|
17,00р.
|
|
Хлеб
черный
|
"Людиновский
хлебокомбинат"
|
01.08.2013
|
17,00р.
|
|
Хлеб
черный
|
"Людиновский
хлебокомбинат"
|
01.09.2013
|
16,50р.
|
|
Хлеб
черный
|
"Людиновский
хлебокомбинат"
|
01.10.2013
|
16,50р.
|
|
Хлеб
черный
|
"Людиновский
хлебокомбинат"
|
01.11.2013
|
17,00р.
|
|
Хлеб
черный
|
"Людиновский
хлебокомбинат"
|
01.12.2013
|
17,50р.
|
|
Хлеб
черный
|
"Свежий
хлеб"
|
01.01.2013
|
16,50р.
|
|
Хлеб
черный
|
"Свежий
хлеб"
|
01.02.2013
|
16,50р.
|
|
Хлеб
черный
|
"Свежий
хлеб"
|
01.03.2013
|
17,00р.
|
|
Хлеб
черный
|
"Свежий
хлеб"
|
01.04.2013
|
17,00р.
|
|
Хлеб
черный
|
"Свежий
хлеб"
|
01.05.2013
|
16,50р.
|
|
Хлеб
черный
|
"Свежий
хлеб"
|
01.06.2013
|
16,50р.
|
|
Хлеб
черный
|
"Свежий
хлеб"
|
01.07.2013
|
16,00р.
|
|
Хлеб
черный
|
"Свежий
хлеб"
|
01.08.2013
|
16,00р.
|
|
Хлеб
черный
|
"Свежий
хлеб"
|
01.09.2013
|
16,00р.
|
|
Хлеб
черный
|
"Свежий
хлеб"
|
01.10.2013
|
17,00р.
|
|
Хлеб
черный
|
"Свежий
хлеб"
|
01.11.2013
|
17,00р.
|
|
Хлеб
черный
|
"Свежий
хлеб"
|
01.12.2013
|
17,50р.
|
|
Хлеб
черный
|
"Орловский
хлебокомбинат"
|
01.01.2013
|
17,50р.
|
|
Хлеб
черный
|
"Орловский
хлебокомбинат"
|
01.02.2013
|
17,50р.
|
|
Хлеб
черный
|
"Орловский
хлебокомбинат"
|
01.03.2013
|
17,50р.
|
|
Хлеб
черный
|
"Орловский
хлебокомбинат"
|
01.04.2013
|
17,00р.
|
|
Хлеб
черный
|
"Орловский
хлебокомбинат"
|
01.05.2013
|
16,50р.
|
|
Хлеб
черный
|
"Орловский
хлебокомбинат"
|
01.06.2013
|
6,50р.
|
|
Хлеб
черный
|
"Орловский
хлебокомбинат"
|
01.07.2013
|
16,00р.
|
|
Хлеб
черный
|
"Орловский
хлебокомбинат"
|
01.08.2013
|
16,00р.
|
|
Хлеб
черный
|
"Орловский
хлебокомбинат"
|
01.09.2013
|
16,50р.
|
|
Хлеб
черный
|
"Орловский
хлебокомбинат"
|
01.10.2013
|
16,50р.
|
|
Хлеб
черный
|
"Орловский
хлебокомбинат"
|
01.11.2013
|
17,00р.
|
|
Хлеб
черный
|
"Орловский
хлебокомбинат"
|
01.12.2013
|
17,00р.
|
|
Хлеб
черный
|
"Дятьковский
хлебокомбинат"
|
16,00р.
|
|
Хлеб
черный
|
"Дятьковский
хлебокомбинат"
|
01.02.2013
|
16,00р.
|
|
Хлеб
черный
|
"Дятьковский
хлебокомбинат"
|
01.03.2013
|
16,50р.
|
|
Хлеб
черный
|
"Дятьковский
хлебокомбинат"
|
01.04.2013
|
16,50р.
|
|
Хлеб
черный
|
"Дятьковский
хлебокомбинат"
|
01.05.2013
|
16,50р.
|
|
Хлеб
черный
|
"Дятьковский
хлебокомбинат"
|
01.06.2013
|
16,00р.
|
|
Хлеб
черный
|
"Дятьковский
хлебокомбинат"
|
01.07.2013
|
15,50р.
|
|
Хлеб
черный
|
"Дятьковский
хлебокомбинат"
|
01.08.2013
|
15,50р.
|
|
Хлеб
черный
|
"Дятьковский
хлебокомбинат"
|
01.09.2013
|
16,00р.
|
|
Хлеб
черный
|
"Дятьковский
хлебокомбинат"
|
01.10.2013
|
16,50р.
|
|
Хлеб
черный
|
"Дятьковский
хлебокомбинат"
|
01.11.2013
|
17,00р.
|
|
Хлеб
черный
|
"Дятьковский
хлебокомбинат"
|
01.12.2013
|
17,00р.
|
|
Хлеб
белый "Батон"
|
"Брянский
хлебокомбинат"
|
01.01.2013
|
17,50р.
|
|
Хлеб
белый "Батон"
|
"Брянский
хлебокомбинат"
|
01.02.2013
|
17,50р.
|
|
Хлеб
белый "Батон"
|
"Брянский
хлебокомбинат"
|
01.03.2013
|
17,00р.
|
|
Хлеб
белый "Батон"
|
"Брянский
хлебокомбинат"
|
01.04.2013
|
17,00р.
|
|
Хлеб
белый "Батон"
|
"Брянский
хлебокомбинат"
|
01.05.2013
|
17,00р.
|
|
Хлеб
белый "Батон"
|
"Брянский
хлебокомбинат"
|
01.06.2013
|
17,00р.
|
|
Хлеб
белый "Батон"
|
"Брянский
хлебокомбинат"
|
01.07.2013
|
17,00р.
|
|
Хлеб
белый "Батон"
|
"Брянский
хлебокомбинат"
|
01.08.2013
|
16,50р.
|
|
Хлеб
белый "Батон"
|
"Брянский
хлебокомбинат"
|
01.09.2013
|
16,50р.
|
|
Хлеб
белый "Батон"
|
"Брянский
хлебокомбинат"
|
01.10.2013
|
17,00р.
|
|
Хлеб
белый "Батон"
|
"Брянский
хлебокомбинат"
|
01.11.2013
|
17,00р.
|
|
Хлеб
белый "Батон"
|
"Брянский
хлебокомбинат"
|
01.12.2013
|
17,50р.
|
|
Хлеб
белый "Батон"
|
"Людиновский
хлебокомбинат"
|
01.01.2013
|
18,00р.
|
|
Хлеб
белый "Батон"
|
"Людиновский
хлебокомбинат"
|
01.02.2013
|
18,00р.
|
|
Хлеб
белый "Батон"
|
"Людиновский
хлебокомбинат"
|
01.03.2013
|
17,50р.
|
|
Хлеб
белый "Батон"
|
"Людиновский
хлебокомбинат"
|
01.04.2013
|
17,50р.
|
|
Хлеб
белый "Батон"
|
"Людиновский
хлебокомбинат"
|
01.05.2013
|
17,50р.
|
|
Хлеб
белый "Батон"
|
"Людиновский
хлебокомбинат"
|
01.06.2013
|
17,50р.
|
|
Хлеб
белый "Батон"
|
"Людиновский
хлебокомбинат"
|
01.07.2013
|
17,50р.
|
|
Хлеб
белый "Батон"
|
"Людиновский
хлебокомбинат"
|
01.08.2013
|
17,00р.
|
|
Хлеб
белый "Батон"
|
"Людиновский
хлебокомбинат"
|
01.09.2013
|
17,00р.
|
|
Хлеб
белый "Батон"
|
"Людиновский
хлебокомбинат"
|
01.10.2013
|
17,50р.
|
|
Хлеб
белый "Батон"
|
"Людиновский
хлебокомбинат"
|
01.11.2013
|
17,50р.
|
|
Хлеб
белый "Батон"
|
"Людиновский
хлебокомбинат"
|
01.12.2013
|
18,00р.
|
|
Хлеб
белый "Батон"
|
"Свежий
хлеб"
|
01.01.2013
|
17,50р.
|
|
Хлеб
белый "Батон"
|
"Свежий
хлеб"
|
01.02.2013
|
17,50р.
|
|
Хлеб
белый "Батон"
|
"Свежий
хлеб"
|
01.03.2013
|
17,50р.
|
|
Хлеб
белый "Батон"
|
"Свежий
хлеб"
|
01.04.2013
|
17,50р.
|
|
Хлеб
белый "Батон"
|
"Свежий
хлеб"
|
01.05.2013
|
17,00р.
|
|
Хлеб
белый "Батон"
|
"Свежий
хлеб"
|
01.06.2013
|
17,00р.
|
|
Хлеб
белый "Батон"
|
"Свежий
хлеб"
|
01.07.2013
|
17,00р.
|
|
Хлеб
белый "Батон"
|
"Свежий
хлеб"
|
01.08.2013
|
17,00р.
|
|
Хлеб
белый "Батон"
|
"Свежий
хлеб"
|
01.09.2013
|
17,50р.
|
|
Хлеб
белый "Батон"
|
"Свежий
хлеб"
|
01.10.2013
|
17,50р.
|
|
Хлеб
белый "Батон"
|
"Свежий
хлеб"
|
01.11.2013
|
18,00р.
|
|
Хлеб
белый "Батон"
|
"Свежий
хлеб"
|
01.12.2013
|
18,50р.
|
|
Хлеб
белый "Батон"
|
"Орловский
хлебокомбинат"
|
01.01.2013
|
17,50р.
|
|
Хлеб
белый "Батон"
|
"Орловский
хлебокомбинат"
|
01.02.2013
|
17,50р.
|
|
Хлеб
белый "Батон"
|
"Орловский
хлебокомбинат"
|
01.03.2013
|
17,00р.
|
|
Хлеб
белый "Батон"
|
"Орловский
хлебокомбинат"
|
01.04.2013
|
17,00р.
|
|
Хлеб
белый "Батон"
|
"Орловский
хлебокомбинат"
|
01.05.2013
|
17,00р.
|
|
Хлеб
белый "Батон"
|
"Орловский
хлебокомбинат"
|
01.06.2013
|
17,00р.
|
|
Хлеб
белый "Батон"
|
"Орловский
хлебокомбинат"
|
01.07.2013
|
17,00р.
|
|
Хлеб
белый "Батон"
|
"Орловский
хлебокомбинат"
|
01.08.2013
|
16,50р.
|
|
Хлеб
белый "Батон"
|
"Орловский
хлебокомбинат"
|
01.09.2013
|
16,50р.
|
|
Хлеб
белый "Батон"
|
"Орловский
хлебокомбинат"
|
01.10.2013
|
17,00р.
|
|
Хлеб
белый "Батон"
|
"Орловский
хлебокомбинат"
|
01.11.2013
|
17,50р.
|
|
Хлеб
белый "Батон"
|
"Орловский
хлебокомбинат"
|
01.12.2013
|
17,50р.
|
|
Хлеб
белый "Батон"
|
"Дятьковский
хлебокомбинат"
|
01.01.2013
|
17,00р.
|
|
Хлеб
белый "Батон"
|
"Дятьковский
хлебокомбинат"
|
01.02.2013
|
17,00р.
|
|
Хлеб
белый "Батон"
|
"Дятьковский
хлебокомбинат"
|
01.03.2013
|
17,00р.
|
|
Хлеб
белый "Батон"
|
"Дятьковский
хлебокомбинат"
|
01.04.2013
|
17,00р.
|
|
Хлеб
белый "Батон"
|
"Дятьковский
хлебокомбинат"
|
01.05.2013
|
17,00р.
|
|
Хлеб
белый "Батон"
|
"Дятьковский
хлебокомбинат"
|
01.06.2013
|
17,00р.
|
|
Хлеб
белый "Батон"
|
"Дятьковский
хлебокомбинат"
|
01.07.2013
|
16,50р.
|
|
Хлеб
белый "Батон"
|
"Дятьковский
хлебокомбинат"
|
01.08.2013
|
16,50р.
|
|
Хлеб
белый "Батон"
|
"Дятьковский
хлебокомбинат"
|
01.09.2013
|
17,00р.
|
|
Хлеб
белый "Батон"
|
"Дятьковский
хлебокомбинат"
|
01.10.2013
|
17,50р.
|
|
Хлеб
белый "Батон"
|
"Дятьковский
хлебокомбинат"
|
01.11.2013
|
17,50р.
|
|
Хлеб
белый "Батон"
|
"Дятьковский
хлебокомбинат"
|
01.12.2013
|
18,00р.
|
|
Лепешка
с сыром
|
"Брянский
хлебокомбинат"
|
01.01.2013
|
13,00р.
|
|
Лепешка
с сыром
|
"Брянский
хлебокомбинат"
|
01.02.2013
|
13,00р.
|
|
Лепешка
с сыром
|
"Брянский
хлебокомбинат"
|
01.03.2013
|
13,00р.
|
|
Лепешка
с сыром
|
"Брянский
хлебокомбинат"
|
01.04.2013
|
13,50р.
|
|
Лепешка
с сыром
|
"Брянский
хлебокомбинат"
|
01.05.2013
|
13,00р.
|
|
Лепешка
с сыром
|
"Брянский
хлебокомбинат"
|
01.06.2013
|
13,50р.
|
|
Лепешка
с сыром
|
"Брянский
хлебокомбинат"
|
01.07.2013
|
13,00р.
|
|
Лепешка
с сыром
|
"Брянский
хлебокомбинат"
|
01.08.2013
|
12,50р.
|
|
Лепешка
с сыром
|
"Брянский
хлебокомбинат"
|
01.09.2013
|
12,50р.
|
|
Лепешка
с сыром
|
"Брянский
хлебокомбинат"
|
01.10.2013
|
13,00р.
|
|
Лепешка
с сыром
|
"Брянский
хлебокомбинат"
|
01.11.2013
|
13,00р.
|
|
Лепешка
с сыром
|
"Брянский
хлебокомбинат"
|
01.12.2013
|
13,50р.
|
|
Лепешка
с сыром
|
"Людиновский
хлебокомбинат"
|
01.01.2013
|
13,50р.
|
|
Лепешка
с сыром
|
"Людиновский
хлебокомбинат"
|
01.02.2013
|
13,50р.
|
|
Лепешка
с сыром
|
"Людиновский
хлебокомбинат"
|
01.03.2013
|
13,50р.
|
|
Лепешка
с сыром
|
"Людиновский
хлебокомбинат"
|
01.04.2013
|
13,50р.
|
|
Лепешка
с сыром
|
01.05.2013
|
13,00р.
|
|
Лепешка
с сыром
|
"Людиновский
хлебокомбинат"
|
01.06.2013
|
13,00р.
|
|
Лепешка
с сыром
|
"Людиновский
хлебокомбинат"
|
01.07.2013
|
13,00р.
|
|
Лепешка
с сыром
|
"Людиновский
хлебокомбинат"
|
01.08.2013
|
13,00р.
|
|
Лепешка
с сыром
|
"Людиновский
хлебокомбинат"
|
01.09.2013
|
13,00р.
|
|
Лепешка
с сыром
|
"Людиновский
хлебокомбинат"
|
01.10.2013
|
13,00р.
|
|
Лепешка
с сыром
|
"Людиновский
хлебокомбинат"
|
01.11.2013
|
13,50р.
|
|
Лепешка
с сыром
|
"Людиновский
хлебокомбинат"
|
01.12.2013
|
13,50р.
|
|
Лепешка
с сыром
|
"Свежий
хлеб"
|
01.01.2013
|
13,00р.
|
|
Лепешка
с сыром
|
"Свежий
хлеб"
|
01.02.2013
|
13,00р.
|
|
Лепешка
с сыром
|
"Свежий
хлеб"
|
01.03.2013
|
13,00р.
|
|
Лепешка
с сыром
|
"Свежий
хлеб"
|
01.04.2013
|
13,50р.
|
|
Лепешка
с сыром
|
"Свежий
хлеб"
|
01.05.2013
|
13,50р.
|
|
Лепешка
с сыром
|
"Свежий
хлеб"
|
01.06.2013
|
13,00р.
|
|
Лепешка
с сыром
|
"Свежий
хлеб"
|
01.07.2013
|
13,00р.
|
|
Лепешка
с сыром
|
"Свежий
хлеб"
|
01.08.2013
|
12,50р.
|
|
Лепешка
с сыром
|
"Свежий
хлеб"
|
01.09.2013
|
12,50р.
|
|
Лепешка
с сыром
|
"Свежий
хлеб"
|
01.10.2013
|
13,00р.
|
|
Лепешка
с сыром
|
"Свежий
хлеб"
|
01.11.2013
|
13,00р.
|
|
Лепешка
с сыром
|
"Свежий
хлеб"
|
01.12.2013
|
13,50р.
|
|
Лепешка
с сыром
|
"Орловский
хлебокомбинат"
|
01.01.2013
|
14,00р.
|
|
Лепешка
с сыром
|
"Орловский
хлебокомбинат"
|
01.02.2013
|
14,00р.
|
|
Лепешка
с сыром
|
"Орловский
хлебокомбинат"
|
01.03.2013
|
13,50р.
|
|
Лепешка
с сыром
|
"Орловский
хлебокомбинат"
|
01.04.2013
|
13,50р.
|
|
Лепешка
с сыром
|
"Орловский
хлебокомбинат"
|
01.05.2013
|
13,50р.
|
|
Лепешка
с сыром
|
"Орловский
хлебокомбинат"
|
01.06.2013
|
13,00р.
|
|
Лепешка
с сыром
|
"Орловский
хлебокомбинат"
|
01.07.2013
|
13,00р.
|
|
Лепешка
с сыром
|
"Орловский
хлебокомбинат"
|
01.08.2013
|
13,00р.
|
|
Лепешка
с сыром
|
"Орловский
хлебокомбинат"
|
01.09.2013
|
13,50р.
|
|
Лепешка
с сыром
|
"Орловский
хлебокомбинат"
|
01.10.2013
|
13,50р.
|
|
Лепешка
с сыром
|
"Орловский
хлебокомбинат"
|
01.11.2013
|
14,00р.
|
|
Лепешка
с сыром
|
"Орловский
хлебокомбинат"
|
01.12.2013
|
14,00р.
|
|
Лепешка
с сыром
|
"Дятьковский
хлебокомбинат"
|
01.01.2013
|
13,00р.
|
|
Лепешка
с сыром
|
"Дятьковский
хлебокомбинат"
|
01.02.2013
|
13,00р.
|
|
Лепешка
с сыром
|
"Дятьковский
хлебокомбинат"
|
01.03.2013
|
13,00р.
|
|
Лепешка
с сыром
|
"Дятьковский
хлебокомбинат"
|
01.04.2013
|
13,50р.
|
|
Лепешка
с сыром
|
"Дятьковский
хлебокомбинат"
|
01.05.2013
|
13,50р.
|
|
Лепешка
с сыром
|
"Дятьковский
хлебокомбинат"
|
01.06.2013
|
13,50р.
|
|
Лепешка
с сыром
|
"Дятьковский
хлебокомбинат"
|
01.07.2013
|
13,00р.
|
|
Лепешка
с сыром
|
"Дятьковский
хлебокомбинат"
|
01.08.2013
|
13,00р.
|
|
Лепешка
с сыром
|
"Дятьковский
хлебокомбинат"
|
01.09.2013
|
13,00р.
|
|
Лепешка
с сыром
|
"Дятьковский
хлебокомбинат"
|
01.10.2013
|
13,50р.
|
|
Лепешка
с сыром
|
"Дятьковский
хлебокомбинат"
|
01.11.2013
|
13,50р.
|
|
Лепешка
с сыром
|
"Дятьковский
хлебокомбинат"
|
01.12.2013
|
14,00р.
|
|
Булка
с повидлом
|
"Брянский
хлебокомбинат"
|
01.01.2013
|
10,00р.
|
|
Булка
с повидлом
|
"Брянский
хлебокомбинат"
|
01.02.2013
|
10,00р.
|
|
Булка
с повидлом
|
"Брянский
хлебокомбинат"
|
01.03.2013
|
10,00р.
|
|
Булка
с повидлом
|
"Брянский
хлебокомбинат"
|
01.04.2013
|
9,50р.
|
|
Булка
с повидлом
|
"Брянский
хлебокомбинат"
|
01.05.2013
|
9,50р.
|
|
Булка
с повидлом
|
"Брянский
хлебокомбинат"
|
01.06.2013
|
9,00р.
|
|
Булка
с повидлом
|
"Брянский
хлебокомбинат"
|
01.07.2013
|
9,00р.
|
|
Булка
с повидлом
|
"Брянский
хлебокомбинат"
|
01.08.2013
|
9,00р.
|
|
Булка
с повидлом
|
"Брянский
хлебокомбинат"
|
01.09.2013
|
9,00р.
|
|
Булка
с повидлом
|
"Брянский
хлебокомбинат"
|
01.10.2013
|
9,50р.
|
|
Булка
с повидлом
|
"Брянский
хлебокомбинат"
|
01.11.2013
|
10,00р.
|
|
Булка
с повидлом
|
"Брянский
хлебокомбинат"
|
01.12.2013
|
10,00р.
|
|
Булка
с повидлом
|
"Людиновский
хлебокомбинат"
|
01.01.2013
|
10,00р.
|
|
Булка
с повидлом
|
"Людиновский
хлебокомбинат"
|
01.02.2013
|
10,00р.
|
|
Булка
с повидлом
|
"Людиновский
хлебокомбинат"
|
01.03.2013
|
10,00р.
|
|
Булка
с повидлом
|
"Людиновский
хлебокомбинат"
|
01.04.2013
|
10,00р.
|
|
Булка
с повидлом
|
"Людиновский
хлебокомбинат"
|
01.05.2013
|
9,50р.
|
|
Булка
с повидлом
|
"Людиновский
хлебокомбинат"
|
01.06.2013
|
9,50р.
|
|
Булка
с повидлом
|
"Людиновский
хлебокомбинат"
|
01.07.2013
|
9,50р.
|
|
Булка
с повидлом
|
"Людиновский
хлебокомбинат"
|
01.08.2013
|
10,00р.
|
|
Булка
с повидлом
|
"Людиновский
хлебокомбинат"
|
01.09.2013
|
10,00р.
|
|
Булка
с повидлом
|
"Людиновский
хлебокомбинат"
|
01.10.2013
|
10,00р.
|
|
Булка
с повидлом
|
"Людиновский
хлебокомбинат"
|
01.11.2013
|
10,50р.
|
|
Булка
с повидлом
|
"Людиновский
хлебокомбинат"
|
01.12.2013
|
11,00р.
|
|
Булка
с повидлом
|
"Свежий
хлеб"
|
01.01.2013
|
10,50р.
|
|
Булка
с повидлом
|
"Свежий
хлеб"
|
01.02.2013
|
10,50р.
|
|
Булка
с повидлом
|
"Свежий
хлеб"
|
01.03.2013
|
10,50р.
|
|
Булка
с повидлом
|
"Свежий
хлеб"
|
01.04.2013
|
10,00р.
|
|
Булка
с повидлом
|
"Свежий
хлеб"
|
01.05.2013
|
10,00р.
|
|
Булка
с повидлом
|
"Свежий
хлеб"
|
01.06.2013
|
10,00р.
|
|
Булка
с повидлом
|
"Свежий
хлеб"
|
01.07.2013
|
10,00р.
|
|
Булка
с повидлом
|
"Свежий
хлеб"
|
01.08.2013
|
9,50р.
|
|
Булка
с повидлом
|
"Свежий
хлеб"
|
01.09.2013
|
9,50р.
|
|
Булка
с повидлом
|
"Свежий
хлеб"
|
01.10.2013
|
9,50р.
|
|
Булка
с повидлом
|
"Свежий
хлеб"
|
01.11.2013
|
10,00р.
|
|
Булка
с повидлом
|
"Свежий
хлеб"
|
01.12.2013
|
10,50р.
|
|
Булка
с повидлом
|
"Орловский
хлебокомбинат"
|
01.01.2013
|
11,00р.
|
|
Булка
с повидлом
|
"Орловский
хлебокомбинат"
|
01.02.2013
|
10,50р.
|
|
Булка
с повидлом
|
"Орловский
хлебокомбинат"
|
01.03.2013
|
10,50р.
|
|
Булка
с повидлом
|
"Орловский
хлебокомбинат"
|
01.04.2013
|
10,50р.
|
|
Булка
с повидлом
|
"Орловский
хлебокомбинат"
|
01.05.2013
|
10,00р.
|
|
Булка
с повидлом
|
"Орловский
хлебокомбинат"
|
01.06.2013
|
10,00р.
|
|
Булка
с повидлом
|
"Орловский
хлебокомбинат"
|
01.07.2013
|
10,00р.
|
|
Булка
с повидлом
|
"Орловский
хлебокомбинат"
|
01.08.2013
|
10,00р.
|
"Орловский
хлебокомбинат"
|
01.09.2013
|
10,00р.
|
|
Булка
с повидлом
|
"Орловский
хлебокомбинат"
|
01.10.2013
|
10,50р.
|
|
Булка
с повидлом
|
"Орловский
хлебокомбинат"
|
01.11.2013
|
11,00р.
|
|
Булка
с повидлом
|
"Орловский
хлебокомбинат"
|
01.12.2013
|
11,50р.
|
|
Булка
с повидлом
|
"Дятьковский
хлебокомбинат"
|
01.01.2013
|
10,00р.
|
|
Булка
с повидлом
|
"Дятьковский
хлебокомбинат"
|
01.02.2013
|
10,00р.
|
|
Булка
с повидлом
|
"Дятьковский
хлебокомбинат"
|
01.03.2013
|
10,00р.
|
|
Булка
с повидлом
|
"Дятьковский
хлебокомбинат"
|
01.04.2013
|
9,50р.
|
|
Булка
с повидлом
|
"Дятьковский
хлебокомбинат"
|
01.05.2013
|
9,50р.
|
|
Булка
с повидлом
|
"Дятьковский
хлебокомбинат"
|
01.06.2013
|
9,50р.
|
|
Булка
с повидлом
|
"Дятьковский
хлебокомбинат"
|
01.07.2013
|
9,00р.
|
|
Булка
с повидлом
|
"Дятьковский
хлебокомбинат"
|
01.08.2013
|
9,00р.
|
|
Булка
с повидлом
|
"Дятьковский
хлебокомбинат"
|
01.09.2013
|
9,00р.
|
|
Булка
с повидлом
|
"Дятьковский
хлебокомбинат"
|
01.10.2013
|
9,50р.
|
|
Булка
с повидлом
|
"Дятьковский
хлебокомбинат"
|
01.11.2013
|
10,00р.
|
|
Булка
с повидлом
|
"Дятьковский
хлебокомбинат"
|
01.12.2013
|
10,00р.
|
|
Плетенка
с маком
|
"Брянский
хлебокомбинат"
|
01.01.2013
|
18,00р.
|
|
Плетенка
с маком
|
"Брянский
хлебокомбинат"
|
01.02.2013
|
18,00р.
|
|
Плетенка
с маком
|
"Брянский
хлебокомбинат"
|
01.03.2013
|
18,00р.
|
|
Плетенка
с маком
|
"Брянский
хлебокомбинат"
|
01.04.2013
|
18,00р.
|
|
Плетенка
с маком
|
"Брянский
хлебокомбинат"
|
01.05.2013
|
17,50р.
|
|
Плетенка
с маком
|
"Брянский
хлебокомбинат"
|
01.06.2013
|
17,50р.
|
|
Плетенка
с маком
|
"Брянский
хлебокомбинат"
|
01.07.2013
|
17,50р.
|
|
Плетенка
с маком
|
"Брянский
хлебокомбинат"
|
01.08.2013
|
17,00р.
|
|
Плетенка
с маком
|
"Брянский
хлебокомбинат"
|
01.09.2013
|
17,00р.
|
|
Плетенка
с маком
|
"Брянский
хлебокомбинат"
|
01.10.2013
|
18,00р.
|
|
Плетенка
с маком
|
"Брянский
хлебокомбинат"
|
01.11.2013
|
18,50р.
|
|
Плетенка
с маком
|
"Брянский
хлебокомбинат"
|
01.12.2013
|
19,00р.
|
|
Плетенка
с маком
|
"Людиновский
хлебокомбинат"
|
01.01.2013
|
17,50р.
|
|
Плетенка
с маком
|
"Людиновский
хлебокомбинат"
|
01.02.2013
|
18,00р.
|
|
Плетенка
с маком
|
"Людиновский
хлебокомбинат"
|
01.03.2013
|
17,50р.
|
|
Плетенка
с маком
|
"Людиновский
хлебокомбинат"
|
01.04.2013
|
18,00р.
|
|
Плетенка
с маком
|
"Людиновский
хлебокомбинат"
|
01.05.2013
|
18,00р.
|
|
Плетенка
с маком
|
"Людиновский
хлебокомбинат"
|
01.06.2013
|
18,50р.
|
|
Плетенка
с маком
|
"Людиновский
хлебокомбинат"
|
01.07.2013
|
18,50р.
|
|
Плетенка
с маком
|
"Людиновский
хлебокомбинат"
|
01.08.2013
|
18,00р.
|
|
Плетенка
с маком
|
"Людиновский
хлебокомбинат"
|
01.09.2013
|
18,00р.
|
|
Плетенка
с маком
|
"Людиновский
хлебокомбинат"
|
01.10.2013
|
19,00р.
|
|
Плетенка
с маком
|
"Людиновский
хлебокомбинат"
|
01.11.2013
|
19,00р.
|
|
Плетенка
с маком
|
"Людиновский
хлебокомбинат"
|
01.12.2013
|
19,00р.
|
|
Плетенка
с маком
|
"Свежий
хлеб"
|
01.01.2013
|
18,00р.
|
|
Плетенка
с маком
|
"Свежий
хлеб"
|
01.02.2013
|
18,00р.
|
|
Плетенка
с маком
|
"Свежий
хлеб"
|
01.03.2013
|
18,50р.
|
|
Плетенка
с маком
|
"Свежий
хлеб"
|
01.04.2013
|
18,00р.
|
|
Плетенка
с маком
|
"Свежий
хлеб"
|
01.05.2013
|
18,00р.
|
|
Плетенка
с маком
|
"Свежий
хлеб"
|
01.06.2013
|
17,50р.
|
|
Плетенка
с маком
|
"Свежий
хлеб"
|
01.07.2013
|
17,50р.
|
|
Плетенка
с маком
|
"Свежий
хлеб"
|
01.08.2013
|
17,50р.
|
|
Плетенка
с маком
|
"Свежий
хлеб"
|
01.09.2013
|
17,00р.
|
|
Плетенка
с маком
|
"Свежий
хлеб"
|
01.10.2013
|
17,00р.
|
|
Плетенка
с маком
|
"Свежий
хлеб"
|
01.11.2013
|
18,00р.
|
|
Плетенка
с маком
|
"Свежий
хлеб"
|
01.12.2013
|
18,00р.
|
|
Плетенка
с маком
|
"Орловский
хлебокомбинат"
|
01.01.2013
|
18,00р.
|
|
Плетенка
с маком
|
"Орловский
хлебокомбинат"
|
01.02.2013
|
18,00р.
|
|
Плетенка
с маком
|
"Орловский
хлебокомбинат"
|
01.03.2013
|
18,50р.
|
|
Плетенка
с маком
|
"Орловский
хлебокомбинат"
|
01.04.2013
|
17,50р.
|
|
Плетенка
с маком
|
"Орловский
хлебокомбинат"
|
01.05.2013
|
17,50р.
|
|
Плетенка
с маком
|
"Орловский
хлебокомбинат"
|
01.06.2013
|
17,00р.
|
|
Плетенка
с маком
|
"Орловский
хлебокомбинат"
|
01.07.2013
|
17,00р.
|
|
Плетенка
с маком
|
"Орловский
хлебокомбинат"
|
01.08.2013
|
17,00р.
|
|
Плетенка
с маком
|
"Орловский
хлебокомбинат"
|
01.09.2013
|
16,50р.
|
|
Плетенка
с маком
|
"Орловский
хлебокомбинат"
|
01.10.2013
|
17,00р.
|
|
Плетенка
с маком
|
"Орловский
хлебокомбинат"
|
01.11.2013
|
17,50р.
|
|
Плетенка
с маком
|
"Орловский
хлебокомбинат"
|
01.12.2013
|
18,00р.
|
|
Плетенка
с маком
|
"Дятьковский
хлебокомбинат"
|
01.01.2013
|
18,50р.
|
|
Плетенка
с маком
|
"Дятьковский
хлебокомбинат"
|
01.02.2013
|
18,50р.
|
|
Плетенка
с маком
|
"Дятьковский
хлебокомбинат"
|
01.03.2013
|
18,00р.
|
|
Плетенка
с маком
|
"Дятьковский
хлебокомбинат"
|
01.04.2013
|
18,00р.
|
|
Плетенка
с маком
|
"Дятьковский
хлебокомбинат"
|
01.05.2013
|
18,00р.
|
|
Плетенка
с маком
|
"Дятьковский
хлебокомбинат"
|
01.06.2013
|
17,50р.
|
|
Плетенка
с маком
|
"Дятьковский
хлебокомбинат"
|
01.07.2013
|
17,50р.
|
|
Плетенка
с маком
|
"Дятьковский
хлебокомбинат"
|
01.08.2013
|
17,00р.
|
|
Плетенка
с маком
|
"Дятьковский
хлебокомбинат"
|
01.09.2013
|
17,00р.
|
|
Плетенка
с маком
|
"Дятьковский
хлебокомбинат"
|
01.10.2013
|
18,00р.
|
|
Плетенка
с маком
|
"Дятьковский
хлебокомбинат"
|
01.11.2013
|
19,00р.
|
|
Плетенка
с маком
|
"Дятьковский
хлебокомбинат"
|
01.12.2013
|
19,50р.
|
|
Струкла
|
"Брянский
хлебокомбинат"
|
01.01.2013
|
16,50р.
|
|
Струкла
|
"Брянский
хлебокомбинат"
|
01.02.2013
|
16,50р.
|
|
Струкла
|
"Брянский
хлебокомбинат"
|
01.03.2013
|
16,00р.
|
|
Струкла
|
"Брянский
хлебокомбинат"
|
01.04.2013
|
16,00р.
|
|
Струкла
|
"Брянский
хлебокомбинат"
|
01.05.2013
|
16,50р.
|
|
Струкла
|
"Брянский
хлебокомбинат"
|
01.06.2013
|
16,50р.
|
|
Струкла
|
"Брянский
хлебокомбинат"
|
01.07.2013
|
16,00р.
|
|
Струкла
|
"Брянский
хлебокомбинат"
|
01.08.2013
|
16,00р.
|
|
Струкла
|
"Брянский
хлебокомбинат"
|
01.09.2013
|
15,50р.
|
|
Струкла
|
"Брянский
хлебокомбинат"
|
01.10.2013
|
16,00р.
|
|
Струкла
|
"Брянский
хлебокомбинат"
|
01.11.2013
|
16,50р.
|
|
Струкла
|
"Брянский
хлебокомбинат"
|
01.12.2013
|
|
Струкла
|
"Людиновский
хлебокомбинат"
|
01.01.2013
|
16,00р.
|
|
Струкла
|
"Людиновский
хлебокомбинат"
|
01.02.2013
|
16,00р.
|
|
Струкла
|
"Людиновский
хлебокомбинат"
|
01.03.2013
|
16,00р.
|
|
Струкла
|
"Людиновский
хлебокомбинат"
|
01.04.2013
|
16,00р.
|
|
Струкла
|
"Людиновский
хлебокомбинат"
|
01.05.2013
|
16,00р.
|
|
Струкла
|
"Людиновский
хлебокомбинат"
|
01.06.2013
|
16,00р.
|
|
Струкла
|
"Людиновский
хлебокомбинат"
|
01.07.2013
|
16,50р.
|
|
Струкла
|
"Людиновский
хлебокомбинат"
|
01.08.2013
|
16,50р.
|
|
Струкла
|
"Людиновский
хлебокомбинат"
|
01.09.2013
|
16,00р.
|
|
Струкла
|
"Людиновский
хлебокомбинат"
|
01.10.2013
|
16,00р.
|
|
Струкла
|
"Людиновский
хлебокомбинат"
|
01.11.2013
|
16,50р.
|
|
Струкла
|
"Людиновский
хлебокомбинат"
|
01.12.2013
|
17,00р.
|
|
Струкла
|
"Свежий
хлеб"
|
01.01.2013
|
17,00р.
|
|
Струкла
|
"Свежий
хлеб"
|
01.02.2013
|
17,00р.
|
|
Струкла
|
"Свежий
хлеб"
|
01.03.2013
|
17,00р.
|
|
Струкла
|
"Свежий
хлеб"
|
01.04.2013
|
16,50р.
|
|
Струкла
|
"Свежий
хлеб"
|
01.05.2013
|
16,50р.
|
|
Струкла
|
"Свежий
хлеб"
|
01.06.2013
|
16,50р.
|
|
Струкла
|
"Свежий
хлеб"
|
01.07.2013
|
16,00р.
|
|
Струкла
|
"Свежий
хлеб"
|
01.08.2013
|
16,00р.
|
|
Струкла
|
"Свежий
хлеб"
|
01.09.2013
|
16,00р.
|
|
Струкла
|
"Свежий
хлеб"
|
01.10.2013
|
15,50р.
|
|
Струкла
|
"Свежий
хлеб"
|
01.11.2013
|
16,00р.
|
|
Струкла
|
"Свежий
хлеб"
|
01.12.2013
|
16,50р.
|
|
Струкла
|
"Орловский
хлебокомбинат"
|
01.01.2013
|
16,00р.
|
|
Струкла
|
"Орловский
хлебокомбинат"
|
01.02.2013
|
16,00р.
|
|
Струкла
|
"Орловский
хлебокомбинат"
|
01.03.2013
|
16,50р.
|
|
Струкла
|
"Орловский
хлебокомбинат"
|
01.04.2013
|
16,50р.
|
|
Струкла
|
"Орловский
хлебокомбинат"
|
01.05.2013
|
16,50р.
|
|
Струкла
|
"Орловский
хлебокомбинат"
|
01.06.2013
|
17,00р.
|
|
Струкла
|
"Орловский
хлебокомбинат"
|
01.07.2013
|
17,00р.
|
|
Струкла
|
"Орловский
хлебокомбинат"
|
01.08.2013
|
17,00р.
|
|
Струкла
|
"Орловский
хлебокомбинат"
|
01.09.2013
|
17,50р.
|
|
Струкла
|
"Орловский
хлебокомбинат"
|
01.10.2013
|
17,50р.
|
|
Струкла
|
"Орловский
хлебокомбинат"
|
01.11.2013
|
17,50р.
|
|
Струкла
|
"Орловский
хлебокомбинат"
|
01.12.2013
|
17,50р.
|
|
Струкла
|
"Дятьковский
хлебокомбинат"
|
01.01.2013
|
16,50р.
|
|
Струкла
|
"Дятьковский
хлебокомбинат"
|
01.02.2013
|
16,50р.
|
|
Струкла
|
"Дятьковский
хлебокомбинат"
|
01.03.2013
|
16,50р.
|
|
Струкла
|
"Дятьковский
хлебокомбинат"
|
01.04.2013
|
16,00р.
|
|
Струкла
|
"Дятьковский
хлебокомбинат"
|
01.05.2013
|
16,00р.
|
|
Струкла
|
"Дятьковский
хлебокомбинат"
|
01.06.2013
|
16,00р.
|
|
Струкла
|
"Дятьковский
хлебокомбинат"
|
01.07.2013
|
15,00р.
|
|
Струкла
|
"Дятьковский
хлебокомбинат"
|
01.08.2013
|
15,00р.
|
|
Струкла
|
"Дятьковский
хлебокомбинат"
|
01.09.2013
|
15,00р.
|
|
Струкла
|
"Дятьковский
хлебокомбинат"
|
01.10.2013
|
16,00р.
|
|
Струкла
|
"Дятьковский
хлебокомбинат"
|
01.11.2013
|
16,00р.
|
|
Струкла
|
"Дятьковский
хлебокомбинат"
|
01.12.2013
|
16,50р.
|
Главная формаSub
CommandButton1_Click().Hide.ShowSubSub
CommandButton2_Click()("Своднаятаблица").Select
Range("A3:I18").Select.ClearContents
Sheets("Таблица").Select("A1:D391").Select
ActiveWorkbook.PivotCaches.Create(SourceType:=xlDatabase,
SourceData:= _
"Таблица!R1C1:R391C4",
Version:=xlPivotTableVersion12).CreatePivotTable _:="Своднаятаблица!R3C1",
TableName:="'СводнаяТаблица2'",
_:=xlPivotTableVersion12("Своднаятаблица").Select(3,
1).SelectActiveSheet.PivotTables("'СводнаяТаблица2'").PivotFields(
_
"Наименование
товара")
.Orientation = xlColumnField
.Position =
1WithActiveSheet.PivotTables("'СводнаяТаблица2'").PivotFields("Период")
.Orientation = xlRowField
.Position =
1With.PivotTables("'СводнаяТаблица2'").AddDataField
ActiveSheet.PivotTables _
("'СводнаяТаблица2'").PivotFields("Цена
руб."), "Сумма по полю Цена руб.",
xlSumActiveSheet.PivotTables("'СводнаяТаблица2'").PivotFields( _
"Сумма по полю Цена руб.")
.Caption = "Среднее по полю Цена руб."
.Function =
xlAverageWith("B5:I18").Select.NumberFormat =
"0.00"("A1").SelectSubSub CommandButton3_Click()("График
цен").Delete("Своднаятаблица").Select.Shapes.AddChart.Select.ChartType
= xl3DColumnClustered.SetSourceData Source:=Range("Своднаятаблица!$A$3:$I$18").Location
Where:=xlLocationAsNewSheet, Name:="График
цен"SubSub
CommandButton4_Click()("Прогноз
цены").Delete("Своднаятаблица").Select("A4:I18").Select.Shapes.AddChart.Select.SetSourceData
Source:=Range("Своднаятаблица!$A$3:$I$18").ShowPivotChartActiveFields
= True.ChartType = xlLine.ShowPivotChartActiveFields = False.Location
Where:=xlLocationAsNewSheet, Name:="Прогноз
цены".PlotArea.Select.SeriesCollection(1).Select.SeriesCollection(1).Trendlines.Add.SeriesCollection(1).Trendlines(1).Select.Forward
= 3.DisplayEquation =
True.PlotArea.Select.SeriesCollection(2).Select.SeriesCollection(2).Trendlines.Add.SeriesCollection(2).Trendlines(1).Select.Forward
= 3.DisplayEquation =
True.SeriesCollection(6).Select.SeriesCollection(6).Trendlines.Add.SeriesCollection(6).Trendlines(1).Select.Forward
= 3.DisplayEquation =
True.SeriesCollection(4).Select.SeriesCollection(4).Trendlines.Add.SeriesCollection(4).Trendlines(1).Select.Forward
= 3.DisplayEquation =
True.SeriesCollection(5).Select.SeriesCollection(5).Trendlines.Add.SeriesCollection(5).Trendlines(1).Select.Forward
= 3.DisplayEquation =
True.Axes(xlValue).MajorGridlines.Select.SeriesCollection(3).Select.SeriesCollection(3).Trendlines.Add.SeriesCollection(3).Trendlines(1).Select.Forward
= 3.DisplayEquation = TrueSubSub CommandButton5_Click().Hide.ShowSubSub
CommandButton6_Click().HideSub
Ввод данныхSub
CommandButton1_Click()("Таблица").Select(2,
1).Select.EntireRow.Insert("Таблица").Cells(2,
1) = ComboBox3.Value("Таблица").Cells(2,
2) = ComboBox1.Value("Таблица").Cells(2,
3) = CDate(ComboBox2)("Таблица").Cells(2,
4) = CSng(TextBox2)SubSub CommandButton2_Click().Hide.ShowSubSub
CommandButton3_Click().HideSubSub UserForm_Initialize().AddItem "Брянский
хлебокомбинат".AddItem
"Людиновский
хлебокомбинат".AddItem
"Свежий
хлеб".AddItem
"Орловский
хлебокомбинат".AddItem
"Дятьковский
хлебокомбинат".AddItem
"01.01.2013".AddItem "01.02.2013".AddItem
"01.03.2013".AddItem "01.04.2013".AddItem
"01.05.2013".AddItem "01.06.2013".AddItem
"01.07.2013".AddItem "01.08.2013".AddItem
"01.09.2013".AddItem "01.10.2013".AddItem
"01.11.2013".AddItem "01.12.2013".AddItem "Струкла".AddItem
"Хлеб
черный".AddItem
"Батон".AddItem
"Лепешка
с
сыром".AddItem
"Булка
с
повидлом"
ComboBox3.AddItem "Плетенка с маком"
End Sub
Оптимизационная задачаSub
CommandButton1_Click()("Оптимизация").Cells(10,
1).Value = TextBox1.Value("Оптимизация").Select("C10").SelectSetCell:="$C$10",
MaxMinVal:=1, ValueOf:="0", ByChange:="$D$2:$D$7"CellRef:="$D$2:$D$7",
Relation:=4, FormulaText:="целое"SetCell:="$C$10",
MaxMinVal:=1, ValueOf:="0",
ByChange:="$D$2:$D$7"CellRef:="$D$2:$D$7", Relation:=3,
FormulaText:="0"SetCell:="$C$10", MaxMinVal:=1,
ValueOf:="0", ByChange:="$D$2:$D$7"CellRef:="$B$10",
Relation:=1, FormulaText:="$A$10"SetCell:="$C$10",
MaxMinVal:=1, ValueOf:="0", ByChange:="$D$2:$D$7"SubSub
CommandButton2_Click().Hide.ShowSubSub CommandButton3_Click().Hide
End Sub