Информационная система отдела кадров
Введение
Тема разработки информационной системы отдела кадров актуальна, поскольку
в настоящее время всё большую популярность получают компьютерные информационные
системы, облегчающие работу сотрудников различных сфер деятельности, а также
позволяющие быстро и качественно предоставить необходимую информацию и
выполнить ряд других функций, без помощи сотрудника учреждения. Любое
юридическое лицо, вне зависимости от того, в какой организационно-правовой
форме оно создано, в процессе осуществления хозяйственной деятельности
сталкивается с осуществлением работы по оформлению, ведению и сохранению
кадровой документации.
Правильная организации работы отдела кадров является важным моментом в
деятельности всего предприятия, так как зависимость всех работников от вовремя
выполненного перевода, полученного приказа об увольнении или принятии на
работу, правильного посчитанного стажа очень велика. Отдел кадров, являясь
точкой, с которой всё начинается, вынужден работать с большим количеством
людей. Это, в свою очередь, приводит к тому, что происходит документооборот,
являющийся источником большого количества бумаги. У специалистов хранится
огромное число приказов, личных дел, анкет и других разного рода документов,
которые являются необходимыми при такой работе. Поэтому возможность выполнения
и хранения этих документов в электронном виде является важной и актуальной. Все
документы являются результатом выполнения каких-либо кадровых операций (или же
исходными данными для них). Таким образом, у специалиста должна быть возможность
выполнения всех кадровых операций на компьютере, что гораздо эффективнее,
быстрее и удобнее.
1.
Информационная система отдела кадров
1.1 Анализ
предметной области
1.1.1 Общее
описание предметной области
Отдел кадров, являясь точкой, с которой всё начинается, вынужден работать
с большим количеством людей. Это, в свою очередь, приводит к тому, что
происходит документооборот, являющийся источником большого количества бумаги. У
специалистов хранится огромное число приказов, личных дел, анкет и других
разного рода документов, которые являются необходимыми при такой работе.
Поэтому возможность выполнения и хранения этих документов в электронном виде
является важной и актуальной. Все документы являются результатом выполнения
каких-либо кадровых операций (или же исходными данными для них). Таким образом,
у специалиста должна быть возможность выполнения всех кадровых операций на
компьютере, что гораздо эффективнее, быстрее и удобнее.
Программный продукт разрабатывается с целью:
− автоматизации работы с документами;
− организация доступа к данным для рабочих предприятия
без непосредственного участия специалиста базы данных;
− автоматизации работы с отчетами для отделов, которые
использую информацию из отдела кадров.
С его помощью упростится работа с документами для сотрудников отдела
кадров, а также осуществление обмена данными с другими отделами завода. На
данный момент в отделе кадров завода «Маяк» не используется никаких
информационных систем, с помощью которых была бы упрощена работа сотрудников.
Эта информационная система будет полезна для оперативного получения достоверных
сведений по заданному вопросу и облегчения работы сотрудников отдела кадров.
Кадровое делопроизводство - это комплекс методов и процессов работы с
кадровыми документами, осуществляемый предприятием при выполнении им своих
функций и задач. С помощью информационной системы экономится время сотрудников
отдела кадров за счёт автоматизации документооборота. Внедрение программы
существенно снизит время, необходимое на обработку информации и оформление
кадровых приказов и документов.
В работе отдела кадров можно выделить следующие важные составляющие:
заключение трудового договора с сотрудниками, ведение личной карточки,
составление штатного расписания, графика отпусков, создание различных приказов.
Кадровое делопроизводство предусматривает составление и оформление документов
по определенным кадровым задачам: прием на работу, увольнение, перевод,
перемещение, совместительство, временный перевод для замещения отсутствующего
работника, поощрение, взыскание, предоставление отпуска, командирование,
аттестация и т.п.
Сотрудник кадрового отдела должен своевременно знакомиться со всеми
изменениями в кадровом делопроизводстве. Для работы информационной системы
предполагается создание базы данных, содержащей всю информацию о сотрудниках
завода. Внесением информации будут заниматься специалисты отдела кадров.
Информационная система отдела кадров позволит значительно повысить скорость и
эффективность работы отдела кадров.
Как основной процесс в отделе кадров можно выделить принятие на работу
нового сотрудника. При поступлении на работу, сотрудник пишет заявление о
приеме на работу - документ, адресованный начальнику отдела кадров, с просьбой
о приеме на работу. Работник пишет заявление, как правило, от руки, в
произвольной форме или на бланке, разработанном на данном предприятии.
Начальник отдела кадров заверяет это заявление и передаёт специалисту отдела
кадров.
При приеме на работу специалист отдела кадров помимо письменного
заявления работника о приме на работу обязан потребовать предъявления следующих
документов:
− паспорт или иной документ, удостоверяющий личность;
− трудовую книжку, за исключением случаев, когда
трудовой договор заключается впервые или работник поступает на работу на
условиях совместительства;
− страховое свидетельство государственного пенсионного
страхования;
− документы воинского учета - для военнообязанных и лиц,
подлежащих призыву на военную службу;
− документ об образовании, о квалификации или наличии
специальных знаний - при поступлении на работу, требующую специальных знаний
или специальной подготовки.
Данные из всех этих документов специалист отдела кадров заносит в личную
карточку сотрудника. Личная карточка хранится в отделе кадров до момента
увольнения сотрудника, после увольнения личная карточка уничтожается.
1.1.2 Обзор и
анализ возможных альтернатив
Проблема автоматизации кадрового делопроизводства является актуальной,
поэтому существует большое количество программного обеспечения для работы
отдела кадров. Эти программы можно разделить на несколько групп.
Первую группу образуют свободно распространяемые программы, написанные
непрофессионалами. (“WDATEOK”, “Кадры”, “Отдел кадров и ДОУ”, “Табель”). Они
обеспечивают автоматизацию отдельных функций и не сопровождаются авторами.
Во вторую группу входят программы, которые разрабатываются собственными
программистами для своей организации с целью экономии средств. Можно упомянуть
такие системы, как “SLS-Кадры”, “STAFF-Кадры”, “Triamant” и др. Однако опыт
показал, что сама по себе система непрерывно развивалась и совершенствовалась,
а затраты на ее эксплуатацию и сопровождение превышали затраты на приобретение
готового программного обеспечения. Ситуация не изменилась при переносе данной
концепции в среду Windows.
Третья группа образована бухгалтерскими системами, в состав которых
включен функциональный модуль “Кадры”. Основной целью программ данной группы
является обеспечение бухгалтерского учета, где наличие некоторых функций
кадрового модуля необходимо для их полноценной работы. Кадровые модули могут
отличаться между собой полнотой учетной карточки, наличием тех или иных
выборок. Причем эти кадровые модули в составе бухгалтерии не только не помогают
менеджеру по персоналу, а порой и мешают, так как эти отделы имеют слишком
разные задачи.
Наиболее яркими представителями систем такого класса являются “1С
Зарплата и кадры”, “Platinum”, “Ultima-S”, “Scala”, “Галактика”,
“БОСС-Кадровик” и др. Для систем этой группы характерна узость базовой версии,
что требует достаточно большой доработки и ведет к несовместимости с новыми
версиями системы. Сюда же можно отнести системы автоматизации деятельности
предприятий с включенными в них модулями “Кадры”.
И, наконец, четвертая группа представлена комплексными системами
автоматизации деятельности предприятия, основанными на использовании системы
баз данных, охватывающих все сферы деятельности предприятия. Среди предлагаемых
на рынке систем на первый план выдвигаются “Orakl-Кадры” и “NS2000”,
представляющие собой системы четвертого поколения и достаточно полно отражающие
современный уровень развития программно-аппаратного обеспечения автоматизации
деятельности предприятий. Основные отличия зарубежных интегрированных систем
управления предприятием от российских заключаются в следующем:
− ориентация на хорошо структурированную иерархическую систему
процессов, выполняемых на предприятии;
− опора на наборы стандартов, которым процессы должны
удовлетворять, например стандарт ММAS;
− поддержка полного набора управляющих функций (в рамках
процесса или предприятия): планирование - контроль отклонений (учет) -
регулирование;
− наличие приложений, использующих методы, позволяющие
оптимизировать решение ряда частных управленческих задач.
Система корпоративного учета NS2000 отвечает требованиям функциональной
полноты и является лауреатом шестого Международного конкурса программного
обеспечения в области финансов и бизнеса. Система спроектирована и разработана
с использованием средств BP-WIN, ER-WIN, PROGRESS 4GL.
Схема комплекса, таким образом, представляет собой набор модулей, все они
могут быть сгруппированы по трем основным направлениям: управление, финансы,
логистика.
В состав системы R/3 входит модуль “Управление персоналом Oracle
Applications” (Oracle Human Resources), который позволяет добиться максимальной
отдачи от сотрудников за счет эффективного набора персонала, управления
кадрами, обучения, оплаты труда и планирования карьеры. На сегодняшний день в
своем классе продуктов модуль “Управление персоналом Oracle Applications”
является одной из наиболее функционально полных систем для организации работы
отдела кадров современного предприятия.
Его использование позволяет решать следующие задачи:
− планирование организационных изменений, включая
моделирование структурных и должностных иерархий организации;
− планирование структурных подразделений, описание
разряда, должности, позиции, ведение справочников и т. д.;
− персональный учет сотрудников и кандидатов с полной
записью их профессиональных качеств (для оптимального использования трудовых
ресурсов), данных для начисления зарплаты, данных об использовании рабочего
времени, послужного списка сотрудников, потребности в повышении квалификации и
результатов обучения сотрудников;
− анализ и ведение отчетности по типовым государственным
формам, по нестандартной отчетности при помощи средств разработки Oracle,
оперативный анализ данных и поддержку принятия решений.
Системе “Orakl-Кадры” присущи все достоинства предыдущих систем. Однако
она имеет и ряд дополнительных преимуществ. В системе предусмотрена возможность
работы с системой баз данных (штатные сотрудники, уволенные сотрудники, архив,
кадровый резерв, временные сотрудники и т. д.), что значительно сокращает время
обработки запросов. Вторым несомненным преимуществом является содержимое
учетной карточки, включающей 102 темы (согласно постановлению Госкомстата
карточка должна содержать не менее 55 тем).
Предусмотрена возможность произвольной модификации штатного расписания с
автоматическим подсчетом вакансий, а также развитый модуль обработки
нерегламентированных запросов. В системе предусмотрены процедуры ведения табеля
(персонального и на подразделение) с автоматическим контролем отпусков,
командировок, материальной помощи и т. п. Только в некоторых системах имеется
наличие всех обязательных разделов кадрового учета, но только в системе
“Orakle-Кадры” они имеются в полном объеме. Поэтому с учетом приемлемой ее
стоимости (до 500 долл.) можно утверждать, что в настоящее время указанная
система является лидером среди систем автоматизации деятельности предприятий,
включая все функции автоматизации кадрового документооборота.
Подводя итоги, можно сказать, что для долговременной удобной работы
необходима многофункциональная, самостоятельная сетевая кадровая программа, с
развитым сервисом и возможностью стыковки с другими системами, мощным штатным
расписанием, комплектом шаблонов и простым интерфейсом, что значительно сужает
круг подходящих предложений. Таким образом, в крупных организациях предпочтение
может быть отдано интегрированным системам, и, прежде всего, системе
“Orakl-Кадры”, основными отличительными чертами которой являются:
− модульный принцип построения, ориентированный на работу
нескольких пользователей с разделением учета по функциональным участкам. Такой
подход характерен для многих современных западных систем;
− сквозное перетекание данных, что позволяет с
максимальным удобством для пользователя работать с программой;
− наличие реально работающих версий 1.04 “Oracle-Кадры” в среде Windows 2000/XP.
1.1.3 Модель
предметной области в языке UML
Концептуальными классами предметной области являются: Сотрудник,
Образование, Контроль доступа, Образование, Командировка, Отпуск. Авторизацию
может получить только один из сотрудников. Авторизованное лицо может добавлять
1 и более сотрудников. Сотрудник может иметь 1 и более образований. На одного
сотрудника может быть оформлено 1 и более командировок. На сотрудника может
быть оформлено 1 и более отпусков.
Рисунок 1.1 - Модель предметной области в языке UML
Концептуальный класс Сотрудник хранит основную информацию о сотруднике:
семейное положение, паспортные данные, семейное положение и др. Класс
Образование хранит дополнительную информацию о сотруднике: вид образования и
законченные образовательные учреждения.
Классы Командировка и Отпуск хранят данные о командировках и отпусках
сотрудников с привязкой к конкретному сотруднику.
1.1.4 Модель
предметной области в нотации IDEF1X
Методология IDEF1X определяет стандарты терминологии, используемой при
информационном моделировании, и графического изображения типовых элементов на
диаграммах.
Основные элементы IDEF1X-диаграммы.
IDEF1X-диаграмма строится из трех основных
блоков - сущностей, атрибутов и связей. Если рассматривать диаграмму как
графическое представление правил предметной области, то сущности являются
существительными, а связи - глаголами.
Сущность - это, например, человек, место, вещь, событие, концепция, о
которых хранится информация. Сущности именуются обычно существительными, такими
как "покупатель", "компьютер", "служащий",
"продажа".
Более точно, сущность - это множество индивидуальных
объектов-экземпляров, причем все эти объекты являются различными.
Связь - это функциональная зависимость между сущностями. Например,
СЛУЖАЩИЙ совершает ПРОДАЖИ.
Каждая сущность обладает атрибутами. Атрибут - это свойство объекта,
характеризующее его экземпляр. Сущность СЛУЖАЩИЙ может иметь атрибуты Имя, Дата
рождения и т.д.
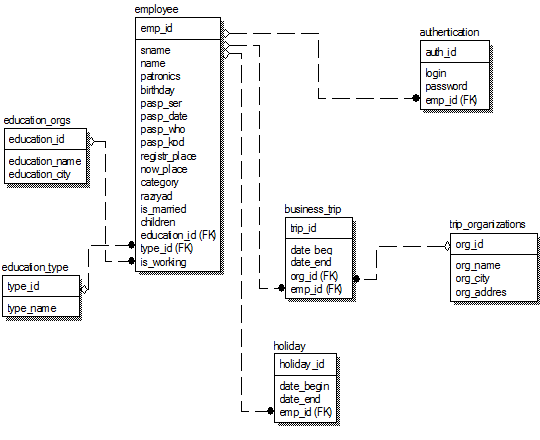
На рисунке 1.2 представлена диаграмма предметной области в нотации IDEF1X.
Рисунок 1.2 - Диаграмма предметной области в нотации IDEF1X
Описание сущностей информационной системы приведено в таблице 1.2.
Таблица 1.2 - Описание сущностей информационной системы
|
№
|
Наименование
|
Назначение
|
Тип связи
|
Атрибут для связи
|
|
1
|
employee
|
Информация о сотруднике компании
|
1:M business_trip holiday
authentication education_orgs education_type
|
employee_id
|
|
2
|
business_trip
|
Информация о командировках сотрудников
|
М:1 employee
|
employee_id
|
|
3
|
trip_organizations
|
Место командировки сотрудника
|
1:M business_trip
|
org_id
|
|
4
|
authentication
|
Контроль доступа к информационной системе
|
M:1 employee
|
employee_id
|
|
5
|
holyday
|
отпуск
|
M:1 employee
|
employee_id
|
|
6
|
education_orgs
|
Место получения образования
|
M:1 employee
|
employee_id
|
|
7
|
education_type
|
образование сотрудника
|
M:1 employee
|
employee_id
|
Рассмотрим атрибуты каждой сущности, для этого используется табличная
форма представления информации, ключевые поля подчеркнуты.
Таблица 1.3 - Описание сущности employee
|
Название атрибута
|
Описание
|
|
emp_id
|
Идентификатор работника
|
|
sname
|
фамилия
|
|
name
|
имя
|
|
patronics
|
отчество
|
|
birthday
|
дата рождения
|
|
pasp_ser
|
паспорт серия и номер
|
|
pasp_date
|
дата выдачи номера
|
|
pasp_who
|
кем выдан паспорт
|
|
pasp_kod
|
паспорт код подразделения
|
|
registr_place
|
место регистрации
|
|
now_place
|
текущее место проживания
|
|
category
|
категория
|
|
razryad
|
разряд
|
|
is_married
|
женат/замужем
|
|
children
|
количество детей
|
|
education_id
|
идентификатор образовательного учреждения
|
|
type_id
|
идентификатор вида образования
|
|
is_working
|
работает ли сейчас
|
Таблица 1.4 - описание сущности business_trip
|
Название атрибута
|
Описание
|
|
trip_id
|
идентификатор командировки
|
|
date_beg
|
дата начала командировки
|
|
date_end
|
дата окончания командировки
|
|
org_id
|
идентификатор командировочной организации
|
|
emp_id
|
идентификатор работника
|
Таблица 1.5 - описание сущности trip_organizations
|
Название атрибута
|
Описание
|
|
org_id
|
идентификатор организации
|
|
org_name
|
наименование организации
|
|
org_city
|
город, в котором находится организация
|
|
org_addres
|
адрес организации
|
Таблица 1.6 - описание сущности holyday
|
Название атрибута
|
Описание
|
|
holyday_id
|
идентификатор записи об отпуске
|
|
date_begin
|
дата начала отпуска
|
|
date_end
|
дата конца отпуска
|
|
emp_id
|
идентификатор работника
|
Таблица 1.7 - описание сущности authentication
|
Название атрибута
|
Описание
|
|
auth_id
|
идентификатор записи авторизации
|
|
login
|
логин
|
|
password
|
пароль
|
|
emp_id
|
идентификатор работника, допущенного к работе с системой
|
Таблица 1.8 - описание сущности education_orgs
|
Название атрибутаОписание
|
|
|
education_id
|
идентификатор образовательного учреждения
|
|
education_name
|
название образовательного учреждения
|
|
education_city
|
город, в котором находится образовательное учреждение
|
Таблица 1.9 - описание сущности education_type
|
Название атрибута
|
Описание
|
|
type_id
|
идентификатор вида образования
|
|
name
|
вид образования (высшее, среднее техническое и т.д.)
|
Сущность «employee»
предоставляет хранилище для личной информации о сотрудниках. Первичным ключом
является emp_id. На него ссылаются внешние ключи из сущности «authentication», «holyday», «business_trip». Внешние ключи: «type_id» - ссылается на первичный ключ сущности «education_type», в которой хранятся типы образования; «education_id» - ссылается на первичный ключ сущности «education_orgs», в которой хранятся образовательные учреждения.
Сущность «holyday» предназначена
для хранения отпускных приказов сотрудников. Первичным ключом является holyday_id. Сущность «business_trip» предназначена для хранения
командировочных приказов сотрудников. Первичным ключом является «trip_id». Внешним ключом является org_id,
который ссылается на первичный ключ сущности «trip_organizations», которая хранит командировочные организации.
1.1.5 Выбор
технологии проектирования
1.1.5.1 Метод
проектирования
Проектирование алгоритмов и программ - наиболее ответственный этап
жизненного цикла программных продуктов, определяющий, насколько создаваемая
программа соответствует спецификациям и требованиям со стороны конечных
пользователей. Затраты на создание, сопровождение и эксплуатацию программных
продуктов, научно-технический уровень разработки, время морального устаревания
и многое другое- все это также зависит от проектных решений.
Методы проектирования алгоритмов и программ очень разнообразны, их можно
классифицировать по различным признакам, важнейшими из которых являются:
− степень автоматизации проектных работ;
− принятая методология процесса разработки.
− По степени автоматизации проектирования алгоритмов и
программ можно выделить:
− методы традиционного (неавтоматизированного)
проектирования;
− методы автоматизированного проектирования (CASE-технология
и ее элементы).
Неавтоматизированное проектирование алгоритмов и программ преимущественно
используется при разработке небольших по трудоемкости и структурной сложности
программных продуктов, не требующих участия большого числа разработчиков.
Трудоемкость разрабатываемых программных продуктов, как правило, небольшая, а
сами программные продукты имеют преимущественно прикладной характер. При
нарушении этих ограничений заметно снижается производительность труда
разработчиков, падает качество разработки, и, как ни парадоксально,
увеличиваются трудозатраты и стоимость программного продукта в целом.
Автоматизированное проектирование алгоритмов и программ возникло с
необходимостью уменьшить затраты на проектные работы, сократить сроки их
выполнения, создать типовые "заготовки" алгоритмов и программ,
многократно тиражируемых для различных разработок, координации работ большого
коллектива разработчиков, стандартизации алгоритмов и программ. Автоматизация
проектирования может охватывать все или отдельные лапы жизненного цикла
программного продукта, при этом работы этапов могут быть изолированы друг от
друга либо составлять единый комплекс, выполняемый последовательно во времени.
Как правило, автоматизированный подход требует технического и программного
"перевооружения" труда самих разработчиков (мощных компьютеров,
дорогостоящего программного инструментария, а также повышения квалификации
разработчиков и т.п.).Автоматизированное проектирование алгоритмов и программ
под силу лишь крупным фирмам, специализирующимся на разработке определенного
класса программных продуктов, занимающих устойчивое положение на рынке
программных средств.
Проектирование алгоритмов и программ может основываться на различных
подходах, среди которых наиболее распространены:
− структурное проектирование программных продуктов;
− информационное моделирование предметной области и
связанных с ней приложений;
− объектно-ориентированное проектирование программных
продуктов.
В основе структурного проектирования лежит последовательная декомпозиция,
целенаправленное структурирование на отдельные составляющие. Начало развития
структурного проектирования алгоритмов и программ падает на 60-е гг. Методы
структурного проектирования представляют собой комплекс технических и
организационных принципов системного проектирования. Типичными методами
структурного проектирования являются: -нисходящее проектирование, кодирование и
тестирование программ; -модульное программирование; -структурное проектирование
(программирование) и др.
В зависимости от объекта структурирования различают:
− функционально-ориентированные методы;
− последовательное разложение задачи или целостной
проблемы на отдельные, достаточно простые составляющие, обладающие
функциональной определенностью;
− методы структурирования данных.
Для функционально-ориентированных методов в первую очередь учитываются
заданные функции обработки данных, в соответствии с которыми определяется
состав и логика работы (алгоритмы) отдельных компонентов программного продукта.
С изменением содержания функций обработки, их состава, соответствующего им
информационного входа и выхода требуется перепроектирование программного
продукта. Основной упор в структурном подходе делается на моделирование
процессов обработки данных.
Для методов структурирования данных осуществляется анализ,
структурирование и создание моделей данных, применительно к которым
устанавливается необходимый состав функций и процедур обработки.
Программные продукты тесно связаны со структурой обрабатываемых данных,
изменение которой отражается на логике обработки (алгоритмах) и обязательно
требует перепроектирования программного продукта.
Структурный подход использует:
− диаграммы потоков данных
(информационно-технологические схемы) - показывают процессы и информационные
потоки между ними с учетом "событий", инициирующих процессы
обработки;
− интегрированную структуру данных предметной области
(инфологическая модель, ER- диаграммы);
− диаграммы декомпозиции - структура и декомпозиция
целей, функций управления, приложений;
− структурные схемы - архитектура программного продукта
в виде иерархии взаимосвязанных программных модулей с идентификацией связей
между ними, детальная логика обработки данных программных модулей (блок-схемы).
Для полного представления о программном продукте необходима также
текстовая информация описательного характера. Еще большую значимость
информационные модели и структуры данных имеют для информационного
моделирования предметной области, в основе которого положение об определяющей
роли данных при проектировании алгоритмов и программ. Подход появился в
условиях развития программных средств организации хранения и обработки данных -
СУБД.
Один из основоположников информационной инженерии - Дж. Мартин выделяет
следующие составляющие данного подхода:
− информационный анализ предметных областей (бизнес -
областей);
− информационное моделирование - построение комплекса
взаимосвязанных моделей данных;
− системное проектирование функций обработки данных;
− детальное конструирование процедур обработки данных.
В качестве метода проектирования алгоритмов и программ был выбран
объектно-ориентированный метод и метод структурирования данных с помощью ER-диаграмм.
Также в разработке диплома использовались CASE - средства проектирования. Современные CASE-средства
охватывают обширную область поддержки многочисленных технологий проектирования
ИС: от простых средств анализа и документирования до полномасштабных средств
автоматизации, покрывающих весь жизненный цикл ПО.
Наиболее трудоемкими этапами разработки ИС являются этапы анализа и
проектирования, в процессе которых CASE-средства обеспечивают качество
принимаемых технических решений и подготовку проектной документации. При этом
большую роль играют методы визуального представления информации. Это
предполагает построение структурных или иных диаграмм в реальном масштабе
времени, использование многообразной цветовой палитры, сквозную проверку
синтаксических правил. Графические средства моделирования предметной области
позволяют разработчикам в наглядном виде изучать существующую ИС, перестраивать
ее в соответствии с поставленными целями и имеющимися ограничениями.
В разряд CASE-средств попадают как относительно дешевые системы для
персональных компьютеров с весьма ограниченными возможностями, так и
дорогостоящие системы для неоднородных вычислительных платформ и операционных
сред. Так, современный рынок программных средств насчитывает около 300
различных CASE-средств, наиболее мощные из которых так или иначе используются
практически всеми ведущими западными фирмами.
Обычно к CASE-средствам относят любое программное средство,
автоматизирующее ту или иную совокупность процессов жизненного цикла ПО и
обладающее следующими основными характерными особенностями:
− мощные графические средства для описания и
документирования ИС, обеспечивающие удобный интерфейс с разработчиком и
развивающие его творческие возможности;
− интеграция отдельных компонент CASE-средств,
обеспечивающая управляемость процессом разработки ИС;
− использование специальным образом организованного
хранилища проектных метаданных (репозитория).
− Интегрированное CASE-средство (или комплекс средств,
поддерживающих полный ЖЦ ПО) содержит следующие компоненты;
− репозиторий, являющийся основой CASE-средства. Он
должен обеспечивать хранение версий проекта и его отдельных компонентов,
синхронизацию поступления информации от различных разработчиков при групповой
разработке, контроль метаданных на полноту и непротиворечивость;
− графические средства анализа и проектирования,
обеспечивающие создание и редактирование иерархически связанных диаграмм (DFD,
ERD и др.), образующих модели ИС;
− средства разработки приложений, включая языки 4GL и
генераторы кодов;
− средства конфигурационного управления;
− средства документирования;
− средства тестирования;
− средства управления проектом;
− средства реинжиниринга.
На сегодняшний день Российский рынок программного обеспечения располагает
следующими наиболее развитыми CASE-средствами:
− Vantage Team Builder
(Westmount I-CASE);
− Designer/2000;
− Silverrun;
− ERwin+BPwin;
− S-Designor;
− CASE.Аналитик.
Ещё одной широко распространённой методологией проектирования является
технология Scrum[14].- одна из самых популярных
методологий гибкой разработки. Одна из причин ее популярности - простота. Scrum
по-настоящему прост, поэтому и получил широкое распространение. На рисунке ниже
приведена его основа.
Рис. 1.3 - Основа Scrum
Роли. В методологии Scrum всего три роли:
− scrum master;
− product owner;
− team.
Скрам Мастер (Scrum Master). Скрам Мастер (Scrum Master) - самая важная
роль в методологии. Скрам Мастер отвечает за успех Scrum в проекте. По сути,
Скрам Мастер является интерфейсом между менеджментом и командой. Как правило,
эту роль в проекте играет менеджер проекта или тимлид. Важно подчеркнуть, что
Скрам Мастер не раздает задачи членам команды. В Agile команда является
самоорганизующейся и самоуправлямой.
Основные обязанности Скрам Мастера таковы:
) создает атмосферу доверия;
) участвует в митингах в качестве фасилитатора;
) устраняет препятствия;
) делает проблемы и открытые вопросы видимыми;
) отвечает за соблюдение практик и процесса в команде.
Скрам Мастер ведет Daily Scrum Meeting и отслеживает прогресс команды при
помощи Sprint Backlog, отмечая статус всех задач в спринте. ScrumMaster может
также помогать Product Owner создавать Backlog для команды.Owner. Product Owner
- это человек, отвечающий за разработку продукта. Как правило, это product
manager для продуктовой разработки, менеджер проекта для внутренней разработки
и представитель заказчика для заказной разработки. Product Owner - это единая
точка принятия окончательных решений для команды в проекте, именно поэтому это
всегда один человек, а не группа или комитет.
Обязанности Product Owner таковы:
) отвечает за формирование product vision;
) управляет ROI;
) управляет ожиданиями заказчиков и всех заинтересованных лиц;
) координирует и приоритизирует Product backlog;
) предоставляет понятные и тестируемые требования команде;
) взаимодействует с командой и заказчиком;
) отвечает за приемку кода в конце каждой итерации;Owner ставит
задачи команде, но он не вправе ставить задачи конкретному члену проектной
команды в течении спринта.
Команда (Team). В методологии Scrum команда является самоорганизующейся и
самоуправляемой. Команда берет на себя обязательства по выполнению объема работ
на спринт перед Product Owner. Работа команды оценивается как работа единой
группы. В Scrum вклад отдельных членов проектной команды не оценивается, так
как это разваливает самоорганизацию команды.
Обязанности команды таковы:
) отвечает за оценку элементов баклога;
) принимает решение по дизайну и имплементации;
) разрабатывает софт и предоставляет его заказчику;
) отслеживает собственный прогресс (вместе со Скрам Мастером);
) отвечает за результат перед Product Owner.
Размер команды ограничивается размером группы людей, способных эффективно
взаимодействовать лицом к лицу. Типичные размер команды - 7 плюс минус 2.
Команда в Scrum кроссфункциональна. В нее входят люди с различными
навыками - разработчики, аналитики, тестировщики. Нет заранее определенных и
поделенных ролей в команде, ограничивающих область действий членов команды.
Команда состоит из инженеров, которые вносят свой вклад в общий успех проекта в
соответствии со своими способностями и проектной необходимостью. Команда
самоорганизуется для выполнения конкретных задач в проекте, что позволяет ей
гибко реагировать на любые возможные задачи.
Для облегчения коммуникаций команда должна находиться в одном месте
(colocated). Предпочтительно размещать команду не в кубиках, а в одной общей
комнате для того, чтобы уменьшить препятствия для свободного общения. Команде
необходимо предоставить все необходимое для комфортной работы, обеспечить
досками и флипчартами, предоставить все необходимые инструменты и среду для
работы.
Артефакты:
− Product Backlog;
− Sprint Backlog.Backlog - это приоритезированный список
имеющихся на данный момент бизнес-требований и технических требований к
системе.
Product Backlog включает в себя use cases, defects, enhancements, technologies, stories,
features, issues, и т.д.. Product backlog также включает
задачи, важные для команды, например "провести тренинг", "добить
всем памяти". На рисунке 1.4 приведён пример Product Backlog.
Рис. 1.4 - Пример Product Backlog
Backlog постоянно пересматривается и дополняется - в него включаются
новые требования, удаляются ненужные, пересматриваются приоритеты. За Product
Backlog отвечает Product Owner. Он также работает совместно с командой для
того, чтобы получить приближенную оценку на выполнение элементов Product
Backlog для того, чтобы более точно расставлять приоритеты в соответствии с
необходимым временем на выполнение.Backlog содержит функциональность, выбранную
Product Owner из Product Backlog. Все
функции разбиты по задачам, каждая из которых оценивается командой. Каждый день
команда оценивает объем работы, который нужно проделать для завершения задач.
Рисунок 1.5 - Пример Spint Backlog
Сумма оценок оставшейся работы может быть построена как график
зависимости от времени. Такой график называется Sprint Burndown chart. Он
демонстрирует прогресс команды по ходу спринта.
Рис.
1.6 - Пример Sprint Burndown chart
Спринт
(Sprint). В Scrum
итерация называется Sprint. Ее длительность составляет 1 месяц (30 дней).
Результатом Sprint является готовый продукт (build), который можно передавать
(deliver) заказчику (по крайней мере, система должна быть готова к показу
заказчику).
Короткие спринты обеспечивают быстрый feedback проектной команде от
заказчика. Заказчик получает возможность гибко управлять scope системы,
оценивая результат спринта и предлагая улучшения к созданной функциональности.
Такие улучшения попадают в Product Backlog, приоритезируются наравне с прочими
требованиями и могут быть запланированы на следующий (или на один из следующих)
спринтов.
Каждый спринт представляет собой маленький "водопад". В течение
спринта делаются все работы по сбору требований, дизайну, кодированию и
тестированию продукта.спринта должен быть фиксированным. Это позволяет команде
давать обязательства на тот объем работ, который должен быть сделан в спринте.
Это означает, что Sprint Backlog не может быть изменен никем, кроме команды.
Планирование спринта
В начале каждого спринта проводится планирование спринта. В планировании
спринта участвуют заказчики, пользователи, менеджмент, Product Owner, Скрам
Мастер и команда.
Планирование спринта состоит из двух последовательных митингов:
) планирование спринта, митинг первый
Участники: команда, Product Owner, Scrum Master, пользователи,
менеджемент
Цель: Определить цель спринта (Sprint Goal) и Sprint Backlog -функциональность,
которая будет разработана в течение следующего спринта для достижения цели
спринта.
Артефакт: Sprint Backlog
) планирование спринта, митинг второй
Участники: Скрам Мастер, команда
Цель: определить, как именно будет разрабатываться определенная функциональность
для того, чтобы достичь цели спринта. Для каждого элемента Sprint Backlog
определяется список задач и оценивается их продолжительность.
Артефакт: в Sprint Backlog появляются задачи
Если в ходе спринта выясняется, что команда не может успеть сделать
запланированное на спринт, то Скрам Мастер, Product Owner и команда встречаются
и выясняют, как можно сократить scope работ и при этом достичь цели спринта.
Остановка спринта (Sprint Abnormal Termination)
Остановка спринта производится в исключительных ситуациях. Спринт может
быть остановлен до того, как закончатся отведенные 30 дней. Спринт может
остановить команда, если понимает, что не может достичь цели спринта в
отведенное время. Спринт может остановить Product Owner, если необходимость в
достижении цели спринта исчезла.
После остановки спринта проводится митинг с командой, где обсуждаются
причины остановки спринта. После этого начинается новый спринт: производится
его планирование и начинаются работы.Scrum Meeting. Этот митинг проходит каждое
утро в начале дня. Он предназначен для того, чтобы все члены команды знали, кто
и чем занимается в проекте. Длительность этого митинга строго ограничена и не
должна превышать 15 минут. Цель митинга - поделиться информацией. Он не
предназначен для решения проблем в проекте. Все требующие специального
обсуждения вопросы должны быть вынесены за пределы митинга.
Скрам митинг проводит Скрам Мастер. Он по кругу задает вопросы каждому
члену команды:
− что сделано вчера?
− что будет сделано сегодня?
− с какими проблемами столкнулся?
Скрам Мастер собирает все открытые для обсуждения вопросы в виде Action
Items, например в формате что/кто/когда.
Команда демонстрирует инкремент продукта, созданный за последний спринт.
Product Owner, менеджмент, заказчики, пользователи, в свою очередь, его
оценивают. Команда рассказывает о поставленных задачах, о том как они были
решены, какие препятствия были у них на пути, какие были приняты решения, какие
проблемы остались нерешенными. На основании ревью принимающая сторона может сделать
выводы о том, как должна дальше развиваться система. Участники миитинга делают
выводы о том, как шел процесс в команде и предлагает решения по его улучшению.
Скрам Мастер отвечает за организацию и проведение этого митинга. Команда
помогает ему составить адженду и распланировать кто и в какой
последовательности что представляет.
Подготовка к митингу не должна занимать у команды много времени (правило
- не более двух часов). В частности, именно поэтому запрещается использовать
презентации в Power Point. Подготовка к митингу не должна занимать у команды
более 2-х часов.
1.1.5.2
Средства проектирования
C#
работает на платформе .NetFramework, которая разрабатывалась таким образом, что её можно использовать из
любого языка программирования(С#, C++, VisualBasic, Jscript и более старых языков, типа COBOL). Совершенно нормальной является ситуация, когда
разработчики используют в C#
код, написанный на VisualBasic.Net, и наоборот. Всё это обеспечивает
немыслимый доселе уровень гибкости и является одной из причин, по которой
использование .NetFramework
представляется таким перспективным. [8]
Выбор языка программирования обусловлен следующим образом: создать
приложение на C# легче, чем на С++, поскольку
синтаксис языка более простой, чем синтаксис С++. Тем не менее, C# является мощным языком
программирования, и имеется мало вещей, которые можно сделать на С++ и нельзя
на C#.
Иногда код на C# оказывается
объёмнее, чем на С++. Это следствие того, что в C# (в отличие от С++) осуществляется контроль безопасности
использования типов (если некоторые данный отнесены к определённому типу, то
они не могут самостоятельно преобразоваться к другому типу). Существуют строгие
правила, по которым следует осуществлять преобразование из одного типа в
другой. Это часто приводит к необходимости писать на C# код более объёмный, чем на С++. Однако в замен мы получаем
то преимущество, что программа становится более надёжной и её отладка
упрощается.
Хранение информации в базе данных было выбрано вместо файлового хранения,
так как:
) БД минимально избыточна
) Независимость данных и прикладных программ. Каждая прикладная
программа видит БД по своему, т.е. использует те данные, которые программе
нужны.
) Более низкие затраты на хранение данных, создание и
сопровождение программ.
) БД может быть одновременно использована несколькими
пользователями.
В таблице 1.10 проведён сравнительный анализ СУБД SQLServer 2008 и Oracle 11g.
Таблица 1.10 - Сравнение возможностей SQLServer 2008 и Oracle 11g.[9]
|
SQL Server
|
Oracle 11g
|
|
Производительность и масштабируемость
|
|
|
|
Более безопасен (менее уязвим)
|
|
|
|
Производительность труда разработчиков
|

|
|
Бизнес-аналитика*
|
|
|
|
Интеграция с Microsoft Office*
|
|
|
|
Совокупная стоимость владения (TCO)
|
|
|
Преимущества Microsoft SQL Server 2008 по сравнению с Oracle 11g:
· Производительность и масштабируемость. Службы данных SQL Server,
фильтрованные индексы, расширенные разреженные столбцы, многопоточный доступ к
секциям, сжатие префикса столбцов.
· Безопасность. Подписание модулей сертификатами,
интегрированные возможности обновления и исправления.
· Управляемость. Оболочка SQL Server PowerShell, платформа Policy Management Framework.
Исходя из вышесказанного, в качестве инструментальных средств разработки
были выбраны C# и SQL Server 2008 R2. В
качестве средства проектирования выбран ERWIN.
1.2 Анализ
требований
1.2.1
Требования к разрабатываемому программному обеспечению
Пользовательский интерфейс данной информационной системы должен быть
легок в понимании и удобен в работе. Удобство в работе должно обеспечиваться за
счёт «мягких» цветов, используемых в экранных формах. Также необходимо
сократить количество движений и кликов мышью. Обеспечить переход между
компонентами ввода за счёт использования горячих клавиш. Для внесения данных о
физических лицах, корректировки, поиска, расчета графиков отпусков, занесения
данных о командировках необходимы соответствующие компоненты на форме.
Обработка ввода данных должна осуществляться таким образом, чтобы
пользователь совершал ошибки как можно реже. При возникновении ошибки
необходимо выводить диагностические сообщения, которые объясняют подробно
причину ошибки.
В системе должна быть предусмотрена защита от несанкционированного
использования. Вход в систему обязательно должен осуществляться через
аутентификацию по логину и паролю. Любые изменения, совершаемые в системе
должны совершаться с отметкой пользователя, который внёс эти изменения.
Интерфейс формы для поиска должен включать возможность выбора критерия
поиска, а также поле для вывода результата. Система должна осуществлять
проверку правильности заполнения данных и печать необходимой отчётности.
Диагностические сообщения об ошибках в системе должны быть понятными и не
затруднять работу пользователя в системе. Клиентское приложение должно быть
спроектировано таким образом, чтобы была возможность увеличения
функциональности системы без больших трудовых и временных затрат.
Информационная система строится в архитектуре «клиент-сервер», в качестве
сервера базы данных необходимо использовать СУБД SQL Server 2008 R2.
Для разработки клиентского приложения выбрана среда разработки Visual Studio 2010.
1.2.2 Модель
вариантов использования
Основные варианты использования автоматизированной системы представлены
ниже. Действующие лица - администратор и пользователь. Программный интерфейс
построен таким образом, чтобы пользователь мог с быстро освоить использование
системы и мог с максимально эффективным использованием клавиатуры заносить
данные по сотрудникам.
Рисунок 2.1 - Диаграмма вариантов использования
В таблице 2.1 приведено краткое описание вариантов использования. Это
описание частично раскрывает функциональность разработанной системы.
Таблица 2.1 - Краткое описание вариантов использования.
|
Действующее лицо
|
Цель
|
Краткое описание
|
|
пользователь, администратор
|
занести новых сотрудников в базу
|
После прохождение аутентификации сотрудник отдела кадров
может вносить информацию о вновь поступающих сотрудниках
|
|
пользователь, администратор
|
редактировать личную информацию о сотрудниках
|
Если сотрудник прошёл аутентификацию, то он может получить
доступ к редактированию информации о сотрудниках
|
|
пользователь, администратор
|
занести и редактировать информацию о командировках
сотрудников
|
сотрудник отдела кадров, пройдя аутентификацию, получает
возможность добавлять информацию об отпусках сотрудников
|
|
пользователь, администратор
|
занести и редактировать информацию об отпускных приказах
|
Сотрудник отдела кадров, находясь в системе, выбирает
функцию добавления отпускных данных, находит нужного сотрудника и заносит
информацию об отпускном приказе
|
|
пользователь, администратор
|
составить график отпусков и контролировать его исполнение
|
Находясь в системе, сотрудник отдела кадров добавляет
отпускные приказы и составляет график отпусков, который может просмотреть и
проконтролировать его исполнение
|
|
пользователь, администратор
|
найти и просмотреть информацию о сотрудниках
|
Поиск информации по сотрудникам используется для просмотра
личной информации, а также для назначения командировок и отпускных приказов
|
|
администратор
|
контроль доступа к системе
|
добавление, удаление учётных записей для пользователей
автоматизированной системы по управлению кадрами
|
Полное описание вариантов использования
Вариант использования: контроль доступа к системе.
Область действия: используемая программа.
Уровень: цель администратора.
Основное действующее лицо: администратор.
Предусловие: программа должна быть загружена, база данных присоединена к
проекту.
Минимальные гарантии: наличие учётной записи администратора в таблице
аутентификации.
Гарантия успеха: администратор знает свой логин и пароль и знает, какие
учётные записи добавлять, а какие удалять.
Основной сценарий:
) администратор входит в систему;
) использует кнопки для добавления или удаления пользователей;
) сделав необходимые изменения он завершает работу с системой.
Вариант использования: занести новых сотрудников в базу.
Область действия: используемая программа.
Уровень: цель пользователя.
Основное действующее лицо: пользователь.
Предусловие: программа должна быть загружена, база данных присоединена к
проекту.
Минимальные гарантии: пользователь знает свой логин и пароль и проходит
аутентификацию.
Гарантия успеха: при вводе данных не осталось пустых полей и нажата
кнопка добавления данных о новых сотрудниках.
Основной сценарий:
) пользователь проходит аутентификацию;
) вносит данные о новом сотруднике;
) заполнив все необходимые поля, пользователь вносит нового
сотрудника в базу.
Вариант использования: редактировать личную информацию о сотруднике
Область действия: используемая программа
Уровень: цель пользователя
Основное действующее лицо: пользователь
Предусловие: программа должна быть загружена, база данных присоединена к
проекту
Минимальные гарантии: пользователь знает свой логин и пароль или
находится в системе
Гарантия успеха: по условиям поиска найден сотрудник, информацию о
котором необходимо редактировать.
Основной сценарий:
) пользователь проходит аутентификацию;
) открывает поиск и находит необходимого сотрудника;
) открывает форму сотрудника и вносит изменения;
) сохраняет результаты работы.
Вариант использования: занести и редактировать информацию о командировках
сотрудника.
Область действия: используемая программа.
Уровень: цель пользователя.
Основное действующее лицо: пользователь.
Предусловие: программа должна быть загружена, база данных присоединена к
проекту.
Минимальные гарантии: пользователь находится в системе.
Гарантия успеха: сотрудник, на которого оформляется командировка, найден
в базе данных и операция добавления проходит без ошибок.
Основной сценарий:
) пользователь находится в системе;
) пользователь определяет условия для поиска сотрудника;
) пользователь находит сотрудника в базе;
) пользователь производит добавление командировки для сотрудника.
Вариант использования: занести и редактировать информацию об отпускных
приказах
Область действия: используемая программа.
Уровень: цель пользователя.
Основное действующее лицо: пользователь.
Предусловие: пользователь находится в системе.
Минимальные гарантии: пользователь находится в системе.
Гарантия успеха: пользователь находит сотрудника, на которого необходимо
оформить отпускной приказ и добавление данных проходит без ошибок.
Основной сценарий:
) пользователь находится в системе;
) пользователь выбирает функцию добавления отпускных приказов;
) пользователь находит необходимого сотрудника
) пользователь добавляет приказ об отпуске в базу.
Вариант использования: составить график отпусков и контролировать его
исполнение.
Область действия: используемая программа.
Уровень: цель пользователя.
Основное действующее лицо: пользователь.
Предусловие: программа должна быть загружена, пользователь в системе.
Минимальные гарантии: пользователь находится в системе, данные по
отпускным приказам находятся в базе данных.
Гарантия успеха: пользователь без ошибок выполняет запрос на сортировку
данных по отпускным приказам сотрудников.
Основной сценарий:
) пользователь находится в системе;
) выбирает функцию составления графика отпусков;
) выбирает период, за который необходимо составить график;
) по сформированному графику появляется возможность
проконтролировать исполнения графика.
Вариант использования: найти и просмотреть необходимую информацию по
сотрудникам.
Область действия: используемая программа.
Уровень: цель пользователя.
Основное действующее лицо: пользователь.
Предусловие: программа должна быть загружена, пользователь в системе.
Минимальные гарантии: пользователь находится в системе, данные по
сотрудникам находятся в базе.
Гарантия успеха: пользователь без ошибок выполняет запрос на поиск
сотрудников.
Основной сценарий:
) пользователь находится в системе;
) пользователь вызывает функцию поиска сотрудников;
) пользователь задаёт критерии поиска сотрудников;
) пользователь находит необходимых сотрудников;
) пользователь выводит в отдельное окно данные по требуемому
сотруднику.
Для варианта использования «найти и просмотреть необходимую информацию по
сотрудникам» построим диаграмму последовательности, где опишем поведение
взаимодействующих объектов.
Рисунок 2.2 - Диаграмма последовательности
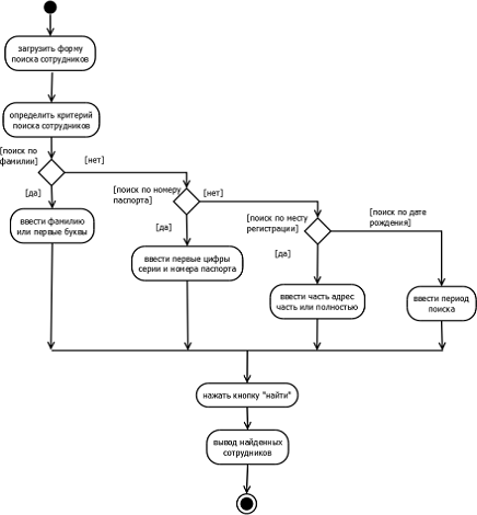
Алгоритм поиска сотрудников в базе представлен ниже на диаграмме
деятельности.
Рисунок 2.3 - Диаграмма деятельности
В данном алгоритме при определении любого критерия поиска, кроме поиска
по дате рождения, достаточно ввести первые буквы или цифры, чтобы получить
результат. Данный способ поиска очень удобен, когда не всегда известна точная
информация о сотруднике.
1.2.3 Модель
анализа вариантов использования
Анализ вариантов использования идентифицирует классы, участвующие в
реализации потоков событий вариантов использования.
В реализации варианта использования «Контроль доступа к системе» участвую
классы «FromPass» и «TextBox». Объекты класса «TextBox» позволяют заполнить поля для логина и пароля. Объект
класса «FormPass» позволяет провести проверку
подлинности логина и пароля.
Сама проверка правильности введённого логина и пароля проверяется методом
класса «FormPass» - «get_auth()».
Модель данного варианта использования представлена на рисунке 2.4.
Рисунок 2.4 - Анализ варианта использования «Контроль доступа к системе»
В реализации варианта использования «Занести новых сотрудников в базу»
участвуют классы «MainForm», «Button», «TextBox», «NumericUpDown». Объект класса «Button»
позволяtт добавить сотурдника в базу данных.
Объекты классов «TextBox» и «NumericUpDown» позволяют вводить информацию о
сотруднике. Само же добавление выполняется методом класса «MainForm» - «save_employee()».
Модель данного варианта использования представлена рисунке 2.5.
Рисунок 2.5 - Анализ варианта использования «Занести новых сотрудников в
базу»
В реализации варианта использования «редактировать личную информацию о
сотруднике» участвуют классы «FormView», «MainForm», «DataGridView», «Button». «FormView» используя класс «DataGridView», выводит сотрудников с общей информацией. «MainForm» выводит подробную информацию о
выбранном сотруднике и позволяет её редактировать. Нажатие объекта класса «Button» позволяет сохранить изменения.
Изменения сохраняются методом класса «MainForm» - «btnUpdate_Click()».
Модель варианта использования представлена на рисунке 2.6.
Рисунок 2.6 - Анализ варианта использования «редактировать личную
информацию о сотруднике»
В реализации варианта использования «Занести и редактировать информацию о
командировках сотрудников» участвуют классы «MainForm», «FormView», «DataGridView», «FormHolyTrip», «Button». С помощью класса «MainForm» и класса «Button», происходит вызов формы просмотра сотрудников «FormView», а затем вызов формы добавления
командировок «FormTripHoly». Само добавление командировки
происходит с помощью метода класса «FormTripHoly» - add_trip().
Модель варианта использования представлена на рисунке 2.7.
Рисунок 2.7 - Анализ варианта использования «Занести и редактировать
информацию о командировках сотрудников»
В реализации варианта использования «Занести и редактировать информацию
об отпускных приказах» участвуют классы «MainForm», «FormTripsHoly», «DataGridView», «Button», «FormView», «TextBox». С помощью класса «MainForm» и класса «Button», происходит вызов формы просмотра сотрудников «FormView», а затем вызов формы добавления
командировок «FormTripHoly». Добавление отпускных приказов
происходит с помощью метода класса «FormTripsHoly» - add_holy().
Модель варианта использования представлена на рисунке 2.8.
Рисунок 2.8 - Анализ варианта использования «Занести и редактировать
информацию об отпускных приказах»
В реализации варианта использования «Найти и просмотреть необходимую
информацию по сотрудникам» участвуют классы «MainForm», «FormView», «Button», «RadioButton», «DateTimePicker», «DataGridView», «TextBox». С помощью класса «MainForm» и класса «Button», происходит вызов формы просмотра сотрудников «FormView», затем с помощью объекта класса «Button», происходит поиск данных в
соответствии с критериями поиска. Также класс «MainForm» служит для отображения подробной
информации по выбранному сотруднику. С помощью объекта класса «DataGridView» происходит отображение результатов
поиска. При помощи объектов классов «TextBox», «RadioButton», «DateTimePicker» происходит определение критериев
поиска. Поиск происходит после вызова метода класса «FormView» - view_all().
Модель варианта использования представлена на рисунке 2.9.
Рисунок 2.9 - Анализ варианта использования «Найти и просмотреть
необходимую информацию по сотрудникам»
В анализах вариантов использования были отображены все функциональные
требования к системе и моделирующие объекты предметной области.
1.3
Проектирование
1.3.1
Функциональное моделирование процесса разработки программного обеспечения
Для формализации и описания процесса разработки ПО используется
методология функционального моделирования и графическая нотация IDEF0.
Отличительной особенностью данной нотации является её акцент на соподчинённость
объектов. В IDEF0 рассматриваются логические отношения между работами, а не их
временная последовательность.
Стандарт IDEF0 представляет процесс разработки как набор функциональных
блоков. Функциональный блок графически изображается в виде прямоугольника и
олицетворяет собой некоторую конкретную функцию в рамках рассматриваемой
системы. По требованиям стандарта название каждого функционального блока должно
быть сформулировано в глагольном наклонении (например, “получить информацию”, а
не “получение информации”). Для каждого блока существует правило стороны:
– стрелка входа приходит всегда в левую кромку активности;
– стрелка управления - в верхнюю кромку;
– стрелка механизма - нижняя кромка;
– стрелка выхода - правая кромка.
Каждый функциональный блок в рамках единой рассматриваемой системы должен
иметь свой уникальный идентификационный номер. Блок выглядит как «чёрный ящик»
с входами, выходами, управлением и механизмом, который постепенно
детализируется до необходимого уровня. Также для того чтобы быть правильно
понятым, существуют словари описания активностей и стрелок. В этих словарях
можно дать описания того, какой смысл вы вкладываете в данную активность либо
стрелку.
Функциональное моделирование процесса разработки ПО представлено в
нотации IDEF0 на рисунках 3.1 - 3.2.
Рисунок 3.1 - Контекстная диаграмма моделирования процесса разработки ПО
Рисунок 3.2 - Диаграмма декомпозиции процесса «Разработать дипломный
проект» в нотации IDEF0
1.3.2
Проектирование пользовательского интерфейса
Пользовательский интерфейс проектируется исходя из анализа предметной
области и функциональных требований, быстрота обучения работе с программой
обеспечивается интуитивной понятностью пользовательского интерфейса. На
рисунках ниже приведён пример пользовательского интерфейса для различных
вариантов использования.
При правильном вводе логина и пароля на форме аутентификации появляется
форма для добавления данных по клиентам.
Рисунок 3.3 - Форма
аутентификации
Рисунок 3.4 - Главная форма
приложения
Рисунок 3.5 - Функции
приложения (Командировки)
Рисунок 3.6 - Функции
приложения (Отпуска)
Рисунок 3.7 - Обработка ошибок пользователей
1.3.3 Модель
проектирования
Модель проектирования - это объектная модель, которая описывает
физическую реализацию вариантов использования. Она представляет собой иерархию
подсистем проектирования, содержащих классы проектирования, проекты реализации
вариантов использования и интерфейсы.
На основе анализа предметной области был реализован набор классов,
отвечающих за работу с информационной системой. На рисунке ниже приведены
созданные классы.
Рисунок 3.8 - Диаграмма классов
Каждый из созданных классов выполняет свои функции. Краткое писание этих
классов приведено в таблице ниже.
Таблица 3.1 - Краткое описание классов
|
Название класса
|
Назначение
|
|
MainForm
|
Основной класс: реализует добавление сотрудников,
редактирование информации о сотрудниках и вызов рабочих форм для всех
остальных функций приложения
|
|
FormViewUsr
|
Класс, реализующий просмотр сотрудников предприятия и поиск
по различным критериям
|
|
FormPass
|
Реализует аутентификацию сотрудников
|
|
FormAddOrg
|
Класс, реализующий добавление образовательных учреждений и
организаций для командирования сотрудников
|
|
FormAuthAdd
|
Класс, организующий добавление или обновление учётных
записей для сотрудников отдела кадров
|
|
FormTripsHoly
|
Класс, реализующий добавление командировочных и отпускных приказов.
|
Опишем подробнее методы, входящие в класс MainForm. В таблице 3.2 приведена подробная
характеристика каждого метода.
Таблица 3.2 - Подробная характеристика класса MainForm
|
Метод
|
Назначение
|
|
Конструктор
|
Создаёт главную форму с заданными параметрами для
добавления сотрудника предприятия или для редактирования информации о нём
|
|
tel_proc
|
Метод, ограничивающий вводимые символы в текстовом поле
|
|
FormAddEmp_Load
|
Метод, обрабатывающий данные при загрузке главной формы
|
|
get_edu_type
|
Формирует выпадающий список из типов образования
|
|
get_edu_orgs
|
Формирует выпадающий список из образовательных учреждений
|
|
save_empoyee
|
Метод, сохраняющий нового сотрудника в базу
|
|
btnViewEmp_Click
|
Метод, вызывающий форму для поиска и просмотра сотрудников
и информации о них
|
|
btnAddEduOrg_Click
|
Метод, вызывающий форму добавления учебных учреждений
|
|
btnUpdate_Click
|
Метод, обновляющий информацию о сотруднике организации.
|
MainForm - это основной класс, позволяющий остальным классам взаимодействовать
друг с другом и реализующий большую часть функциональности информационной
системы.
1.3.4 Модель
развёртывания
Модель развертывания - это объектная модель, которая описывает физическое
размещение подсистем по вычислительным узлам системы. Примеры отображения
модели развертывания с помощью диаграммы развертывания приведены на рисунке
3.9.
Рисунок 3.9 - Диаграмма развёртывания
На вычислительном узле «ПК» размещена сама программа kadr.exe. На вычислительном узле «Сервер баз данных» размещён SQL Server 2008 R2.
Узел «Локальная сеть» необходим для обеспечения взаимодействия узлов «ПК» и
«Сервер баз данных».
Подобная структура необходима для обеспечения многопользовательского
доступа. Пользователи имеют возможность просматривать сотрудников, которые
добавили другие пользователи, но не имеют право их удалять.
1.4
Реализация
1.4.1 Модель
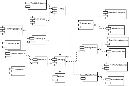
реализации
Модель реализации описывает, как реализуются в виде компонентов (исходных
текстов, сценариев, двоичных файлов, таблиц, документов, исполняемых модулей)
элементы модели проектирования. В унифицированном процессе разработки для
отображения решений реализации была использована диаграмма компонентов.
Разработанные компоненты были реализованы на языке C#.
Рисунок 3.8 - Модель реализации
Спецификация основных компонентов:
− FormPass.cs - форма аутентификации пользователя;
− FormMain.cs - главная форма программы;
− FormAddOrg.cs - форма добавления образовательных учреждений и организаций
для комаднировок;
− FormAuthAdd.cs - форма добавления учётных записей пользователей;
− FormTripsHoly.cs - форма добавления отпускных приказов и приказов об
отпусках;
− FormViewUsr.cs - форма просмотра и поиска сотрудников.
1.4.2 Модель
тестирования
Модель тестирования описывает, как при помощи тестов проверяются
исполняемые компоненты модели реализации. Основной методологией тестирования в
рамках дипломного проекта является функциональное тестирование. План
тестирования включает описание тестов и их результатов.
В таблице 4.1 представлены тесты программы по вариантам использования.
|
Вариант использования
|
Тест
|
Полученные результаты
|
|
1Занести новых сотрудников в базу
|
Вносим личные данные по новому сотруднику, не оставляя
пустых полей и нажимаем кнопку «Внести сотрудника в базу»
|
Новый сотрудник добавляется в соответствии с ожиданием
(прил. А, рис. 1)
|
|
2 Редактировать личную информацию о сотрудниках
|
На главной форме нажимаем кнопку «Просмотреть сотрудников»,
находим нужного и по двойному клику мыши выводим информацию о нём для
редактирования. Чтобы сохранить изменения
|
Редактирования сотрудника происходит в соответствии с
ожиданием (прил. А, рис. 2,3)
|
|
3Занести и редактировать информацию о командировках
сотрудников
|
На главной форме нажимаем в меню «Функции» ->
«Командировки» -> «оформить командировку», в форме поиска сотрудников
находим нужного сотрудника, кликаем правой кнопкой по нему и выбираем пункт
«оформить командировку»
|
Оформление командировки происходит в соответствии с
ожиданием (прил. А, рис. 4-7)
|
|
4 Занести и редактировать информацию об отпускных приказах
|
На главной форме нажимаем в меню «Функции» -> «Отпуски»
- > «оформить отпуск», в форме поиска сотрудников находим нужного
сотрудника, кликаем правой кнопкой по нему и выбираем пункт «оформить отпуск»
|
Оформление отпусков происходит в соответствии с ожиданием
(прил. А, рис. 8-11)
|
|
5 Составить график отпусков и контролировать его исполнение
|
На главной форме нажимаем в меню «Функции» -> «Отпуски»
- > «просмотреть график отпусков»
|
Составление и контроль графика отпусков происходит в
соответствии с ожиданием (прил. А, рис. 12)
|
|
6 Найти и просмотреть необходимую информацию по сотрудникам
|
На главной форме нажимаем кнопку «Просмотреть сотрудников»,
появляется форма поиска сотрудников. Выбираем критерии поиска и нажимаем
кнопку «найти»
|
Поиск сотрудников происходит в соответствии с ожиданием
(прил. А, рис. 13-16)
|
|
7 Контроль доступа к системе
|
Для добавления и удаления учётных записей пользователей
системы необходимо зайти под админом и нажать кнопку «добавить/удалить
пользователя»
|
Добавление и удаление пользователей происходит в
соответствии с ожиданием (прил. А, рис. 17-20)
|
2.
Технико-экономическое обоснование разработки программного обеспечения
информационной системы отдела кадров
2.1
Организация создания информационной системы
Из-за внедрения в промышленность, сельское хозяйство, сферу обслуживания,
торговлю и другие отрасли деятельности человека средств автоматизации с
применением ЭВМ, резко возрос спрос на программное обеспечение. Ежегодный
прирост спроса на программы составляет в последние годы 35-40%. Если
проектирование и разработка технических средств, в частности ЭВМ, достигли
уровня, при котором возможно конвейерное производство этих средств, то
разработка программ по многим признакам все еще относится к области инженерного
искусства .
Целью данного дипломного проекта является разработка автоматизированной
информационной системы для организаций по учёту карового состава.
Экономическая эффективность является целью всех этапов разработки
программного обеспечения, начиная от анализа требований и заканчивая внедрением
конечного программного продукта. В самом начале разработки требуется оценить,
является ли предстоящий проект осуществимым и выгодным, какую прибыль он
позволит получить, за какой период окупятся средства, требующиеся для его
реализации. Качество программного изделия определяется тремя составляющими:
- С точки зрения специалиста-пользователя данного программного продукта;
- С позиции оценки использования ресурсов;
- Выполнением требований к программному продукту.
пользовательский
интерфейс микроклимат экономический
2.2
Составление плана технико-экономических расчетов
Проведем технико-экономическое обоснование разработки данного проекта.
Технико-экономическое обоснование состоит в следующем:
- выбор базы сравнения;
- расчет капитальных, эксплуатационных и прочих затрат на
разработку программного обеспечения;
- определение трудоемкости и стоимости программного
обеспечения;
- расчет цены программного обеспечения;
- определение показателей финансово-экономической
эффективности.
Исходные данные расчетов приведены в таблице 2.1.
Таблица 2.1 Исходные данные для проведения технико-экономических расчетов
|
Обозначение
|
Наименование показателя
|
Единицы измерения
|
Значение показателя
|
|
СЭВМ
|
Стоимость ЭВМ
|
тыс. руб.
|
17,2
|
|
ДМ
|
Среднее количество дней в месяце
|
дни
|
22
|
|
rн
|
Норматив рентабельности
|
-
|
0,153
|
|
wд
|
Коэффициент, учитывающий дополнительную заработную плату
разработчика программы
|
-
|
0,2
|
|
wс
|
Коэффициент, учитывающий начисления органам социального
страхования
|
-
|
0,304
|
|
wн
|
Коэффициент, учитывающий накладные расходы организации
|
-
|
0,65
|
|
qI
|
Количество I-задач,
решаемых потребителем
|
шт.
|
620
|
|
tМ.В.I
|
Время решения I-ой задачи разработанной программой
|
маш. час
|
0,35
|
|
t’М.В.I
|
Время решения I-ой задачи базовой программой
|
маш. час
|
1,8
|
|
|
Тираж программы
|
шт.
|
6
|
|
ZЭЛ
|
Тариф за 1 кВт/час
|
руб.
|
2,3
|
|
eн
|
Нормативный коэффициент эффективности капиталовложений
|
-
|
0,16
|
|
ТС
|
Срок службы разработанной программы
|
год
|
4
|
|
НДС
|
Налог на добавленную стоимость
|
%
|
18
|
|
ТР
|
Количество рабочих дней в году
|
264
|
|
NСМ
|
Количество смен работы ЭВМ
|
-
|
1
|
|
tСМ
|
Продолжительность смены
|
ч
|
8
|
|
a
|
Простои ЭВМ
|
%
|
6,1
|
|
P
|
Мощность, потребляемая ЭВМ
|
кВт
|
0,2
|
|
RРМ
|
Затраты на ремонт ЭВМ
|
руб.
|
990
|
2.3
Проведение технико-экономических расчетов
2.3.1 Расчёт
затрат на разработку программы
Суммарные затраты на разработку программы рассчитываются по следующей
формуле:
(1)
где SЗП - затраты по заработной плате ведущего
специалиста-программиста;НАК - накладные расходы.
Затраты по заработной плате ведущего специалиста-программиста
рассчитываются по формуле
(2)
где ОЗП - основная заработная плата ведущего специалиста-программиста за
месяц (15000 руб.);- время, необходимое для разработки программы программистом i-го разряда (Чел.-мес.);
wд - коэффициент, учитывающий дополнительную заработную плату разработчика
программы, в долях к сумме основной заработной платы;
wс - коэффициент, учитывающий начисления в страховые фонды на заработную
плату разработчика программы, в долях к сумме основной заработной плате
разработчика.
Программа разрабатывалась 70 дней, если учесть, что в одном месяце 22
рабочих дня, то
(3)
Таким образом, затраты по заработной плате инженера-программиста составят
(4)
Накладные затраты рассчитываются с учетом wн - коэффициента, определяющего уровень накладных
расходов организации по формуле
(5)
Итак, суммарные затраты на разработку составляют
(6)
.3.2 Расчёт
цены разработанной программы
Оптовая цена разработанной программы определяется по следующей формуле
, (7)
Где
ZП - оптовая цена (цена разработчика) (руб.);
-
планируемое тиражирование (шт.);РП - суммарные затраты на разработку программы
(руб.);
П
- прибыль, рассчитанная по формуле
, (8)
Где rн - норматив
рентабельности, учитывающий прибыль организации, разрабатывающей данную
программу в долях ко всем затратам данной организации на разработку программы.
Итак,
(9)
Розничная цена программы рассчитывается с учетом налога на добавленную
стоимость (НДС = 18%) по формуле
(10)
(11)
.3.3 Расчёт
капитальных вложений
Капиталовложения, связанные с работой ЭВМ рассчитываются по формуле:
, (11)
где СЭВМ - стоимость ЭВМ (руб.);T - стоимость транспортировки ЭВМ (руб.);М - стоимость монтажа ЭВМ
(руб.);З - стоимость запасных частей (руб.);ПЛ - стоимость площади установки
ЭВМ (руб.).
Поскольку площадь, отводимая под установку ЭВМ, в данном случае не
существенна, то этим коэффициентом можно пренебречь.
Итак, произведем расчет коэффициентов входящих в формулу расчета величины
капиталовложений
(12)
Капиталовложения в ЭВМ составляют
(13)
2.3.4 Расчёт
эксплуатационных расходов
Эксплуатационные расходы на ЭВМ рассчитываются по формуле:
(14)
где ТМ.В. - машинное время для решения задач с помощью разработанной
программы, (маш. час/год);
еч - эксплуатационные расходы, приходящиеся на 1 час работы ЭВМ;П - цена,
по которой продается программа (руб.);
ТС - срок службы программы (г).
Полезный фонд времени работы ЭВМ рассчитывается по формуле
(15)
Где ТОБЩ - общий фонд времени работы ЭВМ (дни); ТОБЩ = ТР;СМ - количество
смен работы ЭВМ;СМ - время одного рабочего дня (час);
a - простои ЭВМ ( в процентах от общего фонда времени работы ЭВМ).
Полезный фонд времени работы ЭВМ получим
(16)
Машинное время для решения задач с помощью данной программы
рассчитывается по формуле:
(17)
Где qI - количество I-задач, решаемых потребителем в год
(шт.);М.В.I - время решения I-ой задачи, разработанной программой
(маш. час).
. (18)
Эксплуатационные расходы, приходящиеся на 1 час работы ЭВМ, оцениваются
по формуле
(19)
Где АО - амортизационные отчисления (руб.);ЗП - затраты по заработной
плате инженера в год (руб./год);ЭЛ - стоимость потребляемой энергии (руб.);РМ -
затраты на ремонт ЭВМ (руб.);
ТПОЛ - полезный годовой фонд работы ЭВМ, (маш. час/год).
Амортизационные отчисления рассчитываются с учетом нормы амортизации (ан
=12,5 %):
. (20)
Затраты по заработной плате инженера за год рассчитывается по формуле
, (21)
где wс -
коэффициент, учитывающий начисления в страховые фонды на заработную плату
пользователя программы, в долях к сумме основной заработной плате разработчика.
wд - коэффициент, учитывающий дополнительную заработную плату разработчика
программы, в долях к сумме основной заработной платы;
ОЗП - основная заработная плата инженера за месяц 1-го разряда (6000
руб.).
Рассчитываем годовые затраты по заработной плате и социальным отчислениям
для инженера
(22)
Стоимость
потребляемой энергии оценивается по формуле:
(23)
где P - мощность, потребляемая ЭВМ (кВт);
ТПОЛ - полезный годовой фонд работы ЭВМ (маш.час/год);ЭЛ - тариф за 1
кВт/час (руб. /кВт).
Итак, произведем расчет стоимости потребляемой энергии
(24)
Затраты на ремонт ЭВМ
(25)
Произведем
вычисление эксплуатационных расходов, приходящихся на 1 час работы ЭВМ (19)
(26)
Далее
вычислим эксплуатационные расходы на ЭВМ (14)
(27)
2.3.5 Расчёт
денежного годового экономического эффекта
Денежный годовой экономический эффект оценивается по следующей формуле:
(29)
где DЕМЭ - экономия
стоимости машинного времени (руб.);
eн - нормативный коэффициент эффективности капитальных вложений;
DКЭ - экономия капитальных вложений (руб.).
Расчет экономии капитальных вложений производится по формуле:
(28)
где ТМ.В. - машинное время для решения задач с помощью разработанной
программы (маш. час/год);
КЭВМ - капиталовложения в ЭВМ (руб.);
ТПОЛ - полезный годовой фонд работы ЭВМ (маш.час/год);
ТМ.В.1 - машинное время для решения задач базовой программой
рассчитывается с учетом t’М.В.I -
время решения I-ой задачи базовой программой.
(29)
Произведем расчет экономии капитальных вложений по формуле
(30)
Расчет экономии стоимости машинного времени производится по формуле
(31)
где еч - эксплуатационные расходы, приходящиеся на 1 час работы ЭВМ;
ТМ.В.1 - машинное время для решения задач базовой программой (маш.
час/год);
ТМ.В. - машинное время для решения задач с помощью разработанной программы
(маш. час/год).
Произведем расчет экономии стоимости машинного времени по формуле:
(32)
Денежный годовой экономический эффект составит:
(33)
2.3.6
Определение показателей эффективности инвестиций
Капитальные вложения на разработку и внедрение объектов проектирования,
рассматриваются как инвестиции, необходимые для получения прибыли.
Экономическая эффективность данных проектов характеризуется системой
показателей, отражающих соотношение финансовых результатов и затрат.
Важным моментом при проведении расчетов является выбор масштабов цен. При
отсутствии инфляции используют постоянные (базовые) цены, действующие на момент
расчета. В условиях высокой инфляции, что характерно для России, целесообразно
проводить расчет, соизмеряя разновременные затраты и результаты, путем дисконтирования.
Для этого используется норма дисконта (Е).
(34)
где а - цена капитала;- коэффициент учитывающий риск;
с - уровень инфляции на валютном рынке.
(35)
Приведение осуществляется путем умножения затрат и результатов на
коэффициент дисконтирования (КД), равный
(36)
где Т - период дисконтирования (гг.).
Оценка проекта, сравнение вариантов и выбор оптимального производится с
использованием следующих показателей:
чистая дисконтированная стоимость (текущая дисконтированная стоимость),
т.е. доход;
внутренняя норма доходности (рентабельность);
индекс доходности;
срок окупаемости.
Для того чтобы рассчитать данные показатели, необходимо составить план
денежных потоков.
Таблица
1.2 - План денежных потоков
|
Показатель
|
Значения, тыс. руб.
|
|
0-й год
|
1-й год
|
2-й год
|
3-й год
|
4-й год
|
|
Выручка от реализации
|
|
143736
|
143736
|
143736
|
143736
|
|
НДС
|
|
25873
|
25873
|
25873
|
25873
|
|
Выручка от реализации без НДС
|
|
117863
|
117863
|
117863
|
117863
|
|
Затраты на разработку
|
|
|
|
|
|
|
Капитальные вложения
|
|
|
|
|
|
|
Эксплуатационные расходы
|
|
|
|
|
|
|
Расходы на доработку
|
нет
|
|
|
|
|
|
Амортизационные отчисления
|
|
|
|
|
|
|
Прибыль от реализации
|
|
96395
|
96395
|
96395
|
96395
|
|
налог на прибыль (20 %)
|
|
19279
|
19279
|
19279
|
19279
|
|
Чистая прибыль
|
|
77116
|
77116
|
77116
|
77116
|
|
Денежный поток
|
-126879
|
77116
|
77116
|
77116
|
77116
|
Размер выручки от реализации определяется с учетом прогнозируемой
потребности в разработанной программе по годам (1 год - 6, 2 год - 6, 3 год -
6, 4 год - 6) и розничной цены 23956 тыс. руб. Чистая дисконтированная
стоимость (ЧДС) определяется как сумма потоков реальных денег, приведенная за
весь расчетный период к начальному году:
(39)
где Рt - результат в t-ом году;
Зt - затраты в t-ом году;
Т - период дисконтирования.
Вычисление
чистой дисконтированной стоимости и текущей дисконтированной стоимости
приведено в таблице 2.3 Таблица 2.2.
Внутренняя
норма доходности (рентабельность) представляет собой ту ставку дисконта (ЕВН),
при которой ЧДС = 0. Ее вычисление является итеративным процессом, который
начинается с барьерной ставки (Е), если при этом ЧДС положительная, то в
следующей итерации используют более высокую ставку, если отрицательная - то
более низкую.
Таблица
2.2 - Дисконтированная стоимость и текущая дисконтированная стоимость
|
Год
|
Затраты (-) Результаты (+)
|
КД при Е = 0,22
|
ТДС (руб.)
|
ТДС нарастающим итогом
|
|
0
|
-126879
|
1
|
-126879
|
-126879
|
|
1
|
77116
|
0,82
|
63232
|
-63644
|
|
2
|
77116
|
0,672
|
51822
|
-11822
|
|
3
|
77116
|
0,551
|
42491
|
30669
|
|
4
|
77116
|
0,451
|
34779
|
65448
|
|
ЧДС=65448
|
;
0,82;
=0,672;
=0,551;
=0,451.
Точное
значение ЕВН вычисляется по формуле при шаге в 1% (при большем шаге числитель
умножается на величину шага).
где ЕЧДС(+) - значение ставки дисконта, при которой ЧДС принимало
последнее положительное значение;
ЧДС(+) - последнее положительное значение ЧДС;
ЧДС(-) - последнее отрицательное значение ЧДС.
Зависимость
чистой дисконтированной стоимости от нормы дисконта, представлена в таблице
2.4Таблица 2.3 и отражена рисунке 2.1Рисунок 2.1.
Таблица
2.3 - Зависимость ЧДС от нормы дисконта
|
Значение нормы дисконта (Е)
|
Значение ЧДС, руб.
|
|
0,22
|
65448
|
|
0,3
|
40155
|
|
0,4
|
15631
|
|
0,45
|
5760
|
|
0,48
|
285
|
|
0,49
|
-1488
|
|
0,5
|
-3108
|
Рисунок
2.1 - Зависимость ЧДС от нормы дисконта
Таким образом, точное значение
лежит в переделах от 48 до 49 %.
Точное значение внутренней нормы доходности (рентабельность) составит:
% (38)
Рассчитанное значение ЕВН, составляющее
%, превышает фактическую норму
дисконта ЕВН=22%, следовательно, инвестиции в данный проект оправданы.
Таблица 2.5- Расчет внутренней нормы дисконта
|
Год
|
Денежные потоки, руб.
|
Е=0,48%
|
Е=0,49%
|
|
|
КД
|
ТДС, руб.
|
ТДСни, руб.
|
КД
|
ТДС, руб.
|
ТДСни, руб.
|
|
0
|
-123984
|
1
|
-126879
|
-126879
|
1
|
-126879
|
-126879
|
|
1
|
77116
|
0,676
|
52130
|
-74749
|
0,671
|
51745
|
-75134
|
|
2
|
77116
|
0,457
|
35242
|
-39507
|
0,45
|
34702
|
-40432
|
|
3
|
77116
|
0,308
|
23752
|
-15755
|
0,302
|
23289
|
-17143
|
|
4
|
77116
|
0,208
|
16040
|
285
|
0,203
|
15655
|
-1488
|
|
ЧДС = 285руб.
ЧДС = -1488руб.
|
Индекс доходности (ИД) рассчитывается по формуле:
(39)
где К - приведенная величина инвестиций, рассчитывающаяся по формуле
(40)
где Kt - величина инвестиций в t-ом году.
Индекс доходности (ИД) проекта составляет:
ИД =
= 1,52
Рассчитанное значение ИД=
больше единицы, следовательно, разработку программы можно
считать эффективной и экономически обоснованной.
Средняя рентабельность разработки рассчитывается по формуле:
, (41)
где ИД - индекс доходности проекта;
Т-срок службы программы.
Средняя рентабельность разработки в нашем случае составит:
% (42)
Срок окупаемости инвестиционного проекта (Ток) - это период времени,
который потребуется для возмещения инвестиций. Ток определяют с учетом
дисконтирования, путем суммирования ежегодных поступлений до определенного
периода, в котором они превзойдут первоначальные расходы денежных средств.
Определим
Ток графическим методом. График, изображенный на рисунке 2.2Рисунок 2.2,
строится по данным таблицы 2.3Таблица 2.2.
Как
видно по графику, значение Ток составляет примерно 2,4 года.
Рисунок
2.2 - Определение срока окупаемости проекта
2.3.7
Экономическая целесообразность разработки проекта
Обобщенные
технико-экономические показатели разработки программы сведены в таблице
2.6Таблица 2.4.
Таблица
2.4- Обобщённые технико-экономические показатели проекта
|
Показатель
|
Значение
|
|
Капитальные вложения (руб.)
|

|
|
|
Оптовая цена (руб.)
|
|
|
Свободная отпускная цена (руб.)
|
|
|
Затраты на проектирование (руб.)
|
123984
|
|
Чистая дисконтированная стоимость (при Е = 22%) (руб.)
|
65448
|
|
Внутренняя норма доходности (процент)
|
|
|
Индекс доходности
|
|
|
Средняя рентабельность разработки (процент)
|
|
|
Срок окупаемости (год)
|
2,4
|
По полученным результатам проведенных вычислений величина ТДС>0,
значение индекса доходности ИД > 1, а рассчитанная ЕВН=48,16% превышает
фактическую норму дисконта ЕВН=22%,. Это позволяет сделать вывод о том, что
вложение инвестиций в разработку данного проекта является экономически
целесообразным.
2.4 Бизнес-план
2.4.1 Цели и
задачи предпринимательской деятельности
В настоящее время на российском рынке все более быстрыми темпами
развивается сфера рекрутинга. Являясь необходимым компонентом в
производственной сфере деятельности, информационные системы учёта в отделе
кадров привлекают новых предпринимателей. Любое производство нуждается в
системе учёта кадров. Таким образом, будем осуществлять свою деятельность в
сфере учёта кадров.
В данном дипломном проекте поставлена задача разработать
автоматизированную информационную систему для отдела кадров. Она предназначена
для учёта рабочей силы на предприятии и выполнения функций отдела кадров.
2.4.2
Обобщённое резюме, основные параметры и показатели
бизнес-плана
Идея проекта заключается в разработке системы для осуществления учёта
кадров посредством информационной системы. Система должна предоставлять
пользователям возможность обработки данных по рабочим, таких как добавление и
удаления работников, составление графика отпусков и командировок.
Для разработки потребуется новейшее оборудование и технологии. Реализацию
планируется провести в течение 70 дней. Для обеспечения материально-технической
базы потребуется 123984 руб. Это необходимо для покрытия общих операционных
расходов, непредвиденных издержек и различных единовременных начальных
издержек, а так же затраты на заработную плату разработчика программы.
Розничную цену планируется установить 23956 руб., предполагаемая рентабельность
38 % и срок окупаемости около 2,4 лет.
2.4.3 Анализ
и оценка конъюнктуры рынка сбыта, спроса возможных объемов продаж
Исследование рынка показало, что существует потребность в разработке
автоматизированной информационной системы для отдела кадров предприятия.
Основная цель первого года производственной деятельности заключается в активной
деятельности по популяризации разработанной системы и увеличению постоянных
пользователей.
Ожидается, что информационная система будет набирать популярность среди
работников отдела кадров и директоров предприятия
Интерес пользователя будет привлекаться за счет:
удобного интерфейса, позволяющего быстро и комфортно работать;
рекламы через различные порталы;
высокого качества исполнения информационной системы, дружеской атмосферы
обращения, открытости.
В первый год работы планируется привлечь не менее 4000 постоянных
пользователей. Основные средства достижения данной цели - это активная реклама
в социальных сетях и других рекламных площадках.
На второй и последующие года работы основной задачей станет не только
привлечение новых пользователей, но и удержание уже существующих. Достижению
этой цели будут способствовать следующие мероприятия:
активное взаимодействие с пользователями с целью выявления необходимых
улучшений в работе системы учёта кадров;
- проведение различных акций, повышающих интерес пользователей;
- введение новых функций информационной си и улучшение существующих.
Данные меры позволят ежегодно привлекать до 20 новых пользователей, что
положительно скажется на окупаемости проекта в целом.
2.4.4 План
программа действий и организационные меры
Организационные меры:
генеральный директор занимается кадрами, заключает договоры на поставку
продукции в организации и учреждения, посещает выставки, конференции по обмену
опытом, отвечает за поставку оборудования в случае его износа, технического
старения;
коммерческий директор проводит исследования рынка, выполняет расчеты,
связанные с изменениями в технологии;
бухгалтер ведет всю финансовую деятельность фирмы (начисление и уплата
налогов, распределение прибыли, расчет и выдача зарплаты);
инженер программист осуществляет разработку программных средств
интернет-сервиса и контролирует их качество;
технический менеджер встречается с клиентами, оговаривает условия будущих
контрактов, подготавливая плодотворную почву для работы коммерческого
директора.
2.4.5 Ресурсное
обеспечение
Производство программного обеспечения является наукоемкой отраслью,
поэтому осуществлять проект будут специалисты в данной области. Необходимо
приобрести оборудование для разработки программ.
Для обеспечения материально-технической базы потребуется
ублей. Это необходимо для покрытия
общих операционных расходов, непредвиденных издержек и различных единовременных
начальных издержек, а так же затраты на заработную плату разработчика
программы. Для осуществления проекта потребуется 70 дней.
2.4.6
Эффективность проекта
По полученным результатам проведенных вычислений значение индекса
доходности больше 1, а рассчитанная внутренняя норма доходности
(рентабельность) равна
, что превышает фактическую норму дисконта равную 22 %. Это
позволяет сделать вывод о том, что вложение инвестиций в разработку данного
проекта является экономически целесообразным.
3.
Оптимизация параметров микроклимата помещений, оборудованных электронной
вычислительной техникой
Каждый работодатель обязан обеспечить своему персоналу комфортные и
безопасные условия труда. Одним из критериев, по которым определяется
пригодность рабочего места для постоянного пребывания сотрудников, является
микроклимат окружающей среды. Каким параметрам должны соответствовать рабочие
помещения? Как может повлиять на работников отклонение от нормы?
Прежде всего, дадим определение основным понятиям. Микроклимат помещения
- это состояние его внутренней среды, оказывающей непосредственное воздействие
на организм человека. В нормативном документе СанПиН 2.2.4.548-96, обязательном
для соблюдения всеми организациями, учреждениями, предприятиями независимо от
их формы собственности и организационно-правовой формы, содержатся
гигиенические требования к микроклимату производственных помещений. Их
соблюдение позволяет поддерживать на рабочем месте здоровую, благоприятную для
человека обстановку.
Оптимальные микроклиматические условия обеспечивают человеку полный
комфорт, сохраняя нормальное тепловое и функциональное состояние его организма
в течение восьмичасового рабочего дня. В этом случае механизмы терморегуляции
работают с минимальным напряжением, что не вызывает отклонений в состоянии
здоровья человека.
В то же время длительное воздействие неблагоприятных факторов окружающей
среды (в частности, микроклимата) в отдельных случаях способно вызывать стойкое
нарушение состояния здоровья человека. Например, тепловое излучение, влажность
могут привести к ухудшению работы сердечно-сосудистой и дыхательной систем.
Соблюдение гигиенических требований к микроклимату рабочих мест в помещениях
позволит минимизировать воздействие вредных производственных факторов.
3.1
Микроклимат помещения с ЭВМ
В помещении, в котором установлен компьютер, должен поддерживаться
определенный микроклимат - влажность, запыленность, температура воздуха и т. д.
С 30 июня 2003 года действуют обязательные санитарно-эпидемиологические
правила и нормативы - СанПиН 2.2.2/2.4.1340-03 «Гигиенические требования к
персональным электронно-вычислительным машинам и организации работы». На
сегодняшний день это основной нормативный документ по безопасной работе на
компьютере. В этом документе наряду с другими положениями регламентируются
требования к микроклимату помещения.
Для помещения с компьютером существуют определенные требования к
температуре и влажности. Температура должна находиться на уровне 21-25 °C,
относительная влажность - 40-60 %.
Это оптимальные условия для обеспечения максимально комфортного теплового
баланса температуры тела человека и его терморегуляции. Если температура выше
нормы, кровеносные сосуды расширяются и теплоотдача в окружающую среду
возрастает. При понижении температуры кровеносные сосуды соответственно
сужаются приток крови к телу замедляется и теплоотдача уменьшается.
На терморегуляцию организма влияет также влажность воздуха. Слишком
высокая влажность (более 85 %) затрудняет терморегуляцию, а слишком низкая
(менее 20 %) вызывает пересыхание слизистых, причем не только дыхательных
путей, но и глаз.
Не менее важна оптимальная влажность в помещении: чем она выше, тем
слабее влияние электростатических и электромагнитных полей, уровень излучения
которых в помещении, где установлен компьютер, всегда повышен.
3.2 Требования
к микроклимату на рабочих местах, оборудованных ПЭВМ
В производственных помещениях, в которых работа с использованием ПЭВМ
является вспомогательной, температура, относительная влажность и скорость
движения воздуха на рабочих местах должны соответствовать действующим
санитарным нормам микроклимата производственных помещений.
В производственных помещениях, в которых работа с использованием ПЭВМ
является основной (диспетчерские, операторские, расчетные, кабины и посты
управления, залы вычислительной техники и др.) и связана с нервно-эмоциональным
напряжением, должны обеспечиваться оптимальные параметры микроклимата для
категории работ 1а и 1б в соответствии с действующими
санитарно-эпидемиологическими нормативами микроклимата производственных
помещений. На других рабочих местах следует поддерживать параметры микроклимата
на допустимом уровне, соответствующем требованиям указанных выше нормативов.
В помещениях всех типов образовательных и культурно-развлекательных
учреждений для детей и подростков, где расположены ПЭВМ, должны обеспечиваться
оптимальные параметры микроклимата.
В помещениях, оборудованных ПЭВМ, проводится ежедневная влажная уборка и
систематическое проветривание после каждого часа работы на ПЭВМ.
3.3 Влияние
микроклимата
Исследования показали, что человек проводит в помещении 80% своей жизни,
из них 40% - на рабочем месте. От того, в каких условиях нам приходится
трудиться, зависит многое, в том числе и здоровье.
Сегодняшнее состояние производственных помещений красноречиво
иллюстрируется следующим примером. В нескольких офисных зданиях были взяты
пробы воздуха. Анализ показал, что в них содержались многочисленные бактерии,
вирусы, частицы пыли, вредные органические соединения, такие как молекулы
угарного газа, и многие другие вещества, неблагоприятно сказывающиеся на
здоровье работников.
Наличие не слишком благоприятных условий для работы подтверждает и
статистика: 30% офисных служащих страдают повышенной раздражимостью сетчатки
глаза, 25% испытывают систематические головные боли, а у 20% возникают
заболевания дыхательных путей. Существенный вклад в формирование этих цифр
вносит микроклимат (метеорологические условия) в производственных помещениях.
Микроклимат определяется действующим на организм человека сочетанием
температуры, влажности, скорости движения воздуха и теплового излучения
нагретых поверхностей. В основном он влияет на тепловое состояние организма и
его теплообмен с окружающей средой. Несмотря на то, что параметры микроклимата
помещений могут значительно колебаться, температура тела человека остается
постоянной (+36,6°С). Свойство человеческого организма поддерживать тепловой
баланс называется терморегуляцией.
Нормальное протекание физиологических процессов в организме возможно лишь
тогда, когда выделяемое организмом тепло непрерывно передается в окружающую
среду. Теплоотдача происходит тремя основными способами: конвекцией, излучением
и испарением.
Недостаточная влажность приводит к интенсивному испарению влаги со
слизистых оболочек, что приводит к их пересыханию, растрескиванию, а затем и
заражению болезнетворными микробами. Поэтому при длительном пребывании людей в
закрытых помещениях рекомендуется поддерживать относительную влажность 30 -
70%.
Вода и соли, выделяемые из организма Вместе с потом, должны восполняться,
поскольку их потеря приводит к обезвоживанию организма, а затем к сгущению
крови и нарушению деятельности сердечнососудистой системы. При обильном
потоотделении масса организма человека за счет испарения влаги уменьшается,
допустимым считается ее снижение на 2 - 3%.
Длительное воздействие высокой температуры (особенно с повышенной
влажностью) может привести к значительному накоплению тепла в организме и его
перегреванию выше допустимого уровня - гипертермии (состояние, при котором
температура тела повышается до +38 - 40°С).
Производственные процессы, выполняемые при пониженной температуре,
большой подвижности и влажности воздуха, могут быть причиной охлаждения и даже
переохлаждения организма - гипотермии (снижения температуры тела ниже +35°С).
При подобных характеристиках микроклимата могут возникать холодо- вые травмы.
Параметры комфорта
Условия, в которых трудится человек, влияют на результаты производства -
производительность труда, качество и себестоимость выпускаемой продукции
(предоставляемых услуг). Оптимальные условия микроклимата создают предпосылки
для повышения работоспособности, сохраняют здоровье человека, делают более
эффективным использование рабочего времени, продлевают период активной трудовой
деятельности работника.
Улучшение условий труда, возрастание его безопасности приводит к снижению
производственного травматизма, профзаболеваний. Это сохраняет здоровье
работников и одновременно способствует уменьшению затрат на выплату льгот и
компенсаций за работу в неблагоприятных условиях, оплату временной и постоянной
нетрудоспособности, лечение, переподготовку работников в связи с текучестью
кадров по причинам, связанным с ненадлежащими условиями работы.
Одной из необходимых составляющих безопасного и производительного труда
является обеспечение чистоты воздуха и нормальных метеорологических условий в
рабочей зоне помещений, то есть в пространстве высотой до 2 м над уровнем пола
или площадки, где находятся рабочие места.
3.4
Требования санитарных норм к помещениям, оборудованных ПЭВМ
Ниже описаны наиболее комфортные условия, в которых обеспечивается
соблюдение теплового баланса температуры тела человека. При повышении
температуры воздуха в помещении кровеносные сосуды расширяются, происходит
повышение притока крови к поверхности тела и теплоотдача в окружающую среду
возрастает. При понижении температуры окружающей среды кровеносные сосуды
сужаются и приток крови к поверхности тела, соответственно, замедляется, и
теплоотдача уменьшается.
Влажность воздуха оказывает влияние на терморегуляцию организма: высокая
влажность (более чем 85%) затрудняет терморегуляцию вследствие снижения
испарения пота, а слишком низкая (менее 20%) - вызывает пересыхание слизистой
оболочки дыхательных путей. Движение воздуха оказывает большое влияние на
самочувствие человека. Оно способствует увеличению теплоотдачи организма
человека. В зимнее время года скорость движения воздуха не должна превышать
0,2-0,5 м/с, а летом - 0,2-1 м/с. Чрезвычайно важно поддерживать оптимальную
влажность в помещении. Чем выше влажность, тем сильнее ослабляется влияние
электростатических полей. С другой стороны, чрезмерная влажность отрицательным
образом сказывается на самочувствии людей.
В осветительных установках кабинета ИВТ должна быть использована система
общего освещения, выполненная потолочными или подвесными люминесцентными
светильниками, равномерно размещенными по потолку рядами в виде сплошных линий
с двух сторон о рабочего стола с ПЭВМ или ВДТ. Светильники, а также оконные
светопроемы не должны отражаться на экранах ПЭВМ или ВДТ.
В помещениях с ПЭВМ по причине загрязнения воздуха антропогенными
веществами органической природы и диоксидом углерода рекомендуется иметь
приточно-вытяжную вентиляцию, обеспечивающую оптимальный
температурно-влажностный режим для всех климатических зон.
При отсутствии приточно-вытяжной вентиляции можно организовать
кондиционирование воздуха с помощью бытовых кондиционеров.Расчет кондиционеров
должен быть проведен инженером по вентиляции в зависимости от их
производительности, количества теплоизбытков от машин, людей, солнечной радиации
и источников искусственного освещения.
Кабинет с ПЭВМ должен быть оборудован умывальником с подводкой горячей и
холодной воды. Для окраски стен и панелей должны быть использованы светлые тона
красок (р=0,5-0,6). Состав красок должен исключать возникновение известковой
пыли. Поверхности ограждающих конструкций кабинета, классной доски, рабочих
столов должны быть матовыми.
Поверхность пола должна быть ровной, без выбоин, нескользкой, удобной для
очистки и влажной уборки, обладать антистатическими свойствами. Для внутренней
отделки интерьера помещений с ПЭВМ не разрешается применять синтетические
материалы, выделяющие в воздух вредные химические вещества и соединения. К ним
можно отнести древесно-стружечные плиты, слоистый бумажный пластик, моющиеся
обои, рулонные синтетические покрытия и др.