Организация расчетно-кассового обслуживания клиентов ОАО 'Белагропромбанк'

  • Вид работы:
    Отчет по практике
  • Предмет:
    Банковское дело
  • Язык:
    Русский
    ,
    Формат файла:
    MS Word
    82,42 Кб
  • Опубликовано:
    2014-10-09
Вы можете узнать стоимость помощи в написании студенческой работы.
Помощь в написании работы, которую точно примут!

Организация расчетно-кассового обслуживания клиентов ОАО 'Белагропромбанк'

Министерство образования Республики Беларусь

Учреждение образования

«Гомельский государственный университет имени Франциска Скорины»

Заочный факультет

Кафедра бухгалтерского учета, контроля и анализа хозяйственной деятельности







ОТЧЕТ

о прохождении производственной учетно-аналитической практики в РКЦ № 15 г. п. Глуск филиала ОАО «Белагропромбанк» Могилёвское областное управление


Исполнитель

студент группы БУ-б-41 К.В.ДУДИК





Гомель 2015

Содержание

Введение

. Финансово-экономическая характеристика РКЦ № 15 г. п. Глуск филиала ОАО «Белагропромбанк»

. Бухгалтерский учет в ОАО «Белагропромбанк»

.1 Организация бухгалтерского учета и отчетности в банке

.2 Учет и документальное оформление безналичных расчетов по поручению клиента

.3 Учет и документальное оформление кредитных операций банка

.4 Учет и организация проведения межбанковских и межфилиальных расчетов

.5 Особенности учета и документального оформления приходных и расходных кассовых операций банка. Организация кассовой работы

.6 Учет валютных операций. Порядок учета и регулирования банком валютной позиции

.7 Учет и документальное оформление вкладных (депозитных) операций банка

.8 Учет доходов и расходов банка. Порядок формирования прибыли

.9 Финансовая отчетность банка

. Финансовый анализ деятельности ОАО «Белагропромбанк

. Теоритические основы расчётно-кассовых операций

.1 Сущность расчётно-кассовых операций и их место в деятельности банка

.2 Характеристика нормативной базы, регулирующей расчетно-кассовые операции

Заключение

Список использованных источников

Введение

Банковская система является необходимой составляющей экономики каждой страны, это важнейший проводник государственной экономической политики во все сферы экономики. И именно благодаря её взаимосвязям со всеми секторами экономики банковская система во все времена имела большое значение. В условиях перехода к рынку в банковскую систему Республики Беларусь внеслись элементы конкуренции, обеспечивается ориентация банков на универсальный характер предоставления услуг, комплексное обслуживание клиентуры, диверсификация операций.

Важнейшим звеном банковской системы являются коммерческие банки. В процессе их деятельности опосредуется большая часть денежного оборота в государстве, происходит формирование источников капитала для расширенного воспроизводства путём перераспределения временно свободных денежных средств всех участников воспроизводственного процесса - государства, хозяйствующих субъектов, населения. При этом банки способствуют переливу капиталов из наименее эффективных отраслей национальной экономики в наиболее конкурентоспособные.

Через банки мобилизуются капиталы, необходимые для инвестиций, внедрения новаций, расширения и перестройки производства, строительство жилья и др. Банки способствуют экономии общественных издержек обращения, способствуя ускорению обороту денег, ускоренным расчетам, переводом денег, выпуском кредитных орудий обращения вместо наличных денег. Велика роль банков и в осуществлении денежно-кредитной политики государства, т.к. инструментарии этой политики проводятся через банки.

Совершенствование экономического механизма предъявляет все более высокие требования к функционированию системы денежного обращения, организации расчетного и кассового обслуживания юридических и физических лиц. Рост платежного оборота и обусловленный им рост издержек обращения настоятельно диктует необходимость создания принципиально нового механизма денежного обращения, обеспечивающего быстро растущие потребности в платежах и ускорение оборачиваемости денежных средств при одновременном снижении издержек денежного обращения и сокращения трудовых затрат.

Данная проблема не может быть решена при массовом использовании существующих форм денег, так как в силу своей физической природы они имеют предел подвижности, обуславливают высокую трудоемкость финансовых расчетов, не обеспечивающих непрерывность цепи расчета и затрудняющих контроль за своим движением. Один из основных путей ее решения - это использование, так называемой, «безбумажной» технологии на основе передового опыта развитых стран в сфере широкого применения на практике заменителей наличных денег и создания специализированных технических устройств для их автоматической обработки.

Производственная учётно - аналитическая практика является важной частью образовательного процесса подготовки специалистов, продолжением учебного процесса в производственных условиях и направлена на закрепление и углубление теоретических знаний, приобретение студентами навыков практической работы путем самостоятельного выполнения заданий.

Целью практики являются закрепление в производственных условиях знаний и умений, полученных в процессе обучения, проведение анализа организации расчетно - кассового обслуживания клиентов банка, овладение навыками решения социально - профессиональных задач, производственными технологиями, выявление проблем и путей совершенствования его организации.

Исходя из поставленной цели, основными задачами производственной практики является приобретение студентами профессиональных навыков по специальности, закрепление, расширение и систематизация знаний, полученных при изучении специальных дисциплин, а так же привитие профессиональных навыков организаторской деятельности в условиях трудового коллектива.

Теоретические вопросы бухгалтерского учета и анализа деятельности банка рассматриваются на примере деятельности РКЦ № 15 г. п. Глуск филиала ОАО «Белагропромбанк» Могилёвское областное управление.

Тема индивидуального задания - «Теоритические основы расчётно-кассовых операций». В данном отчете будут раскрыты экономическая сущность расчётно-кассовых операций и их место в деятельности банка.

1. Финансово-экономическая характеристика РКЦ № 15 г. п. Глуск филиала ОАО «Белагропромбанк»

ОАО «Белагропромбанк» является одним из лидеров рынка банковских услуг физическим лицам в Республике Беларусь.

Увеличение объёмов и повышение качества услуг для населения является наиболее важным приоритетом развития банка.

ОАО «Белагропромбанк» преобразовано из Белорусского республиканского банка Агропромбанк СССР учредительской конференцией 11 февраля 1991г. и зарегистрировано Национальным банком Республики Беларусь 3 сентября 1991г., регистрационный № 20. Устав Открытого акционерного общества «Белагропромбанк» утвежден общим собранием акционеров 11 февраля 1991г.

ОАО «Белагропромбанк» в своей деятельности руководствуется Конституцией Республики Беларусь, Банковским кодексом Республики Беларусь, другими нормативными правовыми актами, действующими на территории Республики Беларусь, а также Устав Банка.

Банк является универсальным, входит в единую банковскую систему Республики Беларусь и соблюдает государственную денежно-кредитную политику. С 1996г. Банк является агентом Правительства Республики Беларусь по обслуживания государственных программ посредствам выдачи кредитов на финансирование долгосрочных инвестиционных проектов и строительства жилья.

ОАО «Белагропромбанк» осуществляет комплексное обслуживание предприятий, объединений и организаций агропромышленного комплекса республики, сельскохозяйственных арендаторов, крестьянских хозяйств, их объединений, союзов и ассоциаций, предприятий, объединений, учреждений других отраслей экономики, независимо от форм собственности, совместных предприятий созданных на территории Республики Беларусь с участием иностранных инвестиций, профсоюзных и других общественных организаций, а также граждан, в соответствии с действующим законодательством.

Основной целью деятельности Банка является извлечение прибыли и ее распределение между акционерами Банка.

ОАО «Белагропромбанк» обладает второй по величине региональной сетью среди банков Республики Беларусь.

Банк осуществляет банковскую деятельность с целью развития производственных и товарно-денежных отношений в агропромышленном комплексе и экономике Республике Беларусь, а также содействия интеграционным процессам в сфере межгосударственных финансовых отношений.

Сегодня РКЦ № 15 г. п. Глуск филиала ОАО «Белагропромбанк» предлагает комплексное расчётно-кассовое обслуживание в белорусских рублях и иностранной валюте, широкий перечень услуг, активно востребованных населением республики.

Среди них такие банковские услуги как: система сбережений «Линия роста 2.0», предоставляющая возможность выбора различных форм хранения временно свободных денежных средств: вклады, ценные бумаги; предоставление кредитов населению; полный спектр операций с банковскими карточками платёжных систем Белкарт, Visa, Mastercard; пакет «Зарплатный», для лиц, имеющих зарплатные карточки, Пакет «Забота», для лиц, получающих пенсию на карточку; дистанционное обслуживание клиентов - Интернет-банкинг и SMS-банкинг; осуществление срочных (в течение не более 30 минут) денежных переводов в белорусских рублях через сеть подразделений банка, расположенных на всей территории Республики Беларусь; отправление и получение международных денежных переводов, в т.ч. посредством платёжной системы Western Union; продажа мерных слитков из драгоценных металлов, драгоценных камней; финансовое сопровождение операций по страхованию, включая реализацию страховых полисов и выплату страховых возмещений; реализация лотерейных билетов и выплата выигрыша по ним; продажа памятных монет Национального банка Республики Беларусь; валютно-обменные операции; хранение ценностей, документов, памятных вещей в сейфовом депозитарии; брокерское обслуживание на рынке ценных бумаг; депозитарное обслуживание [1].

ОАО «Белагропромбанк» предлагает комплексное расчётно-кассовое обслуживание юридических лиц и индивидуальных предпринимателей в белорусских рублях и иностранной валюте на основании заключенного с клиентом договора текущего (расчетного) банковского счёта и действующего законодательства.

В случае свидетельствования подлинности подписей лиц, имеющих право подписи документов для проведения расчетов, и оттисков печати работником ОАО «Белагропромбанк», юридическим лицам и индивидуальным предпринимателям необходимо представить пакет документов, подтверждающих полномочия данных лиц.

Документами, подтверждающими полномочия лиц, наделенных правом подписи документов для проведения расчетов, являются:

) для руководителя - выписка из решения (протокола) общего собрания, правления, иного органа управления юридического лица об избрании руководителя, либо решение собственника имущества - физического лица о назначении на должность руководителя и (или) трудовой договор (контракт), и (или) гражданско - правовой договор;

) для главного бухгалтера (бухгалтера) - приказ о назначении на должность главного бухгалтера (бухгалтера), и (или) трудовой договор (контракт), и (или) гражданско - правовой договор;

) для индивидуального предпринимателя - свидетельство о государственной регистрации без указания срока его действия;

) иные документы, подтверждающие полномочия лиц, наделенных правом подписи документов для проведения расчетов, в соответствии с законодательством.

Благодаря прогрессивным взглядам руководства, еще в начале 90-х гг. Белагропромбанком было инициировано введение в банковскую систему Беларуси последних разработок в области безналичных расчетов. Будучи одним из основателей национальной карточной системы "БелКарт", Белагропромбанк стал первым среди белорусских кредитно-финансовых институтов членом платежных ассоциаций VISA International и MasterCard/Europay, а также присоединился к системе REUTER и системе электронных платежей S.W.I.F.T.

Таким образом, в международном сообществе за Белагропромбанком прочно закрепилась репутация самого активного и надежного среди белорусских кредитно - финансовых учреждений.

На сегодняшний день филиальная сеть Белагропромбанка составляет более 90 точек продаж банковских продуктов, что позволяет эффективно и успешно сотрудничать как с крупными корпоративными клиентами, лидерами белорусской экономики, так и с предприятиями малого и среднего бизнеса, а также с населением по всей территории Республики Беларусь.

Сегодня Белагропромбанк не только успешно работает на отечественном финансовом рынке, но и достойно представляет Беларусь на международной арене, выступая партнером для своих клиентов.

Услугами ОАО «Белагропромбанк» можно воспользоваться в Минске, во всех областных и районных центрах Республики Беларусь в каждом из подразделений: ОПЕРУ центрального аппарата, 7 филиалах - областных управлениях, 277 расчётно-кассовых центрах и 69 пунктах обмена валют.

В 2006 году в ОАО «Белагропромбанк» был осуществлен процесс трансформации филиалов в Центры банковских услуг (ЦБУ) и перевод их на единый баланс.

Это позволило банку существенно сократить время проведения расчетных операций в иностранной валюте и между клиентами банка, что положительно отразилось на качестве обслуживания клиентов.

В настоящее время все центры банковских услуг по Республики Беларусь подотчетны Центральному офису.

ОАО «Белагропромбанк» сохранил в 2013 году устойчивость функционирования и финансового состояния, обеспечил выполнение обязательств в отношении клиентов в полном объеме и в установленные сроки, а также выполнение основных прогнозных показателей, утвержденных Основными направлениями денежно-кредитной политики Республики Беларусь на 2013 год.

Основные финансово - экономические показатели деятельности ОАО «Белагропромбанк» в 2013 году, рассчитанные на основе бухгалтерского баланса и нормативов безопасности функционирования банка за 2012-2013 гг. и их оценка, представлены в таблице 1.1.

Таблица 1.1 - Финансово-экономические показатели деятельности банка за 2013-2014гг.

Показатели

2013 год

2014 год

Отклонение

Темп изм., %

1 Объем активов, млн. руб. в том числе:

12404104,2

17089376,1

4686271,9

137,8

1.1 ценные бумаги, млн. руб.

239917,7

1458115,7

1218198,0

607,8

1.2 кредиты клиентам, млн. руб. в том числе:

5975270,7

11363365,3

5388094,6

190,2

1.2.1 просроченная задолженность по кредитам клиентам, млн. руб.

77658,5

49998,8

-27659,7

64,4

1.3 долгосрочные финансовые вложения, млн. руб.

8990,0

29785,9

20795,9

331,3

2 Активы, приносящие доход, млн. руб.

8105979,3

14652106,0

6546126,7

180,8

3 Специальный резерв на покрытие возможных убытков по активам и операциям, не отраженным на балансе, млн. руб.

439200,0

478900

39700,0

109,0

Объем собственных средств, млн. руб. в том числе:

1476935,6

2431597,0

954661,4

164,6

4.1 уставный фонд, млн. руб.

758464,0

1174075,0

45611,0

154,8

4.2 резервный фонд, млн. руб.

65078,3

245426,6

180348,3

377,1

4.3 фонд переоценки статей баланса, млн. руб.

328808,4

480427,3

151618,9

146,1

4.4 накопленная прибыль, млн. руб.

324584,9

531668,1

207083,2

163,8

Обязательства, млн. руб. в том числе:

10927168,6

14657779,1

3730610,5

134,1

5.1 кредиты и другие средства банков, млн. руб.

5967750,3

8270411,1

2302660,8

138,6

5.2 средства клиентов, млн. руб.

3552741,3

5494186,4

1941445,1

154,6

5.3 ценные бумаги, выпущенные банком, млн. руб.

94935,8

332433,5

237497,7

350,2

6 Прибыль отчетного года, млн. руб.

283210,5

387431,6

104221,1

136,8

7 Рентабельность:





7.1 активов, %

2,3

2,3

0,0

100,0

7.2 доходных активов, %

3,5

2,6

-0,9

74,3

7.3 собственного капитала, %

19,2

15,9

-3,3

82,8

8 Процентная маржа, %

716353,9

456693,8

-259660,1

63,8

9 Показатели ликвидности:





9.1 мгновенной ликвидности, (норма - 20%), %

331,5

153,6

-177,9

-

9.2 текущей ликвидности, (норма - 70%), %

245,5

79,2

-177,9

-

9.3 краткосрочной ликвидности, (норма - 1)

6,1

0,9

-5,2

-

9.4 минимальное соотношение ликвидных и суммарных активов, (норма - 20%), %

47,8

22,1

-25,7

-

10 Достаточность капитала:





10.1 нормативного капитала, (норма - 8%), %

19,4

18,3

-1,1

-

10.2 основного капитала, (норма - 4%), %

10,1

9,0

-1,1

-

11 Среднесписочная численность, чел.

2154

2311

157,0

107,3


Анализируя данные таблицы, можно сделать следующие выводы:

) активы банка в 2014 году возрасли на 37,8 % по сравнению с 2013 г. и составили 4686271,9 млн.руб.;

) портфель ценных бумаг составил в эквиваленте 1458115,7 млн.руб., превысив объем на начало 2014 года на 1218198,0 млн.руб. или в 6 раз. Основное влияние на роста портфеля оказало приобретение облигаций государственных органов номинированных в иностранной валюте;

) возросла почти в 2 раза сумма выданных кредитов. Следовательно, ведется активная работа по привлечению клиентов. И стоит замети, что совсем невелика сумма просроченных кредитов, а значит банк хорошо проверяет платежеспособность заемщиков;

) прибыль банка увеличилась на 36,8% и составила 387431,6 млн.руб. Можно предположить, что во многом это произошло за счет увеличения активов банка;

5)    капитал банка по состоянию на 1 января 2013 года и 1 января 2014 года составил 2431597,0 млн.руб. и 1476935,6 млн.руб соответственно. В отчетном году рост капитала банка произошел за счет получения прибыли в сумме 387431,6 млн.руб., пополнения уставного фонда в сумме 415611,0 млн.руб., переоценки основных средств и незавершенного строительства в размере 135115,2 млн.руб. и переоценки ценных бумаг в сумме 16503,6 млн.руб.

6)      обязательства банка увеличились за отчетный период на 34,1 % и составили в эквиваленте 14657779,1 млн.руб

)        в 2014 году банком приняты меры по восстановлению размера нормативного капитала как в реальном выражении, так и в валютной оценке, существенное снижение которого произошло в 2011 году под влиянием последствий высокой интенсивности инфляционных и девальвационных процессов. В результате проведенной работы нормативный капитал банка на 01.01.2013г. составил 2944352,9 млн.руб. и вырос за 2014 год на 1233942,2 млн.руб. или 72,1%;

)        рост капитализации позволяет банку покрывать возможные потери и поддерживать показатели достаточности капитала на высоком уровне. По состоянию на 01.01.2013г. показатель достаточности нормативно капитала составил 18,3% (при нормативе 8%), показатель достаточности основного капитала - 9,0% (при нормативе 4,0%);

)        показатели ликвидность соответствуют установленным нормам, хоть и снизились по сравнению с 2013 года. Их снижение во многом связано с инфляционными процессами, происходящими у нас в стране.

2. Бухгалтерский учет в ОАО «Белагропромбанк»

.1 Организация бухгалтерского учета и отчетности в банке

Современный банк является специфической организацией, выступающей как денежно-кредитный институт. Продуктом банковской деятельности являются услуги, связанные с кредитованием, организацией платежей и расчетов, ведением счетов юридических и физических лиц, хранением денежных средств и выполнением прочих банковских операций. Результатом работы банка является экономическая выгода, получаемая не только им самим, но и его клиентами.

Важное значение для эффективной работы банка имеет бухгалтерский учет, который обеспечивает формирование информации о движении активов и обязательств банка.

Бухгалтерский учет в банках представляет собой систему непрерывного и сплошного документального отражения информации о состоянии и движении имущества банков и обязательств банков методом двойной записи в денежном выражении на счетах бухгалтерского учета в соответствии с законодательством Республики Беларусь.

Основными задачами бухгалтерского учета в банках являются:

–          формирование полной и достоверной информации о деятельности банка и его финансовом положении, полученных доходах и понесенных расходах;

–          обеспечение при совершении банком операций внутренних и внешних пользователей своевременной информацией о наличии и движении активов и обязательств, а также об использовании материальных, трудовых и финансовых ресурсов в соответствии с утвержденными нормами, нормативами и сметами;

–          предотвращение отрицательных результатов деятельности банка и выявление резервов его финансовой устойчивости [1].

Ведение бухгалтерского учета и составление финансовой отчетности осуществляется с соблюдением следующих принципов:

–       непрерывности деятельности - банк должен исходить из того, что он будет осуществлять свою деятельность в будущем, а в случае возникновения угрозы его ликвидации активы и пассивы должны быть оценены с учетом возможных потерь при их предстоящей реализации;

–       осмотрительности (осторожности) - активы и пассивы, доходы и расходы должны быть оценены и отражены в бухгалтерском учете с достаточной степенью осторожности, чтобы не переносить уже существующие, потенциально угрожающие финансовому положению банка риски на следующие периоды;

–       постоянства правил бухгалтерского учета - банк должен обеспечить соблюдение в течение отчетного года принятой методики бухгалтерского учета (учетной политики);

–       начисления - все доходы и расходы, относящиеся к отчетному периоду, должны найти отражение в бухгалтерском учете и отчетности на счетах доходов и расходов в этом периоде независимо от фактического времени их поступления или оплаты соответственно;

–       приоритета экономического содержания над юридической формой -отражение в бухгалтерском учете и отчетности фактов деятельности исходя не столько из их правовой формы, сколько из экономического содержания;

–       достоверности - формирование учетной и отчетной информации в соответствии с требованиями законодательства;

–       раздельного отражения активов и пассивов - все счета активов и пассивов должны оцениваться отдельно и отражаться в бухгалтерском учете и отчетности в развернутом виде;

–       единицы измерения - активы и пассивы должны учитываться по их первоначальной стоимости на момент их признания в бухгалтерском балансе. Эта первоначальная стоимость не изменяется до момента прекращения их признания, если иное не предусмотрено законодательством;

–       преемственности входящего баланса - остатки на балансовых и внебалансовых счетах на начало текущего отчетного периода должны соответствовать остаткам на конец предшествующего отчетного периода;

–       существенности информации - информация считается существенной, если ее непредставление может повлиять на экономические решения пользователей, принимаемые на основе финансовой отчетности. Существенность зависит от размера и характера статей финансовой отчетности, оцениваемых в конкретных обстоятельствах;

–       сопоставимости - пользователи получают информацию о финансовом положении банка для определения тенденции ее изменения по сравнению с предшествующими или соответствующими отчетными периодами или деятельностью других банков [2, с.5].

Правила организации бухгалтерского учета и отчетности в открытом акционерном обществе «Белагропромбанк» разработаны на основании Банковского кодекса Республики Беларусь, Закона Республики Беларусь «О бухгалтерском учете и отчетности», Инструкции о порядке организации бухгалтерского учета и отчетности в Национальном банке и банках Республики Беларусь, утвержденной постановлением Совета директоров Национального банка Республики Беларусь от 26.06.2007 № 198 (далее - Инструкция № 198), других нормативных правовых актов Национального банка Республики Беларусь и определяют систему организации бухгалтерского учета и отчетности в открытом акционерном обществе «Белагропромбанк».

В расчетно-кассовом центре № 15 г.п. Глуск бухгалтерский учет всех операций ведется в головном банке, находящемся в г.Могилёве.

Операционный день - деятельность банка в течение рабочего дня, которая связана с приемом, оформлением, контролем первичных учетных документов клиентов и банка, отражением их в бухгалтерском учете, завершением обработки информации и формированием ежедневного баланса. Таким образом, операционный день банка состоит из двух частей. Первая часть - это банковский день, то есть время работы с клиентами и службами банка. Вторая часть операционного дня состоит из времени, необходимого для завершения обработки информации с формированием ежедневного баланса, который должен быть получен не позднее начала следующего операционного дня. Время начала и окончания (завершения) банковского и операционного дня в Банке устанавливается приказом Председателя Правления Банка [3].

Время начала и окончания банковского дня доводится до сведения клиентов Банка.

Основными составляющими организации операционного дня в Банке являются:

единый подход к срокам отражения, операций, совершенных в течение операционного дня, в регистрах бухгалтерского учета.

приём (оформление), контроль первичных учетных документов при осуществлении операций и отражении их в бухгалтерском учете.

распределение обязанностей и полномочий между ответственными исполнителями по приему (оформлению), контролю первичных учетных документов при осуществлении операций, отражению операций в бухгалтерском учете, формированию отчетности.

соблюдение установленного Банком документооборота с учетом требований нормативных правовых актов Национального банка, учетной политики Банка, локальных нормативных правовых актов Банка.

График документооборота составляется центральным аппаратом и Отделением. График документооборота, составленный центральным аппаратом, утверждается Председателем Правления Банка и определяет в том числе взаимодействие структурных подразделений центрального аппарата, центрального аппарата и Отделения, РКЦ. График документооборота, составленный Отделением, утверждается управляющим Отделением и определяет в том числе прохождение документов между структурными подразделениями Отделения, РКЦ, и между Отделением и РКЦ, центром розничного бизнеса, находящимися в его организационном управлении.

Регистры бухгалтерского учета подразделяются на регистры аналитического учета и регистры синтетического учета. Регистры бухгалтерского учета составляются на бумажных или машинных носителях информации.

К регистрам аналитического учета относятся: лицевые счета, карточки, журналы (книги), таблицы, картотеки (документы).

Основным регистром аналитического учета является лицевой счет. Остальные регистры служат для ведения аналитического учета по ряду балансовых и внебалансовых счетов (по каждой кассе, видам валют, каждому банкомату, договору, инвентарному объекту, месту хранения, срокам платежа).

Номер лицевого счета содержит 13 разрядов. Структура номера лицевого счета такова:

АААА ВВВВВВВВ К,

где АААА - балансовый счет 4-го порядка в соответствии с планом счетов;

ВВВВВВВВ - номер индивидуального счета (порядок нумерации клиентов регламентируется банком самостоятельно);

К - контрольный ключ, который предназначен для проверки правильности указания номера лицевого счета при обработке расчетных и кассовых документов. Он рассчитывается с использованием весовых коэффициентов, устанавливаемых каждому разряду исходя из номера банка (филиала, отделения), балансового счета и номера лицевого счета клиента (номера внутрибанковского счета). Контрольный ключ предохраняет информацию от субъективных ошибок оператора, а также от искажения в каналах передачи информации при вводе.

При открытии лицевых счетов необходимо учитывать, что номера ранее закрытых лицевых счетов могут присваиваться вновь открытым лицевым счетам по истечении трех лет после даты закрытия.

Банк вправе осуществлять ведение одной книги регистрации открытых и закрытых лицевых счетов, в которой будет регистрироваться открытие и закрытие всех лицевых счетов.

Информация, отражаемая на аналитических счетах на основании первичных учетных документов систематизируется в регистрах аналитического учета.

Для ведения аналитического учета в банке применяются также такие регистры как карточки, книги, журналы, которые ведутся на бумажных или машинных носителях информации. В этих документах отражаются данные о наличии и движении основных средств, нематериальных активов, материалов банка, бланков строгой отчетности, заготовок банковских пластиковых карточек и прочих ценностей.

Аналитический учет в банке ведется в денежной (стоимостной) оценке. При этом аналитический учет операций в иностранной валюте ведется в двойной оценке: в иностранной валюте по ее номиналу и в рублевом эквиваленте по официальному курсу белорусского рубля по отношению к соответствующей иностранной валюте, установленному Национальным банком.

Аналитический учет материальных ценностей ведется в количественно-суммовой оценке.

В синтетическом учете информация о банковской деятельности отражается в обобщенном виде в денежной оценке и только в белорусских рублях.

Основными элементами системы синтетического учета в банке являются синтетические счета и регистры синтетического учета.

Синтетические счета представлены балансовыми счетами 2-го, 3-го и 4-го порядка, а также внебалансовыми счетами 2-го, 3-го, 4-го и 5-го порядка.

Регистрами синтетического учета в банке являются:

ежедневный баланс;

кассовый журнал;

оборотная ведомость;

проверочная ведомость,

Ежедневный баланс банка построен по принципу односторонней группировки счетов - в одном классе могут присутствовать как активные, так и пассивные счета. Счета бухгалтерского учета располагаются в принятой последовательности по классам, а показатели (суммы) по счетам выносятся в колонки «актив» и «пассив».

В ежедневном балансе отражаются обороты по дебету и кредиту за день, исходящие остатки по активу и пассиву по каждому балансовому счету IV порядка с промежуточными итогами по балансовым счетам III и II порядков. В балансе выводятся итоги по каждому классу баланса и в целом по банку. По внебалансовым счетам отражаются обороты по приходу и расходу и исходящие остатки.

Кассовый журнал составляется на основании документов по приходу и расходу кассы и содержит записи операций, в которых указываются номера лицевых счетов клиентов, код отчетного данного, номер документа, частные суммы операций и итоги по журналу, которые затем сверяются с данными по приходу и расходу кассы.

Оборотная ведомость по балансовым счетам включает в себя входящие остатки на начало периода, обороты, накопленные за соответствующий период, и исходящие остатки на конец периода. Оборотная ведомость по балансовым счетам составляется в разрезе счетов IV порядка с промежуточными итогами по счетам III и II порядков. Оборотная ведомость по внебалансовым счетам включает в себя информацию о входящих остатках на начало периода, накопленных оборотах по приходу и расходу за соответствующий период и исходящих остатках на конец периода.

Проверочная ведомость составляется ежемесячно и содержит информацию об остатках всех лицевых счетов, открытых на балансе банка. В проверочной ведомости выводятся промежуточные итоги остатков по балансовым счетам IV, III, II порядков, по каждому классу баланса и в целом по активу и пассиву. Итоги по балансовым счетам IV, III, II порядков, по каждому классу баланса и в целом по активу и пассиву проверочной ведомости сверяются с соответствующими итогами по балансовым счетам ежедневного баланса. Результат сверки удостоверяется подписью главного бухгалтера или лица, им уполномоченного.

Все первичные документы за текущий операционный день подлежат подсчету с получением итогов, которые сверяются с данными ежедневного баланса.

.2 Учет и документальное оформление безналичных расчетов по поручению клиента

Безналичные расчеты между юридическими лицами, а также между юридическими и физическими лицами осуществляются в соответствии с требованиями Инструкции о банковском переводе № 66 от 29 марта 2001 года, утвержденной Постановлением Национального банка РБ.

Безналичные расчеты проводятся на основании расчетных документов установленной формы и с соблюдением соответствующего документооборота. В зависимости от вида расчетных документов, способа платежа и организации документооборота в банке, плательщиков и получателей средств в РКЦ № 15 г. п. Глуск филиала ОАО «Белагропромбанк» различают следующие основные формы безналичных расчетов: платежные поручения; платежные требования; платежные требования-поручения; расчетные чеки; банковские пластиковые карточки.

Конкретные формы расчета определяются на основе соглашения между поставщиком и получателем продукции и фиксируются в договоре на поставку продукции.

Платёжное поручение ¾ это платежная инструкция плательщика, согласно которой банк-отправитель осуществляет перевод денежных средств в банк-получатель для зачисления на счет бенефициара.

Документооборот при расчетах платежными поручениями представлен на рисунке 2.2.1

Рис.2.2.1 Схема расчетов платежным поручением

) отгрузка товаров и отсылка отгрузочных документов плательщику;

) оформление платежного поручения и представление его в банк для исполнения;

)        списание денежных средств со счета плательщика и перевод их в банк получатель;

)        зачисление переведенных денежных средств на счет бенефициара и извещение его о переводе.

Если на счете плательщика нет необходимой суммы денежных средств, банк не должен принимать платежное поручение к исполнению. Исключением является ситуация, когда договором между банком и плательщиком предусмотрено предоставление кредита на проведение расчетных операций при отсутствии или недостатке средств на счете плательщика. В этом случае банк принимает платежное поручение и исполняет его за счет предоставленных в кредит денежных средств.

Достоинствами расчетов платежными поручениями наряду с их универсальностью является простота документооборота и скорость перечисления средств. В этой форме заложена возможность максимального приближения момента отгрузки товаров к моменту их оплаты, если плательщик сразу оформит и представит платежное поручение в банк.

Платежное требование ¾ это платежная инструкция, содержащая требования бенефициара к плательщику об уплате определенной суммы через банк.

При расчетах платежными требованиями используется акцептная и безакцептная формы инкассо. Безакцептная форма инкассо применяется при списании средств со счета плательщика в бесспорном порядке, на основании исполнительных документов, определяемых действующим законодательством. Акцептная форма используется при расчетах за отгруженные товары, произведенные работы, оказанные услуги и других оговоренных сторонами платежах. В этом случае плательщик передает в банк-отправитель заявление на акцепт, форму которого банки разрабатывают самостоятельно. Акцепт плательщика может быть предварительным и последующим.

Схема документооборота при расчетах платежными требованиями с последующим акцептом показана на рисунке 2.2.2

Рис. 2.2.2 Схема расчетов платежным требованием с последующим акцептом.

1)   отгрузка товаров и отсылка отгрузочных документов плательщику;

2)   представление бенефициаром платежного требования в банк;

3)   принятие платежного требования банком-исполнителем на инкассо и передача его в банк-отправитель;

4)   принятие платежного требования банком-отправителем к исполнению и передача его плательщику для акцепта;

5)   передача заявления на последующий акцепт после проверки плательщиком в течение установленного срока акцепта обоснованности требования;

6)   списание денежных средств со счета плательщика и перевод их в банк-получатель;

7)   зачисление переведенных денежных средств на счет бенефициара и извещение его о переводе.

Заявление на последующий акцепт плательщик должен представить в банк - отправитель в течение пяти банковских дней, не считая дня поступления платежного требования в банк. Плательщик может отказаться от акцепта платежного требования полностью или частично, если бенефициаром не выполнены или ненадлежащим образом выполнены условия договора. При полном отказе банк-отправитель возвращает платежное требование в банк-получатель без исполнения, при частичном ― исполняет в сумме, акцептованной плательщиком.

При отсутствии либо недостаточности средств на счете плательщика платежные требования в неоплаченной сумме учитываются по приходу счета 99814 «Расчетные документы, не оплаченные в срок». При оплате данные документы в оплаченной сумме списываются в расход по указанному счету.

Рассматриваем пример. Клиент филиала банка А направил платежную инструкцию со статусом «срочный» на 10 млн.руб для перевода 10 млн.руб. в пользу клиента банка Б. Бухгалтерские проводки приведем в таблице 2.2.1.

Таблица 2.2.1 - Бухгалтерские проводки

Операция

Дебет

Кредит

Сумма (тыс.руб)

1 В филиале банка А списание средств с р/с плательщика и субкорсчета филиала

Р/с плательщика 3012

6100А

10

2 Списание средств в головном банке А с кор и субкор счетов для проведения платежа

6110

1201

10

3 В Национальном банке списание средств с корсчета банка-плательщика и зачисление их на корсчет банка получателя

3200А

3200Б

10

4 В головном банке Б зачисление суммы платежа на корсчет и субкорсчет филиала

1201Б

6110Б

10

5 В филиале банка Б зачисление суммы платежа на субкорсчет филиала и р/с клиента-получателя средств

6100Б

3012 Р/с получателя

10

6 В случае, если расчет производится через головные банки, то:




6.1 в головном банке А

3012

1201А

10

6.2 в национальном банке

3200А

3200Б

10

1201Б

3012

10

7 В случае, если расчет производится в пределах одного банка (его филиалов А и Б)

3012А

3012Б

10


Если платежное требование акцептовано плательщиком, но на его счете отсутствуют средства или их недостаточно для платежа, неоплаченное или частично оплаченное платежное требование помещается в картотеку к внебалансовому счету "Расчетные документы, не оплаченные в срок". Оплата документов из этой картотеки осуществляется по мере поступления средств на текущий счет плательщика в законодательно установленной очередности.

Для оплаты платежных требований в порядке предварительного акцепта плательщик должен представить в банк-отправитель заявление на предварительный акцепт, где он указывает наименования бенефициаров, номера и даты заключенных договоров, по которым согласен произвести оплату без дополнительного подтверждения, и другую необходимую информацию. В свою очередь платежные требования, поступившие от бенефициара, должны содержать пометку об оплате с предварительным акцептом. Схема документооборота при расчетах платежными требованиями с предварительным акцептом показана на рисунке 2.2.3.

Рис. 2.2.3 Схема расчетов платежным требованием с предварительным акцептом

1)      отгрузка товаров и отсылка отгрузочных документов плательщику;

2)      передача заявления на предварительный акцепт (до поступления платежного требования в банк-отправитель);

3)      представление бенефициаром платежного требования в банк;

4)      принятие платежного требования банком-исполнителем на инкассо и передача его в банк-отправитель;

)        списание денежных средств со счета плательщика и перевод их в банк - получатель;

)        зачисление переведенных денежных средств на счет бенефициара и извещение его о переводе.

Преимущества расчетов платежными требованиями заключаются в том, что контроль за порядком их проведения осуществляется всеми участниками, включая банки. Обеспечивается строгая адресность доставки расчетных документов, так как они передаются для исполнения через банки. Основным недостатком, как и в рассмотренных ранее формах расчетов, является отсутствие гарантии платежа, поскольку на счете плательщика может не оказаться необходимой суммы средств. Кроме того, расчеты платежными требованиями довольно трудоемки, их документооборот включает больше этапов, чем документооборот при расчетах платежными поручениями и платежными требованиями-поручениями.

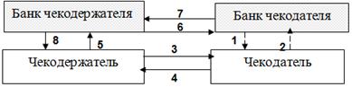
Чек ¾ это ценная бумага, содержащая ничем не обусловленное распоряжение чекодателя произвести выплату указанной в нем суммы чекодержателю.

В Республике Беларусь для расчетов юридических лиц используются чеки из чековых книжек. Расчеты чеками относятся к гарантированным платежам, поэтому они осуществляется в два этапа: сначала плательщик получает чековую книжку на сумму предварительно депонированных средств, а затем осуществляется расчет чеком (рисунок 2.2.4).

Рис. 2.2.4 Схема расчетов чеками из чековой книжки

1)   представление заявления-обязательства на получение чековой книжки;

2)   выдача чековой книжки на сумму денежных средств, депонированных на счете специального режима.

3)   передача товаров чекодателю;

4)   прием чека из чековой книжки чекодержателем в уплату за товары;

5)   передача чека в банк вместе с поручением-реестром;

6)   принятие чека к оплате и отсылка его с поручением-реестром в банк чекодателя;

7)   оплата чека со счета специального режима;

8)   зачисление средств на счет чекодержателя и извещение его об оплате.

Срок действия чековой книжки составляет 1 год. По его истечении чекодатель должен сдать ее в банк (или по желанию - досрочно). Если при этом депонированная сумма чековой книжки использована не полностью, неизрасходованные денежные средства возвращаются клиенту. В случае, когда по истечении срока действия в чековой книжке остались неиспользованные чеки и на счете специального режима имеются денежные средства, по заявлению чекодателя срок действия чековой книжки может быть продлен банком еще на один год.

В течение срока действия чековой книжки она может пополняться банком по желанию чекодателя. Если при полном использовании чеков из чековой книжки по ней остается неиспользованный остаток, на этот остаток по просьбе клиента банк может выдать новую чековую книжку. Юридическому лицу при необходимости может быть выдано несколько чековых книжек на имя разных его представителей.

Основным достоинством расчетов чеками является гарантия платежа, достигаемая за счет предварительного депонирования денежных средств. К недостаткам можно отнести усложненный документооборот.

Пластиковая карточка - платежный инструмент, посредством которого ее держатели могут осуществлять безналичные расчеты и получать наличные денежные средства.

Расчеты банковскими пластиковыми карточками предполагают наличие определенной системы, в состав которой входят банки, иные участники, которые совместно осуществляют выпуск в обращение и операции с использованием платежных карточек. В составе системы выделяют ее владельца, банк-эмитент, банк-эквайер (проводит операции по обслуживанию карточек). Банк-эмитент является и банком-эквайером, но банк-эквайер не обязательно есть банк-эмитент.

Безналичные расчеты с использованием пластиковых карточек совершаются согласно договору, заключаемому банком с владельцем системы расчетов по установленным им стандартам и правилам.

.3 Учет и документальное оформление кредитных операций банка

Кредитование - это лицензируемая банковская деятельность по предоставлению банком (кредитодателем) кредита от своего имени и за свой счет на условиях возвратности, платности и срочности с заключением между кредитодателем и кредитополучателем кредитного договора.

Кредиты в РКЦ «Глуск» предоставляются для юридических и физических лиц, индивидуальных предпринимателей.

Юридическим лицам кредиты предоставляются, как правило, на цели, связанные с созданием и движением оборотных и внеоборотных активов. Физическим лицам кредиты предоставляются на потребительские нужды и финансирование недвижимости.

Для рассмотрения вопроса о выдаче кредита юридическое лицо представляет в РКЦ следующие документы:

–   ходатайство (заявку) на получение кредита;

–   анкету кредитополучателя ;

–   копию годового бухгалтерского баланса со всеми приложениями к нему;

–   копию бухгалтерского баланса и отчета о прибылях и убытках на последнюю дату перед датой обращения в банк;

–   документы об обоснованности сроков возврата кредита (кроме кредитов по выплате заработной платы);

–   копии договоров контрактов или других документов в подтверждение кредитуемой сделки;

–   документы по обеспечению исполнения обязательств;

–   документы, подтверждающие полномочия лиц на заключение договоров с банком;

–   другие документы по усмотрению банка.

Документы, предоставляемые юридическим лицом в РКЦ г.п. Глуск для получения кредита, передаются в отделение г.Могилёв. В отделении проводят проверку правильности заполнения и соответствие всех данных действительности и выносят решение по предоставлению кредита либо отказа в нем.

Кредит предоставляется после заключения в письменной форме кредитного договора, согласно которому банк (кредитодатель) обязуются предоставить денежные средства (кредит) другому лицу (кредитополучателю) в размере и на условиях, определенных договором, а кредитополучатель обязуется возвратить кредит и уплатить проценты за пользование им.

Предоставление кредита осуществляется в соответствии с условиями кредитного договора:

в безналичном порядке путем перечисления банком денежных средств на счет кредитополучателя;

в безналичном порядке либо путем перечисления банком денежных средств в оплату расчетных документов, представленных кредитополучателем, либо путем использования денежных средств в соответствии с указаниями кредитополучателя;

путем выдачи наличных денежных средств кредитополучателю - физическому лицу или индивидуальному предпринимателю (кроме лиц, осуществляющих предпринимательскую деятельность с открытием текущих (расчетных) счетов) [5].

Внебалансовый учет возникших обязательств банка перед клиентом по предоставлению денежных средств по кредитным договорам отражается в бухгалтерском учете проводкой:

Приход 99112 «Обязательства перед клиентом по предоставлению денежных средств».

В случае исполнения обязательства по предоставлению денежных средств в полной сумме в день его возникновения отражение его в бухгалтерском учете по внебалансовому счету 99112 «Обязательства перед клиентом по предоставлению денежных средств» не производится, если же исполняется только часть обязательства по предоставлению денежных средств, то на внебалансоавом счете отражается его оставшаяся часть.

Списание суммы исполненных (частично исполненных), прекративших действие обязательств банка по предоставлению кредита отражается в учете:

Расход 99112 «Обязательства перед клиентом по предоставлению денежных средств».

Принятые от клиентов обеспечения исполнения обязательств по кредитам учитываются на внебалансовых счетах 99551 «Залог, при котором предмет залога остается у залогодателя»; 99553 «Залог товаров в обороте»; 99552 «Ипотека»; 99555 «Залог имущественных прав (требований)»; 99034 «Требования банка по гарантиям и поручительствам».

Предоставление денежных средств в форме краткосрочного и долгосрочного кредитов и порядок бухгалтерского учета показаны на примере коммерческой организации в таблице 2.3.1

Таблица 2.3.1 - Корреспонденция счетов бухгалтерского учета предоставления денежных средств в форме краткосрочного и долгосрочного кредитов коммерческим организациям

Содержание операции

Корреспонденция счетов


Дебет

Кредит

1. Предоставлен кредит в безналичной форме

2120 «Краткосрочные кредиты коммерческим организациям»

3012 «Текущий (расчетный) счет»


2134 «Иные долгосрочные кредиты коммерческим организациям»


2. Предоставлен кредит наличными денежными средствами

2120 «Краткосрочные кредиты коммерческим организациям»

1011 «Денежные средства в кассе»


2134 «Иные долгосрочные кредиты коммерческим организациям»


3. Предоставлен кредит с использованием банковской пластиковой карточки

2120 «Краткосрочные кредиты коммерческим организациям»

3112 «Карт-счета коммерческих организаций»


2134 «Иные долгосрочные кредиты коммерческим организациям»


4. Предоставлен овердрафтный кредит



4.1. Путем зачисления на текущий (расчетный) счет коммерческой организации

2120 «Краткосрочные кредиты коммерческим организациям»

3012 «Текущий (расчетный) счет коммерческой организации»


2134 «Иные долгосрочные кредиты коммерческим организациям»


4.2. Путем зачисления на карт-счет коммерческой организации

2120 «Краткосрочные кредиты коммерческим организациям»

3112 «Карт-счета коммерческих организаций»


2134 «Иные долгосрочные кредиты коммерческим организациям»


5. Оприходовано обеспечение исполнения обязательств по кредитному договору



5.1. В виде залога

955Х «Залог и прочие виды обеспечения полученные»


5.2. В виде гарантий и поручительств

99034 «Требования банка по гарантиям и поручительствам»


5.3. В виде разных ценностей и документов (страховых полисов)

99839 «Разные ценности и документы»



Погашение (возврат) кредита и уплата процентных и иных доходов осуществляются кредитополучателем как в безналичной форме, так и наличными денежными средствами ежемесячно или в ином порядке в соответствии с кредитным договором и законодательством Республики Беларусь.

По кредитам, предоставленным в белорусских рублях, погашение производится в белорусских рублях (если иное не предусмотрено кредитным договором).

При приеме наличных денежных средств кассиром в погашение задолженности по кредитному договору для учета денежных средств используется балансовый счет 3819 «Расчеты по прочим операциям».

При погашении задолженности по кредитам, предоставленным посредством личной банковской кредитной пластиковой карточки, допускается использование счета 3812 «Расчеты по операциям с чеками и банковскими пластиковыми карточками» в соответствии с законодательством Республики Беларусь.

При наличии на текущем (расчетном) счете денежных средств в достаточном объеме погашение кредитной задолженности отражается в бухгалтерском учете, как показано в таблице 2.3.2

Таблица 2.3.2 - Корреспонденция счетов бухгалтерского учета погашения задолженности по краткосрочным и долгосрочным кредитам коммерческим организациям

Содержание операции

Корреспонденция счетов


Дебет

Кредит

1 Погашена кредитная задолженность в валюте кредита

3012 «Текущие (расчетные) счета коммерческих организаций»

2120 «Краткосрочные кредиты коммерческим организациям»



2134 «Иные долгосрочные кредиты коммерческим организациям»

Списано принятое ранее обеспечение по кредитному договору в виде залога при его погашении


955Х «Залог и прочие виды обеспечения полученные»

Списано принятое ранее обеспечения по кредитному договору в виде гарантий и поручительств


99034 «Требования банка по гарантиям и поручительствам»

Списано принятое ранее обеспечение по кредитному договору в виде разных ценностей и документов


99839 «Разные ценности и документы»

Погашен кредит, предоставленный в иностранной валюте белорусскими рублями по официальному курсу

3012 «Текущие (расчетные) счета коммерческих организаций»

6911 «Рублевый эквивалент валютной позиции»

Погашен кредит, предоставленный в иностранной валюте

6901 «Валютная позиция»

2120 «Краткосрочные кредиты коммерческим организациям»



2134 «Иные долгосрочные кредиты коммерческим организациям»


За пользование кредитом заемщик уплачивает проценты банку в размерах, предусмотренных кредитным договором. Проценты начисляются за период со дня выдачи кредита включительно по день, предшествующий дню погашения кредита (закрытия счета), если иное не предусмотрено договором.

Исчисление и учет процентов по кредитам осуществляется в соответствии с требованиями законодательства Республики Беларусь, а также на основании условий кредитного договора банка с клиентом.

В зависимости от условий договора при начислении процентов количество дней в году может быть условное (360) или точное (365 или 366 в високосном году). При расчете суммы процентов исходя из условного количества дней в году (360) количество дней в месяце принимается за 30. В месяцах, имеющих 31 день, 31-е число в расчет не принимается, а в феврале остаток за последнее число повторяется столько раз, сколько дней не достает до 30.

В случае досрочного погашения основного долга по кредиту банк производит перерасчет суммы процентов за фактическое время пользования кредитом со дня выдачи первой суммы кредита по день полного его погашения исходя из фактически сложившейся задолженности.

В учете проценты относятся на доходы банка и отражаются на банковских счетах в соответствии с принципом начисления, согласно которому процентные доходы, относящиеся к отчетному периоду, отражаются в бухгалтерском учете и финансовой отчетности на счетах доходов в этом периоде независимо от фактического времени их поступления.

При получении процентных доходов в банке составляются проводки:

Дебет счета клиентов (301Х, 302Х, 311Х) - на всю сумму выплаченных процентных доходов;

Кредит счета по учету доходов группы 80 «Процентные доходы» - в части сумм, относящихся к текущему отчетному периоду;

Кредит 6431 «Доходы будущих периодов - процентные доходы»- на сумму превышения фактически выплаченных процентов и процентов, относящихся к отчетному периоду.

В конце каждого следующего отчетного периода в части сумм процентных доходов, относящейся к текущему отчетному периоду:

Дебет 6431 «Доходы будущих периодов - процентные доходы»;

Кредит счета по учету процентных доходов группы 80.

В случае несовпадения расчетного периода для начисления процентов с отчетным периодом (например, расчетный период с 21 числа предыдущего месяца по 20 число текущего месяца), проценты за период несовпадения (то есть с 21 по 30 (31) число отчетного месяца) отражаются в учете как доходы на последнее число отчетного месяца:

Дебет 2Х7Х «Начисленные процентные доходы по кредитам»;

Кредит счета по учету процентных доходов группы 80.

По мере фактического поступления процентов их сумма списывается проводкой:

Дебет счета клиентов (301Х, 302Х, 311Х);

Кредит 2Х7Х «Начисленные процентные доходы по кредитам».

За период с 1 по 20 число месяца, то есть за период совпадения отчетного и расчетного периодов банк на основании ведомости начисленных процентов делает проводки:

Дебет счета клиентов (301Х, 302Х, 311Х);

Кредит счета по учету процентных доходов группы 80.

.4 Бухгалтерский учет межбанковских расчетов

Межбанковские расчеты совершаются на базе открытых корреспондентских счетов. Различают межбанковские расчеты внутри страны, которые совершаются в централизованном и децентрализованном порядке, и международные расчеты, которые осуществляются децентрализовано.

Межбанковские расчеты внутри страны, включая расчеты по сделкам купли-продажи иностранной валюты и ценных бумаг, купли-продажи кредитных ресурсов, с использованием пластиковых карточек, производятся в основном централизованно, посредством корреспондентских счетов, открытых каждым банком в Национальном банке Республики Беларусь. Децентрализованные расчеты внутри страны осуществляются между банками-резидентами по открытым друг у друга корреспондентским счетам в иностранной валюте, как правило, для последующих международных расчетов.

Межбанковские расчеты - это безналичные расчеты по выполнению денежных требований и обязательств по собственным платежам между банками, банками и небанковскими кредитно-финансовыми организациями, а также по платежам, инициированным клиентами [5, с.9].

Порядок проведения межбанковских расчетов в Республике Беларусь регламентирует Инструкция по осуществлению межбанковских расчетов через автоматизированную систему межбанковских расчетов Национального банка Республики Беларусь, утвержденная постановлением Правления Нацбанка РБ от 10.03.2005 № 37.

В соответствии с принципами функционирования национальной платежной системы межбанковский платежный оборот делится на два потока.

Основной поток охватывает расчеты по платежам, которые совершаются в режиме реального времени на валовой основе. Валовая основа предполагает проведение расчета только в полной сумме, без всякого зачета. Система таких расчетов, являясь центральным звеном платежной системы, получила название BISS (Belarus Interbank Settlement System). Она подразумевает ведение расчетов исключительно в электронном виде, обработку информации по мере поступления средств и только в полном объеме. При недостатке средств расчеты не выполняются, образуется очередь электронных расчетных документов, управление которой осуществляется банками по принципу установления приоритетов. Переводы Национального банка Республики Беларусь обладают наивысшим приоритетом, другим участникам системы присваивается повышенный или обычный приоритет. Отправленные участниками платежи не могут быть отозваны с момента приема.

Система BISS также отражает клиринг: а) по сделкам купли-продажи ценных бумаг и инструментов срочного рынка, проводимый в течение дня по ценным бумагам в расчетно-клиринговой системе на чистой основе; б) по операциям с использованием банковских пластиковых карточек, проводимый процессинговыми центрами соответствующих систем расчетов с использованием банковских пластиковых карточек на чистой основе.

Под «чистой основой» понимают накопление взаимных требований и обязательств по каждому участнику с последующим вычислением чистых дебетовых или кредитовых позиций. Чистая кредитовая позиция есть положительная разница между поступлениями и платежами участника расчетов; чистая дебетовая позиция - это превышение платежей над поступлениями, имеющее отрицательное значение.

При расчетах через АС МБРЦ обязательно:

признание платежа окончательным происходит только после отражения операции но корреспондентским счетам банков - участников расчетов;

неисполнение к завершению рабочего дня расчетных документов означает их аннулирование.

Межбанковские расчеты могут осуществляться двумя способами:

централизованно;

децентрализовано.

Централизованная система предусматривает наличие единого банка, в котором банкам открыты корреспондентские счета другим банкам. При этом осуществление платежей проводится через корреспондентские счета коммерческих банков, открытые в Национальном банке. Пример таких расчетов был рассмотрен в таблице 2.4.1.

Децентрализованная система предусматривает заключение корреспондентских отношений между юридически самостоятельными банками одной страны либо разных государств путем открытия ими друг у друга корреспондентских счетов напрямую, децентрализовано.

Таблица 2.4.1 - Учет межбанковских расчетов на децентрализованной основе

Банк - участник расчетов

Перечисление денежных средств путем кредитования счета «Ностро» банка-корреспондента

Перечисление денежных средств путем дебетования счета «Лоро» банка-респондента.


Дебет

Кредит

Дебет

Кредит

В филиале банка отправителя

Счет плательщика

6101-списание средств со счета плательщика

Счет плательщика

6101- списание средств со счета плательщика;

В головном банке-отправителе

6111

1701-зачисление средств на счет «Лоро» банка-получателя

6111

1501 - списание средств со счета «Ностро» банка-отправителя;

В головном банке получателя:

1501

6110 - зачисление средств на счет «Ностро» банка-получателя

1701

6110 - списание средств со счета «Лоро» банка-отправителя;

В филиале получателя

6001

счет бенефициара - зачисление средств на счет бенефициара.

6101

счет бенефициара


РКЦ № 15 г. п. Глуск филиала ОАО «Белагропромбанк» реализует оба способа организации расчетов.

Расчеты внутри страны осуществляются только через корреспондентские счета в Национальном банке. Взаимоотношения между головным банком и ЦБУ осуществляются через субкорреспондентские счета, на которые распространяются те же правила ведения операций, что и на корреспондентские.

Корреспондентский счет банка открывается в Национальном банке на пассивном балансовом счете 3200 «Корреспондентские счета банков для внутриреспубликанских расчетов». Каждому банку на балансовом счете 3200 открывается лицевой счет.

В банках средства на корреспондентском счете учитываются на активном балансовом счете 1201 «Корреспондентский счет в Национальном банке Республики Беларусь для внутриреспубликанских расчетов». Счета 1201 и 3200 являются зеркальным отражением друг друга. Кредитовое сальдо по счету 3200, открытого на балансе Национального банка, является дебетовым сальдо счета 1201, открытого на балансе банка.

На балансе филиала средства на субкорреспондентском счете в головном банке учитываются на активном балансовом счете 6100 «Субкорреспондентские счета филиала в банке для расчетов в национальной валюте». На балансе головного банка эти средства учитываются на пассивном балансовом счете 6110 «Субкорреспондентские счета филиалов для расчетов в национальной валюте». Счет 6100, открытый в филиале, является зеркальным по отношению к счету 6110, открытому в головном банке. Каждому филиалу в головном банке на балансовом счете 6110 открывается отдельный лицевой счет. Расчеты между филиалами одного банка осуществляются, минуя корреспондентские счета.

Межбанковские расчеты в иностранной валюте, а также межбанковские расчеты в национальной валюте с банками-нерезидентами осуществляются белорусскими банками децентрализованным способом.

Учет межбанковских расчетов ведется с использованием счетов «Лоро» и «Ностро». Эти счета являются зеркальным отображением друг друга. Один и тот же корреспондентский счет для банка-респондента является счетом «Ностро», а для банка-корреспондента - «Лоро», т.е. «Ностро» - это наш счет у них, а «Лоро» - их счет у нас.

«Ностро» является активным счетом и открывается на балансе банка-респондента. На нем отражаются средства банка-респондента в других банках. В качестве счетов «Ностро» выступают счета:

1501 «Корреспондентские счета в банках-резидентах»;

1502 «Корреспондентские счета в банках-нерезидентах».

«Лоро» является пассивным счетом и открывается на балансе банка-корреспондента. На нем отражаются средства банков-респондентов, находящиеся на счете в банке-корреспонденте:

1701 «Корреспондентские счета банков-резидентов»;

1702 «Корреспондентские счета банков-нерезидентов».

Для межфилиальных расчетов в иностранной валюте используется централизованный способ расчетов через счета «Ностро» и «Лоро», открытые на балансах головных банков. При этом расчеты ведутся с использованием счетов:

в филиале банка: активный счет 6101 «Субкорреспондентские счета филиала для расчетов в иностранной валюте»;

в головном банке как зеркальное отображение счета 6101: пассивный счет 6111 «Субкорреспондентские счета филиалов для расчетов в иностранной валюте».

Автоматизированная система межбанковских расчетов (АС МБР) представляет собой совокупность норм, правил, процедур и программно-технических средств, посредством которых осуществляются межбанковские расчеты между участниками этой системы. Оператором системы является расчетный центр Национального банка, участниками - Национальный банк и банки.

Основным функциональным компонентом АС МБР является система BISS (Belarus Interbank Settlement System) - система межбанковских расчетов Национального банка, в которой в режиме реального времени осуществляются межбанковские расчеты по срочным и несрочным денежным переводам, а также по результатам клиринга в смежных системах.

Для осуществления расчетов Национальный банк и банки-участники системы BISS на основании оформленных в соответствии с законодательством Республики Беларусь платежных документов формируют и передают в систему BISS посредством программно-технических средств электронные платежные документы (ЭПД), на основании которых производятся расчеты между участниками системы.

Порядок отражения в учете движения денежных средств при проведении межбанковских расчетов зависит от того, где открыты счета плательщика и получателя средств. Проводки по отражению МБР по корсчетам и субкоррсчетам составляются программно:

Если плательщик и бенефициар обслуживаются в одном учреждении банка, корреспондентские (субкорреспондентские)счета не затрагиваются.

Если плательщик и бенефициар обслуживаются в учреждениях (филиалах) системы одного банка, движение средств отражается только по субкорреспондентским счетам, корреспондентский счет банка в Национальном банке не затрагивается.

Движение по корреспондентский счету головного банка отражается лишь в том случае, если плательщик и получатель средств обслуживаются в разных системах банков (см. таблица 2.4.2).

Таблица 2.4.2 - Проводки по отражению МБР (в филиалах разных систем)

Банк - участник расчетов

Дебет счета

Кредит счета

Филиал плательщика

Счет плательщика

6100

Национальный банк

3200 (банка - отправителя)

3200 (банка-получателя)

Банк - отправитель

6110

1201

Банк - получатель

1201

6110

Филиал бенефициара

6100

Счет бенефициара


Банк-отправитель - банк, с корреспондентского счета которого осуществляется списание денежных средств по межбанковским расчетам; банк-получатель - банк, на корреспондентский счет которого осуществляется зачисление денежных средств по межбанковским расчетам.

В платежной инструкции клиента или банка указывается прямая корреспонденция счетов, например: Д счет 3012 плательщика, К 3012 счет бенефициара (получателя платежа). Указываются также банки (филиалы) и их БИК.

Банк-отправитель на основании оформленных в соответствии с законодательством РБ платежных документов от своего имени формирует электронные платежные документы (ЭПД) для передачи в систему BISS или реестры входящих платежей для передачи их в клиринговую систему прочих платежей. Если ЭПД удовлетворяют параметрам административного контроля, они подлежат исполнению Национальным банком. На основании исполненных ЭПД АС МБР формируются и направляются:

) в адрес банков-отправителей - электронные служебные документы "Подтверждение дебета", подтверждающие списание денежных средств с корреспондентского счета банка (формируются и направляются системой BISS);

) в адрес банков-получателей - электронные платежные документы банков-отправителей, дополнительно удостоверенные ЭЦП Национального банка (направляются системой BISS), и реестры исходящих платежей (формируются и направляются клиринговой системой прочих платежей).

Банки-получатели на основании ЭПД банков-отправителей, дополнительно удостоверенных ЭЦП Национального банка, и реестров исходящих платежей зачисляют денежные средства на счета клиентов либо на счета по учету собственных средств банка-получателя. Таким образом, при осуществлении МБР в национальной валюте внутри РБ в платежной инструкции клиента или банка указываются только счета плательщика и получателя средств, в то время как программным путем проводки затрагивают субкорреспондентские и корреспондентские счета. Использование метода двойной записи позволяет обеспечить балансовое равенство в учете банка.

При отсутствии средств на корреспондентском счете банка платежные документы, не оплаченные по вине банка, учитываются как обязательства банка за балансом. Для этого указанные документы помещаются в картотеку к внебалансовому счету 99815 «Расчетные документы, не оплаченные по вине банков». Картотека формируется в календарной очередности возникновения обязательств банка.

Осуществляется проводка: Приход 99815 - в сумме, не оплаченной по вине банка, но не более остатка по счету плательщика.

Оплата документов производится в день возобновления операций по корреспондентский счет. При этом документы из картотеки к счету 99815 оплачиваются по мере поступления средств на корреспондентский счет банка в порядке календарной очередности возникновения обязательств банка - т.е. документы последующего дня оплачиваются после полной оплаты документов предыдущего дня.

Расход 99815 - в сумме оплаты Банк уплачивает пеню за каждый день нахождения документов в картотеке. Размер пени устанавливается законодательством, если иной размер не предусмотрен договором текущего банковского счета. Пеня перечисляется в пользу получателя средств, по предварительной оплате - в пользу плательщика: Дебет 9380 «Штрафы, пени, неустойки» - Кредит счет по учету денежных средств. В связи с этим ежедневно каждый банк осуществляет контроль за состоянием и остатком по корреспондентскому счету.

.5 Особенности учета и документального оформления приходных и расходных кассовых операций банка. Организация кассовой работы

Важным направлением деятельности банка являются кассовые операции. Они заключаются в приеме наличных средств от клиентов, зачислении их на счета, хранение принятых средств и выдачи наличных по требованию клиента.

Особенно важным для учреждений банка является своевременное и полное удовлетворение требований клиента по выдачи наличных средств. От этого зависит доверие клиента к банку, их возможность свободно распоряжаться своими деньгами, нормально выполнять свои обязательства по заработной плате и других платежах, которые осуществляются наличными.

Кассовые операции имеют большое значение для банка и для клиентов. Принимая наличные средства от клиентов банк увеличивает свои свободные резервы, при этом проводит активные операции и получает доходы. При выдаче наличных средств клиенту учреждения банка берут комиссионную плату. Для осуществления кассовых операций банки открывают операционную кассу, которая состоит из приходной кассы, где осуществляют прием наличных и расходной, где выдают наличные.

Все юридические лица и индивидуальные предприниматели обязаны сдавать полученную наличность, не израсходованную в течение дня в учреждении банков для зачисления на их счета.

Учреждения банка выдают наличные средства через свои кассы на протяжении операционного дня:

предприятиям с их текущих счетов на основе денежного чека установленной формы с указанием целевого назначения полученных наличных средств;

индивидуальным кредитополучателем полученные ссуды по расходному кассовому ордеру;

населению на основании поручений организаций-плательщиков или по расходным кассовым ордерам.

Сегодня практически все банки начали проводить кассовые операции через банкоматы.

Банкомат - электронный программно-технический комплекс, выполняющий без участия оператора операции по выдаче наличных денежных средств и их регистрации, представлению информации о состоянии счета и другие операции, разрешенные правилами системы и не противоречащие законодательству Республики Беларусь. [10]

Услуги осуществляются при помощи пластиковых идентификационных карточек и пин-кодов клиента. После каждой операции банкомат выдает квитанцию с полной характеристикой (сумма, время, порядковый номер, вид операции, название банка). Для предоставления кассовых услуг, банк заключает договор с клиентом, выдает ему пластиковую карту и пин-код, сообщает сеть размещения банкоматов, их режим работы. Для получения услуги клиент при помощи пластиковой карты входит в «память» банкомата и вводит свой пин-код при помощи цифровой клавиатуры. Если набрано все правильно, банкомат дает разрешение клиенту осуществить необходимую операцию. При помощи клавиатуры клиент набирает операцию, указывает сумму. Приняв и обработав информацию, банкомат через специальное устройство выдает деньги.

К кассовым активам относятся: кассовая наличность в сейфах, счета обязательных резервов в Национальном банке, корреспондентские счета в банках РБ, платежные документы на инкассо, прочие статьи.

Кассовая наличность - это банкноты и монеты, хранящиеся в кассе и сейфах банка и обеспечивающие его повседневную потребность в деньгах для наличных выплат - выдачи денег со счетов, размена денег, предоставления ссуд в налично-денежной форме, оплаты расходов банка, выплаты заработной платы служащим и т.д. При этом банк должен иметь запас купюр и монет разного достоинства, чтобы удовлетворить требования клиентов.

Счета обязательных резервов в Национальном Банке - по закону банки обязаны хранить резерв на счете в Национальном Банке в определенной пропорции к своим обязательствам по депозитам.

Одной из целей Национального банка является регулирование денежного обращения. Для поддержания необходимой денежной массы в обращении используется такой метод, как депонирование части привлеченных банками средств в форме обязательных резервов.

Этот фонд формируется путем перечисления банками определенных сумм с их корреспондентских счетов. Нормативные отчисления в фонд обязательных резервов устанавливаются Национальным Банком Республики Беларусь. Базой для определения отчислений в резерв являются пассивные остатки на текущих, депозитных и других счетах, как в национальной так и в иностранной валюте, за исключением льготируемых активов.

Организация кассовых операций включает единый порядок проведения, учета, оформления кассовых операций и расчетов наличными денежными средствами на территории Республики Беларусь, а также контроль за соблюдением правил ведения кассовых операций.

Организация кассовых операций осуществляется на уровне Национального банка и коммерческих банков с участием их клиентов.

Правовое обеспечение в организации кассовых операций принадлежит Национальному банку, который в соответствии с законодательством страны устанавливает:

порядок ведения кассовых операций, порядок работы банков с денежной наличностью, формы отчетности этой работы и сроки ее представления, а также меры ответственности за нарушение установленного порядка;

правила хранения, инкассации и перевозки наличных денежных средств;

правила осуществления эмиссионно-кассовых операций;

правила определения признаков платежности наличных денег и замены ветхих и поврежденных банкнот.

Национальный банк является эмиссионным центром в проведении налично-денежных операций в белорусских рублях. Для обеспечения стабильного налично-денежного обращения. Национальный банк осуществляет эмиссию банкнот в форме их выпуска в обращение при продаже банкам, а также при покупке иностранной валюты и других валютных ценностей у физических и юридических лиц.

Банки проводят кассовые операции, реализуя право на их проведение в соответствии с банковской лицензией, в которую может включаться кассовое обслуживание физических и юридических лиц. Кроме того, на банки возложен контроль за ведением клиентами кассовых операций с определением мер ответственности за нарушение установленных правил. В процессе организации налично-денежного оборота банки осуществляют анализ и прогнозирование наличного денежного обращения.

Банки при организации кассового обслуживания должны обеспечить сохранность ценностей, находящихся в банке, соблюдение требований законодательства Республики Беларусь, а также установить контроль над операционными рисками, возникающими при совершении операций с ценностями.

Для осуществления кассового обслуживания клиентов банка, а также выполнения операций с денежной наличностью и иными ценностями, банки создают у себя кассовые узлы. Устройство и оборудование кассовых узлов должно соответствовать техническим требованиям, обеспечивать нормальные условия работы персонала и его безопасность, сохранность ценностей и документов.

Для оприходования всей поступившей денежной наличности и иных ценностей и совершения расходных кассовых операций в банке создается операционная касса. Денежная наличность и иные ценности операционной кассы банка должны храниться в хранилище. Хранилище ценностей -наиболее укрепленное помещение, в качестве которого может выступать кладовая, сейфовая комната.

В хранилище раздельно хранятся:

белорусские рубли;

иностранная валюта, платежные документы в иностранной валюте;

драгоценные металлы, драгоценные камни;

ценные бумаги;

бланки строгой отчетности, в том числе бланки ценных бумаг;

иные ценности.

Для комплексного обслуживания клиентов и обработки денежной наличности банки могут открывать у себя и в структурных подразделениях банка приходные, расходные, приходно-расходные, вечерние кассы, кассы по подготовке авансов и кассы пересчета денежной наличности.

Банки могут устанавливать банкоматы и иные платежно-расчетные терминалы. Целесообразность открытия тех или иных касс определяется руководством.

Персональную ответственность за полную сохранность всех ценностей, организацию кассовой работы, инкассации, перевозки наличных денежных средств и иных ценностей несет руководитель банка.

По состоянию на 1, 8, 15 и 22-е числа отчетного месяца банк составляет отчет о кассовых оборотах (ф.0520) в млн. рублей (в целых единицах) в виде текстового файла. В отчет включаются отчетные данные как в целом по банку, так и в разрезе его филиалов (отделений), включая их структурные подразделения (центры банковских услуг, расчетно-кассовые центры, обменные пункты, а также банкоматы) в разрезе административно-территориальных единиц Республики Беларусь. При этом по приходу и расходу отражаются отчетные данные в разрезе наименований и кодов отчетных данных.

Отчет банка должен содержать сведения об операциях приема и выдачи наличных денежных средств в разрезе следующих данных:

) приход (поступление наличных денежных средств в кассу)

) остатки касс в банках на начало отчетного месяца;

) расход (выдача из кассы наличных денежных средств).

) остатки касс в банках на отчетную дату;

) пересылка денег банками в кассы Национального банка;

) поступления в уплату за товары расчетными чеками и безналичными перечислениями;

) поступления торговой выручки наличными деньгами, расчетными чеками и безналичными перечислениями через организации Министерства связи и информатизации Республики Беларусь и пр.

) сумма проинкассированной службой инкассации выручки.

Денежные средства банка отражаются на счетах 1 класса, группы счетов 10 «Денежные средства»:

1010 Денежные средства в кассе

1011 Денежные средства в кассах структурных подразделений

1020 Денежные средства в обменных пунктах

1030 Денежные средства в кассе с режимом работы «продленный день»

1040 Денежные средства в банкоматах

инкассированные денежные средства

1080 Денежные средства в пути и др.

Все счета данной группы являются активными. По дебету счетов отражается поступление наличных денежных средств в кассу, обменный пункт, банкомат, службу инкассации банка, по кредиту - их выдача. В зависимости от направления движения наличных денежных средств можно выделить приходные и расходные кассовые операции.

Для приема денежной наличности от клиентов в течение банковского дня в банке создаются приходные кассы.

Прием денежной наличности от клиентов в кассу производится по следующим документам:

объявлению на взнос наличными, представляющему собой комплект документов, состоящий из объявления, ордера и квитанции;

приходному внебалансовому ордеру;

приходному кассовому ордеру.

Документооборот по приходным кассовым операциям должен быть организован так, чтобы выдача квитанций клиентам и зачисление сумм на их счета производилась только после фактического поступления денег в кассу.

В конце рабочего дня на основании приходных кассовых документов кассир составляет отчетную справку о кассовых оборотах за день и остатках ценностей.

Поступившая в приходную кассу денежная наличность может передаваться заведующему операционной кассой в течение банковского дня несколько раз под расписку в книге учета принятых и выданных ценностей или контрольном листе.

Для выдачи денежной наличности клиентам в течение банковского дня в банке создаются расходные кассы.

Выдача денежной наличности из кассы банка осуществляется по следующим документам:

чекам из денежных чековых книжек;

расходному кассовому ордеру.

Для совершения расходных операций кассир получает от заведующего операционной кассой под отчет необходимую сумму денежной наличности.

Остаток денежной наличности кассир вместе с расходными кассовыми документами за день и отчетной справкой сдает под расписку в книге учета принятых и выданных ценностей заведующему операционной кассой, который, проверив отчетную справку, подписывает ее и направляет в кассовые документы дня.

Приходные и расходные кассовые операции отражаются в бухгалтерском учете проводками, приведенными в таблице 2.5.1.

Таблица 2.5.1 - Отражение в учете приходных и расходных кассовых операций

Операция

Дебет

Кредит

Приход (поступление наличных денежных средств)

1010 «Денежные средства в кассе»

301Х «Текущие (расчетные) счета клиентов» - при внесении средств на текущий счет;



2Х20, 2Х30 - при внесении средств в счет погашения кредитов и пр.

Расход (выдача наличных через кассу)

3014 «Текущие (расчетные) счета физических лиц»;

1010 «Денежные средства в кассе»


3404 «Вклады (депозиты) до востребования физических лиц»;



3414 «Срочные вклады (депозиты) физических лиц»



При отсутствии в операционной кассе суммы денежной наличности, необходимой для своевременного выполнения обязанностей перед клиентами по выплате заработной плате и другим выплатам, банк представляет в Национальный банк заявку на подкрепление денежной наличности операционной кассы банка. Подкрепление операционной кассы осуществляется банками на основе договора, заключенного между ними. Банк выдает денежную наличность для подкрепления другому банку по распоряжению руководителя банка.

Для учета перевозимых денежных средств (например, в обменный пункт, банкомат, расположенный вне здания банка) используется счет 1080 «Денежные средства в пути». Данная операция отражается в учете:

Дебет 1080 - Кредит 10ХХ - вывоз денежной наличности (на основании РКО)

Дебет 10ХХ - Кредит 1080

.6 Учет валютных операций. Порядок учета и регулирования банком валютной позиции

РКЦ «Глуск» осуществляет валютные операции на основании выданной Национальным банком Республики Беларусь генеральной лицензии ОАО «Белагропромбанк» на осуществление валютных операции.Функции по осуществлению валютных операции возложены на сектор валютного контроля, входящий в ОАО «Белагропромбанк».

Согласно Закона Республики Беларусь от 22 июля 2003 г. «О валютном регулировании и валютном контроле» валютные операции, проводимые между резидентами и нерезидентами, подразделяются на текущие валютные операции и валютные операции, связанные с движением капитала.

Неторговые операции являются разновидностью валютных операций банка. К ним относятся операции по обслуживанию клиентов, не связанные с проведением расчетов по экспортно-импортным операциям и движением капитала. ОАО «Белагропромбанк» может проводить следующие виды неторговых операций:

покупку и продажу иностранной валюты;

прием иностранной валюты на инкассо;

инкассацию выручки в наличной иностранной валюте;

операции по выпуску и продаже пластиковых карточек в иностранной валюте;

другие операции с наличной иностранной валютой .

Валютно-обменные операции с участием физических лиц являются единственными из всех операций неторгового характера, которые совершаются РКЦ «Глуск» в операционной кассе банка.

Резиденты и нерезиденты вправе открывать в ОАО «Белагропромбанк» счета в любой иностранной валюте, официальный курс белорусского рубля к которой установлен Национальным банком, в порядке, им определяемом.

На текущем расчетном счете учитываются остатки средств после обязательной продажи валютной выручки, иные поступления в иностранной валюте, с него осуществляются платежи.

С целью ограничения валютного риска, связанного с возможным изменением курса белорусского рубля к иностранным валютам, изменением цены купли-продажи драгоценных металлов, Национальный банк устанавливает для уполномоченных банков норматив открытой валютной позиции (ОВП), который представляет собой процентное соотношение величины ОВП и собственного капитала уполномоченного банка.

Размер ОВП характеризует соотношение требований и обязательств банка, полученных в результате осуществления операций по купле-продаже иностранной валюты, конверсии одного вида иностранной валюты в другой.

Доходы по операциям с иностранной валютой за 2014 год снизились по сравнению с 2013 годом на 48 629,5 млн.руб и составили на начало 2014 года 132 626,3 млн руб.

Значительное влияние на итоги работы ОАО «Белагропромбанк» оказала нарастающая года кризисная ситуация в экономике Республики Беларусь, прежде всего в денежно-кредитной и валютной сфере, выразившаяся в резкой девальвации национальной валюты.

РКЦ «Глуск» проводит следующие виды валютно-обменных операций:

покупка иностранной валюты у физических и юридических лиц;

продажа иностранной валюты физическим и юридическим лицам;

конверсия иностранной валюты.

Механизм проведения валютно-обменных операций зависит от того, на каком рынке они осуществляются: на биржевом или внебиржевом валютных рынках.

Биржевой валютный рынок - это часть внутреннего рынка Республики Беларусь, на которой валютно-обменные операции совершаются банками на торгах ОАО «Белорусская валютно-фондовая биржа». Биржа при проведении торгов иностранными валютами организует торги и производит расчет требований и обязательств участников торгов по результатам торгов, формирует биржевые свидетельства и другие отчетные документы.

Отношения биржи с участниками торгов строятся на основе договоров.

ОАО «Белагропромбанк» осуществляют валютно-обменные операции на биржевом валютном рынке от своего имени и за свой счет либо от своего имени, но по поручению и за счет своих клиентов. Покупка-продажа иностранной валюты на биржевом валютном рынке осуществляется субъектом валютных операций - резидентом только через исполняющий банк.

Биржевые сделки с иностранной валютой заключаются на основании поданных участниками торгов в торговую систему заявок на покупку, продажу, конверсию иностранной валюты. Заявка представляет собой предложение на покупку, продажу, конверсию иностранной валюты, содержащее все существенные условия биржевой сделки, и означает согласие участника торгов заключить сделку на указанных в ней условиях.

При покупке иностранной валюты на биржевом валютном рынке:

) субъект валютных операций - резидент представляет в РКЦ «Глуск» заявку на покупку иностранной валюты в двух экземплярах, а также копии документов, подтверждающих основание для покупки иностранной валюты;

) в РКЦ «Глуск» при принятии к исполнению заявки на покупку, проверяют правильность ее оформления и соответствие подтверждающих документов, указанным в заявке. На первом ее экземпляре делается отметка об обоснованности покупки иностранной валюты и принятии ее к исполнению, а также указываются должность, фамилия и инициалы исполнительного работника, которые заверяются его подписью и штампом банка;

) первый экземпляр заявки на покупку возвращается субъекту валютных операций - резиденту, второй экземпляр сканируется и передается в электронном виде в головной банк для исполнения, а затем отсылается почтой оригинал.

В бухгалтерском учете это отражается следующим образом:

Дебет 3012 в белорусских рублях

Кредит 3810 в белорусских рублях

А затем:

Дебет 3810 в иностранной валюте

Кредит 3012 в иностранной валюте

При продаже (конверсии) иностранной валюты на биржевом валютном рынке:

) субъект валютных операций - резидент представляет в РКЦ заявку на продажу (конверсию) иностранной валюты в двух экземплярах;

) в РКЦ при принятии к исполнению заявки на продажу (конверсию) на первом экземпляре заявки делается отметка о принятии к исполнению, а также указываются должность, фамилия и инициалы работника банка, которые заверяются его подписью и штампом банка;

) первый экземпляр заявки на продажу (конверсию) возвращается субъекту валютных операций - резиденту, второй экземпляр сканируется и передается в электронном виде в головной банк для исполнения, а затем отсылается почтой оригинал.

Для участия в торгах участники торгов предварительно перечисляют денежные средства в белорусских рублях и (или) иностранной валюте на отдельные лицевые счета.

При совершении валютно-обменных операций на биржевом валютном рынке Республики Беларусь банки вправе взимать комиссионное вознаграждение в белорусских рублях или в иностранной валюте.

В бухгалтерском учете это отражается следующим образом:

Дебет 3012 в иностранной валюте

Кредит 3810 в иностранной валюте

А затем:

Дебет 3810 в белорусских рублях

Кредит 3012 в белорусских рублях

Согласно ст. 13 Закона Республики Беларусь «О валютном регулировании и валютном контроле» от 22 июля 2003 г. № 226-З (с изм. и доп.) в Республике Беларусь в отношении юридических лиц и индивидуальных предпринимателей - резидентами действует процедура обязательной продажи на внутреннем валютном рынке Республики Беларусь части выручки в иностранной валюте, полученной от внешнеторговых операций.

Для осуществления обязательной продажи экспортер представляет в банк не позднее 7 рабочих дней со дня поступления выручки в иностранной валюте на счет следующие документы:

реестр распределения иностранной валюты ;

платежную инструкцию в форме платежного поручения на сумму иностранной валюты, подлежащей продаже на бирже в счет обязательной продажи;

платежное поручение на сумму иностранной валюты менее лота, установленного на торгах биржи, для продажи банку в счет обязательной продажи;

платежное поручение на перечисление иностранной валюты с транзитного счета на счет юридического лица или индивидуального предпринимателя, к которому открыт транзитный счет, на сумму, остающуюся после обязательной продажи.

Обязательной продаже подлежит 30% поступившей валютной выручки.

Обязательная продажа части валютной выручки на торгах ОАО «Белорусская валютно-фондовая биржа» осуществляется в общеустановленном для торгов порядке.

Внебиржевой валютный рынок - часть внутреннего валютного рынка Республики Беларусь, на которой валютно-обменные операции совершаются непосредственно между банками, между банками и субъектами валютных операций, между банками и банками-нерезидентами.

На внебиржевом валютном рынке курс устанавливается, как правило, участниками валютно-обменной операции. Национальный банк вправе устанавливать предельные значения курсов покупки, продажи, конверсии иностранной валюты на внутреннем валютном рынке Республики Беларусь.

При покупке иностранной валюты на внебиржевом валютном рынке у ОАО «Белагропромбанк»:

) субъект валютных операций - резидент представляет в банк заявку на покупку в двух экземплярах, а также копии документов, подтверждающих основание для покупки иностранной валюты;

) в РКЦ при принятии к исполнению заявки на покупку на первом ее экземпляре делается отметка об обоснованности покупки иностранной валюты и принятии ее к исполнению, а также указываются должность, фамилия и инициалы работника банка, которые заверяются его подписью и штампом исполняющего банка;

) первый экземпляр заявки на покупку возвращается субъекту валютных операций - резиденту, второй экземпляр сканируется и передается в электронном виде в головной банк для исполнения, а затем отсылается почтой оригинал.

Продажа (конверсия) иностранной валюты на внутреннем рынке проводится аналогично покупке и в бухгалтерском учете отражается следующим образом:

Дебет 3012 в иностранной валюте

Кредит 6901 в иностранной валюте

Дебет 6911 в белорусских рублях

Кредит 3012 в белорусских рублях.

.7 Учет и документальное оформление вкладных (депозитных) операций банка

Расчетно-кассовый центр «Глуск» предоставляет широкий спектр услуг по размещению вкладов в белорусских рублях и иностранной валюте для юридических и физических лиц.

Открыть депозит в банке можно, заключив договор с банком, как на свое имя, так и на имя другого лица, а также с предоставлением возможности распоряжения вкладом поверенным или законным представителем. В Белагропромбанке можно открыть как долгосрочный, так и краткосрочный депозит с плавающей или фиксированной процентной ставкой в белорусских рублях или в иностранной валюте: евро, долларах США или российских рублях.

ОАО «Белагропромбанк» гарантирует своим клиентам полную сохранность вверяемых банку денежных средств и их возврат в полном соответствии с договором и белорусским законодательством <http://www.bveb.by/download_files/svidetelstvo_po_strahovaniyu_vkladov.pdf>.

Основными документами, регулирующими организацию и бухгалтерский учет вкладных (депозитных) операций в банке является Банковский Кодекс РБ; Правила заключения, исполнения и прекращения договоров банковского вклада (депозита) с юридическими лицами и индивидуальными предпринимателями в ОАО «Белагропромбанк». Правила заключения, исполнения и прекращения договоров банковского вклада (депозита) с физическими лицами.

Одним из самых популярных вкладов для физических лиц является вклад «Линия роста».

Преимуществом этого вклада является возможность открытия на имя другого лица; на имя вкладчика при распоряжении вкладом (депозитом) поверенным; на имя вкладчика при распоряжении вкладом (депозитом) законным представителем.

Еще одним очень популярным видом вклада является вклад «Старт». Преимуществами этого вклада является:

пополнение вклада без ограничений;

ежемесячная выплата процентов либо капитализация;

возможность многократного отзыва вклада в течение первой половины базового срока (до 50% суммы вклада) без пересчета процентов;

возможность распоряжения всей суммой вклада во второй половине базового срока без потери начисленных процентов;

возможность открытия вклада на имя другого лица.

Вклад можно открыть как в белорусских рублях, так и в иностранной валюте.

ОАО «Белагропромбанк» открыл возможность для людей предпенсионного возраста копить себе на будущее, на выгодных условиях. Возраст клиента на дату заключения договора должен составлять менее 50 лет - для женщин, менее 55 лет - для мужчин. Денежные средства в первоначальной сумме вклада (депозита) клиент вносит на депозитный счет путем их безналичного перевода со своего текущего (расчетного) счета, открытого в ОАО «Белагропромбанк».

ОАО «Белагропромбанк» предлагает юридическим лицам и индивидуальным предпринимателям, заботящимся о сохранности своих средств, депозит «Высший пилотаж» в белорусских рублях, но с компенсацией возможного роста курса доллара США в виде уплаты дополнительной процентной ставки. Процентная ставка складывается из двух составляющих: одна часть - гарантированная процентная ставка; вторая часть - дополнительная процентная ставка. Срок размещения вклада (депозита) - 31,60,90, 180, 270 дней.

Для открытия вкладного (депозитного) счета юридическому лицу необходимо представить следующие документы в банк:

заявления на открытие счета <http://www.bveb.by/download_files/documents/corporate/rko/zayavlenie_na_otkrytie_sch_ta.doc>;

копия устава, имеющего штамп, свидетельствующий о проведении государственной регистрации;

карточка с образцами подписей должностных лиц юридического лица, имеющих право подписи документов для проведения расчетов, и оттиска печати <http://www.bveb.by/download_files/documents/corporate/rko/kartochka_s_obrazcami_podpisey.doc>.

Затем оформляется договор вкладного (депозитного) счета. Для открытия вкладного счета и оформления договора физическому лицу необходимо предъявить только паспорт.

Согласно договору о банковском вкладе банк обязан выплачивать вкладчику проценты по вкладу (депозиту) в размере, определяемом договором Размер процентов, выплачиваемых по вкладам (депозитам), определяется договором банковского вклада (депозита) и может быть изменен по соглашению сторон.

Проценты по вкладу (депозиту) начисляются со дня его поступления в банк по день, предшествующий дню его возврата вкладчику, если иное не предусмотрено договором банковского вклада (депозита), и записываются в ведомость начисленных процентов по счету каждого вкладчика. Проценты по вкладу (депозиту) могут выплачиваться вкладчику ежемесячно, если данное условие предусмотрено договором банковского вклада. При возврате вклада (депозита) проценты начисляются и выплачиваются полностью.

Периодичность и сроки выплаты процентов вкладчику определяются договором банковского вклада (депозита) в соответствии в условиями конкретного вида вклада (депозита). При начислении процентов по вкладам (депозитам), как правило, принимается точное количество дней в году (365 или 366 в високосном). При этом проценты начисляются за каждый календарный день года исходя из фактического остатка вклада (депозита). Если день наступления срока возврата срочного или условного вклада (депозита) приходится на нерабочий день, то датой наступления срока возврата вклада (депозита) считается первый рабочий день, следующий за нерабочим. В этом случае проценты за нерабочие дни начисляются по ставке, действовавшей по вкладу (депозиту) в последний рабочий день.

Бухгалтерский учет вкладных (депозитных) операций банка с физическими лицами отражен в таблице 2.7.1

Таблица 2.7.1 - Корреспонденция счетов бухгалтерского учета вкладных (депозитных) операций банка с физическими лицами

Содержание операции

Корреспонденция счетов


Дебет

Кредит

1. Приняты во вклад наличные денежные средства от вкладчика (физического лица)

1011 «Денежные средства в кассах структурных подразделений»

34X4 «Вклады (депозиты) физических лиц»

2. Начислены % по вкладу физических лиц

9045 «Процентные расходы по вкладам (депозитам) физических лиц»

347Х «Начисленные процентные расходы по вкладам (депозитам)»

3. Зачислена на текущий счет клиента сумма начисленных процентов (если договором о банковском вкладе не предусмотрена капитализация %)

347Х «Начисленные процентные расходы по вкладам (депозитам)»

3014 «Текущие (расчетные) счета физических лиц»

4. Выплачена из кассы сумма начисленных процентов (если договором о банковском вкладе не предусмотрена капитализация %)

347Х «Начисленные процентные расходы по вкладам (депозитам)»

1011 «Денежные средства в кассах структурных подразделений»

5. Зачислена на карт-счет клиента сумма начисленных процентов (если договором о банковском вкладе не предусмотрена капитализация %)

347Х «Начисленные процентные расходы по вкладам (депозитам)»

3114 «Карт-счета физических лиц


2.8 Учет доходов и расходов банка. Порядок формирования прибыли

Конечный финансовый результат (прибыль или убыток) деятельности банка определяется путем сопоставления доходов и расходов, полученных и произведенных банком за отчетный период.

Инструкцией № 125 определены условия признания расходов и доходов, а именно:

расходы признаются при одновременном соблюдении следующих условий, когда:

а) расход производится (возникает) в соответствии с договором, требованиями законодательства или обычаями делового оборота; сумма расхода может быть надежно определена;

б) существует вероятность выплаты;

доходы признаются при одновременном соблюдении следующих условий, когда:

а) имеется право на получение дохода;

б) сумма дохода может быть надежно определена;

в) существует безусловная (высокая) вероятность получения дохода;

г) в результате конкретной операции по выбытию активов (за исключением финансовых активов), выполнению работ, оказанию услуг право собственности на поставляемый актив перешло от банков к покупателю или работа принята заказчиком, услуга оказана.

Для отражения в учете доходов банков используются пассивные балансовые счета 8 класса.

«Процентные доходы».

Процентные доходы - это доходы по активным операциям, связанным с размещением денежных средств, которые определяются исходя из срока, размера процентной ставки и суммы актива.

«Комиссионные доходы».

Комиссионные доходы - это доходы по полученным услугам, выполненным работам, сумма которых является фиксированной или определяется пропорционально сумме актива или обязательства, а также другими способами в соответствии с условиями договоров или законодательством. К ним относятся: доходы по ведению счетов, по операциям с денежной наличностью, чеками, банковскими пластиковыми карточками и документарным операциям, ценными бумагами, иностранной валютой, драгоценными металлами и драгоценными камнями и комиссионные доходы по прочим операциям.

«Прочие банковские доходы». К прочим банковским доходам относятся доходы, не являющиеся процентными или комиссионными и возникшие в результате исполнения обязательств по договорам или в соответствии с требованиями законодательства. К ним относятся: доходы по операциям с иностранной валютой, драгоценными металлами и драгоценными камнями, ценными бумагами, производными финансовыми инструментами, по инкассации денежной наличности, валютных и других ценностей, платежных документов и иные банковские доходы.

«Операционные доходы». Под операционными доходами понимают доходы, связанные с обеспечением хозяйственной деятельности банков. К ним относятся: доходы от выбытия основных средств, нематериальных активов, материалов, долгосрочных финансовых вложений полученные неустойка (штрафы, пени) и иные операционные доходы.

«Уменьшение резервов». На счетах данной группы учитывается уменьшение резервов, созданных банками в прошлые годы.

«Поступления по ранее списанным долгам».

Каждый вид дохода признается отдельно.

Фактически полученные банком доходы, срок получения которых уже наступил, в учете отражаются следующим образом:

Дебет - счета по учету денежных средств (например, текущий счет клиента)

Кредит - счет 8-го класса.

Для отражения в учете расходов банков используются активные балансовые счета 9 класса.

«Процентные расходы». Процентные расходы - это расходы по пассивным операциям, связанным с привлечением денежных средств, которые определяются исходя из срока, размера процентной ставки и суммы актива или обязательства.

«Комиссионные расходы». Комиссионные расходы - это расходы по оказанным (полученным) услугам, выполненным работам, сумма которых является фиксированной или определяется пропорционально сумме актива или обязательства, а также другими способами в соответствии с условиями договоров или законодательством. К ним относятся: расходы по ведению счетов, по операциям с денежной наличностью, чеками, банковскими пластиковыми карточками и документарным операциям, ценными бумагами, иностранной валютой, драгоценными металлами и драгоценными камнями, по доверительному управлению имуществом и комиссионные доходы расходы по прочим операциям.

«Прочие банковские расходы». К прочим банковским расходам относятся расходы, которые не являются ни процентными, ни комиссионными, и возникают в результате исполнения обязательств по договорам или в соответствии с требованиями законодательства. К ним относятся: расходы по операциям с иностранной валютой, драгоценными металлами и драгоценными камнями, ценными бумагами, производными финансовыми инструментами, по инкассации денежной наличности, валютных и других ценностей, платежных документов, а также расходы по отчислениям в гарантийный фонд защиты вкладов и депозитов физических лиц, по аудиторским услугам и иные банковские расходы.

«Операционные расходы». Операционные расходы - расходы, связанные с обеспечением хозяйственной деятельности банков. К ним относятся: расходы на содержание персонала, амортизационные отчисления, платежи в бюджет и внебюджетные фонды, расходы по эксплуатации земельных участков, зданий и сооружений, прочих основных средств и материалов, уплаченная неустойка (штрафы, пени) и т.д.

«Отчисления в резервы». К данной группе относятся счета, на которых учитываются резервы на покрытие возможных убытков и по неполученным доходам.

«Долги, списанные с баланса».

«Налог на прибыль (доходы)».

Фактически уплаченные банком расходы, срок уплаты которых уже наступил, отражаются:

Дебет - счета 9-го класса

Кредит - счета по учету денежных средств.

В балансе прибыль банка отражается на активно-пассивном балансовом счете 7370 «Прибыль (убыток) отчетного года». Кредитовое сальдо по счету 7370 «Прибыль (убыток) отчетного года» показывает сумму прибыли банка за отчетный период, дебетовое сальдо - убыток. Финансовый результат образуется путем отражения на этом счете доходов и расходов банка в последний рабочий день отчетного периода.

По дебету счета 7370 «Прибыль (убыток) отчетного года» отражаются операции по перечислению:

–   остатков со счетов 9-т класса «Расходы банка»;

–   прибыли со счета 7370 «Прибыль (убыток) отчетного года» в первый рабочий день нового года на счет 7361 «Прибыль (убыток) в ожидании утверждения».

По кредиту счета 7370 «Прибыль (убыток) отчетного года» отражаются операции по перечислению:

–   остатков со счетов 8-го класса «Доходы банка»;

убытка со счета 7370 «Прибыль (убыток) отчетного года» в первый рабочий день нового года на счет 7361 «Прибыль (убыток) в ожидании утверждения».

В течение финансового года банк может производить авансовые отчисления из прибыли в пределах имеющейся суммы текущей прибыли, которая рассчитывается арифметическим путем (остатки по счетам 8-го класса «Доходы банка» минус остатки по счетам 9-го класса «Расходы банка»). Авансовые отчисления из прибыли отражаются на активном балансовом счете 7380 «Использование прибыли отчетного года». По дебету счета учитываются операции по использованию прибыли отчетного года, по кредиту -перечисление в первый рабочий день нового года остатка данного счета на счет 7362 «Распределенная прибыль в ожидании утверждения».

В первый рабочий день нового года остатки по счетам 7370 «Прибыль (убыток) отчетного года» и 7380 «Использование прибыли отчетного года» переносятся соответственно на счета 7361 «Прибыль (убыток) в ожидании утверждения» (активно-пассивный) и 7362 «Распределенная прибыль в ожидании утверждения» (активный).

Счета 7361 «Прибыль (убыток) в ожидании утверждения» и 7362 «Распределенная прибыль в ожидании утверждения» предназначены для обобщения информации о существовании и движении не утвержденной высшим органом управления банком (собрание акционеров) прибыли (убытка) прошлого года.

После проведения собрания акционеров, на котором сумма распределенной прибыли будет утверждена, счета 7361 «Прибыль (убыток) в ожидании утверждения» и 7362 «Распределенная прибыль в ожидании утверждения» взаимно закрываются. Незакрытый остаток по счету 7361 «Прибыль (убыток) в ожидании утверждения» переносится на активно-пассивный счет 7350 «Утвержденная нераспределенная прибыль (непокрытый убыток) прошлых лет».

На счете 7370 «Прибыль (убыток) отчетного года» (а также на счетах 7361 «Прибыль (убыток) в ожидании утверждения» и 7350 «Утвержденная нераспределенная прибыль (непокрытый убыток) прошлых лет» учитывается экономическая прибыль банка, принадлежащая банку и его учредителям (участникам). Для отражения в бухгалтерском учете утвержденной в установленном порядке нераспределенной прибыли (непокрытого убытка) прошлых лет банка предназначен балансовый счет 7350 «Утвержденная нераспределенная прибыль (непокрытый убыток) прошлых лет». Если балансовый счет имеет пассивное сальдо, банк фиксирует наличие прибыли за отчетный год. Дебетовое сальдо свидетельствует о наличии непокрытого убытка. Кроме того, на данном счете отражается не только прибыль за отчетный год, но и остаток нераспределенной прибыли прошлых лет в зависимости от применяемого банком порядка распределения прибыли.

Порядок распределения прибыли банков Республики Беларусь имеет свои особенности. Поскольку на счете 7370 «Прибыль (убыток) отчетного года» аккумулируется чистая прибыль банка, то она распределяется по двум направлениям:

) на формирование и пополнение резервного фонда, фонда развития банка, прочих фондов (например, фонда дивидендов, фонда индексации акций), а также на пополнение уставного фонда;

) на выплату дивидендов.

При распределении прибыли текущего года банк не должен допускать превышения суммы распределенной прибыли (счет 7380 «Использование прибыли отчетного года») над суммой полученной прибыли (арифметический расчет по остаткам по счетам класса 8 «Доходы банка» за минусом остатков по счетам класса 9 «Расходы банка»). Если к концу текущего года такая ситуация возникла, то банк должен направить на восполнение превышения начисленные по дебету счета 7380 «Использование прибыли отчетного года» в отчетном году, но не использованные средства прочих фондов, фонда развития банка, резервного фонда, а также начисленные, но не выплаченные дивиденды.

Непокрытый убыток прошлых лет погашается за счет прибыли отчетного года (текущей прибыли) или за счет неиспользованных средств фондов банка, учитываемых на счетах группы 732 «Фонды банка».

.9 Содержание форм и сроков представления отчётности банка

Банковская отчетность представляет собой систему показателей, которые отражают результаты деятельности банка за отчетный период. Она обобщает и представляет информацию о деятельности банка в виде определенного набора отчетных форм. К банковской отчетности предъявляются определенные требования: она должна быть достоверной и своевременной в обеспечивать сопоставимость отчетных показателей с данными за предыдущие периоды.

Банковская отчетность может быть классифицирована по видам, периодичности составления, степени обобщения отчетных данных, по назначению.

По видам отчетность подразделяется на статистическую, оперативную и бухгалтерскую (финансовую). Статистическая отчетность содержит данные по отдельным показателям деятельности банка, предназначена для обобщения и анализа данных о деятельности банковского сектора экономики. Оперативная отчетность содержит информацию о показателях банка по различным направлениям его деятельности за короткие промежутки времени (например, операционный день, неделя, декада) и используется для текущего контроля и управления. В основе ее составления лежат данные оперативного учета.

Бухгалтерская (финансовая) отчетность формируется на основе данных аналитического и синтетического учетов, подтверждается расчетно-кассовыми и другими бухгалтерскими документами и содержит сведения об имуществе банка, его требованиях и обязательствах, финансовых результатах и других показателях деятельности банков.

Финансовая отчетность по МСФО включает:

годовую или промежуточную консолидированную финансовую отчетность ОАО «Белагропромбанк», подготовленную в соответствии с требованиями МСФО, включающую составленные на отчетную дату следующие отдельные формы отчетности: отчет о финансовом положении; отчет о прибылях и убытках; отчет о совокупном доходе; отчет об изменениях в капитале; отчет о движении денежных средств; примечания к финансовой отчетности по МСФО, включая краткое описание основных элементов Учетной политики, прочие пояснительные примечания;

консолидированные формы групповой отчетности по МСФО, составляемые банком в целях подготовки консолидированной финансовой отчетности группы Внешэкономбанка;

публикуемую квартальную консолидированную финансовую отчетность, подготовленную в соответствии с требованиями МСФО, включающую составленные на отчетную дату следующие отдельные формы отчетности: отчет о финансовом положении и отчет о прибылях и убытках.

По такому признаку, как периодичность составления банковская отчетность подразделяется на текущую (промежуточную) и годовую. Текущая отчетность может составляться с определенной периодичностью: ежедневно, еженедельно, по декадам, за месяц, квартал или полугодие. Она может содержать данные за указанные временные интервалы или с нарастающим итогом. Годовая отчетность составляется за отчетный (финансовый) год, который является календарным годом.

По степени обобщения отчетных данных банка различают отчетность индивидуальную, сводную, консолидированную.

По назначению выделяют внутреннюю и внешнюю отчетность. Внутренняя отчетность предназначена для использования самими банками в процессе принятия ими управленческих Решений. Внешняя - служит источником информации для внешних пользователей и позволяет ими получить представление о финансовой устойчивости банка, результатах его финансовой и хозяйственной деятельности, ликвидности. Внешняя отчетность в международной практике подлежит обязательной публикации в средствах массовой информации, специальных изданиях и буклетах и называется публичной. Перед опубликованием банковская отчетность подвергается обязательной аудиторской проверке, цель которой состоит в подтверждении достоверности отчетных данных.

Основным финансовым отчетом банка является годовой отчет. Он включает: бухгалтерский баланс (форма № 1); отчет о прибыли и убытках (форма № 2); отчет об изменениях в капитале; отчет о движении денежных средств; примечания; учетную политику; пояснительную записку.

Годовая консолидированная финансовая отчетность по МСФО составляется за отчетный период: с 1 января по 31 декабря (включительно) соответствующего отчетного года.

В целях подготовки отчетности составляет ФГО за следующие отчетные периоды соответствующего отчетного года:

с 1 января по 31 марта (включительно);

с 1 января по 30 июня (включительно);

с 1 января по 30 сентября (включительно);

с 1 января по 31 декабря (включительно).

Существенность информации, представляемой в финансовой отчетности по МСФО, имеет качественную и количественную стороны.

Качественная сторона подразумевает способность информации влиять на экономические решения заинтересованных пользователей отчетности, исходя из характера и содержания событий и операций.

Количественная сторона выражается в принятии количественных критериев и предельных показателей, используемых при формировании ответственными лицами профессиональных суждений в процессе подготовки финансовой отчетности по МСФО.

Основной формой текущей бухгалтерской отчетности в банке является ежедневный баланс оборотов и остатков по балансовым и внебалансовым счетам (ежедневный баланс). Ежедневный баланс проверяется и подписывается руководителем, главным бухгалтером или лицами, ими уполномоченными. В ежедневном балансе отражаются обороты по дебету и кредиту за день, исходящие остатки по активу и пассиву по каждому балансовому счету 4 порядка с промежуточными итогами по балансовым счетам 3 и 2 порядков. В балансе выводятся итоги по каждому классу баланса и в целом по банку.

Отчет о прибыли и убытках составляется по основным видам доходов и расходов, сгруппированных по их характеру, то есть процентные доходы и расходы, комиссионные доходы и расходы и прочие. По итоговой статье отчета о прибыли и убытках показывается прибыль (непокрытый убыток) отчетного года.

Общепринятым требованием подготовки годовой бухгалтерской (финансовой) отчетности является подтверждение ее достоверности независимой аудиторской проверкой. Годовой отчет, заверенный аудитором (аудиторской организацией), публикуется в республиканских средствах массовой информации.

банк учет кассовый депозитный

3. Финансовый анализ деятельности ОАО «Белагропромбанк»

Для того, чтобы оценить эффективность деятельности ОАО «Белагропромбанк», я провела анализ данных бухгалтерского баланса, отчета о прибыли и убытках и других финансовых показателей.

Таблица 3.1 - Данные о составе, структуре и динамике ресурсов ОАО «Белагропромбанк» за 2013-2014 гг.

Показатели

На 01.01.2013 г.

На 01.01.2014 г.

Отклонение по(+; -)

Темп изм., %


сумма, млн.р

Уд. вес, %

сумма, млн.р

Уд. все, %

сумме, млн.р.

Уд. весу, п.п.


Средства Национального банка Республики Беларусь

1162686,8

9,4

311495,2

1,8

-851191,6

-7,6

26,8

Кредиты и другие средства банков

5967750,3

48,1

8270411,1

48,4

2302660,8

0,3

138,6

Средства клиентов

3552741,3

28,6

5494186,4

32,2

1941445,1

3,6

154,6

Ценные бумаги, выпущенные банком

94935,8

0,8

332433,5

1,9

237497,7

1,1

350,2

Прочие пассивы

149054,4

1,2

249252,9

1,5

100198,5

0,3

167,2

Капитал

1476935,6

11,9

2431597,0

14,2

954661,4

2,3

164,6

Всего пассивов

12404104,2

100

17089376,1

100

4685271,9

-

137,8

В том числе обязательства

10927168,6

88,1

14657779,1

85,8

3730610,5

-2,3

134,1


Вывод: в 2011-2012 гг. структура ресурсной базы ОАО «Белагропромбанк» удовлетворительная, так как собственный капитал и обязательства имеют оптимальное значение ( >10% и <90% соответственно), при чем в 2012 году сумма капитала увеличилась на 954661,4 млн. руб. или на 2,3 п.п. Увеличилась доля средств клиентов в банке на млн.руб. или на 3,6 п.п., следовательно банк ведет активную работу в этом направлении. При сравнении 2012 года с 2011 годом, то деятельность банка в последний анализируемый год стала менее рискованной и более устойчивой, что подтверждает нам коэффициент достаточности капитала, который увеличился на 2,3 п.п..

Таблица 3.2 - Данные о составе, структуре и динамике капитала ОАО «Белагропромбанк» за 2013-2014гг.

Показатели

На 01.01.2013 г.

На 01.01.2014 г.

Отклонение по (+; -)

Темп изм., %


сумма, млн р.

Уд. вес, %

сумма, млн р.

Уд. вес, %

сумме, млн р.

Уд. весу, п.п.


1. Уставный фонд

758464,0

51,4

1174075,0

48,3

415611,0

-3,1

154,8

2. Эмиссионный доход

0,0

0,0

0,0

0,0

0,0

0,0

0,0

3. Резервный фонд

65078,3

4,4

245426,6

10,1

180348,3

5,7

377,1

4. Накопленная прибыль (убыток)

324584,9

22,0

531668,1

21,9

207083,2

-0,1

163,8

5. Фонды переоценки статей баланса

328808,4

22,3

480427,3

19,8

151618,9

-2,5

146,1

Итого капитала

1476935,6

100

2431597,0

100

954661,4

-

164,6


Вывод: размер уставного фонда в 2013-2014 гг. соответствует минимальному размеру, установленному законодательством РБ в белорусских рублях в сумме эквивалентной 25 млн.евро. Удельный вес уставного фонда в 2013 г. в общей сумме собственного капитала немного превышает оптимальное значение (min=15% и max=50%), поэтому в 2014 г. были проведены мероприятия по уменьшению доли уставного фонда и увеличению резервного фонда, который увеличился на 5,7 п.п. по сравнению с 2013 г. и составил 245426,6 млн.руб. Эта положительная тенденция дает банку возможность лучше себя застраховать от возможных убытков по проводимым им операциям.

Таблица 3.3 - Данные о составе, структуре и динамике активов ОАО «Белагропромбанк» за 2013-2014 гг.

Показатели

На 01.01.2013 г.

На 01.01.2014 г.

Отклонение по (+; -)

Темп изм., %


Сумма, млн р.

Уд. вес, %

Сумма, млн р.

Уд. вес, %

сумме, млн р.

Уд. весу, п.п.


Денежные средства

220126,8

1,8

412171,2

2,4

192044,4

0,6

187,2

Драгоценные металлы

7618,2

0,1

9531,0

0,1

1912,8

0,0

125,1

Средства в Национальном банке Республики Беларусь

3443609,1

27,8

1079737,2

6,3

-2363871,9

-21,4

31,4

Ценные бумаги

239917,7

1,9

1458115,7

1218198,0

6,6

607,8

Кредиты и другие средства в банках

1775909,3

14,3

1800681,0

10,5

24771,7

-3,8

101,4

Кредиты клиентам

5975270,7

48,2

11363365,3

66,5

5388094,6

18,3

190,2

Долгосрочные финансовые вложения, основные средства и прочее имущество

507855,6

4,1

769397,4

4,5

261541,8

0,4

151,5

Прочие активы

233796,8

1,9

196377,3

1,1

-37419,5

-0,7

84,0

Всего активов

12404104,2

100

17089376,1

100

4685271,9

-

137,8


Вывод: ликвидные активы банка, включающие денежные средства, драгоценные металлы и средства в НБ РБ, в отчетном году по сравнению с базовым сократились ( в частности за счет уменьшения суммы средств в Национальном банке) в абсолютной сумме на 2169914,7 млн.руб.

Основной активной операцией банка является выдача кредитов клиентам. Их доля в 2014 году по сравнению с 2013 годом увеличилась на 18,3 п.п. или в абсолютном выражении на 5388094,6 и занимает 66,5 % от всех активных операций банка.

Портфель ценных бумаг составил в эквиваленте 1458115,7 млн.руб., превысив объем на начало 2014 года на 1218198,0 млн.руб. или в 6 раз. Основное влияние на роста портфеля оказало приобретение облигаций государственных органов номинированных в иностранной валюте;

Что касается вложений банка в развитие своей материально-технической базы, то эти вложения остаются на одном уровне.

Таблица 3.4 - Данные о показателях, характеризующих выполнение нормативов безопасного функционирования, ОАО «Белагропромбанк» на 01.01.14г. и на 31.12.14г.

Показатели

На 01.01.2014 г.

На 31.12.2014 г.

Темп изменения, % или отклонение (+; -)

1. Нормативный капитал, млрд р.

1710,4

2944,4

172,1

2. Уставный фонд, млрд р.

758,5

1174,1

154,8

3. Достаточность нормативного капитала, %

19,4

18,3

-1,1

4. Достаточность основного капитала, %

10,1

9,0

-1,1

5. Соотношение привлеченных средств физических лиц и активов банка с ограниченным риском

0,2

0,4

0,2

6. Мгновенная ликвидность, %

331,5

153,6

-177,9

7. Текущая ликвидность, %

 245,5

 79,2

 -166,3

8. Краткосрочная ликвидность, коэффициент

6,1

0,9

-5,2

9. Соотношение ликвидных и суммарных активов, %

47,8

22,1

-25,7


Вывод: коэффициент достаточности нормативного капитала на начало и на конец года имеет оптимальное значение (не менее 10%), но наблюдается его небольшое снижение на 1.1 п.п.. Это значит доля рискованных активов и внебалансовых обязательств, которая может быть покрыта за счет капитала (собственных средств) уменьшилась, а следовательно деятельность банка стала чуть более рискованной в этом направлении.

Также снизился и коэффициент достаточности основного капитала по сравнению с началом года на 1,1 п.п., а следовательно деятельность банка и в этом направлении стала чуть более рискованной. Как в базовом, так и в отчетном периодах он соответствует нормативу, установленному законодательством (не менее 5%).

Что касается коэффициентов ликвидности, то они также соответствуют своим оптимальным значениям, а следовательно банк не нарушает законодательства Республики Беларусь. Но наблюдается очень сильное снижение коэффициентов на последнюю отчетную дату.

Таблица 3.5 - Данные об источниках формирования прибыли (убытка) ОАО «Белагропромбанк» за 2013 - 2014 гг. млн.руб.

Показатели

2013г.

2014 г.

Отклонение (+; -)

Темп изм., %

1. Чистые процентные доходы

456693,8

716353,9

259660,1

156,9

2. Чистые непроцентные доходы, всего (2.1 + 2.2 + 2.3 + 2.4 - 2.5 + 2.6 - 2.7 - 2.8 - 2.9)

-173483,3

-328922,3

-155439,0

-

в том числе:





2.1. Чистые комиссионные доходы

106672,8

247272,1

140599,3

231,8

2.2. Чистый доход по операциям с иностранной валютой

181255,8

132626,3

-48629,5

73,2

2.3. Чистый доход по операциям с ценными бумагами

629,9

177,3

-452,6

2,8

2.4. Доход в форме дивидендов

0

0

-

-

2.5. Чистые отчисления в резервы

250660,4

120242,2

-130418,2

48,0

2.6. Прочие доходы

69552,6

8741,4

-60811,2

12,6

2.7. Операционные расходы

233902,2

453029,9

219127,7

193,7

2.8. Прочие расходы

35517,1

82218,0

46700,9

231,5

2.9. Налог на прибыль

11514,7

62249,3

50734,6

540,6

3. Прибыль (убыток) (1 + 2)

283210,5

387431,6

104221,1

136,8


Вывод: прибыль в отчетном году по сравнению с базовым выросла на 104221,1 млн.руб., а темп роста составил 136,8%. Если рассматривать каждый источник дохода по отдельности, то наибольшего роста достигли чистые комиссионные доходы, которые включают в себя комиссию по документарным операциям, операциям с пластиковыми карточками, за расчетно-кассовое обслуживание и др.. В части расходов наиболее возросли прочие расходы (за услуги АСМБР, по страхованию банковских операций, по аудиторским услугам и др.), а именно их темп роста составил 231,5%. Важно заметить, что общая сумма непроцентных расходов превышают сумму соответствующих доходов как в 2013 так и в 2014гг. Банку следует обратить на это внимание и возможно пересмотреть свои тарифы за оказываемые услуги.

Таблица 3.6 - Данные о динамике показателей рентабельности работы ОАО «Белагропромбанк» за 2013- 2014 гг.

Показатели

2013 г.

2014 г

Темп изменения, % или отклонение (+; -)

1. Прибыль (убыток), млн р.

283210,5

387431,6

136,8

2. Собственный капитал, млн р.

1476935,6

2431597,0

164,6

3. Уставный фонд, млн р.

758464,0

1174075,0

154,8

4. Активы

12404104,2

17089376,1

137,8

5. Мультипликатор капитал, коэффициент

8,4

7,0

-1,4

6. Показатели рентабельности (убыточности), %




6.1. Рентабельность (убыточность) собственного капитала (1 : 2 × 100)

19,2

15,9

-3,3

6.2. Рентабельность (убыточность) уставного фонда (1 : 3 × 100)

37,3

33,0

4,3

6.3. Рентабельность (убыточность) активов (1 : 4 × 100)

2,3

2,3

0


Вывод: в 2014 году по сравнению с 2013 годом рентабельность капитала снизилась на 3,3 п.п. Это свидетельствует о снижении эффективности использования собственных ресурсов, об отстающем темпе роста прибыли по сравнению с темпом изменения капитала банка.

Рентабельность уставного фонда в отчетного году выше, чем в предыдущем на 4,3 п.п.

Характеризуя мультипликатор капитала, мы видим, что он снизился на 1,4 п.п.. Это свидетельствует об увеличении долевого участия капитала в ресурсах, направленных в активные операции.

Подводя итог всем финансовым показателям, представленным выше можно сделать общий вывод:

.        ОАО «Белагропромбанк» работает, выполняя все установленным нормативы и не нарушает законодательство Республики Беларусь;

.        ОАО «Белагропромбанк» делает все для того, чтобы оправдывать свою главную цель деятельности - получение прибыли;

.        ОАО «Белагропромбанк» является рентабельным предприятием.

4. Индивидуальное задание. Теоритические основы расчётно-кассовых операций

4.1 Сущность расчётно-кассовых операций и их место в деятельности банка

Количество разнообразных услуг, оказываемых банками, постоянно возрастает. Все специалисты в области банковского дела осуществление расчетно - кассовое обслуживания клиентов традиционно и вполне обоснованно относят к основным и даже важнейшим базовым банковским операциям, т.е. таким, которые констатируют само понятие банка. Это одна из постоянно развивающихся областей деятельности банков, которую можно назвать одной из наиболее востребованных видов банковских розничных услуг.

Можно дать следующее определение: расчетно - кассовые операции - ведение счетов юридических и физических лиц и осуществление расчетов по их поручению. Денежные расчеты могут принимать как наличную, так и безналичную форму. Под расчетами в безналичной форме понимаются расчеты между физическими и юридическими лицами либо с их участием, проводимые через банк или небанковскую кредитно-финансовую организацию, его (ее) филиал (отделение) в безналичном порядке. Порядок проведения расчетов наличными денежными средствами регулируется законодательством Республики Беларусь [1, с.119].

Обслуживая клиентов, расчетно-кассовые центры банков непосредственно участвуют в наличном денежном обороте. По своему экономическому содержанию наличный денежный оборот - процесс непрерывного движения наличных денег, часть денежного оборота. Наличное денежное обращение характеризуется использованием наличных денег в функции средства обращения и платежа, опосредствующей оплату товаров, оказываемых услуг и другие платежи. Налично-денежное обращение как часть денежного оборота связано только с движением наличных денег. Оно включает в себя всю совокупность организационно-экономической работы по обслуживанию экономики наличными деньгами. Посредством последних производятся расчеты предприятий и организаций с населением, а также расчеты между группами населения. Наличный денежный оборот по своему объему значительно меньше безналичного денежного оборота, однако его четкая организация особенно важна в социально - экономическом плане, так как этот оборот обслуживает преимущественно отношения, связанные со сферой личного потребления. Основной оборот наличных денег проходит через кассы банков, которые осуществляют кассовое обслуживание экономики. Обращение наличных денег происходит непрерывно. Вследствие разграничения единого денежного оборота на безналичный оборот и налично - денежное обращение в сфере последнего постоянно находится определенный остаток наличных денег. Он складывается из остатков наличных денег на руках у населения, остатков наличных денег в кассах предприятий и организаций и в оборотной кассе банков.

Для обеспечения кассового обслуживания своих клиентов в структуре банков создаются самостоятельные подразделения (приходные, расходные, приходно - расходные, валютные, вечерние кассы, кассы по пересчету денежной наличности, кассы банка при субъектах хозяйствования, а также обменные пункты и расчетно-кассовые центры, которые могут работать в режиме обычного операционного дня либо в режиме продленного дня). Для оприходования всех поступающих в банк наличных денег и выполнения расходных операций каждый банк имеет операционную кассу, для которой должен быть установлен минимально допустимый размер наличных денег (лимит), необходимый для своевременного выполнения обязательств банка по полному удовлетворению потребностей клиентов в денежной наличности.

Деятельность банка в сфере расчетно-кассового обслуживания четко регламентируется. Основными нормативными правовыми актами, регулирующими организацию расчетно-кассового обслуживания в Республике Беларусь, являются [2, с. 260]:

• Инструкция о порядке ведения кассовых операций и расчетов наличными денежными средствами в белорусских рублях на территории Республики Беларусь, утверждённая постановление Правления Национального банка Республики Беларусь от 17 января 2008 г. № 4, рег. номер в НРПА 8/18102 от 5 февраля 2008 г

• Правила организации наличного денежного обращения в Республике Беларусь, утвержденные постановлением Правления Национального банка Республики Беларусь от 24 августа 2007 г. № 166, рег. номер в НРПА 8/17071 от 11 сентября 2007 г.

Коммерческие банки активно осваивают ранок банковских операций по обслуживанию физических лиц, разрабатывают новые виды банковских услуг по их обслуживанию. В условиях рынка конкурентную борьбу выдерживает тот банк, который постоянно расширяет круг оказываемых клиентам услуг, улучшает качество вкладного и кредитного обслуживания, предлагая им различного рода посреднические услуги.

Рассматривать значение и место обслуживания физических лиц для коммерческого банка нужно с нескольких позиций, во - первых, с точки зрения доходности. Само название «коммерческий банк» говорит за себя - банки, практически, не проводят операции, которые не приносят дохода, и обслуживание физических лиц не является исключением. Коммерческие банки за проведение операций получают доходы: по кредитным операциям - проценты за пользование кредитом, за оказание посреднических и других услуг - комиссионное вознаграждение и прочие доходы. В конечном счете, все эти доходы формируют прибыль коммерческого банка.

Во - вторых, рассматривая значение обслуживания физических лиц для коммерческого банка необходимо отметить, что на руках у физических лиц сосредоточены большие денежные ресурсы и те банки, которые научаться обслуживать физических лиц, используя разнообразные средства, будут распоряжаться этими средствами.

В условиях рыночных отношений роль операций по привлечению средств физических лиц в коммерческие банки должна возрасти. Правильная эффективная организация этих операций необходима для обеспечения нормальной банковской деятельности на коммерческих началах, регулирования денежной массы в стране, успешного осуществления традиционных банковских операций, особенно безналичных расчетов, расширения предоставляемых клиентам услуг и, в конечном счете, перехода к комплексному банковскому обслуживанию.

В - третьих, рассматривать значение обслуживания физических лиц необходимо с точки зрения повышения конкурентоспособности банка на рынке банковских услуг. Обслуживая физических лиц, коммерческий банк должен ориентироваться на предоставление качественных, конкурентоспособных услуг, акцентируя свое внимание на обслуживании клиентов, введение новых форм работы с ними. Коммерческий банк должен прилагать все усилия, чтобы предоставленные им услуги были эффективными, способствуя тем самым стабильности и процветанию, как самого банка, так и его клиентов.

Можно утверждать, что выбор клиентом коммерческого банка для расчётно - кассового обслуживания обязывает коммерческий банк к обеспечению высокого качества оказания расчетных услуг, которые должны выполняться своевременно, экономично, надежно. Поскольку контакты с банком по расчётно - кассовому обслуживанию регулярны, то в зависимости от качества работы банка клиенты принимают решение о целесообразности дальнейшего сотрудничества с банком, о формах такого сотрудничества, о степени обоснованности установленных банком тарифов на расчётно - кассовые услуги. Именно поэтому организация расчётно - кассового обслуживания является «визитной карточкой» любого банка.

4.2 Характеристика нормативной базы, регулирующей расчетно-кассовые операции

Порядок проведения расчетно-кассовых операций физических лиц регулируется действующим законодательством, нормативными актами Национального банка Республики Беларусь, в частности Инструкцией о банковском переводе, Инструкцией о порядке проведения операций с использованием чеков из чековых книжек и расчетных чеков, Правилами осуществления операций с использованием банковских пластиковых карточек.

Основным документом, регулирующий банковскую деятельность в целом и расчетно - кассовые операции в частности, является Банковский кодекс Республики Беларусь.

Банковский кодекс Республики Беларусь содержит статьи о расчетных банковских счетах, порядке заключения договоров текущего (расчетного) банковского счета, операции по данному счету, размер начисляемых по нему процентов, сроки осуществления операций, а также ответственность банка за задержку зачисления на текущий счет денежных средств необоснованное их списание и прекращение обязательств по договору.

Обязательства, вытекающие из платежных инструкций клиента, являются самостоятельными по отношению к обязательствам, вытекающим из основного договора. Банки не связаны условиями основного договора, а также объемом исполнения обязательств по нему сторонами в случае наличия ссылок на основной договор в платежных инструкциях клиента. Банки не имеют права контролировать исполнение обязательств сторон основного договора, а также вмешиваться в отношения сторон основного договора.

К физическим лицам по действующему законодательству относятся граждане Республики Беларусь; иностранные граждане, постоянно или временно проживающие на территории Республики Беларусь; лица без гражданства, постоянно или временно проживающие на территории Республики Беларусь.

Текущий (расчетный) банковский счет физического лица - счет, открываемый физическому лицу, не являющемуся предпринимателем, для зачисления поступающих в его адрес денежных средств и проведения расчетов.

Владельцами текущих (расчетных) счетов могут быть совершеннолетние дееспособные физические лица, а также несовершеннолетние физические лица, приобретшие дееспособность в полном объеме в установленном порядке (эмансипация, вступление в брак до достижения восемнадцати лет).

Для осуществления кассового обслуживания клиентов банка, а также выполнения операций с денежной наличностью и другими ценностями банки создают у себя кассовые узлы [4, с. 7].

Устройство и оборудование кассовых узлов должны соответствовать техническим требованиям на проектирование и устройство кассовых узлов в банках Республики Беларусь и обеспечивать нормальные условия для работы персонала и обслуживания клиентов, а также сохранность ценностей, документов и безопасность работников.

Прием и выдача денежной наличности в приходно-расходных кассах осуществляется в порядке, установленном для приходных и расходных касс [4, с. 9].

Кассовый документ составляется в количестве экземпляров, достаточном для совершения операции по всем затронутым ею счетам. Передача приходных и расходных кассовых документов между кассирами и ответственными исполнителями банка производится в порядке, установленном нормативным правовым актом Национального банка Республики Беларусь по организации бухгалтерского учета и отчетности в банках Республики Беларусь [4, с. 11].

Платежи клиентов, принятые банком наличными денежными средствами по приходным кассовым документам в течение операционного времени, должны быть зачислены на соответствующие счета получателей средств в тот же день; принятые банком по истечении операционного времени - не позднее следующего операционного дня [3, с. 3].

Правила проведения операций с использованием банковских платёжных карточек в ОАО "Белагропромбанк" разработаны в соответствии с Банковским кодексом Республики Беларусь, нормативными правовыми актами, регулирующими порядок осуществления и бухгалтерского учета операций с использованием банковских платёжных карточек, а также лицензиями и правилами систем, с которыми банком заключены соответствующие соглашения.

Держатель карточки - физическое лицо, осуществляющее операции с использованием карточки на основании договора карт - счета, заключенного с банком - эмитентом.

Основанием, регламентирующим взаимоотношения учреждений банка и клиента, является договор карт - счета.

Для организации расчетно-кассового обслуживания населения, в частности по выплате заработной платы рабочим и служащим предприятий и организаций, в банке заключается договор с этими предприятиями на выплату заработной платы с использованием банковских пластиковых карточек. Если в учреждении банка уже заключен договор с предприятием о выплате заработной платы через текущие счета, то с ним заключается дополнительное соглашение на выплату заработной платы с использованием банковских платёжных карточек. Договоры карт - счета с работниками предприятия заключаются на общих основаниях.

Физическому лицу банк выдает личную карточку. В соответствии с договором карт - счета, заключенным с клиентом, банк может выдать личные карточки физическим лицам, не являющимся клиентами эмитента при наличии заявления и доверенности физического лица.

Ответственность за операции, совершенные держателем карточки по доверенности физического лица - клиента банка, возлагается на данное физическое лицо.

С карт - счета без использования карточки на основании заявления клиента (физического лица) могут быть выданы: остаток средств, если счет остановлен на основании заявления клиента о закрытии счета и сформирован окончательный отчет клиенту; денежные средства, поступившие на остановленный счет до его окончательного закрытия; остаток средств или его часть по заявлению клиента в случае, если клиент сдал карточку в связи с ее дефектом или физическим повреждением и еще не получил новую; денежные средства по доверенности в случаях, когда клиент вследствие физического недостатка или болезни не может получить деньги по своей карточке и не может оформить дополнительную карточку; остаток средств после смерти клиента, если счет остановлен на основании представленных документов о праве на наследство и сформирован окончательный отчет.

Карточки, оформленные физическим лицам по доверенности клиента учреждения банка, могут быть выданы под роспись клиенту.

Дубликат карточки выдается в случаях: преждевременного выхода карточки из строя (дефект магнитной полосы, физическое повреждение карточки и пр.); утраты ПИН-кода; изменения в паспорте клиента написания фамилии в латинской транслитерации.

Если карточка утеряна, клиент должен немедленно известить об этом учреждение банка по телефону с последующим предоставлением в установленные договором сроки письменного заявления.

Если в установленные договором сроки от клиента (держателя карточки) не поступит письменного подтверждения (заявления), блокировка операций по карточке снимается. Письменное заявление принимается только от владельца счета.

Заключение

Расчётно-кассовые операции позволяют концентрировать в банках значительные и относительно дешевые ресурсы, устанавливать с клиентами деловые связи, которые, как правило, перерастают в различные формы сотрудничества: кредитование, лизинг и т. д.; кроме того, при осуществлении расчетных и кассовых операций банки взимают комиссии. Поэтому любой банк заинтересован в привлечении новых клиентов на расчётно - кассовое обслуживание. В то же время клиент также заинтересован в выборе банка, наиболее полно отвечающего его требованиям: имеющего приемлемые тарифы, проводящего вовремя платежи, работающего с современными технологиями. Поэтому, говоря о перспективах развития расчетно-кассового обслуживания, необходимо рассматривать, прежде всего, отношения, строящиеся между клиентом и банком. В данном разрезе можно выделить следующие направления развития:

·   отношения между клиентом и банком должны строиться на комплексной основе, т. е. клиент, привлекаемый на расчетно-кассовое обслуживание, должен также быть ознакомлен со всеми возможностями, предоставляемыми банком (ценные бумаги, кредиты, депозиты и т. д.);

·   использование современных технологий: системы «Клиент-банк», телебанкинга, интернет - банкинга;

·   установление тарифов, отвечающим интересам и банка, и клиента.

Однако, «идя навстречу» клиенту, банк не должен забывать о рисках, которые связаны с расчетно-кассовым обслуживанием, принимать необходимые меры по управлению ими. Банк, который стремится к получению наибольших доходов при минимизации рисков, должен:

·   стремиться к дифференциации обслуживаемых клиентов как в разрезе представляемых ими отраслей, так и в разрезе масштабов их деятельности, т. е. стремиться к привлечению как «крупных», так и «мелких» и «средних» клиентов;

·   учитывать, что грамотно организованное расчетно - кассовое обслуживание является основой для всех остальных операций банка, в то же время, уровень организации других банковских операций может сказаться на доходности расчетно-кассового обслуживания, т. е. кассовые и расчетные операции должны рассматриваться не как отдельные операции банка, а как часть единой системы, направленной на поучение максимальной прибыли.

Однако, рассматривая данный вопрос, необходимо также остановиться и на общереспубликанских формах совершенствования данных услуг банка: необходимо произвести упрощение оформления расчетов. Также, одной из форм развития обслуживания клиентов является дифференциация форм расчетов, проводимых по их поручениям. Это можно произвести путем более активной рекламы данных банковских продуктов, рекламы их достоинств и установления выгодных для клиентов тарифов.

Более активное использование таких форм расчетов, как платёжные карточки, чеки, аккредитивы выгодно, прежде всего, для банков, так как позволяет им привлекать дополнительные дешевые ресурсы путем депонирования средств на специальных счетах, взимать дополнительные комиссии. Однако уровень их развития в рамках государства показывает развитость платежной системы в целом, позволяет снизить объем наличных денег в обращении (путем внедрения пластиковых карточек), решить проблему неплатежей (чеки, аккредитивы). Для клиентов использование данных форм расчетов также является выгодным, поскольку при использовании чеков и аккредитивов возникает гарантия платежа, при использовании пластиковых карточек отпадают проблемы, связанные с использованием наличных денежных средств.

Таким образом, расчетно-кассовое обслуживание является неотъемлемой частью деятельности любого банка. За время прохождения производственной учетно-аналитической практики в РКЦ № 15 г. п. Глуск филиала ОАО «Белагропромбанк» был проанализирован большой объем информации, касающейся деятельности данного предприятия. Были закреплены и углублены теоретические знания, в области бухгалтерского учета, контроля и анализа хозяйственной деятельности банков.

Список использованных источников

1. Правила организации бухгалтерского учета и отчетности в ОАО «Белагропромбанк»,- утверждено Постановлением Правления ОАО «Белагропромбанк» 29.06.2014 № 244.

. Банковский кодекс Республики Беларусь [Текст]: принят Палатой представителей 3 октября 2000 г.; одобр. Советом Республики 12 октября 2000 г. - Мн.: Амалфея, 2011. - 216 с.

. Бойко Т.С., Лещенко С.К. Финансовое право: Учеб. пособие / Т.С. Бойко, С.К. Лещенко. Мн.: Книжный Дом, 2006. 320 с.

. Быковская, Е.В. Бухгалтерский учет в банках: ответы на экзаменац. вопр. / Е.В.Быковская. - 2-е изд., перераб. и доп. - Минск: ТетраСистемс, 2009. - 144 с.

. Бабаш Л.П. Бухгалтерский учет в банках: учебное пособие / Л.П. Бабаш, О.Н. Шестак, Л.П. Левченко. - Минск: Вышэйшая школа, 2010. - 512с.

. Право законодательство Республики Беларусь

. Тарасов В.И., Деньги, кредит, банки: Учебное пособие. - Мн.: Мисанта, 2003. - 512 с.

. Деньги, кредит, банки: Учеб. / Г.И. Кравцова, Г.С. Кузьменко, Е.И. Кравцов и др.; Под ред Г.И. Кравцовой. - Мн.: БГЭУ, 2003. - 527с.

. Деньги, кредит, банки. Экспресс - курс: учебное пособие / кол. авт.; под ред. засл. деят. науки РФ, д-ра экон. наук, проф. О.И. Лаврушина. - 4 - е изд., стер. - М.: КНОРУС, 2010. - 320 с.

. Инструкция о порядке предоставления (размещения) банками денежных средств в форме кредита и их возврата (с учетом изменений и дополнений, внесенных постановлениями Правления НБРБ от 18.04.2013№230)

. ОАО «Белагропромбанк».

. Лаврушин О.И. Банковское дело: современная система кредитования / О.И. Лаврушин. - М.: КНОРУС, 2007. - 264 с.

Похожие работы на - Организация расчетно-кассового обслуживания клиентов ОАО 'Белагропромбанк'

 

Не нашли материал для своей работы?
Поможем написать уникальную работу
Без плагиата!
Без нейросетей!