Проектирование цифровых фильтров

  • Вид работы:
    Курсовая работа (т)
  • Предмет:
    Информатика, ВТ, телекоммуникации
  • Язык:
    Русский
    ,
    Формат файла:
    MS Word
    291,71 Кб
  • Опубликовано:
    2014-04-08
Вы можете узнать стоимость помощи в написании студенческой работы.
Помощь в написании работы, которую точно примут!

Проектирование цифровых фильтров

Министерство образования и науки Российской Федерации

Федеральное государственное автономное образовательное учреждение
высшего профессионального образования
«Уральский федеральный университет имени первого Президента России Б.Н. Ельцина»

Институт радиоэлектроники и информационных технологий - РТФ

Кафедра теоретических основ радиотехники




Проектирование цифровых фильтров

КУРСОВАЯ РАБОТА

ПОЯСНИТЕЛЬНАЯ ЗАПИСКА


Руководитель

Коберниченко В. Г.

Студент

Зарифуллин А.Д.





Екатеринбург 2013

Оглавление

Перечень условных обозначений, единиц, символов и терминов

1. Введение

Исходные данные

Этапы проектирования

2.        Определение параметров аналогового прототипа

3.        Определение коэффициентов передаточной функции аналогового фильтра-прототипа

4. Переход от аналогового фильтра к дискретному фильтру

5.        Исследование влияния квантования коэффициентов цифровых фильтров при прямой и каскадной форме реализации

5.1 Прямая форма реализации цифрового фильтра

5.2 Каскадная форма реализации

Заключение        

Список литературы

Приложение 1

Приложение 2


Перечень условных обозначений, единиц, символов и терминов

fс

Частота среза фильтра, кГц;

fз

Частота гарантированного затухания, кГц; граница полосы подавления;

A

Гарантированное затухание в полосе подавления, дБ

DA

Максимальная величина неравномерности АЧХ в полосе пропускания, дБ

fд

Частота дискретизации, Гц

H(jw)

Комплексный коэффициент передачи фильтра

H(z)

Системная функция дискретного фильтра

АЧХ

Амплитудно-частотная характеристика фильтра

ФЧХ

Фазо-частотная характеристика фильтра

ФНЧ

Фильтр нижних частот

ФВЧ

Фильтр верхних частот



1.       Введение

цифровой фильтр дискретный квантование

В данной работе рассмотрен пример решения задачи проектирования (расчета параметров) цифрового фильтра по известному аналоговому прототипу.

Постановка задачи:

1.       Требуется рассчитать с использованием пакета MATLAB аналоговый эллиптический фильтр нижних частот (Золотарева, Кауэра);

2.       Перейти от аналогового прототипа к дискретному фильтру;

.        Построить амплитудно-частотную и фазо-частотную характеристики фильтра;

.        Определить разрядность при переходе от дискретного фильтра к цифровому (исследовать шумы квантования коэффициентов), коэффициенты представляются в виде чисел с фиксированной запятой;

.        Предложить рекомендации по реализации фильтра.

Исходные данные.

Тип фильтра - эллиптический нижних частот.

fc - частота среза фильтра, кГц = 25

fз - частота гарантированного затухания, кГц = 35

А - гарантированное затухание в полосе подавления, дБ = 30

ΔА - неравномерность частотной характеристики в полосе пропускания, дБ = 2

Этапы проектирования

Проектирование фильтра по аналоговому прототипу в нашем случае состоит из следующих основных этапов:

1.       Проектирование аналогового прототипа;

2.       Переход с помощью билинейного Z-преобразования к дискретному фильтру;

.        Выбор структуры дискретного фильтра и расчет его коэффициентов;

.        Квантование коэффициентов дискретного фильтра (переход к цифровому фильтру);

.        Исследование изменения АЧХ цифрового фильтра по сравнению с дискретным (влияние шумов квантования коэффициентов). При существенных изменениях необходимо либо увеличить разрядность представления коэффициентов, либо ужесточить требования к аналоговому прототипу и повторить расчет.

В основной части данной работы подробно описаны все перечисленные этапы.

Выражение для АЧХ имеет следующий вид:

,

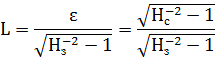
где  - эллиптическая функция Якоби; L - параметр, характеризующий пульсации функции  :


Порядок фильтра Кауэра определяется по формуле:


где K - символ полного эллиптического интеграла 1-го рода; ;

fc=25*10^3;=35*10^3;=10*fz;=fz/fc;

A=30;=2;=1/10^(A/20);=1/10^(dA/20);=sqrt(1/Hc^2-1);=e/sqrt(1/Hz^2-1);=ellipke(1/Oz)*ellipke((1-L^2)^0.5)/(ellipke(L)*ellipke((1-Oz^(-2))^0.5));=ellipord(2*fc/fd,2*fz/fd,dA,A)

>> n = 4

N = 3.4877 округляем в большую сторону и получаем четвертый порядок фильтра, что совпадает с определением порядка с помощью встроенной функции ellipord.


3.       Определение коэффициентов передаточной функции аналогового фильтра-прототипа


Передаточная функция рекурсивного цифрового фильтра имеет следующий вид:


Зная передаточную функцию H(z), можно при нулевых начальных условиях рассчитать реакцию ЦФ (выходной сигнал y[n]) на любое воздействие (входной сигнал x[n]). Алгоритм расчета следующий:


[z,p,k]=ellipap(n,dA,A); % расчет значений координат нулей и полюсов аналогового фильтра-прототипа

[b,a]=ellip(n,dA,A,Hz); % расчет коэффициентов передаточной функции аналогового фильтра-прототипа

[ha,fa]=freqz(b,a,65536); % АЧХ аналогового фильтра-прототипа

figure(1)(pi*fd*fa(1:8192)/4,abs(ha(1:8192)))

Рисунок 1 АЧХ аналогового фильтра-прототипа

Как видно из графика частота среза удовлетворяет заданной частоте fс = 25 kHz, для проверки уровней затухания нужно разы перевести в децибелы:



4.       Переход от аналогового фильтра к дискретному фильтру


Метод билинейного Z-преобразования позволяет синтезировать рекурсивный дискретный фильтр по частотной характеристике аналогового прототипа.

Передаточная функция аналоговой цепи представляет собой дробно-рациональную функцию комплексной переменной p. Чтобы получить передаточную функцию дискретного фильтра, необходимо перейти из комплексной p -области в комплексную z-область, причем дробно-рациональный характер функции должен сохраниться. Поэтому замена переменной p должна представлять собой также дробно-рациональную функцию переменной z.

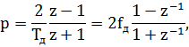
В основе метода билинейного преобразования лежит дробно-линейная функция:


При билинейном Z-преобразовании левая половина p-плоскости отображается внутрь единичной окружности на z-плоскости, поэтому синтез по устойчивому аналоговому прототипу дает гарантированно устойчивый дискретный фильтр.

[zf,pf,kf]=bilinear(z,p,k,fd/fc); % преобразование аналогового в дискретный

[bz,az]=zp2tf(zf,pf,kf); % преобразование нулей и полюсов в коэффициенты полиномов числителя и знаменателя

[bzv,azv]=ellip(n,dA,A,fc/fd);

[h,f]=freqz(bz,az,65536);

[hz,fz]=freqz(bzv,azv); (2)(2*pi*fd*f(1:8192)/4,abs(h(1:8192))) (3)(bz,az,65536,2*pi*fd)

Рисунок 2 АЧХ дискретного фильтра, полученная по методике билинейного z-преобразования

Видно, что полученный график совпадает с графиком для аналогового фильтра-прототипа, следовательно, дискретный фильтр удовлетворяет условиям.

Так же заметим, что частота затухания меньше заданной, но это не ухудшает характеристики фильтра.

Рисунок 3 АЧХ и ФЧХ дискретного фильтра полученные встроенными функциями

Порядок фильтра равен числу пульсаций в полосе пропускания.

При одинаковых порядках у эллиптических фильтров обеспечивается более крутой переход от полосы пропускания к полосе задерживания (меньшая ширина переходной полосы), чем у фильтров Баттерворта и Чебышева.

Коэффициенты полиномов числителя и знаменателя передаточной функции:

n

1

2

3

4

5

az

1

-3,9442

5,8400

-3,8471

0,9513

bz

0,0311

-0,1232

0,1842

-0,1232

0,0311


5.       Исследование влияния квантования коэффициентов цифровых фильтров при прямой и каскадной форме реализации


Процедура проектирования цифрового фильтра состоит в нашем случае из трех основных этапов: проектирование аналогового прототипа, переход к дискретному фильтру, переход к цифровому фильтру. Понятия дискретного и цифрового фильтров различаются, прежде всего, потому, что предполагается, что коэффициенты дискретного фильтра задаются как вещественные числа (то есть с бесконечной точностью). Коэффициенты же цифрового фильтра квантованы и представлены в системе счисления с конечной разрядностью, что обусловлено конечной разрядностью памяти микропроцессора, на котором может быть реализован цифровой фильтр. Как показала практика проектирования цифровых фильтров, частотные характеристики фильтра могут существенно изменяться при квантовании его коэффициентов. Поэтому при заданной разрядности представления коэффициентов, процедура проектирования может выполняться итеративно, поскольку теоретическое определение чувствительности фильтра к квантованию коэффициентов очень сложно и заранее определить степень искажений представляется достаточно трудоемкой задачей. При существенных искажениях требования к фильтру ужесточаются и заново проводится расчет. Следует заметить, что чувствительность частотных характеристик фильтра зависит не только от самой передаточной функции, но и от формы реализации фильтра. Так, например, в некоторых случаях каноническая форма реализации фильтра сильно подвержена частотным искажениям, в то время как при каскадной (передаточная функция разбивается на множители первого или второго порядков) АЧХ практически не искажается.

Для рассчитанного фильтра рассмотрим влияние квантования коэффициентов для двух значений разрядности: 16 и 32 бит. При этом рассмотрим два случая реализации - каноническая форма и каскадная.

5.1     Прямая форма реализации цифрового фильтра


Квантование коэффициентов получается путем применения следующей процедуры в пакете MATLAB:

bzq=round(bz*M)/M;=round(az*M)/M;

[hq,fq]=freqz(bzq,azq, 65536);(4)(pi*fd*f(1:8192)/4,abs(h(1:8192)),'r'), hold on(pi*fd*fq(1:8192)/4,abs(hq(1:8192)),'k-.')

Для M = 216

 

 

Для M = 232

 

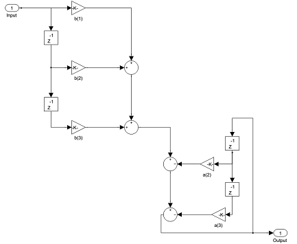
Как видно из графиков, при использовании 32-х разрядного процессора АЧХ цифрового фильтра полностью совпадает и с дискретным, следовательно, дальнейшее увеличение разрядности можно не рассматривать. Структурная схема приведена в Приложении 1

5.2     Каскадная форма реализации


Переход к каскадной форме реализации в программе Matlab осуществляется с помощью функции tf2sos. Округление производим с коэффициентами в каскадной форме, затем переходим обратно к прямой форме реализации с помощью обратной функции sos2tf.

=tf2sos(bz,az); %делаем несколько фильтров=round(sos*M)/M; %квантуаем их коэффициенты

for i=1:size(sos,1) (i)=dfilt.df1(sos(i,1:3),sos(i,4:6)); %создаём три объекта типа фильтр

end

Для M = 28

=dfilt.cascade(hdi(1),hdi(2)); % делаем из них каскад(hd)

 

Для M = 216

Из графиков видно, что АЧХ фильтра удовлетворяет первоначальным условиям (гарантированное затухание в полосе подавления = 30 дБ и неравномерность частотной характеристики в полосе пропускания = 2дБ) уже при 16-м разряде процессора.

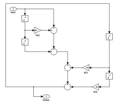
Структурная схема приведена в Приложении 2.

 


Заключение


В данной работе был рассмотрен пример решения задачи проектирования цифрового фильтра по известному аналоговому прототипу с помощью среды компьютерного моделирования MATLAB.

Ходе работы был спроектирован цифровой фильтр, используя билинейное

z-преобразование. Получили две реализации фильтра:

.        В каноническом виде с разрядностью процессора, которая удовлетворяет заданным условиям 32 бита.

.        В каскадном виде, при котором удовлетворение заданных условий начинается с 16 Бит.

Выбираем каскадную реализацию, так как нам потребуется меньше ресурсов для приобретения микропроцессора с разрядностью 16 Бит.

Список литературы


1.         Коберниченко В.Г. Расчет и проектирование цифровых фильтров. Учебно-методическое пособие. Екатеринбург: ФГАУ ВПО УрФУ, 2013, 64 с.

2.       Гоноровский И.С. Радиотехнический цепи и сигналы. М.: Радио и связь, 1986.

.         Гадзиковский В. И., Калмыков А.А. Теория и проектирование устройств цифровой фильтрации. Екатеринбург: ФГАУ ВПО «УГТУ-УПИ», 2006, 433с.


Приложение 1


Структура схема прямой реализации цифрового фильтра



Приложение 2


Структурная схема каскадной реализации цифрового фильтра

Посмотреть каскадную реализацию фильтра (sos-форму) можно командой:

realizemdl(sos);


Stage1

2

Похожие работы на - Проектирование цифровых фильтров

 

Не нашли материал для своей работы?
Поможем написать уникальную работу
Без плагиата!
Без нейросетей!