Особенности управления маркетингом на примере предприятия ОАО 'Аэрофлот'

  • Вид работы:
    Курсовая работа (т)
  • Предмет:
    Маркетинг
  • Язык:
    Русский
    ,
    Формат файла:
    MS Word
    345,03 Кб
  • Опубликовано:
    2014-05-03
Вы можете узнать стоимость помощи в написании студенческой работы.
Помощь в написании работы, которую точно примут!

Особенности управления маркетингом на примере предприятия ОАО 'Аэрофлот'

Содержание

Введение

1. Управление маркетингом. Понятие маркетинговой деятельности

1.1 Понятие и цели маркетинга

1.2 Основные функции и виды маркетинга

1.3 Система управления маркетингом

2. Особенности управления маркетингом на примере предприятия ОАО "Аэрофлот"

2.1 ОАО Аэрофлот российские международные авиалинии

2.2 Анализ внутренней и внешней среды

3. Диагностика проблем на предприятии ОАО "Аэрофлот" и принятие управленческого решения

Заключение

Список использованных источников

Введение


В работе затронута тема управления маркетинговой деятельностью. В наше время, понятие маркетинга достаточно знакомо каждому гражданину нашей страны. Покупаем мы машину или приобретаем какой-нибудь другой товар, ищем работу, или же собираем деньги на благотворительную акцию, внедряем в деятельность новые идеи, во всех этих действиях мы сталкиваемся с маркетингом. Мы должны знать, что такое рынок, какую деятельность он осуществляет, кто в нем действующие лица, как он функционирует, и каковы его запросы. Нам необходимо разбираться в маркетинге, роли потребителей и роли граждан. Знание маркетинга позволяет нам вести себя наиболее правильно в качестве потребителей, будь то покупка шампуня или новой квартиры.

Если же затрагивать тему о производственной деятельности, то здесь маркетинг является системой организации всей деятельности фирмы по производству и сбыту товаров. Иначе говоря, современная система маркетинга увеличивает или уменьшает производство товаров в зависимости от запросов потребителей. Объектом изучения в курсовой работе является компания ОАО "Аэрофлот", а предметом - маркетинговая деятельность современной компании.

Главными задачами курсовой является изучение маркетинговой деятельности компании аэрофлот, ее основных проблем, и выход компании на мировой рынок.

ОАО "Аэрофлот" - лидер российского рынка авиаперевозок и одна из крупнейших авиакомпаний стран СНГ и Восточной Европы. Целью курсовой работы является изучение маркетинговой деятельности компании, изучение внутренних и внешних факторов, основных конкурентов, а так же сильные и слабые стороны. Для написания курсовой используются литературные, электронные источники, а так же источники из интернета.

Структура курсовой работы включает в себя теоретическую часть, которая дает определение управления маркетингом, раскрывает его сущность и основные цели. Вторая часть работы практическая - в которой описывается компания, ее внешние и внутренние факторы, задачи, персонал.

Третья часть - диагностика проблем, составление дерева проблем, пути к их решению, анализ причин их возникновения. Последняя часть - заключение, подведение общего итога.

Маркетинг является частью рыночных отношений, и инструментом, определяющим поведение предприятия на рынке. Одна из актуальных проблем современного производителя - проблема управления. Поэтому обязательным элементом маркетинга становится система научного управления производством с маркетинговых позиций.

Сегодня деятельность организации в целом переориентирована на маркетинг как концепцию рыночного управления, что предопределяет не просто создание служб маркетинга, но и изменение всей философии управления.

Управление всей деятельностью организации на принципах маркетинга обозначает использование маркетинга как философии управления, когда все подразделения планируют и оценивают свою деятельность с позиций маркетинга.

1. Управление маркетингом. Понятие маркетинговой деятельности


1.1 Понятие и цели маркетинга


Существует более 1000 определений маркетинга, так как каждый видит его по-своему, но суть остается одной - удовлетворение потребителей., и конечно же увеличение прибыли. В пример можно привести следующие определения:

"Маркетинг - понять клиента, увидеть цель, достичь ее, всегда помня, что в итоге должен потолстеть кошелек (Сергей Васильев)";

"Маркетинг - это предвидение, управление и удовлетворение спроса на товары и услуги, организации и людей, территории и идеи посредством обмена (Эванс и Берман)";

"Маркетинг - это процесс определения, предсказания и создания потребительских потребностей и желаний и организации всех ресурсов компании для удовлетворения их с большой общей прибылью для компании и потребителя (Берни Гудрич)";

"Маркетинг - это поиск таких рыночных ниш и направлений бизнеса, в которых компания будет первой, и внедрение таких идей и использование таких возможностей, которые сделают компанию лидером в эпоху убийственной конкуренции (Игорь Климанов)";

"Маркетинг - устранение барьеров, мешающих потребителю покупать товары (работы, услуги) у нас, а не у конкурентов (Дмитрий Семенов)"; [2 с.65]

Как видно из числа определений понятие маркетинга очень велико. Маркетинг - это комплексная система исследования рынка с целью разработки стратегии фирмы. Исходной идеей, лежащей в основе маркетинга, является идея человеческих нужд. Маркетинг является очень важной частью при производстве или оказании каких - либо услуг.

Цели маркетинга это желаемое положение компании или марки, которое можно достичь взаимными усилиями сотрудников и руководящего персонала.

Достижение целей заключается в совершенствовании продукции, в максимизации прибыли в долгосрочный период. Долгосрочной целью маркетинга является максимизация прибыли. Вся маркетинговая деятельность фирмы должна быть направлена на достижение этой долгосрочной цели. Поэтому долгосрочную цель обычно сравнивают с общей рыночной целью компании.

Целями маркетинга могут быть:

·              максимально высокое потребление

·              достижение максимальной потребительской удовлетворенности;

·              предоставление максимально широкого выбора;

·              максимальное повышение качества жизни.

Цель маркетинга "максимизация возможно высокого уровня потребления" достигается увеличением продаж, максимизированием прибыли с помощью различных способов и методов маркетинга.

Цель маркетинга "максимизация потребительской удовлетворенности" видится в выявлении существующих потребностей и предложении максимально возможного ассортимента товара. Согласно этой точке зрения, цель системы маркетинга - достижение максимальной потребительской удовлетворенности, а не максимально возможного уровня потребления. К сожалению, степень потребительской удовлетворенности трудно измерить, а непосредственное удовлетворение, получаемое отдельными потребителями от конкретных "благ", не учитывает "зло", такое, как загрязнение окружающей среды и наносимый ей ущерб. Следовательно, дать оценку системе маркетинга на основе показателей удовлетворенности, которую она приносит общественности, затруднительно.

Цель маркетинга "максимизация выбора" вытекает и как бы является продолжением предыдущей. Трудность в реализации данной цели заключается в том, чтобы не создать на рынке марочного изобилия и мнимого выбора. Да и некоторые потребители при избытке определенных товарных категориях испытывают чувство беспокойства и растерянности.

Цель маркетинга "максимизация качества жизни" многие склонны считать, целью благородной, но в то же время это качество трудно измерить, потому порой рождаются противоречия. Наличие ассортимента товаров благоприятно влияет на его качество, количество, доступность, стоимость, товар "совершенствуется", а следовательно, потребитель может максимально удовлетворить свои потребности, повысить качество жизни. [4 с.54]

Питер Друкер сформулировал цель маркетинга - сделать усилия по сбыту ненужными, его цель так хорошо познать и понять клиента, что товар или услуга будут точно подходить последнему и продавать себя сами. [5 с.14] Задачами маркетинга являются: формирование и стимулирование спроса; обеспечение обоснованности принимаемых управленческих решений; расширение объема продаж, рыночной доли и прибыли. Развитие связанно с последовательностью его концепции. Основными функциями маркетинга являются: аналитическая функция, производственная функция, сбытовая функция, функция управления, коммуникаций и контроля. Аналитическая функция включает следующие подфункции: изучение рынка, товара, потребителей; анализ внутренней и внешней среды предприятия. Производственная функция состоит из следующих подфункций: организация производства новых товаров и новых технологий, организация материально-технического обеспечения производства, управление качеством и конкурентоспособностью готовой продукции. Сбытовая функция - это организация системы сбыта и товародвижения, формирование спроса и стимулирование сбыта и организация сервиса. [6 с.80]

Если соединить вместе все цели маркетинга можно выявить только одну, самую основную, которой является понимание нужд и потребностей каждого рынка и выбор из них тех, которые компания лучше всего обслужит. Это позволит фирме производить товар более высокого качества, увеличить объем продаж, повысить свой уровень дохода путем удовлетворения потребностей покупателей. Сам маркетинг начинается с того, что менеджеры изучают потребности людей, определяют возможность компании их удовлетворить.

1.2 Основные функции и виды маркетинга


Развитие маркетинга имеет связь с последовательностью его концепции. Основными функциями маркетинга являются:

. Аналитическая функция.

. Производственная функция.

. Сбытовая функция (функция продаж).

. Функция контроля и управления.

Аналитическая функция включает: изучение рынка, потребителей, товара; анализ внутренней и внешней среды фирмы (SWOT - анализ). Производственная функция включает: организация производства новых товаров, организация материально-технического обеспечения, управление качеством и конкурентоспособностью готовой продукции. Сбытовая функция - это система сбыта и движения товара, формирование спроса, стимулирование сбыта и улучшение сервиса. Функция управления включает в себя контроль в создании организационных структур управления, планирования, коммуникаций и организаций самого контроля.

У маркетинга существует большое количество видов, которые зависят от его сферы.

Виды маркетинга, которые основываются на спросе:

Конверсионный маркетинг - отрицательный спрос (вегетарианцы не едят мясо). Задача конверсионного маркетинга в этом случае - вызвать спрос.

Стимулирующий маркетинг - когда нет спроса вообще, отсутствие спроса (не нужны людям в Африке шубы; не нужны - ключевое слово). Задача стимулирующего маркетинга - придать ценность товару.

Развивающий маркетинг - когда спрос только-только зарождается, но не может быть удовлетворен по причине того, что нечем пока что удовлетворить потребности (не разработали пока безвредных сигарет или шоколадок без калорий). Задача развивающего маркетинга - уловить потенциальный спрос и превратить его в реальный.

Ремаркетинг - ситуация, когда спрос падает (пленочные фотоаппараты, как и кассетные магнитофоны давно устарели). Задача ремаркетинга - продлить жизнь товару (усовершенствовать его).

Синхромаркетинг - когда спрос неравномерен и склонен к колебаниям (перед праздниками цветы просто сметают с прилавков, причем в непраздничное время совсем наоборот). Задача синхромаркетинга заключается в изменении структуры спроса - как вариант, перед праздниками поднять цены.

Поддерживающий маркетинг - когда спрос полноценный (ну, например, товар, который всем нравится, и который постоянно покупают). В этом случае задача поддерживающего маркетинга - в бережном поддержании и сохранении данного уровня спроса. Чтобы поддержать достаточный уровень спроса используют метод тайного покупателя, направленный на выявление ошибок в обслуживании клиентов.

Демаркетинг - слишком большой, просто огромный спрос (очень популярные товары - примеры, думаем, вспомните сами). Задача демаркетинга - любыми способами снизить спрос. Поднять цены в два раза. Сократить производство. Вызвать дефицит.

Противодействующий маркетинг - нежелательный спрос (так, например, не желателен спрос на алкоголь, табак и прочую лабуду). Задача противодействующего маркетинга - снизить спрос или уничтожить его. [8]

1.3 Система управления маркетингом


В индустриальную эру с характерной бюрократической системой управления было оправдано для компании все управление поручать узким специалистам в той или иной сфере управления, формируя из них управленческие команды во главе с вице-президентами, отвечающими за определенную сферу деятельности. А во главе компании стоял менеджер-руководитель широкого профиля. Структура таких компаний была приблизительно одинаковой и состояла из четырех основных сфер деятельности: инженерные разработки, производство, сбыт и финансовая служба. Данное деление функций управления вполне обосновано было для того периода времени и отвечало стоящим задачам: придумать продукт, произвести его и реализовать с прибылью. Если же возникал вопрос, требующий совместного решения работников из двух функциональных сфер, необходимо было вмешательство главного управляющего. Со временем жизненный цикл товара (услуги) становился все короче и короче, что требовало более гибких и динамичных структур управления, а функциональное разделение труда в сфере управления уходило на задний план. В это время и появляется маркетинг как некий разрыв между двумя стилями организации управления.

Было замечено, что персонал сбытовых подразделений более всего ориентируется на потребности людей, а инженерные подразделения - на решение исключительно технических вопросов при создании продукта. Задача состояла в том, чтобы заставить работников в одинаковой мере подходить к изучению запросов потребителей и повышению технического уровня продукции. Для этого компании начинают объединять в команды персонал разных структурных подразделений, невольно заставляя их заниматься маркетингом. Была отмечена эффективная работа таких команд по удовлетворению потребностей. А также данный стиль работы позволяет выявить у персонала навыки лидеров. В итоге в выигрыше от такой формы организации оказались все.

Но в современном мире (мире быстрых перемен), где важную роль играет умение неординарно мыслить и умение реагировать быстро на ситуацию на рынке (в обществе), более важную роль для маркетинга играет более широкий спектр человеческих качеств. Ведь производство товара должно быть с минимальными издержками, и поэтому составной частью команды, занимающейся маркетингом должны стать и производственные рабочие. Так, была реализована задумка о реорганизации по продуктовому (проектному) принципу, где создавались бригады (команды), решающие конкретные задачи по разработке конкретного товара.

Перед такими бригадами должны ставиться четкие цели, а при их достижении - новые задачи и т.д. При данной форме организации управления происходит сдвиг в компании от жестко-административного контроля сверху к творческой работе нескольких подразделений для достижения общих целей организации.

Данная форма внутрифирменного управления очень оперативно способна реагировать на изменения во внешней среде. Такие компании заняты постоянным улучшением и усовершенствованиям всех сфер своей деятельности. И судят о результатах работы не по доле быстро меняющегося рынка, а по основным показателям: величина прибыли и уровень издержек (количество затрат).

В общем виде процесс управления маркетингом может быть представлен в следующем 1) анализ рыночных возможностей: проведение маркетинговых исследований и сбор информации о маркетинговой среде, потребительских рынках и рынках предприятий;

) отбор целевых рынков: исследование объемов спроса, сегментирование рынка, выбор стратегии фирмы;

) разработка маркетинговой политики: разработка товара, определение ценовой политики, выявление каналов распространения, стимулирование. [7, с.144]

2. Особенности управления маркетингом на примере предприятия ОАО "Аэрофлот"


2.1 ОАО Аэрофлот российские международные авиалинии

Краткая характеристика предприятия

Со своим многотысячным коллективом и 120 самолетами ОАО "Аэрофлот" поддерживает воздушные сообщения с более чем 100 городами за границей. Авиакомпания является одним из немногих российских предприятий, которое напрямую противостоит международной конкуренции. Всем известно, что продукция большинства российских предприятий находит сбыт только в своей собственной стране, компания же продает около половины пассажирских перевозок за рубеж. Само собой разумеется, качество предоставляемых услуг должно быть настолько высоким, чтобы соответствовать уровню международной конкуренции. С учетом растущего предложения на авиаперевозки и обостряющейся в этой связи борьбой за каждого пассажира, необходимо еще более активно соперничать с целым набором услуг других конкурентов. Возьмем, например, воздушное сообщение между Россией и Германией крупнейшее по объему из всех сообщений между Россией и другими государствами. Только в летнем расписании 1994 года компания ОАО "Аэрофлот" на своих 60 рейсах в неделю предоставил 600 000 кресел в обоих направлениях. Примерно такие же емкости предоставляют немецкие и американские авиаперевозчики. Успех при этом может иметь только то авиапредприятие, которое предоставит клиентам продукт соответствующего качества и стоимости.

Авиакомпания ”Аэрофлот Российские Международные Авиалинии" сегодня располагает 159 представительствами за рубежом, в том числе шестью региональными. На долю всех загранпредставительств приходится 57% валютной выручки компании. Об эффективности работы представительств говорят, например, такие цифры: по итогам 1993 года они принесли в копилку Аэрофлота 555 миллионов долларов США, что на 64 миллиона больше, чем за предыдущий год. Наибольшие поступления дали следующие регионы: 47% Европа, 15% Америка, 15% Юго-Восточная Азия. По 5% Африка, Ближний и Средний Восток. От всех видов деятельности авиакомпании получено 833 млн. долларов, что на 22% (150млн.) больше, чем в 1992 году. Из этой суммы 82 миллиона долларов получено за счет увеличения объемов продаж перевозок загранпредставительствами. Почти 30 млн. долларов приходится на долю Германии, 21 млн. США, 11 млн. Япония, 11 млн. Южная Корея, 5 млн. Китай, 4,6 млн. Австралия. [12]

Еще несколько весьма показательных цифр: за 1993 год самолеты Аэрофлота перевезли 1 182 400 человек (Европа), 387 300 (Юго-Восточная Азия), 275 800 (Ближний и Средний Восток), 226 300 (Америка), 98 300 (Африка), 86 400 (Япония). Рост составил 16%.

Увеличились по сравнению с предыдущим годом на 30% и грузовые перевозки. Успешно были реализованы чартерные грузовые перевозки, которые осуществлялись не только на собственных самолетах Аэрофлота, но и на арендованных машинах военных ведомств, прежде всего ИЛ 76, АН! 24, АН 12.

Если еще совсем недавно Аэрофлот был монополистом в международных авиаперевозках, то сегодня он превратился в одну из многих российских авиакомпаний, правда, самую крупную и официально назначенную национальным авиаперевозчиком России. Не секрет то, что Аэрофлоту приходится отстаивать свой суверенитет и престиж флаг - перевозчика не только и не столько на международном рынке, но и что ничуть не легче доказывать на уровне правительства России свое право на существование как единого авиапредприятия. Хотя и показывает мировая практика, что в нынешних условиях успешно конкурировать на международной арене авиаперевозок может лишь крупная, мощная авиакомпания.

На последнем совещании загранпредставителей было отмечено, что несмотря на негативные экономические условия и затянувшийся процесс акционирования Аэрофлота, загранпредставительства своей работой в значительной степени обеспечивают жизнедеятельность одной из по прежнему ведущих авиакомпаний России и мира “Аэрофлот Российские Международные Авиалинии”.

Переход авиакомпаний России к рыночной концепции управления маркетингу вызвал необходимость коренного изменения или совершенствования организационных структур управления деятельностью компании. Отделения маркетинга превратились в мозговые центры авиатранспортных монополий, которые отвечали за выработку стратегии и тактики выступления на рынке, проведение единой коммерческой политики, осуществляли координацию всех служб компаний. Возникла насущная необходимость в перераспределении ряда функций в управляющей системе, сокращении одних и создании других новых служб и подразделений. Стало проявляться стремление к созданию гибких организационных структур, легко приспосабливающихся к специфике стратегических программ и способных совершенствоваться. [18]

Если еще совсем недавно Аэрофлот был монополистом в международных авиаперевозках, то сегодня он превратился в одну из многих российских авиакомпаний, правда, самую крупную и официально назначенную национальным авиаперевозчиком России. Не секрет то, что Аэрофлоту приходится отстаивать свой суверенитет и престиж флаг - перевозчика не только и не столько на международном рынке, но и что ничуть не легче доказывать на уровне правительства России свое право на существование как единого авиапредприятия. Хотя и показывает мировая практика, что в нынешних условиях успешно конкурировать на международной арене авиаперевозок может лишь крупная, мощная авиакомпания.

На последнем совещании загранпредставителей было отмечено, что несмотря на негативные экономические условия и затянувшийся процесс акционирования Аэрофлота, загранпредставительства своей работой в значительной степени обеспечивают жизнедеятельность одной из по прежнему ведущих авиакомпаний России и мира “Аэрофлот Российские Международные Авиалинии”.

Организационная структура управления международным пассажирским маркетингом в авиакомпании “Аэрофлот Российские Международные Авиалинии" состоит из следующих отделов и подразделений:

. Группа планирования;

. Группа обслуживания автоматических систем бронирования (АСБ);

. Группа по изучению развития рынка;

. Группа по изучению тарифов;

. Группа по обслуживанию пассажиров на борту;

. Группа маршрутов в Европу;

. Группа маршрутов в Америку;

. Группа маршрутов в Юго-Восточную Азию;

. Группа маршрутов в Африку;

. Группа маршрутов на Ближний Восток;

. Группа маршрутов на Средний Восток;

. Группа транспортного обслуживания;

. Группа страхования и заключения договоров;

. Группа развития системы;

. Группа информационных услуг;

. Загранпредставительства и агентства;

. Административная группа;

. Группа планирования;

. Группы резервирования по направлениям бронирования.

Переход авиакомпаний России к рыночной концепции управления — маркетингу вызвал необходимость коренного изменения или совершенствования организационных структур управления деятельностью компании. Отделения маркетинга превратились в мозговые центры авиатранспортных монополий, которые отвечали за выработку стратегии и тактики выступления на рынке, проведение единой коммерческой политики, осуществляли координацию всех служб компаний. Возникла насущная необходимость в перераспределении ряда функций в управляющей системе, сокращении одних и создании других новых служб и подразделений. Стало проявляться стремление к созданию гибких организационных структур, легко приспосабливающихся к специфике стратегических программ и способных совершенствоваться. [18]

В Аэрофлоте управление маркетинга возглавляет вице-президент по маркетингу. Он является членом Совета директоров и принимает участие в выработке целевой ориентации деятельности авиакомпании, разработке долгосрочной стратегии ее реализации, составлении планов развития авиатранспортного производства. Организационно он подчиняется президенту и координирует работу по маркетингу в масштабе всей компании. Обязанностью вице-президента по маркетингу является интеграция деятельности различных функциональных подразделений независимо от конкретной организационной схемы принятой в авиакомпании.

Основной задачей управления маркетинга является разработка стратегии и тактики поведения компании на рынке воздушных перевозок с учетом ее целей, финансовых и технических возможностей.

В настоящее время для Аэрофлота характерна организация маркетинга по видам авиаперевозок и видам функций.

2.2 Анализ внутренней и внешней среды


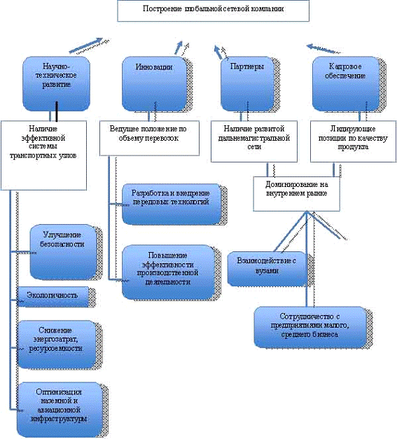
Долгосрочная цель ОАО "Аэрофлот" предполагает Построение глобальной сетевой компании, что предполагает:

достижение ведущих позиций по объему перевозок;

наличие эффективной системы транспортных узлов, включая крупный конкурентоспособный хаб в аэропорту "Шереметьево";

доминирование на внутреннем рынке;

наличие развитой дальнемагистральной сети;

лидирующие позиции по качеству обслуживания.

Цитата миссии организации: "Мы помогаем нашим Пассажирам осуществлять свои жизненные планы и мечты - эффективно работать, приятно отдыхать, встречаться с родными и близкими, открывать для себя новые страны и города. Мы делаем все, чтобы наши Пассажиры чувствовали себя в небе безопасно, надежно и уютно. То есть миссия данного предприятия заключается в повышении качества предоставляемых услуг во благо обществу".

Оценка внутренней среды авиакомпании

а. Организационная структура: Линейно-функциональная - позволяет экономить на управленческих расходах развивает специализацию и компетентность позволяет быстро решать простые проблемы ориентируется на ценовую конкуренцию отрицательное: Самый главный недостаток - затруднено движение информации медленно принимаются решения качество решений зависит не столько от компетентности руководителей, сколько от достоверности поступившей к ним информации

положительное: поставленные компанией цели привели в отчетном году к увеличению доходов

отрицательное: в целях не предусматривается активный выход на европейский рынок.

в. Задачи:

положительное: поставленные задачи (в соответствии с целями) постепенно выполняются компанией

отрицательное: компания ставит перед собой мягкие, а не жесткие задачи и цели, что не способствует более быстрому развитию

г. Персонал:

положительное: высокая квалификация, четкое делегирование обязанностей

отрицательное: небольшая производительность труда работников, как следствие плохо организованных служб контроля, непродуманная мотивационная политика

д. Технологии:

положительное: периодические попытки внедрения новых технологий

отрицательное: постоянные неудачи их внедрения, из-за непродуманной инновационной политики

Оценка внешней среды авиакомпании

Положительное влияние:

Все элементы внешней среды в конечном счете оказывают одно положительное влияние: они генерируют стимулы к развитию компании, пусть даже помимо ее воли.

Отрицательное влияние:

а. Потребители: Постоянно растущие запросы потребителей к качеству товара и сервису заставляют предприятию увеличивать расходы и отказываться от части дополнительной прибыли.

б. Социальная среда: Заставляет предприятие ориентировать свою ценовую политику на существующую социальную обстановку в стране.

в. Технологическая среда: Моральное устаревание технологий стимулирует внедрять новые, что требует больших капиталовложений, срок окупаемости которых велик.

г. Экономическая среда: Большая зависимость от экономической обстановке в стране.

Метод SWOT-анализа - систематический комплексный анализ факторов внешней и внутренней среды, диагностика их влияния на положения и результаты деятельности организаций. Разновидность экспертного метода управленческого обследования, основанного на рассматриваемых факторах: благоприятные и неблагоприятные. [4]

Сильные стороны компании Аэрофлот:

.        Наличие необходимых финансовых ресурсов.

2.       Высокая конкурентоспособность

.        Статус признанного лидера

.        Полное использование технологического и маркетингового эффекта

.        Наличие собственных технологий и стандартов

.        Низкие затраты

.        Эффективная реклама

.        Эффективные производственные мощности

.        Наличие потребности в услугах фирмы

Слабые стороны компании:

. Отсутствие четкой стратегии.

. Низкая прибыльность.

. Отсутствие навыков и профессионализма у работников предприятия.

. Противоречия между элементами корпоративной культуры  6. Отставание в научно-исследовательских разработках.

. Узкая продуктовая линия.

. Неблагоприятный имидж фирмы на рынке.

. Слабые каналы сбыта.

. Высокие по отношению к конкурентам издержки производства.

. Отсутствие финансовых и материальных ресурсов.

Возможности фирмы:

. Обслуживание дополнительных групп потребителей, выход на новый рынок, расширение продуктовой линии.

. Диверсификация услуг, вертикальная и горизонтальная интеграции.

. Падение торговых барьеров.

. Благодушие конкурентов.

. Увеличение темпов роста рынка.

Угрозы фирме:

. Вхождение на рынок сильного конкурента.

. Рост продаж товаров-заменителей.

. Снижение темпов роста рынка.

. Неблагоприятные изменения в темпах роста курса валют.

. Лоббирование.

. Спад в экономике.

. Изменения во вкусах потребителей.

. Неблагоприятная демографическая ситуация.

. Низкая покупательная способность населения России.

. Рост цен на традиционных курортах.

. Конкуренция со стороны западных авиаперевозчиков.

Рис. 1 Составим дерево целей:

Рис. 2 Дерево проблем предприятия ОАО "Аэрофлот"

Матрица проблем:

. Ухудшение качества сервиса.

. Постоянные неудачи внедрения новых технологий.

. Уменьшение специализированных работников.

. Уменьшение количества рекламных мероприятий.

. Уменьшение надежности полетов

. Маленькие возможности системы бронирования.

. Ухудшения обслуживания на борту самолета

управление маркетинг внешняя среда

3. Диагностика проблем на предприятии ОАО "Аэрофлот" и принятие управленческого решения


В настоящее время Аэрофлот стремится создать аэропорт с высокой пропускной способностью, высококачественным обслуживанием авиакомпаний и их пассажиров, а также находится на пути к тому, чтобы стать авиакомпанией с развитой маршрутной сетью и расписанием, обеспечивающим большое количество удобных стыковок с благоприятным визовым и таможенным режимом.

При выборе транспорта для деловой поездки или отдыха на первом месте для пассажиров стоит цена поездки и качество предоставляемой услуги, далее длительность поездки, расписание поездки, безопасность и комфортность условий во время поездки.

Принятие управленческого решения:

. Изменение цены поездки. Желательно чтобы Аэрофлот снизил цены на авиабилеты, что в свою очередь должно помочь компенсировать серьезное снижение прибыли.

. Качества обслуживания. В настоящее время персонал более чем на 75% специально подготовлен к общению с людьми. Бортпроводники, пилоты, менеджеры компании ориентированы на то, чтобы укреплять имидж своей компании и развиваться на международном рынке, поэтому каждый член экипажа грамотен, со знанием одного или нескольких иностранных языков, а также отличный внешний вид радует глаз пассажиров, что, как отмечают психологи, отлично влияет на складывающееся мнение пассажира.

Для создания более комфортных условий для пассажиров необходимо предложить новую схему аэропортовой сети: на базе крупных аэропортов создать транспортные узлы - хабы. Всего в России может появиться около 10 таких аэропортов. Хабы будут выполнять функцию транзитного аэропорта, каждый из которых будет замыкать на себе региональные маршруты более мелких аэропортов, магистральные сообщения будут налажены между хабами.

В 2011 году Аэрофлотом были приняты Стандарты обслуживания пассажиров, которые постоянно обновляются в виде новых редакций. Так, на основании вступивших в действие 20.10.2007 года Федеральных Правил воздушных перевозок пассажиров, багажа, грузов и требований к обслуживанию пассажиров, грузоотправителей, грузополучателей", утвержденных приказом Министерства транспорта РФ от 28.06.2007, №82, Аэрофлот ввел следующие Стандарты обслуживания пассажиров [14]:

. В случае нерегулярности полетов (задержки/отмены рейсов), замене воздушного судна или других непредвиденных обстоятельств, пассажирам предоставляется право бесплатно позвонить по телефону или отправить сообщение факсом.

. Пассажирам (независимо от статуса и класса обслуживания), зарегистрированным на рейс или на основании "ОК" в билетах, предоставляется питание при задержке вылета на 3 часа от назначенного времени по расписанию. Время для определения вида питания (завтрак, обед или ужин) - местное.

. Напитки предоставляются пассажирам при продолжительности задержки вылета более 1 часа 30 минут.

. При задержке рейса на 6 часов и более ночью или на 8 часов и более днем от назначенного по расписанию времени пассажирам, зарегистрированным на рейс или на основании "ОК" в их билете, предоставляется гостиница с обеспечением питания за счет авиакомпании, а также транспорт до места размещения и обратно.

. Несопровождаемые дети в возрасте от 5-12 лет могут перевозиться под наблюдением перевозчика (распространяется на детей до 16 лет).

. При задержке/отмене рейса более чем на 12 часов вступают в силу требования "Руководства по компенсациям в связи с отменой/задержкой рейса, заменой компоновки воздушного судна, перебронированием" и соответственно выплачиваются компенсации.

Пока российские новые самолеты не могут конкурировать с зарубежными образцами, в основном из-за производственных дефектов, ОАО "Аэрофлот" должен использовать иностранные лайнеры, чтобы окончательно не потерять свои позиции на рынке авиаперевозок. После того, как дефекты изготовления самолетов будут устранены, наступит момент закупки отечественных самолетов, так как многие опытные образцы российских гражданских лайнеров превосходят западные аналоги, и лишь вечные недоделки и брак не позволяют самолетам конкурировать с западными уже сейчас. [13]

На данный момент выделяется одно направление, которое может послужить отправной точкой для выхода фирмы из кризиса - это увеличение себестоимость перевозок, осуществляемых фирмой, как грузовых, так и пассажирских. Исходя из этого и стоит вырабатывать дальнейшую стратегию, тем более что в последние годы компания ОАО "Аэрофлот" активно перенимает зарубежный опыт как в области сервиса на борту самолета (в частности, обслуживающий персонал проходит стажировку на предприятиях американской авиакомпании “Delta”), так и в части обслуживания пассажиров в целом - после и до прилета.

Авиакомпания должна обратить особое внимание также на качество обслуживания в аэропорту, хотя они не имеют возможности влиять на это в полной мере. Так, даже незначительные упущения в обслуживании в аэропорту (несвоевременно поданный трап, задержка багажа), пассажиры зачастую связывают с работой авиакомпании.

Основная часть сервиса, предоставляемая пассажирам авиакомпанией - это обслуживание на борту. Купив билет, пассажир должен знать, что он за это получит: будут ли кормить на борту или нет, какой ассортимент блюд и дополнительных услуг на борту будет предложен. Находясь несколько часов в ограниченном пространстве на борту самолета, сидя в тесных и неудобных креслах, пассажиры думают только о том, как скоротать время.

Поэтому организация досуга на борту не должна сводится лишь к раздаче прессы. Обеспечить дополнительными видами развлечений на борту (аудио, видео) должны хотя бы на дальнемагистральных рейсах, несмотря на все сложности, связанные с переоборудованием российских лайнеров.

Российские авиапассажиры считают, что одним из основных фактов является питание на борту, по которому они судят об авиакомпании и ее услугах. Информация о питании на борту практически отсутствует. На сайтах должны быть опубликованы фотографии и описание предлагаемых блюд. Экономия на питании, может отрицательно сказаться на имидже авиакомпании в целом.

Чтобы лучше понять своего пассажира, знать и предвидеть его предпочтения и ожидания, необходимо наличие обратной связи с ним. Этого можно добиться, не только благодаря опросам авиапассажиров, но и используя другие каналы, например, телефоны доверия, данные служб контроля и качества и других служб, находящихся в непосредственном контакте с потребителем. Об этих каналах должны знать все пассажиры, пользующиеся услугами авиакомпании даже один раз в год.

Для повышения качества обслуживания авиакомпании должны регулярно проводить маркетинговые исследования с целью изучения потребностей пассажиров.

Общее впечатление пассажира от полёта определяется главным образом соблюдением графика полёта, а отсутствие информации касающейся отмены задержки рейсов, является наиболее болезненной точкой в отношении к авиакомпании.

Компания ОАО "Аэрофлот", будучи социально ориентированной компанией должен продолжает активно реализовывать свои социальные проекты, такие как ежегодную акцию "По местам боевой славы", благотворительную программу "Мили милосердия" совместно с фондом "Подари жизнь" и Международным благотворительным фондом Владимира Спивакова, перевозку жителей Дальнего Востока по льготным тарифам, сотрудничество с медицинскими учреждениями по перевозке детей в зарубежные клиники и др. Для удобства пассажиров должны открываться новые офисы, с помощью которых пассажиры смогут бронировать и выкупать билеты. Благодаря чему также может повыситься объем продаж авиабилетов компании. [18].

Важнейшим фактором успешной деятельности компании является умение руководства чувствовать рынок и ориентироваться на него. Перед компанией стоят две основные задачи: позаботиться о себе и видеть окружающую действительность. Позаботиться о себе - это значит навести порядок в технологиях деятельности, процедурах документооборота, организационно-штатной структуре.

Одним из механизмов решения задачи наведения порядка является внедрение управленческого учета, который позволяет дать ответы на вопросы: что, где, когда, как, почему, сколько и в чем причина. Успешная внутренняя жизнь предприятия - это необходимое, но не достаточное условие выживания, а тем более для занятия ведущих позиций на рынке. С целью повышения внешней эффективности специалисты и руководство компании прилагают все усилия, чтобы адаптироваться к требованиям окружающего мира, потребностям рынка. Персонал - ключевой актив компании. Главные задачи Аэрофлота в области управления персоналом - предоставление сотрудникам привлекательных возможностей профессионального развития и конкурентоспособной оплаты труда, обеспечение социальной защиты сотрудников, привлечение в компанию наиболее квалифицированных сотрудников с потенциалом профессионального роста. Не менее важным является выстраивание системы показателей эффективности, позволяющей измерить вклад каждого подразделения и отдельных сотрудников в достижение стратегических целей компании и увязывание системы оплаты труда с реализацией стратегии.

Заключение


В качестве примера того, как фирма планирует развиваться в дальнейшем, уместно привести слова генерального директора ОАО “Аэрофлот — Российские Международные Авиалинии" Владимира Тихонова: “В числе стратегических задач Аэрофлота — безусловное совершенствование безопасности полетов и их регулярности, обслуживания пассажиров, и, следовательно, конкурентоспособность, возвращение рейтинговых позиций в ряду мировых авиаперевозчиков; расширение форм деятельности для извлечения дополнительных поступлений; повышение финансовой самостоятельности.

Самолетный парк Аэрофлота достаточно сильный, однако, пока парк уступает мировым стандартам; обновление его наша следующая задача”.

Пока что, парк самолетов обновляется в основном за счет лайнеров иностранного производства. И это положило начало конфликту между Аэрофлотом и российскими производителями. На этот конфликт накладывает отпечаток и то, что Аэрофлот назначен официальным авиаперевозчиком. Здесь кроется одна из главных задач маркетинга помочь, способствовать разрешению возникшей проблемы.

Видение основной проблемы заключается в том, что пока российские новые самолеты не могут конкурировать с зарубежными образцами, в основном из-за производственных дефектов, компания должна использовать иностранные лайнеры, чтобы окончательно не потерять свои позиции на рынке авиаперевозок. После того, как дефекты изготовления самолетов будут устранены, наступит момент закупки отечественных самолетов, так как многие опытные образцы наших гражданских лайнеров превосходят западные аналоги, и лишь вечные недоделки и брак не позволяют нашим самолетам конкурировать с западными уже сейчас.

Вообще, сейчас очень трудно предложить для компании в целом что-нибудь конкретное, ведь компания ОАО "Аэрофлот" - это огромная компания, с огромным количеством отделений, филиалов, подразделений. Но несомненно, выделяется одно направление, которое может послужить отправной точкой для выхода Аэрофлота из кризиса, я думаю оно очевидно и многим руководителям авиакомпании, - это относительно низкая себестоимость перевозок, осуществляемых Аэрофлотом, как грузовых так и пассажирских. Исходя из этого и стоит вырабатывать дальнейшую стратегию, тем более, что в последние годы Аэрофлот активно перенимает зарубежный опыт как в области сервиса на борту самолета (в частности, обслуживающий персонал проходит стажировку на предприятиях американской авиакомпании “Delta”), так и в части обслуживания пассажиров в целом - после и до прилета. На основании всего вышесказанного и возможен выход авиакомпании из кризиса и постепенное закрепление его среди общепризнанных авиакомпаний - лидеров.

Список использованных источников


1.       Управление маркетингом: учебное пособие / Т.Н. Пономарева, Е.Д. Щетинина, - Белгород: Изд-во БГТУ, 2013 - 274 стр.

2.       Котлер Ф., Армстронг Г., Сонлерс Д., Вонг В. основы маркетинга: Пер. с англ. - 2-е изд. - СПб.: Издат. дом "Вильямс", 2008-402с.

.        Основы менеджмента: учебное пособие под редакцией В.И. Королева. - М: магистр, 2008. - 620 стр.

.        Григорьев, И.Ю. (ведущий эксперт). Бюллетень транспортной информации // Современные тенденции развития рынка авиаперевозок. - 2007. - N 6. - С.4-8

.        Зайцева О.А. и др. Основы менеджмента: Учебно-практическое пособие для вузов / О.А. Зайцева, А.А. Радугин, К.А. Радугин, Рогачева Н. И.; Под ред.А. А. Радугина. - М.: Центр, 2004, 244 с.

.        М.М., Егорова, Е.Ю. Логинова, И.Г. Швайко. Маркетинг: Конспект лекций М.: Эксмо 2008, 160 с.

.        История компании [Электронный ресурс] / Режим доступа <www.aeroflot.ru>

.        Структура авиакомпании [Электронный ресурс] / Режим доступа <www.aeroflot.ru>

.        Акции Аэрофлота 2010 09.02.2010 [Электронный ресурс] / Режим доступа <www.invest-profit.ru>

.        Курс акций Аэрофлот на ММВБ, [Электронный ресурс] / Режим доступа <www.micex.ru>

.        Маркетинговое исследование рынка грузоперевозок в России: текущие состояние и перспективы развития [Электронный ресурс] / Режим доступа: www.transgroup. by

.        Производственный маркетинг [Электронный ресурс] / Режим доступа www.ime-link.ru

.        Рынок авиаперевозок в 2010 году вырастет на четверть [Электронный ресурс] / Режим доступа www.marketing. rbc.ru

.        Рынок грузоперевозок в России: итоги 2009 года [Электронный ресурс] / Режим доступа www.openmarket.ru

.        Список крупнейших авиакомпаний мира [Электронный ресурс] / Режим доступа www.wikipedia.ru

.        Структура авиакомпании [Электронный ресурс] / Режим доступа www.aeroflot.ru

.        Товарный маркетинг [Электронный ресурс] / Режим доступа www.ime-link.ru

Похожие работы на - Особенности управления маркетингом на примере предприятия ОАО 'Аэрофлот'

 

Не нашли материал для своей работы?
Поможем написать уникальную работу
Без плагиата!
Без нейросетей!