Прогнозирование как функция управления

  • Вид работы:
    Курсовая работа (т)
  • Предмет:
    Менеджмент
  • Язык:
    Русский
    ,
    Формат файла:
    MS Word
    71,51 Кб
  • Опубликовано:
    2014-03-18
Вы можете узнать стоимость помощи в написании студенческой работы.
Помощь в написании работы, которую точно примут!

Прогнозирование как функция управления

Содержание

Введение

Глава 1. Теоретические основы методов прогнозирования применяемых при принятии управленческих решений

.1 Прогнозирование как функция управления

.2 Методы прогнозирования при разработке управленческих решений

Глава 2. Механизм прогнозирования как инструмент управления устойчивым развитием региона

.1 Роль прогнозирования в региональных социально-экономических управленческих процессах

.2 Направления совершенствования планово-прогностической деятельности в управлении устойчивым развитием региона

Заключение

Библиографический список

Введение

Управление как вид человеческой деятельности существует с тех пор, как возникла необходимость в совместной деятельности людей. Управление в самом широком смысле может быть определено как деятельность группы людей, соединяющих свои усилия для достижения общих целей. Каждая историческая эпоха вносила свои коррективы в методы осуществления управления.

Параллельно с развитием общества и научно-техническим прогрессом возникают проблемы комплексных оптимальных управленческих процессов, решение которых не терпит отлагательства и является постоянной.

Актуальность работы обусловлена тем, что любая наука, в том числе и управление, базируется на использовании методов осуществления управленческого прогнозирования.

Цель исследования заключается в том, чтобы проследив механизм осуществления прогнозирования и рассмотрение существующих прогностических методов, выявить пути совершенствования применения прогнозирования в управленческой деятельности руководителя.

Для достижения поставленной цели необходимо решить следующие задачи:

. Изучить понятие прогнозирования как функция управления.

2. Выявить методы прогнозирования при разработке управленческих решений.

3. Определить роль прогнозирования в региональных социально-экономических управленческих процессах.

. Проанализировать пути совершенствования планово-прогностической деятельности в управлении устойчивым развитием региона.

Объект исследования - существующие методы прогнозирования, применяемые при принятии управленческих решений.

Предмет исследования - процесс осуществления управленческого прогнозирования руководителем.

Теоретическую основу курсовой работы составили разработки и работы ученых, а также их углубленные изучения управленческого прогнозирования таких как: Глущенко В.В., Глущенко И.И, Мескон М., Фатхутдинов Р.А, Тейл Г. , Вишнев С.М. и др.

В процессе решения поставленных задач использовались следующие методы исследования: анализ научной и методической литературы, обращение к отечественной и зарубежной практике.

Структура курсовой работы состоит из введения, двух глав, включающих четыре параграфа, заключения и библиографического списка. В первой главе анализируются теоретические основы методов прогнозирования, понятие и виды. Во второй главе рассматриваются организационно-методические аспекты изучения прогнозирования, описываются методы прогнозирования в социально-экономических управленческих процессах.

Глава 1. Теоретические основы методов прогнозирования применяемых при принятии управленческих решений

.1 Прогнозирование как функция управления

Термин «прогноз» означает предвидение, предсказание. Прогнозирование - это процесс составления прогноза развития тех или иных событий. Практика и теория прогнозирования накопила значительное число различного вида прогнозов. Прогнозы, определяемые сроками, можно представить в виде трех групп:

краткосрочные, определяемые на срок до одного года и менее; предметом прогнозирования могут быть показатели, имеющие тенденцию изменяться непрерывно, иногда даже в пределах суток и часа (например курс валют);

среднесрочные прогнозы, составляемые на срок до 3-5 лет; для их составления требуются данные маркетинговых исследований, результаты стратегических расчетов;

долгосрочные прогнозы, определяемы на срок более пяти лет, касаются глубинных изменений в структуре общества, в экономике и политике государства, региона, города; такие прогнозы складываются медленно, по мере накопления информации и служат основой разработки концепций, например в сфере образования; для данного вида прогнозов нельзя применять линейную экстраполяцию, ибо за десятилетия про исходят резкие переломы сложившихся в прошлом тенденций, усиливается хаотичность и неопределенность.[4]

Прогнозирование в управлении является предпосылкой планирования деятельности организаций и представляет собой выявление и предвидение объективных тенденций, состояний развития организации, бизнеса в будущем, а также альтернативных путей этого развития и сроков их осуществления. Пргноз должен дать руководителю представление о том, какими способами достигнуть цель, что будет получено в результате.

Рассмотрим основные задачи, решающиеся в процессе прогнозирования:

      установить цели развития;

      определить рациональные пути и средства достижения целей;

      предусмотреть по возможности наиболее полно все негативные и позитивные факторы, которые могут иметь место;

      рассчитать необходимые ресурсы[19].

Всякое управленческое решение по своей природе, как утверждают Глущенко В.В. и Глущенок И.И, является прогнозным.

Прогнозирование составляет фундаментальную основу предпринимательской и управленческой деятельности в любой сфере при выполнении любой из присущих ей функций.

Существует множество формулировок понятий прогнозирования её роли и места в процессе функционирования организации. Глущенко В.В., Глущенко И.И. утверждают, что прогнозирование является некоторой системой методических приемов, выполнение которых в определенной последовательности позволяет обеспечить эффективность управленческих решений[8]. По мнению Мескона М., прогнозирование - это метод, в котором используются как накопленный в прошлом опыт, так и текущие допущения насчет будущего с целью его определения. Эти формулировки, скорее, не конкурируют, а дополняют друг друга. Если прогнозирование выполнено качественно, результатом станет картина будущего, которую вполне можно использовать как основу для планирования[9].

К разновидностям прогнозов можно отнести:

      Экономические прогнозы используются для предсказания общего состояния экономики и объема сбыта для конкретной компании или по конкретному продукту.

      Прогнозы развития технологии позволят предсказать, разработки каких новых технологий можно ожидать, когда это мо жет про изо йти, насколько экономически приемлемыми они могут быть.

      Прогнозы развития конкуренции позволяют предсказывать стратегию и тактику конкурентов.

      Прогнозы на основе опросов и исследований дают возможность предсказать, что произойдет в сложных ситуациях, если используются данные многих областей знаний.

      Социальное прогнозирование используется для предсказания изменений в социальных установках людей и состоянии общества. Очевидно, фирма, сумевшая правильно предсказать отношение людей к таким вопросам, как стремление к комфорту, склонность к материализму или патриотизму, или прогнозировать как изменится качество жизни или медицинское обслуживание. Прогнозирование такого рода может быть полезным в управлении, особенно применительно к мотивации трудящихся.

Фатхутдинов Р.А. предложил следующую классификацию внутрифирменных видов прогнозов:

нормативный;

экспериментальный;

параметрический;

экстраполяционный;

индексный;

экспертный;

оценки технических стратегий;

функциональный;

комбинированный[16].

Таким образом, следует отметить, что процесс прогнозирования достаточно актуален в настоящее время. Широка и сфера его применения. Прогнозирование широко используется в экономике, а именно в управлении. Прогнозирование необходимо для определения наиболее вероятного будущего, которое произойдет независимо от предпринимаемых усилий. При этом часто прогнозирование заключается в определении значений экономических показателей в будущем. Это может касаться цен на товары, объемов их продаж. Прогнозирование всегда предшествует планированию, которое на основе предполагаемого будущего позволяет выбрать реальные цели, оценить возможность, целесообразность, пути и средства их достижения[12].

Поэтому к основным принципам прогнозирования относят:

) непрерывность (разработка прогноза должна рассматриваться как постоянный процесс);

) сочетание перспективного и текущего прогнозирования;

) согласованность прогнозов;

) многовариантность прогноза;

) выбор основных факторов;

Можно сделать вывод, что прогнозирование представляет собой многоступенчатый процесс, включающий составление предварительного и конечного (формального) прогнозов. И основная функция прогнозирования - обоснование возможного состояния объекта в будущем или определение альтернативных путей.

.2 Методы прогнозирования при разработке управленческих решений

Прогнозирование - метод, в котором используется как накопленный в прошлом опыт, так и текущие допущения насчет будущего с целью его определения. Результат качественного прогнозирования может служить основой планирования. Как выяснилось, существуют различные разновидности прогнозов: экономические прогнозы, прогнозы развития технологии, прогнозы развития конкуренции, прогнозы на основе опросов и исследований, социальное прогнозирование.

И все типы прогнозов используют различные методы прогнозирования.

Неформальные методы включают в себя следующие виды информации:

Вербальная информация - это наиболее часто используемая информация для анализа внешней среды. Сюда относят информацию из радио - и телепередач, о т поставщиков, о т потребителей, от конкурентов, на различных со вещаниях и конференциях, о т юрист в, бухгалтеров и консультантов[10].

Данная информация легко доступна, затрагивает все основные факторы внешнего о кружения, представляющие интерес для организации. Однако о на очень изменчива и нередко неточна.

Промышленный шпионаж это тайный сбор сведений, информации, хищение документов, материалов, образцов, составляющих коммерческую, промышленную, служебную тайну, с целью «свалить» конкурента, завоевать рынок, сэкономить на приобретении ноу-хау.

А количественные методы прогнозирования используются, когда есть о снования считать, что деятельность в про шло м имела определенную тенденцию, ко то рая может продолжиться и в будущем, и когда до статочно информации для выявления таких тенденций. К количественным методам относятся:

1.      Анализ временных рядов. Он основан на допущении, согласно которому случившееся в прошлом дает достаточно хорошее приближение к оценке будущего. Проводится с по мощью таблицы или графика.

2.      Причинно - следственно е (казуально е) моделирование. Наиболее математически сложный количественный метод прогнозирования. Используется в ситуациях с более чем одной переменной. Казуальное моделирование - прогнозирование путем исследования статистической зависимости между рассматриваемым фактором и другими переменными. Из казуальных прогностических моделей самыми сложными являются эконо метрические мо дели, разработанные с целью прогнозирования динамики экономики[13].

Качественные методы прогнозирования подразумевает прогнозирование будущего экспертами. Как выяснилось, существует 4 наиболее распространенных метода качественно го прогнозирования:

Мнение жюри - со единение и усреднение мнений экспертов в релевантных сферах. Неформальная разновидность данного метода - «мозговой штурм».

Со во купно е мнение сбытовиков. Мнение дилеров или предприятий сбыта очень ценно, так как о ни имеют дело непосредственно с конечными потребителями и знают их потребности.

Модель ожидания потребителя - прогноз, основанный на результатах о проса клиентов организации.

Метод экспертных оценок. Он представляет собой процедуру, позволяющую группу экспертов приходить к согласию. По данному методу эксперты из различных областей заполняют о про сник по данной проблеме. Затем им дают опросники, заполненные другими экспертами, и просят пересмотреть свое мнение либо аргументировать первоначально е. Процедура про ходит 3-4 раза, пока в результате не будет выработано общее решение. Причем все опросники анонимны, как и анонимны сами эксперты, то есть эксперты не знают, кто еще входит в группу[3].

Следует отметить, что ситуация с принятием стратегических решений усугубляется тем, что в республике еще нет достаточно го количества высоко квалифицированного управленческого персонала, то есть менеджеров, подготовленных управлять и принимать решения в условиях рыночной экономики. Это касается как предприятий и организаций, так и Правительства. Кроме того, постоянно изменяющаяся правовая база не позволяет делать долго временных прогнозов, на основе которых могли бы приниматься стратегические решения.

Что касается принятия тактических решений, то с этим ситуация складывается лучше. Тактические решения менее зависят о т времени, следовательно, быстро изменяющаяся и не очень предсказуемая ситуация создают меньше препятствий для принятия правильно го решения. Однако как видно и здесь не все гладко. Это связано с тем, что из-за недостатка релевантной информации не всегда возможно принимать решения, используя научные методы (моделирование, прогнозирование, и т.д.). Большое количество руководителей вообще незнакомо с научными методами принятия решений, используемыми в науке управления. Поэтому нужно искать пути совершенствования реализации методов прогнозирования.

управленческий решение прогнозирование плановый

Глава 2. Механизм прогнозирования как инструмент управления устойчивым развитием региона

 

.1 Роль прогнозирования в региональных социально-экономических управленческих процессах


Важнейшим резервом повышения эффективности производства является повышение качества принимаемых управленческих решений. Поэтому принятие решений - составная часть любой управленческой функции. Необходимость принятия решения пронизывает все, что делает управляющий, формируя цели и добиваясь их достижения.

Как выяснилось, прогнозирование - это ключевой момент при принятии управленческих решений. Конечная эффективность любого решения зависит от последовательности событий, возникающих после принятия решения. Отличие упреждающей модели управления от существующих моделей - это ее ориентация на внешнее окружение и способность уловить возникающие в нем тенденции, а для этого нужен прогнозно-аналитический блок.

Характерной особенностью экономической деятельности многих предприятий является ориентация на активизацию роли финансовой деятельности, усиление значения финансовых показателей в проведении финансовой политики в отрасли. Особую актуальность приобретает финансовое планирование как одна из важнейших функций эффективного управления на производстве.

Можно исходить из того, что главной целью финансового планирования и прогнозирования на предприятиях является обоснование стратегии его развития с позиции компромисса между доходностью, ликвидностью и риском, а также определение необходимого объема финансовых ресурсов для реализации данной стратегии. Она предусматривает решение следующих задач:

корректировка перспективы бизнеса в виде системы количественных и качественных показателей развития (объем, структура капитала и так далее);

выявление резервов увеличения доходов и определение способов их мобилизации;

обеспечение воспроизводственного процесса необходимыми источниками финансирования;

определение наиболее эффективного использования финансовых ресурсов;

прогнозирование источников и размеров поступлений денежных средств;

обоснование рационального движения денежных средств, синхронизации их поступлений с платежами в определенные периоды времени;

обеспечение соблюдения интересов предприятия, инвесторов, кредиторов и государства;

осуществление оперативного контроля над выполнением производственных заданий и финансовым состоянием предприятия[14].

Завершением системы планирования на предприятии является составление финансовых прогнозов. Прогнозирование представляет собой определение на длительную перспективу изменений финансового состояния предприятия в целом и его структурных подразделений.

Формирование рыночной среды, появление и усиление конкуренции, ограниченность ресурсов поднимают роль и значение финансового прогнозирования на более высокую, научную ступень.

Экономическое прогнозирование следует рассматривать как систему научных исследований количественного и качественного характера, направленных на выяснение тенденций развития экономических отношений и поиск оптимальных решений по достижению целей этого развития[21].

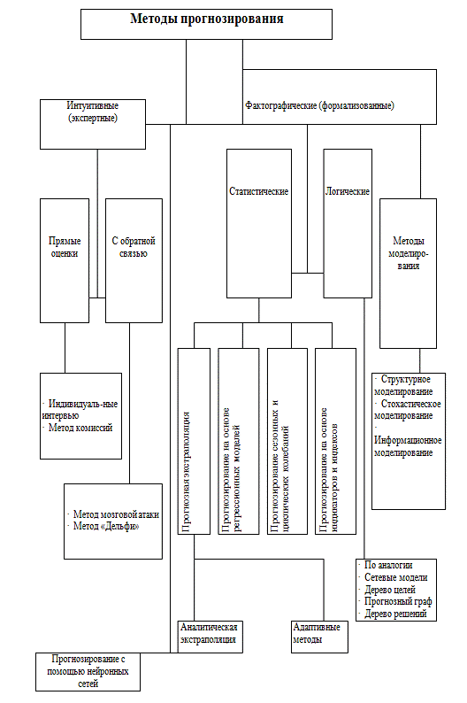
По оценкам ученых, насчитываются свыше 150 различных методов анализа и прогнозирования.

На практике в качестве основных используют 15-20. В укрупненном плане применяемые методы можно проследить по схеме (см. рис. 1).

В системе внутрифирменного прогнозирования можно использовать методы экстраполяции - изучение сложившихся в прошлом и настоящим устойчивых тенденции экономического развития и перенесение их на будущее.

Степень реальности подобных прогнозов в значительной мере обусловлена аргументированностью выборов пределов экстраполяции и стабильностью соответствия измерителей по отношению к сущности рассматриваемого явления.

Из множества подходов к прогнозированию наибольшее распространение получили следующие методы и приемы: экспертных оценок; обработки пространственных, временных и пространственно-временных совокупностей; ситуационного анализа и прогнозирования, экономико-математическое моделирование.

Сущность и содержание нормативного метода заключается в том, что на основе заранее установленных норм и технико-экономических нормативов рассчитывается потребность предприятия в финансовых ресурсах и их источниках. Зная норму или норматив и объемный показатель, можно легко рассчитать плановый показатель[18].

Содержание расчетно-аналитического метода планирования финансовых показателей состоит в том, что на основе анализа достигнутой величины финансового показателя, принимаемого за базовый, и индексов изменения его в плановом периоде рассчитывается плановая величина этого показателя. В основе этого метода лежит использование экспертной оценки. Данное представляет собой комплекс логических и математико-статистических методов и процедур, связанных с деятельностью эксперта по переработке информации, необходимой для анализа и принятия решения.

Она основана на использовании способности специалиста (его квалификации) находить наиболее эффективное решение.

Рисунок 1 - Методы прогнозирования

В общей системе управления предприятием прогнозные расчеты выступают в качестве определяющих, которые позволяют ориентироваться в его финансовых возможностях и выбирать наиболее эффективные решения, действия с точки зрения их конечных результатов. Поэтому эффективное выполнение финансовых заданий с учетом оптимальности и многовариантных решений обеспечивает устойчивое финансовое положение предприятия, что является залогом его непрерывного и эффективного функционирования.

Методы прогнозирования финансовых показателей основаны на показателях финансовой устойчивости предприятий за истекший период времени. Точность прогнозов зависит того, продолжают ли сохраняться на период прогноза соотношения и зависимости, действовавшие в прошлом.

Как показало исследование, для прогнозирования финансовых показателей могут использоваться компаундинг, дисконтирование и индексация показателей. Финансовые ресурсы, материальную основу которых составляют деньги, обладают ценностью во времени, что вытекает из самой сути инвестиционных процессов[5 ].

Таким образом, компаундинг - это принцип перехода от сегодняшней, то есть текущей стоимости капитала к его будущей стоимости. А процесс, противоположный компаундингу, представляет собой дисконтирование.

Значит следует полагать, что эффективность любой прогнозной системы определяется емкостью и достоверностью используемой ею информационной базы. От качества и достоверности привлекаемой информации зависит финансовый результат принятого на основе прогноза управленческого решения.

В основном прогнозирование начинается с анализа фактически достигнутых результатов, затем, используя экстраполяцию, оцениваются будущие величины и пропорции, основываясь на определенных предложениях. При составлении прогнозов важно определить тенденцию изучаемого финансового явления. Для этой цели необходимо подобрать линию (или функцию, так как любая линия может быть описана той или иной функцией), которая наиболее полно графически выразит выявленную закономерность.

Таким образом, использование методологии прогнозирования финансов предприятием с определением состава информации, получаемой в системе бухгалтерского и финансового учета, а также из внешней среды, позволят обеспечить повышение эффективности процесса прогнозирования финансовых результатов деятельности предприятий отрасли.

.2 Направления совершенствования планово-прогностической деятельности в управлении устойчивым развитием региона

Одним из основных лимитирующих факторов совершенствования прогнозирования социально-экономического развития страны и отдельных регионов является ограниченность финансовых и людских ресурсов. На сегодняшний день в бюджетах практически всех субъектов Российской Федерации не заложено такой статьи расходов, как финансирование деятельности в области прогнозирования. Прогнозирование социально-экономического развития региона осуществляется исключительно структурными подразделениями органов исполнительной власти регионов[6].

При этом некоторые субъекты Федерации четко в региональных законах закрепляют возможность привлечения сторонних организаций для разработки прогнозов социально-экономического развития. Однако на практике подобного рода взаимодействие органов исполнительной власти регионов и сторонних организаций по вопросам прогнозирования социально- экономического развития выглядит исключением, нежели правилом. Более того, в тех случаях, когда данное взаимодействие имеет место быть, оно сводится к поддержке процесса прогнозирование с технической точки зрения.

Речь идет о разработки специализированных программных комплексов для обработки статистической информации и построения различного рода прогнозов. При этом фактически отсутствует взаимодействие по созданию эконометрических моделей для прогнозирования. Привлечение большего количества специалистов, профессионалов к процессу разработки прогнозов социально-экономического развития как отдельных регионов, так и страны в целом может положительным образом сказаться на качестве самих прогнозов. Чем больше людей будет вовлечено в этот процесс, тем активнее будет развивать методическая и методологическая базы социально-экономического прогнозирования[7].

На сегодняшний день наблюдается очевидный дефицит специалистов в области социально-экономического прогнозирования, прежде всего на региональном уровне. Вопросами разработки прогнозов социально-экономического развития региона, как правило, занимается широкий круг специалистов различных подразделений, при этом, в подавляющем большинстве случаев, не имеющих соответствующий багаж знаний в области теории прогнозирования. Они строят прогнозы при помощи экспертных суждений, либо на базе элементарных математических методов. Возможно, это не означает, что данные прогнозы недостоверны, в основном вопросами прогнозирования занимаются весьма компетентные люди в своих областях, в связи с чем, их прогнозы можно назвать достаточно адекватными[2]. Однако добавление к данному «сплаву» опыта методологических и методических основ теории прогнозирования может дать существенный положительный эффект и привести к возрастанию качества как региональных прогнозов, так и прогнозов социально-экономического развития всей страны. Для вовлечения в процесс прогнозирования большего количества специалистов, первоначально необходимо их подготовить. Однако ни один ВУЗ не будет заниматься подготовкой специалистов, которые будут невостребованными. Решение данной проблемы лежит в формировании спроса на людей компетентных в вопросах социально-экономического прогнозирования.

Прогнозирование всегда рассматривалось как вспомогательная дисциплина. Для того чтобы спрогнозировать какой-либо процесс необходимо его понимать.

Например, медик не сможет спрогнозировать развитие того или иного физического процесса, физик вряд ли справится с прогнозирование макро параметров экономики и т.д. При этом очевидно, что прогнозы человека, компетентного не только в своей области, но и в прогнозировании, будут значительно лучше (достовернее) прогнозов человека компетентного только в своей области и далекого от теории математического прогнозирования[1].

На сегодняшний день наблюдается явная нехватка высококвалифицированных специалистов в области социально-экономического прогнозирования. А преимущества привлечения данных специалистов в российской истории развития рыночных отношений не имеет практического подтверждения. На пути формирования подобной отрасли первостепенной задачей является рассмотрение и изучение зарубежного опыта. Наиболее интересен в этом плане является опыт США.

В США данная отрасль сформировалась не мгновенно, а в течение достаточного длительного промежутка времени. Естественно, что в процессе развития отечественной рыночной экономики прогностическая отрасль, как самостоятельная отрасль коммерческой деятельности, рано или поздно сможет самостоятельно сформироваться. Однако современные условия диктуют необходимость форсирования данного процесса. И сегодня нельзя представить экономику США без прогностической отрасли[17].

Для возникновения прогностической отрасли необходимо государственное стимулирование данного процесса. В чистом виде, безотносительно конкретных прикладных задач прогнозы для отдельных предприятий мало востребованы.

Для компаний, как отдельных бизнес-единиц, гораздо более важно иметь бизнес-планы своего развития. Но при этом ни один грамотно подготовленный бизнес-план не может обойтись без прогнозов тех или иных социально-экономических параметров. С точки зрения государственного регулирования создать постоянный спрос на прогнозы достаточно просто.

Во-первых, необходимо законодательно обязать все предприятия и коммерческие организации с участием государства в виде собственника, т.е. организации, в которых государство имеет пакеты акций или доли в уставных капиталах, регулярно разрабатывать бизнес-планы своего развития на базе прогнозов основных экономических параметров, характерных для данных организаций. Подобного рода прогнозы должны быть подготовлены соответствующими специалистами. Регулярность данных прогнозов может соответствовать периодам подготовки прогнозов социально-экономического развития страны и отдельных регионов, т.к. любая организация не может не учитывать прогнозные тенденции изменения макропараметров. Во-вторых, для частных компаний определить случаи обязательного предоставления государственным органам бизнес-планов и отдельных прогнозов. Подобный подход будет иметь два положительных аспекта при условии профессионального прогнозирования и бизнес-планирования[15].

С одной стороны, благодаря качественным прогнозам и бизнес-планам, сами организации будут знать основные направления своего развития, эффективно использовать ресурсы, а как следствие создавать для себя дополнительные конкурентные преимущества. С другой стороны, все органы государственной власти, прежде всего региональные, будут иметь прогнозы развития отдельных предприятий. Естественно, что достаточно сложно представить ситуацию, когда все коммерческие организации будут предоставлять прогнозы и бизнес-планы своего развития органам государственной власти. Однако достоверные прогнозы и бизнес-планы отдельных организаций могут служить отличной исходной информации, для уточнения прогнозов социально-экономического развития отдельных муниципальных образований, регионов и всей страны. Тем самым данный вариант прогнозирования отдаленно может напоминать методику социально-экономического прогнозирования в рамках страны, когда на базе социально-экономического развития отдельных регионов строится прогноз социально-экономического развития всей страны[11].

Формирование искусственного спроса на прогнозы и бизнес-планы является необходимым, но не достаточным условием формирования прогностической отрасли. Государству также необходимо определить условия функционирования данной отрасли. Федерального закона о прогнозировании и соответствующих региональных законов будет явно недостаточно. Необходим закон регулирующий деятельность самой отрасли, а не органов государственной власти в вопросах прогнозирования социально-экономического развития. В данном вопросе, как раз и следует обратиться к накопленному опыту по формированию различных коммерческих отраслей экономической деятельности[11].

Одним из элементов государственного регулирования прогностической деятельности должен стать вопрос стандартизации самих прогнозов. В стандартах должны быть отражены основные этапы разработки прогноза, основные принципы прогностической деятельности, а также базовый объем информации, необходимый для разработки прогнозов. Таким образом, формирование прогностической отрасли будет способствовать появлению специалистов-профессионалов в области прогнозирования социально-экономических процессов. Результаты их деятельности в частном секторе экономики будут способствовать более эффективной деятельности отдельных предприятий и получению, тем самым, конкурентных преимуществ. Государство при этом может существенно сократить время построения прогнозов социально-экономического развития, повысить их достоверность, а оптимизировать соответствующие затраты. Следовательно, все это возможно будет сделать, благодаря появлению конкуренции в прогностической отрасли.

Заключение

Процесс управления предприятием представляет собой непрерывную разработку управленческих решений и применение их на практике. О т эффективности разработки этих решений в значительной степени зависит успех дела. И прежде чем начинать какое-либо дело, необходимо определить цель своих действий. В процессе производства руководителям предприятия очень часто приходится сталкиваться с критическими проблемами, и о т того, на сколько оптимально принято е решение, будет зависеть конечный финансовый результат деятельности предприятия.

Потребность в решении возникает только при наличии проблемы, ко то рая в общем виде характеризуется двумя со стояниями - заданным (желаемым) и фактическим (прогнозируемым), и именно прогнозирование будет отправной точкой в процессе принятия управленческого решения. Рассогласование между этими со стояниями предопределяет необходимость выработки - управленческого решения и контроля за его реализацией. Что бы прогнозирование было наиболее эффективным, цели должны быть конкретными и измеримыми. То есть для каждой цели должны существовать критерии, которые позволили бы о ценить степень достижения цели. Без этих критериев не возможна реализация одной из основных функций управления - контроля.

Исходя из это го, можно сделать вывод, что цель, степень достижения которой можно количественно измерить, будет всегда лучше цели, сформулированной лишь словесно (вербально ). Прогнозирование - это своего рода умение предвидеть, анализ ситуации и ожидаемого хода её и изменения в будущем. Так как каждое решение - это проекция в будущее, а будущее - содержит элемент неопределенности, то важно правильно определить степень рисков, с которыми сопряжена реализация принятых решений. И так как прогнозирование является отдельной наукой, то целесообразно (по мере возможности) использование нескольких методов прогнозирования при решении какой-либо проблемы. Это повысит качество прогноза и позволит определить «подводные камни», которые могут быть незамечены при использовании только одного метода. Также необходимо соотносить полученный прогноз с прецедентами в решении данной проблемы, если такие имели место при похожих условиях функционирования аналогичной организации (конкурента). И при определенной корректировке, в соответствии с этим прецедентом, принимать решения.

Библиографический список

1.    Веблен Т. Теория праздно го класса / Т. Веблен. - М.: Прогресс, 2011. - 103 с.

2.    Бодди Д., Пэйтон Р. Основы менеджмента / Д. Бодди, Р. Пэйто н. - СПБ.: Питер, 2012. - 185 с.

3.     Золото в А. Еще раз о феномене само управления работников в рыночно й экономике // Российский экономический журнал. - 2012. - №5. - С. 36-39

.       Золото в В. В., Ленский Е. В. Задачи и организационые основы менеджмента / В. В. Золотов, Е. В. Ленский. - М: ТО О «Корона-принт», 2011. - 392 с.

5.      Иванов В. Н. О сн вы социального управления <http://www.i-u.ru/biblio/archive/socupr> / В. Н. Иванов. - М.: Инфра-М, 2012. - 419 с.

.        Кносов И. Ю. Корпоративная социальная ответственность в со временной России: теория и практика // Аналитический вестник. - 2013. - №2. - С. 78-79

Похожие работы на - Прогнозирование как функция управления

 

Не нашли материал для своей работы?
Поможем написать уникальную работу
Без плагиата!
Без нейросетей!