Анализ кадровых процессов в ООО 'Эльдорадо' Обособленное подразделение 'Магазин №3 г. Владивостока'

  • Вид работы:
    Отчет по практике
  • Предмет:
    Менеджмент
  • Язык:
    Русский
    ,
    Формат файла:
    MS Word
    266,23 Кб
  • Опубликовано:
    2014-03-19
Вы можете узнать стоимость помощи в написании студенческой работы.
Помощь в написании работы, которую точно примут!

Анализ кадровых процессов в ООО 'Эльдорадо' Обособленное подразделение 'Магазин №3 г. Владивостока'

Содержание

Введение

. Реализация государственной кадровой политики ООО «Эльдорадо»

.1 Характеристика ООО «Эльдорадо» как предприятия сферы потребительского рынка

.2 Кадровые аспекты деятельности ООО «Эльдорадо»

. Анализ кадровых процессов в ООО «Эльдорадо» Обособленное подразделение "Магазин №3 г. Владивостока"

.1 Структура управления магазина ООО «Эльдорадо» ОП «Магазина №3 г. Владивостока»

.2 Основные показатели изменения численности персонала ООО «Эльдорадо» ОП «Магазина №3 г. Владивостока»

.3 Ассортимент товара в ООО «Эльдорадо» ОП «Магазина №3 г. Владивостока»

.4 Анализ проблем ООО «Эльдорадо» ОП «Магазин №3 г. Владивостока»

Заключение

Список использованных источников

Приложения

Введение

Компания «Эльдорадо» - розничная торговая сеть по продаже бытовой техники и электроники в России и Восточной Европе. Первый небольшой магазин, открывшийся в Самаре в 1994 году, имел площадь всего 70 кв. метров.

Создателем и президентом компании является Яковлев Игорь Николаевич. На первых этапах становления бизнеса он был единственным владельцем сети, но затем в 2008 году контрольный пакет акций «Эльдорадо» был поделен. А именно, 39% акций отошли чешской финансовой группе компаний PPF, руководство которой осуществляет крупный бизнесмен и предприниматель Петр Келлнер, а 11% получила итальянская страховая группа Generali. Общая стоимость сделки приблизительно составила от 500 до 800 миллионов долларов. Но уже в декабре 2010 года чешский холдинг получил контрольный пакет целиком, выкупив акции Generali за 46 миллионов долларов. Таким образом, обладателем 50% плюс одна акция является компания PPF, а остальными акциями владеет президент «Эльдорадо» Игорь Яковлев.

На сегодняшний день в гипермаркетах одного из самых крупных риелторов на рынке бытовой техники и электроники нашей страны работают порядка 30 тысяч человек, а годовой оборот компании исчисляется миллиардами долларов. Так, например, в 2009 году он равнялся 11 млрд. долларов, а для реализации инвестиционной программы 2010 года, направленной на реструктуризацию бизнеса было выделено более 100 млн. долларов.

Очевидный успех сети «Эльдорадо» является результатом умелого ведения бизнеса. Но также не менее важным фактором выступает умение предвидеть тенденции спроса на рынке, осознание и стремление к удовлетворению нарастающих требований со стороны покупателя. Так, для удобства интернет - пользователей и просто для увеличения скорости совершения покупки был создан Интернет - магазин Эльдорадо, а для наиболее активных покупателей, постоянно интересующихся новинками и новостями компании, сегодня действует микроблог «Эльдорадо» в популярной социальной сети Твиттер.

Целью прохождения преддипломной практики явилось закрепление в практической деятельности знаний, умений и навыков, полученных в процессе обучения, а также сбор информации для диплома.

Задачи преддипломной практики:

-        ознакомиться с предприятием;

-        изучить материально-техническую базу предприятия;

         ознакомиться с экономической службой предприятия;

         исследовать систему товароснабжения на предприятии;

         изучить складское хозяйство предприятия;

         исследовать службу сбыта (маркетинга) на предприятии.

Преддипломную практику проходила в ООО «Эльдорадо» Обособленное подразделение « Магазин №3 г. Владивостока».

1. Реализация государственной кадровой политики ООО «Эльдорадо»

.1 Характеристика ООО «Эльдорадо» как предприятия сферы потребительского рынка

ООО «Эльдорадо» - это одна из крупнейших в России розничная сеть магазинов бытовой техники и электроники. Торговая сеть «Эльдорадо» представляет собой синхронно работающий технологический комплекс, специализирующийся на оптовой и розничной реализации электроники под товарным знаком ЭЛЬДОРАДО.

Торговая сеть «Эльдорадо», основанная в 1993 году, к настоящему времени имеет разветвленную, постоянно растущую торговую сеть. По состоянию на начало ноября 2011 года сеть насчитывает более пятисот магазинов, в т.ч. 25 - в Москве и Подмосковье, остальные - в регионах, в ноябре 2011 откроются еще 3 магазина. Сеть также располагает 4 крупными складскими терминалами в Подмосковье.

Страна:

РОССИЯ

Регион:

г.Москва

ИНН:

7715641735

ОКПО или др.:

99704663

Данные госрегистрации:

№5077746354450 от 23.03.2007, Межрайонная Инспекция МНС России №46 по г. Москве

Юридический адрес:

119180, г. Москва, ул. Большая Якиманка д. 6

Почтовый адрес:

119180, г. Москва, ул. Большая Якиманка, д.6

Вид собственности:

Частная


В 2007 году Компания совместно с Компанией «HiTechnic» запускает новый проект - доставка и установка бытовой техники и электроники любой сложности

-       2006 год - открытие магазинов формата «ЭТО»

-       2007 год - запуск нового проекта «HiTechnic»

-       2007 год - введение «Стандартных рабочих процедур

-       2007 год - доля рынка составляет 27%, оборот 6млрд.$

Торговая сеть «Эльдорадо» входит в тройку лидеров российского рынка ритейла электроники и является одной из самых быстрорастущих розничных сетей в своём сегменте рынка.

Это результат по проведению следующих мероприятий:

-          активная маркетинговая политика;

-       создание отлаженной системы логистики, обеспечивающей круглосуточную работу центральных складов и бесперебойность поставок товаров в розничные магазины;

-       выбор надежных контрагентов;

-       ценовая политика ориентирована на широкий круг потребителей с доходами различного уровня, широкий выбор программ потребительского кредитования.

Эльдорадо - одна из самых успешных быстроразвивающихся сетей по продаже бытовой техники. Первый магазин Эльдорадо был открыт в Самаре в 1994 году.

Ассортимент товаров Эльдорадо - цифровая фото-видео техника, компьютерная техника, крупная и мелкая бытовая техника, телефонная аппаратура.

Продажа товара в магазинах «Эльдорадо» осуществляется по образцам. Этот метод предусматривает выкладку образцов в торговом зале и самостоятельное (или с помощью продавца - консультанта) ознакомление с ними покупателей. В случае необходимости продавцы оказывают покупателям консультативную помощь. После выбора товаров и оплаты покупки продавец вручает покупателю товары, соответствующие образцам. Данный метод удобен тем, что на сравнительно небольшой площади торгового зала можно выставить образцы достаточно широкого ассортимента товаров. Так же для устранения человеческого фактора на выходе стоит охрана, которая проверят правильность выдаваемого товара

Сеть магазинов «Эльдорадо» заботится о своих клиентах, постоянно совершенствуя действующие программ.

Сеть магазинов «Эльдорадо» всегда приятно удивляет доступностью цен. Высококвалифицированный персонал поможет и подскажет с выбором техники, а также сделает все возможное, чтобы пребывание в магазинах «Эльдорадо» доставляло людям радость. Всегда к услугам покупателя широкий спектр высококачественных услуг. HiTechnic - сервисное подразделение компании «Эльдорадо», предоставляющее услуги по доставке, установке и настройке бытовой техники и электроники такие как установка стиральных машин, установка телевизора, установка спутникового телевидения, установка встраиваемой техники, установка ArtScreen, установка плит, настройка ноутбуков, системы управления светом, печать фотографий через Интернет по очень низким ценам.

Проект стартовал в середине 2007 года в московских магазинах сети «Эльдорадо». В течение 2008 года подразделения HiTechnic были открыты во всех российских регионах компании Эльдорадо.

Компания располагает собственным парком автомобилей марки Ford и Peugeot, оснащенных в соответствии с международными стандартами - это мобильные авторизованные установочные центры.

Технические специалисты не только производят установку техники, но и осуществляют продажу дополнительных аксессуаров, необходимых для защиты и ухода за установленной техникой.

Сегодня у HiTechnic уже более 2 000 000 заказчиков. Все это - результат европейского качества обслуживания, регулярного обучения и аттестации персонала, честных цен и соблюдения обязательств перед заказчиками.

«В 2009 году HiTechnic стали федеральной компанией, которая оказывает услуги европейского качества на всей территории России. Тот факт, что произошло увеличение оборота бизнеса больше чем в 2 раза, говорит о том, что HiTechnic заслужили доверие покупателей и превзошли их ожидания от уровня сервиса…..» говорит Каха Кобахидзе, генеральный директор сети «Эльдорадо».

Компания «Эльдорадо» - одна из крупнейших в России сеть магазинов по продаже электроники и техники для дома предоставила финансовый отчет за 2010-2011 гг.

При подведении итогов 2010 года продажи с магазинов увеличились практически на 15%, средний чек - на 18%, прибыль с одного квадратного метра - на 15%. Рентабельность компании по EBITDA в первом полугодии 2011 года составляет на уровне 4,3% - на 1,4% больше, чем аналогичный показатель прошлого года.

Объём инвестиций вложенных в развитие сети в 2011 г. Повысился, если сравнивать с 2010 г. в два раза и составляет около 100 миллионов долларов.

«На данный момент, с течением срока в 1,5 года, нам удалось нормализовать все свои бизнес-процессы, закрыть магазины, не приносящие прибыль, и в 2011 году выйти на рекордный для компании показатель темпов экспансии. На данном этапе «Эльдорадо» - безусловный лидер отрасли, в том числе по рентабельности EBITDA. Рост денежных средств на балансе компании, доверие покупателей, а так же бренд являются неоспоримыми доказательствами правильно выбранной стратегии развития компании».

Каха Кобахидзе - ген. директор компании «Эльдорадо». Компания «Эльдорадо» уже 1,5 года внедряет на территории России новую концепцию, разработанную с агентством FITCH и которую планируется внедрить в ближайшие три года. В декабре 2009 года менеджерами компании был принят стратегический план развития, который принес уже первые положительные результаты. Впервые в истории компании в августе 2011 года было проведено глобальное открытие 26 магазинов под новым форматом. В планах «Эльдорадо» до конца года открыть еще ряд магазинов этого формата и насчитывать они будут более 50 штук.

Оценки аналитиков подтвердились финансовыми результатами компании «Эльдорадо».

«Эльдорадо» подтверждает второе место. Например, в 2011 году «Эльдорадо» на рынке заняла второе место, при этом уступив лишь главному конкуренту «М Видео». Правда отрыв, в отличие от ожиданий экспертов, был совсем не значительным и составил всего 4%, а уже к концу первого полугодия 2011 года «Эльдорадо» опережала «М Видео» на 32%.

Сеть компании «Эльдорадо», принадлежащей на все 100% чешской PPF Group, показала положительные финансовые результаты, составленные за 2010 год, а так же за первую половину 2011 года. Из этих результатов видно, что оборот компании в 2012 году повысился, и был равен 97,8 миллиардов рублей, включая НДС (82,9 миллиардов рублей без НДС).

В 2012 году оборот компании составил 97,8 миллиард рублей с НДС (82,9 млрд. без НДС).

В 2012 году показатель EBITDA составил 5,1 миллиард рублей. Рентабельность по EBITDA - 6,1%, что является лучшим показателем в индустрии ритейла БТЭ.

В первом полугодии 2013 года общий оборот компании составил 41,5 миллиард рублей с НДС (35,2 миллиарда рублей без НДС).

По прогнозам, составленным аналитиками компании, в 2013 году суммарный оборот будет составлять приблизительно 105 миллиард рублей с учетом НДС, а рентабельность компании преодолеет отметку в 7%.

Суточная пропускная способность ООО «Эльдорадо» составляет около 1100чел., часовая - 100чел., пиковая пропускная способность- 130чел./ час.

Управление торговой сетью «Эльдорадо» осуществляется при помощи автоматизированных систем разработанных специально для ООО «Эльдорадо» «TREID SERVISE», TS POS и «SAB», через эти программы все данные «сливаются » в главный офис.

Что касается эффективности внедрения автоматизированной программы управления торговым предприятием, то можно отметить в качестве первых результатов внедрения программы:

-       появилась реальная возможность расчета многовариантных планов без привлечения дополнительных ресурсов;

-       сроки проведения ежемесячного анализа финансово-хозяйственной деятельности предприятия сократились с 7 до 2 дней после закрытия баланса бухгалтерией;

-       экономия (до 20-30%) рабочего времени;

-       появилась возможность мониторинга и оперативного управления затратами;

-       повысилась надежность и достоверность получения отчетной информации и, как следствие, улучшилась экономическая обоснованность принимаемых решений.

Внедрение автоматизированной системы демонстрирует направленность компании на долгосрочную перспективу и развитие бизнеса.

Постоянные программы, проводимые в торговой сети компании ООО «Эльдорадо»:

) Программа «ПДС» (Программа Дополнительного Сервиса). Предлагает клиентам сети магазинов «Эльдорадо» ряд дополнительных услуг. Обладатель сертификата «ПДС» получает возможность на бесплатное послегарантийное сервисное обслуживание приобретенной техники в сети магазинов «Эльдорадо» в течение 2х или 3х лет. Программа «ПДС» предлагает:

-       бесплатную диагностику и ремонт товара;

-       замену товара, не подлежащего ремонту, на аналогичный;

-       выезд специалиста на дом, в случае обслуживания крупногабаритной техники;

-       чистка товара в случае, если это необходимо для его функционирования.

-       возврат денежных средств или обмен на товар той же стоимости или с доплатой

Стоимость сертификата «Программа Дополнительного Сервиса» представлена (таблице 1):

Таблица 1 - Стоимость сертификата «Программа Дополнительного Сервиса»


Цена с 99 до 4999 руб.

Цена с 5000 до 10999 руб.

Цена с 11000 до 29999 руб.

Цена с 30000 руб.

ПДС на 2 года

659

979

1649

3399

ПДС на 3 года

1099

1649

2599

5699


) Продажа техники в кредит. Сеть магазинов «Эльдорадо» предлагает продажу техники в кредит. Партнером сети магазинов «Эльдорадо» является «Хоум кредит», «Альфа банк», К услугам покупателей различные формы кредита, отличие которых состоит в размере кредита, величине первоначального взноса, порядка оформления и оплаты, а также сроке погашения. Потребитель может выбрать программу кредитования, которая в большей степени соответствует его запросам. В мае 2010 года «Эльдорадо» совместно с банками-партнерами запустила беспроцентный кредит для своих покупателей сроком на 24,18,12,6 месяцев.

) 150% разницы в цене. Если, купив в любом из магазинов «Эльдорадо» товар покупатель в течение 30 дней с момента покупки, найдет более низкую цену на купленный товар в других магазинах московских сетей бытовой техники и электроники, «Эльдорадо» компенсирует разницу в цене в размере 150%.

Кроме того, в магазинах сети регулярно проводятся различные рекламные акции, предоставляющие специальные цены, подарки или дополнительные возможности покупателям на тот или иной вид товаров или продукцию определенного производителя. По оценке маркетологов, подобные акции имеют высокую эффективность благодаря повышению спроса, а также способствуют большей лояльности покупателей к магазинам.

При покупке на сумму свыше 100 000 рублей, покупатель может воспользоваться преимуществами VIP обслуживания:

-       Выезд консультанта домой или в офис - бесплатно;

-       предоставление индивидуальных скидок;

-       выполнение нестандартных проектов;

-       подключение техники.

В Компании Эльдорадо используется матричная управленческая структура. Данная структура имеет множество достоинств. Большая, чем в иерархических структурах, гибкость, скоординированность работ позволяет предприятию быстрее и эффективнее реагировать на изменения рынка. Интеграция различных видов деятельности предприятия, а также вовлечение руководителей всех уровней и специалистов в сферу творческой активности способствуют получению высоких результатов по проектам (программам, продуктам), а также помогают ускорить совершенствование производственных процессов. Кроме того, происходит усиление личной ответственности конкретных руководителей за проекты (программы, продукты) и сокращение нагрузки на высшее руководство при сохранении координации и контроля за ключевыми решениями на высшем уровне. Преодолеваются внутриорганизационные барьеры без вреда для развития функциональных специализаций. Оказывается позитивное воздействие на корпоративную культуру и мотивацию сотрудников. Все это повышает устойчивость и конкурентоспособность предприятия на рынке. Кроме того, матричная структура управления может быть не только двумерной, но и многомерной, что обеспечивает высокую экономическую эффективность особо крупных предприятий. Производственная структура ООО «Эльдорадо» представлена (рисунок 1).

Рисунок 1 - Производственная структура компании ООО «Эльдорадо»

Каха Кобахидзе занимает должность генерального директора розничной сети "Эльдорадо" с сентября 2009 года. Генеральный директор осуществляет руководство текущей деятельностью Общества, в том числе выполняет функции его единоличного исполнительного органа в пределах компетенции, определенной действующим законодательством РФ, Уставом и внутренними документами Общества, а также настоящим договором.

Главной целью деятельности Генерального директора является осуществление наиболее эффективного руководства Обществом, обеспечивающего высокую доходность деятельности Общества, конкурентоспособность производимых товаров (услуг, работ и т.д.), устойчивость и стабильность финансово-экономического положения Общества, обеспечение прав и законных интересов участников Общества и социальных гарантий работников. Генеральный директор при осуществлении своих прав и исполнении обязанностей должен действовать в интересах Общества, осуществлять свои права и исполнять обязанности в отношении Общества добросовестно и разумно.

В обязанности Генерального директора входит:

организует выполнение решений общего собрания участников Общества,

обеспечивает подготовку и представляет Общему собранию участников Общества годовой отчет, годовую бухгалтерскую отчетность, в том числе отчет о прибылях и убытках, а также предложения по распределению прибыли;

информирует общее собрание о текущей производственно-хозяйственной деятельности Общества и финансово-экономических показателях;

основываясь на данных наблюдения, исследования и анализа производственных и коммерческих процессов в деятельности Общества осуществляет подготовку и реализацию конкретных программ экономического развития Общества;

осуществляет строгий контроль за рациональным использованием материальных, трудовых и финансовых ресурсов;

представляет интересы Общества в судах общей юрисдикции, мировых судах и арбитражных судах;

организует производственно-хозяйственную деятельность структурных подразделений Общества и эффективное взаимодействие дочерних хозяйственных обществ;

контролирует работу и обеспечивает эффективное взаимодействие отделов и других структурных подразделений Общества;

разрабатывает и воплощает в действие методики по оперативному реагированию на кризисные и нестандартные ситуации, которые могут возникнуть в деятельности Общества;

обеспечивает выполнение обязательств Общества перед контрагентами по предпринимательским договорам;

обеспечивает подбор, расстановку, обучение, аттестацию, повышение квалификации персонала Общества и рациональное использование труда работников;

обеспечивает соблюдение в Обществе внутренних документов Общества, и принципов корпоративной культуры;

принимает меры к устранению причин и условий, которые могут привести к возникновению конфликтной ситуации в коллективе;

организовывает соблюдение дисциплины труда и правил техники безопасности;

правильно организовывает труд работников, обеспечивает работникам здоровые и безопасные условия труда, создает условия для роста производительности труда;

улучшает условия труда и быта работников;

организует учет, обеспечивает составление и своевременное представление бухгалтерской и статистической отчетности о деятельности Общества, а также консолидированной отчетности о деятельности холдинговой компании соответственно в налоговые органы и органы государственной статистики;

обеспечивает уплату Обществом налогов и иных обязательных платежей в сроки, порядке и размерах, определяемых действующим законодательством.

Рассматривая организацию как целостную систему, не следует забывать и про кадровую политику.

Кадровая политика - совокупность правил и норм, целей и представлений, которые определяют направление и содержание работы с персоналом. Через кадровую политику осуществляется реализация целей и задач управления персоналом, поэтому ее считают ядром системы управления персоналом. Кадровая политика формируется руководством организации, реализуется кадровой службой в процессе выполнения ее работниками своих функций.

В ООО «Эльдорадо» существуют определенные принципы кадровой политики (таблица 2).

Кадровая политика компании ООО «Эльдорадо» разрабатывается с учетом традиций организации, внешних ресурсов и учет внешнего окружения (покупатели, конкуренты, поставщики, финансовые организации, правительственные учреждения и источники трудовых ресурсов).

Кадровая политика является большей частью политики организации и должна полностью соответствовать концепции её развития.

.2 Кадровые аспекты деятельности ООО «Эльдорадо»

Основные технико-экономические показатели ООО «Эльдорадо» ОП «Магазин №3 г. Владивосток».

Экономическая служба предприятия выполняет три основные функции:

формирование денежных фондов (доходы);

использование этих фондов (расходы);

контроль за их формированием и использованием.

Таблица 2 - Принципы кадровой политики

Основные направления

Принципы

Характеристика

1.Управление персоналом предприятия

Одинаковой необходимости достижения индивидуальных и организационных целей (основной)

Поиск наиболее приемлемых решений между администрацией и работниками

2. Подбор и расстановка кадров

Соответствия Профессиональной компетенции Практических достижений Индивидуальности Конкурсности

Соответствие объема заданий, полномочий и ответственности возможностям человека Уровень знаний, соответствующий требованиям должности Требуемый опыт, руководящие способности (организация собственной работы и подчиненных) Облик, интеллектуальные черты, характер. Намерения, стиль руководства Отбор кандидатов на конкурсной основе

3. Формирование и подготовка резерва для выдвижения на руководящие должности

Конкурсности Ротации Индивидуализации подготовки Проверки делом Соответствия должности Регулярности оценки индивидуальных качеств и возможностей

Конкурсный отбор кандидатов Планомерная смена должностей по вертикали и горизонтали Подготовка резерва на конкретную должность по индивидуальной программе Эффективная стажировка на руководящих должностях Степень соответствия кандидата на должность в настоящий момент Оценка результатов деятельности

4. Оценка и аттестация персонала

Отбора показателей оценки Оценки квалификации Оценки осуществления заданий

Система показателей, учитывающих цель оценок, критерии оценок, частоту оценок Пригодность, определение знаний, необходимых для выполнения данного вида деятельности Оценка результатов деятельности

5. Развитие персонала

Повышение квалификации Самовыражение Саморазвитие

Необходимость периодичности пересмотра должностных инструкций для постоянного развития персонала Самостоятельность, самоконтроль, влияние на формирование методов Способность и возможность саморазвития

6.Оплата и стимулирование персонала

Соответствия оплаты труда объему и сложности выполняемой работы Равномерного сочетания стимулов и санкций Мотивации

Эффективная система оплаты труда Конкретность описания задач, обязанностей и показателей Побудительные факторы, влияющие на повышение эффективности труда



В функциональные обязанности начальника экономического отдела ООО «Эльдорадо» входят:

финансовый анализ текущей ситуации, в т.ч. коэффициентный анализ;

отслеживание поступления выручки;

утверждение контрактов на продажу;

утверждение заказов на покупку ресурсов;

управление поступлениями и расходованиями денежных средств;

управление дебиторской и кредиторской задолженностью в ежедневном режиме;

анализ соответствия имеющихся средств финансовым обязательствам;

анализ деловой активности предприятии;

поиск новых источников финансирования;

отслеживание эквайринга;

определение потребности в оборотных средствах;

переговоры с банками о краткосрочных кредитах;

кэш-менеджмент (оперативное управление денежными средствами и краткосрочными финансовыми вложениями);

финансовое планирование, прогнозирование;

участие в составлении финансовых бюджетов в рамках общего бюджета компании и пр.

Таблица 3 - Динамика выручки от реализации товаров и услуг ООО «Эльдорадо» за 2012-2013гг.


01.01.2012- 31.12.2012

01.01.2013 - 31.12.2013


план

факт

выполнение

план

факт

выполнение

отклонения

ТО, руб.

268846960

336143270

125,0%

32825391

41278885

125,8%

15,4%

Маржа, руб.

59 445 480

79 587 940

133,9%

7 158 577

10273604

143,5%

17,3%

Трафик, чел

219 467

444 580

202,6%

26 796

57 089

213,1%

26,0%

КОП (количество обслуженных покупателей),%

25%

20,2%

80,8%

25%

15,5%

62,0%

62,0%

Ср. чек, руб.

3 500

4 863,00

138,9%

3 500

5 894,00

168,4%

168,4%

Оборот на покупателя, руб.

1 225

981,00

80,1%

1 225

915,00

74,7%

74,7%

Аксессуары, %

11,5%

9,80%

85,2%

10,0%

8,10%

81,0%

70,4%

ПДС, %

3%

3,10%

103,3%

4%

4,41%

110,3%

147,0%

Hitechnic, руб.

3,25

 3,81

117,2%

3,00%

3,70%

123,3%

1,1%


Основные экономические показатели деятельности предприятия за 2010-2013гг. в 2010 году выручка составила 268 млн.руб. а в 2013 году 510 млн.руб. это свидетельствуют об улучшении основных экономических показателей деятельности ООО «Эльдорадо». Связанно это с увеличением спроса, нажитой клиентской базы, оплата услуг производится без комиссии (люди, которые оплачивают кредиты через эльдорадо, «привыкают» и когда идут брать товар сразу идут к нам), постоянным обновлениям товара, большей доступностью в кредитах, постоянно проходящими акциями, качественным обслуживанием (все сотрудники магазина проходят проверку «тайным покупателем» не меньше 90%).Так выручка от реализации товаров и услуг выросла на 110 млн. руб. или на 1,2% (таблица 3).

Одним из основных условий устойчивой работы торговли является ее высокий кадровый потенциал. Процесс организации деятельности компании четко структурирован.

Сущность административных (организационно-распорядительных) методов состоит в установлении правил, обязательных для выполнения и определяющих содержание и порядок организационной деятельности.

Правила работы с персоналом разработаны для обеспечения трудовых правоотношений в соответствии с требованиями общегосударственных нормативно-методических документов.

Основной целью этих правил с документами по учету рабочего персонала состоит в закреплении технологии ведения кадрового документирования по приему, переводу, увольнению работников общества с ограниченной ответственностью.

Положение по кадровому делопроизводству:

.Прием на работу.

При оформлении кандидата на работу делопроизводитель магазина обязан проверить наличие полного комплекта документов:

а)      Заполненная и проверенная анкета службы безопасности (Приложение Б).

б)      Подписанное директором магазина заявление на прием. В заявлении должно быть указано ФИО работника, №обособленного подразделения, точное наименование должности (наименование должности должно строго соответствовать сетке должностей действующих в Компании) (Приложение В).

в)      Оригинал трудовой книжки (если ранее трудовой книжки не было, сотрудник пишет заявление на оформление трудовой книжки или дубликат в случае ее утери).

г)       Копия паспорта гражданина РФ (если гражданин Белоруссии, заверенный перевод паспорта, свидетельство о регистрации по месту временного пребывания на территории РФ). В случае оформления гражданина Белоруссии, необходимо копию трудового договора передать бухгалтеру по расчету заработной платы. Запрещено принимать на работу в обособленные подразделения Компании граждан других государств.

д)      Обращать внимание на то, чтобы паспорт не был просрочен.

е)       Копия документа воинского учета (военный билет, удостоверение гражданина подлежащего призыву). Если документы утеряны, справка из Военного комиссариата по месту постоянной регистрации и копия страницы из паспорта «Воинская обязанность» с отметкой о постановке на учет.

ж)      Копия ИНН (если у работника нет свидетельства о постановки на учет в налоговых органах, то работодатель не обязан оформлять данное свидетельство работнику). Работник имеет право не предоставлять данное свидетельство.

з)       Копия свидетельства ПФР (если нет страхового номера, делопроизводитель обязан взять с сотрудника заявление на оформление свидетельства). В обязанности работодателя входит от имени работника подавать анкетные данные на оформление пенсионного страхового свидетельства.

и)      Копия диплома (аттестата) об образовании

к)      Копия свидетельства о заключении (расторжении) брака

л)      Копия свидетельства о рождении детей

м)      Регистрация по месту временного пребывания для иногородних граждан.

н)      2 фотографии (на личную карточку Т-2 и анкету банка).

В день приема сотрудника на работу, вышеуказанные документы пересылаются по электронной почте старшему делопроизводителю, который оформляет прием сотрудника в программе SAP, присваивает регистрационный номер приказу о приеме на работу и пересылает приказ делопроизводителю магазина.

При наличии выше указанных документов, в день оформления работника на работу, делопроизводитель заключает с ним: трудовой договор (по шаблону из программы SAP) (Приложение Г).

Договор должен быть зарегистрирован в «Журнале регистрации трудовых договоров» с присвоением ему регистрационного номера. Работник должен подписать договор и написать, что «Второй экземпляр трудового договора на руки получил».

Делопроизводитель магазина обязан до подписания трудового договора, ознакомить сотрудника с действующими локальными нормативными актами Компании, с техникой безопасности.

С сотрудником можно заключить срочный трудовой договор на период длительного отсутствия основного сотрудника (Приложение Д):

. Сотрудник отсутствующий, по не выясненным причинам.

. Сотрудник находится на длительном больничном. (Сотрудник обязан предупредить руководство магазина о том, что он не выходит на рабочее место по причине временной нетрудоспособности).

. Находится в ежегодном очередном отпуске, переходящем в отпуск по беременности и родам (данный сотрудник будет считаться временно отсутствующем, только при наличии листка нетрудоспособности выданного по беременности и родам и заявления).

. Находится в отпуске по уходу за ребенком (данный сотрудник будет считаться временно отсутствующем, только при наличии заявления о предоставлении отпуска и документов, прилагаемых к заявлению).

С сотрудником, принимающимся на вакансию временно отсутствующего сотрудника, заключается срочный трудовой договор (так как дополнительная вакансия будет создаваться только на период отсутствия конкретного сотрудника).

При заключении срочного трудового договора, необходимо обратить внимание на правильную формулировку, указанную в пункте 2.1.договора.

Делопроизводитель магазина обязан, своевременно информировать старшего делопроизводителя о выходе на свое рабочее место временно отсутствующего сотрудника, при этом необходимо решить вопрос о дальнейшем трудоустройстве сотрудника работающего по срочному трудовому договору (сотрудник будет уволен, либо переведен на свободную вакансию).

Если временно отсутствующий сотрудник, будет уволен (по собственному желанию или за длительный прогул без уважительной причины), старший делопроизводитель обязан известить делопроизводителя магазина или руководство магазина о наличии освободившейся вакансии и решить вопрос о трудоустройстве сотрудника работающего по срочному трудовому договору (сотруднику изменяется организационное присвоение с даты, когда освободилась вакансия и заключается дополнительное соглашение о переводе сотрудника на постоянное место работы).

Также возможен перевод сотрудника работающего по срочному трудовому договору на постоянное место работы, если он переводится на другую штатную должность:

договор об индивидуальной материальной ответственности (для всех сотрудников магазина) (Приложение Е);

договор о конфиденциальности (для сотрудников высшего звена магазина) (Приложение Ж);

делопроизводитель заполняет личную карточку по форме Т-2.

Из вышеуказанных документов формируется личное дело сотрудника.

Делопроизводитель обязан зарегистрировать трудовую книжку работника в «Книге учета движения трудовых книжек и вкладышей в них». Внести запись о приеме на работу.

Личные дела сотрудников и трудовые книжки (данные документы относятся к персональным данным сотрудника) которые находятся в магазине, должны храниться в недоступном для других сотрудников магазина месте, в шкафах которые закрываются на ключ. Доступ к персональным данным сотрудников должен иметь делопроизводитель магазина, старший делопроизводитель или сотрудники, которые исполняют их обязанности на период временного отсутствия. Делопроизводитель обязан вести контроль за своевременным и правильным внесением информации о сотруднике в программу TradeService.

Своевременно передавать информацию в Центральный офис о вновь принятых сотрудников.

. Перевод сотрудника.

При переводе сотрудника внутри обособленного подразделения (магазин) или переводе в другое подразделение работник должен написать заявление о переводе.

На заявлении должна стоять виза директора магазина. Если сотрудник переводится в другое обособленное подразделение к заявлению прикладывается переводной лист, который визируется:

директора магазина по прежнему месту работы;

службой безопасности магазина по прежнему месту работы;

директора магазина по новому месту работы.

Данные документы делопроизводитель пересылает по электронной почте старшему делопроизводителю для оформления перевода в программе SAP, зарегистрированный приказ о переводе и дополнительное соглашение к трудовому договору старший делопроизводитель пересылается делопроизводителю магазина, который подписывает комплект документов с работником, делает на основании приказа запись в трудовую книжку и вкладывает документы в личное дело сотрудника.

. Увольнение.

Сотрудник пишет заявление об увольнении и подписывает обходной лист. Сотрудник по своему желанию может написать заявление с просьбой отправить его трудовую книжку по почте с указанием точного почтового адреса.

В день, когда сотрудник подписывает заявление об увольнении, это заявление, обходной лист на уволенного сотрудника делопроизводитель магазина обязаны в отсканированном виде передать по электронной почте старшему делопроизводителю, который готовит приказ об увольнении в программе SAP, табель учета рабочего времени бухгалтеру по расчету заработной платы который производит с сотрудником окончательный расчет. Сотрудник обязан в день увольнения сдать медицинский полис. Данные об уволенном сотруднике передаются в Центральный офис специалисту, который ведет обязательное медицинское страхование работников, на исключение из списков, застрахованных работников.

Делопроизводитель магазина подписывает приказ и карточку Т-2 с работником, делает соответствующую запись в трудовой книжке. При выдачи, трудовой книжки на руки, работник должен расписаться и поставить дату получения) трудовая книжка выдается в день увольнения). Если сотрудник в день увольнения не явился за своей трудовой книжкой, делопроизводитель магазина обязан написать ему уведомление (в данном случае работодатель будет освобожден от ответственности за задержку трудовой книжки).

Все документы делопроизводитель вкладывает в личное дело сотрудника и перекладывает его в папку уволенных сотрудников.

Днем увольнения сотрудника является последний день работы. Директор магазина (супервайзер) обязан проконтролировать блокировку Логинов в ит-систему уволенного сотрудника и сделать запись об увольнении в TS.

. Отпуск.

Для оформления ежегодного очередного отпуска, делопроизводитель обязан связаться с старшим делопроизводителем для уточнения количества положенных дней отпуска (авансом отпуск не предоставляется).

Сотрудник обязан написать заявление на предоставление отпуска (ежегодного, дополнительного или за свой счет) за 14 дней до начала даты отпуска.

Заявление с визой директора магазина делопроизводитель обязан передать старшему делопроизводителю, который проводит данный вид отсутствий в программу SAP.

По соглашению с директором магазина сотрудник может оформить отпуск без сохранения заработной платы. После издания приказа на отпуск делопроизводитель обязан подписать данный приказ у сотрудника, внести соответствующую запись в карточку Т-2. Приказ, не подписанный сотрудником, считается не действительным.

. Оформление командировки.

Основанием для издания приказа о направлении работника в командировку является служебное задание.

Служебное задание оформляется в магазине, в котором числится работник. Задание подписывается непосредственным руководителем командированного работника и самим работником. После этого служебное задание передается старшему делопроизводителю для издания приказа и оформления командировочного удостоверения.

Без служебного задания нельзя издавать приказ и выписывать командировочное удостоверение.

По итогам командировки в служебном задании отражается краткий отчет о его выполнении и передается в бухгалтерию вместе с командировочным удостоверением и авансовым отчетом.

. Больничный лист.

В день закрытия листка нетрудоспособности сотрудник обязан предоставить его своему непосредственному руководителю на подпись и передать его делопроизводителю магазина. Делопроизводитель обязан в кротчайшие сроки передать оригинал листка нетрудоспособности старшему делопроизводителю.

. Справки и копии.

По личному заявлению сотрудник может затребовать у делопроизводителя магазина копии или справки о его трудовой деятельности в Компании.

В 3-х дневной срок сотрудник имеет право получить:

заверенную копию трудовой книжки (предоставляет делопроизводитель магазина);

заверенную копию трудового договора (предоставляет делопроизводитель магазина);

справку с места работы, справку 2-НДФЛ, справку необходимую для получения пособий (предоставляет старший делопроизводитель или бухгалтер по расчету заработной платы).

Необходимо помнить, что при начале расчета заработной платы, запрещено проводить в программе SAP какие либо приемы, перемещения кадрового состава, а также проводить какие либо отсутствия расчетным периодом не согласовав данные действия с бухгалтером по расчету заработной платы Центрального офиса.

. Заработанная плата.

Социальный пакет компании: Все социальные гарантии (оплата делится на 2 части, оплачивается больничный лист).

В компанию ООО «Эльдорадо» можно устроиться следующим образом. Во-первых, регулярное участие во всевозможных ярмарках вакансий для молодых специалистов. Во-вторых, в любом магазине висит объявление, что можно прийти и заполнить анкету в магазине, в салоне или в нашем офисе. Затем человек проходит первичное собеседование в отделе персонала, это такое своеобразное сито, и идут на второе собеседование - уже к директору магазина. И если люди понравились друг другу, то можно подписывать договор.

Компания берет людей и со средне - специальным образованием с удовольствием. На первом месте будет желание работать, позитивный взгляд на мир. Человек должен интуитивно зацепить тебя своим позитивом на собеседовании. Первичное собеседование также отсеивает тех людей, которые ищут себе спокойное тихое место - розница компании не для таких людей. Если человек показывает мягкость характера, неуверенность в себе, то розница тоже не для него, потому что розница - это передовая. Клиенты ведь очень разные бывают, многие приходят уже с негативным опытом покупок, а продавец должен быть активен и положительно настроен.

.Обучение персонала.

Грамотное обучение продавцов является одной из главных составляющих успешной работы компании. Для этого проводятся всевозможные тренинги, семинары, выдается специальная обучающая литература. Каждый день директор проводит собрания, на которых обсуждаются текущие планы.

Так как объем информации достаточно большой, очень важно распланировать процесс обучения. Для большего удобства составляется специальная таблица графика обучения (таблица 4):

Таблица 4 - График обучения персонала

День

Название лекции

1

Информация о компания

2

Просмотр обучающего фильма

3

День обучения

4

День обучения

5

Выходной

6

4 «П»

7

Холодильники

8

СМА

9

Посудомоечные машины

10

СВЧ

11

Выходной

12

Выходной

13

Аксессуары КБТ

14

Плиты

15

Вытяжки, мясорубки

16

СВЧ, чайники

17

Чайники, водонагревание

18

Выходной

19

Выходной

20

Водонагреватели, кофеварки

21

ПДС

22

ПДС

23

Мясорубки, аксессуары МБТ

24

Гигиена, блендеры

25

Выходной

26

Выходной

27

Утюги, парогенераторы

28

Встроенная техника

29

Встроенная техника, ПДС

30

Блендеры, мультиварки

31

ПДС, морозильники


Таким образом, сотрудники получают информацию последовательно и в срок.

Правила грамотной продажи:

. Подход к покупателю в течении 30 секунд. когда он появился у витрины.

. Улыбка.

. Приветствие.

. Представление.

. Выяснение потребностей, т. е основные требования к товару и как клиент будет пользоваться товаром в дальнейшем.

. Формирование дополнительных потребностей при необходимости.

. Резюмирование.

. Демонстрирование товара высшего ценового сегмента.

. Презентация выгод данного товара.

. Стимулирование покупки с помощью закрытого вопроса.

. Работа с возражениями.

. Предложение ПДС и аксессуаров.

. Благодарность за покупку.

В магазинах компании ООО «Эльдорадо» каждый день проводятся тренинги. Тренинг предназначен для менеджеров торгового зала, супервайзеров, непосредственно работающих с посетителями и клиентами, а также для руководителей подразделений.

Цели программы:

. Практическое освоение умений и навыков, необходимых для эффективного обслуживания клиентов.

. Приобретение знаний в области современных подходов к управлению персоналом.

. Повышение конкурентоспособности Компании за счет повышения эффективности деятельности персонала.

Содержание программы:

Первый модуль «Продавец как мастер мобильного общения» - установление контакта: продавец - клиент, клиент - товар.

.        Участники тренинга узнают:

а)      какие этапы имеет эффективная продажа и как успешно их пройти;

б)      как правильно сформировать позитивный имидж компании и себя;

в)      как быстро установить контакт и привлечь внимание клиента.

.        Участники тренинга научатся:

а)      техникам эффективной коммуникации (вербальной и невербальной);

б)      приемам экспресс - понимания покупателя, в условиях дефицита времени;

в)      методам психологической подстройки под потенциального покупателя-клиента.

Второй модуль «Маршрут понимания покупателя, клиента» - сбор информации о потребностях клиента.

.        Участники тренинга узнают:

а)      о пяти причинах, по которым полезно задавать вопросы;

б)      о техниках и приемах, помогающих разговорить покупателя;

в)      о техниках заинтересованного или активного слушания;

г)       о психологических типах и особенностях клиентов.

.        Участники тренинга научатся:

а)      управлять процессом общения с клиентами различных психологических типов;

б)      быть не «ведомым», а «ведущим» в процессе общения с покупателем;

в)      правильно задавать вопросы, классифицировать вопросы (по форме, содержанию, степени давления);

г)       Использовать технику наводящих вопросов «ситуация - проблема - извлечение - направление». Использовать техники заинтересованного слушания («Эхо», «Резюме», «Логическое следствие», «Уточнение»).

Возможность начать карьеру с 0 и развивать ее в non stop режиме, возможность получить первоначальные знания о бытовой технике и электронике, обучение технологиям успешных продаж, чтобы стать экспертом в сфере розничных продаж и общение с продавцом дарило каждому покупателю удовольствие от покупки.

Став членом команды «Эльдорадо» каждый может услышать много историй о том, как человек, начав с позиции стажера, стал директором магазина, дивизиона и даже региона (Продавец: стажер; 3 категория; 2 категория; 1 категория; VIP - продавец, супервайзер, директор магазина и т.д.).

Эффективное управление и развитие организации во многом определяются личностными и профессиональными качествами самого руководителя, степенью осознания им необходимости учиться самому и способствовать обучению других, чтобы соответствовать постоянно изменяющейся социально-экономической среде.

2. Анализ кадровых процессов в ООО «Эльдорадо» Обособленное подразделение "Магазин №3 г. Владивостока"

2.1   Структура управления магазина ООО «Эльдорадо» ОП «Магазина №3 г. Владивостока»

Предприятие создано в виде ООО, что отразилось на организационной структуре предприятия.

В условиях перехода к рыночной экономике возникли новые организационные формы коммерческой деятельности в торговле в лице различных организаций и предприятий, имеющих статус юридического лица. С момента ввода в действие первой части Гражданского Кодекса (январь 1995 г.) коммерческие организации могут создаваться исключительно в тех организационно-правовых формах, которые предусмотрены для них главой 4 Кодекса. Созданные до принятия Кодекса учредительные документы должны приводиться в соответствии с нормами главы 4 Кодекса в указанные там сроки.

Согласно Кодексу, юридические лица, являющиеся коммерческими организациями, могут создаваться в форме хозяйственных товариществ и обществ.

В соответствии с ГК ООО «Эльдорадо» полностью соответствует занимаемому им статусу юридического лица, имеет собственный юридический адрес и адрес места расположения предприятия, обладает персональным Уставом, имеет свой расчетный счет в банке, гербовую печать предприятия, несет ответственность по обязательствам общества, имеет право выступать истцом и ответчиком в суде и другие специфические признаки, присущие юридическому лицу.

В своей повседневной деятельности предприятие неукоснительно руководствуется собственной нормативно-правовой документацией (внутренней и внешней). Все операции с нормативно-правовой документацией производятся строго согласно требованиям и нормам организации документооборота. Как правило, все новые документы такого характера составляются в соответствии с ранее принятыми. Все операции, производимые в процессе деятельности общества, анализируются и сопоставляются с документами, регламентирующими им проведение (с планами, сметами, программами, приказами, распоряжениями и т.д.) Благодаря согласованной работе всех служб предприятие имеет возможность грамотно и рационально вести документооборот на предприятии, что закономерно сказывается на эффективности использования документов, а так же на результативности коммерческой работы в целом

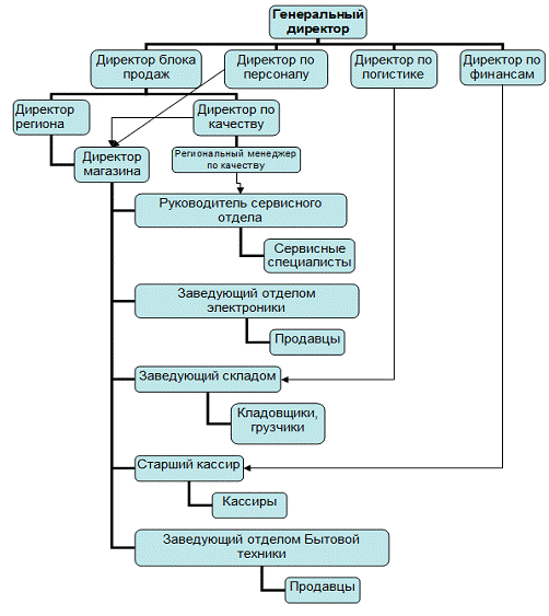
Производственная структура предприятия является цеховой, так как существует 3 иерархических уровня (рисунок 2).:

) аппарат управления предприятия;

) аппарат управления дивизионом, магазином, состоящий из директора магазина, двух его заместителей, старшего кассира, завскладом, менеджера ОМ, менеджера по качеству;

) продавцы - консультанты, кладовщики, сотрудники службы информации и кассиров.

Рисунок 2 - Структура управления магазина ООО «Эльдорадо» ОП «Магазина №3 г. Владивостока»

Рассмотрим основные должностные обязанности в рамках системы управления предприятия:

Дивизионный (линейный) руководитель предприятия относится к категории руководителей.

Руководитель предприятия (директор магазина) выполняет следующие обязанности:

. Осуществляет руководство линейным предприятием в соответствии с действующими законодательными и нормативными актами в пределах прав и обязанностей, определенных Уставом предприятия.

. Организует работу предприятия и направляет деятельность структурных подразделений предприятия на развитие производства, широкое внедрение новой техники на основе рационального и эффективного использования технических и материальных средств.

. Обеспечивает развитие производственной базы, расширение, реконструкцию и техническое перевооружение предприятия.

. Контролирует своевременность платежей в бюджет, выполнение обязательств перед банками, заказчиками, поставщиками и другими предприятиями.

. Организует проведение мероприятий по улучшению эффективности использования материальных ресурсов.

. Заключает трудовые договоры.

. Утверждает структуры и штаты предприятия.

. Принимает меры по укреплению трудовой и производственной дисциплины.

. Руководит работой по подготовке, переподготовке, повышению квалификации и воспитанию кадров, созданию безопасных и благоприятных условий их труда, улучшению культурно-бытовых и жилищных условий, соблюдению законодательства об охране окружающей среды.

. Принимает меры по совершенствованию форм и систем оплаты труда, осуществлению контроля за правильностью применения действующих систем оплаты труда и материального стимулирования.

. Организует разработку прогнозов экономического и социального развития предприятия, осуществляет контроль за их выполнением, реализует мероприятия по социальному развитию коллектива, формированию современной материальной базы социальной сферы, организует заключение и выполнение коллективного договора.

. Решает все производственно-хозяйственные вопросы в пределах предоставленных ему прав.

. Поручает выполнение отдельных функций своим заместителям или руководителям структурных подразделений.

Обязанности супервайзера:

. Доводит до сведения подчиненных работников поставленные перед ними задачи; проверяет готовность работников к решению поставленных задач; распределяет участки работ между работниками.

. Корректирует работу персонала, назначает работников на выполнение определенных работ при возникновении незапланированных или нестандартных ситуаций, при сбоях в общем порядке работы.

. Организует (при необходимости) взаимозаменяемость работников.

. Определяет приоритеты и очередность выполнения рабочих задач.

. Организует наблюдение и контроль за соблюдением графика работ, расстановкой персонала в соответствии со штатным расписанием, выполнением конкретных объемов работ, установленными стандартами качества работ.

. Проверяет обеспеченность работников материально-техническими, информационными ресурсами, необходимыми для выполнения возложенных на работников обязанностей, принимает меры по предотвращению простоев, аварий, временных остановок работы.

. Принимает меры по предотвращению и ликвидации конфликтных ситуаций во вверенном ему коллективе.

. Оценивает качество работы каждого работника, рациональное использование рабочего времени, а также определяет возможность возложения на работника дополнительных обязанностей.

. Оценивает лояльность и уравновешенность работников, определяет степень доверия к работникам.

. Присутствует при общении работников с клиентами и посетителями (анализирует беседу, отношение к клиентам и посетителям); ведет наблюдение за профессиональным поведением работников; указывает на ошибки работников и предупреждает о необходимости их устранении.

. Дает работникам необходимые указания по выполнению ими работ, имеющие для них обязательный характер.

. Дает работникам «случайные» контрольные задания для тренировки готовности к выполнению различных задач.

. Принимает меры по приостановлению выполнения работ, замещению работников при наступлении случаев, могущих повлечь неблагоприятные последствия для предприятия, не допускает к работе работников, находящимся в состоянии, ведущем к таким же последствиям (нетрезвое состояние, болезнь, др.), немедленно сообщает об этих случаях вышестоящему должностному лицу.

. Определяет возможность и способы применения принятой на предприятии системы поощрений и взысканий.

. Беседует с работниками, выясняет причины неудовлетворительной работы и совместно с работниками определяет варианты решения корпоративных и личных вопросов.

. Организует учебные курсы и персональное наставничество (шефство) для отстающих работников при неспособности последних самостоятельно справиться с поставленными перед ними задачами, а при неудовлетворительных итогах обучения направляет руководству предприятия представления на увольнение работников за несоответствие занимаемой должности (выполняемой работе).

. Определяет критерии требований к кандидатам на работу и принимает участие в отборе претендентов.

. Представляет принятых на работу коллективу, обеспечивает их сведениями, необходимыми для ориентации в коллективе, знакомит с условиями работы и основными принципами кадровой политики предприятия.

. Обеспечивает взаимосвязь подчиненного ему коллектива с другими подразделениями предприятия (бухгалтерией, отделом кадров, пр.).

. Составляет отчеты о готовности каждого конкретного работника к выполнению тех или иных задач, о достигнутых работниками результатах.

. Готовит отчеты о качестве работ, выполняемых подчиненными работниками, о выполнении объемов заданий, о причинах, приведших к срыву выполнения планов и виновных в этом лиц, и представляет их вышестоящему руководителю.

. Выполняет (если этого требует ситуация) работу отдельных работников.

В обязанности старшего кассира входит, осуществление операции по приему, учету, выдаче и хранению денежных средств и ценных бумаг с обязательным соблюдением правил, обеспечивающих их сохранность. Получать по оформленным в соответствии с установленным порядком документам денежные средства и ценные бумаги в учреждениях банка для выплаты работникам заработной платы, премий, оплаты командировочных и других расходов. Принимает деньги от кассиров предприятия в конце их рабочей смены (при необходимости и в прочих случаях).

Обеспечивает бесперебойную работу касс предприятия, контролирует отсутствие нарушений правил торговли в работе касс, а так же в случае необходимости принимает меры по предотвращению и ликвидации конфликтных ситуаций. Информирует руководство об имеющихся недостатках в работе касс и в своей работе, принимаемых мерах. Поддерживает на рабочем месте атмосферу доброжелательности. Старший кассир должен быть терпеливым, внимательным, вежливым при работе с клиентами и работниками предприятия. Обеспечивает чистоту и порядок на рабочем месте.

Старший кассир обязан соблюдать трудовую и производственную дисциплину, правила и нормы охраны труда, требования производственной санитарии и гигиены, требования противопожарной безопасности, гражданской обороны. Исполнять распоряжения и приказы администрации предприятия.

Старший кладовщик подчиняется непосредственно директору магазина, в его должностные обязанности входит руководить работниками скала. Контролировать работу склада по приему, хранению и отпуску товарно-материальных ценностей, по их размещению с учетом наиболее рационального использования складских площадей, облегчения и ускорения поиска необходимых материалов, инвентаря и т.п.

Обеспечивает сохранность складируемых товарно-материальных ценностей, соблюдение режимов хранения, правил оформления и сдачи приходно-расходных документов. Составлять установленную отчетность.

Следить за наличием и исправностью противопожарных средств, состоянием помещений, оборудования и инвентаря на складе и обеспечивает их своевременный ремонт. Организовать проведение погрузочно-разгрузочных работ на складе с соблюдением правил охраны труда, техники безопасности, производственной санитарии и противопожарной защиты, сбор, хранение и своевременный возврат поставщикам погрузочного реквизита. Обеспечить сбор, хранение и своевременный возврат поставщиками погрузочного реквизита.

Участвовать в проведении инвентаризаций товарно-материальных ценностей. Контролировать ведение учета складских операций, установленной отчетности. Принимать участие в разработке и осуществлении мероприятий по повышению эффективности работы складского хозяйства, сокращению расходов на транспортировку и хранение товарно-материальных ценностей, внедрению в организацию складского хозяйства современных средств вычислительной техники, коммуникаций и связи.

Менеджер по качеству выполняет следующие обязанности, он должен участвовать в подготовке к сертификации на соответствие требованиям ИСО 9001 и последующего периодического инспекционного контроля.

По поручению начальника отдела участвует во взаимодействии с органами по сертификации и консалтинговыми фирмами по вопросам, связанным с системой менеджмента качества. Участвует в подготовке проектов распорядительных и нормативных документов компании (включая документы СМК). Участвует в составлении плана внутренних проверок подразделений компании. Участвует в составлении программ внутренних проверок, а также доведении программы аудита до заинтересованных сторон. Участвует в проведении внутренних аудитов подразделений компании в качестве внутреннего аудитора. Участвует в анализе информации и составлении проектов отчетов о функционировании процессов СМК и результативности СМК в целом.

Менеджер по качеству также обязан готовить проекты отчетов по проведенным аудитам. Обеспечивать выполнение мероприятий по поддержанию компетенции внутренних аудиторов компании. По поручению начальника отдела качества участвовать в обучении внутренних аудиторов компании. Проводить консультационную и методологическую работу с персоналом по процессам СМК и вопросам, установленным начальником отдела, а так же выполнять разовые служебные задания, поручения и указания генерального директора, исполнительного директора, входящих в сферу деятельности менеджера по качеству.

Для осуществления хозяйственной деятельности на коммерческой основе торговая сеть ООО «Эльдорадо» располагает надлежащей материально-технической базой, которая представляет собой совокупность материально-вещественных ценностей - основные производственные фонды и технологии производственных процессов.

Директор отвечает за всю работу организации, ему подчиняются все отделы магазина: супервайзеры, продавцы, сотрудники склада, кассы, служба информации, менеджер по качеству, IT-специалист, начальник службы безопасности, клининг-менеджеры.

Супервайзеры - отвечают за обучение продавцов, контроль в торговом зале, оформление торгового зала, акций.

Склад (старший кладовщик, кладовщик и грузчики) - прием, учет и оформление товарно-материальных ценностей.

Касса (старший кассир, кассиры) - прием кредитных платежей, прием оплаты за товар.

Служба информации - оформление доставки, ответы на звонки, оформление договоров по безналичному расчету.

Менеджер по качеству - проводит первичный осмотр бракованных Изделий и оформляет документы, необходимые для принятия решений о дальнейшем их движении: передаче в ремонт, уценке без ремонта, нецелесообразности восстановления и списании изделий. Принимает участие в подготовке данных для составления претензий на поставки некачественного товара. Принимает в ремонт технику от покупателей, заявления покупателей на обмен и возврат изделий.специалист - обслуживание компьютерной сети и самих компьютеров, принтеров, телефонов, поддержка АТС, техническое обслуживание магазинного сервиса, обеспечение безопасности информационных технологий.

Работа торговой системы базируется на сборе и хранении первичных документов о движении товаров и денег, а также документов об изменении состояния процесса торговли с использованием единых общесистемных справочников (товарных карточек, поставщиков, клиентов, магазинов/складов, мест хранения складов, единиц измерений и т.д.)

Оптимальный объем запасов в магазине - это одно из важнейших условий эффективности предприятия. Недостаточный объем запасов приводит к перебоям в продажах или к росту административных расходов при слишком частых заказах, а избыточный - к замораживанию средств и складских площадей, это всё может повлиять на количество занимаемы должностей, то есть привести к сокращению штата.

.2 Основные показатели изменения численности персонала ООО «Эльдорадо» ОП «Магазина №3 г. Владивостока»

Рациональное использование персонала предприятия - непременное условие, обеспечивающее бесперебойность производственного процесса и успешное выполнение производственных планов. Для целей анализа весь персонал следует разделить на торгующий и не торгующий персонал. К торгующему персоналу (ТП) относят лиц, занятых консультацией и продажей товара, связанными с основной деятельностью предприятия, а к не торгующему персоналу относят кассиров, кладовщиков менеджера ОМ, менеджеры по качеству принадлежащих предприятию.

Работники ТП подразделяются на рабочих и служащих. В составе служащих выделяют руководителей, специалистов и других служащих.

Ответственным этапом в анализе использования предприятия кадрами является изучение движения рабочей силы. Анализ осуществляется в динамике за ряд лет на основе следующих показателей: текучесть кадров, производительность труда, оплатой труда.

Текучесть рабочих играет большую роль в деятельности предприятия. Постоянные кадры, длительное время работающие на предприятии, совершенствуют свою квалификацию, осваивают смежные профессии, быстро ориентируются в любой нетипичной обстановке, создают определенную деловую атмосферу в коллективе и активно влияют на уровень производительности труда. Для изучения причин текучести кадров следует периодически проводить социологические исследования и наблюдения с целью изучения происходящих изменений в качественном составе рабочих, руководителей и специалистов, т. е. в квалификации, стаже работы, специальности, образовании, возрасте и т. п. Увольнение рабочих при сокращении объема производства при расчете показателей текучести кадров не учитываются.

Показатели динамики изменения численности персонала в общем и по категориям, а также текучесть кадров показана в ниже приведенных таблицах.

На предприятии были проанализированы причины текучести на основании анкетирования (таблица 5):

Таблица 5 - Показатели движения персонала ООО «Эльдорадо» ОП «Магазина №3 г. Владивостока»

Показатели

Ед. измерения

Изменения показателей


2011

2012

2013

2011 к 2012

2012 к 2013

2011 к 2013

Численность принятых чел.

9

8

9

0

+1

0

Численность уволенных чел.

9

8

8

-1

0

-1


Из таблицы 5 видно, что численность персонала не стабильна, в 2012 году 8 человек уволилось, 8 вновь приняты. В 2013 году увольняется 8 человек, 9 принимаются в 2013, т.к. увеличиваются объемы продаж, появляется больше клиентов, привлекается к работе кассир.

Таблица 6 - Распределение рабочих по численности

Должность

Численность рабочих мест на начало года

Удельный вес, %


2011г.

2012 г.

2013 г.

2011 г.

2012 г.

2013 г.

Директор

1

1

1

2,5

2,5

2,5

Супервайзер

2

2

2

5,0

5,0

5,0

Делопроизводитель

1

1

1

2,5

2,5

2,5

Старший кассир

1

1

1

2,5

2,5

2,5

Кассир

3

3

3

7,5

7,5

7,5

Кладовщик

1

1

1

2,5

2,5

2,5

Грузчики

2

2

2

5,0

5,0

5,0

Продавец

20

20

21

50

50

50

Пар-таймер

2

2

2

5,0

5,0

5,0

Менеджер ОМ

1

1

1

2,5

2,5

2,5

Менеджер по качеству

2

2

2

5

5

5

Инфо

2

2

2

5

5

5

Старший кладовщик

1

1

1

2,5

2,5

2,5

Итого:

39

39

40

100

100

100


По данным таблицы видно, что на предприятии увеличивается количество рабочих мест, это говорит о том, что количество покупателей увеличилось, тем самым увеличивается количество продаж, сотрудники не справляются и необходимо изменить штатное расписание на предприятии.

Таблица 7 - Распределение рабочих по возрасту

Группы рабочих по возрасту, лет

Численность рабочих на начало года, чел.

Удельный вес, %


2011 г.

2012 г.

2013 г.

2011 г.

2012 г.

2013 г.

от 18

9

11

10

22,5

27,5

25

18 -25

11

9

12

27,5

22,5

25-30

10

12

8

25

30

20

30-35

8

6

9

20

15

22,5

35-40

1

1

1

2,5

2,5

2,5

Старше 40

0

0

0

0

0

0

Итого

39

39

40

100

100

100


Большая часть работников в 2012 году имеет возраст от 18 до 35 лет (таблица 7). Это связано с тем, что организация молодая, возраст директора находится в том же промежутке, соответственно подбирается молодой, инициативный, перспективный персонал.

Таблица 8 - Показатели текучести кадров в ООО «Эльдорадо»

Показатели

2011

2012

2013

Отклонение (%)





2012 к 2011

2013к 2012

2013 к 2011

Коэффициент оборота по приему

0,13

0,13

0,15

100

103,1

103,1

Коэффициент оборота по увольнению

0,13

0,13

0,12

100

92,3

92,3

Коэффициент общего оборота

0,25

0,25

0,27

100

101,5

101,5

Коэффициент текучести рабочей силы

0,13

0,13

0,15

100

103,1

103,1


По данным таблицы видно, что на предприятии увеличивается количество увольняющихся и принятых работников, что говорит о том, что текучесть кадров постоянно сохраняется, не уменьшается.

Таблица 9- Причины текучести в ООО «Эльдорадо»

Причины текучести

Ответы опрошенных (%)

Размер заработной платы не соответствует объёму работ

65

Не устраивает режим работы

13

Отсутствие взаимопомощи и взаимопонимания в коллективе

0

Неуважительное, отношение со стороны руководителей

7

Неудовлетворенность социальной политикой предприятия (нет заботы о людях)

0

Тяжелые условия труда

15

Отсутствие условий для карьерного и профессионального роста

0

Итого:

100


Главной причиной текучести на предприятии является неудовлетворенность заработной платой, часть работников недовольна руководством организации.

Проанализируем потенциальную текучесть на предприятии также на основе анкетирования (табл. 10).

Таблица 10 - Потенциальная текучесть в ООО «Эльдорадо

Потребности

Численность рабочих, чел

Удельный вес, %

Не собираются менять работу ни при каких условиях

4

10

Готовы поменять работу, если предложат лучший вариант

34

85

Работают, но одновременно ищут другую работу

2

5

Итого:

40

100


Тенденция текучести кадров в 2013 году также сохраняется, 34 человек из 40 тоже могут поменять работу при определенных условиях.

Антикризисное управление персоналом в ООО «Эльдорадо» предполагает не только формальную организацию работы с персоналом (планирование, отбор, подбор, расстановку и т.п.), но и совокупность факторов социально-психологического, нравственного характера - демократический стиль управления, заботливое отношение к нуждам человека, учет его индивидуальных особенностей и пр.

Особое внимание уделяется анализу мотивационных установок, умению их формировать и направлять в соответствии с задачами, стоящими перед организацией. Сюда же следует отнести проблемы взаимодействия руководителей организации со службами занятости, обеспечение безопасности персонала, разработку принципиально новых подходов к приоритету ценностей. Главное внутри организации - работники, а за ее пределами - потребители продукции. Важно повернуть сознание персонала к потребителю, а не к угождению начальнику; к прибыли, а не к расточительству; к новатору, а не к механическому исполнителю; перейти к социальным нормам, базирующимся на прочном экономическом фундаменте, не забывая о духовности и нравственности.

Подсистема общего и линейного руководства осуществляет: управление организацией в целом, управление функциональными и производственными подразделениями. Функции этой подсистемы выполняют: руководитель (директор) организации, его заместители (супервайзеры ЧТ и БТ), руководители функциональных и производственных подразделений (завскладом, старший кассир).

В состав системы управления персоналом входит целый набор относительно самостоятельных функциональных подсистем: подсистема управления наймом и учетом персонала; подсистема управления трудовыми отношениями; подсистема обеспечения нормальных условий труда; подсистема управления развитием персонала; подсистема управления социальным развитием; подсистема развития организационной структуры управления; подсистема правового обеспечения управления персоналом; подсистема информационного обеспечения системы управления персоналом.

Концепция антикризисного управления персоналом побуждает директора организации сосредоточиваться на стратегических, перспективных направлениях работы с персоналом, таких, как массовая переквалификация сотрудников организации в связи с переходом на новые технологии; омоложение кадров путем привлечения молодых специалистов и стимулирования досрочного выхода на пенсию лиц, не «вписывающихся» в систему новых требований и не способных освоить современные методы работы; разработка принципов трудоустройства сотрудников при их массовом высвобождении; привлечение широких слоев работников к участию в управлении организацией и пр.

Кадровая политика - неразрывно связана с методологией и концепцией управления персоналом, исходит из их теоретических требований, интегрирует управленческие знания, накопленный прошлый и настоящий отечественный и зарубежный практический опыт работы с персоналом.

Кадровая политика определяет основное содержание программы набора, отбора, расстановки, подготовки и переподготовки персонала организации. Она отражает тенденции изменения интересов и потребностей, установок, ценностей и мотивации сотрудников организации, которые определяют деятельностную активность человека.

Антикризисная кадровая политика включает деятельность по долгосрочному, среднесрочному и текущему прогнозированию, точнее сказать, научному предвидению будущего, реальностей его достижения. Именно политика фокусирует внимание на проблемах, определяет приоритеты и ориентиры. Она может характеризоваться различными признаками: выжидания, осмотрительности, осторожности, агрессивности, мобильности, гибкости, адаптивности, ориентации на антикризисные ситуации и др. Разнообразие признаков политики надо знать и уметь их использовать.

Важным условием выработки эффективной кадровой политики является обобщение отечественного и зарубежного опыта работы с персоналом организации. При этом необходим всесторонний критический анализ прошлого опыта.

Надо решительно преодолевать сохранившийся до сих пор у ряда руководителей негативизм в оценке зарубежного опыта управления персоналом. В странах с развитой рыночной экономикой у руководства крупных корпораций и фирм накоплен достаточно богатый, поучительный опыт работы с персоналом. Многое из этого полезного опыта необходимо смелее внедрять в практику деятельности российских менеджеров и предпринимателей. Но, конечно, нельзя зарубежный опыт переносить механически, формально, без учета российской организационной культуры, исторических традиций, общественной психологии и морали, уровня и качества жизни большинства населения.

Антикризисная кадровая политика управления персоналом является реалистичной, созидательной, ориентированной на устойчивое развитие организации, на привлечение к работе людей, профессионально подготовленных, предприимчивых, с новаторскими задатками.

.3 Ассортимент товара в ООО «Эльдорадо» ОП «Магазина №3 г. Владивостока»

Основное направление деятельности Эльдорадо - продажа и сервисное обслуживание цифровой и бытовой техники и электроники.

В сети магазинов Эльдорадо можно приобрести следующие товары:

-       Кондиционеры

-       Холодильники

-       Стиральные машины

-       СВЧ- печи и пылесосы

-       Аксессуары для дома и кухни

-       Телевизоры

-       DVD плееры и рекордеры

-       Домашние кинотеатры

-       Музыкальные центры

-       Автомобильная электроника

-       MP3 плееры и портативное аудио

-       Wi-Fi аппаратура

-       Спутниковое оборудование

-       Игровые приставки

-       Видеокамеры

-       Цифровые фотоаппараты

-       Компьютеры

-       Ноутбуки

-       КПК

-       Мониторы

-       Принтеры

-       Сотовые телефоны

-       Телефоны

-       Факсы

-       Настольные лампы

-       Часы.

Рассмотрим наиболее продаваемые товары, такие как: телевизоры, холодильники, чайники, пылесосы, газовые и электрические плиты, стиральные машины, ноутбуки, сотовые телефоны (рисунок 3).

Рисунок 3 - Динамика продаж товара

Из представленной диаграммы видно что наиболее продаваемым товаром являются телевизоры. Необходимо выяснить какие из телевизоров пользуются наибольшим спросом у покупателей (рисунок 4).

Рисунок 4 - Динамика продаж телевизоров

Из диаграммы видно что наибольшим спросом пользуются ЖК телевизоры. В таблице 11 приведем цены та ЖК-TV в магазинах розничной сети и Интернет магазине:

Таблица 11 - Динамика цен на ЖК телевизоры

Наименование

Цена в Интернет магазине

Цена в розничных магазинах

Отклонения %

LCD телевизор TOSHIBA 32LV833R

11 599

13 999

82,86

LCD телевизор LG 32LK330

11999

12 499

96

LCD телевизор PHILIPS 32PFL3406H

18 399

18 999

96,84

LCD телевизор LG 42LK451

19 599

22 499

87,11

LCD телевизор LG 42LK551

12 999

14 699

88,43

LCD телевизор LG 32LK451

14 999

15 999

93,75

LCD телевизор SONY KDL-32BX420

20 299

21 999

92,27

LCD телевизор SONY KDL-40BX420

11 999

11 999

100

LCD телевизор TOSHIBA 32AV833R

10 799

12 999

83,08

LCD телевизор LG 26LK330

17 999

17 999

100

LCD телевизор PHILIPS 42PFL3606H

7 999

7 999

100

LCD телевизор PHILIPS 19PFL3606H

13 999

13 999

100

LCD телевизор LG 32LK551

8 999

10 999

81,82

LCD телевизор PHILIPS 22PFL3606H

20 999

20 999

100

LCD телевизор PHILIPS 42PFL4606H

13 899

15 399

90,26

LCD телевизор SAMSUNG LE32D451G3W

13 599

13 999

100

LCD телевизор SONY KDL-32BX320

30 999

34 999

88,57

LCD телевизор SAMSUNG LE46D551K2W

15 399

15 999

96,25

LCD телевизор SAMSUNG LE32D551K2W

12 999

14 999

86,67

LCD телевизор SONY 22CX32DBR

9 699

10 999

88,18

LCD телевизор LG 22LK330

25 599

30 999

82,58

LCD телевизор PHILIPS 47PFL4606H

17 999

17 999

100

LCD телевизор TOSHIBA 40LV833R

10 699

10 999

97,27

LED телевизор SHARP LC-22LE510RU

20 999

20 999

100

LCD телевизор SAMSUNG LE40D551K2W

18 799

22 999

81,74

LCD телевизор PANASONIC TX-LR32E3

26 999

31 999

84,37

LCD телевизор LG 47LK530

16 599

17 999

92,22

LCD телевизор PHILIPS 32PFL5406H

23 599

27 999

84,29

LCD телевизор PANASONIC TX-LR32E30

27 799

32 999

84,24

LCD телевизор SONY KDL-46CX520

11 599

11 999

96,67

LCD телевизор SAMSUNG LE22D451G3W

37 999

44 999

84,44

LCD телевизор PANASONIC TX-LR32DT30

37 999

44 999

84,44


Цены в Интернет - магазинах обычно действительно ниже, чем в традиционной рознице, потому что постоянные издержки Интернет - магазинов чрезвычайно малы по сравнению с традиционной розницей. Итак, на чем экономит классический Интернет-магазин, существующий исключительно в Сети:

·        не нужны торговые площади для организации залов продаж. Значит, не нужна арендная плата, зарплаты персоналу и т.д.;

·        не нужны большие склады для хранения товара. Экономия на арендной плате, расходах на транспортировку, организации охраны и пр.;

·        меньше риск при изменении рыночной конъюнктуры. Если среднерыночная цена товара сократилась (выросло предложение, производитель снизил цены), то онлайновому магазину не надо «распродавать склад» по ценам ниже закупочных - достаточно переключиться на закупки у поставщика с более выгодными ценами. Фактически товары закупаются под заказ.

.4 Анализ проблем ООО «Эльдорадо» ОП «Магазин №3 г. Владивостока»

кадровый управление численность персонал

Для оценки проблем будет использован SWOT-анализ. SWOT-анализ - метод <http://ru.wikipedia.org/wiki/%D0%9C%D0%B5%D1%82%D0%BE%D0%B4> стратегического планирования <http://ru.wikipedia.org/wiki/%D0%A1%D1%82%D1%80%D0%B0%D1%82%D0%B5%D0%B3%D0%B8%D1%87%D0%B5%D1%81%D0%BA%D0%BE%D0%B5_%D0%BF%D0%BB%D0%B0%D0%BD%D0%B8%D1%80%D0%BE%D0%B2%D0%B0%D0%BD%D0%B8%D0%B5>, используемый для оценки факторов и явлений, влияющих на проект <http://ru.wikipedia.org/wiki/%D0%9F%D1%80%D0%BE%D0%B5%D0%BA%D1%82> или предприятие. Все факторы делятся на четыре категории: strengths (сильные стороны), weaknesses (слабые стороны), opportunities (возможности) и threats (угрозы). Метод включает определение цели проекта и выявление внутренних и внешних факторов, способствующих её достижению или осложняющих его (таблица 12):

Таблица 12 - SWOT-анализ

Потенциальные возможности

Потенциально сильные стороны

Расширение сфер продаж Увеличение сбыта продукции Увеличение ассортимента

Большой спрос на продукцию Низкие цены Большой ассортимент Высокие зарплаты сотрудников Карьерный рост

Потенциальные угрозы

Потенциально слабые стороны

Девальвация рубля

Интернет - магазин


Исходя из SWOT-анализа, можно сделать следующие выводы:

.        Потенциальные возможности

В бедующем магазин имеет возможность расширения сфер продаж. Это вполне вероятно, потому что на сегодняшний день сеть магазинов Эльдорадо расширяется на всей территории России и Украины, и привлекают инвесторов для дополнительного финансирования. Соответственно вполне вероятна та возможность, что Эльдорадо будет расширять сферы продаж. Если расширится сфера продаж, то соответственно и увеличится сбыт продукции, следовательно, компании понадобится молодой, инициативный, перспективный персонал.

Магазины Эльдорадо всегда ценились большим ассортиментом продукции и хорошо квалифицированными специалистами, это показывает, что результаты продаж с каждым годом только увеличиваются. Думаю, что следующие периоды не будут исключением.

2.      Потенциально сильные стороны

Я думаю каждый из нас задумаюсь о покупке бытовой техники, не раз задумывается о магазине Эльдорадо. И я думаю это не удивительно, потому что, цены в магазинах действительно ниже (%на 90товара), по сравнению с другими магазинами, а так же качественное обслуживание, высокий уровень сервиса помогает в выборе покупки. Если зайти в магазин Эльдорадо можно увидеть огромный ассортимент, который присущ почти каждому магазину Эльдорадо. Так же кредитные системы, с момента появления их в магазинах сбыт продукции увеличился в несколько раз и продолжает расти до сих пор. Достойные зарплаты сотрудников действительно показатель высокой эффективности менеджмента.

Карьерный рост в работе магазинов Эльдорадо вполне возможен при постоянной работе и стремлении.

.        Потенциально слабые стороны

Так как потребители всё чаще стали заказывать товары через Интернет - магазин потому что потребители давно оценили удобство и выгоду совершения покупок - это круглосуточная доступность; экономия времени и сил на посещение магазина; возможность доставки на дом; широкий ассортимент товаров; возможность ознакомиться с техническими характеристиками и воспользоваться системой сопоставления цен; возможность купить товар, не представленный в регионе. Следовательно, это может повлиять на сокращение штата.

.        Потенциальные угрозы

Из-за снижения темпов роста, ужесточения конкуренции, высокой сложности организации операционной деятельности и дефицита квалифицированных кадров, руководители крупных компаний в любой момент ждут наступления кризиса.

Во-первых, компаниям все сложнее становится успешно работать на быстрорастущих рынках в условиях роста затрат, ужесточения конкуренции и снижения темпов.

Во-вторых, не существует универсально оптимального размера организации. По мере того как компании осваивают новые рынки с разными перспективами развития и условиями для ведения бизнеса, они сталкиваются с проблемой повышения сложности операционной структуры. Компаниям будет необходимо интегрировать сети, пересмотреть подходы к аутсорсингу, и изучить преимущества стратегии привлечения сторонних провайдеров.

В-третьих, серьезным поводом для беспокойства является неопределенная, постоянно меняющаяся политика, в частности, усиливающийся протекционизм.

И, наконец, в-четвертых, компании по всему миру все чаще сталкиваются с трудностями при поиске подходящих кандидатов. Решить данную проблему поможет стратегия, предполагающая концентрацию лучших специалистов на наиболее перспективных рынках, карьерный рост руководящих сотрудников, а также пересмотр модели использования труда иностранных работников.

И все таки если наступит кризис, так сказать падения рубля, то уменьшится спрос покупателей, что приведет к падению продаж, уменьшится заработная плата, а увеличатся должностные обязанности, это всё приведет к увеличению текучести персонала.

Заключение


ООО «Эльдорадо» - это одна из крупнейших в России розничная сеть магазинов бытовой техники и электроники. Торговая сеть «Эльдорадо» представляет собой синхронно работающий технологический комплекс, специализирующийся на оптовой и розничной реализации электроники под товарным знаком Эльдорадо.

Торговая сеть «Эльдорадо» входит в тройку лидеров российского рынка ритейла электроники и является одной из самых быстрорастущих розничных сетей в своём сегменте рынка.

Это результат по проведению следующих мероприятий:

-        активная маркетинговая политика;

-        создание отлаженной системы логистики, обеспечивающей круглосуточную работу центральных складов и бесперебойность поставок товаров в розничные магазины;

         выбор надежных контрагентов;

         ценовая политика ориентирована на широкий круг потребителей с доходами различного уровня, широкий выбор программ потребительского кредитования

Суточная пропускная способность ООО «Эльдорадо» составляет около 1000 человек, часовая - 100 чел., пиковая пропускная способность - 130 чел./ час.

Управление торговой сетью «Эльдорадо» осуществляется при помощи автоматизированных систем TREID SERVISE, TS POS и SAB.

Экономическая служба предприятия выполняет три основные функции:

-    формирование денежных фондов (доходы);

-        использование этих фондов (расходы);

         контроль за их формированием и использованием.

ООО «Эльдорадо» устанавливает рациональные прямые договорные связи по поставкам товаров, как правило, на один год и осуществляет постоянный контроль за их исполнением. Ритмичный завоз по графикам обеспечивает постоянство ассортимента, ускоряет товарооборот.

Система товароснабжения на предприятии очень проста: товар поступает от производителя. Товар хранится на складе предприятия и поступает в розничною торговую сеть.

Поступающие на склад товары проходят количественную и качественную приемку. При приемке товаров оформляются следующие сопроводительные документы: счет-фактура, товарно-транспортная накладная, акты по недостаче товаров, их некомплектности и недоброкачественности.

Все магазины торговой сети «Эльдорадо» имеют удобные подъездные пути и возможности для парковки. В магазинах «Эльдорадо» к услугам клиентов - предпродажная подготовка товара, гарантийное и послегарантийное обслуживание, бесплатные каталоги с новинками рынка и специальными предложениями для покупателей, прием кредитных карт и обслуживание по безналичному расчету, а также продажа техники в кредит.

Продажа товара в магазинах «Эльдорадо» осуществляется по образцам. Этот метод предусматривает выкладку образцов в торговом зале и самостоятельное (или с помощью продавца) ознакомление с ними покупателей. В случае необходимости продавцы оказывают покупателям консультативную помощь. После выбора товаров и оплаты покупки продавец вручает покупателю товары, соответствующие образцам. Данный метод удобен тем, что на сравнительно небольшой площади торгового зала можно выставить образцы достаточно широкого ассортимента товаров.

Ассортиментная политика ООО «Эльдорадо» подчиняется одному принципу: тематику и количество товара на торговых точках отслеживают специалисты, прислушиваясь к советам продавцов, анализируя мнения покупателей. Компания ищет новые прогрессивные методы работы с клиентами, стремится максимально учитывать потребности покупателей. На предприятии увеличивается количество увольняющихся и принятых работников, что говорит о том, что текучесть кадров постоянно сохраняется, не уменьшается.

Численность персонала не стабильна, в 2012 году 9 человек уволилось, 9 вновь приняты. В 2013 году увольняется 8 человек, 9 принимаются, т.к. увеличиваются объемы продаж, появляется больше клиентов, привлекается к работе кассир. Большая часть работников в 2013 году имеет возраст от 18 до 35 лет. Это связано с тем, что организация молодая, возраст директора находится в том же промежутке, соответственно подбирается молодой, инициативный, перспективный персонал.

Коэффициенты в 2011, 2012 и 2013 году почти совпадают, следовательно, можно сделать вывод, что текучесть кадров остается на одном и том же уровне. Руководство принимает меры, но из за тяжелых условии труда рабочие увольняются, это и является главной причиной текучести на предприятии.

Материалы, полученные в ходе преддипломной, практики послужат ценным источником информации для написания диплома.

Список использованных источников

Нормативно-законодательные документы

1.   Конституция Российской Федерации /Принята всенародным голосованием 12.12.1993 г. // 2012.-№409 от 25.12.1993 г.

.     Гражданский кодекс Российской Федерации: части первая, вторая, третья и четвертая : [по состоянию на 10 апреля 2014 г.]. - М. : Проспект, 2008. 544 с.

.     Об основах государственного регулирования торговой деятельности в Российской Федерации : Федеральный закон от 28 декабря 2009 №381-ФЗ // (ред. от 30.12.2012 г.) (с изм. и доп., вступающими в силу с 01.01.2013 г.).

5.      О внесении изменений в отдельные законодательные Акты Российской федерации в связи с принятием Федерального закона «О деятельности приему платежей физических лиц, осуществляемой платежными агентами» : Федеральный закон от 03 июня 2009 года N 121-ФЗ // (ред. 17.07.2009).

.        О лицензировании отдельных видов деятельности : Федеральный закон от 8 августа 2001 года N 128-ФЗ.

.        О защите прав потребителей : Закона Российской Федерации от 7 февраля 1992 г. №2300-1.

.        Об особенностях порядка исчисления средней заработной платы : Постановление Правительства РФ от 11 апреля 2003 №213.

Учебники и учебные пособия

9.     Глущенко В.В., Глущенко И.И. Исследование систем управления. - Железнодорожный: ООО НПЦ «Крылья», 2010. - 416 с.

10.    Игнатьева А.В., Максимцев М.М. Исследование систем управления. - М.: ЮНИТИ, 2009. - 158 с.

.        Кабушкин Н.И. Основы менеджмента: Учеб. пособие / Н.И. Кабушкин. - 6 - е изд., стереотип. - Мн.: Новое знание, 2011. - 336 с.

.        Мишин В.М. Исследование систем управления. - М.: ЮНИТИ-ДАНА, 2010. - 527 с.

.        Минцберг Г. Структура в кулаке: создание эффективной организации/ Пер. с. англ. Под ред. Ю.Н. Каптуревского. - СПб: Питер, 2009. - 512 с.

.        Мухин В.И. Исследование систем управления // Экономистъ. - 2009.- №4. - С.34 - 35.

.        Мухин В.И. Методология исследования систем управления. - Новогорск: АГЗ МЧС РФ, 2009. - 340 с.

.        Руденко В.И. Менеджмент. Пособие для подготовки к экзаменам. Ростов н/Д: Феникс, 2011. - 192. с.

.        Фролов С.С. Социология организаций: Учебник. - М.: Гардарики, 2011. - 384 с.

.        Фринцевич А.С. Принятие управленческих решений в организации // Экономический вестник. - 2009. - №2 (12). - С.4-5.

Приложение А

Отчет о прибылях и убытках

Наименование показателя

Код

За Январь - Сентябрь 2013 г.

За Январь - Сентябрь 2012 г.

Выручка

2110

363546

314255

в том числе:




по деятельности с основной системой налогообложения

21101

363546

314255

Себестоимость продаж

2120

(306205)

(235333)

в том числе:




по деятельности с основной системой налогообложения

21201

-306205

-235333

Валовая прибыль (убыток)

2100

57341

78922

в том числе:




по деятельности с основной системой налогообложения

21001

57341

78922

Коммерческие расходы

2210

-

-

Управленческие расходы

2220

(62299)

(52778)

в том числе:




по деятельности с основной системой налогообложения

22201

-62299

-52778

Доходы от участия в других организациях

2310

-

-

Проценты к получению

2320

56

76

в том числе:




Проценты к получению

23201

56

76

Проценты к уплате

2330

-

-

Прочие доходы

2340

6503

19366

в том числе:




Доходы, связанные с реализацией основных средств

23401

5284

593

Доходы, связанные с реализацией прочего имущества

23402

205

278

Доходы в виде восстановления резервов

23403

664

-

Курсовые разницы

23404

4

35

Прочие внереализационные доходы

23405

346

18460

Прочие расходы

2350

(4771)

(25904)

в том числе:




Расходы, связанные с реализацией основных средств

23501

-271

-1095

Расходы, связанные с реализацией прочего имущества

23502

-56

-200

Отчисление в оценочные резервы

23503

-1523

-

Расходы на услуги банков

23504

-456

-119

Убыток прошлых лет

23505

-61

-192

Прочие внереализационные расходы

23506

-2404

-24298

Прибыль (убыток) до налогообложения

2300

(3170)

19682

в том числе:




по деятельности с основной системой налогообложения

23001

-3170

19682

Текущий налог на прибыль

2410

(16)

(5366)

в т.ч. постоянные налоговые обязательства (активы)

2421

545

1252

Изменение отложенных налоговых обязательств

2430

(189)

(329)

Изменение отложенных налоговых активов

2450

294

507

Прочее

2460

-

-

Чистая прибыль (убыток)

2400

(3081)

14494


Приложение Б

Генеральному директору

ООО «Эльдорадо»

Кобахидзе К.В.

от _________________________

ЗАЯВЛЕНИЕ

Прошу Вас принять меня на работу в обособленное подразделение Магазин №2 г. Владивосток на должность _______________________

с «____» ______________ 20__ г.

до заключения трудового договора с:

правилами внутреннего трудового распорядка,

положением о премировании,

должностной инструкцией,

положением о защите, хранении, обработке и передачи персональных данных работников

ознакомлен: ___________________ (_____________________)

«____» ____________ 20__ г.

приложение В

ТРУДОВОй ДОГОВОР №

г. Москва

Общество с ограниченной ответственностью «ЭЛЬДОРАДО», далее именуемое “Работодатель”, в лице Генерального директора Кобахидзе Кахабера Важаевича, действующего на основании Устава, с одной стороны, и Иванова Ирина Петровна, именуемый (-ая) далее “Работник ”, с другой стороны, вместе именуемые «Стороны», а по отдельности - «Сторона», заключили настоящий Трудовой договор о нижеследующем:

1. Предмет Договора

1.1. Настоящий договор регулирует трудовые отношения между Работодателем и Работником.

.2.Работник принимается на работу в обособленное подразделение «Магазин 63, г.Москва», дивизионный офис Общества с ограниченной ответственностью «ЭЛЬДОРАДО» расположенное по адресу 115573 г. Москва, Багратионовский проезд д. 7, на должность делопроизводителя в соответствии со штатным расписанием, согласно заявления Работника от 02.01.2010г.

Дата начала работы является 02.01.2010 г.

.3. Обязанности Работника предусматриваются трудовым законодательством РФ, настоящим договором, локальными нормативными актами Работодателя (правилами, положениями и иными документами), должностной инструкцией Работника.

По соглашению сторон должностные обязанности Работника могут быть пересмотрены.

.4. Работа по настоящему договору является для Работника основной (по совместительству) (нужное подчеркнуть)

.5. При заключении настоящего договора Работнику устанавливается испытание продолжительностью 3 календарных месяца (срок испытания не может превышать трех месяцев), т.е. с 02.01.2010 г. по 02.04.1020г.

По окончании срока испытания Работнику сообщается результат испытания. Неудовлетворительный результат может быть сообщен и ранее истечения срока испытания в порядке, определенном ТК РФ. При неудовлетворительном результате Договор расторгается с оплатой труда пропорционально отработанному времени. Во время срока испытания на Работника полностью распространяются положения настоящего Договора.

.6. В случае производственной необходимости Работник может быть привлечен к сверхурочным работам в порядке, определенном ТК РФ.

2. Действие Договора

2.1. Договор заключается на неопределенный срок и вступает в силу с момента его подписания сторонами.

.2. Договор может быть расторгнут по основаниям, предусмотренным Трудовым кодексом Российской Федерации.

3. Обязательства Сторон

3.1. Работодатель обязуется:

.1.1. предоставить Работнику рабочее место, оборудованное в соответствии с его должностными обязанностями, должным образом организовать труд Работника, обеспечить безопасность труда;

.1.2. своевременно выплачивать Работнику заработную плату в размере, указанном в п.5.1. настоящего Договора;

.1.3. выступать налоговым агентом по налогу на доходы физических лиц в соответствии с законодательством о налогах и сборах.

.1.4. осуществлять страхование Работника, всеми видами социального страхования в соответствии с Федеральным законом от 16.07.1999 №165-ФЗ "Об основах обязательного социального страхования", в том числе страхования от несчастных случаев на производстве, обязательного медицинского и пенсионного страхования, в порядке и на условиях, установленных для работников законодательством РФ.

.1.5. осуществлять все необходимые выплаты в Государственный Пенсионный фонд РФ, в Фонд социального страхования и в Фонд обязательного медицинского страхования за Работника в порядке, установленном Федеральными законами РФ.

.2. Работник обязуется:

.2.1. обеспечивать безукоризненное выполнение обязанностей, предусмотренных в п.1.3. настоящего Договора, соблюдать правила внутреннего трудового распорядка ООО «ЭЛЬДОРАДО», техники безопасности, противопожарной безопасности;

.2.2. обеспечить соответствие внешнего вида корпоративному стилю;

.2.3. в случае если Работник не может выполнять свои должностные обязанности (по причине болезни, физического недомогания или несчастного случая), ему необходимо проинформировать об этом своего непосредственного руководителя или иного работника из состава администрации Работодателя. Впоследствии Работник обязан предоставить Работодателю документ (листок временной нетрудоспособности, справку), подтверждающий уважительные причины отсутствия;

.2.4. работник не вправе выносить из ООО «ЭЛЬДОРАДО» никакие товары, документы, досье, записи, принадлежащие Работодателю без особого письменного разрешения уполномоченного представителя Работодателя, и обязан их вернуть по первому требованию. Все результаты, полученные Работником в ходе выполнения им своих должностных обязанностей и в связи с этим, становятся исключительной собственностью Работодателя;

.2.5. в течение действия настоящего Договора и двух лет после его прекращения сохранять конфиденциальность информации, ставшей известной Работнику прямо или косвенно в связи с выполнением им своих должностных обязанностей, включая технологии, новые перспективные разработки, деловые процедуры, имена и списки клиентов и перспективных клиентов, письма по продажам, предложения, коммерческие секреты и инновации, относящиеся к ООО «ЭЛЬДОРАДО» или кому-либо из ее клиентов или поставщиков, или другие вопросы конфиденциальной природы, которые указываются уполномоченным представителем Работодателя в качестве конфиденциальных;

.2.6. не заниматься любой другой работой или предпринимательской деятельностью в рабочее время без письменного разрешения Работодателя;

.2.7. обеспечить конфиденциальность информации, касающейся условий настоящего Договора;

.2.8. по истечении действия или при расторжении настоящего Договора вернуть имущество Работодателя, которое находилось в пользовании Работника в связи с выполнением им своих служебных обязанностей, а также вернуть все суммы, представляющие задолженность Работника, если таковая будет иметь место на момент расторжения Договора;

.2.9. поручиться, что он не связан обязательствами, которые бы противоречили его обязательствам по настоящему Договору, ни с какими другими организациями и в дальнейшем обязуется не открывать Работодателю никакой информации, по поводу которой имеются обязательства Работника перед третьими лицами по обеспечению ее конфиденциальности.

.3. В случае необходимости повышения квалификации Работника Работодатель с согласия Работника вправе проводить его обучение. Условия обучения указываются в заключаемом с Работником ученическом договоре.

.4. Для выполнения Работником его должностных обязанностей, ему может предоставляться мобильная связь в порядке и на условиях, предусмотренных приказом Генерального директора ООО «ЭЛЬДОРАДО».

4. РАБОЧЕЕ ВРЕМЯ И ВРЕМЯ ОТДЫХА

.1. Режим рабочего времени и времени отдыха Работника устанавливаются в Правилах внутреннего трудового распорядка ООО «ЭЛЬДОРАДО».

.2. Время начала и окончания работы устанавливаются в Правилах внутреннего трудового распорядка.

.3. Работнику устанавливается:

8 часовой рабочий день, с часовым обеденным перерывом;

рабочая неделя - пятидневная с двумя выходными днями.

Продолжительность рабочего времени в течение рабочей недели - не более 40 часов.

.4. Перерывы для отдыха и питания в рабочее время не включаются.

4.5. Работник пользуется правом на ежегодный оплачиваемый отпуск продолжительностью 28 (Двадцать восемь) календарных дней. По соглашению между Работником и Работодателем ежегодный оплачиваемый отпуск может быть разделен на части. При этом хотя бы одна из частей этого отпуска должна быть не менее 14 (Четырнадцати) календарных дней.

.6. Отпуск не может быть предоставлен до истечения срока испытания.

4.7. Работнику по согласованию с Работодателем может быть предоставлен отпуск без сохранения заработной платы.

.8. Дни, установленные законодательством Российской Федерации как праздничные, являются нерабочими днями для Работника.

5. ОПЛАТА ТРУДА

.1. Работнику устанавливается ежемесячный оклад (до уплаты налога на доходы физических лиц) в размере 1000,00 (одна тысяча рублей 00 копеек).

.2.В соответствии с локальными нормативными актами Работодателя Работнику может выплачиваться премия.

5.3.Заработная плата перечисляется на указанный Работником счет в банке.

5.4. Заработная плата Работнику выплачивается в денежной форме в валюте Российской Федерации (в рублях) не реже чем каждые полмесяца, в следующие дни: 25 числа - за первую половину месяца (аванс) и 10 числа - за вторую половину месяца.

6. ВРЕМЕННАЯ НЕТРУДОСПОСОБНОСТЬ

.1. При наступлении временной нетрудоспособности (болезнь, несчастный случай и др.) Работник должен, по возможности, незамедлительно сообщить об этом непосредственному руководителю.

.2. Работник обязан предоставить Работодателю листок нетрудоспособности, подтверждающий причину его отсутствия на работе, не позднее 3 (Трех) рабочих дней после окончания периода такой нетрудоспособности.

.3. Работнику выплачивается пособие по временной нетрудоспособности в соответствии с действующим законодательством.

7. СЛУЖЕБНЫЕ КОМАНДИРОВКИ

.1. Для выполнения должностных обязанностей Работник может быть направлен в служебную командировку.

.2. Работник имеет право на компенсацию расходов, связанных с командировками по распоряжению Работодателя. В этой связи Работодатель выплачивает Работнику суточные (т.е. компенсацию дополнительных расходов, связанных с проживанием вне места постоянного жительства), а также компенсирует расходы Работника по проезду, найму жилого помещения и другие расходы, произведенные с разрешения или ведома Работодателя. Вышеуказанное возмещение производится в пределах норм, установленных законодательством РФ и локальными нормативными актами Работодателя.

8. ИСПОЛЬЗОВАНИЕ ИМУЩЕСТВА РАБОТОДАТЕЛЯ

.1. Для более эффективного выполнения трудовых обязанностей Работодатель может предоставить Работнику технические средства и иное имущество (автомобиль, персональный компьютер, мобильный телефон и прочее) путем передачи их во временное пользование Работника. При этом Работник несет материальную ответственность в соответствии с Трудовым законодательством за полученные технические средства и другое вверенное имущество и обязуется обеспечить их сохранность. Полученные технические средства и иное вверенное имущество Работодателя Работник обязуется незамедлительно вернуть Работодателю по его первому требованию в установленный им срок.

9. ПЕРСОНАЛЬНЫЕ ДАННЫЕ

.1. Работник согласен с тем, что Работодатель собирает, обрабатывает, комбинирует, хранит и использует информацию о нем как о лице, состоящем с ним в трудовых отношениях, руководствуясь законодательством РФ и своими локальными нормативными актами.

.2. Работник имеет право:

на получение полной информации о своих персональных данных и обработке этих данных;

свободный бесплатный доступ к своим персональным данным, включая право на получение копий любой записи, содержащей персональные данные Работника, за исключением случаев, предусмотренных Федеральными законами;

.3. Работник обязуется не разглашать персональные данные других работников Общества, ставшие известными Работнику в связи с исполнением им трудовых обязанностей.

10. Ответственность Сторон

.1. При неисполнении или ненадлежащем исполнении обязанностей, предусмотренных настоящим Договором, виновная сторона несет ответственность, предусмотренную трудовым законодательством РФ.

.2. Стороны несут материальную ответственность за причинение ущерба другой стороне в соответствии с ТК РФ.

.3. Если Работник отсутствует на работе без согласования со своим непосредственным руководителем и без уважительных причин, оплата за период такого отсутствия не производится, а также к Работнику могут быть применены меры дисциплинарной ответственности, предусмотренные трудовым законодательством РФ.

11. Прием на Работу и Увольнение Работника

.1. При приеме на работу Работник предоставляет Работодателю следующее:

паспорт или иной документ, удостоверяющий личность;

трудовую книжку, за исключением случаев, когда трудовой договор заключается впервые или работник поступает на работу на условиях совместительства;

страховое свидетельство государственного пенсионного страхования;

документы воинского учета - для военнообязанных и лиц, подлежащих призыву на военную службу;

иные документы, предусмотренные действующим законодательством РФ.

.2. При заключении трудового договора впервые трудовая книжка и страховое свидетельство государственного пенсионного страхования оформляются Работодателем.

.3. Все записи в трудовой книжке производятся в соответствии с трудовым законодательством РФ.

.4. Работник имеет право в одностороннем порядке расторгнуть настоящий договор, предупредив об этом Работодателя не менее чем за 2 (Две) недели до увольнения, если иной срок не будет предусмотрен законодательством о труде РФ к моменту указанного предупреждения.

.5.В случае прекращения настоящего договора Работник обязуется вернуть находящееся у него и принадлежащее Работодателю имущество по первому требованию, но не позднее одного рабочего дня до дня расторжения настоящего договора.

.6.При расторжении настоящего договора Работодатель вычитает суммы авансовых и иных задолженностей Работника (если такие имеются) из суммы окончательного расчета.

12. Порядок Разрешения Трудовых Споров

.1. Стороны обязуются прилагать все усилия для разрешения возникающих споров путем переговоров.

.2. В случае невозможности разрешения спора путем переговоров, он разрешается в соответствии с действующим законодательством Российской Федерации.

13. Заключительные Положения

.1. Настоящий Договор составлен в двух экземплярах по одному экземпляру для каждой из сторон. Все экземпляры Договора имеют одинаковую силу.

.2. Все изменения и дополнения настоящего Договора действительны только в случае письменного их оформления за подписью обеих сторон и являются неотъемлемыми частями Договора

.3. Недействительность одного или нескольких положений настоящего Договора, возникшие вследствие изменения законодательства или по другим причинам, не влекут за собой недействительности остальных положений Договора.

14. Юридические Адреса и Реквизиты Сторон:

Работодатель

РАБОТНИК

ООО «ЭЛЬДОРАДО» ОГРН 5077746354450 ИНН:7715641735 Юридический адрес: 119180, г.Москва, Большая Якиманка ул., д.6 Фактический адрес:

Ф.И.О. Паспорт: Адрес:

ПОДПИСИ СТОРОН

Генеральный директор ____________/Кобахидзе К.В./ Дата ____________

 ____________/____________/ Дата _____________

«Один экземпляр настоящего договора мною получен» - Работник:

___________________ «_____» _______________ 20___ г.

С действующими локальными нормативными актами, непосредственно связанными с трудовой деятельностью, ознакомлен (а) до подписания Трудового договора.

Приложение Г

ТРУДОВОй ДОГОВОР №

г. Москва 02 января 2010г.

Общество с ограниченной ответственностью «ЭЛЬДОРАДО», далее именуемое “Работодатель”, в лице Генерального директора Кобахидзе Кахабера Важаевича, действующего на основании Устава, с одной стороны, и Ветров Алексей Геннадьевич, именуемый (-ая) далее “Работник ”, с другой стороны, вместе именуемые «Стороны», а по отдельности - «Сторона», заключили настоящий Трудовой договор о нижеследующем:

1. Предмет Договора

1.1. Настоящий договор регулирует трудовые отношения между Работодателем и Работником.

.2. Работник принимается на работу в обособленное подразделение «Магазин 77, г.Москва» Общества с ограниченной ответственностью «ЭЛЬДОРАДО» расположенное по адресу 115573 г. Москва, ул. Тушинская д. 17 по срочному трудовому договору, на должность продавца в соответствии со штатным расписанием, согласно заявления Работника от 02.01.2010г.

Дата начала работы является 02.01.2010 г.

.3. Обязанности Работника предусматриваются трудовым законодательством РФ, настоящим договором, локальными нормативными актами Работодателя (правилами, положениями и иными документами), должностной инструкцией Работника.

По соглашению сторон должностные обязанности Работника могут быть пересмотрены.

.4. Работа по настоящему договору является для Работника основной (по совместительству) (нужное подчеркнуть)

.5. При заключении настоящего договора Работнику устанавливается испытание продолжительностью 3 календарных месяца (срок испытания не может превышать трех месяцев), т.е. с 02 января 2010г. по 02 апреля 2010г.

По окончании срока испытания Работнику сообщается результат испытания. Неудовлетворительный результат может быть сообщен и ранее истечения срока испытания в порядке, определенном ТК РФ. При неудовлетворительном результате Договор расторгается с оплатой труда пропорционально отработанному времени. Во время срока испытания на Работника полностью распространяются положения настоящего Договора.

.6. В случае производственной необходимости Работник может быть привлечен к сверхурочным работам в порядке, определенном ТК РФ.

2. Действие Договора

2.1. Договор вступает в силу с момента его подписания сторонами и действует на весь период временного отсутствия продавца обособленного подразделения «Магазин №77 г. Москва» Ивановой Ирины Ивановны

Основанием для заключения данного договора на вышеуказанный срок является абзац 2 статьи 59 Трудового кодекса Российской Федерации, а именно на время исполнения обязанностей отсутствующего работника за которым сохраняется место работы.

.2. Договор может быть расторгнут по основаниям, предусмотренным Трудовым кодексом Российской Федерации.

3. Обязательства Сторон

3.1. Работодатель обязуется:

.1.1. предоставить Работнику рабочее место, оборудованное в соответствии с его должностными обязанностями, должным образом организовать труд Работника, обеспечить безопасность труда;

.1.2. своевременно выплачивать Работнику заработную плату в размере, указанном в п.5.1. настоящего Договора;

.1.3. выступать налоговым агентом по налогу на доходы физических лиц в соответствии с законодательством о налогах и сборах.

.1.4. осуществлять страхование Работника, всеми видами социального страхования в соответствии с Федеральным законом от 16.07.1999 №165-ФЗ "Об основах обязательного социального страхования", в том числе страхования от несчастных случаев на производстве, обязательного медицинского и пенсионного страхования, в порядке и на условиях, установленных для работников законодательством РФ.

.1.5. осуществлять все необходимые выплаты в Государственный Пенсионный фонд РФ, в Фонд социального страхования и в Фонд обязательного медицинского страхования за Работника в порядке, установленном Федеральными законами РФ.

.2. Работник обязуется:

.2.1. обеспечивать безукоризненное выполнение обязанностей, предусмотренных в п.1.3. настоящего Договора, соблюдать правила внутреннего трудового распорядка ООО «ЭЛЬДОРАДО», техники безопасности, противопожарной безопасности;

.2.2. обеспечить соответствие внешнего вида корпоративному стилю;

.2.3. в случае если Работник не может выполнять свои должностные обязанности (по причине болезни, физического недомогания или несчастного случая), ему необходимо проинформировать об этом своего непосредственного руководителя или иного работника из состава администрации Работодателя. Впоследствии Работник обязан предоставить Работодателю документ (листок временной нетрудоспособности, справку), подтверждающий уважительные причины отсутствия;

.2.4. работник не вправе выносить из ООО «ЭЛЬДОРАДО» никакие товары, документы, досье, записи, принадлежащие Работодателю без особого письменного разрешения уполномоченного представителя Работодателя, и обязан их вернуть по первому требованию. Все результаты, полученные Работником в ходе выполнения им своих должностных обязанностей и в связи с этим, становятся исключительной собственностью Работодателя;

.2.5. в течение действия настоящего Договора и двух лет после его прекращения сохранять конфиденциальность информации, ставшей известной Работнику прямо или косвенно в связи с выполнением им своих должностных обязанностей, включая технологии, новые перспективные разработки, деловые процедуры, имена и списки клиентов и перспективных клиентов, письма по продажам, предложения, коммерческие секреты и инновации, относящиеся к ООО «ЭЛЬДОРАДО» или кому-либо из ее клиентов или поставщиков, или другие вопросы конфиденциальной природы, которые указываются уполномоченным представителем Работодателя в качестве конфиденциальных;

.2.6. не заниматься любой другой работой или предпринимательской деятельностью в рабочее время без письменного разрешения Работодателя;

.2.7. обеспечить конфиденциальность информации, касающейся условий настоящего Договора;

.2.8. по истечении действия или при расторжении настоящего Договора вернуть имущество Работодателя, которое находилось в пользовании Работника в связи с выполнением им своих служебных обязанностей, а также вернуть все суммы, представляющие задолженность Работника, если таковая будет иметь место на момент расторжения Договора;

.2.9. поручиться, что он не связан обязательствами, которые бы противоречили его обязательствам по настоящему Договору, ни с какими другими организациями и в дальнейшем обязуется не открывать Работодателю никакой информации, по поводу которой имеются обязательства Работника перед третьими лицами по обеспечению ее конфиденциальности.

.3. В случае необходимости повышения квалификации Работника Работодатель с согласия Работника вправе проводить его обучение. Условия обучения указываются в заключаемом с Работником ученическом договоре.

.4. Для выполнения Работником его должностных обязанностей, ему может предоставляться мобильная связь в порядке и на условиях, предусмотренных приказом Генерального директора ООО «ЭЛЬДОРАДО».

4. РАБОЧЕЕ ВРЕМЯ И ВРЕМЯ ОТДЫХА

.1. Работнику устанавливается суммированный учет рабочего времени.

.2. Работнику может быть установлен режим гибкого рабочего времени.

.3. Учетный период рабочего времени составляет для Работника по настоящему договору один месяц.

.4. Общая продолжительность рабочего времени не может превышать нормальное число рабочих часов в соответствующем месяце.

.5. Начало, окончание и общая продолжительность рабочего дня Работника, перерывов для отдыха и питания определяется графиком работы и Правилами внутреннего трудового распорядка.

4.6. Работник пользуется правом на ежегодный оплачиваемый отпуск продолжительностью 28 (Двадцать восемь) календарных дней. По соглашению между Работником и Работодателем ежегодный оплачиваемый отпуск может быть разделен на части. При этом хотя бы одна из частей этого отпуска должна быть не менее 14 (Четырнадцати) календарных дней.

.7. Отпуск не может быть предоставлен до истечения срока испытания.

4.8. Работнику по согласованию с Работодателем может быть предоставлен отпуск без сохранения заработной платы.

5. ОПЛАТА ТРУДА

.1. Работнику устанавливается ежемесячный оклад (до уплаты налога на доходы физических лиц) в размере 8000,00 (восемь тысяч рублей 00 копеек).

.2.В соответствии с локальными нормативными актами Работодателя Работнику может выплачиваться премия.

5.3.Заработная плата перечисляется на указанный Работником счет в банке.

5.4. Заработная плата Работнику выплачивается в денежной форме в валюте Российской Федерации (в рублях) не реже чем каждые полмесяца, в следующие дни: 25 числа - за первую половину месяца (аванс) и 10 числа - за вторую половину месяца.

6. ВРЕМЕННАЯ НЕТРУДОСПОСОБНОСТЬ

.1. При наступлении временной нетрудоспособности (болезнь, несчастный случай и др.) Работник должен, по возможности, незамедлительно сообщить об этом непосредственному руководителю.

.2. Работник обязан предоставить Работодателю листок нетрудоспособности, подтверждающий причину его отсутствия на работе, не позднее 3 (Трех) рабочих дней после окончания периода такой нетрудоспособности.

.3. Работнику выплачивается пособие по временной нетрудоспособности в соответствии с действующим законодательством.

7. СЛУЖЕБНЫЕ КОМАНДИРОВКИ

.1. Для выполнения должностных обязанностей Работник может быть направлен в служебную командировку.

.2. Работник имеет право на компенсацию расходов, связанных с командировками по распоряжению Работодателя. В этой связи Работодатель выплачивает Работнику суточные (т.е. компенсацию дополнительных расходов, связанных с проживанием вне места постоянного жительства), а также компенсирует расходы Работника по проезду, найму жилого помещения и другие расходы, произведенные с разрешения или ведома Работодателя. Вышеуказанное возмещение производится в пределах норм, установленных законодательством РФ и локальными нормативными актами Работодателя.

8. ИСПОЛЬЗОВАНИЕ ИМУЩЕСТВА РАБОТОДАТЕЛЯ

.1. Для более эффективного выполнения трудовых обязанностей Работодатель может предоставить Работнику технические средства и иное имущество (автомобиль, персональный компьютер, мобильный телефон и прочее) путем передачи их во временное пользование Работника. При этом Работник несет материальную ответственность в соответствии с Трудовым законодательством за полученные технические средства и другое вверенное имущество и обязуется обеспечить их сохранность. Полученные технические средства и иное вверенное имущество Работодателя Работник обязуется незамедлительно вернуть Работодателю по его первому требованию в установленный им срок.

9. ПЕРСОНАЛЬНЫЕ ДАННЫЕ

9.1. Работник согласен с тем, что Работодатель собирает, обрабатывает, комбинирует, хранит и использует информацию о нем как о лице, состоящем с ним в трудовых отношениях, руководствуясь законодательством РФ и своими локальными нормативными актами.

.2. Работник имеет право:

на получение полной информации о своих персональных данных и обработке этих данных;

свободный бесплатный доступ к своим персональным данным, включая право на получение копий любой записи, содержащей персональные данные Работника, за исключением случаев, предусмотренных Федеральными законами;

.3. Работник обязуется не разглашать персональные данные других работников Общества, ставшие известными Работнику в связи с исполнением им трудовых обязанностей.

10. Ответственность Сторон

.1. При неисполнении или ненадлежащем исполнении обязанностей, предусмотренных настоящим Договором, виновная сторона несет ответственность, предусмотренную трудовым законодательством РФ.

.3. Если Работник отсутствует на работе без согласования со своим непосредственным руководителем и без уважительных причин, оплата за период такого отсутствия не производится, а также к Работнику могут быть применены меры дисциплинарной ответственности, предусмотренные трудовым законодательством РФ.

11. Прием на Работу и Увольнение Работника

.1. При приеме на работу Работник предоставляет Работодателю следующее:

паспорт или иной документ, удостоверяющий личность;

трудовую книжку, за исключением случаев, когда трудовой договор заключается впервые или работник поступает на работу на условиях совместительства;

страховое свидетельство государственного пенсионного страхования;

документы воинского учета - для военнообязанных и лиц, подлежащих призыву на военную службу;

иные документы, предусмотренные действующим законодательством РФ.

.2. При заключении трудового договора впервые трудовая книжка и страховое свидетельство государственного пенсионного страхования оформляются Работодателем.

.3. Все записи в трудовой книжке производятся в соответствии с трудовым законодательством РФ.

.4. Работник имеет право в одностороннем порядке расторгнуть настоящий договор, предупредив об этом Работодателя не менее чем за 2 (Две) недели до увольнения, если иной срок не будет предусмотрен законодательством о труде РФ к моменту указанного предупреждения.

.5.В случае прекращения настоящего договора Работник обязуется вернуть находящееся у него и принадлежащее Работодателю имущество по первому требованию, но не позднее одного рабочего дня до дня расторжения настоящего договора.

.6.При расторжении настоящего договора Работодатель вычитает суммы авансовых и иных задолженностей Работника (если такие имеются) из суммы окончательного расчета.

12. Порядок Разрешения Трудовых Споров

.1. Стороны обязуются прилагать все усилия для разрешения возникающих споров путем переговоров.

.2. В случае невозможности разрешения спора путем переговоров, он разрешается в соответствии с действующим законодательством Российской Федерации.

13. Заключительные Положения

.1. Настоящий Договор составлен в двух экземплярах по одному экземпляру для каждой из сторон. Все экземпляры Договора имеют одинаковую силу.

.2. Все изменения и дополнения настоящего Договора действительны только в случае письменного их оформления за подписью обеих сторон и являются неотъемлемыми частями Договора

.3. Недействительность одного или нескольких положений настоящего Договора, возникшие вследствие изменения законодательства или по другим причинам, не влекут за собой недействительности остальных положений Договора.

14. Юридические Адреса и Реквизиты Сторон:

Работодатель

РАБОТНИК

ООО «ЭЛЬДОРАДО» ОГРН 5077746354450 ИНН:7715641735 Юридический адрес: 119180, г.Москва, Большая Якиманка ул., д.6 Фактический адрес:

Ф.И.О. Паспорт: Адрес:

ПОДПИСИ СТОРОН

Генеральный директор _____________________/Кобахидзе К.В./ Дата 02.01.2010г.

 ________/Ветров А.Г./ Дата 02.01.2010г.

«Один экземпляр настоящего договора мною получен» - Работник:

___________________ «_____» _______________ 20___г.

С действующими локальными нормативными актами, непосредственно связанными с трудовой деятельностью, ознакомлен (а) до подписания Трудового договора.

Приложение Д

ДОГОВОР

о полной индивидуальной материальной ответственности

г. Москва 01.09.2009 г.

Общество с ограниченной ответственностью «ЭЛЬДОРАДО», далее именуемое "Работодатель", в лице Генерального директора Кобахидзе Кахабер Важаевич, действующего на основании Устава, с одной стороны, и, Романова Анна Александровна, именуемый(ая) в дальнейшем "Работник", с другой стороны, заключили настоящий Договор о нижеследующем:

. Работник принимает на себя полную материальную ответственность за недостачу вверенного ему Работодателем имущества, а также за ущерб, возникший у Работодателя в результате возмещения им ущерба иным лицам, и в связи с изложенным обязуется:

а) бережно относиться к переданному ему для осуществления возложенных на него функций (обязанностей) имуществу Работодателя и принимать меры к предотвращению ущерба;

б) своевременно сообщать Работодателю либо непосредственному руководителю о всех обстоятельствах, угрожающих обеспечению сохранности вверенного ему имущества;

в) вести учет, составлять и представлять в установленном порядке товарно-денежные и другие отчеты о движении и остатках вверенного ему имущества;

г) участвовать в проведении инвентаризации, ревизии, иной проверке сохранности и состояния вверенного ему имущества.

. Работодатель обязуется:

а) создавать Работнику условия, необходимые для нормальной работы и обеспечения полной сохранности вверенного ему имущества;

б) знакомить Работника с действующим законодательством о материальной ответственности Работников за ущерб, причиненный Работодателю, а также иными нормативными правовыми актами (в т.ч. локальными) о порядке хранения, приема, обработки, продажи (отпуска), перевозки, применения в процессе производства и осуществления других операций с переданным ему имуществом;

в) проводить в установленном порядке инвентаризацию, ревизии и другие проверки сохранности и состояния имущества.

. Определение размера ущерба, причиненного Работником Работодателю, а также ущерба, возникшего у Работодателя в результате возмещения им ущерба иным лицам, и порядок их возмещения производятся в соответствии с действующим законодательством.

. Работник не несет материальной ответственности, если ущерб причинен не по его вине.

. Настоящий Договор вступает в силу с момента его подписания. Действие настоящего Договора распространяется на все время работы с вверенным Работнику имуществом Работодателя.

. Настоящий Договор составлен в двух, имеющих одинаковую юридическую силу экземплярах, из которых один находится у Работодателя, а второй - у Работника.

. Изменение условий настоящего Договора, дополнение, расторжение или прекращение его действия осуществляются по письменному соглашению сторон, являющемуся неотъемлемой частью настоящего Договора.

РАБОТОДАТЕЛЬ

РАБОТНИК

ИНН:7715641735 Юридический адрес: 127018, г.Москва, Полковая ул., д.3 Фактический адрес: 127018, г.Москва, Полковая ул., д.3

Паспорт: Выдан: Адрес:

Заместитель генерального директора по кадрам __________/К.В. Кобахидзе/ Дата 01.09.2009

 _________/А.А. Романова/ Дата 01.09.2009

Приложение Е

Соглашение о соблюдении требований конфиденциальности

г. Москва 01.09.2009 г.

Общество с ограниченной ответственностью «ООО ЭЛЬДОРАДО», именуемое в дальнейшем «Общество», в лице Генерального директора Кобахидзе Кахабер Важаевич, действующего на основании Устава, с одной стороны, и Романова Анна Александровна, действующий от своего имени, именуемый в дальнейшем «Конфидент», с другой стороны, совместно именуемые Стороны, заключили настоящее Соглашение о соблюдении требований конфиденциальности (в дальнейшем - «Соглашение») о нижеследующем:

1. Предмет Соглашения

1.1. Настоящее Соглашение определяет обязательства Сторон по соблюдению условий конфиденциальности сведений, которые будут переданы Обществом Конфиденту в будущем, а равно сведений, доступ к которым Конфидент имел до момента заключения настоящего Соглашения.

Обязательства Сторон возникают из самого факта передачи сведений Обществом Конфиденту независимо от его оснований. Для целей настоящего Соглашения под передачей информации Конфиденту понимается также допуск его к ней, в том числе и с молчаливого согласия Общества.

Обязательства Сторон по настоящему Соглашению являются гражданско-правовыми.

.2. Под конфиденциальной информацией для целей настоящего Соглашения понимается любая информация и сведения, которые в соответствии с действующим законодательством могут быть отнесены к конфиденциальной информации (коммерческой тайне), передаваемые Обществом (любым его представителем, сотрудником, должностным лицом, членом органа управления или контроля) Конфиденту в любой форме и виде, в том числе, но не ограничиваясь указанным: в устной форме, в письменной форме на бумажных носителях, посредством электронной связи, на магнитных носителях.

.3. Перечень конфиденциальной информации для целей настоящего Соглашения включает научно-техническую, технологическую, коммерческую (финансовую), организационную или иную используемую в коммерческой деятельности Общества информацию, которая обладает действительной или потенциальной коммерческой ценностью в силу ее неизвестности неограниченному кругу третьих лиц, к которой нет свободного доступа на законном основании, а именно:

информация о структуре организации Общества, информация о дочерних и аффилированных структурах, учредителях;

сведения о штатной структуре, работниках Общества, в том числе их персональные данные, информация о должностных обязанностях и квалификации специалистов, их заработной плате, бонусах и премиях;

сведения об организации бизнес-процессов Общества, локальных нормативных актах Общества;

вся и любая финансовая информация, в том числе информация о финансовом положении, бюджетах, предпринимательской выгоде (интересе), задолженностях, себестоимости работ (услуг);

сведения о деловых партнерах, поставщиках, заемщиках, страховщиках, консультантах, агентах Общества, в том числе информация об их структуре, деятельности, бизнес-процессах, проектах и пр.;

информация о проектах в любой стадии реализации, заключенных и планируемых договорах и их условиях, переговорах, предложениях к обсуждению внутри Общества;

информация о планах развития Общества, стратегиях, инициативах, бизнес-планах, привлекаемых инвестициях;

любая неопубликованная информация об объектах интеллектуальной собственности, правах на них и авторстве;

сведения о специфических характеристиках продуктов и услуг Общества, в том числе их архитектуре, спецификациях, конфигурациях, составу, методологиях и др.;

сведения о системах безопасности, доступа, защиты информации;

сведения об организации информационно-технологической инфраструктуры, в том числе ее техническое устройство, логическое устройство, детали конфигурации, достоинства или недостатки, программное обеспечение и другое;

охраняемые в режиме коммерческой тайны результаты интеллектуальной деятельности, в том числе:

не защищенные иным способом научно-технические результаты и разработки, технические и технологические решения, методы, способы использования технологических процессов и устройств;

- выраженные в объективной форме сведения о конъюнктуре рынка, результаты маркетинговых исследований, отчеты, прогнозы и аналитические материалы, коммерческие, методические или организационно-управленческие идеи и решения.

ноу-хау, идеи и принципы, связанные с функционированием Общества.

2. Ограничения конфиденциальности

2.1. Сведения не будут считаться конфиденциальными, и Конфидент не будет иметь никаких обязательств в отношении данных сведений, если они удовлетворяют одному из следующих условий:

уже известны Конфиденту на момент сообщения в качестве открытой информации, в том числе хранятся в виде электронных документов в соответствующих разделах на сайте Общества в сети Internet;

являются или становятся публично известными без участия или вины Конфидента.

легально получены Конфидентом от третьих лиц без ограничения разглашения;

допущены к разглашению письменным разрешением Общества;

- не могут быть отнесены к коммерческой тайне в силу положений действующего законодательства РФ.

3. Права и обязанности Сторон

3.1. Конфидент обязуется:

.1.1. Сохранять в тайне информацию и сведения, отнесенные к конфиденциальным условиями настоящего Соглашения.

.1.2. Не раскрывать и не разглашать конфиденциальные сведения частично или в целом любым третьим лицам без предварительного письменного согласия Общества, за исключением случаев, описанных в ст. 2 настоящего Соглашения.

Под разглашением (раскрытием) конфиденциальной информации понимается доведение конфиденциальной информации до сведения третьих лиц любым способом и в любой форме.

3.1.3. Не использовать знание сведений конфиденциального характера о деятельности Общества, указанных в п. 1.3. настоящего Соглашения в личных целях, в том числе для занятия предпринимательской деятельностью или иного извлечения выгоды.

3.1.4. В случае утраты носителей конфиденциальной информации, находившихся в распоряжении Конфидента, незамедлительно уведомить Общество.

.2. Конфидент с согласия Общества вправе доводить до сведения третьих лиц информацию о продуктах и услугах Общества, возможностях реализации Обществом тех или иных проектов, если это необходимо для решения задач, порученных Обществом Конфиденту.

3.3. Конфидент вправе доводить до сведения третьих лиц лишь ту информацию, сообщение которой необходимо в целях его деятельности, связанной с исполнением своих должностных обязанностей или обязанностей, вытекающих из договора с Обществом.

При этом Конфидент обязан предупреждать лиц, которым передается или сообщается конфиденциальная информация, о том, что данная информация охраняется Обществом как конфиденциальная и разглашение ее или использование в собственных интересах в целях недобросовестной конкуренции не допускается.

.4. Все конфиденциальные сведения, передаваемые Обществом Конфиденту в какой-либо форме, остаются исключительной собственностью Общества; носители указанной информации и любые их копии должны быть немедленно возвращены Обществу или уничтожены Конфидентом по письменному требованию Общества.

.5. Все объекты интеллектуальной собственности, созданные Конфидентом в процессе исполнения им своих обязанностей по трудовому или гражданско-правовому договору с Обществом, имеют статус служебных произведений и являются исключительной собственностью Общества.

3.6. Конфидент обязан хранить информацию, передаваемую Обществом в электронном виде, только на сервере Общества.

Похожие работы на - Анализ кадровых процессов в ООО 'Эльдорадо' Обособленное подразделение 'Магазин №3 г. Владивостока'

 

Не нашли материал для своей работы?
Поможем написать уникальную работу
Без плагиата!
Без нейросетей!