Организация производства кафе 'Юкон' при приготовлении комплексного обеда

  • Вид работы:
    Дипломная (ВКР)
  • Предмет:
    Другое
  • Язык:
    Русский
    ,
    Формат файла:
    MS Word
    81,09 Кб
  • Опубликовано:
    2014-02-07
Вы можете узнать стоимость помощи в написании студенческой работы.
Помощь в написании работы, которую точно примут!

Организация производства кафе 'Юкон' при приготовлении комплексного обеда

МІНІСТЕРСТВО ОСВІТИ І НАУКИ УКРАЇНИ

ЛУГАНСЬКЕ ВИЩЕ ПРОФЕСІЙНЕ УЧИЛИЩЕ № 47

ДИПЛОМНА РОБОТА

на тему: «Організація виробництва кафе «Юкон» при приготуванні комплексного обіду

Учня ІІІ курсу, групи СК-06-3

Ципковський Максим Анотолiйович

Кваліфікація: ІV розряд

.2 «Кондитер»

Кваліфікація: ІІІ розряд





Луганськ - 2009 р.

Вступление

В настоящее время наблюдается рост количества предприятии общественного питания, предоставляющие услуги населению в питании и проведении досуга. Существует разнообразные типы предприятий, занимающихся такого рода деятельностью. Некоторые предоставляют только услуги по питанию, другие дополняют их услугами по организации досуга потребителей.

Традиционно, к предприятиям, оказывающим и те, и другие услуги относятся рестораны и в некоторых случаях кафе. В современном мире, где человек все свое время проводит в движении, в делах, пытаясь угнаться за постоянно развивающимся окружающим его миром, ему просто не остается времени на нормальное и рациональное питание. В нашу жизнь прочно вошли разнообразные полуфабрикаты, которые, однако, не отличаются полезными для человеческого организма свойствами, но которые не занимают много времени для своего приготовления. Однако вместе с развивающимся миром, развивается и совершенствуется человек, который теперь имеет доступ практически ко всем имеющимся знаниям, в том числе и в сфере правильного и рационального питания. И он уже не довольствуется тем, что может предложить ему индустрия «быстрого питания». А то, что он хочет получить при значительной экономии своего времени, он получает на высококлассных предприятиях питания, отличающихся высоким качеством не только изготовляемой продукции, но и технологии обслуживания. Таким кафе является «Юкон».

·              Формы для сладких желированых блюд

·              Лотки и формы для заливных мясных и рыбных блюд

Разделочные доски и ножи должны иметь маркировку: «хлеб», «М.Г.», «масло», «М.В», «О.В.», «О.С.», «Р.Г.», «Сыр», «Лимон», «Сельдь» и другие.

Меню Кафе «Юкон»

№ по збірці рецептур

Найменування блюд

Вихід

Ціна

 


Холодні закуски



 

т/к №134

Оселедець з луком

55


 

№98

Салат «Столичний»

150


 

№81

Салат із свіжої капусти

100


 

№100

Вінегрет

100


 

т/к №96

Гриби солоні або марининовані з цибулею

100


 


Перші блюда



 

№280

Бульйон з курей прозорий

300


 

№226

Розсольник

500


 

№183

Борщ український

500


 

№227

Суп картопляний. з грибами

500


 

№208

Суп картопляний з макаронних виробів

500


 


Другі блюда



 

т/к №6

Риба, запечена з помідорами

260


 

№611

Котлета домашня

41/5


 

№608

Битки

50/5


 

№614

Зрази рубані

70


№590

Печеня по - домашньому

300


т/к№471

Омлет з сиром

120


№1016

Млинці із сметаною

150/20



Гарніри



№694

Картопляне пюре

150


№696

Картопля смажена

150


№692

Картопля відварена

150



Солодкі блюда



№871

Кисіль з яблук

200


№868

Компот з сухофруктів

200


№938

Морозиво «Пінгвін»

180


т/к №88

Яблука «Ласунка»

130



Напої



№944

Чай з лимоном

200/15/7


т/к №1025

Какао з молоком

200



Сік фруктовий

200



Мин. Вода «Бонаква»

0,5



Хлібобулочні і кондитерські вироби



т/к №128

Кекс пісочний

75


т/к №130

Тістечко «Мрія»

50


№1024/1066

Пиріжок з грибами

75



Торт «Наполеон»

100


№1024

Булка здобна з маком

100



Хліб український

100



Хліб пшеничний

100



Батон нарізний

75



Схема рабочего места в основных производственных цехах.

) Раковина.

) Столы.

) Холодильники.

) Холодильная горка.

) Универсальный привод с различными насадками.


№ п/п

Наименование оборудования

Тип. марка

Размеры в мм.

Ёмкость производственной деятельности

1 2 3 4 5 6

Стол со встроенной моечной ванной Универсальный привод общего назначения Стол с охлаждаемым шкафом и горкой Шкаф холодильный Стол производственный Плита электрическая

СМВСМ П-П СОЭСМ-3 ШХ-0,4 М

1470´840 760´440 1680´840 750´750

  200 кг/час. 80 кг.

Для улучшения климата в производственных цехах у нас установлены вытяжки, кондиционеры и настенные электронагреватели. Всё это позволяет не только очищать воздух во время технологического процесса, но и позволяет регулировать микроклимат в помещении в любое время года независимо от центрального отопления. За счёт того что у нас находится новое оборудование у нас снижен уровень шума это так же способствует уменьшению травматизма на производстве. Также проводится ознакомление персонала с новым оборудованием и правила техники безопасности.

На нашем предприятии повара работают по графику 2 дня через 2 дня, то есть в две смены, всего 4 повара 4 разряда. Таким образом, на нашем предприятии работает 4 поваров, а также заведующий производством.

Наше предприятие находится по адресу: ул. Бресткой крепости д.88

Розділ І. Технологічна частина

.1 Дайте характеристику готової страви за класифікаційними ознака

Технологическая карта. Котлета «Сказка»

Наименование сырья

Расход сырья на одну порцию

Технологические требования к сырью и полуфабрикатам.

брутто

нетто

Минтай или Ледяная или Хек серебристый или Треска  Специи для фарша: Лук репчатый, Яйца, Маргарин Масса фарша Мука пшеничная  Зелень Гарнир 788,802  Выход:

187   191   176  118 30  1/5  5 - 4 2,7

86   86   86  86 25/12  8 5 20 4 2 150 255

Сырьё и полуфабрикаты должны соответствовать требованиям действующих ГОСТов

Технология приготовления котлеты «Сказка»

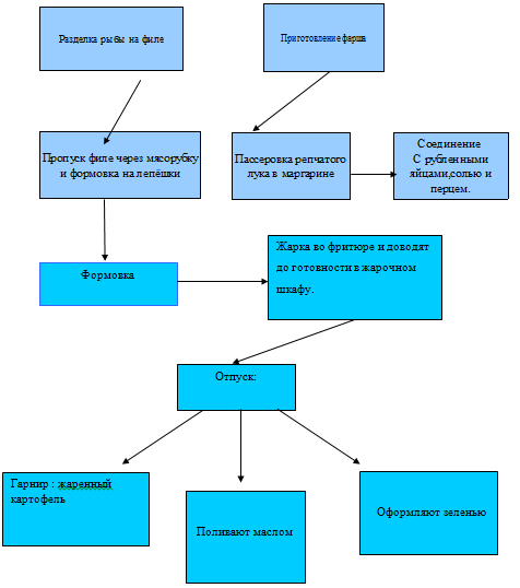
Обработанную рыбу разделывают на филе. Пропускают через мясорубку, добавляют соль, перец и массу взбивают.

Подготовленную массу формируют на лепёшки, на середину которой кладут фарш, защипывают края придавая изделию овальную форму. Затем изделие панируют в муке, смачивают в яйце панируют в белой панировке и в белой булке, нарезанной мелкими кубиками. Для фарша репчатый лук пассируют в маргарине, соединяют с рубленными вареными яйцами, заправляют солью, перцем.

Подготовленный п/ф жарят во фритюре доводят до готовности в жарочном шкафу. При отпуске блюдо гарнируют, поливают маслом, оформляют зеленью.

Контроль за готовностью

Котлеты доведены до готовности, поверхность равномерная, золотистая корочка.

Характеристика готового блюда

Внешний вид: котлеты овальной формы, политы маслом, загарнированы, оформлены зеленью. Цвет на разрезе рыбной массы - серый. Запах свойственный жаренным изделиям из рубленной рыбной массы. Вкус жареной рыбной массы в сочетании с пассированным луком, варёными яйцами.

Гарнир к котлете «Сказка»

Технологическая карта. Картофель жаренный № 76

Наименование сырья

Расход сырья на одну порцию

Технологические требования к сырью и полуфабрикатам.


брутто

нетто


Картофель брусочками, дольками, кубиками. Жир животный топленый пищевой, или кулинарный жир, или масло растительное. Выход :

193,2  10  -

144,9  10    150

Сырьё и полуфабрикаты должны соответствовать требованиям действующих ГОСТов


Технология приготовления

Нарезанный сырой картофель промывают в холодной воде, обсушивают, затем посыпают солью, кладут слоем не более 5 см. на сковороду или противень с разогретым жиром и жарят 15 - 20 мин. Периодически помешивая, до образования поджаристой корочки. Если картофель полностью не прожарился, его следует поставить на несколько минут в жарочный шкаф. При жарке в электросковороде перед окончанием жарки закрывают крышку и доводят до готовности.

Контроль за готовностью

Брусочки, дольки, кубики, ломтики картофеля обжарены, внутри мягкие.

Характеристика готового гарнира

Внешний вид - картофель нарезан брусочками или дольками, кубиками, ломтиками, обжарен. Цвет корочки - от светло - коричневого до золотистого. Вкус и запах соответственные жаренному картофелю.

ЗАКУСКА АППЕТИТНАЯ

Рецептура одобрена областным кулинарным советом, протокол №1 и утверждена приказ №1

Наименование сырья

Расход сырья на 1 порцию

Технологические требования к сырью и полуфабрикатам.


Брутто

Нетто


Сыр голландский

54

50

Сырьё и полуфабрикаты должны соответствовать требованиям действующих ГОСТов

Майонез

30

30


Яйца

1\2 шт.

20


Чеснок

3

2


Зелень

3

2


Выход

-

100


Технология приготовления

Яйца сваренный в крутую и сыр натирают на тёрке, добавляют мелко нарезанный чеснок, зелень, перемешивают и заправляют частью майонеза. При отпуске закуску поливают майонезом, оформляют зеленью и яйцом.

Контроль за готовностью

Продукты подготовлены согласно технологии. Температура отпуска 10 - 12 °С.

Характеристика готового блюда, физико-химичекие показатели

Внешний вид: однородная масса закуски полита майонезом, оформлена зеленью и яйцом. Вкус в меру солёный, острый, с привкусом майонеза, зелени, запах чеснока.

Содержание сухих веществ: 58г. Содержание жира: 22г.

Мусс клюквенный

Наименование сырья

Расход сырья на 1 порцию

Технологические требования к сырью и полуфабрикатам.


Брутто

нетто


Клюква или сок натуральный клюквенный(консервы)

21,1 20

20 20

Сырьё и полуфабрикаты должны соответствовать требованиям действующих ГОСТов

Сахар

16

16


Желатин

2,7

2,7


Вода

74

74


Выход:

-

150


Технология приготовления

Основу мусса ( сироп с желатином), приготовленную так же, как для желе, охлаждают до 30 - 40 ºС и взбивают до тех пор, пока смесь не превратится в пышную массу. Затем быстро, не давая полностью застыть (при tº 30 - 35 ºС), мусс разливают в формы и охлаждают. Перед отпуском форму с муссом на 2\3 объёма опускают на несколько секунд в тёплую воду. Мусс нарезают на порции, выкладывают в керамику или вазочку и поливают клюквенным сиропом, или ягодным натуральным из расчёта 20 гр. На порцию.

Мусс не разрешается взбивать в алюминиевой посуде, так как от этого изменяется его цвет и появляется привкус металла.

Контроль за готовностью

Блюдо доведено до готовности. Не допускается образование слоя желе при застывании в нижней части мусса. Температура отпуска 8 °С.

Характеристика готового блюда

Внешний вид - мусс нарезан на порции, выложен в креманку или в вазочку и поливают клюквенным сиропом или ягодным натуральным из расчета 20 г на порцию.

Заварное пирожное с кремом № 73

Сырьё

Расход сырья на 100 шт. пирожных массой 42 г.

Общий расход сырья, кг

п/ф заварной №22

Крем сливочный №46

Помада №99

Мука пшеничная в/с

484

495

Масло сливочное

242

1,053

1,324

Меланж

835

853

Соль

6

6

Сахар - песок

892

912

Патока крахмальная

134

137

Эссенция

3

3

Пудра сахарная

562

574

Молоко цельное сгущённое с сахаром

421

431

Пудра ванильная

10

11

Коньяк или вино десертное

4

4

Технология приготовления. Заварное пирожное с кремом № 73

На лист, слегка смазанный маслом, отсаживают из кондитерского мешка полоски заварного теста шириной 1 см и длинной 5 - 6 см. Выпекают при температуре вначале 250 - 270 °С до образования корочки и пустоты в изделиях, а затем доводят до готовности при температуре 180 - 200 °С, весь процесс выпечки длится 30 - 35 мин. Выпеченные трубочки прокалывают на концах и заполняют кремом сливочным из кондитерского мешка. Поверхность пирожного глазируют помадой.

Контроль за готовностью изделия

Основа - выпеченный заварной полуфабрикат без следов непромеса, закала и крупных трещин, с полостью, равномерно заполненной сливочным кремом.

Крем - пышная белая масса с кремоватым оттенком. Помада без трещин с глянцевой блестящей поверхностью.

Характеристика готового изделия

Внешний вид: изделие овальной формы, длинной 5 - 6 см. Верх глазирован помадой. Вкус и запах, свойственные выпеченным изделиям из заварного теста, с привкусом крема и запахом ароматизатора.

1.2 Опишіть харчову цінність, підготовку сировини, технологію приготування, вимоги до якості готової страви

Основными свойствами (признаками качества) продовольственных товаров, которые определяют их полезность и способность удовлетворять потребности человека в питании, являются следующие: пищевая ценность, физические и вкусовые свойства (внешний вид, вкус, запах, консистенция), пищевая безвредность (отсутствие в продукте солей тяжелых металлов и токсинов - ядов, выделяемых микроорганизмами), готовность к употреблению и сохраняемость. Пищевая ценность продуктов питания определяется составом и соотношением химических веществ, усвояемостью, энергетической и биологической ценностью (содержанием в определенном соотношении незаменимых аминокислот, витаминов, минеральных веществ, полиненасыщенных жирных кислот).

Для поддержания нормальной жизнедеятельности организма человека, возмещения его энергетических затрат и восстановления тканей необходимы питательные вещества. Последние поступают в организм вместе с пищей, которая является источником энергии, строительным материалом и участвует в регулировании процесса обмена веществ. Пищевая ценность - понятие, отражающее всю полноту полезных свойств пищевого продукта, включая степень обеспечения физиологических потребностей человека в основных пищевых веществах, энергию и органолептические достоинства. Характеризуется химическим составом пищевого продукта с учетом его потребления в общепринятых количествах.

Биологическая ценность - показатель качества пищевого белка, отражающий степень соответствия его аминокислотного состава потребностям организма в аминокислотах для синтеза белка.

Энергетическая ценность - это количество энергии, которая образуется при биологическом окислении находящихся в продукте жиров, углеводов и белков.

Под физиологической ценностью продуктов подразумевают влияние содержащихся в них веществ на нервную, сердечно-сосудистую, пищеварительную и другие системы человека, а также на сопротивляемость организма инфекционным заболеваниям.

Усвояемость пищевых продуктов определяется коэффициентом усвояемости, который показывает, какая часть продукта в целом используется организмом. Усвояемость зависит от внешнего вида, вкуса и аромата продукта, консистенции, качества и количества пищевых веществ, содержащихся в нем, а также от физиологического состояния организма. При смешанном питании усвояемость белков равна 84,5%, жира - 94%, углеводов - 95,6%. Входящие в рацион питания продукты должны содержать в достаточном количестве вещества, необходимые для получения энергии, обмена веществ, построения тканей человеческого организма. В зависимости от характера выполняемой работы необходимо в сутки 3000-4500 ккал. По теории сбалансированного питания энергетическая ценность продуктов должна соответствовать естественному обмену веществ. Необходимо равновесие между энергетическими затратами организма и энергией, поступающей в него в виде пищи. Однако физиологическая потребность организма в пище - объективная величина, определяемая природой и не зависящая от человеческих знаний, ее нельзя нормировать и рекомендовать. Влияние органолептических свойств на пищевую ценность продуктов обусловлено воздействием на органы чувств человека, возбуждением или подавлением секреторно-моторной деятельности пищеварительного тракта, зависит от сложившихся традиций, навыков и вкусов. Органолептическую ценность пищевых продуктов определяют внешний вид, консистенция, запах, вкус, степень свежести. Хуже усваиваются продукты, имеющие тусклую окраску, неправильную форму, неровную поверхность и излишне мягкую или грубую консистенцию, содержащие меньше биологически активных веществ, с низкой пищевой ценностью. Продукты с дефектами внешнего вида и консистенции нередко содержат вредные для организма человека вещества.

Доброкачественность пищевых продуктов характеризуется органолептическими и химическими показателями, отсутствием токсинов (ядов), болезнетворных микробов, яиц глистов, вредных соединений, семян ядовитых растений и посторонних примесей. Важный показатель пищевой ценности продукта - содержание питательных веществ и их соотношение. Оптимальное соотношение между белками, жирами и углеводами в пищевых продуктах для взрослых и детей старшего возраста 1: 1: 4, для детей младшего возраста 1: 1: 3. Однако питательность пищевых продуктов определяется не только их энергетической ценностью, но и биологической полноценностью, т. е. сбалансированным содержанием незаменимых аминокислот, полиненасыщенных жирных кислот, фосфолипидов, витаминов, минеральных веществ, полифенольных соединений. Таким образом, пищевая ценность пива во многом зависит и от химического состава.

Пищевая ценность продуктов.

Энергетическая ценность и содержание белков, жиров, углеводов в основных пищевых продуктах.

Продукты

Содержание в %

Калорий в 100 г


белки

жиры

углеводы


Яйца

12.5

12

0.5

53

Яичный белок

12.5

--

--

53

Яичный желток

17.3

31.2

--

363

Яичный порошок

44

42.2

1.8

579

Судак свежий

19

0.8

--

85

Треска свежая

17

0.4

--

76

Щука свежая

18.8

0.7

--

84

Кефир средний

3.3

3

67

Масло сливочное несоленое

0.5

83.5

0.5

781

Масло топленое

--

99.5

--

925

Масло подсолнечное рафинированное

--

99.9

--

929

Молоко коровье

3.3

3.7

4.7

67

Молоко сгущенное с сахаром

8.1

8.8

56

345

Сметана высшего сорта

2.5

30

2.5

302

Сыр голландский 50%-ный

23.5

30.9

--

392

Булка городская из муки высшего сорта

10.3

2

54

282

Картофельный крахмал

1

--

84.7

351

Мука пшеничная 1 сорта

11

1.1

72.9

354

Мука пшеничная 2 сорта

11.5

1.4

71.3

351

Клюква

0.5

--

4.8

34

Картофель свежий

2

--

21

94

Лук репчатый

3

--

9.6

52

Чеснок

6,0 -7,9%

--

--

--


1.3 Санітарні вимоги до реалізації страв (термін, умови зберігання, температура відпуску)

САНИТАРНЫЕ ТРЕБОВАНИЯ ПРИ ПРИГОТОВЛЕНИИ БЛЮД.

Необходимым условием доброкачественной продукции является строгое соблюдение санитарного режима, то есть содержание в чистоте всех помещений, оборудования, инвентаря и территории П.О.П. и осуществлении всех производственных процессов в строгом соответствии с санитарными правилами.

На П.О.П. могут накапливаться пищевые отходы, что создает эпидемиологическую опасность распространения ряда инфекционных и глистных заболеваний. При неправильном содержании П.О.П. пищевые отходы могут являться источником обсеменения микрофлорой пищи, а так же оборудования, инвентаря, посуды, тары, и т.д. Кулинарная обработка пищевых продуктов на П.О.П. имеет важное физиологическое, санитарно-гигиенической и эпидемиологическое значение. В результате соприкосновения продуктов оборудованием возможно более или менее интенсивное обсеменение и микрофлорой. Поэтому к приготовлению холодных блюд предъявляют повышенные санитарные требования. Механическая обработка должна предшествовать тепловой, количество ручных операций при приготовлении холодных блюд должно быть минимальным, для дозирования и раскладки должен использоваться специальный инвентарь. Приготовления в летнее время студня паштета, заливных мясных и рыбных блюд, блинчиков с мясным фаршем, допускается только с разрешения органов санитарного надзора. Овощи, предназначенные для приготовления холодных блюд(салатов, винегретов), варят в очищенном виде в воде. Обсеменение вареных овощей микробами происходит при нарушении работниками холодного цеха правил личной гигиены.

Нельзя пропускать вареное мясо, рыбу, овощи, через мясорубку в которой измельчались сырые продукты, а так же нарезать вареные и сырые продукты.

1.4 Складіть технологічну схему приготування страви Котлета «Сказка»

Закуска аппетитная


Мусс клюквенный

Заварное пирожное с кремом № 73

Розділ ІІ. Організація виробництва та обладнання підприємств

2.1 Організація робочих місць, підбір посуду, інвентарю

блюдо сырье посуда санитарный

Холодный Цех

Холодные цехи предназначены для приготовления, порционирования и оформления холодных блюд и закусок. Ассортимент холодных блюд зависит от типа предприятия, его класса. В ассортимент продукции холодного цеха входят холодные закуски, гастрономические изделия (мясные, рыбные), холодные блюда (фаршированные, заливные и др.), также холодные сладкие блюда (желе, муссы, самбуки, кисели, компоты и др.), холодные напитки, холодные супы. Производственная программа холодного цеха составляется на основании ассортимента блюд, реализуемых через торговый зал, магазины кулинарии, а также отправляемых в буфеты и другие филиалы. Холодный цех располагается, как правило, в одном из наиболее светлых помещений. При планировке цеха необходимо предусматривать удобную связь с горячим цехом, где производится тепловая обработка продуктов, необходимых для приготовления холодных блюд, а также с раздачей и моечной столовой посуды. При организации холодного цеха необходимо учитывать его особенности: продукция цеха после изготовления и порционирования не подвергается вторично тепловой обработке, поэтому необходимо строго соблюдать санитарные правила при организации производственного процесса, а так же правила личной гигиены; холодные блюда должны изготовляться в таком количестве, которое может быть реализовано в короткий срок. Салаты и винегреты в не заправленном виде хранят в холодильных шкафах при температуре 2-6 оС не более 6 часов. Заправлять салаты и винегреты следует непосредственно перед отпуском, не допускаются к реализации изделия, оставшиеся от предыдущего дня: салаты, винегреты, студни, заливные блюда и другие особо скоропортящиеся холодные блюда, а также компоты и напитки собственного производства. Холодные блюда отпускаются после охлаждения в холодильных шкафах и должны иметь температуру 10-14 оС, поэтому в цехе предусмотрено достаточное количество холодильного оборудования.

Учитывая, что в холодном цехе изготовляется продукция из продуктов, прошедших тепловую обработку, и из продуктов без дополнительной обработки, необходимо четко разграничивать производство блюд из сырых и вареных овощей, из рыбы и мяса. В небольших предприятиях организуются универсальные рабочие места, на которых последовательно готовят холодные блюда в соответствии с производственной программой, в крупных холодных цехах организуются специализированные рабочие места. В холодных цехах используется механическое оборудование: универсальные приводы П-II, ПX-06 со сменными механизмами (для нарезки сырых, вареных овощей; для перемешивания салатов и винегретов, для выжимания соков из фруктов); машина для нарезки вареных овощей МРОВ. Эти машины выполняют всевозможные операции: нарезают сырые, перемешивают салаты и винегреты, взбивают, протирают, выжимают соки. В небольших цехах эти операции в основном выполняют вручную. Кроме того, в цехе при большом ассортименте гастрономических изделий используют средства малой механизации: машина для нарезки гастрономических изделий МРГУ-370 (для нарезки ветчины, колбасы, сыра); хлеборезка МРХ и другие машины. Холодный цех должен быть оснащен достаточным количеством холодильного оборудования. Для хранения продуктов и готовых изделий устанавливают холодильные шкафы (ШХ-0,6, ШХ-0,8, ШХ-1,4), низкотемпературные прилавки для хранения и отпуска мороженого. Подбор холодильного оборудования зависит от мощности холодного цеха, количества продуктов и готовых изделий, подлежащих хранению. Подбор производственных столов зависит от количества работников, одновременно работающих в цеху. Промывка овощей, зелени, фруктов производится в стационарных или передвижных ваннах или для этой цели используют секционный модулированный стол со встроенной моечной ванной СМВСМ. В холодных цехах больших столовых применяют передвижные стеллажи для кратковременного хранения блюд перед отправкой их на реализацию. В холодных цехах предприятий с широким ассортиментом холодных блюд и закусок выделяют технологические линии приготовления холодных блюд и закусок, сладких блюд и напитков. На этих линиях организуются раздельные рабочие места для приготовления салатов и винегретов; нарезки гастрономических мясных и рыбных продуктов; порционирования и оформления блюд; для приготовления заливных блюд; бутербродов; холодных супов; сладких блюд и напитков. На рабочем месте для приготовления салатов и винегретов используют ванны или стол со встроенной моечной ванной для промывки свежих овощей, зелени. Нарезают сырые на разных разделочных досках с соответствующей маркировкой, применяя ножи поварской тройки. Для механизации производства устанавливают универсальные приводы со сменными механизмами.

В теплое время в холодном цехе готовят холодные супы (окрошки, свекольники, ботвиньи, фруктовые супы).

Из сладких блюд в холодном цехе готовят компоты, кисели, желе, муссы, самбуки и др.

Подбор механического оборудования для холодного цеха осуществляется по «Нормам оснащения предприятий общественного питания торгово-технологическим и холодильным оборудованием» в зависимости от типа предприятия, режима его работы, характерной максимальной загрузки торгового зала в часы «пик», а также форм обслуживания. Подбор осуществляется с указанием производительности машин и количества единиц каждого вида. По вышеуказанным принципам подбираю следующее оборудование для холодного цеха промпредприятия:

) Привод универсальный ПУ - 0,6

) Хлеборезка МХР - 200

) Маслоделитель ручной РДМ - 5

) Машина для нарезки вареных овощей МРОВ - 160

) Машина для нарезки гастрономических продуктов МРГ - 300А

Мясной цех

Для первичной обработки говядины, баранины, телятины, свинины, домашней птицы, дичи, субпродуктов и приготовления из них полуфабрикатов, используемых затем для приготовления блюд из натуральной рубленой массы, на предприятиях общественного питания организуется мясной цех.

Рабочие места в мясном цехе организуются для двух технологических процессов: для обработки мяса крупного рогатого скота, свинины, баранины и телятины; для обработки домашней птицы, дичи и мясных субпродуктов.

Мясо должно поступать в цех уже оттаявшим. В средних и мелких предприятиях оно обмывается при помощи щеток, для чего в мясном цехе должна быть предусмотрена специальная ванна.

Для деления туш на части в цеху должен быть предусмотрен специальный разрубочный стул (круглая колода из твердых пород дерева диаметром 600-650 мм и высотой 800 мм), на крупных предприятиях - используется ленточная пила. Для разруба и разделки рабочее место должно быть оборудовано мясницким топором и ножами-рубаками.

Далее в ходе технологического процесса в цеху необходим разделочный стол для обвалки, зачистки и нарезки мяса, причем каждому из рабочих необходимо предоставить не менее 1,5 метра длины стола при ширине стола 1м (высота стола должна быть 0,9м). У металлических крышек столов следует предусмотреть бортики, чтобы мясной сок не стекал на пол. Под крышками столов установить выдвижные ящики для удобства хранения инструментов и инвентаря.

Для нарезки, отбивания и панирования порционных полуфабрикатов организуются отдельные рабочие места, также оборудованные производственными столами, общая длина которых определяется из расчета 1,25 м длины стола на каждого повара. Столы могут применяться обычные и специализированные. Рядом с обычными столами необходимо устанавливать холодильный шкаф для хранения мяса и льезона. В специализированном столе для этих целей предусмотрена нижняя часть стола, а верхняя часть представляет собой полочку для хранения специй и панировки. Для кратковременного хранения и транспортировки полуфабрикатов можно предусмотреть передвижные стеллажи различных размеров.

Рабочее место для приготовления фарша и полуфабрикатов из него оборудуется с учетом выполнения нескольких технологических операций: приготовления фарша, дозировки его на порции и формовки различных полуфабрикатов.

В крупных предприятиях для приготовления фарша устанавливают мясорубки, куттеры, фаршемешалки с индивидуальным приводом, в небольших цехах - универсальные приводы со сменными механизмами. В небольших предприятиях используют настольные мясорубки. Устанавливают их на том же столе, где производят обвалку мяса и приготовление полуфабрикатов.

На рабочем месте подготовки полуфабрикатов должны быть настольные весы, средние ножи, разделочные доски и решетки для мясорубок, ступка с пестиком, посуда для панировки, тара для полуфабрикатов.

На рабочем месте механизированной формовки котлет устанавливают котлетоформовочную машину, справа от нее - передвижную ванну с готовой котлетной массой, а слева - стол для приемки и укладки на противень котлет, а также передвижной стеллаж. Рабочее место для ручной дозировки и формовки изделий из рубленого мяса - шницелей, котлет, фрикаделек и т.д. организуются на обыкновенном или специализированном производственном столе такого же типа, как и для нарезки кусковых полуфабрикатов.

Для хранения готовых мясных полуфабрикатов в цеху должны быть предусмотрены холодильные шкафы.

Руководство работой цеха в крупных предприятиях осуществляет начальник цеха, а в небольших и средних предприятиях - повар-бригадир.

Начальник цеха распределяет работу между членами бригады, определяет потребное количество сырья, виды полуфабрикатов и срок их выпуска.

При распределении заданий следует учитывать квалификацию и опыт работы поваров.

Нарезку полуфабрикатов, заправку птицы и дичи, изготовление порционных полуфабрикатов поручают поварам более высокой квалификации.

Бригадир (или начальник цеха) обязан следить за соблюдением правил технологического процесса, выходом полуфабрикатов, за исправностью и правильным использованием оборудования, инструментов, инвентаря. Он отвечает также за санитарное состояние цеха, соблюдение работниками трудовой дисциплины и правил внутреннего распорядка.

Во избежание несчастных случаев работники кухни должны изучить правила эксплуатации оборудования и получить практический инструктаж у заведующего производством. В местах расположения оборудования необходимо вывесить правила его эксплуатации. Пол в цехах должен быть ровным, без выступов, не скользкий.

При работе в цехах необходимо соблюдать следующие правила:

запрещается работать на мясорубке без предохранительного кольца; проталкивать мясо в машину можно только деревянным пестиком;

запрещается работать на куттере с неисправным микровыключателем;

снимать или присоединять сменные машины к универсальному приводу можно только при полном его выключении;

перед работой следует застопорить при помощи винтов тележку универсального привода;

для опаливания птицы и субпродуктов необходимо использовать специальные плиты с вытяжным колпаком;

запрещается вынимать рыбу из ванн руками; следует использовать для этой цели проволочные черпаки;

работники, занимающиеся обвалкой мяса. должны надевать предохранительные кольчужки;

на полу рядом с производственными столами необходимо устанавливать подножные решетки;

ножи должны иметь хорошо закрепленные ручки и храниться в определенном месте;

производственные ванны и столы должны иметь закругленные углы.

Механическое оборудование

·              Обработка мяса и рыбы

·              Мясорубки

·              Фаршемешалки

·              Котлетоформовки

·              Слайсеры

·              Слайсеры гастрономические

·              Пилы

·              Шприцы

·              Шприцы вакуумные

·              Куттеры

·              Волчки

·              Мясомассажеры

·              Блокорезки

При производстве фарша используют мясорубки <http://assari.com.ua/pricehtml/mehanikbelarus.html> производительностью 300, 600 или 1200 кг/ч. При этом используется комплект полный унгер (подрезная решетка, 2 ножа и 2 решетки). В некоторых моделях имеется реверс (обратное вращение шнека) для предотвращения застревания кусков мяса в мясорубке. Дополнительно устанавливается мясорубка производительностью 100 кг/ч, комбинированная с протирочным устройством для сухарей.

Для сильного измельчения мяса используют куттеры емкостью 50 л.

Перемешивание фарша производят на фаршемешалках производительностью до 80 кг/ч.В производстве колбас незаменимым оказывается напольный электрический шприц для наполнения оболочки со сменными насадками емкостью до 35 л.Для формовки полуфабриката «Гамбургер» используют специальный пресс, который формует изделия необходимой величины. При производстве полуфабрикатов из порционных кусков мяса используют мясорыхлители (тендерайзеры). Для нарезки ровных кусков мяса одинаковой толщины используют слайсер <http://assari.com.ua/new%20price/slicers.pdf> с вертикальным дисковым ножом диаметром до 350 мм. Для временного хранения полуфабрикатов используют холодильные шкафы <http://assari.com.ua/price/cooling.pdf>. Замороженные продукты хранятся непосредственно в мясном цехе в морозильных шкафах <http://assari.com.ua/price/cooling.pdf>.

.2 Характеристика технологічного обладнання необхідного для приготування страв

Электрические жарочные и пекарные шкафы

Жарочные шкафы предназначены для запекания кулинарных изделий(мясных, рыбных, овощных, крупяных, творожных), жаренья птицы, дичи, крупных кусков мяса, выпечки пирогов, кондитерских изделий. Пекарские шкафы предназначены для выпечки только кондитерских изделий.

Электропекарный шкаф ШПЭСМ-3

Шкаф пекарный электрический секционный модулированный предназначен для тех же целей, что и шкаф ЭШ-3.На сварной подставке установлены одна над другой три камеры. В отличии от шкафа ЭШ-3 блоки управления для каждой группы тэнов выведены на лицевую сторону нижней части корпуса. С правой стороны в металлическом коробе оборудованы блоки электроаппаратуры. В каждой камере сверху и снизу смонтировано по шесть тэнов. Пары, образующиеся в процессе выпечки, отводятся через вентиляционные отверстия, расположенные на дверках. Терморегулятор ТР-4К поддерживает в автоматическом режиме необходимую температуру в пределах от 100 до 350С.

Сигнальные лампы позволяют визуально следить за работой тэнов.

 - Шкаф электрический ШПЭСМ-3

Назначение: Для выпечки хлебобулочных и кондитерских изделий.

Техническая характеристика: Количество камер, шт - 3.

Потребляемая мощность, кВт - 15,6.

В время разогрева до 260 град.С, мин - 60.

Габаритные размеры, мм - 1000х760х18

Универсальный привод ПМ - 1,1 для мясного цеха.

Привод состоит из корпуса, внутри которого находится электродвигатель и зубчато - целендрическая передача с двумя парами целендрических шестёрен.

Корпус привода устанавливается на трубчатой подставке (тележке или стеллаже).

Для присоединения сменных механизмов корпус имеет горловину.

В мясных цехах используются приводы ПМ - 1,1 первого и вторичного исполнений. Универсальный привод первого исполнения имеет односкоростной приводной механизм с частотой вращения выходного вала, 2,8 с, второго исполнения - двухскоростной приводной механизм с частотой вращения выходных валов 2,8 и 23,3.

Привод ПМ - 1,1 первого исполнения укомплектован следующими механизмами : мясорубкой МС 2 - 150, размолочным механизмом МС 12-15,

фаршемешалкой МС 8 - 150, и рыхрытелем МС 19 - 1400.

Привод ПМ - 1,1 второго исполнения укомплектован дополнительной костерезкой МС 15 - 30 и рыбоочестителем МС 17 - 40.

2.3 Техніка безпеки при експлуатації технологічного обладнання

ОХРАНА ТРУДА И ПРАВИЛА ТЕХНИКИ БЕЗОПАСНОСТИ

На предприятиях должны быть созданы условия, обеспечивающие безопасные условия труда. Мероприятия по охране труда разработаны в "кодексе законов о труде", который имеет различные статьи для различных действий (увольнение, прием на работу, взыскание).

На основе статей КЗОТа составляется коллективный или индивидуальный договор.

Ни одно предприятие не может начать работу, если договор не подписан комиссией отвечающей за безопасность труда. Администрация предприятии должна внедрять современные средства безопасности, предупреждать производственный травматизм, обеспечивать санитарно-гигиенические условия, выдачу индивидуальной защиты и спец. одежды.

Трудовые права граждан охраняются законом. Продолжительность трудового рабочего дня в неделю 41 час. До 16 лет 4 часа, до 18-ти лет 6-и.

Мужчины не более 50 кг, женщины -20 кг, юноши - 16кг, девушки - не более 10кг.

Подросткам запрещается работать в ночную смену, в выходные дни и сверхурочно.

Всем рабочим устанавливается отпуск не менее 18 дней.

ОБЩИЕ ПРАВИЛА ТЕХНИКИ БЕЗОПАСНОСТИ.

. В работе с оборудованием допускаются лица прошедшие инструктаж.

. Перед началом работы проверить:

а) санитарно-техническое состояние машины;

б) наличие ограждений у движущихся частей;

в) надежное закрепление машины;

г) исправность механизмов и их правильную установку;

д) работу на холостом ходу;

е) не допускать недогрузку и перегрузку машины, сменных механизмов.

КАТЕГОРИЧЕСКИ ЗАПРЕЩАЕТЬСЯ:

. Проталкивать продукты руками;

. Производить ремонт при включенном электродвигателе;

. Работать без блокирующих устройств;

. Не оставлять работающую машину без присмотра.

С ЭЛЕКТРООБОРУДОВАНИЕМ

Электрооборудование должно быть хорошо заземлено;

Система включения и выключения должно быть в хорошо доступном месте;

Электропроводки изолированы от попадания воды, механических воздействий;

Контакты имеют надежное соединение.

ЛИЧНАЯ ГИГИЕНА ПОВАРА.

Личная гигиена является одним из важнейших разделов общей гигиены, разрабатывающим вопросы укрепления здоровья человека путем соблюдения гигиенических правил и норм, не только в личной жизни, но и трудовой деятельности.

Хорошо известно, что кожа защищает организм человека от воздействия разнообразных факторов внешней среды.

Защитные свойства кожи в значительной степени зависят от ее чистоты.

Работники общественного питания обязаны следить за чистотой своего тела. Для этого не реже одного раза в неделю необходимо мыться с мылом и мочалкой. Одновременно с мытьем необходимо менять нательное белье. На производстве ежедневно перед началом работы следует принимать душ и надевать чистую санитарную одежду. Особенно тщательного ухода требуют руки. Их следует мыть перед началом работы, при переходе от одной операции к другой, до и после посещения туалета, после каждого перерыва. Особые требования предъявляются к санитарной одежде, которая должна защищать продукты от возможного загрязнения их одеждой работника. Санитарную одежду - халат(куртку), колпак(косынку), фартук обычно шьют из белой хлопчатобумажной ткани, легко поддающейся стирки. Предприятие обеспечивает централизованную стирку и глажение санитарной одежды, а так же ее ремонт.

Рабочая обувь должна быть по размеру ноги, не скользить и быть легкой.

Розділ ІІІ. Практична частина

.1 Розрахуйте необхідну кількість сировини для приготування страв згідно завдання

№ п/п

Блюда

Котлета «Сказка»

Закуска аппетитная

Мусс клюквенный

Заварное пирожное

Всего







1п. г

85п. кг


Сырьё

Брутто

Нетто

Брутто

Нетто

Брутто

Нетто

Брутто

Нетто

Брутто

Брутто

1

Минтай

187

86







187

15,895

2

Ледяная

191

86







191

16,235

3

Хек сереб-ристый

176

86







176

14,965

4

Треска

118

86







118

10,030

5

Лук репчатый

30

25







30

2,550

6

Яйца

1\5

8

1\2

20



8,35


8

680

7

Марга-рин

5

5







5

425

8

Мука пше-ничная

4

4





484


4

340

9

Зелень

2,7

2

3

2





5,7

484,5

10

Сыр голландский



54

50





54

4,590

11

Майонез



30

30





30

2,550

12

Чеснок



3

2





3

255

13

Клюква





21,1

20



21,1

1,793

14

Сахар





16

16



16

1,360

15

Желатин





2,7

2,7



2,7

230

16

Вода





74

74



74

6,290

17

Масло сливочное







12,95


12,95

11,00

18

Соль







0,06


0,06

5,1

19

Сахар - песок







8,92


8,92

758

20

Патока крахмальная







1,34


1,34

114

21

Эссенция







0,03

2,55

22

Пудра сахарная







5,62


5,62

477

23

Молоко цельное сгущёное с сахаром







4,21


4,21

358

24

Пудра ванильная







0,1


0,1

8,5

25

Коньяк или вино десертное







0,04


0,04

3,4


Выход

255

100

150

-


.2 Зробіть перерахунок сировини (борошно), якщо вологість не відповідає стандарту

Мукомольная промышленность нашей страны выпускает пять сортов пшеничной муки и три сорта ржаной хлебопекарной муки.

Крупчатка - 10% Сеяная - 63%

Высший сорт - 30% Обдирная - 87%

Первый сорт - 72% Обойная - 95%

Второй сорт - 85% Обойная - 96%

Кроме того, из смеси пшеницы и ржи готовя два сорта муки типа обойной: пшенично-ржаная и ржано-пшеничная. Процесс производства муки состоит из подготовки зерна к помолу и самого помола. Обойную муку получают измельчением всего зерна в целом, другие сорта (сортовую муку) готовят из эндосперма с небольшой примесью оболочек. Соответственно помолы делят на обойные (простые) и сортовые (сложные). Сортовой помол в зависимости от количества сортов муки, получаемых из одной партии зерна может быть одно-, вух- и трехсортовым. Полученное количество муки каждого сорта должно соответствовать установленной норме ее выхода (выходом называют количество муки, выраженное в процентах к массе переработанного зерна базисной влажности - 14,5%). Отдельные партии зерна имеют различные показатели качества. Для получения муки стандартного качества партии зерна имеют различные показатели качества партии зерна на мельницах подсортировывают- составляют из них помольную смесь. При этом учитывают влажность, зольность, цвет, стекловидность, клейковину и другие показатели зерна. Подготовка зерна к помолу заключается в удалении примесей, очистке поверхности зерна и кондиционирование зерновой массы. Сорную и зерновую примесь удаляют с помощью специальных зерноочистительных машин, металлические примеси извлекают на магнитных сепараторах.

ХРАНЕНИЕ

Муку доставляют на хлебозавод с мельницы или базы, хранят в отдельном складе, который должен вмещать семисуточный ее запас, что позволяет своевременно проверить качество и подготовить ее к пуску в производство. Мука поступает на хлебозавод отдельными партиями (определенное количество муки одного вида и сорта, изготовленное одновременно и поступившее с одним качественным удостоверением). В качественном удостоверении, выписываемым лабораторией мельницы, указывают вид и сорт муки, цвет, вкус, запах и влажность, крупность примеси, состояние клейковины, зольность и другие показатели качества. Муку доставляют на хлебозавод бестарным способом (в цистернах автомуковоза вместимостью 8 - 8,5 т.) и в таре (текстильные мешки). Масса в мешке составляет 70 кг. Муку хранят в тарных или бестарных складах. Бестарная перевозка и хранение муки позволяют ликвидировать ручной труд на складе, улучшить санитарное состояние склада, снизить в 2 - 3 раза потери муки и ликвидировать расходы на тару (мешки). На тарных складах мешки с мукой помещают на деревянные стеллажи высотой от пола около 15 см. (для вентиляции муки). Мешки укладывают штабелями, но не более 10 - 12 рядов по высоте. После хранения мука поступает на производство, для удаления случайных посторонних примесей применяют просеиватели «Пионер» и «Воронеж».

ВКУС И ЗАПАХ МУКИ

Вкус и запах муки определяют органолептически. Вкус муки слегка сладковатый, не кислый и не горький, хруст в муке ощущаться не должен. Запах специфический слабый. Затхлый или другой ненормальный запах недопускается.

ВЛАЖНОСТЬ

Влажность муки весьма важный ее показатель качества, по которому устанавливают количество воды на замес теста. Базисная влажность муки -14,5%. Допустимая стандартная 12 - 15,5%.

Для определения влажности муки берут два металлических бюкса с крышкам предварительно высушивают. Из пробы муку, оставленной для определения влажности отвешивают в каждый бюкс 5 гр. Навески с открытыми бюксами, поставленные на снятые с них крышки, помешают в предварительно нагретый сушильный шкаф с t 130 гр.С. После этого образцы высушивают в течение 40 мин. Затем вынимают бюксы тигельными щипцами закрывают крышками и охлаждают в эксикаторе от 20 мин. до 2 часов. Влажность муки рассчитывают по формуле:

Х= (g - g1)/ M * 100%

g - масса бюкса с мукой до высушивания- масса бюкса с мукой после высушивания- навеска муки взятая для высушивания

в = (М = 5гр)

КИСЛОТНОСТЬ

Кислотность муки влияет на кислотность готового продукта и характеризует свежесть муки . кислотность муки зависит от кислотности зерна, актианости ферментов, сорта муки, а также сроков и условий хранения. В муке низких сортов содержится больше жира, фосфора и ферментов, а потому кислотность ее больше, чем муки высших сортов. При хранении кислотность муки увеличивается. Кислотность муки определяют. На технических весах отвешивают 5гр. Муки из средней пробы и пересыпают в коническую колбу вместимостью 100 - 150мл. Отмеривают мерным цилиндром 50 мл. дистилированной воды и приливают к муке постепенно при взбалтывании до исчезновения комочков. В смесь добавляют 5 капель 1%-ного спиртового раствора фенолорталена и титруют ее децинормальным раствором NaOH до ярко - розового окраса, не исчезающий в течении 1 мин. Кислотность определяют по формуле:

Х = 2АК;

где 2 -постоянный коэффициент; К - постоянный коэффициент; А - количество раствора.

КЛЕЙКОВИНА

Количество и качество клейковины - способствует сокращению фор-мы, рисунка, пористости мякиша готовых изделий, а тесту придает эластичность и упругость. Упругое тесто формуется не прилипает к рукам и тестоделителю, ценится мука из сильной клейковины. Клейковина - белковые вещества муки, которые при замесе теста впитывают воду. Есть свойство муки которое способствует брожению теста, окрашивают корку готовых изделий, обеспечивают форму изделий и такая группа свойств муки называется хлебопекарные. Качества и количества сырой клейковины определяют. На технических весах отвешивают 25 г муки и помещают ее в фарфоровую чашку. Туда же вливают 13 мл водопроводной воды t = 18 гр С и замешивают тесто до однородной массы. Тесто формуют в виде шара, кладут в чашку закрывают стеклом и оставляют в покое на 20 мин. Затем промывают тесто пока вода не станет прозрачной в миске. Для определения количества клейковины отмытую массу отжимают 2 - 3 раза между сухими ладонями, пока она не начнет прилипать к рукам, а затем взвешивают.

Содержание клейковины в муке определяют по формуле:

Х = (100Мк)/М = 4

где Мк - масса сырой клейковины, гр.

М - навеска муки, = (М=25=).

Качество клейковины определяют по ее цвету, эластичности и упругости. Сила муки обеспечивается состоянием белковых веществ - качеством клейковины. По качеству делится на три группы, а главным свойством является раскеиммостью до 10 см, средняя эластичность - от 10 до 20, длинная слабая свыше 20 см.

УГЛЕВОДЫ

Мука в основном состоит из сложных нерастворимых в воде углеводов. Крахмал является важнейшим углеводом содержание которого доходит до 80% на сухое вещество муки. Чем больше в муке крахмала, тем меньше в ней белков и наоборот. В процессе замеса теста значительная часть воды удерживается на поверхности крахмальных зерен, в процессе брожения теста часть крахмала под действием В - амилазы, превращается в мальтозу, необходимую для брожения теста; при выпечке крахмал клейстеризуется связывая образование сухого, эластичного мякиша, в процессе хранения хлеба крахмальный клейстер стареет и выделяет влагу, что вызывает черствение. Содержание клетчатки зависит от сорта муки. Клетчатка хорошо впитывает воду и повышает водонакопительную способность муки особенно обойной. Слизи способные к сильному набуханию, повышает водопоглатительную способность муки и укрепляет консистенцию теста.

САХОРООБРАЗУЮЩАЯ СПОСОБНОСТЬ МУКИ

Брожение теста, окраска корки изделий зависит от сахорообразующей способности муки - способность муки из крахмала муки под действием фермента муки В - амилаза образовать сахар. Мука по сахарообразующей способности бывает с высокой сахорообразующей способностью: нормальная: низкая сахарообразующая способность.

ОПРЕДЕЛЕНИЕ ЦВЕТА МУКИ

Цвет муки имеет большое значение, так как от нее в основном зависит цвет хлебного мякиша. Для определения цвета муки по сухой и мокрой пробе: Берут две сухие стеклянные пластинки размером 50/150 мл. На одну из них шпателем посыпают кучкой 5 гр. испытуемой муки и рядом на другой стороне кладут такую же эталонной муки. Затем ребром 2-ой пластинки кучку муки несколько уравнивают, и покрывают несколько уравнивают плотно прессуя их. После этого осторожно снимают пластинку. При разном цвете образцов муки линия раздела ясно видна. Пластинку с прессованной мукой опускают наклонно в сосуд с водой комнатной t и держат в воде в наклонном положении до тех пор пока не прекратится выделение пузырей. Затем пластинку вынимают немного подсушивают и определяют цвет муки: границы раздела нет, мука одного сорта; если граница раздела есть значит мука разных сортов.

ОТЛЕЖКА

Созревание - это процесс улучшения хлебопекарных свойств свежесмолотой муки при ее хранении. Свежесмолотая мука из зерна нового уровня отличается повышенной активностью ферментов, относительно слабой клейковиной, имеет низкую водопоглащательную способность. Хлеб из свежесмолотой несозревшей муки получается расплывчатым, с плотным и липким мякишем, пониженной пористостью. При отлежке свежесмолотая мука приобретает нормальные хлебопекарные свойства. Сущность созревания муки заключается в повышении силы муки в результате окислительного влияния кислорода воздуха, перекисей и свободных жирных кислот на белки клейковины и ферменты. Время, необходимое для созревания муки, зависит от ее сорта и исходного качества, отлежки зерна перед помолом, температура муки, чем выше сорт, тем медленнее она созревает. В обычных условиях хранения пшеничная сортовая мука созревает в течение 45 - 60, а обойная 20 - 30 дней.

ВАЛКА МУКИ

Перед пуском в производство проверяют качество муки, подсортировывают и просеивают. Мука обладает разными свойствами, поэтому перед пуском в производство производят валку муки - смешивание одного и того же сорта муки, но с разными хлебопекарными свойствами. Значение валки: Не надо часто менять технологический процесс. Изделие выпекается в каждую смену разного качества. Составленной валки муки проверяют пробными выпечками. Составленной валки муки проверяют пробными выпечками.

Химический состав муки определяет ее пищевую ценность и хлебопекарные свойства. Химический состав муки зависит от состава зерна, из которого она получена, и сорта муки. Более высокие сорта муки получают из центральных слоев эндосперма, поэтому в них содержится больше крахмала и меньше белков, Сахаров, жира, минеральных веществ, витаминов, которые сосредоточены в его периферийных частях. Больше всего как в пшеничной, так и в ржаной муке содержится углеводов (крахмал, моно- и дисахариды, пентозаны, целлюлоза) и белков, от свойств которых зависят свойства теста и качество хлеба. Углеводы. В муке содержатся разнообразные углеводы: простые сахара, или моносахариды (глюкоза, фруктоза, арабиноза, галактоза); дисахариды (сахароза, мальтоза, раффиноза); крахмал, целлюлоза, гемицеллюлозы, пентозаны. Крахмал (С6Н10О5)n - важнейший углевод муки, содержится в виде зерен размером от 0,002 до 0,15 мм. Размер и форма крахмальных зерен различны для муки различных видов и сортов. Состоит крахмальное зерно из амилозы, образующей внутреннюю часть крахмального зерна, и амилопектина, составляющего его наружную часть. Количественные соотношения амилозы и амилопектина в крахмале различных злаков составляют 1:3 или 1:3,5. Амилоза отличается от амилопектина меньшей молекулярной массой и более простым строением молекулы. Молекула амилозы состоит из 300 - 8000 глюкозных остатков, образующих прямые цепи. Молекула амилопектина имеет разветвленное строение и содержит до 6000 глюкозных остатков. В горячей воде амилопектин набухает, а амилоза растворяется. В процессе приготовления хлеба крахмал выполняет следующие функции:

является источником сбраживаемых углеводов в тесте, подвергаясь гидролизу под действием амилолитических ферментов (α- и β-амилаз);

поглощает воду при замесе, участвуя в формировании теста;

клейстеризуется при выпечке, поглощая воду и участвуя в формировании мякиша хлеба;

является ответственным зачерствение хлеба при его хранении. Процесс набухания крахмальных зерен в горячей воде называется клейстеризацией. При этом крахмальные зерна увеличиваются в объеме, становятся более рыхлыми и легко поддаются действию амилолитических ферментов. Пшеничный крахмал клейстеризуется при температуре 62 - 65 °С, ржаной - 50 - 55 °С. Состояние крахмала муки влияет на свойства теста и качество хлеба. Крупность и целость крахмальных зерен влияют на консистенцию теста, его водопоглотительную способность и содержание в нем Сахаров. Мелкие и поврежденные зерна крахмала способны больше связать влаги в тесте, легко поддаются действию ферментов в процессе приготовления теста, чем крупные и плотные зерна. Структура зерен крахмала кристаллическая, тонкопористая. Крахмал обладает высокой способностью связывать воду. При выпечке хлеба крахмал связывает до 80% влаги, находящейся в тесте. При хранении хлеба крахмальный клейстер подвергается «старению», что является основной причиной черствения хлеба. Целлюлозу, гемицеллюлозы, пентозаны относят в группе пищевых волокон. Пищевые волокна содержатся в основном в периферийных частях зерна и поэтому их больше всего в муке высоких выходов. Пищевые волокна не усваиваются организмом человека, поэтому они снижают энергетическую ценность муки, повышая при этом пищевую ценность муки и хлеба, так как они ускоряют перестальтику кишечника, нормализуют липидный и углеводный обмен в организме, способствуют выведению тяжелых металлов. Пентозаны муки могут быть растворимыми и нерастворимыми в воде. Часть пентозанов муки способна легко набухать и растворяться в воде, образуя очень вязкий слизеобразный раствор. Поэтому водорастворимые пентозаны муки часто называют слизями. Именно слизи оказывают наибольшее влияние на реологические свойства пшеничного и ржаного теста. Из общего количества пентозанов пшеничной муки лишь 20 - 24% являются водорастворимыми. В ржаной муке водорастворимых пентозанов больше (около 40 %). Пентозаны, нерастворимые в воде, в тесте интенсивно набухают, связывая значительное количество воды. Белки - это органические высокомолекулярные соединения, состоящие из аминокислот. В молекуле белка аминокислоты соединены между собой пептидными связями. Разнообразие белков определяется последовательностью размещения остатков аминокислот в полипептидной цепи (первичная структура белка). Кроме того, существуют вторичная структура белка, характеризующая тип укладки полипептидных цепей (правая α-спираль, α- структура и β-изгиб), третичная структура белка, характеризующая расположение его полипептидной цепи в пространстве, и четвертичная структура, характеризующая белки, в состав которых входит несколько полипептидных цепей, связанных между собой нековалентными связями.

В состав белков пшеничной и ржаной муки входят белки простые (протеины), состоящие только из аминокислотных остатков, и сложные (протеины).

Сложные белки могут включать ионы металлов, пигменты, образовывать комплексы с липидами, нуклеиновыми кислотами, а также ковалентно связывать остаток фосфорной или нуклеиновой кислоты, углеводов. Их называют металлопротеиды, хромопротеиды, липопротеиды, нуклеопротеиды, фосфопротеиды, гликопротеиды.

Технологическая роль белков муки в приготовлении хлеба велика. Структура белковых молекул и физико-химические свойства белков определяют свойства теста, влияют на форму и качество хлеба. Белки обладают рядом свойств, которые особенно важны для приготовления хлеба.

Содержание белковых веществ в пшеничной и ржаной муке колеблется от 9 до 26% в зависимости от сорта зерна и условий его выращивания. Для белков характерны многие физико-химические свойства, из которых более всего важны растворимость, способность к набуханию, к денатурации и гидролизу.

По растворимости белки разделяют на альбумины - растворимые в воде, проламины - растворимые в спирте, глютелины - растворимые в слабых щелочах и глобулины - растворимые в солевых растворах. Белки пшеничной и ржаной муки представлены в основном проламинами и глютелинами . Содержание этих белков составляет 2/3 или 3/4 от всей массы белков муки.

Глиадин и глютенин в воде нерастворимы и поэтому при отмывании клейковины являются основными ее компонентами. В связи с этим их называют клейковинными белками. Эти белки находятся в эндосперме зерна и поэтому их больше содержится в муке высших сортов. Альбумин и глобулин содержатся в белке зародыша и алейронового слоя зерна, поэтому их больше содержится в муке низких сортов.

В сырой клейковине содержится 65 - 70% влаги и 35 - 30% сухих веществ, в сухой клейковине 90% белков и 10% крахмала, жира, сахара и других веществ муки, поглощенных белками при набухании. Количество сырой клейковины колеблется в широких пределах (15 - 50% от массы муки). Чем больше белков содержится в муке и чем сильнее их способность к набуханию, тем больше получится сырой клейковины. Качество клейковины характеризуется цветом, эластичностью (способность клейковины восстанавливать свою форму после растягивания), растяжимостью (способность растягиваться на определенную длину) и упругостью (способность оказывать сопротивление при деформации).

Количество клейковины и ее свойства определяют хлебопекарное достоинство муки и качество хлеба. Желательно, чтобы клейковина была эластичной, в меру упругой и имела среднюю растяжимость.

Значительная часть белков муки в воде не растворяется, но хорошо в ней набухает. Белки особенно хорошо набухают при температуре около 30° С, поглощая при этом воды в 2 - 3 раза больше их собственной массы.

Необратимая денатурация (изменение естественной структуры белка) происходит под действием некоторых реагентов или при нагревании свыше 60° С. Денатурированный белок теряет способность к растворимости и набуханию. Начальную стадию денатурации белков иногда специально вызывают при сушке и горячем кондиционировании зерна, чтобы несколько укрепить слабую клейковину. Значительная денатурация портит хлебопекарные свойства белковых веществ (клейковина становится неэластичной и короткорвущейся). Во время выпечки хлеба белки денатурируются полностью, свернувшийся белок образует при этом прочный каркас, закрепляющий форму изделия.

Под действием протеолитических ферментов сложная структура белковой молекулы упрощается, уменьшается ее способность к набуханию, увеличивается растворимость белков. Белки ржаной муки по составу и свойствам отличаются от белков пшеницы. Около половины ржаных белков растворимы в воде или в растворах солей. Белки ржаной муки имеют большую пищевую ценность, чем пшеничные (содержат много незаменимых аминокислот), однако технологические свойства их значительно ниже.

Белковые вещества ржи клейковину не образуют. В ржаном тесте большая часть белков находится в виде вязкого раствора, поэтому ржаное тесто лишено упругости и эластичности, свойственных пшеничному тесту.

Жиры являются сложными эфирами глицерина и высших жирных кислот. В состав жиров муки входят главным образом жидкие ненасыщенные кислоты (олеиновая, линолевая и линоленовая). Содержание жира в разных сортах пшеничной и ржаной муки 0,8 - 2,0% на сухое вещество. Чем ниже сорт муки, тем выше содержание жира в ней.

К жироподобным веществам относятся фосфолипиды, пигменты и некоторые витамины. Жироподобными эти вещества называются потому, что они, как и жиры, в воде не растворяются, но растворимы в органических растворителях. Фосфолипиды имеют сходное с жирами строение, но, кроме глицерина и жирных кислот, содержат еще фосфорную кислоту и азотистые вещества. В муке содержится 0,4 - 0,7% фосфолипидов. Красящие вещества муки (пигменты) состоят из хлорофилла и каротиноидов. Хлорофилл, содержащийся в оболочках, - вещество зеленого цвета, каротиноиды имеют желтую и оранжевую окраску. При окислении каротиноидные пигменты обесцвечиваются. Это свойство проявляется при хранении муки, которая светлеет в результате окисления кислородом воздуха каротиноидных пигментов.

Ферменты - вещества белковой природы, способные катализировать (ускорять) различные реакции. Ферменты вырабатываются живыми клетками в ничтожных количествах, однако ввиду высокой активности вызывают изменения в огромной массе вещества. Действие ферментов специфично. Каждый фермент катализирует только определенную реакцию для одного вещества, а чаще для группы веществ сходного строения.

Все ферменты чувствительны к температуре и реакции среды. Для каждого фермента существует значение температуры и кислотности среды, при которых он наиболее активен (оптимальные условия). При определенных значениях температуры и кислотности фермент разрушается (инактивируется). Нагревание до 70 - 80° С разрушает почти все ферменты, они свертываются и теряют каталитические свойства. На активность многих ферментов влияет присутствие определенных химических веществ. Некоторые из них активируют ферменты (активаторы), другие - снижают их активность (ингибиторы).

В зерне находятся разнообразные ферменты, сосредоточенные главным образом в зародыше и периферийных (краевых) частях зерна. Поэтому в муке низших сортов содержится больше ферментов, чем в муке высших сортов. Ферментная активность разных партий одного и того же сорта муки неодинакова. Она зависит от условий произрастания, хранения, сушки и кондиционирования зерна. Активность ферментов проросшего зерна повышенная. Прогревание зерна при высушивании или кондиционирование снижают ферментную активность. В процессе хранения зерна и муки она также несколько уменьшается. Ферменты активны только в растворе, поэтому при хранении сухого зерна и муки их действие почти не проявляется. После замеса полуфабрикатов многие ферменты начинают катализировать реакции разложения сложных веществ муки. Активность, с которой происходит разложение сложных нерастворимых веществ муки на более простые водорастворимые вещества под действием ее собственных ферментов, называется автолитической активностью (автолиз - саморазложение).

Автолитическая активность муки - важный показатель ее хлебопекарных свойств. Как низкая, так и высокая автолитическая активность муки отрицательно влияют на качество теста, хлеба. Желательно, чтобы автолитический процесс разложения белков и крахмала теста происходил с определенной, умеренной скоростью. Для того чтобы регулировать автолитические процессы в производстве хлеба, необходимо знать свойства важнейших ферментов муки, действующих на белки, крахмал и другие компоненты муки.

Амилолитические ферменты (амилазы). Амилолитические ферменты (α- и β-амилазы) действуют на крахмал. α-Амилаза превращает крахмал главным образом в декстрины, образуя небольшое количество мальтозы. β-амилаза действует на крахмал или на декстрины, образуя значительное количество мальтозы. При совместном действии обеих амилаз крахмал гидролизуетсяется почти полностью, так как декстрины осахариваются сравнительно легко. Особенно легко осахаривается клейстеризованный крахмал, так как рыхлые набухшие крахмальные зерна быстро поддаются действию ферментов. Чувствительность α- и β-амилаз к условиям среды различна, α-Амилаза более чувствительна к кислотности среды и менее чувствительна к температуре по сравнению с β-амилазой. Температура инактивации этих ферментов в зависимости от кислотности среды соответственно равна 70 - 95 и 60 - 84° С. Оптимальная температура осахаривания пшеничного крахмала под совместным действием α- и β-амилаз 63-65° С. В кислой среде амилазы инактивируются при более низкой температуре. Технологическое значение амилаз различно. β-амилаза, осахаривая крахмал, содержащийся в тесте, способствует накоплению сахаров, необходимых для спиртового брожения в тесте, а α-амилаза, превращая крахмал в декстрины, ухудшает качество хлебных изделий. По сравнению с крахмалом декстрины плохо набухают в воде. Мякиш с большим содержанием декстринов становится липким и влажным даже при нормальной влажности хлеба.

β-Амилаза содержится в муке всех видов и сортов, а α-амилаза - в муке из не созревшего или проросшего зерна.

В ржаной муке нормального качества всегда содержится α-амилаза, что значительно влияет на ее хлебопекарные свойства.

Протеолитические ферменты (протеиназы). Протеолитичёские ферменты действуют на белки и продукты их гидролиза. В зерне и муке всегда содержатся протеиназы, активность которых обычно невысока. Считают, что зерновые протеиназы не разрушают полностью белковую молекулу, но изменяют ее сложную структуру, отчего меняются свойства белков и теста. Значительно активны протеиназы зерна проросшего, не созревшего и в особенности зерна, пораженного клопом-черепашкой. Повышенная активность протеиназ ухудшает качество клейковины, лишает ее эластичности, упругости и способности к набуханию. Умеренное воздействие протеиназ на белки необходимо для «созревания» теста. Клейковина становится более пластичной, что улучшает структуру пористости и повышает объем хлеба. Зерновые протеиназы наиболее активны в слабокислой среде при температуре 45 - 47° С. Активность протеиназ значительно снижается в присутствии окислителей, например иодата калия (KJO3), который применяется для улучшения качества хлеба при переработке слабой муки, а также при добавлении поваренной соли. Активность протеиназ значительно увеличивается в присутствии восстановителей, например глютатиона, который содержится в дрожжах и способен улучшить качество хлеба при переработке муки с чрезмерно крепкой, крошащейся клейковиной. Липаза всегда содержится в муке, она катализирует расщепление жиров на глицерин и жирные кислоты. Липаза имеет большое значение при хранении муки, так как увеличение кислотности муки при хранении связано главным образом с действием этого фермента. Липоксигеназа окисляет жирные ненасыщенные кислоты муки в присутствии кислорода до пероксидов (перекисей), которые способствуют увеличению силы муки при ее хранении.

О-дифенолоксидаза (полифенолоксидаза) окисляет фенолы в хиноны, которые конденсируясь, превращаются в меланины. Цвет образовавшихся меланинов зависит от их молекулярной массы. Чем крупнее молекула, тем темнее окраска. По мере увеличения молекулярной массы цвет меняется от розового до черного. Меланины вызывают потемнение теста и мякиша хлеба при переработке некоторых партий муки.

К основным химическим веществам, содержащимся в муке, относятся сахара, белки, минеральные вещества, жиры, красители, витамины и ферменты. В муке сложного помола по мере повышения выхода муки падает содержание крахмала и возрастает - белков, жиров, витаминов и минеральных веществ.

Основным критерием качества муки является содержание зольных элементов, которое достаточно полно определяет химический состав и биохимические свойства муки. Это следует из неравномерного распределения составляющих сухой массы в зерне. Светлая, с низким выходом мука состоит главным образом из частиц эндосперма и содержит небольшие количества минеральных (зольных) веществ, в отличие от темной муки с высоким выходом, в состав которой входит больше частиц зародыша, околоплодной и семенной оболочек и алейронового слоя, и вследствие этого больше жира, клетчатки и растворимых белков. Такая мука характеризуется большей протеолитической и липолитической активностью. Среди минеральных веществ отдельного внимания заслуживает содержание магния, кальция, фосфора и калия. В муке в небольших количествах есть натрий, медь, железо и др. Мука с высоким выходом является более богатым источником минеральных веществ, чем мука с низким выходом того же вида.

Стандартная влажность муки 14,5 %. Сделать перерасчёт на влажность 10,5 %. Разность между стандартным показателем влажности муки и исходным составляет. Для пересчета сырья на физиологические нормы делаем перерасчет.

1)      14,5% -10,5% = 4 %

2)      411,4 × 4 ÷ 100 = 16,45г.

3)      411,4 - 16,45 = 394,95 г.

Висновки

Из проделанной работы можно сделать следующие выводы:

.        Кулинария, как вид практической деятельности, существует в двух видах: как деятельность по приготовлению пищи в индивидуальных условиях; и как общественное производство продуктов питания.

.        Второе направление реализуется на предприятиях общественного питания, таких как столовые, кафе, рестораны, бары и т.д.

.        В ходе работы были разработаны технологические процессы изготовления в условиях предприятия общественного питания четырех единиц блюд, входящих в состав комплексного обеда, а именно: окрошки мясной, котлеты «Театральной», киселя из черной смородины, а также пирожного «Воздушное».

.        В разработку технологического процесса изготовления блюда входило составление рецепта, определение схемы технологической обработки, составление технологической карты, составление сводной ведомости сырья, определение пищевой ценности блюд.

.        Были сформулированы основные санитарные требования к технологическому процессу изготовления блюд, а также требования к их реализации и хранению.

.        Были сформулированы основные подходы и принципы организации отдельных производственных цехов, а также рабочих мест на проектируемом предприятии, было подобрано технологическое оборудование, кухонный инвентарь и т.д.

.        Были разработаны основные меры по технике безопасности и условиям труда на проектируемом предприятии.

Література

1.      «Технология приготовления мучных и кондитерских изделий» Бутейкис Н.Г., Жукова А. А.1976г.

.        « Организация производства общественного питания» Бутейкис Н.Г.1985г.

.        Пищевые продукты «Товароведение» Гончарова В.И., Романенко В.В.,1980г.

.        « Кулинария» Шалимов С.А., Губа Н.И., Виробец Р.Б. 1979г.

.        « Оборудование предприятий общественного питания» Богданова М.А., Смирнова З.М., Богданов Г.А. 1986 г.

.        Кондитерский сборник

Похожие работы на - Организация производства кафе 'Юкон' при приготовлении комплексного обеда

 

Не нашли материал для своей работы?
Поможем написать уникальную работу
Без плагиата!
Без нейросетей!