Теория экономического анализа

  • Вид работы:
    Реферат
  • Предмет:
    Эктеория
  • Язык:
    Русский
    ,
    Формат файла:
    MS Word
    117,6 Кб
  • Опубликовано:
    2013-11-09
Вы можете узнать стоимость помощи в написании студенческой работы.
Помощь в написании работы, которую точно примут!

Теория экономического анализа
















Теория экономического анализа

Методы и приемы экономического анализа, их состав, взаимосвязь, последовательность применения

Анализ - прикладная экономическая дисциплина и центральное место в нем занимают методы, способы, приемы измерения различных процессов, результатов и факторов их определяющих, предоставляется возможность дать следующее определение предмета экономического анализа.

Предметом экономического анализа являются причинно-следственные взаимосвязи, протекающие в экономических системах, и соответствующие методы, способы, приемы измерения их количественного и качественного взаимодействия.

Главное, что исследует экономический анализ,- это движение хозяйственных процессов, причины, факторы, влияющие на сложившуюся в деятельности системы ситуацию, и их последствия. Важен выбор соответствующих методов, способов и приемов измерения причинно-следственных связей. Использование соответствующих современных методов, способов, приемов экономического анализа дает возможность объективно измерять и оценивать характер взаимосвязей; количественные параметры факторов, оказавших влияние на изменение показателей, характеризующих развитие хозяйственных процессов; разрабатывать и принимать обоснованные экономически эффективные управленческие решения.

Метод экономического анализа - это диалектический подход, способы и приемы изучения, измерения и обобщения влияния многочисленных факторов на результаты деятельности организации как экономической системы.

Метод реализуется через конкретные методики в зависимости от особенностей целей, задач, объектов, способов и технических средств исследования.

Прием - это одноразовое действие, не меняющее величину показателя.

Прием можно использовать для качественного преобразования экономического показателя.

Экономический анализ - важнейшее звено в системе управления. Информационной базой экономического анализа является бухгалтерский учет, управленческий учет и финансовая отчетность. Данные экономического анализа используются для принятия управленческих решений в экономической системе на предприятиях промышленности, торговли; в кредитных учреждениях; сельскохозяйственных объединениях и др.

Классификацию методов экономического анализа можно построить, сформировав из них четыре группы по использованию в них критерия оптимальности:

■ традиционные методы, не имеющие критерия оптимальности, а только показывающие изменения анализируемого показателя в динамике под действием различных факторов;

■ экономико-математические методы экономического анализа, имеющие критерий оптимальности и гарантирующие его выполнение;

■ эвристические методы, не имеющие в явном виде критерия оптимальности, но подразумевающие его и не гарантирующие его выполнение;

■ психологические методы анализа экономических ситуаций и представленных проектов, в которых критерий оптимальности в явном виде не присутствует, но подразумевается.

По полученным результатам методы экономического анализа можно разделить:

на точные;

приближенные.

По использованию исходной информации методы экономического анализа можно разделить:

на детерминированные;

статистические;

стохастические.

Можно построить другую классификацию методов экономического анализа по иным признакам.

В настоящее время аналитики разделили все методы экономического анализа на три группы:

) традиционные методы экономического анализа, включающие в себя статистические, бухгалтерские, графические методы, а также различные приемы и способы обработки учетной информации;

) экономико-математические методы анализа;

) эвристические методы.

Рассмотрим подробнее традиционные методы экономического анализа, в частности, первую группу методов, входящую в их состав.

Статистические методы экономического анализа наиболее часто применяются в практике работы аналитических групп. Они включают в себя:

■ статистическое наблюдение) которое представляет собой запись информации по определенным принципам и с определенными целями;

■ расчет абсолютных и относительных показателей деятельности предприятия через коэффициенты и проценты;

■ расчеты средних величин, к которым относят средние арифметические простые, взвешенные и геометрические;

■ расчет рядов динамики, к которым относят абсолютный прирост, относительный прирост, темпы роста, темпы прироста;

■ сводку и группировку экономических показателей по определенным признакам;

■ сравнение показателей деятельности предприятия с аналогичными показателями конкурентов, с нормативами, в динамике;

■ расчет индексов, показывающих влияние факторов на сравниваемые показатели;

■ детализацию разложения экономического показателя на составляющие (например, годовая производительность труда зависит, во-первых, от часовой производительности, во-вторых, от использованного времени в течение года).

Бухгалтерские методы включают в себя:

метод двойной записи;

бухгалтерский баланс;

другие бухгалтерские методы.

Графические методы включают в себя графики и диаграммы изменения экономических показателей на плоскости и в трехмерном пространстве.

Экономико-математические методы включают в себя следующие группы методов, объединенных по определенному признаку:

■ методы элементарной математики;

■ классические методы математического анализа, к которым относят дифференцирование, интегрирование и вариационное исчисление;

■ методы математической статистики, к которым относят методы изучения одномерных и многомерных статистических совокупностей;

эконометрические методы, включающие в себя производственные функции, методы «затраты - выпуск», к которым относят матричный технический промышленный финансовый план предприятия, межотраслевой баланс, национальное счетоводство;

■ методы математического программирования. К ним относят линейное, нелинейное, целочисленное, блочное и динамическое программирование;

■ методы исследования операций включают в себя управление запасами; методы определения технического износа и замены оборудования; теорию игр; теорию расписаний; теорию массового обслуживания; сетевые методы планирования и управления; марковские цепи;

■ методы экономической кибернетики, включающие в себя теорию систем и системный анализ, методы имитации, методы моделирования, деловые игры, методы распознавания образов;

■ математическая теория оптимальных процессов. Она состоит из максимума Пантрягина для управления технико-экономическими процессами, максимума Пантрягина для управления ресурсами.

Предпринятая попытка объединения экономико-математических методов в отдельные группы не является окончательной. Можно построить и другие группы экономико-математических методов.

Эвристические методы - это неформальные методы решения экономических задач, связанных со сложившейся хозяйственной ситуацией, на основе интуиции, прошлого опыта, экспертных оценок специалистов и других методов. Они включают в себя набор неформальных приемов и способов, позволяющих руководству предприятия решать поставленные задачи. К наиболее применяемым на практике можно отнести следующие методы:

■ метод мозгового штурма, представляющий собой опрос специалистов о предлагаемом решении какой-либо задачи. В поиске решения может участвовать группа или даже большой коллектив специалистов. Создается атмосфера, когда каждый участник предлагает свое решение поставленной задачи. В результате организатором этого опроса выбирается лучшее решение;

■ метод экспертных оценок заключается в том, что каждый специалист-эксперт оценивает предлагаемые ему решения. Эти решения могут быть оценены в баллах по десятибалльной или по какой-либо другой системе. Участвует в этом эксперименте группа специалистов. Им предлагаются проекты вариантов возможных решений. В конечном итоге выбирается вариант решения по среднему взвешенному показателю.

Психологические методы экономического анализа включают в себя в рамках закона спроса и предложения психологию покупателя и продавца, анализ технико-экономических и экономических ситуаций с позиции психологии.

Способы измерения влияния факторов в детерминированных моделях (Способы: цепных подстановок, абсолютных и относительных разниц, индексный, пропорционального деления, интегральный)

Одним из важнейших методологических вопросов в АХД является определениe величины влияния отдельных факторов на прирост результативных показателей. В детерминированном анализе для этого используются следующие способы: цепная подстановка, индексный, абсолютных разниц, относительных разниц, пропорционального деления и долевого участия, логарифмирования и интегральный метод.

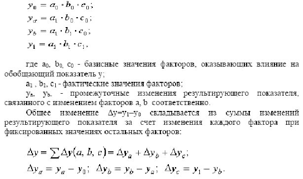
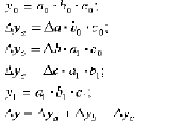
. Метод цепных подстановок. Метод цепных подстановок заключается в определении ряда промежуточных значений результативного показателя путем последовательной замены базисных значений факторов на отчетные. Данный способ основан на элиминировании. Элиминировать - значит устранить, исключить воздействие всех факторов на величину результативного показателя, кроме одного. Предполагается, что все факторы изменяются независимо друг от друга, т.е. сначала изменяется один фактор, а все остальные остаются без изменения, потом изменяются два при неизменности остальных и т.д.

В общем виде применение способа цепных постановок можно описать следующим образом:


Преимущества данного способа: универсальность применения; простота расчетов.

Недостаток метода состоит в том, что, в зависимости от выбранного порядка замены факторов, результаты факторного разложения имеют разные значения.

. Индексный метод Индексный метод основан на относительных показателях динамики, пространственных сравнений, выполнения плана, выражающих отношениe фактического уровня анализируемого показателя в отчетном периоде к его уровню в базисном периодe (или к плановому или по другому объекту).

С помощью агрегатных индексов можно выявить влияние различных факторов на изменениe уровня результативных показателей в мультипликативных и кратных моделях.

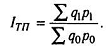
К примеру, возьмем индекс стоимости товарной продукции:

Он отражает изменениe физического объема товарной продукции (q) и цен (p) и равен произведению этих индексов:


Чтобы установить, как изменилась стоимость товарной продукции за счет количества произведенной продукции и за счет цен, нужно рассчитать индекс физического объема Iq и индекс цен Ip:


Если из числителя вышеприведенных формул вычесть знаменатель, то получим абсолютные приросты валовой продукции в целом и за счет каждого фактора в отдельности, т.е. те же результаты, что и способом цепных подстановок

. Логарифмический способ. Способ логарифмирования применяется для измерения влияния факторов в мультипликативных моделях. В данном случае результат расчета, как и при интегрировании, не зависит от месторасположения факторов в модели и по сравнению с интегральным методом обеспечивается более высокая точность расчетов. Если при интегрировании дополнительный прирост от взаимодействия факторов распределяется поровну между ними, то с помощью логарифмирования результат совместного действия факторов распределяется пропорционально доли изолированного влияния каждого фактора на уровень результативного показателя. В этом его преимущество, а недостаток - в ограниченности сферы его применения.

В отличие от интегрального метода при логарифмировании используются не абсолютные приросты результативных показателей, а индексы их роста (снижения).

Математически этот метод описывается следующим образом. Допустим, что результативный показатель можно представить в виде произведения трех факторов:

f=xyz

Прологарифмировав обе части равенства, получим:

lgf=lgx+lgy+lgz

Учитывая, что между индексами изменения показателей сохраняется та же зависимость, что и между самими показателями, произведем замену абсолютных их значений на индексы:

lg(f1:fo)=lg(x1:xo)+lg(y1:yo)+lg(z1:zo)

или

lgIf=lgIx+lgIy+lgIz

Разделив обе части равенства на lgIf и умножив на ∆f получим:

∆f=∆f(lgIx/lgIf)+∆f(lgIy/lgIf)+∆f(lgIz/lgIf)= ∆fx+∆fy+∆fz

Отсюда влияние факторов определяется следующим образом:

∆fx=∆f(lgIx/lgIf)

∆fy=∆f(lgIy/lgIf)

∆fz=∆f(lgIz/lgIf)

Из формул вытекает, что общий прирост результативного показателя распределяется по факторам пропорционально отношениям логарифмов факторных индексов к логарифму результативного показателя.

.Способ долевого участия и пропорционального деления. Способ долевого участия. Этот способ заключается в определении доли каждого фактора в общей сумме их приростов, которая затем умножается на общий прирост совокупного показателя. Этот метод применяется к аддитивным моделям и чаще всего для оценки влияния факторов второго или третьего порядков.

Для примера рассмотрим модель зависимости фонда заработной платы от средней заработной платы и численности персонала.


где ФЗ - фонд заработной платы;

ЗП - средняя заработная плата;

Ч - среднесписочная численность.

В свою очередь средняя заработная плата равна сумме средних выплат по тарифным ставкам, доплат, надбавок (ДН) и дополнительной заработной платы (ДЗ).

Модель примет вид:


Пользуясь способом разниц, рассчитаем влияние средней заработной платы и численности персонала на изменение фонда заработной платы по данным таблицы .

Итого: 68000 руб.

Таблица - Данные для расчёта

Показатель

Базисный период

Отчётный период

Отклонения

Фонд заработной платы, руб. в том числе по тарифным ставкам доплаты, надбавки дополнительная зарплата

240000   172000 44000 24000

308000   189000 81000 38000

+68000   +17000 +37000 14000

Среднесписочная численность, человек

15

16

+1

Среднегодовая заработная плата, руб. том числе тарифные ставки (ТС) доплаты, надбавки (ДН) дополнительная заработная плата (ДЗ)

16000   11467 2933 1600

19250   11813 5062 2375

+3250   +346 +2129 +775


Для определения влияния каждого вида выплат на изменение фонда заработной платы рассчитаем долю (D) влияния каждого вида выплат на среднюю заработную плату:


Влияние каждого вида выплат на фонд заработной платы составит:


Итого: 52000 руб.

Сведём полученные результаты в таблицу.

Таблица - Влияние факторов на фонд заработной платы

Фактор

Размер влияния, руб.

Доля влияния на фонд заработной платы, %

Доля влияния на среднюю заработную плату, %

Среднесписочная численность

16000

23,5


Средняя заработная плата, В том числе: по тарифным ставкам выплаты, надбавки Дополнительная заработная плата

52000  5538 34060 12402

76,5

  10,65 65,5 23,85

Итого

68000

100

100


Проведённый расчёт показывает, что увеличение фонда заработной платы на 23,5% вызвано ростом среднесписочной численности персонала и на 76,5% - изменением средней заработной платы.

. Интегральный способ. Элиминирование как способ детерминированного факторного анализа имеет существенный недостаток. При его использовании исходят из того, что факторы изменяются независимо друг от друга. На самом же деле они изменяются совместно, взаимосвязано и от этого взаимодействия получается дополнительный прирост результативного показателя, который при применении способов элиминирования присоединяется к одному из факторов, как правило, к последнему. В связи с этим величина влияния факторов на изменение результативного показателя меняется в зависимости от места, на которое поставлен тот или иной фактор в детерминированной модели.


Y=F/∑Xi

Использование этого способа позволяет получать более точные результаты расчета влияния факторов по сравнению со способами цепной подстановки, абсолютных и относительных разниц и избежать неоднозначной оценки влияния факторов потому, что в данном случае результаты не зависят от местоположения факторов в модели, а дополнительный прирост результативного показателя, который образовался от взаимодействия факторов, раскладывается между ними пропорционально изолированному их воздействию на результативный показатель.

На первый взгляд может показаться, что для распределения дополнительного прироста достаточно взять его половину или часть, соответствующую количеству факторов. Но это сделать чаще всего сложно, так как факторы могут действовать в разных направлениях. Поэтому в интегральном методе пользуются определенными формулами. Приведем основные из них для разных моделей.

. F=XY

∆Fx=∆XYo+1/2∆X∆Y; или ∆Fx=1/2∆X(Yo+Y1) (61,61.2)

∆Fy=∆YXo+1/2∆X∆Y; или ∆Fy=1/2∆Y(Xo+X1) (62,62.2)

. F=XYZ

∆Fx=1/2∆X(YoZ1+Y1Zo)+1/3∆X∆Y∆Z (63)

∆Fy=1/2∆Y(XoZ1+X1Zo)+1/3∆X∆Y∆Z (64)

∆Fz=1/2∆Z(XoY1+X1Yo)+1/3∆X∆Y∆Z (65)

3. F=XYZG

∆Fx=1/6∆X{3YoZoGo+Y1Go(Z1+∆Z)+G1Zo(Y1+∆Y)+Z1Yo(G1+∆G)}+

+1/4∆X∆Y∆Z∆G (66)

∆Fy=1/6∆Y{3XoZoGo+X1Go(Z1+∆Z)+G1Zo(X1+∆X)+Z1Xo(G1+∆G)}+

+1/4∆X∆Y∆Z∆G (67)

∆Fz=1/6∆Z{3XoZoGo+G1Xo(Y1+∆Y)+Y1Go(X1+∆X)+X1Yo(G1+∆G)}+

+1/4∆X∆Y∆Z∆G (68)

∆Fg=1/6∆G{3XoZoGo+Z1Xo(Y1+∆Y)+Y1Go(X1+∆X)+X1Yo(Z1+∆Z)}+

+1/4∆X∆Y∆Z∆G (69)

Для расчета влияния факторов в кратных и смешанных моделях используются следующие рабочие формулы.

1.  Вид факторной модели:

F=X/Y

∆Fx=(∆X/∆Y)ln│Y1/Yo│ (70)

∆Fy=∆Fобщ-∆Fx (71)

2.  Вид факторной модели:

F=X/(Y+Z)

∆Fx=(∆X/(∆Y+∆Z)) ln│(Y1+Z1)/(Yo+Zo)│ (72)

∆Fy=((∆Fобщ-∆Fx)/(∆Y+∆Z))* ∆Y (73)

∆Fz=((∆Fобщ-∆Fx)/(∆Y+∆Z))* ∆Z (74)

3.  Вид факторной модели:

F=X/(Y+Z+G)

∆Fx=(∆X/(∆Y+∆Z+∆G)) ln│(Y1+Z1+G1)/(Yo+Zo+Go)│ (75)

∆Fy=((∆Fобщ-∆Fx)/(∆Y+∆Z+∆G))* ∆Y (76)

∆Fz=((∆Fобщ-∆Fx)/(∆Y+∆Z+∆G))* ∆Z (77)

∆Fg=((∆Fобщ-∆Fx)/(∆Y+∆Z+∆G))* ∆G (78)

Таким образом, использование интегрального метода не требует знания всего процесса интегрирования. Достаточно в готовые рабочие формулы подставить необходимые числовые данные и сделать не очень сложные расчеты с помощью калькулятора или другой вычислительной техники.

. Метод абсолютных разниц. Метод абсолютных разниц является модификацией способа цепной подстановки. Изменение результативного показателя за счет каждого фактора определяется как произведение абсолютного прироста исследуемого фактора на базисную величину факторов, которые находятся справа от него и отчетную величину факторов, расположенных слева от него в модели.


. Метод относительных разниц. Метод относительных разниц также является одной из модификаций способа цепной подстановки. Применяется для измерения влияния факторов на прирост результативного показателя в мультипликативных моделях. Он используется в случаях, когда исходные данные содержат определенные ранее относительные отклонения факторных показателей в процентах.

Рассмотрим методику расчета влияния факторов этим способом для мультипликативных моделей типа V = А х В х С. Сначала необходимо рассчитать относительные отклонения факторных показателей:


Тогда изменение результативного показателя за счет каждого фактора определяется следующим образом:


Факторный анализ формирования прибыли от продаж и оценка запаса финансовой прочности

Факторный анализ прибыли организации ведется, исходя из порядка ее формирования. Формируя финансовые результаты, выделяем следующие факторы, оказывающие влияние на изменение значения прибыли от продаж: выручка от продажи, себестоимость, коммерческие расходы, управленческие расходы.

Количественная оценка влияния факторов осуществляется методом цепных подстановок:

Система «директ-костинг» строиться на базе деления всех затрат организаций на переменные (условно-переменные) и постоянные (условно-постоянные).

Одним из основных в системе «директ-костинга» является понятие маржинального дохода (МД). Он представляет собой выручку от продаж сверх переменных затрат

МД = ОР-Спер

С другой стороны, маржинальный доход является источником покрытия постоянных расходов (Спос) и образования прибыли

МД = Спос+П

При этом для каждого значения объема продукции прибыль определяется как разность между маржинальным доходом и постоянными затратами

П = МД-Спос

Порог рентабельности представляет собой сумму выручки, необходимой для покрытия полных затрат.

МД = Спос

Важнейшие понятия управленческого анализа себестоимости продукции (переменные и постоянные затраты, маржинальный доход, порог рентабельности, или критический объем производства) наглядно представлены на графике.

Безубыточность может быть выражена выручкой, которую необходимо получить (ОРкр), либо количеством продукции в натуральных единицах , которое нужно продать (qкр), чтобы обеспечить покрытие полных затрат. Точка qкр находиться на месте пересечения линии выручки с линией полной себестоимости продукции.

Формула для определения критического объема продаж в стоимостном выражении:

ОРкр="Спос " /(1−"dпер" )

или

ОРкр="Спос " /"dМД"

где "dпер" - доля переменных затрат в цене изделия; "dМД" - доля маржинального дохода в выручке продаж

"dМД "= "МД " /"ОР" = "ОР−Спер " /"ОР" = 1−"dпер"

Определение финансовой устойчивости (зоны безопасности)организации, если известен порог рентабельности, то ЗФУ определяется по формуле:

ЗФУ = ОР - Оркр

То есть он представляет собой превышение фактически достигнутой (или планируемой) выручки от продаж над критическим объемом.

В относительном выражении(в процентах к фактически полученному (планируемому) объему продаж)

ЗФУ ="ОР − ОРкр " /"ОР" х100

экономический факторный анализ

Зона безопасности показывает, на сколько процентов объем продаж выше критического, при котором рентабельность равна нулю. если, наоборот, выручка оказывается ниже порога рентабельности, то у организации возникает убытки, ухудшается финансовое состояние. в этом случае необходимо сокращать постоянные затраты для снижения порога рентабельности.

Похожие работы на - Теория экономического анализа

 

Не нашли материал для своей работы?
Поможем написать уникальную работу
Без плагиата!
Без нейросетей!