Криминалистическая трасология

  • Вид работы:
    Дипломная (ВКР)
  • Предмет:
    Основы права
  • Язык:
    Русский
    ,
    Формат файла:
    MS Word
    2,62 Мб
  • Опубликовано:
    2014-01-28
Вы можете узнать стоимость помощи в написании студенческой работы.
Помощь в написании работы, которую точно примут!

Криминалистическая трасология

Содержание

Введение

Глава 1. Понятие и сущность криминалистической трасологии и ее теоретические основы

.1 Сущность и задачи криминалистической трасологии

.2 Классификация следов

Глава 2. Современные возможности в исследовании трасологических объектов

.1 Работа со следами на месте происшествия

.2 Назначение и производство трасологических экспертиз

Заключение

Список использованной литературы

Приложения

Введение

В раскрытии и расследовании многих видов преступлений важное доказательственное значение имеет криминалистическое исследование следов. Трасология (от фр. la trace - "след" и греч. λόγος - "учение") - криминалистическое учение о следах, один из центральных разделов криминалистической техники, изучающий теоретические основы и закономерности возникновения следов, отражающих механизм совершения преступления; разрабатываются рекомендации по применению методов и средств обнаружения, изъятия и исследования следов в целях выяснения обстоятельств, значимых для раскрытия, расследования и предупреждения преступлений. Трасология представляет собой отрасль криминалистической техники, разрабатывающая научно-технические средства и методы обнаружения, фиксации и исследования следов с целью определения механизма следообразования, установления групповой принадлежности и индивидуальной идентификации следообразующих объектов и установления иных обстоятельств, имеющих существенное значение для раскрытия, расследования и правильного разрешения уголовного дела.

Ретроспективный анализ практики раскрытия преступлений, а также использования положений трасологии убедительно свидетельствует о прямой зависимости эффективности данной деятельности от научно-технического прогресса, от тех средств и методов, которые находят свое применение.

Цель данной работы - проанализировать теоретические положения трасологии, определить их эффективность и оптимизировать их место в криминалистике, а также внести предложения, направленные на совершенствование законодательства и практики его применения в рассматриваемой сфере.

Для достижения поставленной цели необходимо решить следующие задачи:

проанализировать и обобщить генезис теоретических представлений о сущности и задачах криминалистической трасологии, выявить приоритетные тенденции формирования и перспективные направления дальнейшего совершенствования криминалистического учения о трасологии;

исследовать правовую природу и классификацию следов, их значение в криминалистике;

определить особенности работы со следами на месте происшествия;

раскрыть особенности назначения и производства трасологических экспертиз. преступление криминалистика след трасологический

Объектом работы являются общественные отношения, связанные с трасологией, возникающие, развивающиеся и прекращающиеся в процессе обнаружения, изъятия и исследования следов в целях выяснения обстоятельств, значимых для раскрытия преступлений.

Предметом работы - закономерности деятельности по применению положений трасологии в процессе фиксации доказательственной информации.

Методологической основой данной работы является совокупность общенаучных и специальных методов познания, а также доктринальные и научные исследования отечественных и зарубежных авторов, а равно национальное уголовно-процессуальное законодательство Российской Федерации, соответствующее законодательство иностранных государств.

В частности, был использован метод материалистической диалектики, в основе которого лежит объективный анализ реальной действительности, позволяющий рассматривать явления во взаимосвязи и взаимообусловленности, в их динамике и развитии. Среди общенаучных методов в ходе исследования использовались также исторический, логический, социологический методы, которые позволили выявить наиболее существенное и закономерное и выразить это в научной, абстрактно-теоретической форме.

В частности, исторический метод исследования позволил проследить историю становления и развития правовой регламентации общественных отношений, связанных с трасологией. Логический метод позволил провести исследование на основе законов логики, с определением порядка и последовательности выработки правовых понятий и категорий. Социологический метод исследования связан с использованием статических данных, имеющих отношение к исследуемой проблеме.

Наряду с общими методами в работе использованы как обще-, так и частнонаучные методы исследования, в частности методы восхождения от частного к общему, от абстрактного к конкретному, структурно-функциональный метод и метод сравнительного анализа. В исследовании использованы специальные юридические методы: сравнительно-правовой, методы юридического моделирования, юридической логики и формально-юридический метод. В частности, формально юридический метод позволил описать и классифицировать классификацию следов.

Теоретической основой исследования послужили труды отечественных и зарубежных ученых криминалистов, таких как: Батищева В.И. , Бекетова М.Ю. , Белкин Р.С. , Беляева Л.Д. , Бердичевского Ф.Ю. , Винберг А.И. , Гаврилова А.К. , Герасимова И.Ф. , Грановский Г.Л. , Григорьева В. Н., Данова П.М. , Зеленского В. Д. , Ищенко Е. П. , Каплана Л. С., Карагодина В.Н. , Кобозева А.А. , Колдин В.Я. , Корухов А.Г. , Крутикова А.П. , Лаврова В.П. , Миндагулова А.X. , Митричев B.С. , Орлова В.Ф. , Пахомова Г.А., Ривмана Д.В. , Самищенко С.С., Сегай М.Я., Селиванов Н.А. , Шляхов A. Р. , Эйсман А.А., и других.

Глава 1. Понятие и сущность криминалистической трасологии и ее теоретические основы

.1 Сущность и задачи криминалистической трасологии

Ключевым процессом расследования преступлений выступает процесс доказывания, сущность которого заключается в собирании, исследовании, оценке, а также в использовании доказательств. Собирание доказательств предполагает проведение работы по обнаружению, фиксации, а также изъятию следов преступления, которые в криминалистике по общему правилу делят на материальные и идеальные. Помимо сказанного, поскольку преступление вызывает разнообразные изменения в окружающей среде, криминалисты выделяют следы преступления в широком и узком смысле слова. К первой группе относятся разнообразные материальные последствия, которые связаны с событием преступления (следы-предметы, следы-вещества, запаховые следы, звуковые и т.д.). К следам в узком смысле относят следы-отображения - материально фиксированные отображения признаков внешнего строения оставившего их объекта и (или) механизма следообразования.

Каждый объект, связанный с событием преступления, так или иначе отражает механизм совершения последнего. Изменения в неживой природе как форма отражения преступления наиболее часто проявляются в виде следов-отображений: отпечатков отдельных особенностей (в основном внешнего строения) взаимодействовавших объектов, повреждения, разрушения, деформации объектов и т.п. Указанные следы, механизм их образования, методы собирания и исследования, средства, приемы в целях выяснения обстоятельств, значимых для расследования и предупреждения преступлений, изучает трасология, которая именуется также криминалистическим следоведением.

Трасология на современном уровне представляет собой научный и методологический базис ряда как криминалистических, так и других судебных экспертиз. Вместе с этим методы трасологии довольно успешно подлежат применению в самых различных областях научных знаний, а именно медицине, археологии, геологии и т. д.

Трасология - криминалистическое учение о следах - отрасль криминалистической техники, которая изучает закономерности возникновения материально фиксированных следов преступления, разрабатывающая средства и методики обнаружения последних, их изъятия и исследования. (см. таблицу 1)

Таблица 1


Трасология определяет многие положения методологии ряда разделов криминалистики, а также судебной экспертизы. Теоретические основы и методы трасологии получили значительное использование в традиционных видах криминалистических экспертиз, а именно баллистических, документоведческих, материаловедческих, судебно-биологических, взрывотехнических, фоноскопических, товароведческих и многих других.

Сегодня целесообразно считать реализованными идеи о выделении в самостоятельные учения в рамках трасологии трасологической морфологии, а также трасологической механоскопии. Подтверждены практикой позиции о том, какое большое значение имеет знание технологических характеристик и параметров при исследовании объектов массового производства. В связи с этим чрезвычайно весомую актуальность в последние годы приобрели исследования контрафактной продукции, при изучении которой и выявлении признаков невозможно обойтись без использования тех либо других приемов и методов трасологии. В последнее время за счет появления новых объектов и соответственно решения новых задач, которые ставились перед экспертами, выделены новые виды трасологических экспертиз. В частности, в рамках транспортной трасологии - следует выделить экспертизу маркировочных обозначений; трасолого-волокноведческую - в материаловедческой трасологии и др.

Современная трасология в настоящее время представляет собой:

) совокупность методик работы со следами, которые возникают в результате физических, а также других процессов;

) научно-методическую основу трасологического и многих иных исследований, которые осуществляются в рамках криминалистических экспертиз;

) область знания, которая задействована в теории и на практике целым рядом наук.

В криминалистической литературе как самостоятельный раздел трасологии исследователи выделяют криминалистическую дерматоглифику - систему научных положений и разрабатываемых на их основе специальных средств и методов обнаружения, а равно фиксации, изъятия, сохранения, в том числе исследования дерматоглифических узоров, изображений для раскрытия, расследования и предупреждения преступлений. В частности Д.В. Исютин-Федотков обращает внимание на то, что криминалистическая дерматоглифика как раздел трасологии имеет свои предмет, объекты, формы, методы, систему, язык и задачи.

Как самостоятельный раздел особенной части трасологии выделяют гомеоскопию- раздел особенной части трасологии, в котором обобщены научные положения о закономерностях внешнего строения следообразующих частей тела человека и их материально-фиксированных отображений (следов).

Роль трасологии в борьбе с преступностью определяется возможностью получения криминалистически весомой информации о субъекте либо объекте, который оставил следы, его действиях (когда речь идет о человеке или животном), а равно о действиях с ним, приведших к образованию следов.

Трасология нацелена на практическое решение задач, которые связаны с установлением родовой (групповой) принадлежности объектов; индивидуальной идентификацией объектов по признакам, отобразившимся в следах; получением информации об отдельных особенностях объектов, оставивших следы; определением механизма образования следов и сопряженных с ним обстоятельств расследуемого преступления. В отдельных ситуациях криминалистический анализ следов позволяет выяснить причины и условия, которые способствовали совершению преступления, что облегчает разработку профилактических мероприятий, в том числе направленных на усовершенствование технической защиты объектов от преступных посягательств.

Теоретическая основа трасологии составляют положения философского учения об отражении и познаваемости окружающего мира. Трасология как и теория идентификации, основывается на ряде научных положений об индивидуальности объектов материального мира (каждый объект тождествен самому себе и может быть выделен из массы ему подобных по общим и частным признакам), относительной устойчивости внешнего строения твердых тел, а также способности объектов при взаимодействии в определенных условиях отображать внешнее строение друг друга (отображение всегда получается зеркальным).

Обязательная иллюстративность, которая принята в трасологии, как ни в каком ином научном и экспертном исследовании, позволяющая продемонстрировать, проверить и оценить полученные результаты, отличает эту область криминалистики от других, выступая ее неотъемлемой частью. Названная специфика распространяется также на любую иную сферу экспертных знаний, где используются приемы и методы трасологии. Все это лишний раз закрепляет мысль о том, что трасология - интегративная сфера научных знаний. Применение теории и практики трасологии в иных экспертизах осуществляется в двух направлениях:

использование теории и методов, которые требуют глубокого изучения основ трасологии (по общему правилу, это традиционные роды криминалистических экспертиз);

использование исключительно определенных приемов и методов (как правило, в нетрадиционных экспертизах). Однако и в этом случае надо хорошо знать практику трасологии, т. е. быть опытным экспертом.

В обоих случаях изучение трасологии должно продолжаться, поскольку теория данной науки разработана еще не до конца и она постоянно совершенствуется, получая познания из иных наук - механики, биомеханики, физики, химии и иных.

В некоторых сферах уже начался интенсивный процесс интеграции, взаимосвязи и взаимопроникновения научных теорий, но единых подходов и взглядов пока не выработано, поэтому необходимо начать систематизацию знаний для разработки их единой и целостной системы. В рассматриваемой ситуации теория криминалистической трасологии не только несет методологические функции, но и позиционируется как ядро научного мировоззрения, наделена общенаучным характером и по праву занимает руководящее место в процессе интеграции.

В археологии по материальным отражениям деятельности людей изучают историю человека и общества. Применяя положения криминалистической трасологии, учение о следах и следообразовании, взяв на вооружение методику экспертного эксперимента, археологи достигли вполне впечатляющих результатов. Прежде всего данные ученые научились дифференцировать следы, которые возникали на орудии производства при его изготовлении, от следов, образующихся в процессе эксплуатации данного орудия, что позволило многое прояснить в технологии изготовления орудий труда. Исключительно благодаря трасологическим методам удалось выявить использование орудия в двух, трех и более операциях, в отличие от типологического подхода, где археолог мог указать лишь на одну (С. А. Семенов, 1957, 1963, 1968 гг.).

В геологии, исходя из строения, состава, следов взаимодействия горных пород и т. п., изучают процессы и историю развития земной коры и земли. Следы взаимодействия при этом играют решающую роль. В минералогии с помощью трасологического метода и отпечатков (реплик) изучается поверхностная характеристика минерала. Исследуя различные особенности морфологии, определяют условия осадконакопления, образования песка и др.

Таким образом, трасология как криминалистическое учение о следах представляет собой отрасль криминалистической техники, которая изучает закономерности возникновения материально фиксированных следов преступления, разрабатывающая средства и методики их обнаружения, изъятия и исследования; определяет многие положения методологии ряда разделов криминалистики и судебной экспертизы; определяет многие положения методологии ряда разделов криминалистики и судебной экспертизы.

.2 Классификация следов

Формирование и развитие научных представлений и базовых понятий о следах и механизме их образования состоялось в криминалистике благодаря работам И.Н. Якимова, С.М. Потапова, Б.И. Шевченко и других. Классификационное деление следов на основе изучения механизма их образования, предложенное Б.И. Шевченко, положительно сказалось на концептуальном развитии криминалистического учения о следах. В криминалистической литературе справедливо отмечалось, что нельзя добиться универсальности в классификации, ориентируясь только на одно, хотя и весьма важное, основание. Классификации могут иметь различные основания, но при этом в них должно присутствовать объединяющее начало. Например, относительно классификации признаков в трасологии, предложенной Г.Л. Грановским, Р.С. Белкин писал: "Таким началом является отображение признаков в следе, и это объединяет все четыре классификации в единую систему".(см. таблицу 2)

Таблица 2


Под механизмом следообразования понимают такой процесс материального изменения при взаимодействии двух объектов, который приводит к образованию следа - отображения. Как справедливо указывает Ю.Г. Корухов, объем и качество информации об объектах существенно зависят от следового контакта, который, в свою очередь, "обусловлен системой сил, определяющих направление взаимных перемещений".

Г.Л. Грановский разделил все трасологические следы по признакам, отображающим специфические свойства следообразующих объектов, на четыре группы: гомеоскопические, механогомические, механоскопические и следы животных. Характерным признаком первой из названных групп следов было названо непосредственное отражение в следе свойств человеческого тела в целом и его отдельных частей. Относительно механогомической группы следов отмечено, что в них также отражаются свойства человеческого тела и в то же время различных предметов (обуви, одежды), надетых на тело, или предметов, заменяющих части человеческого тела и выполняющих в определенной мере их функции (протезы, костыли) (там же).

Следы, образующиеся на месте происшествия являющиеся результатом отражения преступной деятельности чрезвычайно многообразны. Вследствие этого в науке криминалистике разрабатывались и продолжают разрабатываться самые разнообразные основания для классификации следов. При этом целесообразно принимать во внимание последствия научно-технического прогресса, к числу которых, по мнению Е.П. Ищенко, относятся "расширение следовой картины совершаемых преступлений, появление новых, нетрадиционных следов, могущих быть использованными в целях раскрытия и расследования преступлений, доказывания виновности злоумышленников".

Следы-отображения возникают при взаимодействии двух объектов - следообразующего (объект, оставляющий след) и следовоспринимающего (тот, на котором след остается). Поверхности объектов, соприкасающиеся в ходе следообразования, называют контактными, а сам факт их взаимодействия - следовым контактом.

Под механизмом следообразования понимают совокупность факторов, определяющих процесс образования следов-отображений в ходе взаимодействия объектов; процесс материального изменения при взаимодействии двух объектов, который приводит к образованию следа - отображения. Как справедливо указывает Ю.Г. Корухов, объем и качество информации об объектах существенно зависят от следового контакта, который, в свою очередь, "обусловлен системой сил, определяющих направление взаимных перемещений".

Речь идет о сущности явления, которое повлекло образование следа, состоянии объектов при их взаимодействии, а также о характере и результате воздействия. При следовом контакте объекты подвержены физическому, химическому, а также иному воздействию. Среди различных видов физического взаимодействия трасологию, по общему правилу, интересуют следы механического воздействия.

По источнику происхождения (виду следообразующего объекта) выделяют:

.        следы человека;

.        следы животных;

.        следы орудий;

.        инструментов;

.        механизмов;

Целесообразно обратить внимание на то, что человек является источником не только всех гомеоскопических и механогомических, но и механоскопических следов, но с разной степенью участия в их образовании. Отображаемые в следах признаки также в разной мере зависят от действий человека либо эта зависимость отсутствует вовсе. Так, при оставлении следов кожного покрова, в том числе папиллярных узоров губ, ушных раковин и др., человек напрямую контактирует со следовоспринимающим объектом. Такие следы и процесс их образования непосредственно зависимы от человека.

Аналогичным образом действия человека отражаются в следах обуви, одежды (в том числе перчаток), различных протезов. Вместе с тем предметы одежды, обуви не являются частями тела человека. В следах, оставляемых такими объектами при одинаково повторяемых человеком движениях, признаки отображаются более вариабельно, чем в следах вышеназванной группы. Это происходит из-за неполной зависимости таких объектов от действий человека при следовом контакте. Наиболее значительно независимость проявляется при оставлении следов мягкими, в том числе изготовленными из эластичных материалов, предметами, а также при несоответствии их размера в сторону увеличения, например обуви по отношению к стопам ног или перчаток к кистям рук. Следы, оставляемые объектами названной группы, мы предлагаем называть опосредованно зависимыми от человека.

Несколько иная зависимость обнаруживается при образовании следов простейшими инструментами и орудиями, работу которыми человек производит непосредственно руками. С одной стороны, рабочие части таких инструментов находятся на некотором удалении от рук человека, с другой - они жестко зависимы от его действий, как и отображаемые при этом признаки. Наиболее очевидно это проявляется в динамических следах. Работая стамеской, отверткой, отмычкой, ножом и т.п., человек часто меняет положение инструмента, что закономерно приводит к изменению отображения признаков следообразующего объекта. Перед экспертным экспериментом, проводимым для воспроизведения такого рода следов, трасолог чаще всего имеет лишь приблизительные данные о положении орудия. Точные же величины фронтального и встречного углов орудия относительно следовоспринимающей поверхности эксперту приходится определять путем многократных опытов.

Именно поиск нужного положения инструмента в экспериментальной стадии идентификационной трасологической экспертизы является самой трудной частью исследования. Для простейших ручных орудий, назначение которых предполагает оставление в основном статических следов (молоток, лом, фомка и т.п.), субъективная составляющая их образования менее выражена, чем при оставлении динамических следов. Независимо от угла наклона таких орудий к следовоспринимающей поверхности объекта направление давления (удара) часто совпадает с его осью (при ударе ломом) либо с перпендикуляром к рабочей плоскости орудия (при отжиме монтировкой). Вместе с тем, воздействуя на следовоспринимающий объект такими "немеханизированными" орудиями, в силу физиологических свойств человек не может обеспечить устойчивого направления воздействия орудия и строгой статичности следового контакта. Разумеется, подобные следы можно оставить и не простейшим инструментом, например отбойным молотком, но только в том случае, если манипулировать им как "монолитным" предметом, а не механизмом.

Таким образом, следы, оставляемые подобными орудиями, характеризующиеся удаленностью рабочей части от рук человека и в то же время зависимостью от его действий, влияющей на отображение признаков, думается, уместно назвать дистанционно зависимыми от человека.

Для различных механизмов, в том числе ручных инструментов, имеющих в своей конструкции шарнирные (осевые) или винтовые соединения, характерен принципиально иной механизм следообразования. Здесь отсутствует непосредственная зависимость между человеком как субъектом следообразования и образуемыми следами, которая выражается в невозможности влиять на формирование отображаемых признаков. К таким следообразующим объектам относятся производственные механизмы, транспортные средства, стрелковое оружие, "механизированные" инструменты: клещи, кусачки, пассатижи, тиски, пломбиры, ножницы, ножи гильотинного типа и др.

Движения рабочих частей таких инструментов неизменно повторяются. Фронтальный и встречный углы постоянны. Работая, например, ножницами или кусачками, человек хотя и прилагает мускульную силу, но в силу наличия шарнирного соединения влиять на отображение признаков не может. При оставлении статических следов, например, слесарными или пломбировочными тисками влияние человека на отображение признаков может выражаться лишь в неполном следовом контакте, в результате которого рельеф плашек отобразится частично. Однако полный следовой контакт таких инструментов всегда несет объективные признаки следообразования. Общая закономерность для оставляемых такими объектами следов позволяет назвать их независимыми от человека, то есть объективными следами. Под объективными следами в трасологии следует понимать такие материально-фиксированные отображения, образование которых инициируется человеком, но происходит при невозможности влиять на формирование признаков.

Все субъективные следы, которые человек оставляет частями тела, предметами одежды, обуви, перчаток и т.п., а также простейшими инструментами, не имеющими в своей конструкции шарнирных (осевых) или винтовых элементов, объединяет одно классифицирующее начало - зависимость отображения признаков объекта в следе от субъекта следообразования. Для субъективных динамических следов определяющим признаком является возможность изменения в процессе следообразования фронтального и (или) встречного углов следообразующего объекта по отношению к воспринимающей поверхности.

Следы рук и ног человека. Дактилоскопия является разделом трасологии, который посвящен изучению свойств и строения узоров на коже пальцев рук человека в целях использования их следов для идентификации личности. (Рис. 1) При этом пальмоскопия изучает с той же целью рельеф кожи ладоней, плантоскопия - рельеф кожи стоп человека.

Рис. 1 Дактилоскопия - метод идентификации личности человека по отпечаткам

Отпечатки пальцев рук с давних пор подлежат применению для отождествления личности. Во многих государствах, в том числе в Древней Руси был обычай заверять документы, прикладывая к ним палец (отсюда пошло, выражение сохранившееся до наших дней - "руку приложил"). Развитие дактилоскопии связано с именами Марчелло Мальпиги (1628 - 1694), который дал научное описание папиллярных линий на коже пальцев, и Яна Пуркинье (1787 - 1869), который первоначально классифицировавшего папиллярные узоры. В 1905 г. в отдельных государствах Южной Америки, а с 1906 г. - в России была введена дактилоскопическая регистрация преступников, в том числе и бродяг.

Коже человека присуще сложное строение, тонкий поверхностный слой которой называют эпидермисом, а находящийся под ним основной слой кожи - дермой.(Рис. 2) Дерма также состоит из 2-х слоев: верхнего - сосочкового и нижнего - сетчатого. Эпидермис отображает рельеф сосочкового слоя дермы, в связи с чем на пальцах, ладонях рук и ступнях ног существую (видны) так называемые папиллярные линии - П-образные возвышения шириной до 0,7 мм, высотой до 0,4 мм, которые разделены бороздками - углублениями шириной до 0,3 мм. Рисунок, который образован этими линиями, именуется папиллярным узором. Помимо папиллярных линий элементами рельефа кожного покрова кистей рук и ступней ног выступают флексорные (сгибательные) линии, белые линии (морщины, складки, которые возникают вследствие потери кожей эластичности), тонкие линии (выступы на дне бороздок), а также поры (воронкообразные отверстия для выделения пота).

Рис. 2 Строение кожи человека

С позиций криминалистики важнейшие свойства узоров на коже кистей рук и ступней ног человека - их индивидуальность, устойчивость и восстанавливаемость.

Всякий объект материального мира наделен индивидуальностью. Ее наглядное проявление в системе признаков, которые характеризуют рельеф кожи на пальцах, ладонях рук и ступнях ног, обеспечивающее высокую информативность папиллярных узоров, позволяет отнести следы рук и босых ног к наиболее надежным и простым в использовании средствам идентификации личности. Более чем за 100 лет в мировой практике дактилоскопирования отсутствовали случаи полного совпадения деталей папиллярного узора у людей, подвергавшихся дактиласкопированию. На пальцах одного человека совокупность деталей равным образом не повторяется.

Характеризуя устойчивость папиллярных узоров, целесообразно отличать собственно устойчивость узора, под которой понимают неизменяемость его строения с течением времени, а также устойчивость узора к деформации, появившейся в момент следообразования. Собственная устойчивость узоров чрезвычайно высока: сформировавшись на 3 - 4-м месяце внутриутробного развития эмбриона, папиллярные линии первые 18 - 20 лет меняются лишь в размерах вместе с ростом организма; в старости папиллярные линии немного сглаживаются, увеличивается число морщин, но тип и детали узора, их взаиморасположение сохраняются.

Высокая степень собственной устойчивости узоров обеспечивается, таким биологическим свойством человеческого организма, как регенерация, представляющей собой способность разрушенных тканей в первоначальном виде самовосстанавливаться), проявляющимся в восстанавливаемости папиллярных узоров, которые после повреждения эпидермиса со временем восстанавливаются в прежнем состоянии (принимают прежний вид). Повреждение дермы влечет появление шрамов, которые искажают некоторые участки папиллярного узора. Вместе с тем, сами шрамы являются дополнительными индивидуализирующими человека признаками.

В отличие от собственной устойчивость папиллярного узора к деформации в момент образования следов невысока, поскольку кожа отличается эластичностью. Растяжение и сжатие кожи на ее отдельных местах в зависимости от направления и величины усилия при следообразовании приводят к тому, что признаки, которые характеризуют строение папиллярного узора либо отдельных линий, отображаются с искажением, иногда значительным, что нужно принимать во внимание в процессе идентификации личности по следам рук и босых ног.

Особенности папиллярных узоров безусловно позволяют их классифицировать, что облегчает регистрацию и розыск граждан. Для классификации весьма удобны узоры на ногтевых фалангах пальцев рук, именно они используются при дактилоскопической регистрации живых лиц.

В папиллярных узорах на ногтевых фалангах пальцев можно различить три потока папиллярных линий: один располагается в центре и определяет тип и вид узора, 2 иных потока получили название периферическими - верхний поток огибает центральный по дуге вдоль края пальца, а нижний проходит параллельно межфаланговой (сгибательной) складке. Участок узора, в котором сближаются все потоки, именуется (из-за внешнего сходства с буквой греческого алфавита) как дельта.

Выделяют три типа папиллярных узоров, а именно дуговые, петлевые, а также завитковые.(Рис. 3) Дуговые узоры, которые составляют где-то 5% общего числа, наиболее просты по строению: папиллярные линии центрального потока начинаются у одного бокового края пальца, волнообразно изгибаются и заканчиваются у иного его края. В дуговых узорах дельты нет. В петлевых узорах (они наиболее распространены - 65% общего числа) папиллярные линии центрального потока от одного бокового края пальца проходят вверх к центру, загибаются, образуя петлю, и возвращаются к тому же краю пальца. Участок петли в месте максимального изгиба папиллярных линий называется головкой, остальная часть - ножкой петли. Если ножка петли обращена к мизинцу, петлевой узор именуется ульнарным, если к большому пальцу - радиальным. В петлевых узорах есть одна дельта. Папиллярные линии в центре завиткового узора (их приблизительно 30%) располагаются по кругу, эллипсу, а также спирали. В завитковом узоре, по общему правилу, две дельты, однако их может быть еще больше.

Рис.3 Типы папиллярных узоров : дуговой,петлевой,завитковый.

Типы, а также виды папиллярных узоров, направление и ширина потока папиллярных линий, взаиморасположение их частей и элементов узора (дельт), количество линий между заранее установленными точками (по обыкновению между центром узора и дельтой), размерные характеристики папиллярных линий, расположение флексорных, белых, тонких линий, а равно некоторые иные признаки относятся к общим.

В качестве частных признаков, которых насчитывается свыше двух десятков, рассматриваются:

а) детали строения папиллярного узора - начало и окончание папиллярной линии (определяются сообразно движению часовой стрелки), разветвление и слияние линий, крючок, глазок, островок, мостик и т.п.;

б) детали строения отдельных папиллярных линий - изгиб, утонение, форма краев папиллярной линии, излом, утолщение. Для индивидуальной идентификации лица, которое оставила след, целесообразно, чтобы в следе отобразилась неповторимая совокупность частных признаков, по обыкновению из 6 - 12, в зависимости от частоты встречаемости каждого из указанных признаков.

Целесообразно отметить, что длительное время в трасологии развивались исследования в основном в отношении следов рук, ног, губ, зубов и ногтей человека. Между тем, названные следообразующие участки даже в совокупности занимают около 10% всей площади следообразующей поверхности тела человека. В то же время на месте совершения преступления остаются следы и иных участков тела человека, которые, как правило, не используются на практике, однако содержат важную информацию идентификационного характера, которая способствует раскрытию и расследованию преступлений. К ним, в частности, относят следы кожного покрова человека, которые не имеют папиллярные узоры: следы лба, носа, губ, подбородка, щек, ушных раковин, в т.ч. локтей и коленей.

Следы кожного покрова человека, который не имеет папиллярного узора, - по мнению А.С. Татарчук, - материально - фиксированные отображения внешнего строения поверхности разнообразных участков кожи человека, которая обладает неповторимым своеобразием макро (микрорельефа), характерного для ее конкретного индивидуального участка.

В зависимости от вида следообразующей поверхности классификация следов позволяет все следы кожного покрова человека, который не имеет папиллярного узора, разделить на 9 групп, которые включают самостоятельные подгрупп, а именно следы лба, носа, губ (а) верхней, б)нижней), подбородка, щек (а) левой, б)правой), б) ушных раковин (а)левой, б)правой), локтей (а)в согнутом состоянии, б) в разогнутом состоянии), коленей (а) в согнутом состоянии, б) в разогнутом состоянии), другие следы кожного покрова человека, который не имеет папиллярного узора.

На основании вышеизложенного, с точки зрения трасологии, выделяет следующие следообразующие области: ротовую, подбородочную, лобную, носовую, щечные, ушные, коленные области, локтевые. При этом дополнительной классификацией может считаться выделение парных и непарных областей следообразующих участков: парные - щечная, ушная, локтевая и колейная, непарные - лобная, носовая, ротовая, а также подбородочная,

На основании механизма следообразования, все многообразие следы кожного покрова человека делятся на 2-е группы: поверхностные и объемные следы. Данные группы - исходные и включают несколько подгрупп.

Объемные и поверхностные следы являются статическими, динамическими, а также локальными и периферическими. Статические следы, по общему правилу, подходят для идентификации человека, динамические - не пригодны для отождествления человека. Между тем, они могут быть использованы для решения диагностических задач (в частности, по указанным следам представляется возможным определить количество лиц, время их нахождения на месте обнаружения следов и некоторые иные детали).

По способу следообразованияв литературе выделяют: следы касания (отображается незначительный участок следообразующей поверхности кожного покрова - след кончика носа на стеклянной поверхности), нажима (на следообразующей поверхности отмечается не только внешняя структура рельефа кожного покрова, но и внутреннее строение следообразующей поверхности -след коленной чашечки на застывшей глине), захвата (характерным является для парных следообразующих поверхностей кожного покрова - след губной области (верхней каймы губи нижней) на поверхности фильтра сигареты).

В классификации видов следов ног, как объектов трасологической экспертизы, главное место занимают следы босых ног человека. Во многом данное обстоятельство обусловлено их редкой встречаемостью и, как следствие, чрезвычайно нечастой практикой изъятия указанных следов с мест происшествий. Между тем целесообразно обратить внимание на высокую идентификационную значимость следов босых ног, особенно при отождествлении неопознанных трупов. По сведениям ГИЦ каждый год в нашей стране регистрируются 25-35.000 трупов неизвестных лиц, что составляет 8-10% от всех случаев подтвержденной насильственной смерти. Изменение внешнего облика погибших ввиду повреждающих факторов и развития трупных явлений, отсутствие полноценных сведений о пропавших без вести усложняют, а довольно часто делают невозможным установление их личности.

Характер образования следов - отображений босых ног человека оказывают влияние: материал воспринимающей поверхности (твердый, мягкий, пористый и т.п.), вещество следа (пот, пыль, жир, кровь и т.п.), следообразующий участок подошвенной поверхности стопы человека и ее двигательные возможности (подвижность), а также возможность соприкасаться с воспринимающей поверхностью, сила, направление, время взаимодействия и иные факторы.

Учет указанных данных позволяет определить механизм следообразования определенного следа, который обнаружен на месте происшествия, объяснить характер искажения в следах общих и частных признаков, предположить о действиях лиц на месте совершения преступления, их физических данных и особенностях поведения.

Проведенные эксперименты позволяют сделать вывод, что при идентификации человека по отображениям папиллярных узоров, содержащим 7 признаков и более, случайное совпадение чужих отпечатков практически невозможно за счет свойств самого объекта. Вместе с тем исследование практики работы экспертов свидетельствует, что идентификационные ошибки имеют место. При этом установлено, что основная причина ошибочных выводов экспертов при малой информативности следов - "человеческий фактор", т.е. ошибка эксперта.

Еще одной весомой проблемой является грубое нарушение экспертами методики работы со следами рук. Оно заключается в том, что технологическая цепочка методических приемов работы со следами рук начиная от их обнаружения на месте происшествия и до формирования заключения дактилоскопической экспертизы экспертами не выполняется в полном объеме. Вследствие этого у участников уголовного процесса появляются сомнения в том, что след, на результатах исследования которого построен положительный вывод дактилоскопической экспертизы, является именно тем следом, который был обнаружен на месте преступления. То есть нарушается методический порядок работы с вещественным доказательством, который может гарантировать относимость следа к событию преступления.

К сожалению, в современных методических пособиях по дактилоскопии трудно найти в компактном виде всю технологическую цепочку приемов, методов и средств, которые обязательно должны быть в полноценном дактилоскопическом исследовании следов рук от момента их обнаружения на месте преступления до момента составления заключения дактилоскопической экспертизы. Как правило, такие рекомендации разбросаны по различным главам пособия и не воспринимаются лицами, осуществляющими исследование следов рук, как единое целое.

Следы крови, выделений, запаховых следов и волос человека - часть системы следов преступления, считаем их наиболее важными в расследовании насильственных деяний, поскольку их участниками (жертвы и преступники) являются люди . Следствие объективно должно уделять больше внимания этим доказательствам вины привлекаемых лиц, - информации, заложенной в подобных биологических объектах Необходимость ее использования, полагаем, будет расти, т.к. ориентирование расследования лишь на "говорящие" доказательства (показания и т.п.) в современных условиях фактически исчерпало себя.

В криминалистической литературе практически отсутствуют сведения о современных возможностях и методах исследования биологических объектов. Учебники и пособия, программы криминалистики в учебных заведениях юридического профиля, нельзя не признать соответствующим насущным запросам практических подразделений, что не способствует повышению качества работы со следовой информацией в процессе расследования. Изложенные в них материалы либо традиционно освещают только узкую группу следов (отпечатков) человека, изучаемых трасологией, или дополняют их классификацией, а именно, следы-предметы и вещества (криминалистическое учение о следах), либо называют следы биологической природы в краткой описательной манере (наиболее чаще - форма следов крови) и довольно часто включают не только устаревшие и неполные данные об указанных объектах, их выявлении и исследовании, но в ряде случаев и ошибочные положения, противоречащие их научной и практической значимости. В частности, о запаховых следах человека в основном повторяются сведения 30-летней давности - начале становления одорологии, которые искажают ее современное состояние и преуменьшающие современные возможности экспертизы запаховых следов (с помощью биодетекторов-собак) в расследовании тяжких преступлений.(Рис. 4,5,6)

Рис.4 Сбор запаха с дверной ручки

 

Рис. 5 Сбор запаха с сиденья автомобиля

Рис. 6 Экспертиза запаховых следов с помощью биодетекторов - собак

Следовательно, имеет место как запаздывание внедрения в практическую деятельность органов предварительного расследования и суда современных достижений судебной биологии и медицины и, соответственно, использования криминалистических приемов и средств в работе.

В настоящее время, совершенно справедливо полагает Т.Н. Шамонова, с учетом роста количества тяжких преступлений против личности (убийств, сопряженных с изнасилованием) необходимо формировать в системе криминалистической регистрации МВД РФ новых видов учетов, а именно биологических объектов, путем закрепления в нормативных актах их создания, порядка и ведения: базы данных и банков ДНК, которая выделена из спермы, а также запаховых следов возможных преступников. Выбор названных объектов регистрации основан на специфике расследуемых дел, когда на месте происшествия вероятность оставления преступниками запахового комплекса, а в преступлениях сексуального характера и следов спермы, наиболее высокая, чем иных следов. Создание генетических учетов предусматривалось в Федеральных программах по борьбе с преступностью в 1994-1997 гг., однако позднее их не указывали. Вместе с тем использование названных учетов в виде экспериментов в регионах России (банки ДНК, запахотеки) показало эффективность данных учетов в розыске преступников и в доказывании.

Следы животных хотя и достаточно редкий вид в практике трасологических экспертиз, тем не менее данные следы имеют весомое доказательственное значение при раскрытии и расследовании отдельных преступлений.

Классификация следов животных, на основе использования их временно-пространственных и количественно-качественных признаков. Следы по количественному признаку целесообразно разделить на: одиночные следы и групповые. При этом групповые следы состоят из структурного признака на однородную группу (дорожка следов одного животного) и разнородную группу (дорожки следов нескольких животных) Групповые следы равным образом различаются по пространственному признаку (взаиморасположению следов) разнообразные (хаотичные) и направленные следы, по времени образования следов образованные одновременно и разновременно. По качественным признакам следы животных делятся, исходя из решаемых диагностических, классификационных и идентификационных задач.

Следы животных по количественному признаку целесообразно разделить на одиночные, а также групповые следы. При этом групповые следы подразделяются по структурному признаку: на однородную группу (к примеру, дорожка следов одного животного), а также разнородную группу (к примеру, дорожки следов нескольких животных). Групповые следы, помимо прочего, различаются по пространственному признаку (взаиморасположению следов) хаотичные и направленные следы, по времени образования следов, следы, которые образованныкак разновременно, так и одновременно.

Следы животных по качественным признакам можно разделить на:

) след, который позволяет решать классификационные задачи (по общему правилу, след, непригодный для идентификационного исследования, но позволяющий решить некоторые классификационные задачи типа различения следа животных от иных следов либо распознавания конкретного следа как следа животного;

) след, который позволяет решать общие диагностические задачи (след, который не пригоден для идентификации, однако позволяющий его использовать в целях решения диагностических задач, таких как установление давности, последовательности и механизма образования следов, определение направления движения животных);

) след, который позволяет решать частные диагностические задачи. При исследовании дорожки следов ног животных, например, могут быть определены особенности походки, постановки ног животного, оставившего следы;

) след, который позволяет решать задачи на уровне групповой идентификации (след, не пригодный для индивидуальной идентификации, но позволяющие решать групповые идентификационные задачи типа определения конкретного вида животных;

) след, который позволяет решать задачи, связанные с индивидуальной идентификацией (след, в котором выявляется достаточное количество признаков, составляющих неповторимый, индивидуальный комплекс, используемый для отождествления определенного животного).

При расследовании хищений скота существенное значение имеют исследования следов ног животных и изучение тавра. Каждый из этих видов следов наделен определенной спецификой. Кратко охарактеризуем их особенности. Тавро - это клеймо, выжигаемое на шерсти или коже животного (лошади, коровы). При хищениях скота поверх уже имеющегося ставят другое тавро в целях изменения рисунка. Изучение специальной литературы свидетельствует что, таврение животных имеет глубокую историю и берет начало от родового общественного строя на территории нашей страны, о чем свидетельствуют исследования, проведенные российскими и монгольскими учеными. К примеру, до сих пор некоторые народности Монголии носят название тавра, которое применялось в далеком прошлом в их племени. Формы тавра изменялись по мере развития цивилизации в Монголии. В качестве формы тавра использовались буквы монгольской, индийской, тибетской, китайской, турецкой и славянской письменностей, а также арабские цифры либо символические изображения солнца, луны, гор, рыб, огня, звезды, воды и птиц.

Таким образом, с увеличением качественных характеристик следов повышается уровень информационной значимости следов, указанную классификацию следов животных можно распространять также и на иные виды следов, в том числе следов рук человека.

Следы орудий взлома.(см. таблицу 3)

Значительную роль при расследовании отдельных видов преступлений отдается следам орудий, инструментов, механизмов, среди которых самостоятельную группу составляют следы взлома. Под взломом понимают вскрытие запертого объекта с преступной целью, в т.ч. проникновение в помещение либо хранилище посредством отпирания замка подобранным, поддельным ключом либо с помощью отмычки; вывода из строя запирающего устройства; повреждения (разрушения) преграды. В зависимости от способа взлома объектами трасологического исследования становятся разнообразные запирающие устройства и следы орудий взлома.

Таблица 2

Орудии взлома - самые разнообразные орудия и инструменты, которые задействованы при взломе. Общеизвестно, инструменты - это технические приспособления, с помощью которых производится некая работа или действие. Взлом целесообразно осуществлять с использованием инструментов хозяйственно-бытового или другого социально полезного назначения, инструментов, приспособленных для взлома, а равно специально изготовленных в преступных целях. В трасологии термин, обозначающий "орудие" (синоним слова "инструмент") применяется, когда ведут речь об орудиях взлома, которые не являются инструментами. Это различные предметы (металлические пруты, камни, кирпичи и т.д.), специально припасенные или подобранные преступником на месте, использованные им при взломе.

Орудия взлома по принципу действия в наиболее общем виде целесообразно подразделить на ударные (кувалды, молотки), отжимные (ломы, гвоздодеры), зажимные (клещи, плоскогубцы), колющие (шила, вилы), режущие (ножи, стамески), рубящие (топоры, зубила), пилящие (напильники, ножовки), перерезающие (ножницы, кусачки), сверлящие (дрели, коловороты).характер следов орудий взлома. От вида следообразующего объекта зависит на запирающих устройствах и преградах. По следам орудий взлома представляется возможным определить положение орудия в момент их образования, а также направление воздействия на объект и иные особенности механизма следообразования, которые отражают характер действий взломщика. Как по статическим, так и по динамическим следам целесообразно установление групповой принадлежности и отождествление орудия взлома.

) имеются ли на объекте следы воздействия орудия взлома (инструмента); если да, каким является механизм их образования;

) не оставлены ли следы представленным орудием (инструментом);

) с какой стороны взломана преграда;

) каким видом орудия взлома (инструмента) оставлены следы.

) одним или несколькими орудиями оставлены следы; если несколькими, то в какой последовательности?

В качестве запирающих устройств подлежат использованию замки (конструкции, механизм которых в действие приводится ключом),а также запирающие приспособления. Последние подразделяются на самостоятельные (задвижки, щеколды и иные) и вспомогательные (петли, кольца и т.п.), которые применяются в комплекте вместе с запирающим устройством.

Замки по назначению делят на дверные, сейфовые, гаражные и т.д.; по способу крепления к объектам - съемные (навесные), а также постоянные (врезные и накладные); по способу запирания выделяют замки: а) ригельные, кодовые, винтовые, магнитные; б) автоматические (самозапирающиеся),а также неавтоматические.

Запирание и отпирание большинства замков взаимосвязано с передвижением в них специальной детали - ригеля. В зависимости от того, как устроен механизм удержания ригеля в положении "заперто/открыто", ригельные замки классифицируют следующим образом: пружинные (ригель в наружном положении удерживается подпирающей его пружиной), реечные (ригель, подпираемый возвратной пружиной, перемещается при помощи комбинации выступов и пазов на стержне ключа), цилиндровые (ригель перемещается при повороте цилиндра, вставленного в неподвижный патрон), сувальдные (положение ригеля определяется тем, в какой выемке окна сувальды находится ригельная стойка, крепящаяся к его основанию).

Несанкционированное вскрытие объекта чрезвычайно часто проходит путем отпирания замка подобранным или поддельным ключом, а также отмычкой, которые специально изготовлены в преступных целях инструментом, случайным предметом, а равно за счет отжима ригеля. При использовании поддельного ключа, который не входит в комплект замка, а специально изготавливается в преступных целях следов, по общему правилу, не остается.

На применение подобранного ключа (ключ, который предназначен для отпирания одного замка, использованный при отпирании иного) либо отмычки (приспособление для отпирания замков определенного типа) указывают следы в виде царапин на внутренних деталях механизма замка, локализация которых не совпадает с эксплуатационными следами, образуемыми при использовании штатного ключа.

Взлом врезного или накладного замка нередко осуществляется путем отжима ригеля. Между запорной планкой и замком вводится твердый предмет, к примеру, стамеска, лом, нож и т.п.), концом которого ригель утапливается в короб замка. При этом на ригеле появляются царапины, а на скреплявшихся замком створках иной раз остаются объемные следы, которые отражают форму и особенности рабочей части орудия взлома.

Навесные замки преступники довольно часто взламывают, разрушая дужку замка - перепиливают, перекусывают ее или вырывают из короба. Равным образом перепиливают или вырывают запирающие приспособления к навесным замкам. (Рис. 8)

Рис. 8 След перекусывания дужки навесного замка

Для того чтобы сохранить следы на внутренних деталях механизма замка, при осмотре объектов взлома запрещено осуществлять какие-либо манипуляции с замком, при которых могут образоваться новые, которые не связанны с расследуемым событием следы. Замок и ключи к нему, объекты (а также их фрагменты) со следами взлома изымают, направляют на трасологическую экспертизу. В случае когда невозможно изъять в натуре объектов со следами взлома поверхностные следы-наслоения перекопировывают на дактилопленки (в качестве материала для сравнительного исследования необходимо изъять с поверхности взломанного объекта пробы краски, ржавчины, пыли и т.п.), а с объемных следов с помощью пластилина или полимерных материалов изготавливают слепки.

При осмотре каждого взломанного объекта (преграды), особенно когда его вскрытие потребовало значительных физических усилий, надо предпринимать меры к обнаружению микрообъектов, следов рук, ног, крови и т.д., позволяющие уточнить характер действий взломщика и получить информацию о его личности.

Исследуя запирающие и предохранительные устройства, при проведении экспертизы выясняют: исправен ли данный замок; если нет, какова причина неисправности; одним ли способом отперты или взломаны несколько представленных замков; отпирался ли замок (был ли он отперт) конкретным ключом (посторонним предметом); каким способом нарушена пломба; нарушалась ли пломба после первоначального опломбирования?

Следы транспортных средств. В качестве следов транспортных средств рассматриваются: следы-предметы (узлы, детали, их фрагменты, отделившиеся от транспортного средства); следы-отображения, передающие внешнее строение различных частей транспортного средства); следы-вещества (частицы лакокрасочного покрытия, а также ГСМ и др.).

Следы-отображения, которые оставлены ходовой частью либо выступающими частями транспортного средства, а равно следы-предметы - весьма распространенные объекты трасологического исследования (по ним возможна идентификация транспортного средства). Следы-вещества получили научное закрепление в рамках криминалистического исследования материалов, веществ и изделий. Однако они интересуют трасологию с точки зрения механизма следообразования.

Следы транспорта фигурируют при расследовании дорожно-транспортных происшествий (ДТП), а равно преступлений, в ходе которых транспорт использовался для вывоза похищенного, бегства преступников, перемещения потерпевших, трупов и иных схожих целей. При расследовании ДТП важное значение придается классификации следов по механизму образования. Выделяют следы столкновения; следы, указывающие на неисправность транспортного средства; следы наезда, переезда.

Транспортные средства чрезвычайно разнообразны. Сейчас наибольшее криминалистическое значение имеют следы автомобилей - транспортных средств на колесном ходу с собственным двигателем, предназначенных для перевозок по безрельсовым путям. Грузовые и легковые автомобили прежде всего различаются по величине базы, ширине колеи, а также характеру следов колес.

База автомобиля - расстояние между передними и задними осями - подлежит определению по объемным следам, оставленным передними и задними колесами во время стоянки транспорта на мягком грунте, либо следам, возникающим при развороте транспортного средства с применением заднего хода. Ширина колеи должна быть замерена между центральными линиями следов правого и левого колес (между просветами задних спаренных колес грузового автомобиля). Следы задних колес по обыкновению полностью либо частично перекрывают отпечатки передних. Колея, которая образована передними колесами, может быть изучена по следам, оставленным автомобилем на повороте.

В зависимости от положения колес в момент следообразования выделяют следы качения и скольжения. Следы качения, которые возникают в результате поступательно-вращательного движения колеса, по механизму образования схожи статическим следам. Всякая деталь рельефа протектора (утолщенной части покрышки, контактирующей со следовоспринимающей поверхностью) оставляет свой отпечаток, несмотря на то, что вследствие поступательного движения рельефные элементы протектора несколько деформируются. Следы скольжения, которые являются динамическими, образуются при пробуксовке либо блокировке колес при экстренном торможении.

Шины подлежат классификации по размерам, моделям и рисунку протектора. Своеобразие рисунка протектора обусловливается конфигурацией, локализацией и размерами грунтозацепов. Ширину шины определяется по ширине следа протектора, который именуется беговой дорожкой. .(Рис.9) Ее ширина измеряется на участке, где, судя по рисунку, отчетливо отобразились боковые края протектора. При достаточно большой протяженности следов представляется возможным измерить длину окружности шины - расстояние между двумя последовательно оставленными отпечатками одного и того же участка протектора, разделив которую на 3,14 вычисляют диаметр колеса.

Рис. 9 Протектор покрышки: 1. Грунтозацеп; 2. Выемка; 3. Шашка

Согласно полученным данным можно определить модель шины, тип, вид и марку оставившего следы соответствующего транспортного средства, идентификация которого (после обнаружения) возможна по частным признакам, которые отобразились в следах. Помимо прочего, по следам транспортных средств устанавливают направление, характер, а также скорость их движения.

Направление, в котором двигался транспорт, целесообразно определить по некоторым отдельным признакам. В частности, в сторону движения всегда раскрыт угол, образуемый элементами рисунка протектора типа "елочка"; вытягиваются капли ГСМ, воды и т.д., которые падают с движущегося автомобиля; обращены сломанные концы веток, соломинок и других подобных объектов, которые попали под колеса; разлетаются брызги при преодолении участков, заполненных жидкостью. Направление, противоположное движению, указывают: стебли примятой травы; которые веерообразно осели по бокам следа частицы сыпучего грунта, поднятые при движении транспорта, а равно выбитые из грунта камни, спрессовавшиеся комья снега и т.п.; зазоры возле камней, вдавленных транспортным средством в относительно мягкий грунт.

Для расчета скорости движения транспортного средства необходимо знать величину тормозного пути, длину следа торможения - расстояние, которое проходит транспортное средство от начала торможения до полной остановки. О торможении, в частности, свидетельствует снижение четкости отображения рисунка протектора; чем больше вес транспортного средства, а также степень износа протектора, тем длиннее тормозной путь.

Помимо детального описания в протоколе, сопровождаемого измерениями, при осмотре следов транспортных средств необходимо в обязательном порядке проводить фотосъемку. Значительный по протяженности след запечатлевают методом линейной панорамы. Отдельно по правилам масштабной съемки необходимо фотографировать участки с отчетливо отобразившимся рисунком протектора.

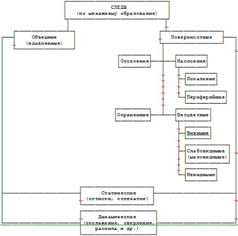
По механизму образования следы можно разделить на:

) статические (в момент образования следа объекты находятся в состоянии покоя и не перемещаются относительно друг друга) и динамические (образуются при движении одного либо всех взаимодействующих объектов).

Статические - следы, при образовании которых каждая точка рельефа следообразующего объекта оставляет точечное отображение именно на воспринимающем объекте. Статический след подлежит формированию в момент покоя (статики), когда объекты не перемещаются друг относительно друга. В этой связи названные следы наиболее четко передают внешнее строение следообразующего объекта. В качестве примера статических следов целесообразно привести отпечатки обуви стоящего человека, вмятины от гвоздодера при вырывании скобы замка и т.п. Как частный случай рассматриваемой группы следов рассматриваются следы качения колеса.

) объемные (следы, которые имеют длину, глубину/высоту, ширину, возникающие при деформации следовоспринимающего объекта - уплотнения или отделения его части) и поверхностные (следы, которые имеют длину, ширину и незначительную глубину/высоту).

Динамические следы получаются при перемещении (иногда взаимном) следообразующего и следовоспринимающего объектов, когда каждая точка поверхности оставляет след в виде линии (трассы). Возвышающиеся части рельефа образуют углубления (бороздки), а от впадин остаются выступы (валики). К динамическим следам относят следы разруба, сверления, распила, юза и т.п.

Встречаются и комбинированные следы, примером которых являются отпечатки ног человека при быстрой ходьбе, следы отжима, когда ломик забивали в щель, а потом им раздвигали створки дверей и т.п.

Статические и динамические следы бывают объемными и поверхностными. Объемные следы - это следы, имеющие не только длину и ширину, однако и глубину. Эти возникают от вдавливания следообразующего объекта в податливую следовоспринимающую поверхность, которая при этом деформируется. В подобном следе отображаются не только сама следообразующая поверхность, однако и ее боковые грани. Иными словами, объект отображается в 3-х измерениях, а значит, полнее передаются его форма, размеры, детали рельефа, т.е. общие и частные признаки.

Поверхностные следы видны тогда, когда оба объекта, которые участвуют в следообразовании, по твердости примерно одинаковы либо воспринимающая поверхность гораздо тверже. В результате их взаимодействия возникают плоскостные отображения, к примеру, следы ботинок на линолеуме, пальцев на стакане, автомобильного протектора на асфальте и т.п.

Поверхностные следы делятся:

на следы-наслоения;

а также следы-отслоения.

Первые остаются в результате прилипания частиц, отделившихся от следообразующего объекта на соприкасающемся участке. Вторые появляются тогда, когда на следообразующий объект наслаиваются частицы вещества со следовоспринимающей поверхности. В частности, взломщик задел побеленную стену возле сейфа, а частицы извести прилипли к его локтю.

Поверхностные следы возникают в виду, что:

а) наслоения частиц, которые отделились от следообразующего объекта (в частности, потожирового вещества при образовании следов рук);

б) отслоения от следовоспринимающего объекта частиц (например, следы обуви на свежевыкрашенном полу);

в) изменения поверхности следовоспринимающего объекта (например, следы рук на упаковке замороженных продуктов, след на ткани от раскаленного утюга).

Поверхностные следы в зависимости от месторасположения могут быть:

а) локальными, которые остаются на контактной поверхности следовоспринимающего объекта в месте его соприкосновения с объектом следообразующим;

б) периферическими - появившимися за пределами зоны контактного взаимодействия объектов;

) окрашенные и бесцветные. К бесцветным следам относят видимые следы, чье визуальное восприятие возможно невооруженным глазом, недостаточно видимые и невидимые, визуальное восприятие которых невозможно или затруднено без специальных средств и приспособлений.

В зависимости от того, как протекает механизм следообразования, следы могут оказаться пригодными либо непригодными для идентификации. Информация, полученная при изучении непригодных для идентификации следов за счет выяснения механизма их образования, может быть полезна при установлении различных обстоятельств расследуемого преступления.

В правовой литературе выделяют также "виртуальные следы". В частности, на основе выявленных принципиальных отличий процессов отражения, лежащих в основе формирования материальных следов, традиционно рассматриваемых в трасологии, с одной стороны, и электронно-цифрового отражения, как основы формирования виртуальных следов, с другой стороны, В.Ю. Агибалов, обосновывает выделение виртуальных, следов в отдельную группу вместе с материальными и идеальными следами.

В результате электронно-цифрового отражения на материальном носителе фиксируется лишь образ, состоящий из цифровых значений параметров формальной математической модели наблюдаемого реального физического явления. В связи с этим представляется, что выбор термина "виртуальный" для наименования рассматриваемой категории следов является оправданным и достаточно обоснованным.

Особое значение в современной правоприменительной практике занимают следы на одежде и следы одежды, которые являются чрезвычайно распространенными следами, которые выявляются на местах происшествий. Одежду человек использует в своей жизни повседневно. Выступая как бы пограничным слоем между телом человека и внешней средой, одежда первой вступает в контакт с окружающими объектами, что приводит к образованию на местах совершения преступлений самых разнообразных материальных следов.

В системе трасологической классификации по совокупности исследуемых свойств одежда человека занимает особое место. При производстве экспертиз она одинаково часто встречается либо как следообразующий объект, либо как следовоспринимающий. В первом случае исследованию подвергаются следы-отображения внешнего строения одежды, во втором - исследуются следы, образованные на самой одежде, среди которых наибольшее распространение получили механические повреждения одежды. Следует отметить, что научные основы исследований механических повреждений одежды были заложены благодаря усилиям судебных медиков.

В системе криминалистических знаний особое место занимают запаховые следы, полновесное, самостоятельное структурное звено. Запаховые следы представляют собой пахучие вещества с предмета-запахоносителя, идентифицирующие объект, кодируемые ольфакторным веществом следа. Вместе с имеющимися классификациями целесообразной является выделение классификации по различным основаниям: по источнику (объекту) следообразования, по механизму образования следа, по времени сохранения, по степени выраженности. Следует квалифицировать запаховые следы по следующим основаниям: по структуре ольфакторных образований, входящих в запаховый след, - видовой, индивидуальный, совокупный; по степени устойчивости - изменяемый, постоянный; предложено дополнить свойства запаховых следов свойствами индивидуальности и относительной устойчивости (диссертант разделяет точку зрения ученых, утверждающих об индивидуальности запаховых составляющих каждого человека и относительной устойчивости этой характеристики).

Таким образом, запаховые следы человека могут быть признаны, как и иные следы, вещественными доказательствами; их изъятие и использование не противоречит действующему уголовно-процессуальному законодательству.

На основании изложенного представляется целесообразным сделать следующие выводы: классификации следов имеют различные основания, с присутствием в них объединяющих начал: по источнику происхождения, по механизму образования, по качественным признакам и т.п.

Глава 2. Современные возможности в исследовании трасологических объектов

.1 Работа со следами на месте происшествия

Независимо от способов совершения преступлений на месте происшествия всегда остается та или иная следовая информация. Раскрытие и расследование преступлений не может осуществляться без постоянного развития, расширения возможностей собирания и исследования следов преступления. Особое значение для получения и исследования трасологических объектов придается осмотру места происшествия - важнейшему следственному действию, от результатов которого во многих случаях зависят не только дальнейшее направление, но и итоги всего расследования в целом.

Осмотр места происшествия - это обнаружение и непосредственное исследование материальных объектов, их признаков и взаимосвязей, имеющих существенное значение для расследования происшествия и находящихся в пространстве, в котором оно произошло или были обнаружены его следы. Один из родоначальников советской криминалистики, И.Н. Якимов, в этой связи говорил, что результат осмотра уже предрешает успешное расследование дела, и другими способами только дополняется и освещается полученный при его помощи следственный материал. "Осмотр места происшествия как следственное действие приобретает значение для дела лишь в том случае, если его результаты будут надлежащим образом процессуально оформлены, то есть если будут соблюдены все процессуальные условия производства осмотра, которые включают в себя установленную законом фиксацию результатов осмотра".

Осмотр места происшествия, который проведен тщательным образом, тактически правильно и с применением технических средств, всегда дает положительные результаты, значительно облегчающие и сокращающие дальнейшую работу по раскрытию и расследованию преступления. Широкое применение при осмотре научно-технических приемов и средств позволяет обеспечить наиболее полное обнаружение следов, иных вещественных доказательств и документов, имеющих значение для дела. Результаты осмотра выступают важным средством проверки и критерием оценки показаний потерпевших, свидетелей и обвиняемых.

Осмотр места происшествия можно определить как неотложное, первоначальное следственное действие, состоящее в непосредственном изучении следователем обстановки места происшествия, находящихся на нем следов и иных объектов, их фиксации и изъятии с целью получения фактических данных, имеющих значение для раскрытия и расследования преступления.

Успех осмотра места происшествия в особенности зависит от того, насколько хорошо следователь подготовился к его проведению. Между тем, целесообразно обратить внимание на то, что времени на его тщательную подготовку обычно нет, т.к. выезд на место происшествия нужно осуществлять сразу же после получения сообщения о случившемся.

Тем не менее в криминалистике тактику осмотра места происшествия разрабатывают относительно к 3-м стадиям его производства: подготовительной, рабочей, а также заключительной.

Стадия подготовки, в свою очередь, разграничивается на два этапа, предусматривающих: действия следователя до выезда на место происшествия; действия следователя по прибытии на место происшествия.

Применительно к рабочему этапу осмотр места происшествия подразделяется на общий (статический) и детальный (динамический). Сказанное объясняется тем, что названное следственное действие должно проводиться в определенной последовательности, которая призвана обеспечить полное и целостное представление об изучаемом объекте.

Последовательность осмотра заключается, прежде всего, в том, что объект изучается сначала в отношении его общих, а после частных признаков. Далее, место происшествия нужно исследовать сначала в неприкосновенном состоянии (статический осмотр), и исключительно после того, как оно будет изучено в таком виде полностью, допустимо нарушение первоначального состояния обстановки преступления (динамический осмотр) для дальнейшего всестороннего ее исследования.

Сохранность следов во многом должна обеспечиваться соблюдением разрабатываемых в рамках трасологии правил работы с ними. Работа со следами на месте обнаружения при этом предполагает их осмотр, фиксацию, а также предварительное исследование и изъятие.

Прежде чем начинать поиск следов на месте происшествия, нужно осмыслить его обстановку, представить образ действий преступника в указанной обстановке, что поможет определить локализацию следов, а также механизм их образования.

Установив механизм возникновения следов, намного проще выяснить причинные связи следообразования с указанным преступлением, а также роль конкретного следа в преступном событии. Надлежит равным образом также определить место каждого следа в осматриваемой обстановке, "привязать" его к ее предметам, что поможет выяснить обстоятельства произошедшего, а также описать следы в протоколе процессуального действия.

Если видимые следы просто обнаружить посредством визуального осмотра, то мелкие следы требуют применения луп различной мощности и дополнительного освещения.

Большинство следов-отображений удается найти и изъять при осмотре места происшествия. До начала поиска представляется целесообразным проанализировать обстановку на месте. Представив последовательность и образ действий преступника в указанной обстановке, следователь может определить потенциально наиболее информативные с точки зрения обнаружения следов, в т.ч. невидимых, участки и объекты. При этом выясняется взаимное расположение отдельных предметов, которые могут оказаться носителями следов. В любом случае в ходе осмотра места происшествия необходимо соблюдать следующие правила: нельзя перемещать объекты до того, как они будут сфотографированы и описаны в протоколе осмотра; работать надо в резиновых перчатках; понятые и иные лица не должны прикасаться к объектам осмотра, чтобы не оставить своих отпечатки(следы); по возможности нужно изымать объекты со следами в натуре, обеспечивая при их упаковке сохранность следов.

Важный способ фиксации следов прямо определен УПК РФ. В протоколе описывают:

.        локализацию, вид, размеры и состояние следов;

.        место обнаружения следов и объекты, являющиеся следоносителями ;

.        отобразившиеся в них признаки следообразующих объектов.

.        характер и состояние следовоспринимающей поверхности;

По каждому из следов оговаривают способ выявления, изъятия и упаковки; указывают средства, применявшиеся при их обнаружении, фиксации и изъятии. В качестве дополнительных способов закрепления следов используют наглядно-образные (например, фотографирование), графические (например, составление схем, чертежей), а также предметные (например, изготовление слепков).

Все выявленные следы подлежат фотографической фиксации. Сначала запечатлевают положение следа на объекте, затем сам след по правилам масштабной съемки.(Рис. 10) Если цвет следов имеет важное криминалистическое значение, рекомендуется съемка на цветные фотоматериалы. Является возможным зарисовка следов с выделением их индивидуализирующих признаков. Расположение следов отмечают также на плане, который прилагается к протоколу осмотра места происшествия.

Рис. 10 Пулевое огнестрельное повреждение стекла, сфотографированное по методу масштабной съемки.

Обязательный способ фиксации обнаруженных следов - их подробное описание в протоколе следственного действия. Нужно отразить характеристики и состояние следовоспринимающих поверхностей, поскольку они способны влиять на отображения следообразующих объектов, выявление и сохранность следов. Затем описывается локализация следов на объекте, их взаимное расположение и признаки, а именно, форма, размеры, особенности каждого следа.

Максимально тщательным образом надлежит зафиксировать наиболее характерные признаки. В протоколе указывают также приемы и средства, примененные для обнаружения, закрепления, а также изъятия следов. Поскольку протокол по обыкновению составляется по завершении следственного осмотра, то в его заключительной части особо оговаривают, какие следы были изъяты, как упакованы, куда направлены для проведения экспертного исследования.

Необходимо помнить, что осмотр, фиксация, а также измерение следов, изготовление их объемных слепков и плоскостных копий должны производиться, учитывая целесообразность максимальной сохранности следов.

В частности, фиксацию следов обуви осуществляют разными способами:

·        изготовлением копий с поверхностных следов.

·        изготовлением слепков с объемных следов;

·        подробным описанием в протоколе;

·        фотографированием по правилам масштабной фотосъемки;

Результаты предварительного изучения следов обуви вносятся в протокол, где обязательно указывается:

·        вид следов;

·        данные измерения элементов походки;

·        индивидуальные особенности подошв;

·        их размеры;

·        место их обнаружения;

·        способы изъятия и упаковки.

Следы обуви необходимо сразу же сфотографировать по правилам измерительной съемки, так как это в определенной степени нейтрализует опасность их повреждения или уничтожения. Объемные следы обуви копируют путем изготовления гипсовых слепков. Для этого след должен быть подготовлен следующим образом: из него убирают все лишние (инородные предметы) (а именно, прутики, камешки, окурки и др.), которые попали после следового контакта. В зависимости от состояния почвы, на которой оставлены следы, применяются три способа изготовления слепков: наливной, насыпной и комбинированный. Выбор конкретного способа зависит как от следовоспринимающей поверхности, так и от погодных условий и времени года.

Для изготовления слепка наливным способом порошок гипса разводят в воде до консистенции сметаны. Получившуюся массу заливают в след слоем на 73 его глубины. Затем кладут укрепляющий каркас из проволоки или другого материала и выливают оставшуюся массу. При насыпном способе в след через сито насыпают слой сухого гипса толщиной 1 - 2 см, потом укладывают каркас и засыпают гипсом до краев. После этого гипс увлажняется с помощью пульверизатора.

При сочетании насыпного способа с наливным получается комбинированный способ, пригодный для фиксации объемных следов обуви на всех поверхностях. Если следы остались на снегу, гипс разводят в холодной воде, температуру которой доводят до 0°C. Для этого в воду добавляют снег до тех пор, пока он не перестанет таять.

Следы на дисперсной основе (пыль, цемент, мука и т.д.) нуждаются в предварительном закреплении. Для этого используется 6 - 10-процентный раствор перхлорвинила в ацетоне. Через пульверизатор раствор разбрызгивается над следом и прочно связывает мелкие частицы основы, после чего в след можно залить гипсовый раствор.

При расследовании преступлений в ходе осмотров мест происшествий не всегда удается обнаружить "традиционные" следы и вещественные доказательства, такие как следы пальцев рук, ног, обуви, орудий и инструментов. Но даже при обнаружении они могут быть в виде фрагментов следов и оказываются непригодными для проведения диагностических и идентификационных исследований. Между тем микроследы и микрообъекты могут быть обнаружены во многих случаях, применяя специальные знания и средства, разработанные для их поиска и изъятия.

Микроследы - это такие отображения объектов, форму и размеры которых можно определить только с помощью микроскопической техники.(см. таблицу 3) Микрочастицы - это такие материальные объекты, отделившиеся от других объектов в процессе расследуемого события, ни одно из измерений которых не превышает 2 мм. Особую группу составляют ультрамикрообъекты, размеры которых от 0,1 - 0,08 мм.


При исследовании микрообъектов решаются задачи идентификации целого по частям, установления факта контактного взаимодействия. В случае обнаружения микрообъектов могут решаться диагностические и идентификационные задачи. Например, при исследовании запирающих устройств наличие микроскопических трасс и вмятин позволяет прийти к выводу, что устройство вскрывалось не штатным, а подобранным для этого предметом определенного вида. Идентификационные задачи возникают тогда, когда есть возможность выявить групповую принадлежность орудий, инструментов, механизмов, лакокрасочных покрытий, а также установить тождество целого по морфологическим особенностям, признакам взаимодействия, отобразившихся в его частях, и химическому составу исследуемых объектов.

Поиск микрообъектов состоит из следующих этапов: установление характера события; определение возможных объектов - носителей микрообъектов, т.е. предметов, на которых они могут локализоваться; организация их поиска на объектах-носителях.

Если объект со следами невозможно изъять в натуре ввиду его громоздкости или ценности, то со следов нужно изготовить копии (в первую очередь фотографические). Поверхностные следы рук (босых ног) для визуализации обрабатывают порошками или химическими реагентами, а затем переносят на дактилоскопическую пленку. С объемных следов обуви, орудий взлома, транспортных средств изготавливаются слепки: гипсовые, пластилиновые, полимерные, максимально точно воспроизводящие форму, размеры и особенности микрорельефа поверхности.

С места происшествия рекомендуется изымать все обнаруженные следы, имеющие отношение к произошедшему событию. Практика свидетельствует, что даже недостаточно полные и четкие следы могут послужить материалом для трасологического исследования, поскольку в своей совокупности создают необходимое представление о следообразующем объекте.

Предметы со следами и их копии (слепки) должны быть упакованы так, чтобы исключить их повреждение при транспортировке. Упакованные объекты опечатывают и снабжают пояснительными надписями: кто, по какому делу, в чьем присутствии произвел изъятие (ст. 82 УПК РФ).

Объекты со следами или их копии подлежат экспертному исследованию.

Основные этапы процесса работы со следами рук от их обнаружения на месте происшествия и до оформления заключения дактилоскопической экспертизы могут быть представлены следующим образом:

) детальное описание и фотографирование следов рук на месте их обнаружения до обработки специальными средствами и после обработки специальными средствами; описание этих специальных средств;

) полное описание средств и методик изъятия следов рук с места их обнаружения, включая их упаковку;

) детальное описание и фотографии упаковки, объектов, поступивших на экспертизу;

) полное описание технических средств и методик, используемых в работе со следами рук в ходе экспертного исследования;

) детальное описание всех сравниваемых дактилоскопических объектов;

) полное описание сравнительного исследования отображений папиллярных узоров в следах рук и отпечатках на дактилокартах;

) обязательное иллюстрирование каждого из положительных выводов о тождестве отображений папиллярных узоров.

При соблюдении в полном объеме указанного порядка возможность случайной или преднамеренной подмены объектов исследования будет исключена практически на сто процентов. При необходимости перепроверки результатов экспертного исследования это всегда можно будет сделать в ходе повторной экспертизы или исследования специалиста.

Участие специалистов (биолога, медика, криминалиста), используемые ими технические средства, материалы для сбора биологических объектов, показано в осмотрах, места происшествия (иных мест), предметов (одежды, орудий и др.), в освидетельствовании, обыске (и личном обыске). Как правило, применение средств техники вызвано тем, что с их помощью можно познать скрытую, недоступную для восприятия органами чувств, информацию. Знания специалиста в совокупности с техническими средствами служат решению конкретной задачи - восприятия, закрепления и расшифровки информации, заключенной в биологических объектах.

Необходимые средства и материалы в работе с названными объектами - различные пинцеты, скальпели, лампы "Свет-500", "Свет-1000", др. источники света, лупы различной кратности (и с подсветкой), иная оптика, микроскопы типа МВС (в т.ч. биологические); химические реагенты (ГемоФан, перекись водорода, фосфотест и др.), специальная липкая пленка (без биоактивных веществ, резиновые перчатки и марля (во всех манипуляциях со следами).

Таким образом, как показывает проведенное исследование, система действий каждого из специалистов зависит от расследуемой ситуации, поэтому важна организация следователем их согласованной работы с другими участниками следственного действия, а в конкретных случаях - и взаимодействие между специалистами, и формы их участия в расследовании.

2.2 Назначение и производство трасологических экспертиз

Роль и возможности криминалистических диагностических исследований постоянно возрастают благодаря внедрению в практику расследования преступлений новых научных достижений как технических и естественных наук, так и самой криминалистики.

Большинство ученых отмечают, что специальным критерием для классификации судебных экспертиз служат предмет, объект и метод экспертного исследования. В зависимости от предмета, объекта и метода экспертного исследования судебные экспертизы можно разделить на следующие виды:

) криминалистические, которые, в свою очередь, делятся на: судебно-почерковедческую, технико-криминалистическую экспертизу документов, судебно-дактилоскопическую (экспертиза следов рук), судебно-трасологическую, судебно-баллистическую (экспертиза огнестрельного оружия и боеприпасов к нему), судебную экспертизу холодного оружия, судебно-портретную экспертизу, физико-химическую (экспертиза материалов, веществ и изделий), судебно-фоноскопическую экспертизу, взрыво-техническую, пожарно-техническую, автотехническую;

) экономические, которые также можно разделить на: планово-экономическую, финансово-экономическую, бухгалтерскую.

) судебно-медицинские;

) судебно-психиатрические;

) судебно-психологические;

) компьютерно-технические; аппаратно-компьютерная; программно-компьютерная; информационно-компьютерная; компьютерно-сетевая или телематическая;

) товароведческие - продовольственных товаров и непродовольственных товаров;

) технические: автотранспортные, строительные, агротехнические, пожарные и др.;

) технологические: технологии производства, материаловедческие, зоотехнические и др.;

) разных специальностей: экологические, биологические, психиатрические, ветеринарные, психологические и пр. Все перечисленные нами судебные экспертизы с учетом особенностей их процессуального и гносеологического характера являются допустимым способом получения заключения эксперта, если они проведены в соответствующем законном порядке.

Научный анализ теории и практики трасологических экспертиз и широкое использование комплексного подхода при исследовании различных объектов позволяют сегодня поставить вопрос о выделении этого рода экспертиз в самостоятельный класс. Исходя из предметно-объектного и методического основания, классификация в нем родов, видов (подвидов) может быть сформирована следующим образом.

Класс судебных трасологических экспертиз.

Роды: криминалистическая трасология, транспортная трасология, материаловедческая трасология, медико-криминалистическая трасология, археологическая трасология, искусствоведческая трасология и иные.

. Криминалистическая трасология: экспертиза следов рук человека; экспертиза следов ног (подвиды: экспертиза следов босых ног; экспертиза следов обуви; экспертиза следов ног, одетых в чулки (носки)); экспертиза следов зубов (зубных протезов); экспертиза следов губ, ногтей и других участков кожного покрова; экспертиза повреждений и следов одежды (перчаток); экспертиза следов орудий, инструментов, механизмов; экспертиза изделий массового производства; экспертиза запирающих и предохранительных устройств; экспертиза установления целого по частям; экспертиза узлов (петель); экспертиза микроследов и микрочастиц; экспертиза следов животных.

. Материаловедческая трасология: трасолого-материаловедческая экспертиза совокупного объекта при механических и термических повреждениях; трасолого-материаловедческое установление частей единого целого; трасолого-материаловедческое исследование изделий массового производства; трасолого-волокноведческая экспертиза (подвиды: установление факта контактного взаимодействия предметов одежды и орудия; установление однородного целого и др.).

. Медико-криминалистическая трасология: экспертиза механических повреждений одежды и тела человека; экспертиза следов крови и других выделений человека; транспортно-трасолого-медицинская экспертиза.

. Археологическая трасология (виды: установление следов, возникающих на орудии производства при его изготовлении; установление следов, образующихся в процессе эксплуатации орудия, и др.).

. Искусствоведческая трасология, в рамках которой осуществляется установление целого по частям при реставрации, восстановлении вида картин, памятников, документов и т.п.

Судебно-трасологические исследования в практике криминалистических экспертиз занимают одно из главных мест.

Следует признать, что трасологическая экспертиза со времен первых монографий отечественных криминалистов-трасологов до исследований ученых-криминалистов последних лет совершила в своем развитии большой качественный скачок. Еще 30 лет назад экспертами в основном проводились экспертизы по так называемым традиционным трасологическим объектам - следам обуви, орудий взлома, транспортных средств, а также пломбам, замкам и закруткам и т.д. Крайне редко исследовались другие объекты криминалистического следоведения. С развитием теории судебной экспертизы, разработкой научно-обоснованных методик исследования и внедрением современных научно-технических средств и методов в практике трасологических экспертиз стало возможным исследование таких сложных объектов, как микротрассы, следы кожного покрова человека и животных, следы сверления и полного распила и т.д.

Вместе с тем теоретические концепции и методы судебной трасологии и судебно-трасологической экспертизы давно вышли за рамки этой отрасли криминалистического знания и находят самое широкое применение как в других видах криминалистических экспертиз, так и в областях наук, не связанных с криминалистикой.

В рамках трасологического исследования изучаются морфологические и функциональные признаки контактировавших объектов, а также обстоятельства их взаимодействия.

Трасологическому исследованию могут быть подвергнуты:

а) отпечатки (оттиски), несущие информацию о внешнем строении оставивших их объектов (например, следы рук, ног человека; лап и копыт животных; орудий взлома);

б) изделия в целом либо их части, содержащие информацию об особенностях их изготовления и эксплуатации;

в) узлы, петли, швы, выполненные вручную, и тому подобные объекты, отражающие информацию об устойчивых навыках человека, проявляющихся в его деятельности;

г) материальные объекты и их совокупности, несущие информацию либо об условиях их возникновения (например, брызги крови, указывающие на взаимное положение нападавшего и пострадавшего в момент нанесения удара), либо о характере и результате оказанного на них воздействия (например, следы травления маркировочных обозначений на двигателе транспортного средства).

Судебная экспертиза - это процессуальное действие, которое по заданию лица, осуществляющего расследование, проводят один или несколько экспертов и содержанием которого является исследование представленных объектов с целью установить значимые для уголовного процесса факты и обстоятельства, чтобы дать об этом заключение. Фактическим основанием назначения судебной экспертизы в уголовном процессе являются конкретные факты уголовного дела, установление которых связано с применением специальных знаний в области науки, техники, искусства или ремесла.

Следует признать, что трасологическая экспертиза со времен первых монографий отечественных криминалистов-трасологов (Б.И. Шевченко, Л.Г. Эджубов, Е.И. Зуев, Г.Л. Грановский) до исследований ученых-криминалистов последних лет (Т.В. Аверьянова, Е.Р. Россинская, Н.П. Майлис) совершила в своем развитии большой качественный скачок. Еще 30 лет назад экспертами в основном проводились экспертизы по так называемым традиционным трасологическим объектам - следам обуви, орудий взлома, транспортных средств, а также пломбам, замкам и закруткам и т.д. Крайне редко исследовались другие объекты криминалистического следоведения. С развитием теории судебной экспертизы, разработкой научно-обоснованных методик исследования и внедрением современных научно-технических средств и методов в практике трасологических экспертиз стало возможным исследование таких сложных объектов, как микротрассы, следы кожного покрова человека и животных, следы сверления и полного распила и т.д.

Так, современная методика экспертного исследования следов зубов (одонтоскопия) предусматривает использование новых слепочных масс (КОС-3, СИЭЛАСТ, Ортодент и др.) в целях моделирования и получения образцов для сравнительного исследования. Для полного исследования дна следа применяется метод рентгенографии; для установления механизма образования следов и отображения признаков используется аппарат, воспроизводящий движение нижней челюсти - артикулятор; для фиксации моделей челюстей в центральном положении - окклюдатор и т.д.

В связи с разработкой новых видов следокопировальных пленок и паст стали больше изыматься и исследоваться следы ушной раковины (первая экспертиза с категорическим положительным идентификационным выводом по следу уха, изъятому с поверхности окна проникновения, в Республике Башкортостан была проведена экспертом Орджоникидзевского РУВД г. Уфы Ф. Абдрахмановым в 2000 году), губ, следы других участков кожи человека (щек, лба, носа, подбородка и пр.), следы одежды.

Анализ экспертной практики свидетельствует о том, что, несмотря на значительные позитивные изменения в производстве трасологических исследований, не все возможности данного рода экспертиз используются в расследовании преступлений.

Крайне редко ставятся и квалифицированно решаются следующие идентификационные экспертные задачи: определение принадлежности обуви конкретному лицу по отобразившимся внутри нее индивидуальным особенностям стопы и признакам износа отдельных частей обуви; идентификация обуви следам обуви на неровной поверхности бетона; идентификация следов обуви на листьях и стеблях растений (идентификационная экспертиза с положительным категорическим выводом по грязевому следу обуви на листе травянистого растения впервые была проведена экспертом ЭКЦ МВД по Республике Башкортостан Ю.Р. Гафаровым в 1999 г.) и др.

Из числа диагностических редко выносятся на разрешение экспертов следующие: выявление свойств уничтоженной обуви по металлической пластине и пластмассовой фурнитуре, обнаруженной на месте происшествия; установление давности образования следов рук; установление взаимного расположения человека и объекта, на котором оставлены следы его одежды и т.п.

Сложность решения процессуальных задач обусловила дальнейшее развитие не только технических средств и методов экспертного исследования, но и теоретических положений трасологической экспертизы. Так, в последние годы в недрах теории и практики судебной экспертизы появилось новое направление экспертного исследования, которое можно назвать "интеграционной экспертизой" (от лат. integratio - объединение в целое каких-либо частей или элементов). Интеграционная экспертиза является следующей после комплексной экспертизы ступенью процесса взаимопроникновения и взаимопереплетения научных знаний.

Некоторые ученые отмечают, что "решение экспертных задач в рамках одной отрасли знания уже не обеспечивает должного и качественного экспертного исследования", и "процесс дифференциации... достиг такого уровня, что систематизация знаний... требует перехода к интеграции", предлагая в рамках традиционного рода - трасологической экспертизы выделить новый вид - трасолого-материаловедческую экспертизу механических и термических повреждений, установления целого по частям.

Думается, трасолого-материаловедческую экспертизу лучше отнести к комплексной экспертизе, не выделяя ее как новый вид в связи с тем, что при решении ее задач используются знания и методы не смежных наук, а далеко отстоящих в классификации специальных знаний (трасологии и химии). Такой точки зрения придерживается Ю.Г. Гамаюнова, относящая трасолого-волокноведческую экспертизу установления составного целого, несмотря на решение ею интеграционной задачи, к комплексной экспертизе.

К комплексным экспертизам относятся: криминалистическое исследование следов механических повреждений на одежде, проводимое экспертом-трасологом совместно с судебно-медицинским экспертом; судебно-взрывотехническая экспертиза и т.д.

Интеграционной экспертизой является экспертное исследование установления морфологических свойств преступника в ходе экспертного исследования вещной обстановки места происшествия. И дальнейшая разработка интеграционных экспертных исследований позволит извлекать из объектов больший объем криминалистически значимой информации.

На современной научно-методической основе в ходе проведения трасологических экспертиз решаются вопросы установления принадлежности частей исследуемой одежды единому целому и установления принадлежности одежды определенному лицу. Разработана и эффективно применяется методика экспертного исследования следов перчаток.

На трасологическую экспертизу рекомендуется направлять все объекты со следами от орудий взлома. Для решения идентификационных вопросов в распоряжение экспертов передают также орудия взлома (если на момент назначения экспертизы они изъяты). Орудия должны быть представлены в оригинале.

В тех случаях, когда нельзя направить на экспертизу сам предмет (объект) со следами орудий взлома или инструментов, представляются слепки с этих следов. Кроме того, следы необходимо зафиксировать на масштабном фотоснимке взломанного объекта.

Направляемые на экспертизу объекты, слепки, орудия взлома должны быть упакованы так, чтобы при транспортировке гарантировать их сохранность от повреждения или утраты. Важное значение имеет упаковка полученных слепков. Каждый из них нужно завернуть в чистую бумагу и поместить в коробку с мягким упаковочным материалом (вата, поролон и др.).

На упаковке указывается место обнаружения следа, его вид и дата изъятия, делаются другие надписи, заверяемые оттиском печати. Трасологическая экспертиза разрешает такие вопросы, как установление отдельных обстоятельств совершения взлома, некоторых характерных признаков личности взломщика, идентификации орудий взлома и инструментов по их следам на взломанных преградах.

Перед экспертом-трасологом ставятся следующие вопросы: исправен ли замок, присланный на экспертизу?; отперт замок с помощью отмычки или подобранным ключом?; можно ли открыть замок без нарушения контрольного вкладыша?; в каком положении (открытом или закрытом) был поврежден замок?; каким видом орудия взлома оставлены следы на преграде (на двери, окне и т.д.)?; с какой стороны производилось разрушение преграды: с внутренней или наружной?; каким способом произведен взлом?; не одним ли орудием оставлены следы, обнаруженные на разных местах происшествия?; не обладало ли лицо, судя по способу взлома, определенными профессиональными навыками и какими именно?; не произведен ли взлом с помощью орудия, представленного на экспертизу?.

Комплексными трасолого-волокноведческими экспертизами являются экспертизы, задачи которых решаются на основе синтеза, интеграции знаний в области трасологии и судебного материаловедения (волокноведения).

В качестве предмета трасолого-волокноведческой экспертизы рассматриваются фактические данные (фактические обстоятельства), существенные для судопроизводства, устанавливаемые в результате решения экспертами общей (интеграционной) задачи на основе синтеза специальных знаний в области трасологии и волокноведения путем исследования трасологических объектов и объектов волокнистой природы, предположительно связанных с происшедшим событием (преступлением).

На основе анализа и обобщения экспертной практики определены следующие типичные задачи трасолого-волокноведческой экспертизы: установление однородного (монолитного) целого по частям при отсутствии общей линии разделения; установление составного целого; установление комплектного целого; идентификация орудия, которым наносились повреждения, или установление факта контактного взаимодействия (ФКВ) орудия и одежды.

Все задачи в данном случае относятся к классу интеграционных, т.к их решение строится на решении ряда более простых задач, имеющих промежуточное значение. Интеграционные задачи, как правило, являются идентификационными или диагностико-идентификационными (установление Факта контактного взаимодействия).

Производство экспертиз по следам босых ног человека осуществляется на общих методических положениях и подходах и состоит из пяти стадий: предварительной, аналитической, экспертного эксперимента, сравнительной и оценочной.

Результаты предварительного исследования следов босых ног человека во многом зависят от правильного подбора материалов, направляемых на экспертизу, качества образцов папиллярных узоров стопы, необходимых для сравнительного исследования. Аналитическое (раздельное) исследование определяется как стадия экспертизы, следующая за предварительным исследованием, в ходе которой тщательно изучаются следы босых ног и образцы с целью выявления комплекса признаков, свойственных каждому объекту, т.е. признаков индивидуализирующих каждый из исследуемых объектов, а также для решения вопроса об их пригодности для идентификации.

Стадия экспертного эксперимента является неотъемлемой частью идентификационного и диагностического исследования следов босых ног человека. Её задачами являются: уточнение механизма следообразования, проверка устойчивости отображения признаков и получение экспериментальных образцов для сравнительного исследования. Получение образцов для сравнительного исследования не входит в компетенцию эксперта. Однако следователь вправе в соответствии с УПК РФ поручить специалисту, отобрать необходимые образцы. Для проведения экспертного исследования необходимо соблюдение следующих требований.

Во-первых, условия эксперимента должны быть максимально приближены к условиям следообразования при совершении преступления (при ходьбе, беге, стоя и т.д.);

Во-вторых, необходимо учитывать механизм следообразования, например, в случае отображения носочной или пяточной части стопы целесообразно помимо полного отпечатка стопы получить образцы именно этой части.

Сравнительное исследование имеет своей задачей установление совпадающих признаков исследуемых следов босых ног человека, с признаками отпечатков стоп, представленных в качестве образцов для сравнительного исследования.

Особое внимание следует уделить стадии оценки результатов исследования и формулированию выводов, как наиболее сложной при производстве экспертизы. Вывод эксперта формулируется в соответствии с оценкой совпадающих и различающихся признаков. Для вывода о тождестве необходимо совпадение индивидуальной совокупности признаков, характеризующих исследуемый след босой ноги и образец- отпечаток, пригодный для сравнительного исследования.

Одним из эффективных средств установления обстоятельств расследуемого преступного деяния является проведение дактилоскопической экспертизы.(Рис. 11) Дактилоскопическая экспертиза является специфической разновидностью судебной экспертизы. Назначение, производство, оценка и использование результатов судебной экспертизы в судопроизводстве регламентировано процессуальным законодательством.

Рис. 11 Дактилоскопическая экспертиза

Следует обратить внимание на то, что на месте преступления в большинстве случаев обнаруживаются следы рук человека, являющиеся носителем информации о субъекте, которым они оставлены, и времени их образования. Время образования следов рук - один из существенных элементов характеристики преступления. В некоторых ситуациях подозреваемый отрицает свою причастность к произошедшему событию, утверждая, что следы его рук могли остаться на предметах в более ранний или поздний временной период, а не в момент совершения преступления. Для установления истины по делу следователю необходимо проведение экспертизы по определению давности образования следов рук, обнаруженных на месте преступления.

Сегодня для решения вопроса о давности образования потожировых следов (ПЖС) рук, представляемых на исследование, эксперты в зависимости от следственно-экспертной ситуации используют следующие методы:

экспертный эксперимент по "старению" ПЖС рук, взятых от подозреваемого, и сравнение их по морфологии со следами рук, изъятыми с места преступления;

исследование степени выявления ПЖС рук специальными реагентами и сопоставление результатов выявления с данными литературы.

Проведение экспертного эксперимента возможно только в случае предоставления эксперту следов рук, взятых у подозреваемого, и информации об условиях нахождения следов до обнаружения. Указанные требования выполняются довольно редко. Кроме того, не всегда имеется возможность воспроизведения в эксперименте условий окружающей среды, в которой находились следы до их экспертного исследования.

При использовании второго из указанных выше методов определяется реакция потожирового вещества следа (выявляется, не выявляется) на реагенты для выявления ПЖС - дактилоскопические порошки, нингидрин, пары йода и др., по которой устанавливается давность следа. По данным литературы известно, что с выявляющими реагентами взаимодействуют, как правило, следы рук, оставленные не более 1-3 месяца назад (в зависимости от свойств следа и поверхности, на которой они были оставлены).

Исключение составляет выявление следов нингидрином. Имеются данные о выявлении нингидрином следов, образованных 30 лет назад, поэтому установить давность таких следов по степени их взаимодействия с нингидрином невозможно. Необходимо отметить также, что следы рук поступают на экспертизу, в основном, спустя 1-3 месяца после их обнаружения на месте преступления, т.е. после периода времени, когда может быть установлена их давность. В связи с указанными выше обстоятельствами, наиболее частым выводом после проведения экспертизы по установлению давности следов рук является вывод о невозможности решения поставленных вопросов.

Запросы, сделанные нами в прокуратуры г. Москвы и Московской области, свидетельствуют о большой потребности следственных органов в установлении давности следов рук.

Трасология находит свое отражение и в иных видах экспертиз. В частности, в судебно-баллистической экспертизе используют не только приемы и методы, принятые в трасологии, но и теоретические основы, включающие изучение механизма следообразования на уровне как макро-, так и микроследов, которые заложены в теории микротрасологии. Необходимо также отметить, что классификация следов, терминология, методика непосредственного сравнения следов при идентификации, их описание и иллюстративность основываются на принципах и подходах, принятых в классической трасологии. Наряду с идентификационными задачами, включающими отождествление огнестрельного оружия по пулям и гильзам, установление целого по части при исследовании пыжей, решается ряд диагностических задач и подзадач, в том числе установление механизма образования: следов в целом, дифференциации первичных следов от ребер боевых и холостых граней, вторичных следов полей нарезов, следов из ненарезного самодельного оружия, следов частей оружия на стреляных гильзах и многих других.

Рис. 12 Механизм образования следов на гильзе при досылании патрона в патронник, выстреле и выбрасывании гильзы из оружия:  1 - канал ствола; 2 - затвор; 3 - патронник; 4 - досылатель, зацеп выбрасывателя; 5 - ударник; 6 - отражатель; 7 - патронный упор; 8 - задний срез патронника; 9 - гильза

Во взрывотехнической экспертизе используются трасологические методы в основном при решении диагностических задач. Круг этих задач достаточно большой, он охватывает и установление фактического состояния объекта либо его характеристик до взрыва; установление механизма события взрыва; определение условий, в которых происходило событие; определение давности образования следов и повреждений, т. е. последовательность формирования следов, возможность их образования; установление причинных связей между действием и наступившим последствием. Указанные задачи в этом роде экспертиз решаются методами трасологии в рамках реконструкции, моделирования, ситуационного анализа.

При исследовании следов одежды целесообразно назначать комплексную экспертизу с участием трасолого-материаловедческой экспертизы, а экспертиза механических повреждений одежды требует от экспертов специальных знаний в области судебной медицины, трасологии и материаловедении.

В судебно-технической экспертизе документов (СТЭД) методы и приемы трасологии также нашли значительное применение. Они используются: при изучении следов отображения технических средств, предназначенных для изготовления документов:

штрихов пишущих приборов, оттисков печатных форм;

при изучении машинописных текстов, установлении конкретного экземпляра пишущей машинки; исследовании реквизитов документов;

при исследовании отображения воздействия различного рода (механического и химического);

при изучении и идентификации отображений резательных, брошюровальных и других средств;

при установлении целого по частям, а также и при изучении механизма следообразования, в том числе нанесения штрихов и т. п., способов и времени изготовления некоторых объектов СТЭД.

Использование методов и приемов трасологии находит широкое применение и в нетрадиционных родах (видах) экспертиз. Большое значение автор придает криминалистической материаловедческой экспертизе.

Заключение эксперта - результат судебно-экспертного исследования, зафиксированный в установленной законом форме.

В части 1 статьи 204 УПК РФ отмечено, что в заключении эксперта указываются:

) дата, время и место производства судебной экспертизы;

) основания производства судебной экспертизы;

) должностное лицо, назначившее судебную экспертизу;

) сведения о предупреждении эксперта об ответственности за дачу заведомо ложного заключения;

) вопросы, поставленные перед экспертом;

) объекты исследований и материалы, представленные для производства судебной экспертизы;

) данные о лицах, присутствовавших при производстве судебной экспертизы;

) содержание и результаты исследований с указанием примененных методик;

) выводы по поставленным перед экспертом вопросам и их обоснование.

Далее, в части 2 этой же статьи УПК РФ, подчеркивается, что если при производстве судебной экспертизы эксперт установит обстоятельства, которые имеют значение для уголовного дела, но по поводу которых ему не были поставлены вопросы, то он вправе указать на них в своем заключении.

Таким образом, специальный критерий для классификации судебных экспертиз - предмет, объект и метод экспертного исследования. В зависимости от предмета, объекта и метода экспертного исследования судебные экспертизы выделяют криминалистические экспертизы, среди которых, в свою очередь, выделяют судебно-трасологическую экспертизу, имеющую свои разновидности.

Заключение

Таким образом, проведенное исследование позволяет сделать следующие выводы:

) современная трасология представляет собой научный и методологический базис ряда как криминалистических, так и иных судебных экспертиз; методы трасологии с успехом применяются в самых различных областях научных знаний, например медицине, археологии, геологии и т. д. Трасология - криминалистическое учение о следах, а также отрасль криминалистической техники, которая изучает закономерности возникновения материально фиксированных следов преступления, разрабатывающая средства и методики их обнаружения, изъятия и исследования, определяет многие положения методологии ряда разделов криминалистики и судебной экспертизы;

) в криминалистической литературе как самостоятельный раздел трасологии выделяют криминалистическую дерматоглифику - систему научных положений и разрабатываемых на их основе специальных средств и методов обнаружения, а равно фиксации, изъятия, сохранения и исследования дерматоглифических узоров, изображений в целях раскрытия, расследования и предупреждения преступлений. Данный автор обращает внимание на то, что криминалистическая дерматоглифика как раздел трасологии имеет свои предмет, объекты, методы, систему, формы, язык и задачи. Гомеоскопия - самостоятельный раздел особенной части трасологии в котором обобщены научные положения о закономерностях внешнего строения следообразующих частей тела человека и их материально-фиксированных отображений (следов);

) механизм следообразования - процесс материального изменения при взаимодействии двух объектов, который приводит к образованию следа - отображения. Все трасологические следы делят по признакам, отображающим специфические свойства следообразующих объектов, на четыре группы: гомеоскопические, механогомические, механоскопические и следы животных.

Следы-отображения возникают при взаимодействии двух объектов - следообразующего (объект, оставляющий след) и следовоспринимающего (тот, на котором след остается). Поверхности объектов, соприкасающиеся в ходе следообразования, называют контактными, а сам факт их взаимодействия - следовым контактом.

По источнику происхождения (виду следообразующего объекта) выделяют: следы человека; следы животных; следы орудий, инструментов, механизмов; следы транспортных средств.

По механизму образования следы подразделяются на: 1) статические (в момент образования следа объекты находятся в состоянии покоя и не перемещаются относительно друг друга) и динамические (образуются при движении одного либо обоих взаимодействующих объектов); 2) объемные (следы, имеющие длину, ширину, глубину/высоту, возникающие в результате деформации следовоспринимающего объекта - уплотнения или отделения его части) и поверхностные (следы, имеющие длину, ширину и незначительную глубину/высоту).

Поверхностные следы получаются тогда, когда оба объекта, участвующие в следообразовании, по твердости примерно одинаковы либо воспринимающая поверхность гораздо тверже. Поверхностные следы делятся: на следы-наслоения; следы-отслоения.

) выделяют также "виртуальные следы" - следы, возникающие в результате электронно-цифрового отражения на материальном носителе фиксируется, образ, состоящий из цифровых значений параметров формальной математической модели наблюдаемого реального физического явления. Особое значение в современной правоприменительной практике занимают следы на одежде и следы одежды, которые являются чрезвычайно распространенными следами, которые выявляются на местах происшествий.

5) выделяют судебные трасологические экспертизы: 1) криминалистическая трасология (экспертиза следов рук человека; экспертиза следов ног, экспертиза узлов (петель); экспертиза микроследов и микрочастиц; экспертиза следов животных; транспортная трасология: экспертиза следов транспортных средств; экспертиза отделившихся деталей и частей ТС и т.п.); материаловедческая трасология: трасолого-материаловедческая экспертиза совокупного объекта при механических и термических повреждениях;трасолого-материаловедческое установление частей единого целого и т.п.); медико-криминалистическая трасология, археологическая трасология, искусствоведческая трасология, судебно-трасологические исследовании.

Список использованной литературы

1.      Конституция Российской Федерации (принята всенародным голосованием 12.12.1993) (с учетом поправок, внесенных Законами РФ о поправках к Конституции РФ от 30.12.2008 № 6-ФКЗ, от 30.12.2008 № 7-ФКЗ) // Российская газета. - № 7. - 21.01.2009.

2.      Уголовно-процессуальный кодекс Российской Федерации (ред. 23.07.2013 г.) // Парламентская газета", N 241-242, 22.12.2001.

.        Аверьянова Т.В. Судебная экспертиза. Курс общей теории. М., 2012.

.        Агибалов В.Ю. Виртуальные следы в криминалистике и уголовном процессе: автореф. дисс. канд. юрид. наук. - М.: 2010. - С. 17.

5.      Амаюнова Ю.Г. Комплексная трасолого-волокноведческая экспертиза: автореф. дисс. канд. юрид. наук. - М.: 2005. - С. 11.

.        Аминев Ф.Г. О современных возможностях криминалистического исследования трасологических объектов // Эксперт-криминалист. 2011. N 3. С. 28 - 29.

7.      Белкин Р.С. Курс криминалистики. В 3 т. Т. 2: Частные криминалистические теории. М.: Юристъ. С. 68.

8.      Белых-Силаев Д.В., Аляутдинов Д.Р. Тактика и психология осмотра места происшествия // Юридическая психология. 2010. N 4. С. 8 - 10.

.        Гамаюнова Ю.Г. Комплексная трасолого-волокноведческая экспертиза: Науч.-методич. пособие / Под ред. проф. В.Ф. Орловой. М., 2010. С. 47 - 50.

.        Зинин А.М. Участие специалиста в процессуальных действиях: учебник. М.: Проспект, 2011. 256 с.

.        Зинин А.М., Майлис Н.П. Судебная экспертиза: Учебник. М., 2012. С. 61.

.        Исютин-Федотков Д.В. Теория криминалистической дерматоглифики // Эксперт-криминалист. 2012. N 1. С. 2 - 4.

.        Ищенко Е.П. О современном состоянии российской криминалистики // Argumentumadjudicium. ВЮЗИ - МЮИ - МГЮА. Труды. Т. II. С. 219.

.        Ищенко Е.П., Топорков А.А. Криминалистика: учебник / под ред. Е.П. Ищенко. 2-е изд., испр., доп. и перераб. М.: КОНТРАКТ, ИНФРА-М, 2010. 784 с.

.        Кандауров С.И. Процессуальные и технико-криминалистические аспекты использования материалов записи систем видеонаблюдения при раскрытии и расследовании преступлений: Автореферат диссертации на соискание ученой степени кандидата юридических наук. Краснодар, 2007. С. 24.

.        Колотушкин С.М., Федоренко В.А. Взрывные устройства и следы их применения: Учебник. Волгоград, 2013. С. 240 - 246.

.        Криминалистика: учебник / О.В. Волохова, Н.Н. Егоров, М.В. Жижина и др.; под ред. Е.П. Ищенко. М.: Проспект, 2011. 504 с.

.        Лившиц Е.М., Белкин Р.С. Тактика следственных действий. М.: Новый Юристъ, 1997. С. 63.

19.    Маилис Н.П. Криминалистическая трасология как теория и система методов решения задач в различных видах экспертиз: автореф. дисс. канд. юрид. наук. М.: 1992. - С. 11.

.        Майлис Н.П. Судебная трасология: Учеб. М.: Экзамен, 2013. С. 202.

.        Майлис Н.П. Судебная трасология: Учебник. М., 2010. С. 229.

22.    Майлис Н.П. Судебно-трасологическая экспертиза: Учебно-методическое пособие для экспертов. М., 2010. С. 24 и др.

23.    Нестеров Н.И., Степанов Г.Н., Фролов Ю.П., Шапочкин В.И., Ярмак К.В. Сборник примерных заключений по трасологической экспертизе: Учеб-метод. пособие. Волгоград, 2003. С. 44 - 46.

.        Обнаружение, изъятие, исследование и использование микрообъектов в доказывании по уголовным делам. М.: ВНИИ МВД России, 2010.

.        Самищенко С.С. , Ивашков В. Некоторые проблемы современной дактилоскопии // Законность. - 2010. - N 9.

.        Тараскаев С. А. Криминалистическое исследование следов босых ног человека: автореф. дисс. канд. юрид. наук. - М.: 2011. - С. 12.

.        Татарчук А.С. Криминалистическое исследование следов кожного покрова человека, не имеющего папиллярного узора: автореф. дисс. канд. юрид. наук. - М.: 2010. - С. 17.

28.    Терехович В.Н., Ниманде Э.В. Методологические особенности дактилоскопической экспертизы // Эксперт-криминалист. 2011. N 4. С. 35 - 38.

.        Трасология и трасологическая экспертиза: Учебник / Отв. редактор И.В. Кантор. М: ИМЦ ГУК МВД России, 2012. С. 20.

.        Фролов Ю.П. Объективные и субъективные следы - необходимые элементы классификационной системы трасологии // Эксперт-криминалист. - 2011. - N 2.

.        Хамова И.Е. Оценка допустимости заключения эксперта с точки зрения надлежащего способа получения // Общество и право. 2011. N 4. С. 245 - 248.

.        Хурцгэрэл Ж. Исследование следов ног животных и тавра при расследовании хищений скота: Дис. ... канд. юрид. наук. М., 1987. - С. 84.

33.    ЦэрэнчимэдГантулга. Доказательственное значение следов в раскрытии преступлений (на примере следов животных): автореф. дисс. канд. юрид. наук. М.: 2009. - С. 12.

.        Шамонова Т.Н. Использование следов биологического происхождения, оставленных человеком, в расследовании преступлений насильственного характера: автореф. дисс. канд. юрид. наук. - М.: 2003. - С. 12.

.        Шевченко Б.И. Научные основы современной трасологии. М., 2010; Зуев Е.И. Трасологическая экспертиза следов обуви. М., 2011.

.        Якимов И.Н. Криминалистика. Руководство по уголовной технике и тактике. М., 2013. С. 25.

Приложение


Классификация следов и признаков (по Г.Л. Грановскому)

Похожие работы на - Криминалистическая трасология

 

Не нашли материал для своей работы?
Поможем написать уникальную работу
Без плагиата!
Без нейросетей!