Управление деятельностью ООО 'Барыня'

  • Вид работы:
    Отчет по практике
  • Предмет:
    Менеджмент
  • Язык:
    Русский
    ,
    Формат файла:
    MS Word
    36,01 Кб
  • Опубликовано:
    2013-11-06
Вы можете узнать стоимость помощи в написании студенческой работы.
Помощь в написании работы, которую точно примут!

Управление деятельностью ООО 'Барыня'

МИНИСТЕРСТВО ОБРАЗОВАНИЯ И НАУКИ РОССИЙСКОЙ ФЕДЕРАЦИИ

Федеральное государственное бюджетное образовательное учреждение

высшего профессионального образования

РОССИЙСКИЙ ГОСУДАРСТВЕННЫЙ ТОРГОВО-ЭКОНОМИЧЕСКИЙ УНИВЕРСИТЕТ

ИВАНОВСКИЙ ФИЛИАЛ

Кафедра Экономики и управления предприятий торговли и сферы услуг





ОТЧЕТ

о прохождении производственно-профессиональной практики

по специальности 080502 «Экономика и управление на предприятии (торговли и общественного питания)»

Место прохождения практики ООО «Барыня» г.Иваново









Иваново 2013

Содержание


1. Общая характеристика объекта практики ООО «Барыня»

. Система управления организацией

. Организационная структура управления

. Организация управления персоналом

. Организация контроля в управлении

. Антикризисное управление

Приложения

1. Общая характеристика объекта практики ООО «Барыня»


Управленческая практика проходила на базе торговой фирмы ООО «Барыня».

Общество с ограниченной ответственностью «Барыня» является коммерческой организацией, осуществляющей торгово-закупочную деятельность мебелью. На основе Устава, зарегистрированного Администрацией г. Москвы, учредителями ООО «Барыня» являются физические лица. Уставной капитал составляет 9000 рублей. Общество имеет в собственности обособленное имущество, учитываемое на его самостоятельном балансе, оно вправе осуществлять любую деятельность, не запрещенную законодательством.

Общества с ограниченной ответственностью получили наибольшее распространение в России. Обществом с ограниченной ответственностью является коммерческая организация, созданная одним или несколькими лицами, уставной капитал которой разделен на доли определенных учредительными документами размеров. Участники общества с ограниченной ответственностью не отвечают по его обязательствам, но несут риск убытков, связанных с деятельностью общества, в пределах стоимости вложенных ими вкладов.

Участник общества с ограниченной ответственностью вправе свободно произвести отчуждение своей доли или ее части любому другому участнику. Однако такие действия в отношении третьих лиц ограничены правом преимущественного приобретения другими участниками общества и даже могут быть запрещены Уставом.

Управление деятельностью общества с ограниченной ответственностью осуществляет его высший орган - общее собрание участников и исполнительный орган - коллегиальный или единоличный.

Участник общества в любой момент может выйти из него, независимо от согласия других участников. В этом случае ему должны быть выплачена стоимость части имущества, соответствующей его доле в уставном капитале.

Предприятие ООО «Барыня» является юридическим лицом: имеет собственный баланс, обособленное имущество, проданное по договору Учредителем на право полного хозяйственного ведения, имеет расчетный и иные счета в банках, может от своего имени заключать договоры и выступать в судах, арбитражном и третейском судах, приобретать имущественные и личные неимущественные права и нести обязанности.

ООО «Барыня» отвечает по обязательствам своим имуществом. Учредитель не несет ответственности по обязательствам компании, равно как ООО «Барыня» не отвечает по обязательствам Учредителя.

Торговая фирма «Барыня» арендует торговые площади 4-х магазинов.

Общая площадь магазинов составляет 1900 кв. м (сюда входит площадь торговых залов, подсобных помещений, складов). Площадь первого магазина - 600 кв. м; второго - 600 кв. м; третьего - 300 кв. м; четвертого - 400 кв. м.

По своей товарной специализации это специализированные магазины, ассортимент которых построен на базе узкой номенклатуры товарных групп. Помещения магазинов располагаются в торговых комплексах. Большая часть товаров представлена в выставочных залах. Часть товаров хранится в складских и подсобных помещениях магазинов. Отдельных складов торговая фирма не имеет.

ООО «Барыня» имеет собственный автопарк, состоящий из 5 тентованных машин типа «Газель». Вся закупаемая продукция вывозится от поставщиков собственным автотранспортом.

2. Система управления организацией


Система управления торговой фирмой включает в себя три уровня. Уровни менеджеров соответствуют уровням управления. В ООО " Барыня " руководителей традиционно делят на группы:

. Технологический уровень - ежедневно осуществляющие операции и действия (продавцы, технический персонал, кассиры).

. Управленческий уровень - координируют работу внутри организации, согласовывая разные формы деятельности (директор магазина).

. Институционный уровень - занимаются разработкой долгосрочных планов, установлением целей, изменениями политики организации, ее связями с другими организациями (Генеральный директор, заместители ген.директора, юристы).

Эти группы соответствуют трем уровням управления: 1) низовое звено, 2) среднее звено, 3) высшее звено.

Рассмотрим характеристики каждого уровня.

Руководители низкого уровня

Руководители низового звена, или первого ранга, имеют много общего независимо от того, в какой сфере они работают. Руководители этого ранга выполняют следующие функции:

) осуществляют контроль за выполнением заданий;

) постоянно получают информацию о ходе выполнения заданий;

) распоряжаются выделенным им товарами и оборудованием, несут ответственность за его сохранность;

) распределяют задания среди работников (заведующие секциями работают совместно с продавцами). Руководители этого ранга замещают должности, имеющие следующие названия: заведующей секцией, заведующий отделом, менеджер первого уровня, младший начальник. Этот уровень управления присутствует во всех организациях. В среднем срок выполнения заданий руководителем такого уровня небольшой - около двух-трех недель.

Как правило, этим руководителям в основном приходится общаться со своими подчиненными, что требует от них соответствующих качеств, которые должны учитываться администрацией ООО " Барыня " при приеме на работу.

Руководители среднего звена. В большой организации, имеющей несколько уровней управления, может быть и несколько уровней руководящего среднего звена. Чаще всего их два или три (как в нашей организации): верхний и низший

К этим должностям относятся заместители директора фирмы. Руководители этого ранга возглавляют крупные подразделения организации, например отделы (юридический, торговый). Руководители среднего звена, как правило, выполняют следующие функции:

) выполняют работу руководителя высшего звена, если этой должности переданы соответствующие полномочия;

) принимают решения по работе своего подразделения;

) определяют возникающие проблемы, выносят их на обсуждение;

) организуют разработку предложений по улучшению работы;

) подготавливают информацию для вышестоящего руководителя и для своих подчиненных;

) доводят решения вышестоящего руководителя до своих подчиненных, реализуют их.

Руководители этого звена характеризуются тем, что они наиболее часто подвергаются перестановке, а их должности наиболее часто сокращаются, видоизменяются. Большая часть их рабочего времени проходит в переговорах с другими руководителями. Руководители высшего звена - это самый малочисленный слой руководителей по сравнению с другими звеньями. В организации руководителей высшего звена всего несколько человек.

Это следующие должности: учредитель ООО " Барыня ", генеральный директор.

Общими для всех руководителей высшего звена являются следующие функции: 1) принимают важнейшие решения; 2) выполняют большой объем работ в высоком темпе; 3) постоянно находятся в плену своих проблем и на работе, и дома.

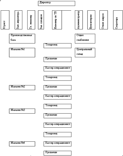
3. Организационная структура управления

Руководство ООО «Барыня» осуществляется в соответствии с законодательством Российской Федерации и уставом. ООО «Барыня» самостоятельно определяет структуру управления и затраты на их содержание.

Аппарат управления торговым предприятием построен по линейно-функциональному типу.

Организационная структура (аппарат управления) предприятия показана на рис. 1.

В основе формирования функциональной структуры управления лежит принцип полноправного распорядительства: каждый руководитель имеет право давать указания по вопросам, входящим в его компетенцию. Это создает условия для формирования аппаратов специалистов, которые в силу своей компетенции отвечают только за определенный участок работы. Такая децентрализация работ между подразделениями позволяет ликвидировать дублирование в решении задач управления отдельными службами и создает возможность для специализации подразделений по выполнению работ, единых по содержанию и технологии, что значительно повышает эффективность функционирования аппарата управления. Вместе с тем функциональная структура имеет ряд недостатков:

·   принцип полноправного распорядительства в определенной степени нарушает принцип единоначалия. Каждый исполнитель получает указания, одновременно идущие по нескольким каналам связи от разных руководителей. Таким образом, функциональная специализация работ разрывает управленческий процесс, единый по своей природе;

·   построенная по линейно-функциональному принципу структура управления способствует развитию психологической обособленности отдельных руководителей, считающих задачи своих подразделений задачами первостепенной важности. Отсюда - ослабление горизонтальных связей и необходимость контролирующего и интегрирующего органа.

Рис. 1. Организационная структура ООО «Барыня»

. Мотивация персонала торговой фирмы

Важное значение в удовлетворении потребностей имеют стимулы. Подход к трудовому стимулированию состоит в выделении и сопоставлении, с одной стороны, системы стимулов, с другой - системы потребностей, на удовлетворение которых направлены эти стимулы. Следовательно, одной из важнейших управленческих задач является обеспечение такого воздействия стимулов на мотивы, которое вызвало бы наиболее лучшее для организации трудовое поведение работника магазина «Барыня».

Социологический опрос (было задействовано 21 человек персонала ООО «Барыня») показал, как распределяется ценностная оценка работы у сотрудников предприятия (Программа социологического исследования приведена в Приложении 2). Для руководителя организации и специалистов важнейшее значение приобретают три ценности: средство существования, средство общения с коллегами, стабильность и уверенность в завтрашнем дне.

Таблица 1 Ценностные ориентации и мотивы сотрудников магазина «Барыня» (в % к числу опрошенных)

№ п.п.

Вопросы

Количество ответов в процентах

Ценности труда: средство существования; основная ценность жизни; возможность творческого роста; средство общения с коллегами; уверенность в завтрашнем дне.

 69,5 15,8 13,5 25,0 22,8

2

Мотивы труда: четко поставленные цели; вознаграждение соразмерное труду; возможность учиться и совершенствоваться необходимость и важность работы возможность роста; высокое доверие руководителя импульс торгового предприятия

 23,2 11,6 8,0 36,9 21,8 29,2 9,4


Итак, на первом месте - выполнение работы как средства существования; второй приоритет получила в коллективе такая ценность работы, как средство общения с коллегами, что говорит о существенном значении социально - психологической составляющей работы.

Второй приоритет получила такая ценность в труде, как уверенность в завтрашнем дне. Это обусловлено, по-видимому, увеличивающейся в стране безработицей и боязнью потерять работу. Третий приоритет получил критерий - работа, как основная ценность жизни - 15,8 %. Это очень важный критерий, который определяет внутреннюю мотивацию работы, наиболее сильную и эффективную. Если он низок, то этот критерий становится показателем трудовой пассивности, результатом отчужденности труда. Такое состояние характерно для экономики в кризисные периоды, когда налоги так высоки, что становится невыгодным производство, когда заработная плата низка и выплаты ее зачастую задерживают.

Работа в нашей стране во многом потеряла престиж, перестала быть социально значимой. Вместе с тем, рыночные условия поднимают престиж труда, особенно на тех предприятиях которые эффективно работают. И здесь следует помнить, что если в плановой экономике престиж труда упал до 10%, то теперь он составляет 15,8%. Представляется, что при хорошей адаптации магазина «Барыня» к рынку (это можно уже констатировать как факт), более зрелый государственной политики и эффективной системе управления престиж труда будет возрастать.

Четвертый приоритет был отдан возможности творческого роста (15,8%). Этот показатель в условиях рыночной экономики возрастает. Если предприятие активно борется за выживание, в том числе путем вовлечения в этот процесс высококвалифицированных кадров, то и уровень этого показателя неизменно будет расти.

Ценности труда обуславливают и его соответствующие мотивы. Так, с ценностью труда как средства существования (69,5%) тесно связан мотив вознаграждения соразмерно труду (51,6%) который в целом по магазину получил первый приоритет. Материальная заинтересованность безусловно является одним из основных общечеловеческих стимулов трудовой активности, однако срабатывает он далеко не всегда. Отдельные работники магазина ставят в разряд первостепенных ценностей - нужность и важность работы, возможности роста.

И здесь следует помнить, что удовлетворенность работников заработной платой зависит не столько от ее размеров, сколько от социальной справедливости в оплате труда. Но как раз в этом вопросе некоторые работники магазина «Барыня» имеют претензии к администрации. На вопрос: «Считаете ли Вы, что существующая система оплаты труда справедлива?» 31% респондентов ответили: «Нет». Аналогичный ответ последовал и на другой вопрос: «Считаете ли Вы, что существующая система оплаты труда отражает весь объем выполненных работ, их сложность и качество?» 27% респондентов также ответили: «Нет». Важным фактором мотивации является сознание нужности и важности выполняемой работы. Он получил второй приоритет. Это говорит о важности социально - психологических факторов труда, расположенных в верхних уровнях иерархической теории Маслоу. О важности работы говорит ее масштабность, то есть на какой уровень она направлена (табл. 2). Ответы представлены руководителями высшего (директор, главбух, коммерческий директор), среднего и низшего звена управления.

Таблица 2 Значимость работы и требования к ее организации (в % к числу опрошенных сотрудников магазина «Барыня»)

Вопросы

В

С

Н

И*

Всего

Масштабы выполняемой работы:






- принимает участие в решении задач организации;

67

60

52

42

43,7

- принимает ли участие в решении задач секции;

40

38

33

32

34,2

- выполняет лишь прямые обязанности.

0,0

10

15

10

13,2

Гордитесь ли Вы своей работой?






- да;

100

40

36

35

45,7

- нет.

0,0

60

65

64

54,3

Как правильно организовать работу?






- чтобы требовала разнообразных навыков;

67

10

7

15

14,5

- чтобы была простой в исполнении;

0

20

11

13

20,2

- чтобы требовала самому принимать решения;

63

0

21

17

22,9

- чтобы не требовала принятия самостоятельных решений;

0

0

1

0,8

- чтобы был простой и доверительный контакт с руководителем;

0

20

25

13

18,2

- чтобы не требовала контакта с руководителем;

0

20

0

3

1,5

- чтобы обеспечивала возможность непрерывного обучения;

0,0

5,6

2,6

12

9

- чтобы хватало имеющихся знаний;

0,0

2,2

2,6

4,0

2,2

- чтобы была полезна и сама приносила удовольствие.

50,0

32,6

44,7

40,0

45,5

* - представлены по уровням управления: В - высший, С - средний, Н - низовой, И - исполнитель.


Степень участия в решении задач организации в целом (то есть наиболее важных) составляет 43,7%. При этом отчетливо просматривается закономерное снижение уровня участия в решении задач всей организации от высших к низшему звену управления и далее к исполнителям. Обратная закономерность просматривается в решении задач своих отделов. И, наконец, некоторая часть работников выполняет лишь прямые обязанности. Таких работников в среднем 13,2% и тоже прослеживается их увеличение от высшего звена управления к низшему и исполнителям.

Значимость работы характеризует и чувство гордости за свою работу (в среднем 45,7%). Среди управленцев магазина «Барыня» рост чувства гордости прослеживается в направлении к высшему звену. Низкий уровень этого показателя, как правило, связан со сложностью финансово - экономического положения.

Очень тесно со значимостью работы связаны качество и уровень организации работы в восприятии самих руководителей и специалистов. С целью выявления такой оценки респондентам было предложено было предложено ответить на четыре противоположных вопросов (табл. 3).

Таблица 3 Развернутое содержание оцениваемых показателей

Оцениваемые показатели

Содержание

1.

Требования к состоянию здоровья

 - умение переносить значительную двигательную нагрузку на ноги, позвоночник и туловище при работе стоя и нахождении за прилавком, значительная нагрузка на руки, при перемещении товаров, быстрота, ловкость и уверенность в движениях.

2.

Требования в области познавательной деятельности

 - четкая способность к наблюдению, способность различать запахи и вкусы, т.е. хорошее состояние органов чувств, умение визуально определить вес и качество товара.

3.

Требования к знаниям и умениям профессионального характера

 - умение хорошо ориентироваться в обширном ассортименте товаров, знание психологических особенностей поведения покупателей, выразительная быстрая речь, без дефектов, богатый лексикон, умение быстро в уме производить арифметические действия.

4.

Требования психологически - эмоционального характера

 - умение быть одинаково внимательным в течение продолжительно периода времени без сильной утомленности, умение охватывать вниманием сразу несколько предметов, хорошая ассоциативная акустическая и визуальная память (запоминание товаров, в том числе однородных, места их расположения в товарной экспозиции, запоминание цен и т.д.), уравновешенное эмоциональное состояние.

5.

Требования к характеру

 - спокойный доброжелательный характер, готовность к общению с огромным количеством людей разных типов, вежливость, стремление к сохранению порядка, чистоты на рабочем месте, наличие чувства ответственности за дело, интерес к работе.


Первая пара вопросов: что лучше, чтобы работа требовала разнообразных навыков и знаний, или же наоборот, была проста в исполнении? Предпочтение было отдано работе простой в исполнении. Однако в действительности не все так однозначно.

Вторая пара вопросов: какой работе отдается предпочтение требующей или не требующей принятия самостоятельных решений. Опрос показал, что значительное предпочтение отдается работе, требующей самостоятельных решений (22,9%). Заведующие секциями магазина «Барыня» хотят сами принимать решения и нести ответственность за них. Это очень важно знать и учитывать руководству «Барыня».

Третья пара вопросов касается взаимоотношений с руководителями. Респондентам предлагается выбрать работу, которая требует простого контакта с руководителями либо не требует такого контакта. Руководители и специалисты отдали предпочтение первому варианту 18,2%. Потребность в доверительном контакте с руководителем связано не только с ожиданием помощи и поддержки руководителя, но и с оценкой качества выполняемой работы.

Четвертая пара вопросов характеризует связь работы с обучением и повышением квалификации или же не требующую дополнительных знаний. Руководители среднего звена магазина и исполнители отдали предпочтение первому варианту в соответствии 5,6-12%. Здесь действует мотив содержательности работы, требующие непрерывного повышения знаний и роста самого работника.

Девятый вопрос касался полезности работы и высокой содержательности, чтобы она приносила удовлетворение работнику. Такое требование поддержали 45,5% опрошенных работников магазина «Барыня».

Таким образом, если рассмотреть пять направлений совершенствования организационной работы, и расположить их в соответствии с полученными приоритетами, то на вопрос ''как правильно организовать работу?'' можно дать примерно такой ответ:

. Работа должна быть значимой и полезной, приносить удовлетворение работнику;

. Позволять сотруднику самостоятельно принимать решения;

.Осуществить обеспечение простого и доверительного контакта с руководителем;

. Требовать разнообразных знаний и навыков, для чего обеспечить возможность непрерывного повышения квалификации и обучения.

Следующий этап социологического исследования был анализ мотивов труда, определяемых руководителем. Где с третьего по шестой приоритеты отданы мотивам труда, так или иначе связанных с руководителем торговой организации. Третий приоритет отдан высокому доверию руководителя (29,2%); четвертый - четко поставленным целям (23,2%); пятый - возможности роста (21,8%) и шестой - возможности учиться и совершенствоваться (11,6%). Взаимодействие с руководителем имеет для подчиненного очень важное значение. Вовлеченность личности в работу всегда опосредовано тем, как руководитель относится к работникам. Если он видит в них только исполнителей, подчеркивая при этом, что они обязаны подчиняться его распоряжениям, и мало считается с их мнением, то они быстро охладевают к работе. Если же он видит в них партнеров по совместной работе и подчеркивает при этом важность личного вклада каждого в эту работу и проявляет постоянное внимание к мнениям, то работники отвечают заинтересованностью в выполнении работ. Что по этому направлению показало наше исследование представлено в табл. 4

Таблица 4 Взаимоотношения с руководителем (в % к числу опрошенных).

Средний бал ответа

1.

 Устраивают ли Вас отношения с начальником:



 - да;

89


 - нет.

11

2.

 Что Вас не устраивает в начальнике:



 - недостаточный уровень квалификации;

3,1


 - нет взаимопонимания;

5,3


 - жесткий контроль со стороны начальника;

12,3


 - нет доверия к подчиненным;

20,1


 - не умеет слушать;

9,5


 - не умеет учитывать интересы подчиненных;

18,6


 - не рассматривает вопросы карьеры;

14,6


 - не рассматривает вопросы повышения квалификации.

15,1

3.

 Ваши беседы с руководителем проходят:



 - по плану;

54,2


 - случайно.

76,2

4.

 Вопросы, обсуждаемые с руководителем:



 - производственные;

76,5


 - стратегия развития;

24,0


 - планы Вашей работы;

31,3


 - оценку Вашей деятельности;

15,8


 - Ваши личные планы;

10,1


 - Вашу карьеру.

3,9


 - социальную поддержку.

12,5

5.

 Правильно ли оценивает руководитель Ваш вклад в работу:



 - да;

39,7


 - нет;

14,0


 - затрудняюсь ответить.

52,8

6.

 Гордитесь ли Вы своим руководителем:



 - да;

86,74


 - нет.

13,26


На вопрос: «Устраивают ли Вас отношения с начальником?» восемьдесят девять респондентов ответили положительно. Но есть работники, которых не устраивают отношения с начальником (здесь имеется ввиду не только директор магазина «Барыня», но и главный бухгалтер и другие управленцы высшего звена). Важнейшие причины, по которым работников магазина «Барыня» не устраивают отношения с начальником, распределились следующим образом: не доверие к подчиненным (20,1%); не учитывает интересы подчиненных (19,6%); нет взаимопонимания (5,3%). Все три признака характеризуют директивный стиль управления.

Для руководителя директивного стиля управления жесткое единоличное принятие руководителем решений, а также слабый интерес к работнику как к личности. В подтверждение широкого распространения директивного стиля свидетельствуют два показателя, - это жесткий контроль за работниками со стороны начальника (12,3%) и неумение слушать (9,5%). Конечно, в экстремальных условиях директивный стиль во многом оправдан, но удовлетворенность трудом у подчиненных при этом падает и ухудшается социально - психологический климат в коллективе.

Четвертый и пятый приоритеты заняли претензии в нерассмотрении вопросов повышения квалификации (15,1%) и развитии карьеры (14,8%). Опрос показал, что 60,3% руководителей и специалистов желают повысить свою квалификацию, 50% из них считает, что этого требует их работа, а 30% ставят условие, чтобы повышение квалификации способствовало повышению их заработка. Данное требование справедливо, так как повышение квалификации должно повышать производительность труда.

Интересно обстоят дела с планированием карьеры. Большинство сотрудников магазина «Барыня» не планируют свою карьеру. А между тем следует отметить, что планирование карьеры обладает огромной мотивирующей силой, эта мотивация рассчитана не на текущий результат, а на успех длительного действия.

Фактор недостаточного уровня квалификации руководителя получил шестой приоритет, на него указали в среднем 13,1% опрошенных. И это наводит на грустные раздумья о том, что уровень квалификации некоторых руководителей (коммерческий директор и гл. бухгалтера) не отвечает современным требованиям рыночной экономики.

Характер бесед с руководителями подтвердил, что основная направленность руководителей в отношениях с подчиненными - работа, а внимание к человеку - на втором месте. Соотношение внимания к работе и человеку примерно шесть к одному. Кроме того, только 39,7% работников считают, что руководители правильно оценивают их вклад в работу, а 66,8% затрудняются ответить или считают, что вклад в работу оценивается неверно. И, тем не менее, 86,74% работников гордятся своими руководителями. Думается, прежде всего потому, что магазина «Барыня» вот уже несколько лет подряд работают без потрясений, стабильно.

Четкая постановка цели имеет важнейшую роль в управлении поведением работников. Цели должны определяться так, чтобы быть реальными, мотивирующими, действенными. Не случайно руководители и специалисты предприятия отдали этому фактору мотивации четвертый приоритет (см. табл. 3). Именно с нечеткой постановки целей начинаются сбои в управлении поведением работников.

Седьмое место по уровню значимости мотивов труда руководители и специалисты магазина «Барыня» отдали «имиджу» (9,4%). Под имиджем фирмы обычно понимают тот образ, который существует у ее клиентов - покупателей товаров, а также у ее поставщиков, партнеров, работников магазина (фирмы). И естественно, что имидж во многом определяет и поведение персонала. Малое влияние данного фактора объясняется еще не сформировавшейся и не развитой корпоративной культуры наших торговых предприятий.

Мотивация труда на различных предприятиях играет огромную роль в адаптации к рыночной экономике, определяет уровень выживания и эффективности работы организации. Однако руководящий состав предприятий слабо владеет и использует мотивационные механизмы. На вопрос: «Знакомы ли Вы с основными теориями мотивации?» 64% опрошенных управленцев магазина «Барыня» ответили отрицательно. Мотивация остается важным резервом развития предприятий и эффективности их работы.

Причем необходимость данного исследования была доказана в личных беседах с руководителем магазина «Барыня». Где было отмечено, что использование научного метода экспертной оценки как интегрального показателя управленческого труда делает решение руководителя надежными и эффективными. В их основы лежит три момента: интуиция, суждения и рациональность. Если руководитель выбрал работника, основываясь на суждении с учетом прошлого опыта, без поправки на сегодняшний день, ошибочность будет замечена уже на первых днях работы. В управленческом труде наиболее важны рационализаторские решения, основанные на методах анализа и обоснования. Путем сравнения с нормированным показателем (табл. 5) может быть принято правильное решение. Итак, все три момента (интуиция, суждения и рациональность) представляют основу целостной экспертной оценки.

Таблица 5 Индивидуальная карточка оценки работающих и привлекаемых кадров «Барыня»

№ п/п

Оцениваемые показатели *

Оценка первого эксперта

Оценка второго эксперта

Среднее значение оценки

Нормированный балл

1

Требования к состоянию здоровья

5

4

4,5

4,2 - 5,0

2

Требования в области познавательной деятельности

5

5

5,0

4,5 - 5,0

3

Требования к знаниям и умениям профессионального характера

3

4

3,5

4,0 - 5,0

4

Требования психологически - эмоционального характера

3

3

3,0

4,2 - 5,0

5

Требования к характеру

4

4

4,0

4,2 - 5,0

* - расшифровка основных показателей представлена в табл. 3

. Организация управления персоналом

Организация управления персоналом в торговой фирме ООО «Барыня» подчинено трехуровневой системе. Низовое ее звено представляют продавцы, кассиры, товароведы и далее по возрастающей.

Деятельность продавцов-консультантов, кассиров-операционистов и товароведов регламентируется должностными инструкциями.

На должность продавца-консультанта товаров назначается лицо, имеющее начальное профессиональное образование, без предъявления требований к стажу работы, или среднее (полное) общее образование и специальную подготовку по установленной программе, без предъявления требований к стажу работы. По договоренности с частным предпринимателем» специальную

В своей деятельности продавец-консультант товаров руководствуется: нормативными документами и методическими материалами но вопросам выполняемой; работы; правилами внутреннего трудового распорядка; приказами и распоряжениями частного предпринимателя и управляющего магазином; настоящей должностной инструкцией.

Продавец-консультант ООО «Барыня» должен знать: ассортимент, классификацию, характеристику, питательную ценность, назначение товаров, способы употребления, пользования и ухода за ними, розничные цены на товары и страну происхождения; правила расшифровки артикула, маркировки, штрих-кода; основные виды сырья и материалов, идущих на изготовление товаров; приемы подбора, отмеривания, отреза, отвеса, комплектования товаров, признаки доброкачественности товаров.

На должность кассира-операциониста назначается лицо, имеющее начальное профессиональное образование, без предъявления требований к стажу работы, или среднее (полное) общее образование и специальную подготовку по установленной программе, без предъявления требований к стажу работы.

В своей деятельности кассир-операционист руководствуется: нормативными документами и методическими материалами по вопросам выполняемой работы; правилами внугреннего трудового распорядка; приказами и распоряжениями частного предпринимателя и управляющего магазином; настоящей должностной инструкцией.

Кассир-операционист должен знать: ассортимент, классификацию, розничные цены на товары; правила расшифровки артикула, маркировки, штрих-кода; Порядок ведения кассовых операций в Российской Федерации, Типовые правила эксплуатации контрольно-кассовых машин при осуществлении денежных расчетов с населением, основные требования ГОСТ Р 51074-97, ГОСТ Р 51304-99, типовые инструкции по охране -груда для кассиров. Правила продажи алкогольной продукции. Правила продажи отдельных видов товаров, Перечень непродовольственных товаров надлежащего качества, не подлежащих возврату или обмену на аналогичный товар других размера, формы, габарита, фасона, расцветки; комплектации, методические пособия издаваемые частным предпринимателем; устройство и правила эксплуатации используемого в процессе выполнения своих служебных обязанностей торгово-технического оборудования, контрольно-кассовых узлов, электронно-вычислительной техники и т.д.; операционную систему, в которой работает контрольно-кассовый узел, принципы нанесения штрих кодов на товар и их сканирование; пути сокращения товарных потерь, затрат труда, электроэнергии, методов снижения потерь при хищениях и реализации товаров; приемы и методы активного обслуживания различных контингентов покупателей с учетом их пола, возраста, уровня знаний о товаре и других особенностей; методы обобщения данных о спросе покупателей; порядок сдачи выручки, оформления чека, справки кассира-операциониста, ведения книги кассира-операциониста, оформления ценников; основы коллективных форм организации и оплаты труда у частного предпринимателя; порядок и сроки проведения инвентаризации в магазине; порядок составления и оформления актов на недостачу, возврат товаров от покупателей, приемосдаточных актов при передаче материальных ценностей.

Товаровед организует и проверяет правильную приёмку поступающих в магазин товаров и тары по количеству и качеству.

Систематически проводит инструктажи работников магазина, связанных с приёмкой, хранением товаров; контролирует наличие и своевременную сдачу тары тарособирающим организациям и возврат возвратной тары; обеспечивает контроль за хранением тары в магазине и принимает меры к уменьшению потерь по таре; осуществляет контроль за правильностью приёмки и сдачи тары по качеству магазинам; организует выполнение всеми подведомственными секциями планов товарооборота и повседневно контролирует состояние реализации товаров как по секциям, так и по товарным группам и отдельным наименованиям.

Директора магазинов несут ответственность за работу предприятия, разрабатывают ассортиментную политику, следят за ритмичностью поставок продукции от поставщиков, определяют перспективные направления развития предприятия. Директорам подчиняются товароведы, продавцы-консультанты, кассиры-операционисты.

Генеральный директор торговой фирмы «Барыня» работает на контрактной основе, заключенной с учредителем. Срок полномочий директора - 5 лет. Он самостоятельно на основе единоначалия решает вопросы возглавляемого им предприятия, за исключением отнесенных действующим законодательством и уставом к компетенции общего собрания трудового коллектива и совета трудового коллектива. Директор без доверенности действует от имени предприятия, распоряжается имуществом предприятия, заключает договоры, в том числе трудовые, выдает доверенности, открывает в банках расчетные и иные счета, пользуется правом распоряжения средствами, утверждает штаты, издает приказы и дает указания, обязательные для всех работников предприятия.

Заведующий складом несет материальную ответственность за сохранность товаров.

Непосредственно директору подчиняются руководители функциональных служб: главный бухгалтер, заведующие магазинов, зам. директора, заведующий складом.

В ведении заместителя директора находятся магазины розничной торговли.

Заместитель директора осуществляет операции, связанные с реализацией продукции. Он следит за определенными сегментами рынка, реализуя на нем товары и определяя емкость рынка.

Бухгалтерия включает в себя главного бухгалтера (финансовая отчетность, начисления заработной платы); кассира (выплата зарплаты сотрудникам; сопровождение платежных поручительств в коммерческий банк). Главный бухгалтер, работая в тесном контакте с руководителем, совместно решают финансовые вопросы (налоги, средства на закупку оборудования, сырья, оплата транспортных расходов и т.п.).

Делегирование полномочий при функционировании организации немыслимо без четкого определения обязанностей среди сотрудников предприятия. Все должности на предприятии ООО «Барыня» регламентируются соответствующими должностными инструкциями, однако в результате их исследований было установлено, что они носят декларативный, формальный характер:

1. В должностных инструкциях ООО " Барыня " поверхностно фиксируется существующее разделение труда на определенный момент и не учитываются происходящие в процессе работы изменения, в силу чего они теряют значение документа, регламентирующего работу управляющих" различных уровней.

2. Обязанности, права и ответственность, как правило, оказываются несбалансированными и несогласованными в масштабе организации.

3. Должностные инструкции менеджеров и специалистов торговой фирмы носят чаще всего общий характер и тем самым теряется организующее и регулирующее значение этого документа.

4. Не обеспечивается необходимая полнота и четкость при определении обязанностей, прав и ответственности персонала.

5. Зафиксированные в должностной инструкции обязанности, права и ответственность работника оказываются оторванными от тех условий, которые необходимы для успешного выполнения.

5. Организация контроля в управлении

Внутренний контроль на предприятии ООО «Барыня» осуществляется в соответствии с Уставом предприятия и возлагается на контрольно-ревизионный орган Общества и на менеджмент высшего звена. Ревизию финансовой и хозяйственной деятельности общества осуществляет ревизор, который назначается учредителем сроком на три года.

Именно ревизор готовит заключение к годовому отчету и бухгалтерскому балансу. При этом без заключения ревизора годовой отчет и бухгалтерский баланс утверждению учредителем не подлежит. Все должностные лица и работники ООО «Барыня» по запросу ревизора предоставляют необходимую информацию, документы, личные, устные и письменные пояснения, связанные с деятельностью торговой фирмы.

Ревизия проводится не реже одного раза в год. Обязательным является хранение в тайне, конфиденциальной и коммерческой информации, ставшей известной ревизору в результате своей деятельности. Кроме того, общество может заключить договор со специализированной организацией для проверки и подтверждения правильности годовой финансовой отчетности (внешний аудит).

Аудитор ставит свою подпись на годовом отчете в подтверждение его соответствия имеющейся информации о реальном положении дел. Обязательным условием привлечения внешнего аудитора является его профессионализм и отсутствие имущественного интереса с обществом и генеральным директором.

Внутренний контроль обеспечивает возможность принятия эффективных управленческих решений, а также их исполнение. К функциям внутреннего контроля ООО «Барыня» относят оперативную, защитную, регулятивную, информативную, коммуникативную и превентивную. Последняя функция в современных условиях особенно важна, так как предварительный контроль предупреждает нежелательные отклонения в деятельности торговой фирмы, защищает ее от нежелательных последствий тех или иных действий.

Важнейший классификационный аспект внутреннего контроля - формальный. Выбор формы внутреннего контроля зависит от: сложности организационной структуры; правовой формы; видов и масштабов деятельности; целесообразности охвата контролем различных сторон деятельности; отношения руководства организации к контролю. Важнейшая форма внутреннего контроля - внутренний аудит на основании проверок ревизора торговой фирмы.

Внутренний контроль целесообразно классифицировать и по значимости субъектов внутреннего контроля с точки зрения их участия в общей, т.е. совокупной, деятельности по внутреннему контролю на предприятии. В этом аспекте всех субъектов внутреннего контроля целесообразно распределить по следующим уровням с точки зрения их значимости: 1) субъекты внутреннего контроля первого уровня - это участники (собственники) организации, осуществляющие контроль непосредственно или косвенно (с помощью независимых экспертов, в том числе внешних аудиторов); 2) субъекты внутреннего контроля второго уровня. В их обязанности непосредственно не входит контроль, но в силу производственной необходимости они выполняют и контрольные функции (рабочий, контролирующий качество работы оборудования); 3) субъекты внутреннего контроля третьего уровня - выполняют контрольные функции для реализации служебных обязанностей (функций), которые за ними закреплены непосредственно (работники планово-диспетчерского, планово-экономического отделов, отдела кадров); 4) субъекты внутреннего контроля четвертого уровня. В их обязанности входят контрольные и другие функции (административно-управленческий персонал; персонал, обслуживающий компьютерные системы; сотрудники отдела бухгалтерского учета, служб коммерческой и физической безопасности); 5) субъекты внутреннего контроля пятого уровня. В их функциональные обязанности входит только осуществление контроля (сотрудники отдела внутреннего аудита и члены ревизионной комиссии, сотрудники отделов входного и технического контроля и т.п.).

Одним из методов контроля на торговом предприятии является инвентаризация. Порядок и сроки проведения инвентаризаций ООО " Барыня " определяются руководителем организации, за исключением случаев, когда проведение инвентаризации обязательно.

Офис торговой фирмы «Барыня» располагается в помещении одного из магазинов. Это небольшое служебное помещение, где хранятся все учредительные документы предприятия, в том числе трудовые книжки сотрудников. Всю работу в офисе осуществляет секретарь-референт в обязанности которого входят общение с клиентами по телефону; оформление входящей и исходящей документации; ведение личных дел сотрудников, разработка и заключение договоров с сотрудниками; текстовая разработка различных документов (приказов, функциональных обязанностей, договоров, писем, распоряжений).

. Антикризисное управление

С тем чтобы оптимизировать деятельность менеджеров всех уровней в ООО «Барыня» необходимо внедрение комплексной программы по следующим направлениям:

·   совершенствование организационной структуры управления, сокращение числа управляющего аппарата за счет четкого перераспределения квалификационных и должностных обязанностей;

·   пересмотр должностных инструкций для сбалансированности обязанностей сотрудников торговой фирмы, прав и ответственности, поддержания наиболее эффективной технологии управления в ООО «Барыня», предусматривая порядок выполнения и взаимосвязь управленческих работ в пространстве и времени;

·   составление профессиограммы менеджера по управлению инфраструктурой торговой фирмы;

·   учет в этапности в становлении и развитии трудового коллектива фирмы по мере ее развития;

·   определение путей и методов оказания влияния на трудовую этику и мораль подчиненных торговой организации;

·   формирование организационной приверженности персонала фирмы.

Рассмотрим предлагаемые мероприятия более детально.

Организационная структура аппарата управления торговой фирмы должна иметь следующий вид (рис. 2):

Рис. 2. Предлагаемая схема аппарата управления ООО «Барыня»

Управленческий аппарат может быть сокращен за счет упразднения должностей:

·   заместителя директора (его функции будут выполнять директора магазинов);

·   администратора (эти функции в магазинах могли бы быть возложены на старших продавцов);

·   должности главного инженера, инженера по техники безопасности, заведующего складом целесообразно объединить работой единого техническо-материального отдела; функции отдела снабжения также должны быть переданы в этот отдел.

Таким образом будут укреплены вертикальные и горизонтальные связи между менеджерами фирмы с большим объемом делегирования полномочий.

Положительные факторы делегирования полномочий:

·   делегирование освобождает руководителя от выполнения несвойственных, рутинных операций, высвобождая время для решения важных и творческих вопросов;

·   делегирование является целенаправленной формой повышения квалификации сотрудников и способствует использованию их профессиональных знаний и опыта;

·   делегирование положительно влияет на мотивацию сотрудников. Они чувствуют себя хозяевами на участках работы, а это способствует раскрытию способностей, проявлению инициативы и самостоятельности.

персонал стимулирование управление

Приложение 1

Программа социологического исследования сотрудников магазина «Барыня»

Уважаемые сотрудники!

В целях изучения ваших ценностных ориентаций и мотивов труда, просим Вас ответить на нижеследующие вопросы, с тем чтобы оптимизировать Ваши трудовую деятельность на основе полученных результатов:

. Чем для Вас является работа в магазине?

·        Средство существования

·        Основная ценность жизни

·        Возможность творческого роста

·        Средство общения с коллегами

·        Уверенность в завтрашнем дне

. Отметьте, пожалуйста, Ваши мотивы труда?

·        Четко поставленные цели

·        Вознаграждение соразмерное труду

·        Возможность учиться и совершенствоваться

·        Нужность и важность работы

·        Возможность роста

·        Высокое доверие руководителя

·        Импульс торгового предприятия

Приложение 2

Различия во взглядах и деятельности менеджеров директоров магазинов ООО «Барыня»

Аспект управленческой деятельности менеджера

Более ограниченное, приземленное мировоззрение менеджера

Более широкое, продвинутое мировоззрение менеджера

Должность руководителя магазина " Барыня "

Позволяет рассчитывать на пониженные требования, поблажки со стороны вышестоящего руководства

Обусловливает повышенные требования к человеку, занимающему должность руководителя

Привилегии руководителя

Атрибуты, способствующие эффективному управлению организацией

Цель личной активности

Мысленное моделирование результатов управленческой деятельности

Отсутствует или находится в зачаточном состоянии

Эффективно

Управленческая ситуация

Стремится, разрешить исключительно с пользой для себя и своей карьеры

Гармонизирует

Отношение к подчиненным

Пренебрежительное, считает их «винтиками в машине организации»

Уважительное

Главные критерии оценки подчиненных

Управляемость

Профессионализм и человеческие качества, результативность деятельности

Отношение к вышестоящему руководству

Подобострастное

Уважительное

Отношение к организации

Рассматривает руководство организацией как важный жизненный урок для себя

Отношение к трудовому коллективу

Безликая масса, объект и средство управления

Имеет самостоятельную ценность

Основой мотив в отношениях с другими руководителями по горизонтали

Самоутверждение, соревнование в карьерных вопросах

Сотрудничество, расширяющее собственные возможности по решению задач организации

Средства достижения цели

Их выбор оправдывается целью

Выбираются с учетом требований профессиональной этики руководителя

Подход к управлению

Формальный

Содержательный

Результаты деятельности организации

Оценивает с позиций фиксации личного вклада и достижения карьерных целей

Сопоставляет с целями организации и оценивает с позиций общественной пользы

Стратегия развития организации

Не видит, не учитывает, пренебрегает, избегает этих проблем

Держит постоянно в поле зрения, занимается стратегией специально

Текущие результаты деятельности

Абсолютизирует в ущерб долговременным и стратегическим целям организации

Соотносит с текущими задачами организации и увязывает со стратегией развития организации

Опыт руководящей деятельности

Выстраивание отношений с вышестоящим руководством, интриги

Решение проблем организации и ее участников

Преимущественно исполняемые роли менеджера

Представительская

В зависимости от управленческой ситуации

Собственная роль в решении конкретной задачи организации

В случае успешного решения задачи приписывает заслуги себе, в случае неудачи свалить вину на подчиненных

Организация решения задачи с наибольшей эффективностью с точки зрения затраченного времени и ресурсов

Роль мировоззрения руководителя для эффективного управления

Не имеет значения для эффективности управления организацией

Имеет ключевое значение для эффективности управления организацией

Методология социального управления

Руководителю не требуется

Является основой в деятельности руководителя

Управленческий инструментарий

Абсолютизирует роль инструментария

Рассматривает его как средство управления, хотя и весьма важное


График прохождения преддипломной практики

№ п/п

Содержание тем практики

Продолжительность

1

Дать общую характеристику предприятия ООО «Барыня»

16.09-25.09

2

Проанализировать особенности организации персонала торгового предприятия.

26.09-07.10

3

Анализ структуры управления

08.10-18.10

4

Анализ контроля в управлении.

19.10-06.11

5

Проведение социологического исследования сотрудников магазина «Барыня»

07.11-10.11





Похожие работы на - Управление деятельностью ООО 'Барыня'

 

Не нашли материал для своей работы?
Поможем написать уникальную работу
Без плагиата!
Без нейросетей!