План организационно-технических мероприятий ООО 'Санаторий-профилакторий 'Озерный'

  • Вид работы:
    Контрольная работа
  • Предмет:
    Эктеория
  • Язык:
    Русский
    ,
    Формат файла:
    MS Word
    62,86 Кб
  • Опубликовано:
    2013-11-21
Вы можете узнать стоимость помощи в написании студенческой работы.
Помощь в написании работы, которую точно примут!

План организационно-технических мероприятий ООО 'Санаторий-профилакторий 'Озерный'















План организационно-технических мероприятий «ООО Санаторий-профилакторий «Озерный»»

1. Информация о санатории

Санаторий - лечебно-профилактическое учреждение, в котором для лечения используют главным образом природные факторы (климат, минеральные воды, лечебные грязи, морские купания и т.п.) в сочетании с лечебной физкультурой, физиотерапией и рациональным питанием (диетой) при соблюдении определённого режима лечения и отдыха.

Санатории организуются как на курортах, так и вне их в местностях (пригородных зонах) с благоприятными климатическими, ландшафтными и санитарно-гигиеническими условиями (местные санатории). Вблизи от промышленных предприятий для работающих организуются санатории-профилактории.

Санаторий-профилакторий «Озерный» открыт и функционирует с 7 декабря 1982 года.

Расположен в Заводском районе города Новокузнецка, за пределами промышленных зон, в живописном месте среди хвойно-лиственных деревьев на берегу «Черного озера». Занимает шестиэтажное здание с комфортабельными жилыми номерами и медицинскими кабинетами, просторным обеденным залом и великолепным зимним садом. Также имеется охраняемая автостоянка.

Санаторий функционирует круглогодично, пребывание 12-дневное, 24-дневное или однодневное (для отдыха в выходной день).

С помощью современного медицинского оборудования осуществляется лечение заболеваний:

·        Сердечно-сосудистой системы

·        Органов пищеварения

·        Почек и мочевыводящих путей

·        Обмена веществ и эндокринных желез

·        Органов дыхания нетуберкулезного характера

·        Нервной системы

Клиенты санатория-профилактория могут выбирать лечебные процедуры, исходя из рекомендаций лечащего врача или собственных предпочтений. По желанию клиента меню и количество приемов пищи могут быть изменены.

Руководителем санатория-профилактория является главный администратор, у него в подчинении находятся:

·        Главный бухгалтер

·        Руководитель технического отдела

·        Администратор столовой

·        Руководитель отдела кадров

·        Руководитель информационного отдела

·        Главный врач

·        Начальник службы безопасности

2. Модель состава и структуры

Состав и структура санатория-профилактория представлены на схеме:



3. Функционирование системы

санаторий организационный экономический

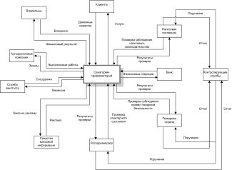
Санаторий-профилакторий при функционировании взаимодействует с объектами внешней среды:

·        Клиентами, которые выбрали его местом отдыха и лечения

·        Владельцами (владельцем) санатория, которые имеют частичное или полное право собственности

·        СМИ - в основном для рекламной деятельности

·        Аутсорсинговые компании - заключение договоров со сторонними компаниями на производство полуфабрикатов и ингредиентов для кухни санатория, выполнение работ по уборке помещений, вывозу мусора, поставке медикаментов и медицинского оборудования

·        Служба занятости - поиск новых сотрудников

·        Банк - финансовые операции (вклад на депозит, получение кредитов, расчеты по зарплате персонала и др.)

·        Контролирующие органы, которые следят за исполнением действующего законодательства.

Схема функционирования с учетом внешней среды представлена на схеме:



В результате анализа процесса функционирования санатория были выделены проблемы:

·        Здание, в котором располагается санаторий, построено три десятилетия назад и выглядит устаревшим.

·        Прилегающая территория не облагорожена, освещены не все аллеи, нет удобных мест для отдыха.

·        Отсутствуют спортивные площадки и спортивный зал для активного отдыха и лечебной физкультуры.

4. Определение глобальной цели и декомпозиция на локальные цели

Учитывая выявленные проблемы, которые делают функционирование неэффективным и то, что санаторий-профилакторий является коммерческой организацией, глобальной целью является получение наибольшей прибыли (не нарушая положений действующего законодательства). Глобальную цель можно разбить на несколько локальных целей:

·        Улучшение инфраструктуры для привлечения новых клиентов.

·        Поиск дополнительных источников финансирования.

·        Сокращение затрат на заработную плату персонала и повышение производительности труда.

·        Распространение информации о санатории-профилактории

5. Определение значимости локальных целей и формулирование критериев

Локальные цели в порядке убывания значимости, после определения их значимости методом экспертной оценки:


Название локальной цели

Вес локальной цели

Поиск дополнительных источников финансирования

0,4

Сокращение затрат на заработную плату персонала и повышение производительности труда

0,3

Улучшение инфраструктуры для привлечения новых клиентов

0,2

Распространение информации о санатории-профилактории

0,1


Сформулированные критерии и их вес приведены в таблице.

6. Разработка мероприятий

Исходя из выбранных локальных и глобальной целей для их достижения возможно проведение мероприятий:

. Капитальный ремонт здания санатория-профилактория

. Предоставление автостоянки в платное пользование другим организациям

. Продажа названия санатория в обмен на спонсорскую помощь

. Проведение конкурса для поощрения лучшиx сотрудников

. Очистка территории санатория от мусора

. Покупка новой компьютерной техники и программ для создания единой информационной системы

. Создание и продвижение собственного сайта


7. Оценка и отбор мероприятий

Оценка мероприятий производится по критериям реализации локальных целей с учетом веса локальной цели в глобальной цели.

Итоговая оценка мероприятия является суммой произведений оценок мероприятия для локальных целей на вес локальных целей.

. Капитальный ремонт здания санатория-профилактория

Суммарные оценки:

a11=0,4*1+0,4*0,1+0,2*0=0,44

a12=0,8*0,1+0,2*0,1=0,1

a13=0,4*0+0,1*0+0,5*0,2=0,1

a14=0,6*0,3+0,4*0,4=0,34

Итоговая оценка: a1=0,2*0,44+0,4*0,1+0,3*0,1+0,1*0,34=0,192

2. Предоставление автостоянки в платное пользование другим организациям

Суммарные оценки:=0,4*0+0,4*0+0,2*0=0=0,8*1+0,2*0,5=0,9=0,4*0+0,1*0+0,5*0=0=0,6*0,4+0,4*0,2=0,32

Итоговая оценка: a2=0,2*0+0,4*0,9+0,3*0+0,1*0,32=0,392

. Продажа названия санатория в обмен на спонсорскую помощь

Суммарные оценки:

a31=0,4*0+0,4*0+0,2*0=0

a32=0,8*1+0,2*0,8=0,96

a33=0,4*0+0,1*0+0,5*0=0

a34=0,6*0,1+0,4*0,1=0,1

Итоговая оценка: a3=0,2*0+0,4*0,96+0,3*0+0,1*0,1=0,394

. Проведение конкурса для поощрения лучшиx сотрудников

Суммарные оценки:

a41=0,4*0+0,4*0+0,2*0,1=0,02

a42=0,8*0+0,2*0=0

a43=0,4*0,2+0,1*0,1+0,5*1=0,59

a44=0,6*0+0,4*0,1=0,04

Итоговая оценка: a4=0,2*0,02+0,4*0+0,3*0,59+0,1*0,04=0,185

. Очистка территории санатория от мусора

Суммарные оценки:=0,4*0+0,4*0+0,2*1=0,2=0,8*0+0,2*0=03=0,4*0+0,1*0+0,5*0,1=0,05

a54=0,6*0,1+0,4*0=0,06

Итоговая оценка: a5=0,2*0,2+0,4*0+0,3*0,05+0,1*0,06=0,061

. Покупка новой компьютерной техники и программ для создания единой информационной системы

Суммарные оценки:=0,4*0+0,4*1+0,2*0=0,4=0,8*0+0,2*0=03=0,4*1+0,1*1+0,5*0,2=0,6

a64=0,6*0+0,4*0,1=0,04

Итоговая оценка: a6=0,2*0,4+0,4*0+0,3*0,6+0,1*0,04=0,264

. Создание и продвижение собственного сайта

Суммарные оценки:=0,4*0+0,4*0+0,2*0=0=0,8*0+0,2*0=0=0,4*0,2+0,1*0,3+0,5*0,1=0,16=0,6*0,5+0,4*0,7=0,58

Итоговая оценка: a7=0,2*0+0,4*0+0,3*0,16+0,1*0,58=0,106

. Предоставление мест для размещения рекламы на зданиях санатория

Суммарные оценки:

a81=0,4*0,1+0,4*0+0,2*0=0,04

a82=0,8*1+0,2*0,5=0,9

a83=0,4*0+0,1*0+0,5*0=0

a84=0,6*0,2+0,4*0,3=0,24

Итоговая оценка: a8=0,2*0,04+0,4*0,9+0,3*0+0,1*0,24=0,392

8. Расчет эффективности мероприятий

Предполагаемый бюджет мероприятий - 20000000 рублей. Для расчета финансовой эффективности мероприятий необходимо оценить количество затрат, необходимое для проведения мероприятия и рассчитать его долю (от 0 до 1) в общих затратах:

. Капитальный ремонт здания санатория-профилактория

c1 = 11000000/20000000=0,55

. Предоставление автостоянки в платное пользование другим организациям

c2= 700000/20000000=0,035

. Продажа названия санатория в обмен на спонсорскую помощь

c3=350000/20000000=0,0175

. Проведение конкурса для поощрения лучшиx сотрудников

с4=750000/20000000=0,0375

. Очистка территории санатория от мусора

c5=200000/20000000=0,01

. Покупка новой компьютерной техники и программ для создания единой информационной системы

c6=6000000/20000000=0,3

. Создание и продвижение собственного сайта

c7=400000/20000000=0,02

. Предоставление мест для размещения рекламы на зданиях санатория

c8=600000/20000000=0,03

Мероприятием с наибольшими затратами является капитальный ремонт здания санатория-профилактория (11000000 рублей), а с наименьшими затратами - Очистка территории санатория от мусора (200000 рублей).

9. Оценка целевой реализации мероприятий

Наименование критерия

Уровень значимости

Численное значение критерия

Номер мероприятия

 




1

3

4

5

6

7

8

1. Источники финансирования

Спонсорские средства

0,4

0,2

1

1

0,1

0

0

0

1


Средства санатория

0,6

0,8

0

0

0,9

1

1

1

0

2. Новизна мероприятия

Используются передовые технологии

0,6

0,7

0

1

0,2

0

0,2

0,3

0,1


Используются привычные, устоявшиеся технологии

0,4

0,3

1

0

0,8

1

0,8

0,7

0,9

3. Техническая проработка

Имеется проект

0,7

0,5

0,9

0,3

0,7

0,3

0,1

0,1

0,2


Имеется возможность разработать проект

0

0

0,1

0,6

0,3

0,7

0

0,2

0,5


Имеется возможность купить проект

0,5

0

0,1

0

0

0,9

0,7

0,3

4. Материально-техническое обеспечение

Налажено

0.7

0,2

0,8

0,9

1

1

0,2

0,1

0


Имеется возможность организовать

0.3

0,8

0,2

0,1

0

0

0,8

0.9

1

5. Использование дорогостоящих и дефицитных материалов

Используются

1

1

0

0

0

0

1

0

0


Не используются

0

0

1

1

1

1

0

1

1


10. Расчет коэффициентов условной реализации мероприятия

Для оценки степени возможной реализации мероприятия необходимо использовать в расчетах одно значение по каждому из критериев. Коэффициент равен сумме этих значений, деленной на число критериев.

. Капитальный ремонт здания санатория-профилактория

d1=(0,8+0,7+0,5+0,2+1)/5=0,64

. Предоставление автостоянки в платное пользование другим организациям

d2=(0+0+0,9+0,8+0)/5=0,34

. Продажа названия санатория в обмен на спонсорскую помощь

d3=(0+1+0,3+0,9+0)/5=0,44

. Проведение конкурса для поощрения лучшиx сотрудников

d4=(0,9+0,2+0,7+1+0)/5=0,56

. Очистка территории санатория от мусора

d5=(1+0+0,3+1+0)/5=0,46

. Покупка новой компьютерной техники и программ для создания единой информационной системы

d6=(1+0,2+0,1+0,2+1)/5=0,5

. Создание и продвижение собственного сайта

d7=(1+0,3+0,1+0,1+0)/5=0,3

. Предоставление мест для размещения рекламы на зданиях санатория

d8=(0+0,9+0,3+0+0)=0,24

Наибольшей условной реализацией обладает капитальный ремонт здания санатория-профилактория, а наименьшей - предоставление мест для размещения рекламы на зданиях санатория.

11. Итоговая оценка мероприятий

. Капитальный ремонт здания санатория-профилактория

w1=0,192/0,55*(1+0,64)=0,57

. Предоставление автостоянки в платное пользование другим организациям

w2=0,392/0,035*(1+0,34)=15,01

. Продажа названия санатория в обмен на спонсорскую помощь

w3=0,394/0,0175*(1+0,44)=32,42

. Проведение конкурса для поощрения лучшиx сотрудников

w4=0,185/0,0375*(1+0,56)=7,7

. Очистка территории санатория от мусора

w5=0,061/0,01*(1+0,46)=8,91

. Покупка новой компьютерной техники и программ для создания единой информационной системы

w6=0,264/0,3*(1+0,5)=1,32

. Создание и продвижение собственного сайта

w7=0,106/0,02*(1+0,3)=6,89

. Предоставление мест для размещения рекламы на зданиях санатория

w8=0,392/0,03*(1+0,24)=16,2

12. Упорядочение и отбор мероприятий

Мероприятия упорядочены по убыванию величины итоговой оценки wi. По итогам расчетов мероприятие «капитальный ремонт здания санатория-профилактория» было исключено как неэффективное.

. Продажа названия санатория в обмен на спонсорскую помощь (32,42)

. Предоставление мест для размещения рекламы на зданиях санатория (16,2)

. Предоставление автостоянки в платное пользование другим организациям (15,01)

. Очистка территории санатория от мусора (8,91)

. Проведение конкурса для поощрения лучших сотрудников (7,7)

. Создание и продвижение собственного сайта (6,89)

. Покупка новой компьютерной техники и программ для создания единой информационной системы (1,32)

Вывод

Так как глобальной целью санатория-профилактория является получение наибольшей прибыли, то в результате оценки мероприятий по эффективности и их упорядочению наибольшая эффективность оказалась у наименее затратных мероприятий: продажа названия санатория в обмен на спонсорскую помощь (32,42), предоставление мест для размещения рекламы на зданиях санатория (16,2) и предоставление автостоянки в платное пользование другим организациям (15,01). Также эти мероприятия имеют наибольшие оценки по критериям реализации глобальной цели, в то время как мероприятия покупка новой компьютерной техники и программ для создания единой информационной системы (1,32) и исключенное мероприятие - капитальный ремонт здания санатория-профилактория (0,57) требуют больших финансовых вложений, что делает их неэффективными при глобальной цели - получение прибыли. Однако в будущим эти мероприятия могут быть необходимы для развития санатория-профилактория. Остальные мероприятия: очистка территории санатория от мусора (8,91), проведение конкурса для поощрения лучших сотрудников (7,7), создание и продвижение собственного сайта (6,89) обладают небольшой стоимостью и имеют низкие оценки по критериям реализации глобальной цели и поэтому их оценки эффективности являются средними. Итоговые оценки эффективности можно считать адекватными реальной ситуации.

Похожие работы на - План организационно-технических мероприятий ООО 'Санаторий-профилакторий 'Озерный'

 

Не нашли материал для своей работы?
Поможем написать уникальную работу
Без плагиата!
Без нейросетей!