Направления совершенствования процессов управления корпоративной культуры ОАО 'Сетевая Компания' филиал Приволжские электрические сети Высокогорский РЭС и ее оценка
Содержание
Введение
1. Теоретические
и методологические основы корпоративной культуры организации
1.1 Понятие
и содержание корпоративной культуры организации
1.2 Виды
корпоративных культур и их классификация
1.3 Основные
инструменты и методы управления корпоративной культурой организации
2. Анализ
корпоративной культуры ОАО «Сетевая Компания» филиал Приволжские электрические
сети Высокогорский РЭС и ее оценка
2.1 Краткая
характеристика деятельности и экономического развития ОАО «Сетевая Компания»
филиал Приволжские электрические сети Высокогорский РЭС
2.2 Анализ
особенностей корпоративной культуры ОАО «Сетевая Компания» филиал Приволжские
электрические сети Высокогорский РЭС и ее оценка
3. Направления
совершенствования процессов управления корпоративной культуры ОАО «Сетевая
Компания» филиал Приволжские электрические сети Высокогорский РЭС и ее оценка
3.1 Разработка
рекомендаций по совершенствованию процессов управления корпоративной культуры
ОАО «Сетевая Компания» филиал Приволжские электрические сети Высокогорский РЭС
и ее оценка
3.2 Экономический
расчет эффективности предложенных рекомендаций по совершенствованию процессов
управления корпоративной культуры ОАО «Сетевая Компания» филиал Приволжские
электрические сети Высокогорский РЭС и ее оценка
Заключение
Список
использованной литературы
Приложения
Введение
корпоративная культура управление
Понятие культуры является одним из базовых в
антропологии с самого ее возникновения, ему уделялось внимание уже на ранним
этапе развития организационного поведения. Однако только в последние годы
организационную культуру стали признавать основным показателем, необходимым для
правильного понимания и практики организационного поведения.
В настоящее время многие предприятия озабочены
созданием организационной культуры, которая отвечала бы целям и деятельности
предприятия, так как организационная культура есть тот элемент организации,
который позволяет сделать бизнес-идею реализуемой и эффективной, достичь
эффективности труда и извлечь выгоду обладания интеллектуальной собственностью.
Инвестиционная привлекательность компании также напрямую зависит от
существующей организационной культуры. Следовательно, организационная культура
предприятия может оказывать непосредственное влияние на экономические параметры
функционирования предприятия и является важнейшим экономическим резервом роста
экономической эффективности.
К сожалению, сегодня далеко не все российские
руководители и представители кадровых служб четко представляют, что стоит за
словами «организационная культура». Редко, кто понимает, что организационная
культура - это нечто более широкое, чем производственная эстетика или чистота и
порядок на рабочих местах и в бытовых помещениях.
В последние годы отмечается рост внимания
исследователей к проблеме эффективного использования нематериальных активов
компаний, в том числе их корпоративной культуры.
Необходимо отметить, что еще в 70-е гг. XX
столетия возникло понимание корпоративной культуры как важнейшего фактора
эффективности и успешности компаний. Так, исследователи (в бизнес-школах
Гарварда, Стэнфорда и МТИ) и консультанты (прежде всего в компаниях McKinsey и
МАС) пришли к выводу, что культура организации является мощной силой,
формирующей многие аспекты поведения ее персонала [21. С. 127]. В дальнейшем
различные аспекты корпоративной культуры и управления ею рассматривались в
трудах таких известных авторов, как Т. Питерс, Р. Уотермен, Дж. Коттер, Дж.
Хескетт, Г. Даулинг и др.
Например, в книге Т. Питерса и Р. Уотермена в
качестве одного из важнейших признаков успешных компаний было названо
«ценностное руководство», означающее наличие в каждой из них определенной
корпоративной культуры [12. С. 347-360]. В исследованиях Дж. Коттера и Дж.
Хескетта была выявлена определенная связь между корпоративной культурой и
долгосрочной прибыльностью компаний. Кроме того, они обнаружили, что компании,
отличающиеся высокой рентабельностью, обладают корпоративной культурой,
учитывающей интересы сотрудников, потребителей и акционеров [21. С. 129].
Г. Даулинг в своем исследовании обращает
внимание на воздействие корпоративной культуры на процессы формирования имиджа
и репутации компании. Примечателен также вывод о том, что различные типы
культур могут способствовать или препятствовать информационному обмену в рамках
организации [21 С. 131].
Различные аспекты формирования корпоративной
культуры и ее влияния на результативность деятельности компаний и организаций
получили отражение и в работах отечественных специалистов, среди которых
следует выделить труды В. А. Спивака, А. Л. Гапоненко, Т. М. Орловой, В. М.
Попова, Т. Г. Мясоедовой, Н. И. Малышева и др.
Несмотря на активизацию теоретических
исследований в указанной области, в отечественной управленческой практике
отмечается недооценка влияния корпоративной культуры на долгосрочную эффективность
организации.
Понятие корпоративной культуры в корпорации
является более сложным, чем в изолированной компании. Вместе с тем возрастает
значимость корпоративной культуры при формировании эффективного управления
корпорацией, что обуславливает актуальность данной проблематики.
В этой связи целью исследования является
разработка практических аспектов формирования системы управления корпоративной
культурой в корпорации и методических рекомендаций по реализации процессов
управления корпоративной культурой.
Объектом исследования стала корпоративная
культура ОАО «Сетевая Компания» филиал Приволжские электрические сети
Высокогорский РЭС, а предметом - система и процессы управления корпоративной
культурой на всех стадиях жизненного цикла холдинга.
Для достижения цели исследования были поставлены
и решены следующие задачи:
изучить теоретические и методологические основы
корпоративной культуры организации;
рассмотреть основные инструменты и методы
управления корпоративной культурой организации;
провести анализ корпоративной культуры ОАО
«Сетевая Компания» филиал Приволжские электрические сети Высокогорский РЭС;
разработать рекомендации по совершенствованию
процессов управления корпоративной культуры ОАО «Сетевая Компания» филиал
Приволжские электрические сети Высокогорский РЭС и ее оценка;
произвести экономический расчет эффективности
предложенных рекомендаций по совершенствованию процессов управления
корпоративной культуры ОАО «Сетевая Компания» филиал Приволжские электрические
сети Высокогорский РЭС.
Теоретической и методологической базой
исследования послужили: а) современные теории корпоративной культуры; б)
экспертные методы; в) концептуальные подходы к корпоративному управлению,
реализованные в законодательных и нормативных актах РФ, методических документах
органов государственного управления; г) ключевые положения трудов отечественных
и зарубежных ученых.
Практическая значимость диссертации состоит в
возможности применения выводов и рекомендаций в практике управления
корпоративной культурой корпоративных структур.
Работа структурно состоит из введения, трех
глав, заключения, списка использованной литературы и приложений.
1. Теоретические и методологические основы
корпоративной культуры организации
.1 Понятие и содержание корпоративной культуры
организации
Новые условия хозяйствования, динамизм внешних
условий, повышение образовательного уровня персонала и гражданской зрелости
работников, изменение мотивации способствовали развитию организационной
культуры и потребовали от менеджмента пересмотра традиционных управленческих
теорий и базирующихся на них методов регулирования трудового поведения и
мотивации.
Управленческие службы изменили отношение к
культуре организации и активнее стали использовать ее как фактор повышения
конкурентоспособности, эффективности производства и управления.
Культура вырабатывается и изменяется в процессе
человеческой деятельности. Носителями корпоративной культуры являются люди.
Однако в корпорациях с устоявшейся корпоративной культурой она как бы
отделяется от людей и становится ее частью корпорации, воздействующей на
поведение работников.
Введение в практику термина «корпоративная
культура» относится к концу 70-х годов.
Концепция организационной культуры была
разработана в начале 1980-х гг. в США под влиянием исследований в области индивидуального
поведения, стратегического управления, теории организации. Принято считать, что
это связано с успехом японской концепции в организации
общественно-экономической жизни, опирающейся на традиции японского общества.
Формирование организационной культуры зависит от
внешних и внутренних факторов развития организации, может идти стихийно или
быть целенаправленным. На организационную культуру оказывают воздействие
социальное и деловое окружение, национально-государственный и этнический
факторы.
Существует много подходов к выделению различных
критериев, характеризующих и определяющих культуру на макро и на микроуровне.
Ф. Харрис и Р. Моран предлагают рассматривать
организационную культуру на основе десяти характеристик:
осознание себя и своего места в организации
(одни культуры ценят сокрытие работником своих внутренних настроений, другие -
поощряют их внешнее проявление; в одних случаях независимость и творчество
проявляются через сотрудничество, а в других - через индивидуализм);
коммуникационная система и язык общения
(использование устной, письменной, невербальной коммуникации, «телефонного
права»; жаргон, аббревиатуры варьируются в зависимости от отраслевой,
функциональной и территориальной принадлежности организаций);
внешний вид, одежда и представление себя на
работе (разнообразие униформ и спецодежды, деловых стилей, опрятность,
косметика, прическа и т.п. подтверждают наличие множества микрокультур);
что и как едят люди, привычки и традиции в этой
области (организация питания работников; люди приносят с собой еду или посещают
кафетерий внутри или вне организации; дотация питания; едят ли работники разных
уровней вместе или отдельно и т.п.);
осознание времени, отношение к нему и его
использование (степень точности работников; соблюдение временного распорядка и
поощрение за это);
взаимоотношения между людьми (по возрасту и
полу, статусу и власти, мудрости и интеллекту, опыту, рангу, религии и
гражданству и т.п.);
ценности (набор ориентиров, что такое хорошо и
что такое плохо) и нормы (набор предположений и ожиданий в отношении
определенного типа поведения) - что люди ценят в организационной жизни (свое
положение, титулы, саму работу и т.п.) и как эти ценности сохраняются;
вера во что-то и отношение или расположение к
чему-то (вера в руководство, успех, в свои силы, во взаимопомощь, в этичное
поведение, в справедливость и т.п.; отношение к коллегам, к клиентам и
конкурентам, к злу и насилию, агрессии; влияние религии и морали и т.п.);
процесс развития работника (бездумное или
осознанное выполнение работы; полагаются на интеллект или силу; информирование
работников; подходы к объяснению причин и др.);
трудовая этика и мотивирование (отношение к
работе и ответственность; чистота рабочего места; оценка работы и
вознаграждение; индивидуальная или групповая работа;).
Указанные характеристики культуры организации,
взятые вместе, отражают и придают смысл концепции организационной культуры.
Можно выделить несколько основных признаков
организационной культуры, по которым они различаются между собой:
отражение в миссии организации ее основных
целей;
направленность на решение личных проблем или
производственных задач фирмы;
преданность или безразличие людей к организации;
источник и роль власти;
стили управления, способы оценки работников;
ориентация на самостоятельность, независимость
или подчиненность;
предпочтение групповых или индивидуальных форм
труда и принятия решений;
преобладание сотрудничества или соперничества,
конформизма и индивидуализма;
степень принятия риска, подчиненности планам и
регламентам;
ориентация на стабильность или изменения.
Корпоративная культура («культура организации»,
«фирменная культура», «культура предпринимательства») - это набор наиболее
важных положений, применяемых членами организации и получающих выражение в
заявляемых организацией ценностях и нормах, которые служат ориентирами
поведения и действий персонала.
Под организационной культурой понимается система
коллективно разделяемых ценностей, символов, убеждений, обрядов, образцов
поведения членов организации, выдержавших испытание временем. Культура придает
единообразие совместным действиям людей, формирует общую для всех психологию
[5, с. 44].
Под ценностями понимаются свойства тех или иных
предметов, процессов и явлений, обладающие эмоциональной привлекательностью для
большинства членов организации, что позволяет им служить образцами,
ориентирами, правилом поведения. К ценностям относятся цели, характер
внутренних взаимоотношений, ориентированность поведения людей,
исполнительность, новаторство, инициатива трудовая и профессиональная этика и
пр.
Главные ценности, объединенные в систему,
образуют философию организации, Философия отражает восприятие организацией себя
и своего предназначения, главные направления деятельности, создает основу
выработки подходов к управлению (стиль, мотивационные принципы, информационные
ориентиры, порядок разрешения конфликтов), упорядочивает деятельность персонала
на основе общих принципов, облегчает освоение требований администрации,
формирует общие универсальные правила поведения.
Специалисты выделяют две важные особенности
культуры:
) многоуровневость. Поверхностный уровень
образует способы поведения людей, ритуалы, эмблемы, дизайн, униформа, язык,
лозунги и пр. Промежуточный уровень составляют укоренившиеся ценности и
верования. Глубинный уровень представлен философией фирмы;
) многогранность, многоаспектность. Культура
организации, во-первых, состоит из субкультур отдельных подразделений или
социальных групп, существующих под «крышей» общей культуры (они могут
конкретизировать и развивать последнюю, могут мирно существовать наряду с ней,
а могут ей противоречить). Во-вторых, организационная культура включает
субкультуры тех или иных направлений и сторон деятельности -
предпринимательство, управление, деловое общение, внутренние взаимоотношения.
В организации кроме общей культуры может быть
много «локальных» субкультур: одна, преобладающая во всей корпорации культура и
культура ее частей (уровней; подразделений; профессиональных, региональных,
национальных, возрастных, половых и других групп).
В организации может существовать контркультур.
Данный вид культуры появляются в период стресса или кризиса, когда существующая
система поддержки разрушилась и люди пытаются восстановить какой-то контроль за
своей жизнью в организации.
Условно рассматривают три уровня культуры в
бизнесе [7, с. 19]:
первый - это национальная культура;
второй - организационная культура данной
организации;
третий, нижний, - это управленческая культура.
Ее еще называют «стилем руководителя» - как руководитель реализуется в своих
действиях.
Выделяют следующие элементы системы показателей
анализа культуры.
Система семьи - семейные отношения и путь, с
помощью которого люди воспроизводят, обучают и вводят в общество своих детей. В
семье дети впервые вырабатывают образцы поведения, необходимые им для
выполнения в будущем различных ролей в организации (например, отношения по
статусу, возрасту, полу и т.п.).
Система образования - то, как молодые и новые
члены общества обеспечиваются информацией, знаниями, навыками и ценностными
ориентирами. В одних культурах больше учат через то, что не надо делать, а в
других - наоборот.
Экономическая система - способ, с помощью
которого общество производит и распределяет товары и услуги: групповой,
коллективный и индивидуальный подходы.
Политическая система - то, что преимущественно
используется для поддержания порядка и существующей власти. Могут быть атрибуты
племенного и даже родового подхода, а могут быть элементы развитой демократии.
Религиозная система - нематериальные духовные
средства обеспечения смысла и мотивации в действиях людей, определяет мораль и
преобладающие ценности в обществе, на которые ориентируются организации.
Система социализации - сеть и принципы
социального группирования, создаваемые людьми в данном обществе.
Система здоровья - способ, с помощью которого
культура предотвращает и исцеляет заболевания, а также проявляет заботу о слабо
защищенных, жертвах бедствий и инцидентов.
Система отдыха - пути социализации людей и
использования своего свободного времени: внимание спорту, виды активного отдыха,
народные танцы и пение, посещение зрелищ и т.д.
Определенное упорядочение и систематизацию в
изучение и описание российской культуры внесли работы Н.А. Бердяева, Л.Н.
Гумилева, В.О. Ключевского, Г.Ш. Милюкова, П.Я. Чаадаева и др.
Анализ литературы позволил выделить четыре точки
зрения.
. Корпоративная культура тождественна
организационной культуре. Это положение можно проиллюстрировать тем, что
организационная культура определяется при помощи тех же терминов, что и
корпоративная, а именно: философия и идеология организации, ценностные
ориентации, верования, ожидания, нормы, важные предположения, принимаемые и
разделяемые всеми членами коллектива. Эти ориентации передаются индивидам через
символические средства духовного и материального внутриорганизационного
окружения.
На Западе "корпоративная культура"
чаще всего обозначает то же самое, что и "организационная" (западные
авторы используют термины "corporate culture", "organizational
culture", "corporate identity"). Этого подхода в основном
придерживаются и некоторые отечественные исследователи (О. С. Виханский, С. В.
Иванова, Л. В. Карташова, Е. Д. Малинин, В. Л. Михельсон-Ткач, В. А. Спивак).
Эвристический взгляд на соотношение
корпоративной и организационной культур предлагают Э. А. Капитонов и А. Э. Капитонов
[9]. По их мнению, феномен корпоративной культуры необходимо рассматривать в
сравнении с организационной, сформировавшейся в рамках индустриальной
цивилизации. "Данные разновидности культуры, - считают они, - имеют
нормативные, стилевые, функциональные особенности, которые являются
внутриорганизующим началом организационных и современных корпоративных
отношений, выражающих специфику жизнедеятельности экономических и
постэкономических корпораций" [9]. Основа этой теории - положение, что
организационная культура выступила отправной точкой последующих трансформаций
культурного пространства нового качества постиндустриальной цивилизации.
. Корпоративная культура - часть организационной
культуры (Л. Колесникова, Ю. Д. Красовский, Б. З. Мильнер, Е. Г. Молл, В.
Перекрестов, В. В. Щербина). Эта точка зрения менее распространена. Проблема
заключается в том, что приводимые отличия представляются неубедительными. Можно
найти, например, утверждение о том, что организационная культура - это культура
материнской организации, а корпоративная - культура подразделений этой
организации в других странах. Вопрос, чем же они различаются по существу (по
структуре, функциям), остается неразрешенным. В то же время само наличие разных
названий предполагает, что такие различия должны быть.
. Корпоративная культура - это культура больших
производственных, торговых и т.п. объединений с определенной формой
экономической и юридической структуры (корпораций) [10]. Такой подход мало
распространен.
. Корпоративная и организационная культуры -
самостоятельные феномены. Данную точку зрения разделяет и автор данной работы.
Согласно ей, два рассматриваемых феномена - разные явления, имеющие пересечение
в своих элементах. Такими общими элементами являются артефакты, миссия
организации и условия труда. Однако есть аспекты, различающие эти два типа
культур. В организационную культуру входит сама структура организации, она
имеет открыто императивный характер, выражающийся в документах, приказах,
руководствах. В то же время главный аспект культуры корпоративной, на мой
взгляд, - ценности, приобщение к которым не может происходить столь прямо в
силу специфики этого явления.
Таким образом, подходы к изучению корпоративной
культуры различны. Соответственно, различаются и ее определения. Существует, по
меньшей мере, несколько десятков определений этого понятия, в которых
встречаются термины, общие для всех них. Современные исследователи, как
правило, отождествляют корпоративную культуру с совокупностью норм, ценностей и
идеалов.
.2 Виды корпоративных культур и их классификация
Корпоративная культура позволяет отличать одну
организацию от другой, создает атмосферу идентифицированности для членов
организации, генерирует приверженность целям организации; укрепляет социальную
стабильность; служит контролирующим механизмом, который направляет и формирует
отношения и поведение работников.
Культура пронизывает процесс управления и
организации от начала до конца, играет огромную роль в организации общения,
обусловливая логику мышления, восприятие и интерпретацию (придание
индивидуального смысла наблюдениям и установление связи между ними) информации
[11, с. 28].
Организация, ориентированная на человека, прежде
всего, служит интересам своих членов. Организация сама по себе - это средство
для выполнения желания ее членов, которые они могут выполнять сами. Люди в
таких организациях никогда не делают то, что противоречит их собственным целям
и ценностям (таблица.1.1).
Таблица 1.1
Теоретическая модель корпоративной культуры
(Diana Phesey)
|
РОЛЕВАЯ
КУЛЬТУРА Четкое разделение ролей, много инструкций и положений. Хорошая
трудовая дисциплина. МОТИВАЦИЯ - необходимо выяснить, зачем работают наши
сотрудники) Работают, потому, что подписали контракт. ОСНОВНЫЕ ЦЕННОСТИ -
рационализм, четкое распределение ролей. Такая культура предает уверенность
и определяет статус. Организация не гибка и не очень приспособлена к
переменам.
|
ВЛАСТНАЯ
КУЛЬТУРА Сильная централизация власти (паутина). Лидеры всемогущи,
подчиненные бесправны. МОТИВАЦИЯ - сотрудники будут работать, потому что боятся
наказаний, надеются на соответствующее вознаграждение, из личной преданности
руководителю. ОСНОВНЫЕ ЦЕННОСТИ - власть, контроль и преданность. Дает
ощущения защищенности. Целесообразна для маленьких семейных структур.
|
Основная проблема для руководителя организации
такого типа - это то, что члены организации не признают власть организации. Они
пытаются вовлечь руководителя в свои личные дела, создать обстоятельства, в
которых люди сами развиваются. В таких организациях структуры и технологические
операции сведены к минимуму. Хороший сотрудник такой организации любит
развиваться самостоятельно и в определенном направлении.
Следующая модель (см. таблицу 1.2) показывает,
что каждая корпоративная культура позволяет организации двигаться в
определенном направлении и осуществлять подбор сотрудников наиболее эффективно.
Нельзя иметь в армии культуру достижений: там нет времени на обсуждение, и
какое-то проявление инициативы может иметь катастрофические последствия.
Таблица 1.2.
Модель «Культура достижений»
|
КУЛЬТУРА
ДОСТИЖЕНИЙ Много харизматических лидеров. Культура предъявляет высокие
требования к знаниям, энергии. МОТИВАЦИЯ - считают свою работу самой важной.
Работа в команде затруднена из-за высокой индивидуализации. ОСНОВНЫЕ ЦЕННОСТИ
- творчество, соперничество и независимость. Самоконтроль и контроль по
результатам. Целесообразна в матричных и проектных структурах.
|
КУЛЬТУРА
ПОДДЕРЖИ. Культурная революция МАО. МОТИВАЦИЯ - то, что вы сами привносите в
работу. ОСНОВНЫЕ ЦЕННОСТИ - чувство товарищества (кластеры) и сотрудничество.
Создает команду и дает чувство защищенности и принадлежности к группе.
|
С властной организационной культурой трудно
развернуться в деятельности, требующей творческих элементов и самоотдачи во имя
общей цели.
Поэтому, необходимо сформировать нужную
культуру, опираясь на тех людей, которые к этому готовы. А тех, кто не готов,
стараться подтянуть до определенного уровня или поменять.
Ролевая культура характеризуется четким
разделением ролей (роль, или способ, каким, как ожидается, каждый занимающий
определенную позицию сотрудник будет действовать). Все роли подробно расписаны,
они понятны и относительно просты. В рамках своей роли сотрудники
самостоятельны, имеют все полномочия и ресурсы. Выход за рамки, определенные
ролью порождают конфликт. Существует много формализованных процедур, правил,
инструкций и приказов, регламентирующих роли, правила поведения, горизонтальные
и вертикальные связи, принципы вознаграждения и т.п.
Как правило, в таких организациях бывает хорошая
трудовая дисциплина, высокая организованность, но каналы прохождения информации
излишне удлинены, решения принимаются медленно. Организация не гибка и не очень
приспособлена к переменам.
Ролевая культура есть там, где любая
деятельность тщательно планируется, где контролируется качество и сроки
выполнения работы.
При этом поток информации должен идти сверху
вниз. Все планируется поминутно, качество работы каждого сотрудника регулярно
оценивается по вполне определенным критериям.
В ролевой культуре сотрудники взаимодействуют
друг с другом посредством функций. Роли - это шестеренки одного механизма. Они
все должны быть притерты друг к другу.
В ролевой культуре работают чаще потому, что
взяли на себя обязательства по контракту, потому что плохая работа повлечет за
собой определенные санкции или из-за личной преданности организации.
Эффективность любых действий предопределена той
организационной культурой, которая существует. Каждая из них имеет свои плюсы и
минусы.
Основные ценности - рационализм, четкое
распределение ролей, порядок. Она дает уверенность и определяет статус.
Властная организационная культура
характеризуется сильной централизацией власти. Структура данной организации
напоминает паутину. Во главе стоят всеми признанные, всем известные лидеры (или
группа лидеров), которым подчиняются в этой компании абсолютно все. Они имеют
всю полноту полномочий и в любой ситуации являются обязательной “конечной
инстанцией”. Существует жесткий оперативный контроль. Решения принимаются
кулуарно, административный процесс “непрозрачен”. Лидеры всемогущи, подчиненные
бесправны, безинициативны и послушны. Благополучие сотрудников в организации
зависит не от их профессионализма, а от их отношения с начальником.
Подобная структура, как и культура ее
отражающая, характерна для маленьких семейных организаций.
Перемены внедряются достаточно легко - просто по
слову начальника, у подчиненных нет ни творческой активности, ни ощущения
причастности общему делу. Лидерство здесь основано на силе, на справедливости.
В худшем случае - это организация, основанная на страхе.
В культуре власти каждая работа разделена на
мелкие операции, на элементы.
Каждый элемент упрощен, как на конвейере, что
дает прекрасную возможность все контролировать.
Не приветствуется ни критика, ни жалобы.
Некомпетентность и непрофессионализм руководителя, как правило, не вызывает
никакого возмущения со стороны подчиненного. Большинство сотрудников побоятся
поддержать идею или проект, если его не поддерживает руководство, которое, в
свою очередь, манипулирует ими с молчаливого согласия присутствующих.
Сотрудники будут работать, потому что боятся
наказаний, надеются на соответствующее вознаграждение, а также из личной
преданности руководителя.
Основные ценности - власть, контроль и
преданность. Она дает сотрудникам чувство защищенности, принадлежности к
определенной группе.
В организации с моделью «Культура достижения»
много харизматических лидеров, каждый из которых очень активен, инициативен,
самостоятелен и управляем только до определенных пределов. Работа в команде
затруднена из-за высокой степени индивидуализма сотрудников. Персонал более
всего сконцентрирован, а работе и на признании, которое это работа может им
принести. Эта культура предъявляет очень высокие требования к человеческим
знаниям, к человеческой энергии. Она основана на том, что сотрудникам
действительно нравиться их работа. Как правило, никто не считается со временем,
сотрудники могут работать вечерами и в выходные, не требуя оплаты, рассчитывая
на авторитет и признание у коллег и руководителей. Сотрудники больше сконцентрированы
на результате, чем на следовании правилам и инструкциям. Поэтому
формализованных процедур мало, горизонтальные связи используются чаще, чем
вертикальные, строгой иерархии нет, большинство вопросов решается на нижних
уровнях, преобладает демократический стиль общения и руководства.
Для такой организации оптимальной будет
матричная или проектная структура.
Культура достижений наблюдается там, где
сотрудники работают с полной отдачей, увлекаются работой, иногда теряя чувство
меры. Они постоянно заняты и считают свою работу самой важной.
Корпоративная культура также предопределяет и
стиль лидерства.
Для культуры достижения характерен
руководитель-лидер, потому что в этой структуре больше неопределенности, а
значит, руководителю приходится самостоятельно принимать рискованные решения,
не только за себя, но и за других.
Основные ценности - творчество, соперничество и
независимость. Они определяют цели и отмечают достижения.
Самым эффективным методом контроля являются -
самоконтроль и контроль по результатам.
Культура поддержки - это вид культуры
образовался впервые во времена культурной революции в Китае. Пришедший к власти
Мао пытался уничтожить рутину, иерархию, а заодно специализацию.
Рабочие принимали участие в административном
процессе, а руководители работали наравне со своими подчиненными. Рабочие
комитеты распоряжались ресурсами организации. Как правило, в таких организациях
существует кластерная организационная культура. В такой организации отсутствует
однозначное понятие власти. Начальника могут избрать, а не назначать. Много
вопросов решается путем голосования.
Культура поддержки предлагает персоналу получать
удовлетворение от взаимоотношений, от ощущения причастности общему делу, общей
идее.
Сотрудниками движет чувство долга и ответственность
перед группой, частью которой они себя ощущают. В этой культуре все равны, и
мнение каждого ценно. Она характерна для коммун, кооперативов, а также
предприятий на этапе выживания, когда еще не началось разрастание бизнеса и
дележ власти.
Для процедуры диагностики и аудита корпоративной
культуры существуют достаточно четкие критерии.
В культуре поддержки играет большую роль то, что
вы сами привносите в свою работу. Оно дает сотруднику почувствовать
удовлетворение от использования своих способностей и знаний в наиболее полной
мере.
Самый эффективный метод контроля - самоконтроль
и контроль по результатам.
Основные ценности - во главу угла ставится
чувство товарищества и сотрудничество. Она создает команду и дает ощущение
принадлежности к группе и защищенности.
В настоящий момент наибольшее распространение
имеет модель Спирали преемственности корпоративных культур (см. рис. 1.1).
Множество организаций, развиваясь, проходят эти
стадии, в процессе своего становления изменяя присущую им корпоративную культуру.
Таким образом, следует отметить, что корпоративная культура не является
данностью, свойственной организации от момента рождения до смерти.
Культуры, представленные с левой стороны рисунка
можно назвать «МЫ» - культурами, в которых доминирующие влияние имеют
коллективистские установки - во главе угла стоят интересы команды, важность
совместной работы, сходность и единство интересов.
Рис. 1.1. Модель Спирали преемственности
С правой стороны рисунка расположены так
называемые «Я» - культуры, которые отличаются важностью влияния личности -
ключевое значение приобретают индивидуальность, «роль личности в истории» и
т.д.
В меняющихся ситуациях в обществе, на рынках, в
индустриях бизнес-модель организации может меняться. В какой-то момент ставка
должна быть сделана на сплоченные рабочие коллективы - команды, в другой на
ярких лидеров - индивидуалов. Изменение бизнес-модели, как раз один из тех
случаев, когда вероятность смены корпоративной культуры значительно возрастает.
Успех деятельности любой организации в
значительной степени зависит от того, насколько сотрудники объединены общими
целями и каково их отношение к деятельности, от качества корпоративной культуры
.3 Основные инструменты и методы управления
корпоративной культурой организации
Корпоративное управление представляет собой
совокупность механизмов и процессов взаимодействия между собственниками
(акционерами) компании, ее советом директоров, ее менеджментом и другими
заинтересованными сторонами внутри и во внешнем окружении корпорации, а также
совокупность принципов, правил и процедур, определяющих это взаимодействие. В
основном эти непростые взаимоотношения определяются законодательством.
При построении корпоративной культуры ее основой
должны стать принципы корпоративного управления, которые во главе корпорации
(холдинга) ставят собственников, передавая им права управления этой корпорацией
и контроля над ней. Иерархия управления в корпорации (собрание акционеров -
совет директоров - единоличный исполнительный орган) может служить ключом к
формированию корпоративной культуры и выстраиванию иерархии ее ценностей, норм
и правил. Важнейшим корпоративным регламентом, определяющим основные ценности
компании, а также правила поведения сотрудников, является Кодекс корпоративного
поведения. Кодекс является основной нормой поведения и управления корпоративной
культурой.
Компании, ориентированные на путь устойчивого
развития, должны ответить на ключевые вопросы, связанные с определением
уникальности своей продукции (работ, услуг), ее стратегических преимуществ,
методов усовершенствования процессов создания стоимости с учетом экономических,
социальных и природоохранных факторов. Очевидно, что масштабы изменений,
ожидающих компанию - огромны, и переход к новой модели коснется всех аспектов
деятельности компании, потребует вовлечения всего персонала в процесс перехода.
Формирование социальной ответственности корпорации происходит на уровне
глубинных культурных механизмов: только сдвиги в базовых культурных ценностях
сотрудников холдинга, начиная от руководства холдинга и заканчивая рядовыми
работниками его дочерних обществ, способны превратить сложную и не всегда
эффективную, с точки зрения прибыльности, социальную составляющую деятельности
холдинга в его сильное конкурентное преимущество и бренд, позволяющие, в
долгосрочной перспективе, увеличить вовлеченность потребителей в процесс
развития холдинга и обеспечить его устойчивость в нестабильной внешней среде.
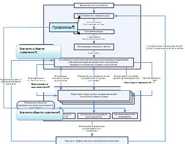
Теоретическое исследование сущности управления
корпоративной культурой позволило сформировать ее модель, представленную как
взаимодействие 3-х основных подсистем: субъектов, объектов и механизмов
управления, рис. 1.2.
Рис. 1.2. Модель управления корпоративной
культурой компании
Субъектами управления корпоративной культурой
являются собственники (владельцы) холдинга, высший менеджмент (топ-менеджмент)
и менеджеры, а также внешние консультанты и профсоюзы. Формирование миссии
холдинга и его общих ценностей возлагается на собственников компании, которые,
в случае необходимости, могут привлечь внешних консультантов и топ-менеджеров
(правление холдинга). За реализацию модели управления корпоративной культурой
компании отвечает высший менеджмент компании, к которому относятся сотрудники службы
корпоративного управления основного общества холдинговой группы, а также
руководители дочерних и зависимых обществ и их заместители. В задачу менеджеров
и консультантов компании входит разработка и распространение среди сотрудников
организации корпоративно-культурных форм, несущих в себе определенные идеи и
убеждения - арсенала всех форм проявления корпоративной культуры.
Объект управления корпоративной культурой -
группы сотрудников компании, объединенные внутри группы общностью выполняемых
функций. Как правило, эти группы сотрудников объединяются в структурные
подразделения корпорации, взаимодействие которых, в конечном счете, и отражает
организационную структуру холдинга. К элементам объекта управления
корпоративной культурой относятся механизмы коммуникаций, каналы
распространения ценностей, информационная среда, система мотивации. Важнейшими
элементами управления корпоративной культурой выступают механизмы коммуникаций
между менеджментом и работниками, между функциональными отделами; каналы распространения
ценностей, миссии, целей компании среди персонала; механизмы обратной связи и
информационная среда.
Одним из эффективных механизмов управления
корпоративной культурой являются социально-психологические методы, используя
которые возможно целенаправленно влиять на нормы и ценности, на структуру
мотивации, а также на организационное поведение сотрудников компании.
Механизм управления корпоративной культурой
посредством социально-психологических методов формирует корпоративные ценности
у сотрудников холдинга, корректировка которых возможна по итогам
организационно-кадрового аудита, позволяющего выявить уровень соответствия
планируемых и реальных ценностей и норм поведения сотрудников. С одной стороны,
у сотрудника компании есть система потребностей, влияющая на его поведение в
организации, с другой - есть организационные условия, которые могут
мотивировать сотрудника к эффективной деятельности, либо демотивировать его,
вплоть до ухода из организации.
Формирование корпоративной культуры - сложный
процесс, который должен учитывать стратегические и оперативные задачи компании,
повседневную деятельность людей, ориентированную на решение этих задач. Эту
деятельность можно формально описать в виде планов, технологий,
бизнес-процессов, квалификационных требований и пр. Но существует также целый
комплекс сложившихся убеждений, привычек, норм и стереотипов поведения
руководителей и сотрудников, проявляющихся неформальным образом, но при этом
определяющих то, как на самом деле строится вся работа в организации. Следует
учитывать влияние внешней среды на организацию, а именно: воздействие рынка и
социокультурных факторов.
Формирование корпоративной культуры уже
работающей компании предполагает выявление сложившейся корпоративной культуры и
её сравнение с видением ценностей компании в будущем, определение направлений
воздействия на сотрудников для «привития» им ценностей и морально этических
норм новой корпоративной культуры.
Выделяют пять этапов формирования корпоративной
культуры:
. Выработка миссии, определения стратегии,
основных целей и ценностей (приоритетов, принципов, подходов, норм и
желательных образцов поведения).
. Исследование сложившейся корпоративной
культуры. Определение степени соответствия сложившейся корпоративной культуры
выбранной руководством стратегии развития организации. Выявление позитивных и
негативных ценностей.
. Разработка организационных мероприятий,
направленных на формирование, развитие или закрепление желательных ценностей и
образцов поведения.
.Целенаправленные воздействия на корпоративную
культуру с целью ликвидировать негативные ценности.
.Оценка успешности воздействий на корпоративную
культуру и внесение необходимых корректив [24, с. 97].
При формировании корпоративной культуры
используют следующие методы:
инструменты информационного воздействия на новых
сотрудников - лекции об истории и ценностях компании, музей компании.
политика компании, отражающаяся в действиях
руководства.
поведение и поступки высшего руководства,
менеджеров, сотрудников.
инструменты информационного воздействия на
сотрудников компании: корпоративные праздники, корпоративное издание,
промоакции руководства, мифы (образы), музей компании [16, 49].
Выделяют семь основных элементов сформированной
корпоративной культуры:
Идеал. Формулировка идеального состояния компании
- то к чему она стремится как к высшему достижению, часто выходящему за рамки
деятельности организации. Крайне важно чтобы этот идеал разделялся
руководителями и сотрудниками компании.
Ценности. Формулируются те понятия, которые
признаются хорошими для компании, хотя иногда для понимания ценностей можно
сформулировать от противного - того, что плохо, недопустимо в организации.
Цели. Необходимо сформулировать основные
долгосрочные цели, действительно являющиеся ориентиром для компании. В
стратегическом планировании такие цели иногда называются «миссия».
Знания. Можно было бы сказать «ключевые
компетенции», если подобные термины используются в компании. Речь идет о самых
общих формулировках знаний и практических навыков, необходимых для достижения
поставленных целей.
Стиль поведения. Наиболее яркие, отличающие
компанию приемы и принципы поведения, используемые в работе по достижению
поставленных целей.
Климат. Самые простые и сразу заметные принципы
взаимоотношений в компании, а также внешние атрибуты, вплоть до интерьера и
фирменной символики.
Процедуры. Требования к управленческим
технологиям компании, таким как целеполагание (планирование), система
мотивации, политика в области управления персоналом и др. [32, с. 106].
Такое описание может быть составлено либо
рабочими группами из числа работников и сотрудников, либо в результате
проведения индивидуальных интервью. Идеальным вариантом является сочетание
обоих методов. При формулировании описаний необходимо помнить, что обычно
существует определенное расхождение между существующей и желаемой корпоративной
культурой, а также между точками зрения различных людей, поэтому каждый раз
придется находить баланс между различными формулировками.
Исследовать корпоративную культуру на глубинном
уровне и определить её слабые места, можно только владея определенными
методическими приемами [25, с. 23].
Для оценки корпоративной культуры на практике
разработаны три подхода:
исследователь «погружается» в культуру и
действует как глубоко сопричастный наблюдатель, пытаясь стать «аборигеном»
организации;
исследователь использует образцы языка
документов, отчетности, бытующих в организации рассказов и бесед, стремясь
выявить элементы культуры;
исследователь пользуется вопросниками, проводит
собеседования для оценки конкретных проявлений культуры [9, с. 16].
Если в организации необходимо провести
«культурные изменения», то для начала необходимо изучить и измерить сложившуюся
корпоративную культуру. Это можно сделать посредством различных методов оценки
корпоративной культуры [17, с. 59]. Самые распространенные из них:
метод системного анализа.
методы опроса (интервью, анкетирование).
социометрические методы.
описание элементов корпоративной культуры.
определение типа корпоративной культуры.
статистические методы (нормативный метод, сравнительный
метод, метод отслеживания изменений по схеме «было - стало - должно быть»,
метод случайной оценки, конструктивно-критический метод).
Метод поэлементной качественной оценки
корпоративной культуры очень важен, так как его можно использовать при последовательном
улучшении существующей культуры [47, с. 44]. В целом, понятие «корпоративная
культура» складывается из нескольких элементов, рассмотрим кратко каждый из
них.
Традиции компании - набор представлений,
обычаев, привычек и навыков практической деятельности, передаваемых в
организации между работниками, выступающих регуляторами отношений.
Миссия компании - это основное предназначение,
смысл существования организации, выраженный через те выгоды, которая
организация несёт заинтересованным сторонам, в основном - клиентам.
Цели компании - конкретные конечные результаты,
которых стремится достичь группа руководителей, акционеры компании;
формулируются в процессе планирования, выработки стратегии компании.
Базовые ценности - это обобщенные цели и средства
их достижения, выполняющие роль фундаментальных норм деятельности людей.
Стиль общения - это способ ведения разговора, в
котором проявляется отношение сотрудников в организации, как между собой, так и
с управляющим составом.
Модель поведения - это устойчивый алгоритм
действий, которые должны привести человека их выполняющего к определенной цели
в ходе своей работы.
Корпоративная пресса - это специализированное
периодическое издание, целиком посвященное компании. Это действенный рекламный
инструмент для продвижения и поддержки бизнеса, эффективно решающий
информационные, имиджевые, управленческие и коммерческие задачи компании.
История компании - это последовательность
реально произошедших событий. При этом сами по себе эти события не создают
ценностных установок и моделей поведения для персонала компании, так как
объективные факты можно интерпретировать по-разному.
Девиз компании - это слоган, который определяет
путь, дорогу, которую выбирает фирма для достижения своей цели и воплощения
своей миссии. Девиз компании является неотъемлемой частью ее имиджа.
Каждый из элементов отражает определённый аспект
корпоративной культуры и позволяет оценить её с разных сторон [18, с. 61].
Метод опроса - это активный метод анализа
корпоративной культуры предприятия, к нему относится анкетирование. Этот метод
трудоемкий, но намного достовернее других, так как позволяет выявить
непосредственно у самого сотрудника его отношение к корпоративной культуре, а
также установить, какие элементы и ценности являются наиболее важными для него.
Анализ полученных ответов позволяет сделать соответствующие обобщения и выводы.
Повышение эффективности корпоративной культуры
возможно только в случае создания целостной системы управления формированием и
поддержанием корпоративной культуры холдинга. При этом механизмами управления
будут выступать социально-психологические методы, мониторинг состояния
корпоративной культуры, правовое, информационное и методическое обеспечение
процесса управления корпоративной культурой.
Таким образом, радикальным решением проблем
функционирования и управления крупными предприятиями должны стать построение
современной цивилизованной корпоративной культуры и регулярная оценка её
состояния. Механизм формирования корпоративной культуры заключается во взаимном
воздействии ее источников. Взаимопересекаясь они ограничивают область реально
возможных на данном предприятии способов реализации личных ценностей и тем
самым определяют их доминирующее в коллективе содержание и иерархию.
Иерархическая система выделенных таким образом ценностей порождает наиболее
адекватную уже именно ей совокупность способов их реализации, которые
воплощаясь а способах деятельности формируют внутригрупповые нормы и модели
поведения.
2. Анализ корпоративной культуры ОАО «Сетевая
Компания» филиал Приволжские электрические сети Высокогорский РЭС и ее оценка
.1 Краткая характеристика деятельности и
экономического развития ОАО «Сетевая Компания» филиал Приволжские электрические
сети Высокогорский РЭС
Открытое акционерное общество «Сетевая компания»
создано в декабре 2001 года в рамках проводимой реформы электроэнергетического
комплекса Российской Федерации, во исполнение Постановления Правительства
Российской Федерации от 11 июля 2001 года №526 «О реформировании
электроэнергетики Российской Федерации» и Указа Президента Республики Татарстан
от 8 августа 2001 года №УП-673 «О дальнейших мерах по реформированию
электроэнергетики Республики Татарстан». Учредителями ОАО «Сетевая компания»
выступили ГУП ПЭО «Татэнерго» и ОАО «Татнефть им.В.Д.Шашина».
В целях формирования в Республике Татарстан
единой сетевой распределительной компании, в соответствии с постановлением
Кабинета Министров Республики Татарстан от 22 сентября 2003 года №504 «О
создании государственного унитарного предприятия «Татэлектросеть» в 2006 году
ОАО «Сетевая компания» реорганизовано путем присоединения к нему ОАО
«Татэлектросеть», которому принадлежали распределительные сети крупнейших
городов Республики Татарстан. В результате реорганизации практически все
распределительные сети республики консолидированы в ОАО «Сетевая компания».
Компания является частью структуры вертикально
интегрированного холдинга ОАО «Татэнерго», осуществляющего производство,
передачу, распределение и сбыт электрической и тепловой энергии на территории
Республики Татарстан и входящего по объему реализации продукции и численности
персонала в десятку крупнейших энергосистем Российской Федерации.
ОАО «Сетевая компания» является территориальной
сетевой организацией, оказывающей услуги по передаче электрической энергии на территории
Республики Татарстан. Площадь территории обслуживания Компании составляет 67
836,2 кв.км.
Миссия ОАО «Сетевая компания» - обеспечивать
надежное и качественное электроснабжение потребителей, присоединенных к
электрической сети Компании, создавая условия для комфортной и безопасной
жизнедеятельности людей и осуществления уставных целей юридическими лицами.
Обеспечение максимальной эффективности и
надежности действующих активов, внедрение новых эффективных технологий и
оборудования.
Создание для каждого клиента возможности
технологического присоединения.
Повышение инвестиционной привлекательности и
капитализации Компании в интересах акционеров.
Повышение эффективности и качества
корпоративного управления Компании.
Общее руководство деятельностью Компании
осуществляется аппаратом управления, расположенным в городе Казани.
В состав ОАО «Сетевая компания» входит 9
филиалов, каждый из которых осуществляет функции Компании по передаче
электрической энергии, технологическому присоединению, эксплуатации и обслуживанию
объектов электросетевого хозяйства, расположенных по территориальному признаку.
В структуру каждого из девяти филиалов входят
обособленные структурные подразделения: районы электрических сетей (РЭС) и
городские районы электрических сетей (ГРЭС).
Структура ОАО «Сетевая компания» представлена на
рис 2.1.
|
|
ОАО
«Сетевая компания»
|
|
|
|
|
|
|
|
Елабужские
ЭС
|
|
Казанские
ЭС
|
|
Бугульминские
ЭС
|
|
Агрызский
РЭС
|
|
Северный
РЭС
|
|
Бавлинский
РЭС
|
|
Елабужский
РЭС
|
|
Центральный
РЭС
|
|
Бугульминский
РЭС
|
|
Елабужский
ГРЭС
|
|
Западный
РЭС
|
|
Бугульминский
ГРЭС
|
|
Кукморский
РЭС
|
|
Южный
РЭС
|
|
Лениногорский
РЭС
|
|
Мамадышский
РЭС
|
|
Восточный
РЭС
|
|
Лениногорский
ГРЭС
|
|
Менделеевский
РЭС
|
|
|
|
Черемшанский
РЭС
|
|
Сабинский
РЭС
|
|
Альметьевские
ЭС
|
|
Ютазинский
РЭС
|
|
Тюлячинский
РЭС
|
|
Альметьевский
РЭС
|
|
|
|
|
Альметьевский
ГРЭС
|
|
Буинские
ЭС
|
|
Чистопольские
ЭС
|
|
Азнакаевский
РЭС и РВП
|
|
Апастовский
РЭС
|
|
Аксубаевский
РЭС
|
|
Муслюмовский
РЭС
|
|
Буинский
РЭС
|
|
Алексеевский
РЭС
|
|
Сармановский
РЭС
|
|
Верхне-Услонский
РЭС
|
|
Алькеевский
РЭС
|
|
|
|
Дрожжановский
РЭС
|
|
Новошешминский
РЭС
|
|
Приволжские
ЭС
|
|
Кайбицкий
РЭС
|
|
Нурлатский
РЭС
|
|
Арский
РЭС
|
|
Камско-Устьинский
РЭС
|
|
Спасский
РЭС
|
|
Атнинский
РЭС
|
|
Тетюшский
РЭС
|
|
Чистопольский
РЭС
|
|
Балтасинский
РЭС
|
|
Свияжский
РЭС
|
|
|
Высокогорский
РЭС
|
|
|
|
Нижнекамские
ЭС
|
|
Зеленодольский
РЭС
|
|
Наб.-Челнинские
ЭС
|
|
Актанышский
РЭС
|
|
Лаишевский
РЭС
|
|
Автозаводский
РЭС
|
|
Заинский
РЭС
|
|
Пригородный
РЭС
|
|
Прибрежный
РЭС
|
|
Мензелинский
РЭС
|
|
Пестречинский
РЭС
|
|
Боровецкий
РЭС
|
|
Нижнекамский
РЭС
|
|
Рыбно-Слободский
РЭС
|
|
Комсомольский
РЭС
|
|
Нижнекамский
ГРЭС
|
|
|
|
|
|
Тукаевский
РЭС
|
|
|
|
|
|
|
|
|
|
|
|
Рис. 2.1. Структура ОАО «Сетевая компания»
Открытое акционерное общество «Сетевая компания»
является крупным акционерным обществом, деятельность которого регулируется, в
том числе, Федеральным законом «Об акционерных обществах», Федеральным законом
«О рынке ценных бумаг», а также иными нормативными актами, регламентирующими
деятельность Компании как эмитента ценных бумаг и устанавливающими обязанности
Компании по обеспечению и защите прав ее акционеров.
Структура и компетенция органов управления ОАО
«Сетевая компания» определяется Федеральным законом «Об акционерных обществах»
и Уставом Компании.
В соответствии с Уставом ОАО «Сетевая компания»
органами управления Компании являются:
общее собрание акционеров;
совет директоров;
единоличный исполнительный орган - генеральный
директор.
Для осуществления контроля за
финансово-хозяйственной деятельностью Компании общим собранием акционеров
ежегодно избирается ревизионная комиссия.
Общее собрание акционеров является высшим
органом управления ОАО «Сетевая компания».
Совет директоров ОАО «Сетевая компания»
осуществляет общее руководство деятельностью Компании и действует в рамках
компетенции, определенной Уставом Компании и Положением о Совете директоров
Компании.
Единоличным исполнительным органом ОАО «Сетевая
компания» является Генеральный директор.
В компетенцию Генерального директора входят все
вопросы руководства текущей деятельностью Компании, за исключением вопросов,
отнесенных законодательством и Уставом Компании к исключительной компетенции
Общего собрания акционеров и Совета директоров Компании
В соответствии с п.14.4 ст.14 Устава ОАО
«Сетевая компания» Генеральный директор общества назначается Советом директоров
Компании.
В таблице 2.1. представлены основные
технико-экономические показатели деятельности.
Таблица 2.1
Основные технико-экономические показатели
деятельности ОАО «Сетевая Компания» филиал Приволжские электрические сети
Высокогорский РЭС за 2012 год.
|
Показатель
|
Значение
|
|
Общая
протяженность линий передачи высоковольтных сетей (км), в том числе:
|
9981,03
|
|
500
кв
|
629,31
|
|
220
кв
|
1268,53
|
|
110
кв
|
4685,04
|
|
35
кв
|
3398,15
|
|
Общая
протяженность распределительных сетей (км), в том числе:
|
60120,1
|
|
0,4
кв
|
32550,3
|
|
6-10
кв
|
27569,9
|
|
Объем
условных единиц, у.е.
|
340042,5
|
|
Общее
кол-во высоковольтных подстанций,шт.
|
372
|
|
Установленная
трансформаторная мощность подстанций, МВА
|
16092,3
|
|
Общее
кол-во РП, шт
|
17280
|
|
Объем
оказанных услуг по передаче электрической энергии, млн.кв.ч
|
1761
|
|
Потери
электрической энергии, млн.кв.ч
|
|
Ниже приводятся финансовые показатели ОАО
«Сетевая Компания» филиал Приволжские электрические сети Высокогорский РЭС.
На диаграмме рис. 2.2 представлена информация о
выручке от продажи продукции и услуг компании.
Рис. 2.2. Структура выручки от продажи продукции
и услуг ОАО «Сетевая Компания» филиал Приволжские электрические сети
Высокогорский РЭС
Выручка от продажи продукции, услуг ОАО «Сетевая
компания» филиал Приволжские электрические сети Высокогорский РЭС за 2012 год
составила 8 905 млн. руб., в том числе :
от услуг по технологическим присоединениям - 208
млн.руб. или 2,3%;
от услуг непромышленной сферы - 6 млн.руб. или
0,1%;
от услуг по прочей реализации - 25 млн.руб. или
0,3%.
Фактическая прибыль от продаж получена в размере
1 630 млн.руб.
Таблица 2.2
Финансовые показатели ОАО «Сетевая компания»
филиал Приволжские электрические сети Высокогорский РЭС
|
Наименование
показателя
|
Единица
измерения
|
2011г.
|
2012г.
|
|
Выручка
от реализации продукции
|
млн.руб.
|
6957
|
8
905
|
|
Себестоимость
продукции
|
млн.руб.
|
5553
|
7
275
|
|
Прибыль
от продаж
|
млн.руб.
|
2344
|
2410
|
|
Чистая
прибыль
|
млн.руб.
|
1627
|
2454
|
Как видно из таблицы 2.2, экономические
показатели возросли. Увеличилась как себестоимость выпускаемой продукции, так и
получаемая прибыль. По итогам 2012 года прибыль от продаж ОАО "Сетевая
компания" филиал Приволжские электрические сети Высокогорский РЭС
увеличилась на 2.8% и составила 2410 млн. руб. Чистая прибыль составила 2454
млн. руб., что на 50.8% выше, чем было получено в 2011 году. Выручка возросла
на 28%, в то время как себестоимость увеличилась на 31%.
Рассмотрим структуру, возрастной состав и
численность персонала Компании.
Среднесписочная численность персонала ОАО «Сетевая
Компания» филиал Приволжские электрические сети Высокогорский РЭС за 2011 год
составила 6 516 чел. В структуре промышленно-производственного персонала
рабочие составляют 61%, руководители - 14%, специалисты и служащие - 25%.
Средний возраст работников ОАО «Сетевая Компания» филиал Приволжские
электрические сети Высокогорский РЭС составляет 41,6 лет.
Удельный вес персонала ОАО «Сетевая компания»
Приволжские электрические сети Высокогорский РЭС, имеющего высшее образование,
за отчетный год возрос по сравнению с 2011 годом на 3,5 % и достиг 30,5 %.
ОАО «Сетевая компания» филиал Приволжские
электрические сети Высокогорский РЭС большое внимание уделяет вопросу развития
персонала, повышению его профессиональной компетентности.
В области подготовки кадров ОАО «Сетевая
Компания» филиал Приволжские электрические сети Высокогорский РЭС активно
сотрудничает с НОУ «ПРЦПК Энергетик».
Итак, во-первых, проведем анализ динамики и
обеспеченности предприятия функциональной рабочей силой. Анализ данных о
динамике среднесписочной численности работников предприятия показывает, что
численность персонала с 2010 по 2012 гг. неуклонно снижается. В целом
численность персонала в 2012 г. по сравнению с 2010 г. снизилась на 5,5%.
Наибольшее сокращение численности персонала произошло по группам рабочие -
сокращение на 5,3% .
Таблица 2.3
Среднесписочная численность работающих ОАО
«Сетевая Компания» филиал Приволжские электрические сети Высокогорский РЭС за
2010-2012 г.г., чел.
|
Категории
Персонала
|
2010
г.
|
2011
г.
|
2012
г.
|
Отклонение
(+,-)
|
Темп
роста,%
|
|
|
|
|
2011г./
2010г.
|
2012г./
2011г.
|
2011
г./ 2012 г.
|
2012
г./ 2011 г.
|
|
Среднесписочная
численность всего, в том числе:
|
10779
|
10556
|
10193
|
-223
|
-363
|
97,9
|
96,6
|
|
Руководители
|
769
|
745
|
731
|
-24
|
-14
|
96,9
|
98,1
|
|
Специалисты
|
848
|
786
|
784
|
-62
|
-2
|
92,7
|
99,7
|
|
Служащие
|
68
|
66
|
64
|
-3
|
-2
|
95,6
|
97,0
|
|
Рабочие
|
9094
|
8959
|
8614
|
-135
|
-345
|
98,5
|
96,1
|
Как видно из таблицы 2.3, количество сотрудников
уменьшается. Рассмотрим более подробно. Снижение среднесписочной численности за
анализируемый период произошло в результате:
выведения из состава предприятия подразделений с
непрофильными видами деятельности (например, ремонтные службы, цех связи, хоз.
цех и др.);
внедрения новых технологий, установкой
технологического оборудования с большей производительностью.
В данном же ключе важно исследовать показатель
текучести персонала.
В 2012 г. было принято на работу 833 человека.
Выбыло 1167 человек, из них:
по собственному желанию - 868 человек (в том
числе в связи с уходом на пенсию 250 человек);
в связи с призывом на военную службу - 55
человек;
в связи с сокращением штата - 51 человек.
Таким образом, текучесть кадров за 2012г.
составила: (868+55+51)/10193 = 9,6%, что на 1% превышает значения 2011г.(8,6%)
и на 2,1% значения 2010г. (7,5%).
Корпоративная политика в области оплаты труда
направлена на стимулирование и обеспечение достойного уровня жизни работников.
Основные доходы персонала ОАО «Сетевая компания» филиал Приволжские
электрические сети Высокогорские РЭС состоят из заработной платы и социального
пакета (выплаты социального характера). Структура заработной платы включает в
себя две основные части: тарифную (постоянную) часть и премиальную (переменная)
часть. В 2012 г. постоянная часть в фонде заработной платы составила 51,1% от
общей суммы, переменная 48,9%; в 2011г. - 52,5%, переменная 47,5%, в 2010 г . -
53,0% и 47,0% соответственно.
Общий фонд оплаты труда и выплат социального
характера, начисленных работникам списочного состава за 2012 г. составил 2294,9
млн.руб., из них выплаты социального характера составили 240,7 млн.руб. или
10,5% (в 2011 г. выплаты социального характера составили 434,3 млн.руб.). Таким
образом, сумма заработной платы, начисленная работникам списочного состава за
2012 г., составила 2054,2 млн.руб., что на 361,3 млн.руб. или на 21,3% больше,
чем за 2011 г.
Среднемесячная заработная плата работников за
2012 г. составила 19 794 руб., что, на 25,7% больше значения 2011 г., которая
составляла сумму в 15747 руб.
Таким образом, сравнительный анализ
экономических и финансовых данных за 2011-2012 г.г. показал, что компания ОАО
«Сетевая компания» Приволжские электрические сети Высокогорский РЭС является
прибыльной организацией, увеличив прибыль за год на 2,8%. Из чего можно сделать
вывод, что выбранная экономическая политика и стратегия развития компании
является эффективной.
2.2 Анализ особенностей корпоративной культуры
ОАО «Сетевая Компания» филиал Приволжские электрические сети Высокогорский РЭС
и ее оценка
Было проведено исследование по проблеме
корпоративной культуры на ОАО «Сетевая Компания» филиал Приволжские
электрические сети Высокогорский РЭС. На ОАО «Сетевая Компания» филиал
Приволжские электрические сети Высокогорский РЭС опрошено 130 сотрудников.
Опрос проведен по квотной выборке.
В ходе исследования опрошено 50,8 % женщин и
49,2 % мужчин. 40,8 % сотрудников ОАО «Сетевая Компания» филиал Приволжские
электрические сети Высокогорский РЭС имеют среднее специальное образование и 40
% высшее (лишь 13,1 % респондентов имеют среднее общее и 6,2 % незаконченное
высшее уровни образования); 30,8 % из них трудятся на объектах, 30 % являются
руководителями высшего и среднего звена, 27,2 % ИТР, 11,5 % являются
представителями секретариата и бухгалтерии. Анализ возрастной структуры
сотрудников ОАО «Сетевая Компания» филиал Приволжские электрические сети
Высокогорской РЭС показал преобладание нескольких возрастных групп: 26-30 лет -
14,6 %, 46-50 лет - 18,5 %, 51-55 лет - 16,9 %, свыше 55 лет - 14,6 %. В
меньшей мере представлены респонденты в возрасте 41-45 лет (11, 5 %), 31-35 лет
(8,7 %), 21-25 лет и 36-40 лет (7,7 %). Большая часть опрошенных работает на
исследуемом предприятии более 10 лет (41,5 %). 30 % опрошенных трудятся на ОАО
«Сетевая Компания» филиал Приволжские электрические сети Высокогорский РЭС в
течение 5 лет, 23,8 % являются сотрудниками завода в течение 6-10 лет. Есть на
предприятии и молодые сотрудники, которые проработали менее одного года (4,6
%).
Изучение корпоративной культуры предприятия
выполнено в стратегии полиметодического исследования.
Количественные методы предполагают проведение
опросов для оценки состояния корпоративной культуры. Большинство исследований,
посвященных оценке корпоративной культуры, основывается на этих методах. При
изучении данной проблемы у количественных методов есть ряд преимуществ:
обеспечивают сравнимость результатов при
изучении ряда фирм;
дают точные и наглядные результаты;
обеспечивают возможность выявления не только
поверхностного, но и глубинных слоев корпоративной культуры, причем позволяют
оценить и внутренние мотивы или побуждения работников организации, т.к. в
качестве основы используются опросы сотрудников;
полученные результаты объективнее, поскольку
влияние субъективных установок и личности исследователя существенно ниже [21,
c. 57].
Но у количественных методов есть и недостатки.
Их суть заключается в том, что данная методика позволяет выявить лишь
осознанные респондентами характеристики корпоративной культуры, в то время как
глубинные культурные ценности могут быть оценены и дифференцированы только с
помощью долговременного качественного анализа таких проявлений культуры, как
мифы, рассказы и т.д. Однако очевидно, что для решения таких задач, как
сравнение корпоративных культур различных фирм, формирование представления о
типичной культуре использование количественных методов является единственно
возможным.
Наряду с количественными методами в исследовании
использованы качественные методы, в частности, проведены глубинные интервью с
руководителями предприятий. Во-первых, они дает возможность выявить
субъективную оценку высшего менеджмента организации, т.к. именно руководитель
организации является ключевым фактором формирования корпоративной культуры
организации. Во-вторых, отсутствие единого мнения в научной литературе по
данной проблеме побуждает выявить ключевые моменты исследуемого предмета непосредственно
«на практике» и сформировать концепцию корпоративной культуры. В-третьих,
специальная разработка инструментария на основе количественных методов
считается бессмысленным для изучения мнения высшего руководства в рамках
данного исследования.
В качестве основы для диагностики корпоративной
культуры предприятия использованы две методики: параметры национальной культуры
Г. Хофстеде и метод OCAI (Organizational Culture’s Analyze Instrument),
разработанный К. Камероном и Р. Куинном. Данные методики апробированы к
российским условиям, что подтверждено рядом исследований [1, 3, 4].
Метод OCAI базируется на классификации
корпоративной культуры по значениям шкал «стабильность - гибкость» и
«внутренняя ориентация - внешняя ориентация». Авторы выделяют четыре типа
культур: иерархическая, рыночная, адхократическая и клановая. Инструментарий,
используемый в методе OCAI, предполагает выявление характеристик корпоративной
культуры фирмы по шести ключевым направлениям:
важнейшие характеристики организации (черты,
которые отражают особенности организации)
общий стиль лидерства в организации (черты,
присущие лидеру организации)
стратегические цели (характер ориентации
организации на развитие)
критерий успеха (элементы трудовой деятельности,
которые воспринимаются как успех в данной организации)
связующая сущность (содержание элементов,
объединяющих коллектив)
стиль управления сотрудниками (черты, отличающие
организацию при управлении персоналом) [3, c. 20].
Методологическим обоснованием методики Г.
Хофстеде служит представление относительно роли национальной культуры в
построении определенного рода организационных взаимодействий, явно и скрыто
проявляющихся предпочтений, установок и ценностей. Автор полагает, что свойства
культур раскрываются в частных способах решения общих проблем. Г. Хофстеде
выделяет следующие параметры корпоративной культуры: социальное неравенство,
включая отношения с властью; отношения между индивидом и группой;
мужественность и женственность; преодоление неопределенности, контроль над
агрессией и выражением эмоций [2, с. 134].
Формы для определения типа организационной
культуры фирмы в рамках комплексной оценки организационной культуры
представлены в приложении 1.
На рис 2.3, 2.4 и 2.5 представлены диаграммы
определения организационной культуры по методу OCAI.
В ходе опроса экспертов из числа персонала
компании, были выявлены основные значения по определению стиля управления в
компании. Связи между организационной культурой и стратегией компании:
стратегия выживания в нестабильном, опасном, доминирующем
внешнем окружении упрочняет сложившуюся систему ценностей и норм поведения
персонала. В то же время проведение стратегических изменений и разработка
стратегий, направленных на развитие предприятия, ограничиваются существующей
традиционной консервативной организационной культурой;
организационная структура усиливает существующую
систему ценностей в основном посредством идентификации сотрудника с точки
зрения должности, формальной компетентности, связей с руководителем и
коллективом. При этом организационная структура является выразительным
символическим продуктом традиционной организационной культуры промышленной
среды;
существующая организационная культура,
провозглашая в качестве основных ценностей дисциплину, соблюдение формального
порядка, иерархии подчинения, предопределяет формализованность процесса
принятия решений.
Рис. 2.3. Результаты анкетирования по форме
Индивидуализм - коллективизм
В то же время реализуемая модель процессов
принятия решений в управлении предприятием усиливает бюрократический характер
организационной культуры.
Рис.2.4. Результаты анкетирования по форме
Характер управления организацией: инновационная-бюрократическая
В ОАО «Сетевая Компания» филиал Приволжские
электрические сети Высокогорский РЭС сложилась организационная культура со
следующими нормами поведения и ценностями: умеренные партнерство и стремление к
взаимодействию, значимость социального статуса и иерархии, церемонность,
переменная выразительность, средняя межличностная дистанция, длительность
процесса принятия решений -от средней до высокой.
Рис. 2.5. Треугольник определения
организационной культуры ОАО «Сетевая Компания» филиал Приволжские электрические
сети Высокогорский РЭС
С целью построения профиля организационной
культуры предприятия ОАО «Сетевая Компания» филиал Приволжские электрические
сети Высокогорский РЭС воспользуемся анкетой № 1 - определение типа
организационной культуры (приложение 2).
На основе расчетов по результатам анкеты № 1,
построим профиль организационной культуры, отображающий выраженность
определенных ее типов (см. таблицу 2.4).
Таблица 2.4
Профиль организационной культуры ОАО «Сетевая
Компания» филиал Приволжские электрические сети Высокогорский РЭС
|
Вопрос
№
|
Авторитарная
культура
|
Бюрократическая
культура
|
Культура,
ориентированная на задачу
|
Культура,
ориентированная на человека
|
|
1
|
Б
|
В
|
А
|
Г
|
|
2
|
А
|
Б
|
Г
|
В
|
|
3
|
Г
|
А
|
В
|
Б
|
|
4
|
В
|
Г
|
Б
|
А
|
|
5
|
Б
|
В
|
А
|
Г
|
|
6
|
А
|
Б
|
Г
|
В
|
|
7
|
Г
|
А
|
В
|
Б
|
|
8
|
В
|
Г
|
Б
|
А
|
|
9
|
Б
|
В
|
А
|
Г
|
|
10
|
А
|
Б
|
Г
|
В
|
|
Итого:
|
4
|
1
|
2
|
3
|
Степень выраженности типов организационной
культуры изобразим в виде гистограммы - рис. 2.6 9.
Рис. 2.6. Общий тип организационной культуры ОАО
«Сетевая Компания» филиал Приволжские электрические сети Высокогорский РЭС
Результаты анкетирования показывают, что в ОАО
«Сетевая Компания» филиал Приволжские электрические сети Высокогорский РЭС
доминирует авторитарная организационная культура. Ее дополняет культура,
ориентированная на человека. В незначительной степени присутствует
организационная культура, ориентированная на задачу. Занижена бюрократическая
культура, которая характеризуется регулированием всех сторон деятельности
организации на основе документов, четких правил, процедур; оценке персонала по
формальным принципам и критериям. Это связанно с тем, что руководство
использует за основу прямое регулирование и жесткий контроль, но в свою очередь
упускает тот факт, что должно быть четкое документальное регулирование.
3. Направления совершенствования процессов
управления корпоративной культуры ОАО «Сетевая Компания» филиал Приволжские
электрические сети Высокогорский РЭС и ее оценка
.1 Разработка рекомендаций по совершенствованию
процессов управления корпоративной культуры ОАО «Сетевая Компания» филиал
Приволжские электрические сети Высокогорский РЭС и ее оценка
Анализ и оценка корпоративной культуры ОАО «Сетевая
Компания» филиал Приволжские электрические сети Высокогорский РЭС показал, что
на предприятии практически отсутствуют элементы неформализованной
организационной культуры.
Отсутствие элементов неформализованной
организационной культуры является несоответствием требований управленческой
модели, ведет к снижению эффективности управления предприятием, снижает уровень
заинтересованности работников в достижении конечных целей организации.
Данные недостатки можно сгруппировать по двум
показателям организационной культуры: персонал и система управления, и
определить взаимозависимость.(см. рис. 3.1.)
Рис. 3.1. Выявленные недостатки снижающие
эффективность организационной культуры
С учетом выявленных недостатков, а так же для повышения
эффективности управления сформулируем основные рекомендации по
совершенствованию корпоративной культуры предприятия ОАО «Сетевая Компания»
филиал Приволжские электрические сети Высокогорский РЭС:
выработать четкую нормативную базу по
корпоративной культуре (нужно разработать свой кодекс организационного
управления, который включает положения о взаимоотношениях и правилах поведения
сотрудников, а также «философию» предприятия), так как она является основой
любого предприятия. Без грамотно оформленной и своевременно доведенной до
сотрудников документации не имеют смысла дальнейшие преобразования и изменения
по улучшению корпоративной культуры;
разработать и осуществить комплекс коллективных
мероприятий, так называемых, «программ отдыха» (совместные выезды на природу,
походы на экскурсии, совместные банкеты и т.д.) для поддержания «здорового»
корпоративного климата в коллективе и налаживания взаимоотношений между
сотрудниками, начальством и подчиненными, которые стали бы одной из традиций
ОАО «Сетевая Компания» филиал Приволжские электрические сети Высокогорский РЭС;
разработать план обучения для развития
сотрудников (курсы для менеджеров среднего звена);
внедрить проведение внутренних конкурсов среди
сотрудников (конкурс на звание лучшего менеджера отдела, конкурс на звание
лучшего сотрудника года/ месяца, конкурс на звание «любимчик» и д.р.)
реализовывать программы косвенной материальной
заинтересованности (медицинское обслуживание, «сервис передвижения» - помощь
транспортом и т.п.), то есть нужно внедрять разработанные формы мотивирования
персонала с использованием материальной и нематериальной систем стимулирования.
Для большей наглядности рекомендаций представим
их в виде схемы - рисунок 3.2.
Рис. 3.2. Система мероприятий по улучшению
корпоративной культуры
В результате реализации данных мероприятий
планируется улучшение организационной культуры за счет налаживания климата в
организации, оживления рабочего процесса по средствам здоровой конкуренции.
Благодаря этому нормализуется баланс состояния организационной культуры.
В предлагаемой системе мероприятий по
совершенствованию организационной культуры ОАО «Сетевая Компания» филиал
Приволжские электрические сети Высокогорский РЭС первым этапом будет упрощение
и сокращение информационных уровней в структуре.
Для этого был предложен «Кодекс корпоративной
Культуры», в котором четко прописаны: функциональные обязанности сотрудников,
бизнес-процессы предприятия, кодекс поведения с клиентами, правила
безопасности, поведение в критических ситуациях, миссия предприятия,
представлены все документы, регламентирующие деятельность предприятия, его
подразделений, должностные инструкции работников, кодексы правил и прочая
информация, которую необходимо знать всем членам организации. Кроме этого, для
сотрудников нормативная документация должна быть доведена в виде простых
правил.
Кодекс организационной культуры структурно
состоит из четырех разделов (Приложение 2):
наша компания;
нормы и правила деловой этики;
правила делового поведения в компании;
отношения между работником и клиентом.
В первом разделе указана информация о компании:
лозунг, миссия, основные цели, ценности компании, принцип деятельности,
ответственность.
Во втором разделе указаны основные положения,
информация о внутреннем контроле и финансовой деятельности, о защите интересов
компании, о выполнении служебных обязанностей и личных отношениях и иной
трудовой деятельности, а так же о конфиденциальной информации, отношениях с
конкурентами и об окружающей среде, здоровье и безопасности.
В третьем разделе прописаны конкретные правила
отношений с коллегами, отношений между руководителями и подчиненными.
В четвертом разделе указаны правила касающиеся
телефонного общения, дресс-кода и внешнего вида сотрудника, правила приветствия
и прощания с гостем, предоставления обещанных услуг, превышение ожиданий гостя,
работы с замечаниями и жалобами гостей.
Вторым этапом необходимо провести обучение
персонала. Это необходимо для того, чтобы персонал стал более ответственно и с
профессионализмом выполнять свою работу.
На данном этапе обучение персонала проходит
внутрифирменно. Сотрудники делятся личным опытом и накопленным опытом
организации. Приветствуются личные и профессиональные знания кандидата.
Положительным моментом, в данном случае, является то, что обучение проходит по
конкретным практическим и рабочим моментам на данном предприятии. Но этого не
совсем достаточно, так как нужно расширение профессиональных навыков и с
других, более обширных сторон, что бы быть готовым к любым ситуация в рабочей
обстановке.
Для устранения данного недочета, был разработан
план обучения персонала компании.
Таблица 3.1
План курсов по обучению персонала
|
Сроки
|
Содержание
курса
|
|
Курс
«Построение команды» г. Казань Продолжи- тельность: 16 часов Стоимость: 3500
руб.
|
По
мере комплектации группы
|
Цель
тренинга: Познакомить с технологией создания и развития команды. Научить
принципам и методам формирования команды. Отработать инструменты управления
работой команды. Тематические блоки: Особенности совместной работы: эффект
команды или эффект толпы. Технология создания и развития команды: как это
работает. Инструменты управления на каждом этапе развития команды. Роль
лидера в построении команды: власть личности и власть позиции. Управление
энергией команды.
|
|
Курс
«IT-Адми нистратор» г. Москва Продолжи- тельность: 108 академ. ч. Стоимость:
10400 руб.
|
По
мере комплек- тации группы
|
Программа
курса: Тренинг знакомства. Психология общения. Конфликтология. Управление
персоналом. Правовые основы деятельности. Санитарные нормы деятельности.
Основы профессиональной деятельности. Должностные обязанности IT-
администратора. Должностные обязанности IT-инженера. Должностные полномочия
работников технической поддержки. Должностные полномочия IT- администратора.
Документооборот. Тренинг трудоустройства. Процедура собеседования.
|
В приложении 2 изложено более подробное
содержание курса «Построение команды».
Данные курсы позволят: научиться работать в
команде, работать как одно целое, на благо предприятия и для достижения общих
целей, а так же расширить профессиональные навыки, как в гуманитарных
познаниях, так и в технологических, что позволит улучшить качество работы.
Третий этап - это проведение корпоративных
мероприятий и материальное стимулирование - таблица 3.2.
Таблица 3.2
План корпоративных мероприятий и материального
стимулирования
|
Сроки
|
Мероприятие
|
Описание
|
|
23
февраля
|
День
воинской славы России
|
Премирования
работников (мужчин)
|
|
8
марта
|
Международный
женский день
|
Премирования
работников (женщин)
|
|
22*
декабря
|
День
энергетика
|
Выезд
сотрудников на природу/ базу отдыха/ базу отдыха на море* (тогда мероприятие
нужно организовать заранее)
|
|
31
декабря (конец декабря)
|
Новый
год
|
Премирования
работников, организация корпоратива в ресторане или проведение торжества на
территории предприятия
|
|
***
|
Дни
рождения сотрудников
|
Премирования
работников (именинника)
|
|
*
* *
|
Тренинги
коман- дообразования \ teambuildi ng
|
Увлекательные
мероприятия, отдых и тренинги и командная работа на природе и в офисе
|
Данные мероприятия позволят, добавить мотивации
к работе сотрудников, а так же дополнительное внимание руководства к персоналу
будет способствовать сплоченности персонала и улучшению климата в коллективе.
Четвертым этапом будет проведение
внутрифирменных конкурсов, которые внесут здоровый дух конкуренции среди
сотрудников и оживление рабочей обстановки на предприятии - таблица 3.3.
Таблица 3.3
Конкурсы для сотрудников
|
Название
конкурса
|
Кто
участвует
|
Описание
|
Вознаграждение
|
|
Лучший
администратор
|
Администраторы
|
Работа
администратора оценивается руководителями предприятия по соблюдению деловой
этики, нормам и качеству обслуживания и правилам выработанным на предприятии
|
Премирование,
возведение на доску почета и публичное награждение (вручение грамоты, цветы)
|
|
Лучший
сотрудник года / месяца
|
Все
сотрудники организации
|
Оценивается
работа сотрудников, их отношение к работе, минимальное или полное отсутствие
пропусков рабочих дней и д.р.
|
|
|
«Спасибо,
что вы есть» (Лучший сотрудник по мнению клиентов)
|
Все
сотрудники организации
|
Оценка
производится клиентами путем записей (отзывов) о работе сотрудников
организации.
|
|
|
«Душа
коллектива»
|
Все
сотрудники организации
|
Оцениваются
личностные качества человека. Оценку производят сотрудники организации путем
тайного голосования по средствам черного ящика, в который опускаются жетоны с
именем человека достойного получить это звание
|
|
Таким образом, после проведения ряда
рекомендованных мероприятий организация может выйти на более качественный
уровень обслуживания и улучшить своё положение на рынке данных услуг. Это может
быть достигнуто за счет четкой сформулированной документации регламентирующей
должностные обязанности и полномочия, налаживания климата в организации,
оживления рабочего процесса по средствам здоровой конкуренции, а так же
сплоченности всего коллектива.
3.2 Экономический расчет эффективности
предложенных рекомендаций по совершенствованию процессов управления
корпоративной культуры ОАО «Сетевая Компания» филиал Приволжские электрические
сети Высокогорский РЭС и ее оценка
Согласно разработанным мероприятиям по улучшению
организационной культуры разрабатывается бюджет по их реализации. Бюджет
представляет собой прогноз прибыли и убытков, разница между которыми дает
ожидаемую прибыль.
Проект рассчитан сроком на 1 год (07.2011г. -
07.2012г.). Итоговые расчеты затрат на проект представлены в таблице 3.4.
Таблица 3.4
Бюджет затрат на мероприятия (07.2012 г. -
07.2013г.)
|
Мероприятие
|
Расчет
стоимости
|
Стоимость,
руб.
|
Период
проведения
|
|
Обучение
персонала: Курс «Построение команды» Курс «Администратор»
|
3500
руб.*5чел. 10400 руб.*4чел.
|
17500
41600
|
1
раз в пол года 1 раз
|
|
Корпоративные
мероприятия и матери- альное стимулирование: День воинской славы России
Международный женский день Всемирный день энергетика Новый год Дни рождения
сотрудников Team building (командообразование )
|
1000
руб.* 1чел. 1000 руб.* 12чел. 15000 руб. 20000 руб. 1000 руб.* 13чел.
Договорная *
|
1000
12000 15000 20000 13000 *
|
1
раз в год 1 раз в год 1 раз в год 1 раз в год В течении года 1 раз в 4 месяца
|
|
Конкурсы
для персонала: Лучший IT -администратор Лучший сотрудник года / месяца «Душа
коллектива» «Спасибо, что вы есть» (Лучший сотрудник по мнению потребителей)
|
2000
руб. 2000 руб. 2000 руб. 2000 руб.
|
2000
2000 2000 2000
|
1
раз в год 1 раз в год 1 раз в год 1 раз в год
|
|
Итого:
|
145600
|
50000
|
|
Затраты на предлагаемые мероприятия составляют
всего 6% от прибыли предприятия.
Для обоснования целесообразности реализации
предлагаемых мероприятий необходимо произвести оценку экономической
эффективности проекта - таблица 3.5.
Таблица 3.5
Доходы и расходы ОАО «Сетевая Компания» филиал
Приволжские электрические сети Высокогорский РЭС за 2012г., тыс. руб.
|
Наименование
показателя
|
Величина
показателя
|
|
Выручка
от реализации
|
98790
|
|
Себестоимость
|
69211
|
|
Прибыль
от реализации
|
29584
|
|
Налог
на прибыль
|
4861
|
|
Чистая
прибыль
|
24720
|
|
Использование
прибыли
|
-
|
После проведения предложенных мероприятий по
улучшению организационной культуры ОАО «Сетевая Компания» филиал Приволжские
электрические сети Высокогорский РЭС предполагается, что ее состояние изменится.
Данные текущего состояния полученные по методике OCAI: А - 27,5; В - 10; С -
35,8; D - 28,3. Средний планируемый уровень изменений: А - 23,6; В - 25,6; С -
26; D - 24,6.
По полученным данным строится профиль типа
организационной культуры ОАО «Сетевая Компания» филиал Приволжские
электрические сети Высокогорский РЭС, изображенный в виде ромба - рисунок 3.3.
Из получившегося профиля видно, что в
организации нормализуется баланс состояния организационной культуры. Это
произойдет по средствам изменения культуры конкуренции за счет конкурсов для
сотрудников организации, а так же немного ослабится иерархическая культура, по
средствам внедрения кодекса организационной культуры.
Рисунок 3.3 - Планируемый профиль
организационной культуры ОАО «Сетевая Компания» филиал Приволжские
электрические сети Высокогорский РЭС
Все эти изменения способствуют улучшению работы,
что в свою очередь влияет на производительность и определенный экономический
эффект, который предполагает увеличение объема реализации предприятия ОАО
«Сетевая Компания» филиал Приволжские электрические сети Высокогорский РЭС.
На основании данных таблицы 3.5 рассчитаем
изменение чистой прибыли в отношении к постоянным и переменным затратам исходя
из изменений ставки дисконтирования 10% - рисунок 3.4.
Определив необходимые показатели денежных
потоков рассчитаем индекс рентабельности за рассматриваемый период.
В соответствии с требованиями к величине индекса
рентабельности: если индекс рентабельности >1, то проект следует принять;
если индекс рентабельности <1, то проект следует отвергнуть.
Рисунок 3.4 - Изменение чистой прибыли в
отношении к постоянным и
переменным
затратам
Результаты расчетов свидетельствуют о том, что
при разработке и реализации проекта мероприятий себестоимость увеличится на 150
тыс. руб. При этом прибыль вырастет предположительно на 920 тыс. руб. Используя
данные рисунка 3.4, рассчитаем рентабельность затрат предприятия в 2013г. То
есть на каждый рубль инвестированных вложений предприятие получит 6,1 руб.
чистой прибыли на протяжении жизненного цикла проекта. Индекс рентабельности
>1, следовательно, разработанный проект следует принять к применению на
практике.
Список использованной литературы
Авдулова
Т.П. Психология менеджмента. - М.: Академия, 2010. - 256 с.
Бадя
Татьяна. Взаимосвязь корпоративной культуры и внутренних коммуникаций. //
Управление развитием персонала. 2011. №1. С. 5
Балдин
К.В. Риск-менеджмент / К.В. Балдин. - Эксмо, 2009. - 386 с.
Беляева
И. Ю. Корпоративная социальная ответственность: управленческий аспект. М.:
КНОРУС., 2008. - 200 с.
Булыко
А. Большой словарь иностранных слов. 35000 слов. Издательство: «Мартин», 2011.
704 стр.
Василенко
С.В. Корпоративная культура как инструмент эффективного управления персоналом /
С.В.Василенко - М.: Дашков и Кє, 2009. - 136 с.
Веселова
О. Н. Корпоративная культура, инновации и управление изменениями // Кадровик.
2012. №5. С.32.
Веснин
В.Р. Основы менеджмента: Учебник. - М.: Институт международного права и
экономики. Издательство «Триада, Лтд», 2010. - 472 с.
Виханский
О.С., Наумов А.И. Менеджмент. - М.: Гардарика, 2009. -528 с.
Гордеев
А.И, Масленникова Е.А. Формирование корпоративной культуры как фактор
стратегического управления компанией. В сб. Экономика и управление в
современных условиях.- М. Издательство «Перспектива», 2008
Гордеев
А.И. Модель управления системой корпоративной культуры холдинга. В сб.
Совершенствование корпоративного управления как фактор стабилизации экономики
России в условиях кризиса/Под общ. ред. д.э.н., проф. Псаревой Н.Ю.,д.э.н.,
проф. Попова Ю.Н..- М.: Издательский дом «АТИСО», 2010
Горфинкель
В. Я., Торопцов В. С., Швандар В. А. Коммуникации и корпоративное управление. -
Издательство: Юнити-Дана, 2008. - 128 с.
Гулимова
Анна. Привилегированные сотрудники и их влияние на корпоративную культуру
компании. // Управление корпоративной культурой, - 2012. №1. С. 5
Демин
Д. В. Корпоративная культура. Десять самых распространенных заблуждений, -
2010. - 136 с.
Елфимова
Мария, Овчинникова Юлия. Практики корпоративного управления в России. //
Мотивация и оплата труда, 2012. №1. С. 4
Жданов
Д.А., Данилов И.Н. Организационная эволюция корпораций: учеб. пособие. - М.:
Изд-во «Дело» АНХ, 2011. - 272 с.
Жерихов,
Е.С. Корпоративная культура как фактор социальной адаптации личности: автореф.
дис. канд. фил. наук / Жерихов Евгений Сергеевич. - Иркутск, 2009. - 20 с.
Занковский
А.Н. "Организационная культура" - М.: 2009. - 168с.
Иванова
Е. А., Корпоративное управление. - СПб: Питер, - 2009. - 255 с.
Изотов
В. Корпоративная культура. Стратегии и способы её формирования / В.Изотов //
Работа и зарплата - 2010. - №4. - 58 с.
Кабушкин
Н.И. Основы менеджмента: Учебн. пос. - М.: ТОО «Остожье», . - 2009 -336 с.
Калюжнов,
Н.В. Корпоративная культура обучающейся организации / Н.В. Калюжнов // Вестник
ИРГТУ 2009. - №4. - 207 с.
Камерон
К. Диагностика и изменение организационной культуры / Пер. с англ. под ред.
И.В. Андреевой. - СПб: Питер, 2011. - 320 с.: с ил.
Камерон
К., Куинн Р. Диагностика и изменение организационной культуры: Пер. с англ. /
Под ред. Н.В. Андреевой. - СПб., 2010. -320 с.
Камерон
К.С., Куинн Р.Э. Диагностика и измерение организационной культуры /Пер с англ.
И.В. Андреевой. - Спб: Питер, 2010. - 320 с.
Карпов
А.В. Психология менеджмента. - М.: Гардарики, 2009. - 584 с.
Козлов
Виктор. Формирование и изменение корпоративной культуры в процессе управления
компанией в период кризиса. // Управление корпоративной культурой, - 2011. №4.
С. 17
Кондратьев
В. В. Проектируем корпоративную архитектуру (на спирали). - Издательство:
Эксмо, 2007. - 504 с.
Круглов
М.И. «Стратегическое управление компанией» - Москва, Русская делова литература,
2010 г, 768 стр.;
Крымчанинова
М. Образ организации как фактор воздействия на ее культуру //Управление
персоналом. - 2011. - 19. - С. 54-57.
Крымчанинова
М. Образ организации как фактор воздействия на ее культуру //Управление
персоналом. - 2010. - 20. - С. 53-55.
Магура
М.И. Организационная культура как средство успешной реализации организационных
изменений //Управление персоналом. - 2010. -№ 11. - С. 24-29.
Менеджмент
/Под ред. Ф.М. Русинова, М.Л. Лазу. - М.: ФБК-ПРЕСС, 2009. - 504 с.
Милгром
П., Робертс Дж. Экономика, организация и менеджмент: в 2 т. СПб.: Экономическая
школа, 1999.
Мильнер
Б.З. Теория организации: Учебник - 2-е изд. - М.: ИНФРА-М, 2010. - 480 с.
Одегов
Юрий, Руденко Галина. Инструменты развития организационной культуры:
направления трансформаций. // Управление корпоративной культурой, - 2012. №1.
С. 10
Паркинсон
С.Н. Рустамджи М.К. «Искусство управления» /пер. с англ. К. Савельева. - М.:
Агенство «ФАИР»,2007. -272с.
Попов
С.А. Стратегический менеджмент. - М.: ДЕЛО, 2007. - 352 с.
Проблемы
теории и практики управления, Томилов В. «Формирование организационной культуры
экономических систем», №1, 2011.
Пыткин
А.Н., Ушаков Д.В. Теоретико-методологические основы локальных систем
корпоративного управления предприятием // Экономика региона. 2011. №1. - 0,38
п.л. (авт. 0,19 п.л.).
Румянцева
К.Р. Менеджмент в организации. - М.: УЦ «Перспектива», 2007. - 321с.
Соломанидина
Т.О. Организационная культура компании. - М.: ООО «Журнал «Управление
персоналом», 2010. - 456 с.
Томилов
В. В. Культура предпринимательства. - СПб: Издательство «Питер», 2009. - 368 с.
Шапиро
В. Д., Ольдерогге Н. Г., Шеин В. И. Корпоративный менеджмент. - Издательство:
Омега-Л, 2010 г. - 784 с.
Шоул
Джон. «Осмысленное производство»: формирование корпоративной культуры,
ориентированной на эффективность в достижении целей. // Управление человеческим
потенциалом, - 2011. №2. С. 5.
Бочкарев,
А.В. Механизм формирования корпоративной культуры (компания «АйТи»)
[Электронный ресурс] / Электрон, дан. - М., 2009. - режим доступа:
http//www.emcon.ru/mgc.html
Приложение 1
Формы для определения типа организационной
культуры фирмы в рамках комплексной оценки организационной культуры
Форма1. Индивидуализм - коллективизм
Оцените по приведенной шкале показатели типа
организационной культуры
|
№
|
Показатели
|
значение
|
|
1
|
Характер
ведения бизнеса
|
Команда
|
0-30
|
|
|
Закрытый
клуб
|
31
- 60
|
|
|
Коллектив
|
61
- 100
|
|
2
|
Фактор
успешной конкуренции и повышения производительности
|
Технократизм
|
0
- 50
|
|
|
Человеческий
фактор
|
51
- 100
|
|
3
|
Социальное
обеспечение
|
Развитая
система социальных гарантий
|
0
- 50
|
|
|
Отсутствие
социальных гарантий
|
51
- 100
|
|
4
|
Мотивация
персонала
|
Материальное
стимулирование
|
0
- 50
|
|
|
Нематериальное
стимулирование
|
51
- 100
|
|
5
|
Обычный
срок найма персонала
|
Нет
гарантированного
|
0
- 50
|
|
|
Пожизненный
найм
|
51
- 100
|
|
6
|
Стиль
руководства
|
Демократический
|
0-50
|
|
|
Авторитарный
|
51
- 100
|
|
7
|
Делегирование
полномочий
|
Отсутствует
|
0
- 50
|
|
|
Присутствует
|
51
- 100
|
|
8
|
Система
контроля
|
Явная
|
0
- 50
|
|
|
Косвенная
|
51
- 100
|
|
9
|
Иерархия
управления
|
Минимальная
|
0
- 50
|
|
|
Максимальная
|
51
- 100
|
|
10
|
Метод
построения системы управления
|
По
продукту, региону, группе потребителей
|
0
- 50
|
|
|
По
функциям
|
51
- 100
|
|
11
|
Профессиональные
требования
|
Узкая
специализация
|
0
- 50
|
|
|
Универсализация
|
51
- 100
|
|
12
|
Отношения
к миноритарным акционерам
|
Тщательное
соблюдение прав
|
0
- 50
|
|
|
Минимальное
соблюдение прав
|
51
- 100
|
|
13
|
Деловая
этика в борьбе с конкурентами
|
Тщательное
соблюдение правил этики
|
0
- 50
|
|
|
Второстепенное
значение
|
51
- 100
|
|
ИТОГО
|
|
∑
|
|
Среднее
арифметическое по оси Y
|
|
|
|
Характер
ведения бизнеса
|
68
|
|
Фактор
успешной конкуренции и повышения производительности
|
50
|
|
Социальное
обеспечение
|
51
|
|
Мотивация
персонала
|
34
|
|
Обычный
срок найма персонала
|
22
|
|
Стиль
руководства
|
51
|
|
Делегирование
полномочий
|
51
|
|
Система
контроля
|
50
|
|
Иерархия
управления
|
67
|
|
Метод
построения системы управления
|
50
|
|
Профессиональные
требования
|
50
|
|
Отношения
к миноритарным акционерам
|
39
|
|
Деловая
этика в борьбе с конкурентами
|
68
|
|
651
|
|
50,06
|
Форма 2. По характеру управления организацией:
инновационная-бюрократическая
|
№
|
Показатели
|
значения
|
|
1
|
Метод
построения структуры управления
|
По
региону, потребителю
|
0
- 50
|
|
|
По
функциям
|
51
- 100
|
|
2
|
Вертикаль
власти
|
Минимальная
|
0
- 50
|
|
|
Максимальная
|
51
- 100
|
|
3
|
Управление
|
Централизация
|
0
- 50
|
|
|
Децентрализация
|
51
- 100
|
|
4
|
Документооборот
|
Минимальная
загруженность
|
0
- 50
|
|
|
Максимальная
загруженность
|
51
- 100
|
|
5
|
Наличие
доступа к информации работников любого уровня
|
Имеется
|
0
- 50
|
|
|
Не
имеется
|
51
- 100
|
|
6
|
Делегирование
ответственности
|
Максимальная
|
0
- 50
|
|
|
Минимальная
|
51
- 100
|
|
7
|
Оперативность
принятия решений
|
Высокая
|
0
- 50
|
|
|
Низкая
|
51
- 100
|
|
8
|
Внутренняя
кооперация
|
Присутствует
|
0
- 50
|
|
|
Отсутствует
|
51
- 100
|
|
9
|
Система
внесения рацпредложений
|
Присутствует
|
0
- 50
|
|
|
Отсутствует
|
51
- 100
|
|
10
|
Система
поощрения внесения рацпредложений
|
Присутствует
|
0
- 50
|
|
|
Отсутствует
|
51
- 100
|
|
11
|
Проведение
НИОКР
|
Присутствует
|
0
- 50
|
|
|
Отсутствует
|
51
- 100
|
|
12
|
Модель
управления
|
Сетевая
|
0
- 50
|
|
|
Иерархическая
|
51
- 100
|
|
13
|
Наличие
региональных представительств
|
Имеются
|
0
- 50
|
|
|
Не
имеются
|
51
- 100
|
|
ИТОГО
|
|
∑
|
|
Среднее
арифметическое оценок
|
|
X
|
|
Метод
построения структуры управления
|
50
|
|
Вертикаль
власти
|
86
|
|
Управление
|
48
|
|
Документооборот
|
89
|
|
Наличие
доступа к информации работников любого уровня
|
56
|
|
Делегирование
ответственности
|
55
|
|
Оперативность
принятия решений
|
50
|
|
Внутренняя
кооперация
|
50
|
|
Система
внесения рацпредложений
|
50
|
|
Система
поощрения внесения рацпредложений
|
50
|
|
Проведение
НИОКР
|
50
|
|
Модель
управления
|
50
|
|
Наличие
региональных представительств
|
100
|
Форма 3 Внешний - внутренний фокус
|
№
|
Показатели
|
|
Значение
|
|
1
|
Для
организации особое значение имеют внутренние связи и отношения:
психологический климат, единение персонала, Кооперация, забота о сотрудниках
|
0
-50
|
|
2
|
Для
организации особое значение имеют внешние связи и отношения: взаимодействие с
внешней средой, связи с общественностью, правительством, инвестором,
акционерами, имидж, репутация
|
51
- 100
|
|
Итого
|
|
∑
|
|
Среднее
арифметическое
|
|
Z
|
Примерные результаты определения типа
организационной культуры фирмы.
В зависимости от условий внешней среды, а также
от факторов внутренней среды, на основании полученного графического изображения
организационной
культуры принимается решение об оптимальной стратегии
формирования,
развития организационной культуры.
Приложение 2
ВОПРОСНИК ПО ОРГАНИЗАЦИОННОЙ КУЛЬТУРЕ
Этот опросник предназначен для диагностики
корпоративной культуры организации. Опрос проводится анонимно. ВАШИ ОТВЕТЫ
ПОЛНОСТЬЮ КОНФИДЕНЦИАЛЬНЫ И НЕ БУДУТ ИСПОЛЬЗОВАТЬСЯ ДЛЯ УСТАНОВЛЕНИЯ ЛИЧНОСТИ
РЕСПОНДЕНТОВ.. Нынешняя организационная культура (какой Вы ее видите сегодня).
Каждый из вопросов предполагает четыре
альтернативных ответа. Распределите баллы 100- балльной оценки между этими
четырьмя альтернативами в том весовом соотношении, которое в наибольшей степени
соответствует Вашей организации. Наибольшее количество баллов давайте той
альтернативе, которая более других напоминает Вашу организацию. Например: А -
55, Б - 20, В - 20, Г - 5. Обязательно убедитесь в том, что при ответе на
каждый вопрос сумма проставленных вами баллов равна 100.
|
1
. Важнейшие характеристики нынешней Компании:
|
|
|
А
|
Организация
подобна большой семье и уникальна по своим особенностям.
|
|
|
Б
|
Организация
очень динамична и проникнута новаторством, люди готовы жертвовать собой и
идти на риск.
|
|
|
В
|
Организация
ориентирована на результат, люди ориентированы на соперничество и достижение
поставленной цели.
|
|
|
Г
|
Организация
жестко структурирована и строго контролируется. Действия людей, как правило,
определяются формальными процедурами.
|
|
|
Всего
|
5
|
|
2.
Стиль руководства, принятый в настоящее время в организации, хар актеризуется:
|
|
|
А
|
Заботой
руководителя о подчиненных, которые знают, что к нему можно обратиться за
помощью в трудную минуту
|
|
|
Б
|
Поощрением
индивидуального риска, новаторства, свободы
|
|
|
В
|
Высокой
требовательностью, твердым стремлением к конкурентоспособности и поощрением
достижений
|
|
|
Г
|
Требованием
полного подчинения, предсказуемости и стабильности в отношениях при
гарантированной занятости
|
|
|
Всего
|
5
|
|
3.
|
Управление
наемными работниками в настоящее время
|
|
|
А
|
Стиль
менеджмента в организации характеризуется поощрением бригадной работы,
единодушия и участия в принятии решений
|
|
|
Б
|
Стиль
менеджмента в организации характеризуется поощрением индивидуального риска,
новаторства, свободы и самостоятельности
|
|
|
В
|
Стиль
менеджмента организации характеризуется высокой требовательностью, жестким
стремлением к конкурентоспособности и поощрением достижений
|
|
|
Г
|
Стиль
менеджмента в организации характеризуется гарантией занятости, требование
подчинения, предсказуемости и стабильности в отношениях
|
|
|
Всего
|
5
|
|
4.
Организацию связывает сегодня в единое целое:
|
|
|
А
|
Преданность
делу и взаимное доверие.
|
|
|
Б
|
Приверженность
новаторству и совершенствованию, стремление быть на пер едовы х руб ежах.
|
|
|
В
|
Акцент
на достижении цели, выполнении поставленной задачи, агрессивность и
стремление к победе.
|
|
|
Г
|
Формальные
правила и официальная политика, стремление поддержать плавный ход
деятельности организации.
|
|
|
Всего
|
5
|
|
5.
|
Стратегические
цели сегодня
|
|
|
А
|
Организация
заостряет внимание на гуманном развитии. Настойчиво поддерживаются высокое
доверие, открытость и соучастие.
|
|
|
Б
|
Организация
акцентирует внимание на обретении новых ресурсов и решении новых проблем.
Ценятся апробация нового и изыскание возможностей.
|
|
|
В
|
Организация
акцентирует внимание на конкурентных действиях и достижениях Доминирует
целевое напряжение сил и стремление к победе на
|
|
|
рынке
|
|
|
Г
|
Организация
акцентирует внимание на неизменности и стабильности. Важнее всего
рентабельность, контроль и плавность всех операций
|
5
|
|
6.
|
Критерии
успеха сегодня
|
|
|
А
|
Организация
определяет успех на базе развития человеческих ресурсов, бригадной работы,
увлеченности наемных работников делом и заботой о людях
|
|
|
Б
|
Организация
определяет успех на базе обладания уникальной или новейшей продукцией. Это
производственный лидер и новатор.
|
|
|
В
|
Организация
определяет успех на базе победы на рынке и опережении конкурентов. Ключ
успеха- конкурентное лидерство на рынке.
|
|
|
Г
|
Организация
определяет успех на базе рентабельности. Успех определяют надежная поставка,
гладкие планы-графики и низкие производственные затраты
|
|
|
Всего
|
5
|
II. Предпочтительная организационная культура
(какой ее Вы хотели бы видеть).
Каждый из вопросов предполагает четыре
альтернативных ответа. Распределите баллы 100- балльной оценки между этими
четырьмя альтернативами в том весовом соотношении, которое в наибольшей степени
соответствует Вашим предпочтениям. Наибольшее количество баллов давайте той
альтернативе, которая более других напоминает Вашу организацию. Например: А -
55, Б - 20, В - 20, Г - 5. Обязательно убедитесь в том, что при ответе на
каждый вопрос сумма проставленных вами баллов равна 100.
|
1
. Хотелось бы, чтобы организация характеризовалась такими чертами:
|
|
|
А
|
Была
подобна большой семье и уникальна по своим особенностям.
|
|
|
Б
|
Была
очень динамична и проникнута новаторством, а люди готовы жертвовать собой и
идти на риск.
|
|
|
В
|
Была
ориентирована на результат, а люди - ориентированы на соперничество и
достижение поставленной цели.
|
|
|
Г
|
Была
жестко структурирована и строго контролировалась. Действия людей, в основном,
должны определятья формальными процедурами.
|
|
|
Всего
|
5
|
|
2.
Хотелось бы, чтобы стиль руководства в организации, характеризовался:
|
|
|
А
|
Заботой
руководителя о подчиненных, которые знают, что к нему можно обратиться за
помощью в трудную минуту
|
|
|
Б
|
Поощрением
индивидуального риска, новаторства, свободы
|
|
|
В
|
Высокой
требовательностью, твердым стремлением к конкурентоспособности и поощрением
достижений
|
|
|
Г
|
Требованием
полного подчинения, предсказуемости и стабильности в отношениях при
гарантированной занятости
|
|
|
Всего
|
5
|
|
3.
|
Хотелось
бы, чтобы в области управления наемными работниками:
|
|
|
А
|
Стиль
менеджмента в организации характеризовался поощрением бригадной работы,
единодушия и участия в принятии решений
|
|
|
Б
|
Стиль
менеджмента в организации характеризовался поощрением индивидуального риска,
новаторства, свободы и самостоятельности
|
|
|
В
|
Стиль
менеджмента организации характеризовался высокой требовательностью, жестким
стремлением к конкурентоспособности и поощрением достижений
|
|
|
Г
|
Стиль
менеджмента в организации характеризовался гарантией занятости, требование
подчинения, предсказуемости и стабильности в отношениях
|
|
|
Всего
|
5
|
|
4.
Хотелось бы, чтобы организацию связывало в единое целое:
|
|
|
А
|
Преданность
делу и взаимное доверие.
|
|
|
Б
|
Приверженность
новаторству и совершенствованию, стремление быть на пер едовы х руб ежах.
|
|
|
В
|
Акцент
на достижении цели, выполнении поставленной задачи, агрессивность и
стремление к победе.
|
|
|
Г
|
Формальные
правила и официальная политика, стремление поддержать плавный ход
деятельности организации.
|
|
|
Всего
|
5
|
|
5.
|
Хотелось
бы, чтобы стратегические цели организации отвечали следующим критериям:
|
|
|
А
|
Организация
заостряла бы внимание на гуманном развитии. Настойчиво поддерживались высокое
доверие, открытость и соучастие.
|
|
|
Б
|
Организация
акцентировала бы внимание на обретении новых ресурсов и решении новых
проблем. Ценились бы апробация нового и изыскание возможностей.
|
|
|
В
|
Организация
акцентировала бы внимание на конкурентных действиях и достижениях
Доминировали бы целевое напряжение сил и стремление к победе на рынке
|
|
|
Г
|
Организация
акцентировала бы внимание на неизменности и стабилности. Важнее всего
рентабельность, контрол и плавность всех операций
|
|
|
Всего
|
5
|
|
6.
|
Хотелось
бы, чтобы в организации были следующие критерии успеха
|
|
|
А
|
Организация
определяет успех на базе развития человеческих ресурсов, бригадной работы,
увлеченности наемных работников делом и заботой о людях
|
|
|
Б
|
Организация
определяет успех на базе обладания уникальной или новейшей продукцией. Это
производственный лидер и новатор.
|
|
|
В
|
Организация
определяет успех на базе победы на рынке и опережении конкурентов. Ключ
успеха- конкурентное лидерство на рынке.
|
|
|
Г
|
Организация
определяет успех на базе рентабелности. Успех определяют надежная поставка,
гладкие планы-графики и низкие производственные затраты
|
|
|
Всего
|
5
|
. В нашей организации... (выберите один из трех
вариантов):
больше динамики, меньше контроля
баланс динамики и контроля
больше контроля, меньше динамики. Сотрудники в
компании рассматриваются как...(отметьте один вариант)
взаимозаменяемые части организационной машины
наименее ценный элемент производства уникальные и автономные личности активные
партнеры в сотрудничестве люди, объединенные принадлежностью к общему делу не
знаю / затрудняюсь ответить
|
|
Нет
|
Скорее
нет
|
Все
равно
|
Скорее
да
|
Да
|
|
V.
|
Ощущаете
ли Вы потребность в информации о стратегических решениях компании? (5
альтернатив)
|
1
|
2
|
3
|
4
|
5
|
. Важная информация, как правило
(отметьте один вариант)
контролируется и доступ к ней ограничен
используются для индивидуальных достижений или
распределяются по желанию обладателей
распространяется открыто
расцениваются как совместное знание, которое не
нужно выносить за пределузкого круга
затрудняюсь определить. Как бы Вы оценили
результаты работы своей организации в сравнении с аналогичными организациями по
следующим параметрам?
|
Неудовлет
|
Удовлет
|
Отлично
|
Не
|
|
ворительно
|
ворительно
|
|
знаю
|
|
Рост
продаж / доходов
|
1
|
2
|
3
|
20
|
|
Доля
рынка
|
1
|
2
|
3
|
20
|
|
Прибыльность
/ рентабельность
|
1
|
2
|
3
|
20
|
|
основных
средств
|
|
|
|
|
|
Качеств
о продукции или услуг
|
1
|
2
|
3
|
20
|
|
Разработкановой
продукции или
|
1
|
2
|
3
|
20
|
|
услуг
|
|
|
|
|
|
Удовлетворенность
работников
|
1
|
2
|
3
|
20
|
|
Общие
результаты деятельности
|
1
|
2
|
3
|
20
|
|
организации
|
|
|
|
|
По моему мнению, среди 3 самых острых проблем
СЕГОДНЯ для нашей организации можно назвать (впишите в пустое поле ниже): По
моему мнению, среди 3 самых острых проблем, ожидающих нашу организацию В
СЛЕДУЮЩИЕ 3 ГОДА можно назвать (впишите в пустое поле ниже): Пожалуйста,
напишите ниже любые замечания относительно этого опроса
БЛАГОДАРИМ ЗА СОТРУДНИЧЕСТВО!