Основы расчетов на проектирование подстанций
Министерство
образования и науки
Республики
Казахстан
Инновационный
евразийский университет
Кафедра
Электроэнергетики
Курсовой
проект
По
дисциплине: Электрические станции и подстанции
Выполнил:
студент группы ЗЭЭ-304(с)
Дундуков М.А.
Номер зач. книжки: 102500431
Проверил:
Умурзакова А.Д.
Павлодар
2012
Содержание
Задание
на курсовой проект
.
Расчетная часть
.1
Выбор структурной схемы подстанции и расчет протекающих мощностей через
трансформаторы связи
.2
Выбор трансформаторов связи
.3
Расчет токов короткого замыкания
.
Выбор оборудования распределительных устройств
.1
Выбор коммутационных аппаратов распределительных устройств
.2
Выбор измерительных трансформаторов тока и напряжения
.3
Выбор сборных шин и токопроводов распределительных устройств
Заключение
Список
литературы
Задание на курсовой проект
В соответствие с исходными данными для курсового
проектирования необходимо наметить ряд возможных технических вариантов
принципиальных схем подстанций, отличающихся друг от друга типом, числом и
мощностью трансформаторов, связывающих распределительные устройства различных
напряжений между собой, а также выбрать основное и вспомогательное оборудование
подстанции.
Таблица 1 - Исходные данные
|
Посл.
цифра зач. книжки
|
Напряжение,
кВ
|
Нагрузка,
МВт
|
Параметры
энергосистемы
|
|
Uвн
|
Uсн
|
Uнн
|
Pсн
|
Pнн
|
cos
φНН
|
cos
φСН
|
cos
φЖ
|
SКЗ,
МВА
|
Кол.
линий
|
L,
км
|
|
58
|
110
|
35
|
6
|
30
|
25
|
0,87
|
0,85
|
0,93
|
1200
|
2
|
15
|
Рис.1 - График нагрузки для зимы
(лета) проходящей через обмотку СН трансформаторов
Рис.2 - График нагрузки для зимы
(лета) проходящей через обмотку НН трансформаторов
1. Расчетная часть
.1 Выбор структурной схемы
подстанции и расчет протекающих мощностей через трансформаторы связи
В соответствии с исходными данными выбираем
схему подстанции, которая приведена на рис. 3. На шинах низшего напряжения для
повышения коэффициента мощности установлены батареи статических конденсаторов.
Так как от шин подстанции получают электроэнергию потребители первой категории,
то устанавливаем по два трансформатора. Исходя из заданных напряжений
РУ ВН = 110 кВ РУ СН = 35 кВ РУ НН = 6 кВ
Рис.3 - Главная схема подстанции
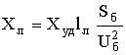
Для выбора номинальной мощности
трансформаторов необходимо построить графики активной, реактивной и полной
мощности, передаваемой через обмотки трансформаторов в следующих режимах :
-нормальном зимнем и летнем, в работе находятся
все батареи статических конденсаторов ; -аварийном, при отключении одной
батареи статических конденсаторов в период наибольших нагрузок, т.е. в зимнее
время.
Для построения графиков полной мощности,
передаваемой через обмотки трансформаторов необходимо построить предварительно
графики реактивной мощности на среднем, низшем и высшем напряжениях с учетом
реактивной мощности, вырабатываемой статическими конденсаторами на низшем напряжении.
Графики для зимнего, летнего времени и аварийного режима приведены на рис.4,
5 и 6 соответственно.
Полная мощность, передаваемая через обмотку,
определяется по формуле:
где Q - реактивная мощность, передаваемая через
обмотку трансформатора.
Необходимая реактивная мощность для повышения
коэффициента мощности Qку определяется по формуле:
где P - максимальное значение
активной мощности нагрузки на низшем напряжении, МВт;
- значение
желаемого коэффициента мощности;
- значение заданного коэффициента
мощности.
Расчет мощности протекающей через
обмотки трансформаторов сведен в табл. 2, 3 и 4. При построении графиков
мощности протекающей через обмотки трансформаторов при аварийном отключении
одной батареи статических конденсаторов учитываем, что оставшиеся в работе
батареи конденсаторов загружены так, чтобы по возможности обеспечивали заданный
график выработки реактивной мощности.
Таблица 2 - Мощности, протекающие
через обмотки трансформаторов в зимний период
|
Мощность,
передаваемая ч/з обмотки тр-ра
|
Продолжительность
ступеней графиков нагрузок по времени
|
|
0-8
|
8-10
|
10-14
|
14-22
|
22-24
|
|
Pсн
, МВт
|
21
|
28
|
28
|
35
|
28
|
|
Qсн,
МВар
|
13.02
|
17.36
|
17.36
|
21.7
|
17.36
|
|
Sсн,
МВА
|
24.7
|
32.95
|
32.95
|
41.2
|
32.95
|
|
Pнн,
Мвт
|
16.25
|
16.25
|
21.25
|
25
|
20
|
|
Qнн,
МВар
|
9.26
|
9.26
|
12.11
|
14.25
|
11.4
|
|
Qку,
МВар
|
-2.84
|
-2.84
|
-3.72
|
-4.375
|
-3.5
|
|
Qпотр,
МВар
|
6.42
|
6.42
|
8.39
|
9.875
|
7.9
|
|
Sнн,
МВА
|
17.47
|
17.47
|
22.85
|
26.88
|
21.5
|
|
Pвн,
МВт
|
37.25
|
44.25
|
49.25
|
60
|
48
|
|
Qвн,
МВар
|
19.44
|
23.78
|
25.75
|
31.575
|
25.26
|
|
Sвн,
МВА
|
42.02
|
50.24
|
55.58
|
67.8
|
54.24
|
Таблица 3 - Мощности, протекающие через обмотки
трансформаторов в летний период
|
Мощность,
передаваемая ч/з обмотки тр-ра
|
Продолжительность
ступеней графиков нагрузок по времени
|
|
0-10
|
10-12
|
12-20
|
20-24
|
|
Pсн
, МВт
|
17,5
|
24.5
|
24.5
|
21
|
|
Qсн,
МВар
|
10.85
|
15.19
|
15.19
|
13.02
|
|
Sсн,
МВА
|
20.59
|
28.83
|
28.83
|
24.71
|
|
Pнн,
Мвт
|
15
|
15
|
20
|
16.25
|
|
Qнн,
МВар
|
8.55
|
8.55
|
11.4
|
9.26
|
|
Qку,
МВар
|
-2.63
|
-2.63
|
-3.5
|
-2.84
|
|
Qпотр,
МВар
|
5.92
|
5.92
|
7.9
|
6.42
|
|
Sнн,
МВА
|
16.13
|
16.13
|
21.5
|
17.47
|
|
Pвн,
МВт
|
32.5
|
39.5
|
44.5
|
37.25
|
|
Qвн,
МВар
|
16.77
|
21.11
|
23.09
|
19.44
|
|
Sвн,
МВА
|
36.57
|
44.79
|
50.13
|
42.02
|
Таблица 4 - Мощности, протекающие через обмотки
трансформаторов в зимний период(аварийный)
|
Мощность,
передаваемая ч/з обмотки тр-ра
|
Продолжительность
ступеней графиков нагрузок по времени
|
|
0-8
|
8-10
|
10-14
|
14-22
|
22-24
|
|
Pсн
, МВт
|
21
|
28
|
28
|
35
|
28
|
|
Qсн,
МВар
|
13.02
|
17.36
|
17.36
|
21.7
|
17.36
|
|
Sсн,
МВА
|
24.7
|
32.95
|
32.95
|
41.2
|
32.95
|
|
Pнн,
Мвт
|
16.25
|
16.25
|
21.25
|
25
|
20
|
|
Qнн,
МВар
|
9.26
|
9.26
|
12.11
|
14.25
|
11.4
|
|
Qку,
МВар
|
-
|
-
|
-
|
-
|
-
|
|
Qпотр,
МВар
|
9.26
|
9.26
|
12.11
|
14.25
|
11.4
|
|
Sнн,
МВА
|
18.7
|
18.7
|
24.46
|
28.78
|
23.02
|
|
Pвн,
МВт
|
37.25
|
44.25
|
49.25
|
60
|
48
|
|
Qвн,
МВар
|
22.28
|
26.62
|
29.47
|
35.95
|
28.76
|
|
Sвн,
МВА
|
43.4
|
51.64
|
57.39
|
69.95
|
55.96
|
Рис.4 - Зимний график нагрузки
Рис.5 - Летний график нагрузки
Рис.6 - Зимний график нагрузки (аварийный)
.2 Выбор трансформаторов связи
Выбор номинальной мощности трансформаторов связи
производим на основании рассчитанных суточных графиков мощности через обмотки
трансформаторов. Выбираем трансформаторы по мощности наиболее загруженной
обмотки в нормальном режиме работы. Выбор номинальной мощности трансформаторов
производим по выражению:
т=67.8/1.4=48.43 МВА поэтому
выбираем трансформатор ТДТН - 63000/110
Для оценки возможности
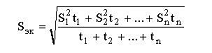
систематической и аварийной перегрузок трансформаторов преобразуем суточные
графики мощности в эквивалентные(в тепловом отношении) двухступенчатые.
МВА
МВА
После преобразования заданного
графика мощности в эквивалентный двухступенчатый необходимо определить
коэффициент начальной нагрузки К1 и коэффициент предварительной аварийной
перегрузки К2 эквивалентного графика.
где Sт.ном - номинальная
полная мощность трансформатора, МВА Sэк.max - заданный
эквивалентный максимум полной мощности, МВА.
Преобразование многоступенчатого
суточного графика мощности в эквивалентный двухступенчатый.
Так как К`2 =1.02>
0,9*КМАХ =0.79, то в расчет принимаем К2 = К`2
По таблице 1.36 [2] определяем коэффициенты
систематической и аварийной перегрузок трансформаторов К2.ДОП.
Эквивалентная максимальная нагрузка трансформатора не должна превышать
допускаемую, т.е. К2 < К2.ДОП.
Таблица 5 - Систематическая и аварийная
перегрузки трансформаторов
|
Тип
трансформатора
|
Систематические
перегрузки
|
Аварийные
перегрузки
|
|
К2
|
К2.ДОП
|
К2
|
К2.ДОП
|
|
ТДТН
- 63000/110
|
1,02
|
1,3
|
0.8
|
1,6
|
Так как К2 < К2.ДОП,
значит трансформатор выбран верно.
.3 Расчет токов короткого замыкания
После завершения преобразования схемы замещения
производится расчет токов 3-х фазного КЗ в указанной точке. Для выбора и
проверки электрических аппаратов и проводников, на электродинамическую и
термическую стойкость в режиме КЗ, а также для проверки отключающей способности
выключателей. Проводники и аппараты должны без повреждений переносить в течении
заданного расчетного времени нагрев токами КЗ, т.е. термически стойкие.
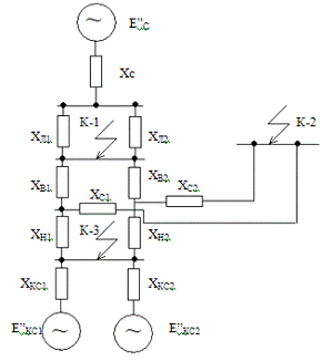
Составим схему замещения (рис. 7) и определим
сопротивления элементов схемы в относительных базисных единицах.
Рис.7 - Схема замещения
Принимаем за базисные единицы средние напряжения
ступеней с токами КЗ
б1
= 115 кВ,б2 = 37,5 кВ,б3 =6,3 кВ
и базисную мощность
б
= 1000 МВА
Сверхпереходные ЭДС источников принимаем по
табл. 3.4 [1]
Сопротивление энергосистемы
,
где Sкз - мощность
короткого замыкания
Так как у нас далее по схеме
замещения сопротивления расположены параллельно, то к расчетной формуле каждого
сопротивления добавляется коэффициент
.
Сопротивление воздушной линии:
Сопротивление трансформатора
где UК - напряжение КЗ
трансформатора %;НОМ.Т - номинальная мощность трансформатора, МВА.

Сопротивление синхронных
компенсаторов
Преобразуем схему замещения для
упрощения расчетов сопротивлений и токов точек КЗ (рис.8)
Рис.8 - Упрощенная схема замещения
Базисный ток определяем по формуле
где Sб - базисная
мощность, кВА;б - базисное напряжение ступени, кВ.
кА
кА
кА
Сопротивление до точки К-1 от
системы
Сопротивление до точки К-1 от КУ
Определим значение периодической
составляющей токов КЗ по ветвям для точки К-1:
От системы
кА
От КУ
кА
Суммарное значение периодической
составляющей тока в точке К-1
кА
Сопротивление до точки К-2 от
системы
Сопротивление до точки К-2 от КУ
Определим значение периодической
составляющей токов КЗ по ветвям для точки К-2:
От системы
кА
От КУ
кА
Суммарное значение периодической
составляющей тока в точке К-2
кА
Сопротивление до точки К-3 от
системы
Сопротивление до точки К-3 от КУ
Определим значение периодической
составляющей токов КЗ по ветвям для точки К-3:
От системы
кА
От КУ
кА
Суммарное значение периодической
составляющей тока в точке К-3
кА
Находим ударный ток в точках К-1,
К-2 и К-3. Определяем ударный коэффициент по таблице 3.8 [1]:.
Для системы связанной с точкой К-1
напряжением 110кВ
Та=0,03с для системы
Та=0,142с для синхронного
компенсатора
Для системы связанной с точкой К-2 напряжением
35 кВ
Та=0,06с для системы
Та=0,142с для синхронного
компенсатора
Для системы связанной с точкой К-3
напряжением 6 кВ
Та=0,07с для системы
Та=0,142с для синхронного
компенсатора
Определим значение ударного тока К-1.
кА
кА
кА
Определим значение ударного тока К-2
кА
кА
кА
Определим значение ударного тока К-3
кА
кА
кА
Для ограничения тока К-З на сборных шинах 6 кВ
установим сдвоеные реакторы в цепи НН трансформатора (рис.9).
Рис. 9 Сдвоенные реакторы в цепи трансформатора
Определим максимальный ток нормального режима в
ветви реактора.
А
Определим результирующее сопротивление цепи К-З
при отсутствии реакторов
Ом
Выбираем реактор РБСНГ-10-2х2500У3
|
Тип
|
Индуктивное
сопротивление ветви, Ом
|
Коэффициент
связи
|
Потери
на фазу кВт
|
Электродинамич.
стойкость, кА
|
|
РБСНГ
10 - 2 х 2500-0.14
|
0,086
|
0,60
|
29,3
|
79
|
Результирующее сопротивление цепи К-З с учетом
реакторов
Ом
Фактическое значение периодической составляющей
тока К-З за реактором:
кА
Проверим реактор на электродинамическую
стойкость:
кА
где ку= 1,956 (по табл. 3,8 [1])
дин=79кА>78.006
кА
Проверка на термическую стойкость
Потеря напряжения при протекании максимального
тока в нормальном режиме работы с учетом уменьшения сопротивления в нормальном
режиме
Выбранный реактор удовлетворяет предъявленным
требованиям. Принимаем реактор типа РБСНГ-10-2х2500У3.
Определение значения токов КЗ для момента
времени τ
В точке К-1
Значение времени отключения tотк
определяем по рис.3.62[1]
τ= tотк=0.15
c
Значение периодической составляющей от шин
неизменного напряжения (система) не изменяется во времени: Inτ=IПОС=соnst.
Определим значение Inτ
от
синхронных компенсаторов
По кривым (рис.3.26 [1]) определим отношение I*гО=IПО/
IгО- ток генераторов в начальный момент времени до КЗ.
кА
кА
Суммарное значение периодической
составляющей тока КЗ в точке К-1 для момента времени τ=tотк=0.15 c
кА
Определим значение апериодической
составляющей тока КЗ в точке К-1 для момента времени τ=tотк=0.15 c
От системы
кА
От СК
кА
Суммарное значение апериодической
составляющей тока КЗ в точке К1
кА
В точке К-2
τ=tотк=0.09 c
кА
Суммарное значение периодической составляющей
тока КЗ в точке К-2 для момента времени τ=tотк=0,09
c
кА
Определим значение апериодической
составляющей тока КЗ в точке К-2 для момента времени τ=tотк=0.09 c
От системы
кА
От СК
кА
Суммарное значение апериодической
составляющей тока КЗ в точке К2
кА
В точке К-3
τ=tотк=0.9 c,
кА
Результаты расчета токов КЗ сведем в
таблицу 8
Таблица 8 - Значения токов короткого
замыкания
|
Точка
КЗ
|
Iпо
, кА
|
Iy
, кА
|
Inτ, кА
|
Iаτ, кА
|
|
К1
|
3.81
|
10.545
|
4.43
|
0,018
|
|
К2
|
10.787
|
27.603
|
11.527
|
2,74
|
|
К3
|
62.03
|
164.423
|
62.03
|
0,752
|
2. Выбор оборудования распределительных
устройств
.1 Выбор коммутационных аппаратов
распределительных устройств
Коммутационные аппараты (выключатели,
разъединители, отделители, короткозамыкатели) выбираем по условиям короткого
замыкания. Расчетные и каталожные данные сведены в таблицы 9 (на 6 кВ), 10 (на
35 кВ) и 11(на 110 кВ).
Таблица 9 - Расчетные и каталожные данные для
низкой стороны.
|
Расчетные
данные
|
Каталожные
данные
|
|
Выключатель
МГГ-10-3200-45У3
|
Заземлитель
ЗР-10У3
|
|
Uуст=6
кВ
|
Uном=10
кВ
|
Uном=10
кВ
|
|
Iпо=62.03
кА
|
Iном=3200
А
|
-
|
|
Iуд=64.423
кА
|
Iотк.ном=45
кА
|
-
|
|
Inτ=62.03 кА
|
Ia.ном=Ö2 bнIотк
.ном=32,46 кА
|
-
|
|
Iаτ=0,752 кА
|
Iдин=120кА
|
-
|
|
Bк=I2ПО*t=19,8
кА2*с
|
I2тер
tтер=40500 кА2*с
|
I2тер
tтер=8100 кА2*с
|
Таблица 10 - Расчетные и каталожные данные для
средней стороны.
|
Расчетные
данные
|
Каталожные
данные
|
|
Выключатель
С-35-2000-50У1
|
Разъединитель
РНД-35/1000У1
|
Заземлитель
ЗОН-35М-IУ3
|
|
Uуст=35
кВ
|
Uном=35
кВ
|
Uном=35
кВ
|
Uном=35
кВ
|
|
Iпо=10.787
кА
|
Iном=630
А
|
Iном=1000
А
|
Iном=400
А
|
|
Iу=
27.603 кА
|
Iотк.ном=20
кА
|
-
|
-
|
|
Inτ=11.527 кА
|
Iaном=Ö2bнIотк.ном=
1692 А
|
-
|
-
|
|
Iаτ=2,74 кА
|
Iдин=52
кА
|
Iдин=80
кА
|
Iдин=
16 кА
|
|
Bк=8,11
кА2*с
|
I2тер
tтер=1200 кА2*с
|
I2терtтер=39,69
кА2*с
|
I2терtтер=119,07
кА2*с
|
Таблица 11 - Расчетные и каталожные данные для
высокой стороны.
|
Расчетные
данные
|
Каталожные
данные
|
|
Выключатель
ВМТ - 110Б - 20/1000
|
Разъединитель
РНД-2-110/1000
|
|
Uуст=110
кВ
|
Uном=110
кВ
|
Uном=220
кВ
|
|
Iпо=3.81
кА
|
Iном=1000
А
|
Iном=1000
А
|
|
Iу=
10.545 кА
|
Iотк.ном=25
кА
|
-
|
|
Inτ=4.43 кА
|
Ia.ном=Ö2 bнIотк
.ном=4,935 кА
|
-
|
|
Iаτ=0,018 кА
|
Iдин=64
кА
|
Iдин=100
кА
|
|
Bк=
5,26 кА2*с
|
I2тер
tтер=1875 кА2*с
|
I2тер
tтер=4800 кА2*с
|
.2 Выбор измерительных трансформаторов тока и
напряжения
Перечень необходимых измерительных приборов
выбираем по таблице 4.11 [4].
Для проверки трансформатора тока по вторичной
нагрузке, пользуясь схемой включения и каталожными данными приборов, определяем
нагрузку по фазам для наиболее загруженного трансформатора (таблица 12).
Таблица 12 - Перечень необходимых измерительных
приборов
|
Прибор
|
Тип
|
Нагрузка
на фазы, ВА
|
|
|
A
|
B
|
C
|
|
Ваттметр
|
Д-335
|
0,5
|
-
|
0,5
|
|
Варметр
|
Д-304
|
0,5
|
-
|
0,5
|
|
Счетчик
активной энергии
|
СА3-И680
|
2,5
|
-
|
2,5
|
|
Счетчик
реактивной энергии
|
И-673
|
3
|
-
|
3
|
|
Амперметр
регистрирующий
|
Н-344
|
-
|
10
|
-
|
|
Итого
|
|
6,5
|
10
|
6,5
|
Из таблицы 12 видно, что наиболее загружены трансформаторы
тока фазы В. Общее сопротивление приборов
где SПРИБ - мощность, потребляемая
приборами, ВА;2 - вторичный номинальный ток прибора, А.
Допустимое сопротивление проводов
RПР = Z2НОМ - RПРИБ
- RK, ОмПР = 1,6 - 0,4 - 0,1 = 1.1 Ом
Применяем кабель с алюминиевыми жилами,
ориентировочная длина 50 м. Трансформаторы тока соединены в полную звезду,
поэтому lРАСЧ = l, тогда сечение проводов
где r - удельное
сопротивление материала провода.
Принимаем контрольный кабель КВВГ с жилами
сечением 1.5 мм2.
Трансформатор тока выбираем по напряжению
установки,по току, номинальный ток должен быть ближе к рабочему току установки,
т.к. недогрузка первичной обмотки приводит к увеличению погрешности, по
конструкции и классу точности, по электродинамической стойкости, по термической
стойкости, по вторичной нагрузке. Выбор трансформаторов тока на 6 кВ и 35 кВ
производится аналогично. В цепи 6 кВ установлен трансформатор напряжения типа
НТМИ-6-66У3. Проверим его по вторичной нагрузке. Подсчет нагрузки основной
обмотки трансформатора напряжения приведен в табл. 13. Вторичная нагрузка:
Выбранный трансформатор НТМИ-6-66У3
имеет номинальную мощность 120 ВА в классе точности 0,5. Необходимо
присоединение счетчиков. Таким образом
S2S = 30.5
ВА< SНОМ = 120 ВА.
Выбор трансформаторов напряжения на
6 кВ и 35 кВ производится аналогично (см. табл.14). В цепи 110 кВ устанавливаем
трансформатор напряжения типа НКФ-110-58
Таблица 13 - Характеристики
измерительных приборов
|
Прибор
|
Тип
|
S
одной обмотки
|
Число
обмоток
|
cos
φ
|
sin
φ
|
Число
приборов
|
Общая
потр-ая мощность
|
|
|
|
|
|
|
|
P,
МВт
|
Q
, Мвар
|
|
Вольтметр
|
Э335
|
2
|
1
|
1
|
0
|
1
|
2
|
-
|
|
Ваттметр
|
Д304
|
3
|
2
|
1
|
0
|
1
|
6
|
-
|
|
Варметр
|
Д335
|
1,5
|
2
|
1
|
0
|
1
|
3
|
-
|
|
Счетчик
акт. мощности
|
И-680
|
2
|
2
|
0,38
|
0,925
|
1
|
4
|
9,7
|
|
Счетчик
реак. мощности
|
3
|
2
|
0,38
|
0,925
|
1
|
6
|
14,5
|
|
Итого
|
|
|
|
|
|
|
21
|
24,2
|
Таблица 14 - Трансформаторы напряжения
|
НТМИ-6-66У3
|
|
Расчетные
данные
|
Каталожные
данные
|
|
Uуст
= 6 кВ
|
UНОМ
= 6 кВ
|
|
S2S = 30,5 ВА
|
SНОМ
= 120 ВА
|
|
НКФ-110-58
|
|
Расчетные
данные
|
Каталожные
данные
|
|
Uуст
= 110 кВ
|
UНОМ
= 110 кВ
|
|
S2S = 36,4 ВА
|
SНОМ
= 400 ВА
|
|
ЗНОЛ
- 35
|
|
Расчетные
данные
|
Каталожные
данные
|
|
Uуст
= 35 кВ
|
UНОМ
= 35 кВ
|
|
S2S = 15,2 ВА
|
SНОМ
= 150 ВА
|
Таблица 15 - Трансформаторы тока
|
ТВЛМ-6
- 400 - У3
|
|
Расчетные
данные
|
Каталожные
данные
|
|
Uуст
= 6 кВ
|
UНОМ
= 6 кВ
|
|
IMAX
= 0,25 кА
|
IНОМ
= 400 А
|
|
BK
= 1281 кА2 *с
|
(КТ*IНОМ)2*tтерм
= 58800 кА2 *с
|
|
R2
= 0,598 Ом
|
r2.НОМ
= 0,8 Ом
|
|
ТФЗМ
35 - 2000 - У1
|
|
Расчетные
данные
|
Каталожные
данные
|
|
Uуст
= 35 кВ
|
UНОМ
= 35 кВ
|
|
IMAX
= 1740 А
|
IНОМ
= 2000 А
|
|
BK
= 3,49 кА2 *с
|
(КТ*IНОМ)2*tтерм
= 744,2 кА2 *с
|
|
R2
= 0,27 Ом
|
r2.НОМ
= 1,6 Ом
|
|
ТФЗМ
220 - 300 - У1
|
|
Расчетные
данные
|
Каталожные
данные
|
|
Uуст
= 220 кВ
|
UНОМ
= 220 кВ
|
|
IMAX
= 180 А
|
IНОМ
= 300 А
|
|
BK
= 15,4 кА2 *с
|
(КТ*IНОМ)2*tтерм
= 276,5 кА2 *с
|
|
R2
= 1,8 Ом
|
r2.НОМ
= 2 Ом
|
.3 Выбор сборных шин и токопроводов
распределительных устройств
Выбор токоведущих частей РУ 110кВ
Согласно §13-28 ПУЭ сборные шины по
экономической плотности тока не выбираются, поэтому выбор производится по
допустимому току.
Наибольший ток сборных шин
, кА
кА
кА
кА
где Uном - номинальное напряжение
ступени, кВном.т - номинальная мощность трансформатора, МВА
Согласно ПУЭ наименьшее допустимое сечение
провода по условию короны должно быть равно 240 мм2. По [1] табл.
П3.3 выбираем провод АС-240/39: Iдоп=610 А; q=240 мм2;
d=21,6 мм.
Принимаем, что фазы расположены горизонтально, с
расстоянием между ними - 300 см
Проверка на схлестывание не производится, так
как по [4]I(3)ПО<20 кА
Проверка на термическое действие тока КЗ не
производится, так как шины выполнены голыми проводами на открытом воздухе.
Проверим по условию короны.
Начальная напряженность:
, кВ / см
где m=0,82 - коэффициент,
учитывающий шероховатость поверхности проводов;0 - радиус провода
Напряженность вокруг провода:
, кВ / см
где U - линейное напряжение, кВ;ср=1,26D
- среднее геометрическое расстояние между проводами, см
ср=1,26*300=387
см
Условие образования короны:
,07Е≤0.9Е0
кВ / см
кВ / см
,07*15,5= 16.5кВ / см ≈
0,9*31,86 = 28.67 кВ / см
По условию короны провод проходит
принимаем провод АС-240/39.
Ошиновку от выводов трансформатора
до сборных шин выполняем проводом марки АС. Выбираем сечение по экономической
плотности тока:
, мм2
где Jэ=1.3 А/мм2
(по табл.7.2 [1])
мм2
По условию короны провод должен быть
сечением, не менее 240 мм2. Выполняем ошиновку проводом АС-240/39.
Расстояние между фазами принимаем 300 см.
Проверим провод по допустимому току:
доп=610 А >
IМАХ=215 А
Проверку на термическую стойкость не
производим, так как пучек гибких неизолированных проводов имеет большую
поверхность охлаждения.
Проверку на электродинамическое
действие тока КЗ не производим, так как I(3)ПО<20 кА.
Выбор токоведущих частей РУ 35 кВ.
Определим Imax и Iнорм
кА
кА
Выбираем провод АС - 700/86: Iдоп=1180
А; q=700 мм2; d=36,2 мм.
Проверим провод по условию короны
кВ / см
кВ / см
По условию короны провод проходит.
Принимаем провод АС - 700/86.
Для ошиновки выбираем сечение по
экономической плотности тока:
мм2
Проверим провод по допустимому току:
доп=1180 А >
IМАХ=1150 А
Проверку на корону не производим,
так как выше было показано, что данный провод не коронирует.
Выбор токоведущих частей РУ 6 кВ
В закрытых РУ 6 - 10 кВ ошиновка и
сборные шины выполняются жесткими алюминиевыми шинами. При токах до 3000 А
применяются одно- и двухполосые шины. Выше 3000 А - шины коробчатого сечения.
Согласно ПУЭ (§1. 3. 28) проверка сборных шин и ошиновка в пределах РУ по
экономической плотности тока не выбираются. Выбор производим по допустимому
току.
, А
, А
А
А
По табл. П3.5 [1] выбираем шины
алюминиевые прямоугольного сечения 60х6 мм, одна полоса, общим сечением 2х360
мм2; Iдоп=1125 А
С учетом поправочного коэффициента
на температуру:
где
доп=70 оС
для неизолированных проводов и окрашенных шин;
0.ном=25 оС;
0=+30 оС
0 -
действительная температура окружающей среды
доп=1125
*0,943=1061 А
Проверку шин на термическую стойкость не
производим, так как I(3)ПО<20 кА
Шины прямоугольного сечения обладают большим
моментом инерции, поэтому расчет производим без учета колебательного процесса в
механической конструкции.
Принимаем, что шины соеденены жестко по всей
длине сварным швом. Шины расположены вертикально: Wф=Wу0-у0=167
см2.
Сила взаимодействия между фазами:
Мпа
где l - длина пролета между
изоляторами (принимаем l=2 м); α=0,5 м.
МПа
МПа <
МПа,
следовательно шины механически прочны.
Выбор изоляторов.
Опорные изоляторы выбираются по условию:
уст
≤Uном ;Fрасч ≤ Fдоп
Допустимая нагрузка на головку изолятора:
доп=0,6
Fразр,
где Fразр - разрушающая нагрузка на
изгиб.
Определим разрушающую силу, действующую на
изолятор:
, Н
где
- поправочный коэффициент на высоту
коробчатых шин.
Выбираем опорный изолятор ИО - 6 -
3,75У3: Fразр= 7500 Н; Uном= 10 кВ;
=120 мм.
= 1,68; Fи= 1606 Н;
=2698 Н.
расч ≤ Fдоп=4500
Н. Принимаем изолятор ИО - 6 - 3,75У3.
Выбираем проходной изолятор ИП -
10/3150 - 4250У2: Uном= 10 кВ; Iном=3150 А >IМАХ=
IНОМ.В= 2473 А; Fразр=42500 Н.
=0,5 Fи= 8031606 Н <
0,6*42500 Н. Выбранный изолятор проходит по условию механической прочности.
Принимаем изолятор ИП - 10/3150 - 4250У2.
Заключение
При небольшом количестве
присоединений на стороне 110 кВ применяем упрощенные схемы, в которых
отсутствуют сборные шины, число выключателей уменьшенное. Упрощенные схемы
позволяют уменьшить расход электрооборудования, строительных материалов,
снизить стоимость распределительного устройства, ускорить его монтаж.
На стороне СН подстанции, на первом
ее этапе развития, применяем схему мостика с выключателями, с возможностью
перехода впоследствии к схемам со сборными шинами.
На стороне 6 кВ выбираем схему с
одной системой сборных шин с секционным выключателем.
Схема с одной системой сборных шин
позволяет использовать открытые распределительные устройства (ОРУ), что снижает
стоимость монтажа, позволяет широко применить механизацию и уменьшить время
сооружения электроустановок. Кроме того авария на сборных шинах приводит к
отключению только одного источника и половину потребителей; вторая секция и все
присоединения к ней остаются в работе.
Достоинствами схемы является
простота, наглядность, экономичность, достаточно высокая надежность.
Список литературы
подстанция трансформатор
оборудование строительный
1. Электрическая
часть станций и подстанций. А.А. Васильев, И.П. Крючков и др./ Под ред. А.А.
Васильева. - М.: Энергоатомиздат, 1990. - 576 с.
2. Неклепаев
Б.Н., Крючков И.П. Электрическая часть станций и подстанций: Справочные
материалы для курсового и дипломного проектирования. - М.: Энергоатомиздат,
1989. - 608 с.
3. Неклепаев
Б.Н. Электрическая часть станций и подстанций. - М.: Энергоатомиздат, 1986. -
640 с.
4. Рожкова
Л.Д., Козулин В.Г. Электрооборудование станций и подстанций. - М.:
Энергоатомиздат, 1987. - 648 с.
5. Электрооборудование
электрических станций и подстанций: Учебник для сред. проф. образования. / А.Д.
Рожкова, Л.К. Карнеева, Т.В. Чиркова. - М.: Издательский центр " Академия",
2004. - 448 с.
6. Электротехнический
справочник. В 4 т. Т 2.Электротехнические изделия и устройства. / Под общей
ред. профессоров МЭИ. В.Г. Герасимова и др. (гл. ред. И.Н. Орлов). - 9-е изд.,
стер. - М.: Издательство МЭИ; 2003. - 518 с.
7. Правила
устройства электроустановок. Все действующие разделы ПУЭ - 6 и ПУЭ - 7, с изм.
и доп., по состоянию на 15 августа 2005 г. - Новосибирск: Сиб. унив. изд-во,
2005. - 854 с., ил.
8. Справочник
по электротехнике электрооборудованию: Учеб. пособие для вузов. - 2-е изд.,
доп. - М.: Высш. Шк., 2000. - 255 с., ил.