Дослідження функціональної стратегії 'Артемівське УВП УТОГ'
КУРСОВИЙ
ПРОЕКТ
з
Стратегічного управління підприємством
на
тему: Дослідження функціональної стратегії «Артемівське УВП УТОГ»
Зміст
Вступ
. Теоретична частина
1.1 Основи функціональних
стратегій
.2 Методи аналізу управлінських
рішень
.3 Методи економічного
обгрунтування
. Практична частина
.1 Характеристика загальної
діяльності підприємства
.2 SWOT-аналіз діяльності
підприємства
.3 Розрахунок інтегральної
оцінки інвестиційної привабливості підприємства
Висновок
Перелік використаних джерел
Вступ
управлінський рішення
інвестиційний
В умовах ринкової економіки сталися
кардинальні зміни в системі управління об'єктів господарювання. У
централізованій економіці свобода вибору постачальників ресурсів і
маніпулювання ресурсами було обмежено і управління здійснювалося державою, а
підприємства були обмежені у своїх діях і не могли вибирати раціональну
структуру ресурсів, які вони використовують. З приходом ринкової економіки у
більшості підприємств «розв'язалися руки» і тепер вони можуть працювати в
звичному для них темпі, але з вирішенням проблеми ресурсів з'явилася нова
проблема - не правильна, або не ефективна стратегія роботи підприємства.
Актуальність теми "Дослідження
функціональних стратегій сучасного підприємства" обумовлена потребами застосування
теоретичних та методичних підходів, формування та використання економічного
інструментарію в діяльності сучасного підприємств.
Ціль роботи: однією з найбільш
пріоритетних проблем є дослідження функціональної стратегії сучасного
підприємства; встановлення проблем, які виникають при розробці функціональної
стратегії у сучасних підприємств.
Об'єктом дослідження є
«Артемівського УВП УТОГ;».
Мета дослідження:
· проаналізувати
економічний стан Артемівського УВП УТОГ;
· дослідити
спроможність ресурсного потенціалу;
· дослідити
конкурентне середовище, особливо ключові компетенції конкурентів та їх ресурси
1. Теоретична частина
.1 Основи
функціональних стратегій сучасного підприємства
Протягом перших тридцяти років ХХ
ст. критеріями оцінки ефективності виробництва були переважно показники
співвідношення доходів і витрат.
Проте критеріями оцінки виробничої
діяльності до 1950 р. стали вже не тільки традиційні показники співвідношення
доходів і витрат, але і організаційні і управлінські ефективності (вантажообіг,
товарообіг, прибуток на вкладений капітал). У 1950-1960 рр. виникла потреба в
стратегічному плануванні і управлінні і в системному підході до управління
підприємством і бізнесом.
З появою стратегічного планування і
розвитком теорії конкуренції з'явився підхід до забезпечення
конкурентоспроможності підприємств, заснований на стратегіях конкуренції. Цей
підхід «дозволяє провести аналіз конкурентних переваг підприємства, що
досягаються, але не дає точного кількісного виразу результатів оцінки і тому не
може бути узятий за основу сучасної системи забезпечення КС».
В останні десятиліття в Україні для
підвищення конкурентоспроможності підприємств і продукції на підприємствах
упроваджуються системи якості з подальшою їх сертифікацією на відповідність стандартам
серії ISO 9000. Під «системою якості» розуміють «сукупність організаційної
структури, методик, процесів і ресурсів, необхідних для загального управліня
якістю на підприємстві». Широкого поширення при створенні систем якості
набувають концепція TQM (total quality management) - загального управління
якістю і концепція CWQC (company wide quality control) - управління якістю в
рамках компанії. З практики впровадження і сертифікації систем управління
якістю на українських підприємствах відомо, що не менше третини сертифікованих
підприємств відносяться до впроваджених систем якості формально, без розуміння
суті концепції TQM. Для таких підприємств, що намагаються вийти зі своєю
продукцією на зовнішній ринок, система якості служить лише засобом на шляху отримання
необхідного сертифікату, потрібного зовнішніми споживачами. Зрозуміло, що
«формальне впровадження системи якості і отримання сертифікату на цю систему і
вироблювану продукцію може служити лише одним з необхідних, але зовсім не
достатньою умовою забезпечення конкурентоспроможності підприємства».
Наприкінці ХХ в. багаторічний
європейський і вже напрацьований вітчизняний досвід показали, що компанії,
зосереджені на прибутку за даний рік або на забезпеченні рентабельності,
страждають короткозорістю. Типовими є ситуації, коли за наявності прибутку
підприємство є неплатоспроможним, тобто не може погасити свої поточні
зобов'язання, і, навпаки, маючи збитки, підприємство акуратно розраховується з
постачальниками, співробітниками, державою і кредиторами. Вже за цими
прикладами можна судити про те, що отримання прибутку не може розглядатися як
стратегічна мета і критерій успішності функціонування підприємства. Але якщо не
прибуток, то що ж можна прийняти як мету і критерій ефективності діяльності
підприємства?
Світова економічна практика підказує
відповідь - зростання добробуту власників (акціонерів, власників частки або
паю) або, інакше, зростання вартості бізнесу. У спрощеному випадку це зростання
може бути визначене як різниця між вартістю капіталу, внесеного акціонером
(власником частки) при створенні підприємства, і вартістю цієї ж частки при її
можливому продажі. Якщо капітал був примножений, то менеджер впорався зі своїми
завданнями.
Звідси витікає, що менеджери, які
працюють на примноження добробуту власників (акціонерів), повинні аналізувати
свій кожен крок з погляду його впливу на зростання вартості підприємства.
Саме зараз управління підприємством
з позицій максимізації вартості бізнесу вимагає від менеджерів особливого
підходу, заснованого на вартісному мисленні. Це також важливо і тому, що не
тільки абсолютний фінансовий результат функціонування підприємства (чистий
прибуток, у тому числі і що доводиться на одну акцію), про що вже мовилося
раніше, але і відносні показники (рентабельність активів, інвестицій, власного
капіталу, показники оборотності і ліквідності, а також показники динаміки
частки ринку) не корелюють з ринковою вартістю достатньо стійко, оскільки не
враховують:
- розміри реальних і фінансових
інвестицій;
величину чистого оборотного
капіталу;
потреба підприємства в
додатковому фінансуванні;
операційний, фінансовий і інші
ризики, характерні для підприємства;
чинник тимчасової дистанції між
інвестиціями і отриманням віддачі на вкладений капітал.
Дослідження показують, що ринкова
вартість бізнесу значною мірою пов'язана з показником грошового потоку. Це
означає, що вартісний підхід до управління передбачає концентрацію менеджменту
підприємства не на поточних змінах величини прибутку, а на довгострокових
грошових потоках. В цьому випадку підприємство, постійно збільшуючи вартість
бізнесу, завжди зможе запобігти витоку капіталу в руки конкурентів.
Вартісний підхід в управлінні (value
based management - VBM) реалізується за допомогою 3-х методів: методу доданої
вартості акціонерного капіталу, впровадженого в науковий обіг американським
економістом Альфредом Раппапортом (shareholder‘s value added - SVA), методики
економічної доданої вартості Стерна-Стюарта (economic value added - EVA),
методу доданої ринкової вартості (market value added - MVA).
Відсутність системоутворюючого
критерію ефективності в концепції управління якістю є істотною перешкодою в
застосуванні методик даної теорії для забезпечення конкурентоспроможності
підприємств: неможливо кількісно (бажано в грошовому виразі) оцінити вплив на
конкурентоспроможність підприємства упровадженої на ньому системи управління
якістю. Концепція управління якістю в явному вигляді не враховує ціну капіталу,
що залучається, і пов'язані з ним ризики, а отже, і інтереси інвесторів і
кредиторів.
Аналізуючи ключові характеристики
стану підприємства і відомі підходи до оцінки і підвищення його
конкурентоспроможності, можна сформулювати основні принципи концепції
забезпечення КС підприємств:
1. Завдання забезпечення
конкурентоспроможності підприємства включає забезпечення конкурентоспроможності
продукції і власне конкурентоспроможності підприємства.
. Слід виділяти різні критерії
конкурентоспроможності підприємства залежно від горизонту планування і
управління на підприємстві.
. Основним показником
конкурентоспроможності підприємства на оперативному рівні є інтегральний
показник конкурентоспроможності продукції.
. На тактичному рівні
конкурентоспроможність підприємства забезпечується його загальним
фінансово-господарським станом і характеризується комплексним показником його
стану.
. На стратегічному рівні
конкурентоспроможність підприємства характеризується інвестиційною
привабливістю, критерієм якої є зростання вартості бізнесу.
Конкурентоспроможністю продукції є
важливий показник КС підприємства, оскільки виробництво і збут
конкурентоздатній продукції забезпечують наявність грошового потоку. Оцінка
конкурентоспроможності продукції здійснюється за допомогою 3-х основних
методів: евристичного (експертного), кваліметричного, комплексного (інтегрального).
Існуючі методики комплексної оцінки
фінансово-господарської діяльності підприємства дозволяють охарактеризувати КС
підприємства на тактичному рівні. Існує досить велика кількість методик оцінки
стану підприємства. Стандартів же оцінки, як і єдиної методики, не існує,
оскільки практично кожна консалтингова (консультаційна) компанія в Україні й на
Заході, немало підприємств володіють власними «унікальними» методиками оцінки.
Важливу роль в методології
вартісного підходу до забезпечення конкурентоспроможності підприємства грає
власне оцінка вартості підприємства (бізнесу). У теорії і практиці традиційно
існує три підходи до оцінки бізнесу:
· прибутковий підхід (income
approach);
· порівняльний (ринковий) підхід
(market approach);
· витратний (на основі активів)
підхід (asset based approach).
До четвертого підходу можна віднести
поширений в зарубіжній практиці і новий для України підхід, заснований на
оцінці майнових (реальних) опціонів.
Найбільш адекватним підходом в
оцінці вартості бізнесу є прибутковий. Цей підхід грунтується на припущенні про
те, що вартість підприємства може бути визначена як сума доходів, які воно
приносить своєму власникові. Дещо спрощено представимо ринкову вартість бізнесу
підприємства як відношення грошового потоку до средньоваженої вартості
капіталу:
Ринкова вартість бізнесу =
,
де СF - очікуваний грошовий потік
підприємства, визначуваний як сальдо грошових коштів по трьом сферам діяльності
підприємства (операційною, інвестиційною і фінансовою); - середньозважена
вартість капіталу, розрахована як сума відносної прибутковості власного і
позикового капіталу з урахуванням їх питомої частки в загальній структурі
капіталу.
Проте зазначимо, що при оцінці
бізнесу залежно від цілей оцінки, знаходженої вартості, стану самого об'єкту і
стану зовнішнього середовища слід використовувати поєднання декількох методів,
найбільш відповідних в даній ситуації. У загальному випадку доцільно
використовувати методи прибуткового підходу, як що найповніше враховують всі
чинники вартості компанії, разом з методами оцінки опціонів для вартісної
оцінки виявлених реальних опціонів, пов’язаних у балансі компанії.
Таким чином, оцінка й управління
вартістю підприємства є головним інструментом забезпечення конкурентоспроможності,
оскільки відповідні ним методики пропонують точні і взаємозв'язані критерії
оцінки результатів - вартість компанії, окремих бізнес-одиниць і
бізнес-процесів, на основі яких можна будувати діяльність підприємства.
Це означає, що головним завданням і
результатом функціонування системи забезпечення конкурентоспроможності повинне
стати збільшення вартості підприємства.
Послідовність реалізації системи
забезпечення конкурентоспроможності складається з наступних етапів:
1. Встановлення цільової орієнтації
системи і рамок її функціонування.
. Формування і аналіз системи
чинників, що впливають на конкурентоспроможність і вартість підприємства.
. Визначення і декомпозиція за
рівнями управління (стратегічному, тактичному й оперативному) конкретних цілей,
об'єктів і критеріїв функціонування системи.
. Розробка системи базових
показників, що визначають ефективність функціонування системи по кожному
об'єкту і рівню управління.
. Формування складу завдань
системи.
. Розробка функціональної
структури системи.
. Встановлення алгоритмів і
організаційних регламентів формування управлінських дій і перерозподілу
ресурсів при зміні показників діяльності системи.
. Розробка інформаційної схеми
взаємодії підсистем системи забезпечення конкурентоспроможності.
Метою створення системи забезпечення
конкурентоспроможності є підвищення конкурентоспроможності підприємства на
стратегічному рівні на основі розробки механізму комплексної оцінки
обгрунтованості всіх ухвалюваних управлінських рішень з погляду їх впливу на
збільшення вартості бізнесу.
Впровадження системи забезпечення
конкурентоспроможності дозволяє:
· визначити пріоритети і
збалансувати цілі операційної, інвестиційної, фінансової, маркетингової
стратегій підприємства;
· системно і комплексно
вирішувати завдання розробки і оптимізації виробничої, інвестиційної і
фінансової політики;
· ефективно використовувати
матеріальні, фінансові і людські ресурси;
· забезпечити
конкурентоспроможність підприємства.
При цьому управління вартістю
повинне розглядатися як інтегруючий процес, спрямований на забезпечення КС
підприємства за рахунок концентрації загальних зусиль на найважливіших чинниках
вартості.
Вартісне управління не передбачає
ніяких революційних змін - воно лише вносить системоутворюючу дею, яка кардинально
змінює точку зору на вже давно відомі управлінські істини. І зрештою дозволяє
кожному менеджерові стверджувати, що зона його відповідальності - не управління
витратами або дебіторською заборг конкурентоспроможності.
Таким чином, оцінка й управління
вартістю підприємства є головним інструментом забезпечення КС, оскільки
відповідні ним методики пропонують точні і взаємозв'язані критерії оцінки
результатів - вартість компанії, окремих бізнес-одиниць і бізнес-процесів, на
основі яких можна будувати діяльність підприємства. Це означає, що головним
завданням і результатом функціонування системи забезпечення КС (СЗК) повинне
стати збільшення вартості підприємства. Оцінка КС продукції здійснюється за
допомогою 3-х основних методів: евристичного (експертного), кваліметричного,
комплексного (інтегрального)
.2 Методи аналізу
управлінських рішень
Конкурентоспроможність - це
«властивість об'єкту, що характеризується ступенем реального або потенційного
задоволення ним конкретної потребі в порівнянні з аналогічними об'єктами,
представленими на даному ринку. Конкурентоспроможність визначає здатність
витримувати конкуренцію в порівнянні з аналогічними об'єктами на даному ринку».
Методи оцінки конкурентних переваг,
що розглядаються в різних джерелах, охоплюють далеко не всі аспекти
забезпечення конкурентоспроможності. М.М. Зосім вважає за доцільне до
інтегральної оцінки конкурентних переваг застосовувати системний, комплексний і
нормативний підходи.
З позицій системного підходу при
інтегральній оцінці конкурентних переваг об'єктів як систем слід окремо
оцінювати чинники зовнішнього оточення і внутрішньої структури систем. «З
позицій комплексного підходу при оцінці конкурентних переваг слід враховувати
технічні (технічний рівень виробництва і продукції, що випускається, і т. п.);
правові (стабільність демократичних перетворень, системність і обгрунтованість
законодавчих актів по різних напрямах має рацію); ринкові (потенціал ринку,
сила конкуренції, відвертість, маркетинг і т. п.); наукові (глибина аналізу
економічних законів і закономірностей, законів організації, широта і глибина
застосування наукових підходів, сучасних методів); економічні (рентабельність,
стійкість, фінансові інструменти, забезпеченість ресурсами і так далі);
організаційні (організація виробництва, праці і менеджменту, логістика,
організація ринкової інфраструктури і т. д.); психологічні і інші аспекти
забезпечення конкурентоспроможності, а також їх взаємовплив».
Застосування нормативного підходу до
оцінки спонукатиме організовувати нормування і моніторинг конкретних чинників
переваги конкретних об'єктів.
На стадії проектування
(інноваційного, інвестиційного, стратегічного планування і т. д.) інтегральну
оцінку конкурентних переваг, наприклад, товару можна здійснювати за формулою:

де КПТ - інтегральний
показник конкурентних переваг конкретного товару; = 1, 2,...,n - номер
конкурентної переваги конкретного товару; = 1, 2,..., m - номер фактора i-ї
конкурентної переваги товару;
а - вагомість конкурентної переваги,
∑бi = 1;
вij - вагомість j-го
фактора i-ї конкурентної переваги, вij = 1;
Пj - відносне чи
нормативне значення i-ї конкурентної переваги;
Фij - відносне чи
нормативне значення j-ro фактору i-ї конкурентної переваги.
Оцінку конкурентоспроможності
персоналу слід здійснювати виходячи з його конкурентних переваг, які бувають
зовнішніми по відношенню до персоналу і внутрішніми. «Зовнішня конкурентна
перевага персоналу визначається конкурентоспроможністю організації, в якій працює
конкретний робочий або фахівець». Якщо у організації високий рівень
конкурентоспроможності, то і персонал має хороші зовнішні умови для досягнення
високого рівня конкурентоспроможності. Внутрішні конкурентні переваги персоналу
можуть бути спадковими і набутими. Тільки виключно обдаровані люди меншою мірою
залежать від зовнішніх умов.
Оцінку конкурентоспроможності
конкретної категорії персоналу рекомендується здійснювати за формулою:
де Кп - рівень
конкурентоспроможності конкретної категорії персоналу; - 1, 2,..., n -
кількість экспертів; - 1, 2,... 7 - кількість оцінюваних якостей персоналу;
аj - вагомість j-ї якості
персоналу;
вij - оцінка i-м
експертом j-ї якості персоналу за п’ятибально. системj.;
п - максимально можлива кількість
балів, яку може одержувати оцінюваний індивидуум (5 балів * п экспертів).
Методика оцінки
конкурентоспроможності товару на основі його ефективності і ринкових чинників
полягає в наступному.
Конкурентоспроможність аналізованого
об'єкту (товару, послуги) бажано вимірювати кількісно, що дозволить управляти
її рівнем. Для вимірювання конкурентоспроможності аналізованого об'єкту
необхідна якісна інформація, що характеризує:
) корисний ефект даного об'єкту і
конкуруючих об'єктів за нормативний термін їх служби;
) сукупні витрати за життєвий цикл
об'єктів.
Корисний ефект - це віддача об'єкту,
інтегральний показник як система використовуваних в конкретних умовах
конкретних показників якості об'єкту, що задовольняють конкретну потребу. Іншими
словами, корисний ефект - це сукупність властивостей об'єкту, використовуваних
для виконання конкретної роботи конкретним споживачем, а якість - це
потенційний ефект для декількох груп споживачів. Корисний ефект використання
об'єкту конкретним споживачем, як правило, менший за інтегральний показник
якості об'єкту. Наближення цих показників один до одного за величиною приводить
до розуніфікації об'єкту і збільшення витрат в сферах виробництва і
відновлення. Значний розрив між інтегральним показником якості об'єкту і його
корисним ефектом приводить до недовикористання корисних можливостей об'єкту, що
теж погано. Тому «доцільно проектувати (розробляти, формувати) об'єкт з
корисним ефектом для конкретних умов, рівним 0,8-0,9 інтегрального показника
якості. Тоді в одних умовах повністю або частково використовуватиметься набір
одних потенційних параметрів об'єкту, в інших - набір інших параметрів».
Корисний ефект об'єктів можна
вимірювати в натуральних одиницях (наприклад, продуктивність однопараметричних
машин і устаткування), грошовому виразі або в умовних балах (корисний ефект
об'єктів, що характеризуються декількома доповнюючими один одного
найважливішими параметрами). Основні методи прогнозування корисного ефекту:
нормативний, експериментальний, параметричний, експертний.
Корисний ефект - це одна сторона
об'єкту-товару. Іншою його стороною є сукупні витрати за життєвий цикл об'єкту,
які, як правило, обов'язково потрібно понести, щоб отримати від об'єкту
корисний ефект.
Конкурентоспроможність об'єктів, по
яких неможливо зміряти їх корисний ефект або сукупні витрати за життєвий цикл,
можна визначити на основі їх експериментальної перевірки в конкретних умовах
споживання, за наслідками пробних продажів або із застосуванням експертних і
інших методів.
Кількісну оцінку
конкурентоспроможності однопараметричних об'єктів (наприклад, машин і
устаткування) можна здійснювати за формулою:

де Ка.о -
конкурентоспроможність аналізованого зразка об’єкту на конкретному ринку,
частки одиниці;
Еао - ефективність
аналізованого зразка об’єкту на конкретному ринку, одиниця корисного
еффекту/грошова одиниця;
Ел.о - ефективність
кращого зразка-конкурента, використовуваного на даному ринку; 1'
* k2' * kn' - коректувальні
коефіціенти, які враховують конкурентні переваги.
Ефективність об’єкту розраховується
за формулою:
E =
де Пс - корисний
ефект об'єкту за нормативний термін його служби в умовах конкретного ринку,
одиниця корисного ефекту;
Вс - сукупні
витрати за життєвий цикл об'єкту в умовах конкретного ринку, грошова одиниця.
Методика аналізу і оцінки
конкурентоспроможності організації полягає в наступному.
З методики аналізу й оцінки
конкурентоспроможності організації пропозиції наступні:
рівень конкурентоспроможності
розраховувати як середньозважену величину за показниками конкурентоспроможності
конкретних товарів на конкретних ринках;
окремо проводити аналіз ефективності
діяльності організації виходячи з конкурентоспроможності і ефективності кожного
товару на кожному ринку;
окремо рахувати показник стійкості
функціонування організації;
окремо розраховувати показник
конкурентоспроможності персоналу і інших параметрів;
прогнозувати перелічені комплексні
показники мінімум на 5 років.
Конкурентоспроможність організації
(Корг) можна визначати в статиці і динаміці. У статиці вона
визначається з урахуванням ваговитості товарів і ринків, на яких вони
реалізуються:
де аj - питома
вага i-го товару організації в обсязі продажів за аналізований період
(визначається частками одиниці i= 1,2,…., n),
;j - показник значущості
ринку, на якому представлений товар організації. Для промислово розвинених
країн (США, Японія, країни Євросоюзу, Канада та ін.) значущість ринку
рекомендовано приймати 1,0, для інших країн - 0,7, для внутрішнього ринку -
0,5;
Кij -
конкурентоспроможність i-го товару на j-му ринку.
Таким чином, до інтегральної оцінки
конкурентних переваг доцільно застосовувати системний, комплексний і
нормативний підходи. Аналіз управлінських рішень передбачає аналіз і оцінку
конкурентоспроможності товару, персоналу, організації.
.3 Методи економічного обґрунтування
управлінських рішень
У сучасній літературі з теорії
прийняття рішень існують різні підходи щодо класифікації методів обґрунтування
управлінських рішень. Один з найпоширеніших способів класифікації представлено
на мал. 1.1.
Мал. 1.1 Класифікація методів обґрунтування
управлінських рішень
Відповідно до цього способу всі
методи обґрунтування управлінських рішень поділяються на кількісні та якісні.
Кількісні методи (або методи дослідження операцій) застосовують, коли фактори,
що впливають на вибір рішення, можна кількісно визначити та оцінити. Якісні
методи використовують тоді, коли фактори, що визначають прийняття рішення не
можна кількісно охарактеризувати або вони взагалі не піддаються кількісному
вимірюванню. До якісних методів належать в основному експертні методи.
Кількісні методи залежно від характеру інформації, яку має особа, яка приймає
рішення, поділяються на:
1. методи, що застосовуються в
умовах однозначної визначеності інформації про ситуацію прийняття рішення
(аналітичні методи та частково методи математичного програмування);
2. методи, що застосовуються в
умовах імовірнісної визначеності інформації про ситуацію прийняття рішення
(статистичні методи та частково методи математичного програмування);
. методи, що застосовуються в
умовах невизначеності інформації про ситуацію прийняття рішення
(теоретико-ігрові методи, які залежно від того, що спричиняє невизначеність
ситуації: об’єктивні обставини або свідомі дії противника, поділяються на
методи теорії статистичних рішень та методи теорії ігор).
Загальна характеристика наведених
груп методів:
Аналітичні методи характеризуються
тим, що встановлюють аналітичні (функціональні) залежності між умовами
вирішення задачі (факторами) та її результатами (прийнятим рішенням). До
аналітичних належить широка група методів економічного аналізу діяльності фірми
(наприклад, побудова рівняння беззбитковості і знаходження точки
беззбитковості).
Статистичні методи ґрунтуються на
збиранні та обробці статистичних матеріалів. Статистичні методи включають
методи теорії ймовірностей та математичної статистики. В управлінні широко
використовують наступні з цієї групи методів: кореляційно-регресійний аналіз;
дисперсний аналіз; факторний аналіз; кластерний аналіз; методи статистичного
контролю якості і надійності та інші. Широко використовуються на практиці метод
платіжної матриці і "дерево рішень". Математичне програмування -
розділ математики, який містить теорію та методи рішення умовних екстремальних
задач з кількома змінними. В задачах математичного програмування необхідно
вибрати значення змінних (тобто параметрів управління), щоб забезпечити
максимум (мінімум) цільової функції за певних обмежень. Найбільш широко методи
математичного програмування застосовуються в сферах планування номенклатури і
асортименту виробів; визначенні маршрутів виготовлення виробів; мінімізації
відходів виробництва; регулюванні запасів; календарному плануванні виробництва
тощо.
Інструментами обґрунтування
управлінських рішень є наступні.
Метод платіжної матриці дозволяє
дати оцінку кожної альтернативи як функції різних можливих результатів
реалізації цієї альтернативи.
Основними умовами застосування
методу платіжної матриці є:
· наявність кількох
альтернатив вирішення проблеми;
· наявність декількох
ситуацій, які можуть мати місце при реалізації кожної альтернативи;
· можливість
кількісно виміряти наслідки реалізації альтернатив.
В концепції платіжної матриці
ключовим є поняття "очікуваного ефекту".
Очікуваний ефект - це сума можливих
результатів ситуацій, які можуть виникнути в процесі реалізації альтернативи,
помножених на імовірність настання кожної з них. В методі платіжної матриці
критично важливим є точна оцінка ймовірностей виникнення ситуації в процесі
реалізації альтернатив.
Метод дерева рішень передбачає
графічну побудову різних варіантів дій, які можуть бути здійснені для вирішення
існуючої проблеми.
Компоненти графіку “дерева рішень”:
три поля, які можуть повторюватися в
залежності від складності самого завдання:
а) поле дій (поле можливих
альтернатив). Тут перелічені всі можливі альтернативи дій щодо вирішення
проблеми;
б) поле можливих подій (поле
ймовірностей подій). Тут перелічені можливі ситуації реалізації кожної
альтернативи та визначені імовірності виникнення цих ситуацій;
в) поле можливих наслідків (поле
очікуваних результатів). Тут кількісно охарактеризовані наслідки (результати),
які можуть виникнути для кожної ситуації;
три компоненти:
а) перша точка прийняття рішення.
Вона звичайно зображена на графіку у вигляді чотирикутника та вказує на місце,
де повинно бути прийнято остаточне рішення, тобто на місце, де має бути
зроблений вибір курсу дій;
б) точка можливостей. Вона звичайно
зображується у вигляді кола та характеризує очікувані результати можливих
подій;
в) "гілки дерева". Вони
зображуються лініями, які ведуть від першої точки прийняття рішення до
результатів реалізації кожної альтернативи.
Ідея методу "дерева
рішень" полягає в тому, що просуваючись гілками дерева у напрямку справа
наліво (тобто від вершини дерева до першої точки прийняття рішення):
а) спочатку розрахувати очікувані
виграші по кожній гілці дерева;
б) порівнюючи ці очікувані виграші,
зробити остаточний вибір найкращої альтернативи.
Використання цього методу
передбачає, що вся необхідна інформація про очікувані виграші для кожної
альтернативи та імовірності виникнення всіх ситуацій була зібрана заздалегідь.
Метод "дерева рішень"
застосовують на практиці у ситуаціях, коли результати одного рішення впливають
на подальші рішення, тобто, для прийняття послідовних рішень.
Таким чином, всі методи обґрунтування
управлінських рішень поділяються на кількісні та якісні. Метод платіжної
матриці дозволяє дати оцінку кожної альтернативи як функції різних можливих
результатів реалізації цієї альтернативи. Метод дерева рішень передбачає
графічну побудову різних варіантів дій, які можуть бути здійснені для вирішення
існуючої проблеми.
2. Практична частина
2.1 Опис загальної діяльності
підприємства
Підприємство: " Артемівський
УВП УТОГ "
Рік заснування: 1946 р.
Адреса: 84500, Донецька обл., м.
Артемівськ., вул. Сибірцева, 170
Директор: Нестеренко Генадій
Михайлович
Кількість працівників: 120
Телефон основний: тел.: +38 (062)
74-461-78
Факс: +38 (062) 74-461-74
Сайт: #"705059.files/image011.gif">
) рентабельність матеріальних
оборотних коштів:
) коефіцієнт оборотності
виробничих запасів:
) коефіцієнт оборотності
власного капіталу:
ІІ. Показники фінансового стану:
) коефіцієнт загальної ліквідності:
) коефіцієнт фінансової
незалежності:
) коефіцієнт позикового капіталу:
) ступінь забезпечення запасів і
витрат власними оборотними засобами:
) коефіцієнт оборотності
дебіторської заборгованості:
) коефіцієнт оборотності
кредиторської заборгованості:
ІІІ. Показники використання трудових
ресурсів:
) частка кваліфікованих кадрів.
) продуктивність праці:
ІV. Показники інвестиційної
діяльності:
) рентабельність інвестицій:
) частка власних інвестицій:
) темп зростання інвестицій:
. Показники ефектами господарської
діяльності:
) рентабельність власного капіталу
) рентабельність активів:
18) рентабельність оборотних
активів:
) рентабельність продукції:
) рентабельність виробничих фондів:
) рентабельність продажів:
Алгоритм розрахунку
інтегральної оцінки інвестиційної привабливості підприємства. Розрахунок
комплексної оцінки в розрізі блоків :
1. Пусть
- значення
j-го показника k-го блока в році ti досліджуваного періода.
. Розраховується
- середнє
квадратичне відхилення j-го показника k-го блока.
. Розраховуються
стандартизовані значення показників:
(2.1)
. Експертним шляхом
визначаються еталонні значення показників,
- еталонне значення j -го показника
k -го блоку.
. Розраховуються
стандартизовані значення еталонів:
(2.2)
. Визначаються ваги
показників в комплексній оцінці:
(2.3)
. Розраховуються
значення потенційної функції по роках:
(2.4)
. Розраховується еталонне
значення потенційної функції:
(2.5)
. Обчислюються комплексні
оцінки інвестиційної привабливості:
(2.6)
II. Розрахунок інтегральної
оцінки:
. Розраховуються ваги блоків:
(2.7)
. Розраховуються
значення потенційної функції по роках:
(2.8)
. Розраховується еталонне
значення потенційної функції:
(2.9)
. Обчислюється інтегральна
оцінка інвестиційної привабливості:
(2.10)
Проілюструємо методику
розрахунку інтегральної оцінки інвестиційної привабливості підприємства
«Артемівського УВП УТОГ ». й етап розрахунку.
Для компактності
представлення інформаційного матеріалу введемо позначення показників в розрізі
кожного блоку. Перший індекс показника відбиватиме його номер в системі
показників, а другий - номер блоку.
Показники першого блоку,
використання матеріально-речових ресурсів, що відбивають ефективність,
позначимо таким чином:
Х11 -
рентабельність основних виробничих фондів %;21 - рентабельність
матеріальних обігових коштів %;
Х31 - коефіцієнт
оборотності виробничих запасів, раз на рік;
Х41 - коефіцієнт
оборотності власного капіталу, раз на рік.
Слід зазначити, що як в цьому
блоці, так і в інших показники рентабельності розраховані по відношенню до
чистого прибутку. Зведемо значення показників використання матеріально-речових
ресурсів в таблиці 2.5.
Таблиця 2.5.
Показники ефективності використання матеріально-речових ресурсів ДРГП
"Артемівського УВП УТОГ" за період 2008-2012 рр.
|
Роки
|
Показники
|
|
Х11
|
Х21
|
Х31
|
Х41
|
|
2008
|
0,012
|
0,019
|
6,071
|
1,038
|
|
2009
|
0,003
|
0,004
|
3,857
|
0,971
|
|
2010
|
0,006
|
0,008
|
6,264
|
1,630
|
|
2011
|
0,108
|
0,132
|
13,677
|
2,289
|
|
2012
|
0,132
|
0,346
|
8,174
|
2,224
|
|
0,052
|
0,102
|
7,609
|
1,631
|
|
|
0,003
|
0,017
|
11,079
|
0,314
|
|
|
Лінійне відхилення
|
0,056
|
0,131
|
3,328
|
0,561
|
Розрахунок
стандартизованих значень показників наведено в таблиці 2.6.
Таблиця 2.6.
Стандартизовані значення показників
|
Роки
|
|
|
Z11
|
Z21
|
Z31
|
Z41
|
|
2008
|
0,220
|
0,143
|
1,824
|
1,851
|
|
2009
|
0,045
|
0,031
|
1,159
|
1,732
|
|
2010
|
0,103
|
0,060
|
1,882
|
2,907
|
|
2011
|
1,925
|
1,009
|
4,109
|
4,082
|
|
2012
|
2,358
|
2,641
|
2,456
|
3,967
|
Параметри
розрахунку комплексної оцінки в розрізі блоку показників ефективності
використання матеріально-речових ресурсів «Артемівського УВП УТОГ » наведено в
таблиці 2.7.
Таблиця 2.7.
Параметри розрахунку комплексної оцінки у рамках блоку показників ефективності
використання матеріально-речових ресурсів ДРГП " Артемівського УВП УТОГ
"
|
Параметри розрахунку
|
Z11
|
Z21
|
Z31
|
Z41
|
S
|
|
Еталонне значення ознаки 0,05
|
0,07
|
14,5
|
1,5
|
|
|
|
Стандартизоване значення еталону 0,893
|
0,534
|
4,356
|
2,675
|
|
|
|
0,798
|
0,285
|
18,978
|
7,154
|
27,215;
|
|
|
0,171
|
0,102
|
0,51
|
|
|
|
0,153
|
0,055
|
3,638
|
1,371
|
=5,217
|
|
Потенційна функція
по першому блоку має вигляд:
у1 =
0,171Z11 + 0,102Z21 + 0,835Z31 + 0,513Z41.
(2.11)
Розрахунок
комплексної оцінки інвестиційної привабливості за показниками ефективності
використання матеріально-речових ресурсів наведено в таблиці 2.8.
Таблиця 2.8.
Розрахунок комплексних оцінок інвестиційної привабливості за показниками
ефективності використання матеріально-речових ресурсів «Артемівського УВП УТОГ»
|
Роки
|
Показники
|
S=уi1
|
ci1
|
|
a11Z11
|
a21Z21
|
a31Z31
|
a41Z41
|
|
|
|
2007
|
8,8932
|
0,0445
|
0,3661
|
0,0886
|
2016,3925
|
4165,4330
|
|
2008
|
0
|
0
|
0,6280
|
0,1319
|
2008,7599
|
4149,6659
|
|
2009
|
3,0127
|
0,0003
|
0,6902
|
0,2924
|
2012,9956
|
4158,4159
|
|
2010
|
17,8546
|
0,0045
|
3,0042
|
0,2496
|
2031,1129
|
4195,8422
|
|
2011
|
12,8558
|
0,0976
|
0,1339
|
0,0942
|
2024,1816
|
4181,5237
|
Здійснимо подібну
процедуру по другому блоку показників, які характеризують фінансовий стан
підприємства. Позначимо їх так:12 - коефіцієнт загальної
ліквідності;
Х22 -
коефіцієнт фінансової незалежності;
Х32 -
коефіцієнт позикового капіталу;
Х42 -
міра забезпеченості запасів і витрат власними обіговими коштами;
Х52 -
коефіцієнт оборотності дебіторської заборгованості;
Х62 -
коефіцієнт оборотності кредиторської заборгованості.
Значення показників
фінансового стану наведено в таблиці 2.9. Розрахунки необхідних етапів наведено
в таблицях 2.10-2.12.
Таблиця 2.9.
Показники фінансового стану ДРГП "Артемівського УВП УТОГ" за період
2008-2012 рр.
|
Роки
|
Показники
|
|
Х12
|
Х22
|
Х32
|
Х42
|
Х52
|
Х62
|
|
2008
|
7,975
|
0,962
|
25,181
|
0,023
|
18,587
|
30,086
|
|
2009
|
3,004
|
0,859
|
6,109
|
-0,112
|
7,594
|
33,535
|
|
2010
|
3,123
|
0,848
|
5,583
|
-0,024
|
11,963
|
16,603
|
|
2011
|
3,828
|
0,875
|
6,982
|
0,016
|
21,123
|
28,861
|
|
2012
|
6,804
|
0,927
|
12,622
|
0,133
|
18,167
|
35,095
|
|
4,947
|
0,894
|
11,295
|
0,007
|
15,487
|
28,836
|
|
|
4,195
|
0,002
|
54,543
|
0,006
|
24,655
|
42,496
|
|
|
Лінійне відхилення
|
2,048
|
0,043
|
7,385
|
0,079
|
4,965
|
6,519
|
Таблиця 2.10.
Стандартизованные значения показателей финансового состояния ДРГП "
Артемівського УВП УТОГ "
|
Роки
|
|
|
Z12
|
Z22
|
Z32
|
Z42
|
Z52
|
Z62
|
|
2008
|
3,894
|
22,253
|
3,410
|
0,289
|
3,743
|
4,615
|
|
2009
|
1,467
|
19,882
|
0,827
|
-1,409
|
1,529
|
5,144
|
|
2010
|
1,525
|
19,623
|
0,756
|
-0,303
|
2,409
|
2,547
|
|
2011
|
1,869
|
20,238
|
0,945
|
0,202
|
4,254
|
4,427
|
|
2012
|
3,322
|
21,439
|
1,709
|
1,685
|
3,659
|
5,384
|
Таблиця 2.11.
Параметри розрахунку комплексної оцінки у рамках блоку показників фінансового
стану ДРГП "Артемівського УВП УТОГ"
|
Параметри розрахунку
|
Z12
|
Z22
|
Z32
|
Z42
|
Z52
|
Z62
|
S
|
|
Еталонне значення ознаки 2
|
0,7
|
0,5
|
0,05
|
1,25
|
1,25
|
|
|
|
Стандартизоване значення еталону 0,977
|
16,196
|
0,068
|
0,631
|
0,252
|
0,192
|
|
|
0,954 262,309 0,005 0,399 0,063 0,037 263,730;
|
= 16,240
|
|
|
|
0,060
|
0,997
|
0,004
|
0,039
|
0,016
|
0,012
|
|
|
|
0,059
|
16,152
|
0,000
|
0,025
|
0,004
|
0,002
|
=
16,240
|
|
Потенційна функція
по другому блоку має вигляд:
2
= 0,060Z12 + 0,997Z22 + 0,004Z32 + 0,039Z42
+ 0,016Z52 + 0,012Z62. (2.12)
Таблиця 2.12.
Розрахунок комплексних оцінок інвестиційної привабливості за показниками
фінансового стану ДРГП " Артемівського УВП УТОГ "
|
Роки
|
Показники
|
S=уi2
|
ci2
|
|
a12Z12
|
a22Z22
|
a32Z32
|
a42Z42
|
a52Z52
|
a62Z62
|
|
|
|
2008
|
0,234
|
22,193
|
0,014
|
0,011
|
0,058
|
0,054
|
22,566
|
138,933
|
|
2009
|
0,088
|
19,829
|
0,003
|
-0,055
|
0,024
|
0,061
|
19,950
|
122,829
|
|
2010
|
0,092
|
19,570
|
0,003
|
-0,012
|
0,037
|
0,030
|
19,720
|
121,415
|
|
2011
|
0,112
|
20,184
|
0,004
|
0,008
|
0,066
|
0,052
|
20,426
|
125,761
|
|
2012
|
0,200
|
21,381
|
0,007
|
0,066
|
0,057
|
0,064
|
21,773
|
134,056
|
Зробимо аналогічний
розрахунок по третьому блоку показників, що характеризують використання
трудових ресурсів.
Позначимо їх таким
чином:
Х13 -
доля кваліфікованих кадрів %;
Х23 -
продуктивність праці, грн./ос.
Результати
розрахунку необхідних етапів наведено в таблицях 2.13-2.16.
Таблиця 2.13.
Показники використання трудових ресурсів ДРГП " Артемівського УВП УТОГ
" за період 2008-2012 рр.
|
Роки
|
Показники
|
|
X13
|
X23
|
|
2008
|
0,207
|
36,052
|
|
2009
|
0,220
|
28,703
|
|
2010
|
0,229
|
43,898
|
|
2011
|
0,225
|
65,658
|
|
2012
|
0,214
|
65,991
|
|
0,219
|
48,061
|
|
|
0,000
|
233,487
|
|
|
Лінійне відхилення
|
0,008
|
15,280
|
Таблиця 2.14.
Стандартизовані значення показників використання трудових ресурсів ДРГП "
Артемівського УВП УТОГ "
|
Роки
|
|
|
Z13
|
Z23
|
|
2008
|
26,321
|
2,359
|
|
2009
|
28,031
|
1,878
|
|
2010
|
29,110
|
2,873
|
|
2011
|
28,624
|
4,297
|
|
2012
|
27,184
|
4,319
|
Таблиця 2.15.
Параметри розрахунку комплексної оцінки у рамках блоку показників використання
трудових ресурсів ДРГП " Артемівського УВП УТОГ "
|
Параметри розрахунку
|
Z13
|
Z23
|
S
|
|
Еталонне значення ознаки 0,8
|
23,0
|
|
|
|
Стандартизоване значення еталону 101,776
|
1,505
|
|
|
|
10358,319
|
2,266
|
10360,585; =101,787
|
|
|
1,000
|
0,015
|
|
|
|
101,765
|
|
=
101,787
|
|
Потенційна функція
по третьому блоку має вигляд:
.(2.13)
Таблиця 2.16.
Розрахунок комплексних оцінок інвестиційної привабливості за показниками
використання трудових ресурсів ДРГП "Артемівського УВП УТОГ"
|
Роки
|
a13Z13
|
a23Z23
|
yi3
|
ci3
|
|
2008
|
26,3
|
0,03
|
26,353
|
25,891
|
|
2009
|
28,028
|
0,028
|
28,056
|
27,564
|
|
2010
|
29,106
|
0,042
|
28,637
|
|
2011
|
28,621
|
0,064
|
28,685
|
28,181
|
|
2012
|
27,181
|
0,064
|
27,245
|
26,766
|
Здійснимо
аналогічний розрахунок по четвертому блоку показників, що характеризують
інвестиційну діяльність підприємства. Позначимо їх так:
Х14 -
рентабельність інвестицій %;
Х24 -
доля власних інвестицій %;
Х34 -
темпи росту інвестицій, %.
Результати
розрахунку необхідних етапів наведено в таблицях 2.17-2.20.
Таблиця 2.17.
Показники інвестиційної діяльності ДРГП «Артемівського УВП УТОГ» за період
2008-2012 рр.
|
Роки
|
Показники
|
|
Х14
|
Х24
|
Х34
|
|
2008
|
0,00002
|
0,00
|
100,000
|
|
2009
|
0,00001
|
0,00
|
101,804
|
|
2010
|
0,00002
|
0,00
|
103,544
|
|
2011
|
0,00019
|
0,00
|
161,125
|
|
2012
|
0,00016
|
0,00
|
143,247
|
|
0,00008
|
0,00
|
121,944
|
|
|
0,00000
|
0,00
|
642,932
|
|
|
Лінійне відхилення
|
0,00008
|
0,00
|
25,356
|
Таблиця 2.18.
Стандартизовані значення показників інвестиційній діяльності ДРГП "
Артемівського УВП УТОГ "
|
Роки
|
|
|
Z14
|
Z24
|
Z34
|
|
2008
|
0,273
|
0,00
|
3,944
|
|
2009
|
0,097
|
0,00
|
4,015
|
|
2010
|
0,224
|
0,00
|
4,084
|
|
2011
|
2,383
|
0,00
|
6,354
|
|
2012
|
2,069
|
0,00
|
5,649
|
Таблиця 2.19.
Параметри розрахунку комплексної оцінки у рамках блоку показників інвестиційної
діяльності ДРГП « Артемівського УВП УТОГ»
|
Параметри розрахунку
|
Z14
|
Z24
|
Z34
|
S
|
|
Еталонне значення ознаки 0,0003
|
0,0125
|
21,0
|
|
|
|
Стандартизоване значення еталону 3,851
|
0,00
|
0,828
|
|
|
|
14,832
|
0,00
|
0,686
|
15,518; =3,939
|
|
|
0,978
|
0,00
|
0,210
|
|
|
|
3,765
|
0,00
|
0,174
|
=3,939
|
|
Потенційна функція
по четвертому блоку має вигляд:
у4 =
0,978Z14 + 0,00Z24 + 0,210Z34. (2.14)
Таблиця 2.20.
Розрахунок комплексних оцінок інвестиційної привабливості за показниками
інвестиційної діяльності ДРГП " Артемівського УВП УТОГ"
|
Роки
|
Показники
|
уi4
|
сi4
|
|
a14Z14
|
a24Z24
|
a34Z34
|
|
|
|
2008
|
0,267
|
0,00
|
0,829
|
1,096
|
27,823
|
|
2009
|
0,095
|
0,00
|
0,699
|
0,794
|
20,165
|
|
2010
|
0,219
|
0,00
|
0,859
|
1,077
|
27,344
|
|
2011
|
2,330
|
0,00
|
1,336
|
3,666
|
93,052
|
|
2012
|
2,022
|
0,00
|
1,188
|
3,210
|
81,493
|
Зробимо аналогічний
розрахунок по п'ятому блоку показників, що характеризують фінансовий стан
підприємства. Позначимо їх так:
Х15 -
рентабельність власного капіталу %;
Х25 -
рентабельність активів %;
Х35 -
рентабельність оборотних активів %;
Х45 -
рентабельність продукції %;
Х55 -
рентабельність продажів %;
Результати
розрахунку необхідних етапів наведено в таблицях 2.21-2.24.
Таблиця 2.21.
Показники ефективності діяльності ДРГП "Артемівського УВП УТОГ" за
період 2008-2012 рр.
|
Роки
|
Показники
|
|
X15
|
X25
|
X35
|
X45
|
X55
|
|
2008
|
0,013
|
0,006
|
0,019
|
0,006
|
-0,012
|
|
2009
|
0,004
|
0,002
|
0,004
|
0,002
|
-0,090
|
|
2010
|
0,007
|
0,004
|
0,008
|
0,003
|
-0,035
|
|
2011
|
0,119
|
0,064
|
0,132
|
0,032
|
0,018
|
|
2012
|
0,120
|
0,076
|
0,152
|
0,037
|
0,019
|
|
0,052
|
0,030
|
0,063
|
0,016
|
-0,020
|
|
|
0,003
|
0,001
|
0,004
|
0,000
|
0,002
|
|
|
Лінійне відхилення
|
0,055
|
0,033
|
0,065
|
0,015
|
0,040
|
Таблиця 2.22.
Стандартизовані значення показників ефективності діяльності ДРГП
"Артемівського УВП УТОГ"
|
Роки
|
|
|
Z15
|
Z25
|
Z35
|
Z45
|
Z55
|
|
2008
|
0,233
|
0,176
|
0,288
|
0,377
|
-0,228
|
|
2009
|
0,068
|
0,053
|
0,063
|
0,136
|
-1,644
|
|
2010
|
0,136
|
0,115
|
0,121
|
0,177
|
-0,640
|
|
2011
|
2,171
|
1,947
|
2,031
|
2,082
|
0,321
|
|
2012
|
2,197
|
2,331
|
2,335
|
2,423
|
0,342
|
Таблиця 2.23.
Параметри розрахунку комплексної оцінки у рамках блоку показників ефективності
діяльності ДРГП "Артемівського УВП УТОГ"
|
Параметри розрахунку
|
Z15
|
Z25
|
Z35
|
Z45
|
Z55
|
S
|
|
Еталонне значення ознаки 0,20
|
0,05
|
0,2
|
0,2
|
0,12
|
|
|
|
Стандартизоване значення еталону 3,662
|
1,532
|
3,066
|
13,126
|
2,991
|
|
|
13,414 2,347 9,403 172,287 8,947 206,397;
|
=14,367
|
|
|
|
0,255
|
0,107
|
0,213
|
0,914
|
0,208
|
|
|
|
0,934
|
0,163
|
0,655
|
11,992
|
0,623
|
=
14,367
|
|
Потенційна функція
по п'ятому блоку має вигляд:
у5 =
0,255Z15 + 0,107Z25 + 0,213Z35 + 0,914Z45
+ 0,208Z55. (2.15)
Таблиця 2.24.
Розрахунок комплексних оцінок інвестиційної привабливості за показниками
ефективності діяльності ДРГП "Артемівського УВП УТОГ"
|
Роки
|
Показники
|
уi5
|
сi5
|
|
a15Z15
|
a25Z25
|
a35Z35
|
a45Z45
|
a55Z55
|
|
|
|
2008
|
0,059
|
0,019
|
0,062
|
0,344
|
-0,047
|
0,436
|
3,037
|
|
2009
|
0,017
|
0,006
|
0,013
|
0,124
|
-0,342
|
-0,182
|
-1,267
|
|
2010
|
0,035
|
0,012
|
0,026
|
0,162
|
-0,133
|
0,1023,164
|
0,707
|
|
2011
|
0,553
|
0,208
|
0,434
|
1,903
|
0,067
|
3,164
|
22,022
|
|
2012
|
0,560
|
0,249
|
0,498
|
2,213
|
0,071
|
3,592
|
25,000
|
Завершивши перший
етап розрахунку інтегральної оцінки інвестиційної привабливості, приступаємо до
другого етапу, згідно з розробленим алгоритмом. Для наочності розрахунків
зведемо необхідні дані в таблиці 2.25-2.28.
Таблиця 2.25.
Значення комплексних оцінок інвестиційної привабливості ДРГП "
Артемівського УВП УТОГ " в розрізі блоків
|
Роки
|
yi1
|
yi2
|
yi3
|
yi4
|
yi5
|
|
2008
|
2,524
|
22,566
|
26,353
|
1,096
|
0,436
|
|
2009
|
1,866
|
19,950
|
28,056
|
0,794
|
-0,182
|
|
2010
|
3,086
|
19,720
|
29,149
|
1,077
|
0,102
|
|
2011
|
20,426
|
28,685
|
3,666
|
3,164
|
|
2012
|
4,759
|
21,773
|
27,245
|
3,210
|
3,592
|
Таблиця 2.26.
Розрахунок інтегральної оцінки інвестиційної привабливості ДРГП
"Артемівського УВП УТОГ"
|
Параметри розрахунку
|
у1
|
у2
|
у3
|
у4
|
у5
|
S
|
|
Еталонне значення потенційної функції 5,22
|
16,24
|
101,8
|
3,9
|
14,37
|
|
|
|
Стандартизоване значення еталону 3,468
|
14,760
|
101,565
|
3,322
|
8,900
|
|
|
|
12,024
|
217,844
|
10315,533
|
11,033
|
79,205
|
10635,638; =
103,129
|
|
|
0,034
|
0,143
|
0,985
|
0,032
|
0,086
|
|
|
|
0,117
|
2,112
|
100,025
|
0,107
|
0,768
|
103,129
|
|
Потенційна функція
інтегральної оцінки інвестиційної привабливості має вигляд:
= 0,034 у1+ 0,143у2
+ 0,985 у3 + 0,032 у4 + 0,086у5. (2.16)
Таблиця 2.27.
Розрахунок інтегральних оцінок інвестиційної привабливості ДРГП
"Артемівського УВП УТОГ"
|
Роки
|
     
|
|
|
|
|
|
|
|
2008
|
0,05
|
2,935
|
25,897
|
0,030
|
0,025
|
28,943
|
28,065
|
|
2009
|
0,042
|
2,595
|
27,571
|
0,026
|
-0,010
|
30,222
|
29,305
|
|
2010
|
0,069
|
2,565
|
28,644
|
0,029
|
0,006
|
31,313
|
30,363
|
|
2011
|
0,133
|
2,657
|
28,188
|
0,100
|
0,181
|
31,259
|
30,311
|
|
2012
|
0,106
|
2,832
|
26,773
|
0,087
|
0,206
|
30,004
|
29,094
|
Таблиця 2.28.
Інтегральна оцінка інвестиційної привабливості ДРГП " Артемівського УВП
УТОГ " за період 2008-2012 рр.
|
Роки
|
2008
|
2009
|
2010
|
2011
|
2012
|
|
Інтегральна оцінка
|
28,065
|
29,305
|
30,363
|
30,311
|
29,094
|
Для наочного
представлення інтегральної оцінки інвестиційній привабливості в динаміці
будується фазовий портрет (рис. 2.1).
Рис. 2.1 - Фазовий портрет
інвестиційної привабливості ДРГП " Артемівського УВП УТОГ "
Отже, виходячі з графіку (рис.
2.1.), можна сказати, що інвестиційна привабливість постійно змінювалася
протягом 5 - ти років. У 2010 році спостерігався стрибок вниз, 2010 рік став
точкою найвижчої фінансової привабливості, але в 2011 році спостерігається спад
фінансової привабливості, але з результатом значно кращім, ніж у 2008 році.
Загалом, фінансовий стан підприємства є достатньо стабільним і непотребує
кардинальних змін.
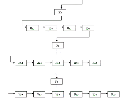
Вибір пріоритетів
відбувається поетапно. Цю схему можна представити в наступному виді (рис. 2.2).
Для зручності представлення ми здійснимо ранжування значень вагів блоків
потенційної функції інтегральної оцінки і усередині кожного блоку ранжування
значень вагів ознак в потенційній функції, що відбиває комплексну оцінку. Це
ранжування і буде тією послідовністю пріоритетів, якої слід дотримуватися.
Рис. 2.2 -
Ранжирування пріоритетів в управлінні інвестиційною привабливістю підприємства
Таким чином,
використовуючи схему ранжирування пріоритетів, можна підвищувати використання
рівнів трудових ресурсів підприємства. Ця схема є оптимальним управлінням
інвестиційною привабливістю не тільки для підприємства, але й для будь-якого
суб'єкта господарювання. Також важливо зазначити, що показники інвестиційної
діяльності знаходяться на третьому місці результатами ранжування.
На другому місці
знаходяться показники ефективності використання основних виробничих фондів і
матеріальних оборотних коштів. Особливо слід відзначити показники ефективності
господарської діяльності, так як вони здійснюють неефективне використання
активів підприємства. На четверто му місці знаходяться показники фінансового
стану.
Таким чином, використовуючи схему
ранжування пріоритетів можна зробити висновок що підприємство має середнє
фінансове становище.
Стратегія
Проанализувавши стан підприємства та
показники фінансових результатів, віявивши слабкі сторони можно запропонувати
наступну стратегію зростання і розвитку підприємства. Стратегія зростання і
розвитку обирається базовою корпоративною стратегією в тому разі, коли
підприємство чи його стратегічна одиниця бізнесу (СОБ) намагаються використати
можливості зовнішнього середовища і власні сильні сторони для збільшення
підприємства, тобто нарощування обсягів продаж, переважно шляхом проникнення на
нові ринки і їх захоплення та підвищення показників ефективності виробництва.
Така стратегія найбільш ефективна в галузях, що динамічно розвиваються із
швидкозмінною технологією, коли продукція підприємства знаходиться на стадіях
виходу на ринок або розвитку у життєвому циклі товару. Способи здійснення
стратегії зростання:
поглинання конкуруючих фірм через
придбання контрольного пакету акцій;
злиття - об'єднання на приблизно
рівних засадах в одне підприємство;
створення спільного підприємства -
об'єднання частини капіталів підприємств з метою реалізації спільного взаємовигідного
проекту.
Слід відмітити, що відповідність
стратегічних альтернатив базовій стратегії не потрібно сприймати як незмінну. І
все-таки кожна із базових корпоративних стратегій має безліч альтернативних
варіантів реалізації. В свою чергу, стратегічні альтернативи реалізуються через
набір заходів, при якому по кожному із заходів і в цілому по кожному напрямку
доцільно визначати затрати. Зокрема, стратегічні альтернативи, що входять до
стратегії зростання можуть передбачати наступне:
Стратегічна альтернатива
«інтенсифікація» передбачає реалізацію системи заходів по розширенню
виробництва і підвищенню його ефективності за рахунок кращого використання
наявних ресурсів, а не за рахунок їх додаткового залучення, що характерно для
екстенсивного шляху розвитку.
Диверсифікація передбачає вихід
діяльності підприємства за рамки існуючого основного бізнесу (нові товари і
нові ринки), а також розширення асортименту товару за рахунок освоєння його
нових модифікацій.
Стратегічна альтернатива
«інтеграція» передбачає розширення діяльності підприємства в сторону
постачальників, конкурентів, різних посередників, продавців тощо, шляхом
поглинання, злиття, створення спільного бізнесу.
Стратегічна альтернатива
«техніко-технологічний розвиток» є обов'язковою умовою реалізації стратегії
зростання і передбачає інноваційну діяльність по розробці і впровадженню нових
видів продукції, послуг, технологій.
Інвестиції - це основний інструмент
формування мікроекономічних та макроекономічних пропорцій, що визначає темпи
економічного зростання.
Регулює вплив суспільства на
формування та структуру використання інвестицій. здійснюватися шляхом
визначення обгрунтованих економічних нормативів. Становлення національної
економіки України, як складової частини світового господарства, грунтується на
обов'язковому обліку ряду важливих загальних закономірностей у сфері
інвестиційної діяльності. Забезпечення технічного прогресу, підвищення якісних
показників господарської діяльності на мікро і макро рівнях. Активізація
інвестиційного процесу є одним з найбільших механізмів перетворень економічної
системи.
Висновок
Таким чином, проведене дослідження
категорії «дослідження функціональних стратегій сучасного підприємства»
підтверджує важливість вивчення її сутності. Для більш детального вивчення цієї
категорії в даній роботі розроблено узагальнене визначення стратегічного
функціональної стратегії підприємства, розглянуті методи аналізу управлінських
рішень.
Методи економічного
обґрунтування управлінських рішень, проаналізовані основи функціональної
стратегії.
Що стосується інвестиційної
привабливісті, то вона постійно змінювалася протягом 5-ти років. У 2010 році
спостерігався стрибок вниз, 2010 рік став точкою найвижчої фінансової
привабливості, але в 2011 році спостерігається спад фінансової привабливості,
але з результатом значно кращім, ніж у 2008 році. Загалом, фінансовий стан
підприємства є достатньо стабільним і непотребує кардинальних змін.
Ранжирування
пріоритетів, показало що, можна підвищувати рівень використання трудових
ресурсів підприємства. Також не менш важливо і те, що показники інвестиційної
діяльності знаходяться на третьому місці результатами ранжування.
На другому місці
знаходяться показники ефективності використання основних виробничих фондів і
матеріальних оборотних коштів. Особливо слід відзначити показникам ефективності
господарської діяльності, так як здійснюється неефективне використання активів
підприємства. На четвертому місці знаходяться показники фінансового стану.
Таким чином, використовуючи схему
ранжування пріоритетів можна зробити висновок що підприємство має середнє
фінансове становище.
Сводний аналіз
На основі проведеного аналізу роботи
підприємства «Артемівського УВП УТОГ" можно зробити наступні висновки:
головною загрозою для фірми є поява закордонних конкурентів з товарами низької
вартості; основні можливості полягають в зниження торгових бар'єрів у виході на
зовнішні ринки; основними сильними сторонами є високе мистецтво конкурентної
боротьби, розроблена система навчання нових співробітників; основною слабкою стороною
є слабе просування продукції.
Головним стратегічним направленням
розвитку підприємства «Артемівського УВП УТОГ" в найближчій перспективі
можуть стати:
- Розвиток каналів
збуту;
- Модернізація
обладнання;
- Проведення
роботи по зниженню ціни на сировину;
- Встановлення
сприятливих відносин з постачальниками за кордоном.
Перелік використаних джерел
1. Ансофф І. Нова
корпоративна стратегія. - С.Пб.: Пітер Ком, 2001. - 416 с,
2. Голубков Е.П.
Маркетингові дослідження: теорія, методологія та практика.- М.: Видавництво
«Фінпресс», 2010,464 с.
. Голубкова Е.Н.
Маркетингові коммунікації. - М.: Видавництво «Фінпресс», 2010, 256 с.
4. Геловей Л. Операційний
менеджмент. - СПб: Пітер, 2001. - 320с.
5. Дойль П. Менеджмент:
стратегія і тактика / Пер. З англ.; Під. ред. Ю.Н. Каптуревского. - С.Пб.:
Питер, 2002. - 560 с.
. Єфремов В.С.
Стратегічне планування в бізнес-системах. - М.: Финпресс, 2004. - 240 с.
. Журнал «Маркетингові
дослідження в Україні », - №3 (2), червень 2009.
. Журнал «Маркетингові
дослідження в Україні », - №1 (2), лютий 2005.
. Завьялов П.С.
Маркетинг у схемах, рисунках, таблицях. -Москва.: ИНФРА-М, 2001.- 496 с.
. Котлер Ф. Основи
маркетингу: Пер. с англ. - М.: «Бізнес книга», 1995. - 702с.
. Котлер Ф., Армстронг
Г, Сондерс Дж., Вонг В. Основи маркетинга. - К: Вильямс, 2009. - 1055 с.
. Крестов Н.Н.
Організація маркетингу на підприємстві : практ. посіб.-Москва: Юрист, 2011, 96с
. Ламбен Ж.Ж.
Стратегічний маркетинг. Європейска перспектива. - СПб.: Наука, 2008. - 590 с.
. Лук’янець Т.І.
Рекламний менеджмент.- К.:КНЕУ,1998, 276 с.
15. Мак-Дональд. М.
Стратегічне планування маркетинга. - СПб.: Пітер, 2000. - 276 с.
16. Моісеєва Н., Рюмин М.
Коммунікаційна концепція маркетингу та її методичне забезпечення.//
«Маркетинг», 2001, № 6, с.110-119
17. Наливайко А.П. Теорія
стратегії підприємства. Сучасний стан та напрями розвитку: Монографія. - К.:
КНЕУ, 2011. - 227 с.
18. Похабов В.И.,
Пономаренко И.В. Методика оцінки ефективності системи управління маркетингом на
підприємстві// «Маркетинг», 2001, № 5(60)
19. Хасси Д. Стратегія та
планиування. Путеводій менеджера. - СПб.: Пітер, 2001. - 378 с.
20. Шершньова
3.Є., Оборська С.В. Стратегічне управління: Навч. посіб. - К.: КНЕУ, 2002. -
384 с.
21. Шинкаренко В.Г.,
Дмитрієв И.А., Криворучко О.Н. Маркетинг: навч. посібник. - Харьків: ХНАДУ,
2009. - 307с.
22. Шмидт Р.А., Райт Х.
Финансові аспекти маркетингу: Учеб. Посібник для вузів / Пер. с англ. -
Юнити-дана, 2000, - 527с.