Русская национальная кухня

  • Вид работы:
    Контрольная работа
  • Предмет:
    Другое
  • Язык:
    Русский
    ,
    Формат файла:
    MS Word
    98,05 Кб
  • Опубликовано:
    2014-03-28
Вы можете узнать стоимость помощи в написании студенческой работы.
Помощь в написании работы, которую точно примут!

Русская национальная кухня

Содержание

Введение

. Технология приготовления национальной кухни. Русская кухня. Рыба тушеная по-крестьянски

.1       Товароведная характеристика сырья

.2       Расчет сырья на 1 порцию и на 50 порций

.3       Технология приготовления блюда «Рыба тушеная по-крестьянски»

.4       Организация рабочего места в горячем цехе

. Технология приготовления национальных кондитерских изделий. Восточные сладости. Шахер-лукум

.1       Товароведная характеристика сырья

.2       Расчет сырья

.3       Технология приготовления Шахер-лукум

.4       Организация рабочего места в кондитерском цехе

Приложения

Введение

Традиционным являлось разнообразие супов, среди которых наиболее известными являются щи <#"704291.files/image001.gif">

а. Раковина

1.       Производственный стол.

2.       Пищеварочный котёл.

.        Электрический котёл непрерывного нагрева

.        Производственные столы.

.        Электрическая сковорода.

.        Охлаждённые столы.

.        Тестомесильная машина.

.        Универсальный привод.

.        Производственный стол.

.        Электрическая сковорода.

.        Тумба.

Схема горячего цеха.

Приложение 2

 



1.      
Шкаф пекарский ШПЭСМ-3;

2.       Сковорода СЭСМ;

.        Плита ПЭСМ-2К;

.        Вставка к тепловому оборудованию ВСМ;

.        Универсальный привод ПУ-0,6

.        Тестомесильная машина ТММ-1М;

.        Столы производственные;

.        Стеллаж кондитерский передвижной СКП;

.        Дежа.

Кондитерский цех.

Приложение 3

Рыба тушеная по-крестьянски.

Приложение 4

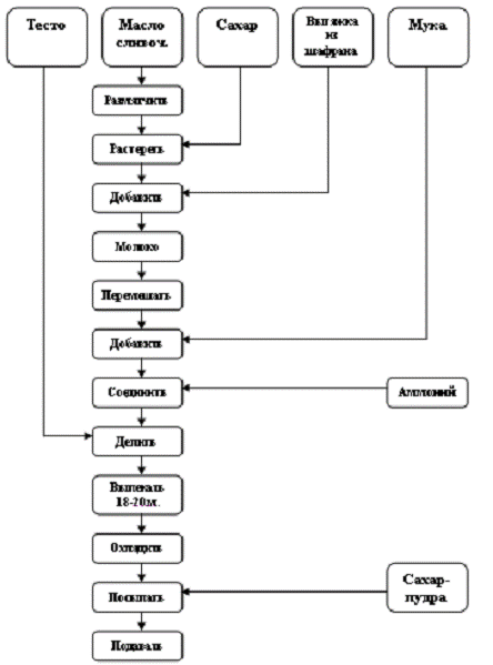
Схема приготовления «Шакер-Лукум»

Похожие работы на - Русская национальная кухня

 

Не нашли материал для своей работы?
Поможем написать уникальную работу
Без плагиата!
Без нейросетей!