Разработка и создание программного продукта 'Автоматизация комплекса задач бухгалтера по работе с поставщиками ООО 'Строй Дизайн проект'

  • Вид работы:
    Дипломная (ВКР)
  • Предмет:
    Информационное обеспечение, программирование
  • Язык:
    Русский
    ,
    Формат файла:
    MS Word
    207,12 Кб
  • Опубликовано:
    2013-12-22
Вы можете узнать стоимость помощи в написании студенческой работы.
Помощь в написании работы, которую точно примут!

Разработка и создание программного продукта 'Автоматизация комплекса задач бухгалтера по работе с поставщиками ООО 'Строй Дизайн проект'

Содержание

ВВЕДЕНИЕ

Глава 1. Описание и цели компании ООО «Строй Дизайн Проект»

.1 Задачи учета расчетов с поставщиками

.2 Особенности деятельности организации и исследования нормативной базы

.3 Организация материально-технического снабжения производственными запасами

Глава 2. Моделирование и проектирование алгоритмов справочно-информационной системы учета и контроля поставок на предприятие

.1 Анализ представления моделей данных

.1.1 Выбор логической модели данных

.1.2 Выбор концептуальной модели

.1.3 Процесс моделирования

.1.4 Построение логической модели

.2 Выбор метода проектирования АСИС

.2.1 Анализ алгоритмов работы с базой данных

.2.2 Проектирование алгоритмов расчёта задолженности по оплате поставок и определения оптимальной заявки

.3 Анализ и выбор программных средств разработки АСИС

.3.1 Описание общей структуры АСИС

.3.2 Описание программы

.3.3 Работа с режимами АСИС

Глава 3. Расчет показателей экономической эффективности

.1 Внутренний эффект

.1.1 Расчет капитальных затрат

.1.2 Расчет эксплуатационных затрат по базовому периоду

.1.3 Расчет эксплуатационных затрат по предполагаемому варианту реализации работы бухгалтера с поставщиками

.1.4 Расчет показателей внутреннего экономического эффекта

.2 Внешний экономический эффект

.3 Безопасность жизнедеятельности и информационная безопасность

Заключение

СПИСОК ЛИТЕРАТУРЫ

ПРИЛОЖЕНИЯ

 

ВВЕДЕНИЕ


В настоящее время, с переходом экономики к рыночным отношениям, повышается самостоятельность предприятий, их экономическая и юридическая ответственность. Резко возрастает значения финансовой устойчивости субъектов хозяйствования. Все это значительно увеличивает роль анализа их финансового состояния: наличия, размещения и использования денежных средств.

Результаты такого анализа нужны, прежде всего, собственникам, а также кредиторам, инвесторам, поставщикам, менеджерам и налоговым службам. В данной работе проводится финансовый анализ предприятия именно с точки зрения собственников предприятия, т. е. Для внутреннего использования и оперативного управления финансами.

Целью дипломной работы является - разработка и создание программного продукта “Автоматизация комплекса задач бухгалтера работы с поставщиками ООО Строй Дизайн проект”. Данное программное обеспечение предназначено для контроля, учета, автоматизации и систематизации информации о поставках различного вида продукции на предприятии ООО «СДП», занимающимся основным видом деятельности: лесозаготовка; лесопиление; деревообработка.

Разрабатываемый программный продукт должен обеспечивать создание информационной базы об осуществленных поставках на предприятие, а также осуществлять создание следующих документов:

1 бланк договора предприятия заказчика с фирмой-поставщиком (с указанием наименования и юридических адресов сторон, участвующих в договоре, ассортимента продукции для поставок, ее количества, предположительной стоимости, условия и сроки действия договора);

2 заявку на поставку необходимой продукции (указывается количество, наименование, номенклатура, сроки поставки, сумма поставки);

3 заказ на поставку.

Коммерческая версия программного продукта позволит производить:

4 более полный контроль и организацию учета о поставках на предприятие;

5 автоматизировать процесс оформления поставок на предприятие;

6 уменьшит временные затраты на оформление документов, связанных с поставками;

7 вычислять задолженность по оплате осуществленных поставок на указанный период;

8 обеспечить пользователя системой помощи, как по понятиям предметной области, так и по пользованию программным продуктом.

Разрабатываемый автоматизированная система должна будет реализовать следующие функции:

1. Обеспечение ввода данных о поставках на предприятие;

2. Анализ введенной информации;

3. Подсчет задолженности предприятия за осуществленные поставки;

4. Определять оптимальный счет-фактуру с точки зрения “количество-цена”;

5. Производит печать документации, связанной с организацией поставок (бланк договора, заказа, заявки).

Глава 1. Описание и цели компании ООО «Строй Дизайн Проект»


1.1 Задачи учета расчетов с поставщиками


В процессе осуществления производственно-финансовой деятельности различные предприятия и организации вступают во взаимоотношения с другими хозяйствами, бюджетом, внебюджетными фондами, физическими лицами и др. Эти расчеты могут выступать как в безналичной форме, так и наличными. Посредниками безналичных расчетов являются банки, которые созданы для аккумулирования денежных средств и эффективного их размещения на условиях возвратности. платности и срочности. Наличные расчеты производятся посредством организованных касс на предприятии.

Основными задачами учета расчетных операций являются:

обеспечение контроля за правильностью оформления договоров и иных документов, регулирующих и регламентирующих взаимоотношения между предприятиями, организациями, учреждениями, физическими лицами;

обеспечение контроля за правильностью соблюдения форм расчетов между субъектами рынка;

правильное отражение операций в первичных документах и регистрах синтетического и аналитического учета по расчетным операциям;

своевременное выполнение расчетов с организациями, предприятиями, учреждениями и физическими лицами;

ликвидация просроченных задолженностей и недопущение задолженностей с истекшими сроками исковой давности.

Методологические основы организации учета расчетов с поставщиками устанавливают правила документального оформления приема, хранения, отпуска товаров и отражения товарных операций в бухгалтерском учете и отчетности, являются элементом системы нормативного регулирования бухгалтерского учета товароматериальных ценностей.

Разрабатываемый программный продукт должен обеспечивать создание информационной базы об осуществленных поставках на предприятие, а также осуществлять создание следующих документов :

1 бланк договора предприятия заказчика с фирмой-поставщиком (с указанием наименования и юридических адресов сторон, участвующих в договоре, ассортимента продукции для поставок, ее количества, предположительной стоимости, условия и сроки действия договора);

2 заявку на поставку необходимой продукции (указывается количество, наименование, номенклатура, сроки поставки, сумма поставки);

3 заказ на поставку.

Коммерческая версия программного продукта позволит производить:

4 более полный контроль и организацию учета о поставках на предприятие;

5 автоматизировать процесс оформления поставок на предприятие;

6 уменьшит временные затраты на оформление документов, связанных с поставками;

7 вычислять задолженность по оплате осуществленных поставок на указанный период;

8 обеспечить пользователя системой помощи как по понятиям предметной области, так и по пользованию программным продуктом.

Разрабатываемый автоматизированная система должна будет реализовать следующие функции:

1. Обеспечение ввода данных о поставках на предприятие;

2. Анализ введенной информации;

3. Подсчет задолженности предприятия за осуществленные поставки;

4. Определять оптимальный счет-фактуру с точки зрения “количество-цена”;

5. Производит печать документации, связанной с организацией поставок (бланк договора, заказа, заявки).

1.2 Особенности деятельности организации и исследования нормативной базы


Общество с ограниченной ответственностью “Строй Дизайн Проект” создано на основе объединения средств его учредителей с целью содействия активизации связей российской экономики с мировым хозяйством в соответствии с Гражданским кодексом РФ, Федеральным законом «Об обществах с ограниченной ответственностью» 26 апреля 1999 года.

Учредителями ООО «Строй Дизайн Проект» являются юридические лица:

Юридический адрес объединения: г.СПБ, В.О, 22-линия, д.5-7

Цель создания - осуществление рыночных взаимоотношений и получение прибыли на основе удовлетворения потребностей граждан, юридических лиц в производимой продукции и товарах, выполняемых работах и оказываемых услугах в сферах, определяемых предметом деятельности.

Общество с ограниченной ответственностью «Строй Дизайн Проект» является юридическим лицом с момента государственной регистрации, имеет самостоятельный баланс, расчетный счет в банковском учреждении, а также является самостоятельным субъектом хозяйственной деятельности, выступает от своего имени истцом и ответчиком в суде.

Основными видами деятельности, осуществляемыми обществом с ограниченной ответственностью «Строй Дизайн Проект» в настоящем, являются:

лесозаготовка;

лесопиление;

деревообработка.

Конечной продукцией являются пиломатериалы, которые предприятие реализует как на внутреннем рынке, так и на внешнем.

Структура управления ООО состоит из нескольких групп. Во главе общества стоит генеральный директор, которому подчиняется директор по коммерческой деятельности и главный бухгалтер, а также группа экспедирования и группа агентирования, состоящая из нескольких специалистов.

Бухгалтерский учет полностью осуществляется главным бухгалтером, который также выполняет функции кассира.

1.3 Организация материально-технического снабжения производственными запасами


Для бесперебойного функционирования производства необходимо хорошо налаженное материально-техническое обеспечение, которое на предприятиях осуществляется через органы материально-технического снабжения.

Главной задачей органов снабжения предприятия является своевременное и оптимальное обеспечение производства необходимыми материальными ресурсами соответствующей комплектности и качества.

Решая эту задачу, органы снабжения должны изучать и учитывать спрос и предложение на все потребляемые предприятием материальные ресурсы, уровень и изменение цен на них и на услуги посреднических организаций, выбирать наиболее экономичную форму товародвижения, оптимизировать запасы, снижать транспортно-заготовительные и складские расходы.

Содержание функций органов снабжения предприятия включает три направления.

. Планирование, которое предполагает:

изучение внешней и внутренней среды предприятия, а также рынка отдельных товаров;

прогнозирование и определение потребности всех видов материальных ресурсов, планирование оптимальных хозяйственных связей;

оптимизацию производственных запасов;

планирование потребности материалов и установление их лимита на отпуск цехам;

оперативное планирование снабжения.

. Организация, которая включает:

сбор информации о потребной продукции, участие в ярмарках, выставках-продажах, аукционах и т. п.;

анализ всех источников удовлетворения потребности в материальных ресурсах с целью выбора наиболее оптимального;

заключение с поставщиками хозяйственных договоров на поставку продукции;

получение и организацию завоза реальных ресурсов;

организацию складского хозяйства, входящего в состав органов снабжения;

обеспечение цехов, участков, рабочих мест необходимыми материальными ресурсами;

. Контроль и координация работы, в состав которых входят:

контроль за выполнением договорных обязательств поставщиков, выполнение ими сроков поставки продукции;

контроль за расходованием материальных ресурсов в производстве;

входной контроль за качеством и комплектностью поступающих материальных ресурсов;

контроль за производственными запасами;

выдвижение претензий поставщикам и транспортным организациям;

анализ действенности снабженческой службы, разработка мероприятий по координации снабженческой деятельностью и повышение её эффективности.

В условиях рынка у предприятий возникает право выбора поставщика, а значит, и право закупки более эффективных материальных ресурсов. Это заставляет снабженческий персонал предприятия внимательно изучать качественные характеристики продукции, поставляемой различными поставщиками.

Критериями выбора поставщика в ООО "Строй Дизайн Проект" являются надежность поставки, возможность выбора способа доставки, время на осуществление заказа, возможность предоставления кредита, уровень сервиса и другое. Причем соотношение значимости отдельных критериев с течением временем может меняться.

Организационное построение, характер и методы работы служб снабжения на предприятиях отмечаются своеобразием. В зависимости от объемов, типов и специализации производства, материалоемкости продукции, и территориального размещения предприятия складываются различные условия, требующие соответствующего разграничения функций и выбора типа структуры органов снабжения. На небольших предприятиях, потребляющих малые объемы материальных ресурсов в ограниченной номенклатуре, функции снабжения возлагаются на небольшие группы или отдельных работников хозяйственного отдела предприятия. Так, например, в ООО "Строй Дизайн Проект" функции снабжения возложены на заместителя директора.

На большинстве средних и крупных предприятий эту функцию выполняют специальные отделы материально-технического снабжения, которые построены по функциональному или материальному признаку. В первом случае каждая функция снабжения (планирование, заготовка, хранение, отпуск материалов) выполняется отдельной группой работников. При построении снабженческих органов по материальному признаку определенные группы работников выполняют все функции снабжения по конкретному виду материалов.

Характерный тип структуры службы снабжения - смешанный (рис. 1), когда товарные отделы, группы, бюро специализированы на снабжении конкретными видами сырья, материалов, оборудования. Однако наряду с товарными в состав отдела снабжения входят функциональные подразделения: плановое, диспетчерское.

Смешанный тип структуры отдела снабжения - наиболее рациональный метод строения, который способствует повышению ответственности работников, улучшению материально-техническому обеспечению производства.

Плановое бюро (группа) выполняет функции по анализу окружающей среды и рыночным исследованиям, определению потребности в материальных ресурсах, оптимизации рыночного поведения по наиболее выгодному обеспечению, формированию нормативной базы, разработке планов снабжения и анализу их выполнения, осуществляет контроль, за выполнением поставщиками договорных обязательств.

Рис. 1. Организационная структура отдела материально технического снабжения (смешанный тип) [21, С. 259]

Товарное бюро (группа) выполняет комплекс планово-оперативных функций по обеспечению производства конкретными видами материальных ресурсов: планированию, учету, завозу, хранению и отпуску материала в производство, т.е. регулирует работу материальных складов.

Диспетчерское бюро (группа) выполняет оперативное регулирование и контроль за выполнением плана снабжения предприятия и цехов сырьем и материалами; устраняет неполадки, возникающие в ходе снабжения производства; контролирует и регулирует ход поставок материалов на предприятие.

На предприятиях деревообработки служба снабжения кроме отдела материально-технического снабжения включает и отдел внешней кооперации (или бюро, группу), который может входить в состав отдел материально технического снабжения.

Отделы (бюро, группы) внешней кооперации обеспечивают производство полуфабрикатами (заготовками, деталями, узлами). Они также могут строиться по функциональному или товарному признаку.

Для крупных предприятий (объединений), состоящих из ряда филиалов, наиболее приемлем тип структуры, представленный на рис. 2.

Особенностью этого типа структуры является то, что подразделения имеют свои службы снабжения с функциями по планированию и оперативному регулированию снабжения производственных цехов и участков материальными ресурсами, а также по контролю за их исполнением.

Формирование нормативной базы, прогнозирование и разработка планов материально-технического снабжения, установление хозяйственных связей, и координация работы служб снабжения, входящих в предприятие, сконцентрированы на базе службы снабжения предприятия. Взаимодействие подразделений службы снабжения предприятия осуществляется на основе функциональных связей, а не административного подчинения.

Одним из звеньев организации материально-технического снабжения является складское хозяйство, основная задача которого заключается в приеме и хранении материалов, их подготовке к производственному потреблению, непосредственном снабжении цехов необходимыми материальными ресурсами. Склады в зависимости от связи с производственным процессом подразделяются на материальные, производственные, сбытовые.

Рис. 2. Схема организационной структуры службы снабжения [21, С. 260]

Принятые материалы хранятся на складах по номенклатурным группам; сортам, размерам, нумеруются с указанием индексов материалов.

Завоз материалов и работа складов организуются на основе оперативно-заготовительных планов.

Поставки материальных ресурсов на предприятие осуществляются через хозяйственные связи. Хозяйственные связи представляют собой совокупность экономических, организационных и правовых взаимоотношений, которые возникают между поставщиками и потребителями средств производства. Рациональная система хозяйственных связей предполагает минимизацию издержек производства и обращения, полное соответствие количества, качества и ассортимента поставляемой продукции потребностям производства, своевременность и комплектность ее поступления.

Хозяйственные связи между предприятиями могут быть прямыми и опосредованными (косвенными), длительными, и краткосрочными.

Прямые представляют собой связи, при которых отношения по поставкам продукции устанавливаются между предприятиями-изготовителями и предприятиями-поставщиками прямо, непосредственно.

Опосредованными считаются связи, когда между этими предприятиями имеется хотя бы один посредник. Поставки продукции потребителю могут осуществляться смешанным путем, т.е. как напрямую, так и через посредников (дистрибьюторов, джобберов, агентов, брокеров) (рис. 3).

Дистрибьюторы и джобберы - это фирмы, осуществляющие сбыт на основе оптовых закупок у крупных промышленных предприятий - производителей готовой продукции. Дистрибьюторы в отличие от джобберов - относительно крупные фирмы, располагающие собственными складами и устанавливающие длительные контрактные отношения с промышленными предприятиями. Джобберы, напротив, скупают отдельные крупные партии товаров для быстрой перепродажи.

Рис. 3. Схемы хозяйственных связей МТС [21, С. 261]

Агенты и брокеры - это фирмы или отдельные предприниматели, осуществляющие сбыт продукции промышленного предприятия на основе комиссионного вознаграждения.

Прямые хозяйственные связи для предприятий являются наиболее экономичными и прогрессивными по сравнению с косвенными, так как они, исключая посредников, уменьшают издержки обращения, документооборот, укрепляют взаимоотношения между поставщиками и потребителями. Поставки продукции становятся более регулярными и стабильными.

Опосредованные хозяйственные связи менее экономичны. Они требуют дополнительных затрат на покрытие расходов деятельности посредников между предприятиями-потребителями и предприятиями-изготовителями.

Потребность в косвенных связях объясняется тем, что прямые связи выгодны и целесообразны в условиях потребления материальных ресурсов в крупных масштабах. Если же предприятия потребляют сырье и материалы в незначительных количествах, не достигающих транзитной формы отгрузки, то, чтобы не создавать на предприятиях излишние запасы материальных ценностей, целесообразны связи и через услуги посредников.

Как прямые, так и опосредованные связи могут носить длительный и краткосрочный характер. Длительные хозяйственные связи - прогрессивная форма материально-технического снабжения. В этом случае предприятия имеют возможность развивать на долгосрочной основе сотрудничество по совершенствованию выпускаемой продукции, снижению ее материалоемкости, доведению до мировых стандартов.

В ООО "Строй Дизайн Проект" применяются прямые связи с поставщиками.

С классификацией связей на прямые и косвенные тесно связано деление их по формам организации поставок продукции. С этой точки зрения различают транзитную и складскую формы поставок.

При транзитной форме снабжения материальные ресурсы перемещаются от поставщика к потребителю прямо, минуя промежуточные базы и склады посреднических организаций. Кроме того, предприятие, получая материал непосредственно от поставщика, ускоряет доставку и сокращает транспортно-заготовительные расходы. Однако ее использование ограничено транзитными нормами отпуска, меньше которых поставщик не принимает к исполнению. Использование этой формы снабжения для материалов с небольшой потребностью приводит к увеличению запасов и связанных с этим расходов.

При складской форме материальные ресурсы завозятся на склады и базы посреднических организаций, а затем с них отгружаются непосредственно потребителям.

Транзитную форму целесообразно применять в тех случаях, когда потребителям требуются материальные ресурсы в больших количествах, что дает возможность отгружать их полногрузными вагонами или другими средствами транспорта.

При транзитной форме завоза значительно снижаются издержки, и повышается скорость обращения, улучшается использование транспортных средств.

В ООО "Строй Дизайн Проект" осуществляется складская форма. Данная форма позволяет предприятию заказывать необходимые материалы в количествах меньше установленной транзитной нормы, под которой понимается минимально допустимое общее количество продукции, отгружаемое предприятием изготовителем потребителю по одному заказу.

При складской форме снабжения продукция со складов посреднических организаций может завозиться малыми партиями и с большей частотой, что способствует сокращению запасов материальных ресурсов у потребителей. Однако в этом случае последние несут дополнительные расходы за складскую переработку, хранение и транспортировку с баз посреднических организаций.

Важные этапы в организации материально-технического снабжения промышленности - специфицирование ресурсов и заключение хозяйственных договоров по поставкам продукции.

Под специфицированием ресурсов понимается расшифровка укрупненной номенклатуры по конкретным видам, маркам, профилям, сортам, типам, размерам и прочим признакам. От того, насколько правильно составлена спецификация материальных ресурсов, во многом зависит материальное обеспечение производства. Если в спецификации допущена неточность, то это может привести к тому, что фактические поставки не будут соответствовать действительной потребности. Тем самым предприятие будет поставлено под угрозу невыполнения производственной программы и сбыта своей продукции. Поставляется продукция по договорам, которые служат документом, определяющим права и обязанности сторон (см. Приложение).

В договорах указываются наименование продукции, количество, ассортимент, комплектность, качество и сортность продукции с указанием стандартов и технических условий, требования к упаковке и таре, сроки поставки продукции, общий срок действия договора, цена на поставляемую продукцию и общая ее стоимость, условия оплаты, предусматривается ответственность сторон за соблюдение условий договоров. После заключения договоров отделы снабжения предприятий должны обеспечить своевременное и комплектное получение материалов, их количественную и качественную приемку, правильное хранение на складах предприятия. Оперативная работа по завозу материалов осуществляется на основе месячных планов, в которых указываются календарные сроки и объемы поставок по важнейшим видам материальных ресурсов. Копии таких планов передаются на соответствующие склады и используются ими для организации подготовительных работ.

Существует два варианта организации завоза материальных ресурсов: самовывоз и централизованная доставка.

Самовывоз характеризуется отсутствием единого органа, обеспечивающего оптимальное использование транспорта. Предприятие самостоятельно договаривается с транспортными организациями, не предъявляет жестких требований к типам используемого транспорта - главное вывезти материальные ресурсы. При этом применяются исторически сложившиеся технологические процессы грузопереработки, как правило, не согласованные между собой. Отсутствует необходимость использования строго определенных видов тары, часто отсутствуют условия для беспрепятственного подъезда транспорта, быстрой разгрузки и приемки материальных ресурсов.

В ООО "СДП" осуществляется централизованной доставкой. Предприятием разработаны схемы завоза продукции, определены рациональные размеры партий поставок и частота завоза; разработаны оптимальные маршруты и графики завоза продукции.

Централизованная доставка материальных ресурсов позволяет ООО "СДП":

повысить степень использования транспорта и складских площадей;

оптимизировать товарные запасы, как у производителя, так и у потребителя продукции;

повысить качество и уровень материально-технического обеспечения производства;

оптимизировать размеры партии поставок продукции.

Обеспечение материальными ресурсами производственных цехов, участков и других подразделений предприятия предполагает выполнение следующих функций:

установление количественных и качественных заданий по снабжению (лимитирование);

подготовка материальных ресурсов к производственному потреблению;

отпуск и доставку материальных ресурсов со склада службы снабжения на место ее непосредственного потребления или на склад цеха, участка;

оперативное регулирование снабжения;

учет и контроль за использованием материальных ресурсов в подразделениях предприятия.

Снабжение ООО "СДП" материалами осуществляется в полном соответствии с установленными лимитами и конкретными особенностями производства. Последние учитываются при разработке графиков подач, на основе которых материалы доставляются в цех. Лимит устанавливается исходя из производственной программы цеха и специфицированных норм расхода.

Служба снабжения отвечает за своевременную и качественную подготовку материальных ресурсов к производственному потреблению, для чего выполняет работы по распаковке, расконсервации, комплектовке, которые согласовываются с технологической службой предприятия.

Целенаправленный и экономный расход материальных ресурсов в цехах находится под постоянным контролем службы снабжения и периодически проверяется путем ревизии материального учета. По результатам проверки принимаются конкретные меры по устранению вскрытых недостатков.

Работа органов материально-технического обеспечения прямо или косвенно влияет на уровень основных технико-экономических показателей предприятия.

К числу показателей материально-технического снабжения в ООО "СДП" относятся количественные и качественные показатели плана завоза материальных ресурсов (номенклатура, количество и стоимость материальных ресурсов); транспортно-заготовительные расходы (стоимость перевозки материалов - расходы на доставку материалов до склада предприятия; наценки снабженческих и сбытовых организаций; расходы на тару); расходы на хранение, выдачу в производство и отгрузку потребителю материальных ресурсов; административно-хозяйственные расходы (расходы на содержание аппарата отдела материально-технического снабжения).

Основанием для положительной оценки деятельности органов материально-технического обеспечения служат: отсутствие перебоев в снабжении производства, сверхнормативных запасов и неликвидов, своевременное заключение договоров, снижение снабженческих затрат и т.д.

Своевременное обеспечение производства материальными ресурсами зависит от величины и комплектности производственных запасов на складах предприятия.

Производственные запасы - это средства производства, поступившие на склады предприятия, но еще не вовлеченные в производственный процесс. Создание таких запасов позволяет обеспечивать отпуск материалов в цехи и на рабочие места в соответствии с требованиями технологического процесса. Следует отметить, что на создание запасов отвлекается значительное количество материальных ресурсов.

Уменьшение запасов сокращает расходы по их содержанию, снижает издержки, ускоряет оборачиваемость оборотных средств, что, в конечном счете, повышает прибыль и рентабельность производства. Поэтому очень важно оптимизировать величину запасов.

Управление производственными запасами на предприятии предполагает выполнение следующих функций:

разработку норм запасов по всей номенклатуре потребляемых предприятием материалов;

правильное размещение запасов на складах предприятия;

организацию действенного оперативного контроля за уровнем запасов и принятие необходимых мер для поддержания нормального их состояния;

создание необходимой материальной базы для размещения запасов и обеспечения количественной и качественной их сохранности.

Глава 2. Моделирование и проектирование алгоритмов справочно-информационной системы учета и контроля поставок на предприятие


.1 Анализ представления моделей данных

Для эффективного функционирования разрабатываемой АСИС “Учет поставок” будет разработана СУБД . Поэтому ниже рассмотрены логические и концептуальные модели данных.

2.1.1 Выбор логической модели данных

Иерархическая модель данных.

Иерархическая модель данных представляет собой иерархию в виде дерева. Данная модель данных базируется на сегменте, который представляет собой совокупность полей, характеризующих данный сегмент. Сегменты различаются по типу, а каждый тип характеризуется фиксированной длиной и конкретным разбиением на поля данных. Два связанных сегмента, расположенных на смежных уровнях называются исходным (более высокого уровня) и порожденным (более низкого). Иерархическая запись - система взаимосвязанных сегментов, в которой каждый порожденный сегмент представлен столько раз, сколько необходимо для полного раскрытия данного сегмента. В иерархической структуре есть сегмент, который не имеет исходного и называется головным или корневым. В этом сегменте обычно располагается идентификатор объекта, свойства которого раскрываются в сегментах второго и более низких уровней иерархии.

Для реализации данной модели на физическом уровне используется ряд стандартных методов размещения данных на запоминающих устройствах, которые могут размещать сегменты следующими иерархическими способами доступа: последовательный, индексно-последовательный, прямой, индексно-прямой. В соответствии со способами размещения сегментов устанавливается порядок доступа к ним. Установленный порядок доступа к сегментам обуславливает процедурность языка запросов и требует от пользователя знания путей доступа к данным, проходящим по ветвям дерева иерархической записи. Что является одним из недостатков данной модели. В качестве других недостатков можно отметить следующие:

Сложность реализации “многие ко многим”, требующая избыточности данных на физическом уровне, что приведет к нежелательному и не оправданному увеличению БД;

требование повышенной корректности к операции удаления, поскольку удаление исходного сегмента влечет за собой удаление порожденных;

доступ к любому порожденному сегменту возможен только через исходный, что увеличивает время ответа на запрос к БД.

В связи с тем, что иерархическая модель обладает большим количеством недостатков она не будет применяться для моделирования разрабатываемой АСИС.

Сетевая модель данных.

Сеть - более общая структура в сравнении с иерархией. Узлами сети являются отдельные экземпляры записи. Узлы записи являются единицей доступа к БД. Поскольку отдельный узел может иметь несколько непосредственно старших узлов, так же, как и несколько непосредственно подчиненных, то данная структура обеспечивает прямое представление отношения “многие ко многим”. Для связи между записями-узлами существует связующая запись, все экземпляры которой помещаются в цепочку для связи двух экземпляров.

Основной конструкцией сетевой модели данных является набор. Для каждого типа набора, определяемого в схеме, должен быть указан определенный тип записи владельца набора, а так же произвольное число типов записи членов набора. Каждый экземпляр набора состоит из одного экземпляра-владельца и одного или более экземпляров записей-членов.

Каждый экземпляр записи-набора представляет иерархические связи между экземпляром записи-владельца и соответствующими экземплярами записей-членов. Это является следствием того ограничения, что ни один экземпляр записи-члена из набора не может принадлежать более, чем одному экземпляру набора. Способ, которым каждый экземпляр записи владельца связывается с соответствующими экземплярами записей-членов, определяется в схеме сети. Одним из способов организации таких связей является установление цепочки указателей, выходящих из экземпляра записи-владельца, проходящих через все экземпляры записей-членов и возвращающихся обратно к экземпляру записи-владельца, что обеспечивает высокую скорость обработки запросов.

Главный недостаток сетевой модели заключается в сложности структур памяти. Пользователь должен знать, какие цепочки существуют и какие отсутствуют. В результате язык запросов процедурный и требует программистских навыков.

Реляционная модель данных.

Реляционная модель - множественное отношение которое представляет собой подмножество декартова произведения списка доменов . Домен - это множество значений, из которого извлекаются значения для данного атрибута. Другими словами в основе реляционной модели лежат простые таблицы, которые удовлетворяют определенным ограничениям, а потому могут рассматриваться как математические отношения. Строки таких таблиц называются кортежами, имена столбцов - атрибутами. Следует отметить, что все кортежи различны, а порядок столбцов произволен, чем упрощается процесс обработки кортежей. В отношении (таблице) выделяется несколько атрибутов, однозначно идентифицирующих кортежи и называемых ключами.

Особенность реляционной модели заключается в том, что в отличии от сетевой и иерархической моделей реальные объекты и взаимосвязи между ними представляются в базе данных единообразно в виде нормализованных отношений.

Основной недостаток реляционной модели данных связывается с низкой производительностью реляционной СУБД. Но разработка современных СУБД таких как, ORACLE, InterBase, Acsses и др. позволило преодолеть и этот недостаток.

Достоинства реляционной модели можно разделить на две группы:

достоинства для пользователя:

реляционная БД представляет собой набор таблиц, с которыми пользователь привык работать;

не нужно помнить пути доступа к данным и строить алгоритмы и процедуры обработки своего запроса;

реляционные языки легки для изучения и освоения, в то время как языки общения с иерархической и сетевой моделями предназначены для программистов и мало пригодны для пользователей;

достоинства обработки данных реляционной БД:

связность. Реляционное представление дает ясную картину взаимосвязей атрибутов из различных отношений;

точность. Направленные связи в реляционной БД отсутствуют. Отношения по своей природе обладают более точным смыслом и поддаются манипулированию с использованием таких средств, как алгебра и исчисление отношений , обеспечивающих наглядность и гибкость модели данных;

гибкость. Операции проекции и объединения позволяют разрезать и склеивать отношения, так что программист может получать разнообразные файлы в нужной форме;

секретность. Контроль секретности упрощается. Для каждого отношения имеется возможность задания правомерности доступа, засекреченные показатели можно выделить в отдельные отношения с проверкой прав доступа.

Простота внедрения. Физическое размещение однородных (табличных) файлов намного проще, чем размещение иерархических и сетевых структур.

Независимость данных. БД должна допускать возможность расширения, т.е. добавления новых атрибутов и отношений.

Вывод: поскольку среди перечисленных логических моделей данных реляционная обладает значительными преимуществами и малыми недостатками, то она и будет взята в основу для построения СУБД.

2.1.2 Выбор концептуальной модели

Для выбора концептуальной модели данных рассмотрим три их разновидности:

Семантическая модель;

Фреймы;

Модель “сущность-связь”.

Семантическая модель основывается на построении семантической сети. Под семантической сетью понимают ориентированный граф, состоящий из помеченных вершин и дуг и задающий объекты и отношения предметной области. Семантические сети обладают рядом достоинств, а именно:

Описание объектов предметной области происходит естественным языком;

Все записи, поступающие в БД накапливаются в относительно однородной структуре.

Но несмотря на эти преимущества, семантическая модель данных обладает рядом недостатков, один из которых и наиболее существенный, заключается в том, что построение реляционной модели данных на основе семантических сетей затруднено.

Фреймы выражаются структурами данных с привязанными процедурами обработки этих данных. Фреймы могут быть следующих видов: событийные, характеристики, логические предикаты. Использование фреймовой модели так же нецелесообразно, поскольку данная модель не отражает типы связей в реляционной модели данных.

Модель “сущность-связь” описывается в терминах сущность, связь, значение. Сущность - понятие которое может быть идентифицировано. Связь - соединение сущностей. Для представления связей и сущностей введен специальный метод: ER-диаграма . Различаются сущности трех основных классов: стержневые, ассоциативные и характеристические. Стержневая сущность - это независимая сущность (ей свойственно независимое существование). Ассоциативная сущность или ассоциация рассматривается как связь между двумя или более сущностями типа "многие -ко- многим" или подобные им. Характеристическая сущность (или характеристика) представляет собой сущность, единственная цель которой, в рамках рассматриваемой предметной области, состоит в описании или уточнении некоторой другой сущности. ER-диаграма - графическое представление взаимосвязей сущностей. Каждое множество сущностей представляется прямоугольником, а множество связей - ромбом. Связи могут быть трех типов: “один к одному”, “один ко многим”, “многие ко многим”. данные типы связи присущи реляционной модели, как и сущности, которым в реляционной модели соответствуют таблицы.

Вывод: в связи с тем, что модель “сущность-связь” наиболее близка по принципам организации к реляционной модели и реализация последней на основе первой наиболее удобна, то в качестве концептуальной модели выбрана модель “сущность-связь”.

2.1.3 Процесс моделирования

Выделение сущностей.

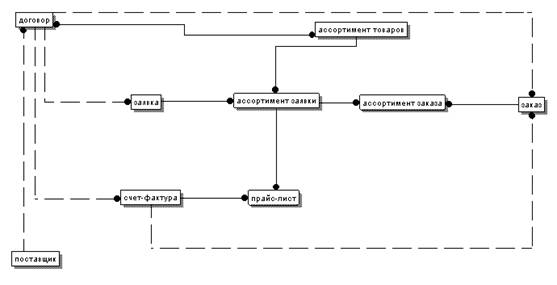
Сущность “поставщик” является стержневой сущностью разрабатываемой модели. С поставщиком заключается договор, на основании которого ведется вся остальная деятельность предприятии по поставкам, отправление заявки поставщикам, получение от них счета-фактуры, отправление заказа на поставку, получение товара, оплата поставки. В качестве ключа для данной сущности вводится атрибут № Поставщика.

Все сущности , их атрибуты и ключи представлены в табл. 2.1.

Таблица 2.1

Название сущности

Атрибут

Ключ

Договор

№Договора, дата договора, сумма договора, срок действия.

№Договора

Поставщик

№Поставщика, наименование поставщика, адрес, телефон.

№Поставщика

Ассортимент товаров

№Товара, наименование товара.

№Товара

Заявка

№Заявки, ассортимент заявки, номер договора, дата заявки.

№Заявки

Заказ

№Заказа, №Договора, ассортимент заказа, дата заказа, номер счета.

№Заказа

Счет-фактура

№Счета, ассортимент счета, цена за единицу товара, сумма счета.

№Счета


Выделение связей между сущностями

Выделение связей между сущностями осуществляется на основании анализа предметной области. Все выделенные связи представлены на рис.2.1

Рис 2.1. Связи между сущностями

2.1.4 Построение логической модели

Выполнив анализ сущностей и связей меду ними построим логическую модель, в виде отношений (таблица 2.2)

Таблица 2.2

Название сущности

Атрибут

Ключ

Договор

№Договора, дата договора, сумма договора, срок действия.

№Договора

Поставщик

№Поставщика, наименование поставщика, адрес, телефон.

№Поставщика

Ассортимент товаров

№Товара, наименование товара.

№Товара

Заявка

№Заявки, номер договора, дата заявки.

№Заявки

Заявка

№Заявки, №товара, количество.

№Заявки, №Товара

Ассортимент заявки

№Заказа, №Договора, дата заказа, номер счета.

№Заказа

Ассортимент заказа

№Заказа, №Заявки, №товара.

№Заказа, №Заявки, №товара.

Счет-фактура

№Счета, сумма счета.

№Счета

Цены поставщика

№Счета, №Заявки, №Товара.

№Счета, №Заявки, №Товара.

Для построения логической модели данных использовалось case - средство ER-Win, которое позволяет проектировать реляционные модели данных как на физическом уровне (ER-диаграмы), так и на физическом (проектирование таблиц БД).

Логическая модель данных представлена в виде ER-диаграмы на рис. 2.2.

Рис 2.2 ER-диаграмма модели данных АСИС “Учет поставок”

Проектирование алгоритмов справочно-информационной системы учета и контроля поставок на предприятие.

Алгоритмизация в самом общем виде может быть определена как процесс направленного действия проектировщика (группы проектировщиков), необходимый для выработки алгоритмов, достаточных для реализации создаваемого объекта (системы), удовлетворяющего заданным требованиям .Завершающим этапом алгоритмизации является выпуск набора алгоритмов, отображающий решения, принятые проектировщиком, в форме, необходимой для производства объекта (системы). При проектировании системы я использовал три класса алгоритмов:

Алгоритмы, связанные с проектированием АСИС;

Алгоритмы реляционной алгебры, необходимые для работы с БД;

Алгоритмы расчета необходимых показателей (вычисление задолженности предприятия по оплате поставок, определение оптимального счета-фактуры).

2.2 Выбор метода проектирования АСИС

поставщик модель база данных

Метод - это последовательный процесс создания моделей, которые описывают вполне определёнными средствами различные стороны разрабатываемой программной системы . Методы важны по нескольким причинам. Во-первых , они упорядочивают процесс создания сложных программных систем. Во-вторых , они позволяют менеджерам в процессе разработки оценить степень продвижения и риск.

Обычно методы проектирования делятся на три основные группы;

Метод проектирования сверху вниз;

Метод потоков данных;

Объектно-ориентированное проектирование.

Для структурного проектирования характерна алгоритмическая декомпозиция. Следует отметить , что большинство программ написано в соответствии с этим методом. Тем не менее структурный подход не позволяет выделить абстракции и обеспечить ограничение доступа к данным; он также не предоставляет достаточных средств для организации параллелизма. Структурный метод не может обеспечить создание предельно сложных систем , и он, как правило, неэффективен в объектных и объектно-ориентированных языках программирования. Поэтому данный метод не использовался для проектирования АСИС “Учет поставок”.

В методе потоков данных программная система рассматривается как преобразователь входных потоков в выходные. Метод потоков данных с успехом применялся при решении ряда сложных задач, в частности , в системах информационного обеспечения, где существуют прямые связи между входными и выходными потоками системы и где не требуется уделять особого внимания быстродействию. Но поскольку одним из основных требований предъявляемых к проектируемой АСИС является увеличение скорости автоматизации учета поставок и уменьшение временных затрат на оформление поставок на предприятии, то применение данного метода также нецелесообразно для проектирования АСИС.

Объектно-ориентированное проектирование (object-oriented design, OOD)-это подход в основе которого лежит представление о том , что программную систему нужно проектировать как совокупность взаимодействующих друг с другом объектов, рассматривая каждый объект как экземпляр определённого класса, причём классы образуют иерархию. Объектно-ориентированный подход отражает топологию новейших языков высокого уровня , таких как Object Pascal, C++, Smalltalk и др. Модели, для проектирования которой используется вышеназванный подход проектирования присущи четыре главных элемента:

Абстрагирование;

Инкапсуляция;

Модульность;

Иерархия.

Абстрагирование позволяет выделить существенные характеристики проектируемого объекта, отличающие его от других объектов;

Инкапсуляция - процесс отделения друг от друга элементов объекта, определяющих его устройство и поведение. Она позволяет изолировать контрактные обязательства абстракции от их реализации.

Модульность - свойство системы, которая была разложена на внутренне связные, но слабо связанные между собой модули.

Иерархия - упорядочивание абстракций, расположение их по уровням.

Абстракция и инкапсуляция дополняют друг друга. Абстрагирование направлено на наблюдение поведения объекта извне, а инкапсуляция определяет четкие границы между различными абстракциями, т.е. наблюдение за поведением объекта изнутри.

Использование этих элементов проектирования и позволяет значительно увеличить производительность любой проектируемой системы.

Таким образом, для проектирования АСИС используется объектно-ориентированный подход.

2.2.1 Анализ алгоритмов работы с базой данных

Система управления разработанной БД использует реляционный подход для построения базы данных . Подобные системы основаны на реляционной модели данных, которые используются для моделирования взаимосвязей между объектами реального мира и для хранения данных об этих объектах. Применение реляционной модели данных обусловлено использованием реляционной алгебры и соответствующих алгоритмов и операций для выполнения действий над данными. Использование алгоритмов реляционной алгебры позволяет обеспечить высокую производительность работы с базой данных.

Основные операции реляционной алгебры были впервые предложены Коддом . Он доказал, что запросы, формулируемые с помощью языка исчисления могут быть сформулированы в языках реляционной алгебры и наоборот , т.е запросы представленные с помощью языка реляционной алгебры могут быть использованы для выполнения запросов к разработанной БД. Ниже приведен ряд запросов к БД:

SELECT nomer_dogovora, postav.nomer_postav, dogovor.nomer_postav,

naimen_postpostav, dogovorpostav.nomer_postav=dogovor.nomer_postav

select nomer_zajavki, zajavka.nomer_dogovora,.nomer_dogovora, naimen_post,postav.nomer_postav,.nomer_postavfrom zajavka,dogovor,postav(zajavka.nomer_dogovora=dogovor.nomer_dogovora)(postav.nomer_postav=dogovor.nomer_postav)

nomer_zakaza, zakaz.nomer_dogovora, dogovor.nomer_dogovora,_post,postav.nomer_postav, dogovor.nomer_postavzakaz, dogovor, postav(zakaz.nomer_dogovora=dogovor.nomer_dogovora)(postav.nomer_postav=dogovor.nomer_postav)

Рассмотрим четыре операции над отношениями :

Селекция;

Проекция;

Теоретико-множественное объединение;

Соединение.

Селекция (selected_on - подвергнутые селекции по) уменьшает количество строк в таблице, и ее можно представить как результат разрезания таблицы по горизонтали и удаления ненужных кортежей. Формально селекция записывается так:

selected_on [<предикат>] {синтаксис языка запросов (SQL)}

Здесь <предикат> - это логическое выражение, которое может содержать сравнения значений одних атрибутов со значениями других в том же кортеже или с константами. В результате сохраняются только строки, удовлетворяющие <предикату>.

Операция селекции соответствует программам, которые выбирают записи из файлов и печатают эти записи. Однако условия отбора могут относится только к отдельно взятым записям. Например, невозможно выбрать запись, исходя из того, что значение какого-либо ее поля равно или больше, чем значение этого поля в предыдущей записи. В действительности почти невозможно смоделировать поведение автомата с конечным числом состояний, который изменяет свое состояние для каждой записи, изменяя тем самым критерии отбора для следующей записи.

Проекция (projected_to - спроецированное на) уменьшает количество столбцов в таблице; данную операцию можно представить себе как разрезание по вертикали название операции имеет своим источником понятие проекции множества точек N-мерного пространства в пространство с меньшим количеством измерений. Например, в результате проекции множества точек плоскости (Х,У) на ось Х получается множество точек, расположенных на этой оси. К сожалению, значения проекций некоторых “точек” могут совпадать; это произойдет в том случае, когда проекция удалит столбец, входящий в ключ, так что оставшиеся части двух “укороченных” кортежей могут быть идентичными. Тогда придется удалить дубликаты и тем самым уменьшить количество строк, т.е. размер БД. Если хотя бы один из возможных ключей при выполнении проекции останется незатронутым, то дубликатов не будет.

Формально проекция записывается следующим образом:

projected_to <имя-атрибута>{, <имя-атрибута>}

Где список <имен-атрибутов> означает имена сохраняемых столбцов.

Операция проекции соответствует программе отбора несколько иного рода, чем операция селекции, а именно, она печатает определенные поля из каждой записи. Удаление дубликатов обычно достигается в результате сортировки записей по требуемым полям, после чего записи пропускаются до тех пор, пока не изменится значение поля. На практике при одном просмотре файла операция проекции обычно происходит с операцией селекции.

Теоретико-множественное объединение (union) имеет два операнда; она берет строки двух таблиц и размещает их друг за другом, формируя одну длинную таблицу. Это возможно лишь в том случае, когда обе таблицы имеют один и тот же тип, т.е. имеют совпадающие названия (имена) и типы столбцов. Такие таблицы называют “совместимыми по объединению”. Все дубликаты строк должны быть удалены из отношения-результата. Данная операция аналогична объединению множеств в алгебре, но она является дополнительной по отношению к ограничению, так как имеется возможность восстановить отношение путем объединения двух дополняющих друг друга результатов операции селекции.

Операция теоретико-множественного отношения соответствует известной операции “слияния” файлов. Если известно, что файлы не пересекаются, и если порядок записей не играет роли, то достаточно скопировать один файл в конце другого. Однако, как правило, файлы поддерживаются в порядке первичных ключей, и тогда используются простые алгоритмы слияния., считывающие поочередно записи из каждого файла в зависимости от того, в каком из файлов запись имеет ключ с меньшим значением полей, так что в новый файл записи также будут помещаться в порядке первичных ключей.

Соединение (joined_to - соединение с) имеет два операнда; она определена для любых двух таблиц. Если эти две таблицы не имеют столбцов с совпадающими именами, то соединение ведет себя, как декартово произведение, соединяя каждую строку первой таблицы поочередно с каждой строкой второй таблицы. Если имена всех столбцов этих двух таблиц совпадают, то соединение ведет себя как теоретико-множественное пересечение, и создает таблицу, состоящую из тех строк, которые встречаются в каждой из рассматриваемых двух таблиц (такая таблица может быть и пустой, аналогично пустому множеству). Если у двух таблиц-операндов совпадают лишь некоторые имена столбцов, то в результате соединения получается таблица, содержащая все имена столбцов первой таблицы, а также все те имена столбцов второй таблицы, которые не встретились в первой. Строки результата выбираются из первой таблицы, а дополнительные значения конкатенируются (присоединяются) из тех строк второй таблицы, у которых значения в общих столбцах совпадают. До некоторой степени соединения является дополнением проекции, если осуществить проекцию “исходного” отношения так, чтобы получился набор отношений, каждое из которых сохраняет первичный ключ исходного, то соединение этого отношения восстановит исходное при дополнительном условии, что каждый столбец исходного отношения встречается хотя бы в одной из проекций.

При формулировании запросов операция соединения является решающей, если в запросе используется более одного отношения. Как правило, для формирования запроса используется соединение нескольких таблиц, а затем селекция требуемых строк, и , наконец, проекция на требуемые столбцы при печати.

Операция соединения больше всего соответствует операции “селективной выборки”, при выполнении которой список ключей представлен в виде записей в файле транзакций , и требуется выбрать или записать в выходной файл соответствующие записи из основного файла. Ключи в файле транзакций могут совпадать, например, с посторонним ключом в основном файле или же с частью первичного ключа, и в этих случаях для каждой записи в файле транзакций может быть выбрано несколько записей из основного файла. Таким образом, используется соединение как обобщенное пересечение .

Алгоритмы, которые выполняют вышеперечисленные операции, реализуются на уровне системы управления базой данных. Их содержание формируется на основе определений этих операций. Для их реализации используются или стандартные функции языка программирования , или формируется SQL-запрос. Более подробно реализация будет рассмотрена в следующей главе.

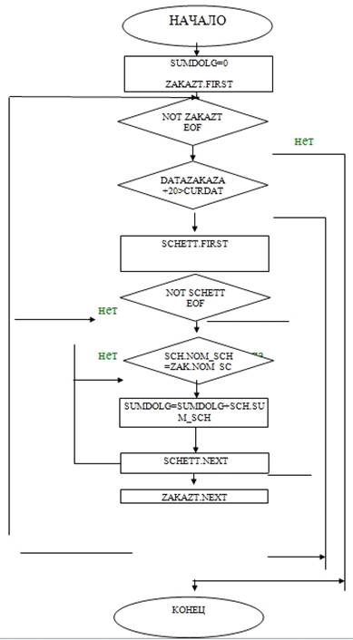
2.2.2 Проектирование алгоритмов расчёта задолженности по оплате поставок и определения оптимальной заявки

Данные алгоритмы представлены в виде блок-схем на рис 3.1 и рис 3.2 соответственно:




2.3 Анализ и выбор программных средств разработки АСИС

Современные средства разработки ПО характеризуются большим разнообразием критериев, используя которые разработчик имеет возможность автоматизировать процесс разработки приложений. Так, в настоящее время инструментальные средства позволяют:

2 передавать управление различным процессам, в зависимости от состояния системы;

3 создавать оболочки для баз данных, как и сами базы данных;

4 разрабатывать более надежное ПО, путем обработки исключительных ситуаций возникающих при некорректной работе ПО.

Современные средства разработки характеризуются следующими параметрами:

5 поддержка объектно-ориентированного стиля программирования;

6 возможность использования CASE-технологий, как для проектирования разрабатываемой системы, так и для разработки моделей реляционных баз данных;

7 использование визуальных компонент для наглядного проектирования интерфейса;

8 поддержка БД;

9 возможность использования алгоритмов реляционной алгебры для управления реляционными базами данных;

10  возможность синхронизации составных частей проекта (предоставляется при разработке больших программных комплексов).

Вышеперечисленными свойствами обладают языки программирования, например: Delphi, Visual C++, Borland С++ Biulder, Visual FoxPro и другие.

Каждое из этих средств содержит весь спектр современного инструментария, который был перечислен ранее. Главное отличие состоит в области использования рассматриваемых средств. Так Visual C++ обычно используется при разработке приложений предназначенных для работы с ОС Windows, использующих основные свойства ОС [1], а так же выполняющих большое количество вычислений. Одним из недостатков данного средства разработки приложений является высокое требование к аппаратным ресурсам при разработке программного обеспечения, недостаточно высокая скорость компиляции программного кода и при реализации конечного продукта (ПО), используя этот продукт необходимо большее дисковое пространство, чем при создании аналогичного ПО другими средствами разработки. Borland С++ Biulder по своим недостаткам аналогичен Visual C++, но обладает еще одним - разработка баз данных на базе языка SQL и их поддержка ограничена. Система разработки Visual FoxPro предъявляет наименьшие требования к системным ресурсам, но ее применение ограничено неудобством в визуальном создании интерфейса разрабатываемого приложения. Недостатком Delphi состоит в том, что при его использовании нет достаточного доступа к функциям ОС, но данный недостаток несущественен, поскольку разрабатываемое приложение ориентировано на поддержку БД, а не на работу с ОС. Немалое значение при выборе Delphi в качестве средства для разработки АСИС играет возможность использования большого количества встроенных визуальных компонент, как для разработки интерфейса, так и для создания СУБД.

При создании программного продукта АСИС “Учет поставок” главным критерием выбора программных средств разработки являлись:

11  скорость разработки приложений;

12  возможность быстрого внесения изменений в программу;

13  возможность редактирования и просмотра БД, используя средства разработки.

Как дополнение к перечисленному, можно указать, что время разработки зависит от: поддержки выбранным инструментарием ОС, аппаратной поддержки, необходимой для их оптимального функционирования; наличия предварительного опыта у разработчиков в использования соответствующих программных средств. Обеспечить минимальное время разработки можно только при выполнении этих условий.

Исходя из приведенных требований, выделим следующие характеристики средств разработки программного обеспечения:

14  Наличие опыта разработки с использованием данного программного продукта;

15  Требования по ресурсам;

16  Поддержка операционной системы;

17  Наглядность разработки интерфейса;

18  Предоставляемые возможности работы с базами данных;

19  Доступность;

20  Скорость работы разработанного программного обеспечения;

21  Обработка исключительных ситуаций;

22  Время создания разработанного программного обеспечения;

23  Удобство эксплуатации;

Используя Delphi можно создавать приложения для MS Windows95/98/NT с минимальными затратами времени т.к. в её основе лежит концепция быстрого создания приложений (RAD).

Основные сведения о Delphi:

Базируется на расширении языка Pascal - Object Pascal.

Интегрированная среда разработки приложений - позволяет создавать, компилировать, тестировать и редактировать проект или группу проектов в единой среде программирования;

Визуальная технология разработки программ - позволяет быстро создавать приложения путём размещения в форме стандартных компонентов. При этом соответствующий код программы автоматически генерируется Delphi. Такая технология освобождает разработчика от рутинной работы по созданию пользовательского интерфейса и позволяет уделить больше внимания внутренней организации данных и обработке данных.

Технология Two Ways Tools делает более эффективной работу с компонентами. При изменении программного кода в окне редактора Delphi соответствующим образом изменяет и сами компоненты. С другой стороны, при изменении свойств компонентов в инспекторе редактора объектов (Object Inspector) они немедленно отражаются в окне редактора кода.

Библиотека компонентов содержит множество стандартных компонентов, которые можно использовать при создании приложений. Сюда относятся элементы управления в стиле Windows95 и IE 4.0, а также шаблоны для форм и экспертов.

Поддержка баз данных в среде Delphi осуществляется двояко. С одной стороны в ней широко используются компоненты, предназначенные для работы с базами данных. С их помощью можно создавать простые приложения, предназначенные для обработки данных, и приложения типа клиент/сервер. Особенностью этих компонентов является то, что во время создания приложения Delphi отображает результаты обработки данных, и позволяет проанализировать различные ситуации, которые могут сложиться в процессе работы программы. С другой стороны поддержка баз данных в Delphi осуществляется с помощью набора драйверов соединений с SQL-северами Borland SQL Links for Windows, которые позволяют интегрированному в Delphi ядру процессора баз данных Borland, (BDE) Borland Database Engine, получать доступ к локальным базам данных Paradox, dBASE, Access, FoxPro, а также SQL-северам InterBase, Informix, Oracle, Sybase, DB2, Microsoft SQL..

-битовый компилятор Delphi генерирует исполняемые EXE-файлы. При этом существует возможность генерировать либо простые EXE-файлы, либо сложные приложения, требующие подключения DLL-библиотек.- это первый инструмент в котором быстрое проектирование сочетается с использованием оптимизирующего компилятора [3]. Кроме того, в Delphi может быть использована технология масштабирования баз данных, являющаяся самой мощной и сложной технологией программирования, которая когда-либо использовалась для персональных компьютеров. В отличии от большинства других инструментов, предназначенных для быстрой разработки приложений, Delphi является расширяемым инструментом. Ниже приведен краткий список особенностей, обеспечивающих расширяемость Delphi:

Непосредственный доступ к интерфейсу приложений API;

Встроенный Ассемблер; обработка строк, написанных на Ассемблере вставленных в текст программ Delphi;

Возможность создания пользовательских объектов VCL и OCX;

Возможность создания DLL-библиотек и других "вторичных" объектов среды Windows;

Объектная ориентация - возможность создавать новые классы, наследующие свойства существующих классов, либо, начав с нуля, строить свои собственные.

Одним из основных критериев, при выборе инструмента разработки приложений баз данных является масштабируемость возможность работать с данными в различных платформах. Масштабируемость в Delphi достигается благодаря следующим свойствам [ ]:

Поддержка как локальных таблиц, так и находящихся на удаленных серверах баз данных;

Поддержка сложных запросов и доступ из одного приложения ко многим Системам Управления Базами Данных (СУБД), построенным на различных платформах;

Свободное перемещение приложения из одной СУБД в другую, осуществляемое посредством ядра Borland Database Engine, которое организует доступ к базам данных, невзирая на различия в платформах;

Наличие собственных быстрых драйверов для основных платформ типа клиент/сервер;

Полная поддержка ODBC., как СУБД, полностью ориентирован на реляционную модель данных и имеет встроенный язык запросов к базам данных SQL (Structured Query Language).

2.3.1 Описание общей структуры АСИС

Схема функционирования автоматизированной системы представлена на рис.4.1.


2.3.2 Описание программы

Описание интерфейса.

После запуска файла postavki.exe на исполнение на мониторе появляется главное меню (рис 4.1):

Рис 4.1 Главное меню АСИС

Для начала работы с программой необходимо соединиться с базой данных, для чего щелкнуть по команде меню соединится с БД. Если на компьютере пользователя установлен InterBase Local Server и создана база данных, то появится запрос на подтверждение права доступа к БД (рис 4.2):

Рис 4.2 Окно ввода пароля

Пароль доступа Khai. В случае, если соединение прошло успешно, то пользователь допускается к работе с АСИС.

2.3.3 Работа с режимами АСИС

Рабочее окно АСИС выглядит следующим образом (рис 4.3):

Рис 4.3 Рабочая область АСИС

Ниже описана работа с АСИС.

Работа с договорами

Работа с договорами включает в себя:

- Работа с поставщиками;

Работа с договорами;

Работа с товарами;

Работа с заключенными договорами;

Работа с ассортиментом договоров;

Договор заключается предприятием-заказчиком с предприятием-поставщиком на поставку определенного вида и ассортимента продукции. С одним поставщиком может быть заключено несколько договоров. В качестве атрибутов договора являются следующие поля: номер договора, код поставщика, дата договора, сумма договора, срок действия договора. Все атрибуты, кроме срока действия договора являются обязательными для заполнения. На основании договора производится дальнейшая деятельность по поставкам на предприятии. Она заключается в:

- Работа с заявками;

Работа со счетами;

Работа с заказами.

Для автоматизации использования АСИС “Учет поставок” реализована возможность печати бланков документов договора, заявки, заказа.

Добавление нового договора осуществляется путем выбора соответствующей закладки и вводе текста в поля-атрибуты таблицы. Добавление при условии, что для добавляемого договора известен поставщик.

Редактирование происходит при нажатии клавиши Enter на выбранной записи. Происходит автоматическое изменение всех полей других таблиц связанных с номером редактируемого договора. Это изменение необходимо для поддержания ссылочной целостности в БД.

Для удаления определенного договора необходимо два раза щелкнуть правой кнопкой мыши на удаляемом договоре. Автоматически удалятся все записи связанные с удаляемым договором (заявки, счета-фактуры, заказы).

Работа с поставщиками

Работа с поставщиками состоит в добавлении нового поставщика, его атрибутов, удалении поставщика, редактировании атрибутов поставщика: код поставщика (для каждого поставщика код уникален), наименование поставщика, адрес и телефон поставщика. Все атрибуты, кроме телефона являются обязательными для заполнения, в случае их незаполнения возникает ошибка.

Добавление поставщика производится следующим образом: пользователь выбирает соответствующую таблицу и заполняет атрибуты поставщика.

Для редактирования таблицы “поставщики” нужно выбрать запись для редактирования , нажать клавишу Enter и изменить необходимую информацию. Измененные атрибуты поставщика автоматически изменяются в других таблицах.

Удаление записи “поставщик” происходит путем двойного щелчка мышью на удаляемой записи. При этом требуется запрос на подтверждение удаления записи.

Работа с товарами

Таблица “товары” представляет собой справочник товаров, которые поставляются на предприятие. Атрибуты этой таблицы содержат уникальный код для каждого товара и наименование товара. При заключении каждого нового договора необходимо заполнить таблицу ассортимент договора.

Добавление новой записи в таблицу осуществляется путем ввода информации о товаре в строки таблицы товары. Редактирование - нажатием клавиши Enter на редактируемой строке и изменении информации.

Удаление - двойным щелчком мыши на удаляемой строке.

Работа с заключенными договорами

Работа с данной таблицей для пользователя ограничена, поскольку данными для ее заполнения служат ранее заполненные таблицы (договор, поставщик).

Работа с ассортиментом договоров

Работа с ассортиментом договоров заключается в добавлении, редактировании и удалении наименования товара или товаров, которые поставщик обязуется поставить заказчику на основании перечня поставляемых товаров, указываемом в заключенном договоре. Вышеуказанные операции проводятся аналогично операциям в работе с договорами.

Работа с заявками

Работа с заявками представляет собой работу с тремя закладками:

Заявка;

Ассортимент заявки;

Все заявки.

Закладка “заявка” содержит таблицу с данными о заявках, которые сделал заказчик поставщику по одному из заключенных договоров. Таблица заявка содержит атрибуты: номер заявки, номер договора, дата заявки. Заполнение всех атрибутов является обязательным. Номер договора один из заключенных, в противном случае возникает ошибка.

Пользователь имеет возможность добавлять, редактировать и удалять записи.

Добавить запись можно в случае когда таблица активна, т.е. пользователь осуществляет работу с ней. Таблица автоматически переводится в режим добавления записей при нажатии пользователем клавиши на пустой строке, либо нажатием клавиши Insert. Для редактирования необходимо выбрать запись для редактирования и, нажав клавишу Enter произвести редактирование необходимого поля записи. Удаление происходит путем двойного щелчка мышью на выбранной для удаления записи.

Закладка “ассортимент товаров” содержит таблицу с данными о сделанной заявке, а именно: номер заявки, номер товара, количество заказанной продукции в принятых единицах измерения (шт., кг., л., и т.п.). все атрибуты являются обязательными к заполнению. Кроме того, номер товара (код товара) может быть выбран только из номеров товара, которые указаны в справочнике товаров.

Удаление, добавление и редактирование записей происходит аналогично закладке заявка.

Работа со счетами

Для работа со счетами предлагается закладка “счет-фактура”, которая содержит таблицу счета и поле для определения оптимального счета. Таблица “счета” включает атрибуты: номер счета, номер заявки, номер договора, сумма счета. Все атрибуты обязательны для заполнения. Ассортимент счета соответствует ассортименту заявки. На закладку выводится информация (либо предоставляется для ввода) только по одному из заключенных договоров, номер которого выбран в таблице ассортимент договоров.

Работа с заказами

Для работы с заказами предлагается две закладки:

Заказ;

Все заказы.

В закладку “заказвключены таблица “заказ” с атрибутами: номер

заказа, номер договора, номер счета, получено, оплачено, и поле для определения задолженности предприятия по оплате выполненных поставок. Пользователю предоставляется возможность добавления, редактирования и удаления записей. Все операции с записями осуществляются для определенного договора, указанного в закладке ассортимент договора. Все атрибуты таблицы обязательны к заполнению. Заполнение полей таблицы оплачено и получено можно осуществлять с выпадающего списка с двумя строками (да, нет).

В случае если долг по оплате поставок отсутствует, то поле “долг” принимает значение “нет”.

Закладка “все заказы” представляет собой таблицу с перечнем всех заказов сделанных по всем заключенным договорам. Что-либо в ней изменять пользователь не имеет возможности.

Печать.

Закладка “печать” используется для печати бланков договоров, заявок, заказов. Для выбора документа, который необходимо напечатать следует выбрать соответствующий флажок.

Глава 3. Расчет показателей экономической эффективности


Для оценки экономической эффективности от внедрения разработанного блока для автоматизации бухгалтерского и складского учета МПЗ на предприятии ООО «СДП» будет произведен расчет годового экономического эффекта (Э) и производных от него показателей: норма прибыльности (Ер) и срока окупаемости (Ток) проекта.

Для вычисления величины годового экономического эффекта необходимо, необходимо определить и рассчитать две его составляющие: внутренний эффект и внешний эффект.

Внешний экономический эффект - это эффект, который обеспечивается за счет улучшения производственно-хозяйственной деятельности объекта управления и благодаря совершенствованию внешних функций управления.

Внутренний экономический эффект обеспечивается за счет совершенствования внутренних функций управления. Этот эффект связан с функционированием субъекта управления, образуется внутри экономических подразделений (отделов) за счет повышения производительности труда и сокращения численности управляющего персонала при внедрении ИСЭ.

3.1 Внутренний эффект


Расчет внутреннего экономического эффекта основывается на сопоставлении годовых приведенных затрат, которые имели место на объекте до автоматизации с годовыми приведенными затратами по предлагаемому варианту.

Внутренний эффект характеризуется сокращением временных затрат и трудоемкости технологических процессов, а также сокращением величины накладных расходов (издержек).

Для расчета внутреннего экономического эффекта воспользуемся следующей формулой:

Эвнут = Пб - П, где

Эвнут - внутренний эффект,

Пб - годовые приведенные затраты для базового решения,

П - годовые приведенные затраты для предлагаемого решения

П = С + Е * К, где

С - эксплуатационные затраты,

Е - норма прибыли,

К - капитальные (единовременные) затраты, связанные с внедрением блока

Таким образом, получаем следующую формулу для расчета внутреннего эффекта:

Эвнут = Пб - (С + Е * К)

Рассмотрим эксплуатационные затраты для базового и нового решения и рассчитаем капитальные затраты на внедрение нового решения

3.1.1 Расчет капитальных затрат

Капитальные (единовременные) затраты носят разовый характер. Свою стоимость они переносят на продукцию по частям за счет амортизационных отчислений. Капитальными их называют потому, что они не утрачиваются, а воспроизводятся.

Принято группировать капитальные затраты следующим образом:

К = Кпр + Ктс + Кпо + Куч + Кпл + Коэ, где

Кпр - затраты на проектирование,

Ктс - затраты на технические средства для эксплуатации блока,

Кпо - затраты на программное обеспечение,

Куч - затраты на обучение персонала,

Кпл - затраты на производственные площади;

Коэ - затраты на опытную эксплуатацию

Рассмотрим отдельные составляющие капитальных затрат и рассчитаем их.

Кпр - затраты на проектирование.

Затраты на разработку программного блока могут быть оценены по формуле:

Кпр = Ксвт + Кипс + Краб + Кпроч, где

Ксвт - затраты на средства вычислительной техники, применяемой для разработки,

Кипс - затраты на инструментальные программные средства для проектирования,

Краб - затраты на работников, состоящие из фонда оплаты труда и связанных с ним выплат (налоги, выплаты во внебюджетные фонды и т.д.),

Кпрр - прочие расходы (затраты на технические носители, командировки, консультации сторонних специалистов и т.д.)

В создании программного продукта принимали участие:

главный специалист (ГС),

ведущий консультант (ВК),

инженер - программист (ИП)

Общая трудоемкость выполнения работ по созданию программного решения определяется суммированием затрат на каждой стадии:

Tр.п. = Tт.з. + Tт.п. + Tп.п., где

Tт.з. - трудоемкость работ по составлению технического задания,

Tт.п. - трудоемкость работ по техническому проектированию,

Tп.п. - трудоемкость работ по внедрению

Трудоемкость работ по этапам разработки представлена в таблице 33

Табл. 33 Трудоемкость работ

Этапы разработки

Нормативная трудоемкость, человеко-дней

Затраты времени при выполнении работ по техническому заданию

7

Затраты времени при выполнении работ по техническому проектированию

63

Трудоемкость работ, выполняемы разработчиками на стадии «Внедрение»

10


Tр.п. = 7 + 63 + 10 = 80 дней

Распределение трудоемкости по исполнителям представлено в таблице 34

Табл.34 Распределение трудоемкости по исполнителям

Стадия разработки

Трудоемкость чел./дн.

Должность исполнителя

Распределение трудоемкости по исполнителям

Техническое задание

7

ГС

3



ВК

4

Технический проект

63

ГС

17



ВК

18



ИП

28

Внедрение

10

ГС

2



ВК

6



ИП

2


Общая трудоемкость главного специалиста (ГС) составила 22 чел./дн.

Общая трудоемкость ведущего консультанта (ВК) составила 28 чел./дн.

Общая трудоемкость инженера - программиста (ИП) составила 30 чел./дн.

Стоимость одного человека/дня представлена в таблице 1

Табл.1 Стоимость одного человеко/дня

Должность исполнителя в организации

Стоимость одного человеко/дня

Главные специалист

1200

Ведущий консультант

1000

Инженер - программист

1500


Зп.р. - заработная плата работников за все этапы разработки блока

Зп.р. = 1200 * 22 + 1000 * 28 + 1500 * 30 = 26400 + 28000 + 45000= 99400 руб.

Учитывая начисления на заработную плату в государственные фонды (14% -ОМС, 6% - фед.бюджет, 2,8% - фонд соц. страха, 2% - ЦФОМС, 2% - ТФОМС, 0,2 - от несчастных случаев) и накладные расходы 25%.

Краб. = 99400 * (1 + 0,27 + 0,25) = 151088 руб.

Затраты на средства вычислительной техники, необходимой для проектирования комплекса задач:

К затратам на проектирование так же необходимо отнести затраты на машинное время в период разработки. При разработке были задействованы три компьютера. Стоимость одного компьютера составляет 30000 руб., нормативный срок службы компьютера 5 лет.

В нашем случае компьютеры эксплуатировались в течении двух лет. Срок разработки 80 дней * 8 рабочих часов = 640 часов. Рассчитаем стоимость одного часа машинного времени. Для этого определим следующие составляющие:

амортизация составляет (30000руб./5лет) 6000 руб. в год. В году 365 дней, значит амортизация за один день составит (6000руб./ 365дней) 49,3 руб., но т.к. разработка программного модуля составила 80 дней, то амортизация за весь период разработки будет равна 3944 руб.

затраты на обслуживание одного компьютера в месяц составляют 400 руб., значит за год затраты на обслуживание одного компьютера составят (400*12) 4800 руб. За день затраты на обслуживание одного компьютера (4800/365) 13,2 руб., но т.к. весь период разработки программного модуля 80 дней, то затраты на обслуживание одного компьютера за весь период разработки равны (13,2*80) 1056 руб., но т.к. использовалось три компьютера, то затраты составляют (1056 *3) 3168 руб.

Стоимость одного часа машинного времени составляет: (3944 руб. + 3168 руб. ) / 640 часов = 11,12 руб./час

Затраты на машинное время за весь период разработки составили:

Ксвт. = 11,2 руб./час * 640 часов = 7112 руб.

Прочие затраты на проектирование:

Бумага (3 пачки): 450 руб.

CD-R (3 штуки): 100 руб.

Кпроч. = 550 руб.

Кпр = Ксвт + Краб + Кпроч = 7112 + 151088 + 450 = 158650 руб.

Расчет затрат на технические средства:

Стоимость одного компьютера составляет 30000 руб. и фактический срок службы составляет 2 года, т.о. коэффициент износа составляет 40%. Остаточная стоимость одного компьютера составит 18000 руб, но т.к. при разработке использовалось три компьютера, то остаточная стоимость составляет 18000*3 = 54000. Необходимо учесть, что на задачу ведения бухгалтерского и складского учета на двух компьютерах приходится 20% рабочего времени ЭВМ.

Ктс = 18000 + 18000*20% + 18000*20% = 18000 + 2600 + 2600 = 23200 руб.

Затраты на программное обеспечение:

Разработанное программное решение для автоматизации бухгалтерского и складского учета предполагает использование уже установленного программного обеспечения, Кпо = 4000*40% = 1600 руб.

Затраты на обучение персонала:

Конечными пользователями программного решения станут 2 сотрудника финансового отдела, ведущие бухгалтерский учет и 1 сотрудник, ведущий складской учет.

Разработанная программа имеет удобный и интуитивно понятный интерфейс, к тому же в комплект документации входит полная рабочая инструкция пользователя, поэтому срок обучения работы с программным модулем будет небольшим - 10 часов. Это время будет потрачено на ознакомление будущих пользователей с функционированием программы.

В среднем оклад сотрудников финансового отдела 900 руб./день (900/8=112,5) . Обучение проводит ведущий консультант, а оклад консультанта за день (8 рабочих часов) составляет 1000, следовательно, 125 руб./час.

* 10 = 1250 руб.

Учитывая начисления на заработную плату в государственные фонды (14% -ОМС, 6% - фед.бюджет, 2,8% - фонд соц. страха, 2% - ЦФОМС, 2% - ТФОМС, 0,2 - от несчастных случаев) и накладные расходы 25%.

Куч = (112,5 * 3 + 125) * 10 * (1 + 0,27 + 0,25) = (337, 5 + 125) * 10 * 1,52 = 7030 руб.

Затраты на производственные площади:

Внедряемая программа не требует дополнительных производственных площадей, следовательно, Кпл = 0

Затраты на опытную эксплуатацию:

Опытная эксплуатация (тестирование) велась разработчиками, а не конечным пользователями, и ее стоимость входит в сумму затрат на проектирование, следовательно, Коэ = 0

К = Кпр + Ктс + Кпо + Куч + Кпл + Коэ = 158650 + 23200 + 1600 + 7030 = 190480 руб.

3.1.2 Расчет эксплуатационных затрат по базовому периоду

В состав эксплуатационных затрат на решение комплекса задач с использованием информационной системы входят следующие затраты:

С = Сзп + Сао + Сто + Спр, где

Сзп - зарплата персонала - пользователей системы, а именно оплата части рабочего времени, затрачиваемого на решение задачи с помощью разработанной программы,

Сао - амортизационные отчисления,

Сто - затраты на техническое обслуживание,

Спр - прочие затраты

Зарплата персонала:

До внедрения программы планированием закупок занимались три сотрудника отдела финансового отдела, получавшие за свою работу заработную плату в размере 17250 рублей. Процент рабочего времени, затрачиваемого на решение задач, которые подлежат автоматизации, составлял - 75%.

Учитывая начисления на заработную плату в государственные фонды (14% -ОМС, 6% - фед.бюджет, 2,8% - фонд соц. страха, 2% - ЦФОМС, 2% - ТФОМС, 0,2 - от несчастных случаев) и накладные расходы 40%.

Рассчитаем затраты на заработную плату персонала для базового периода:

Сзпб = (17250 руб. * 75% * 3 чел.)* (1 + 0,27 + 0,4) * 12 месяцев = 777802,5 руб.

Амортизационные отчисления:

Амортизационные отчисления не изменились, поэтому Саоб = 1800 руб.

Затраты на техническое обслуживание:

Эти затраты в расчет не принимаем, так как они не изменились Стоб = 0

Прочие затраты:

К прочим затратам могут быть отнесены затраты на расходные материалы, бумагу, канцелярские товары.

В базовом варианте в год эти затраты по финансовому отделу составляли 17000 в год.

Прочие затраты не изменились Спрб = 17000

Сб = Сзпб + Саоб + Стоб + Спрб = 777802,5 + 1800+ 17000 = 796602,5 руб.

3.1.3 Расчет эксплуатационных затрат по предполагаемому варианту реализации работы бухгалтера с поставщиками

В состав эксплуатационных затрат на решение комплекса задач с использованием информационной системы входят следующие затраты:

С = Сзп + Сао + Сто + Спр, где

Сзп - зарплата персонала - пользователей системы, а именно оплата части рабочего времени, затрачиваемого на решение задачи с помощью разработанной программы,

Сао - амортизационные отчисления,

Сто - затраты на техническое обслуживание,

Спр - прочие затраты

Предполагается, что в результате внедрения программного решения, сотрудники финансового отдела будут выполнять свою работу намного быстрее и качественнее. Процент затрачиваемого времени на решение задач бухгалтерского и складского учета МПЗ с помощью автоматизированной системы в день должен составлять не более 50%. После внедрения программы сотрудникам финансового отдела подняли заработную плату до 21000 руб.

Рассчитаем заработную плату для персонала:

Учитывая начисления на заработную плату в государственные фонды (14% -ОМС, 6% - фед.бюджет, 2,8% - фонд соц. страха, 2% - ЦФОМС, 2% - ТФОМС, 0,2 - от несчастных случаев) и накладные расходы 40%.

Сзп = (21000 руб. * 50% * 3 чел.) * (1 + ,027 + 0,4) * 12 месяцев = 631260 руб.

Амортизационные отчисления:

Амортизационные отчисления не изменились, поэтому Сао = 1800 руб.

Затраты на техническое обслуживание:

Эти затраты в расчет не принимаем, так как они не изменились Сто = 0

Прочие затраты:

По предполагаемому варианту сумма прочих затрат уменьшится Спр = 8000 руб.

С = Сзп + Сао + Сто + Спр = 631260 + 1800+ 8000 = 641060 руб.

3.1.3 Расчет показателей внутреннего экономического эффекта


Эвнут = Пб - П = Пб - (С + Е * К) = (Пб - С) - Е*К

ΔС = Пб - С = Сб - С

ΔС = Сб - С = 796602,5 - 641060= 155542,5 руб.

Эвнут = ΔС - E * K = 155542,5 - 0,3 * 190480 = 155542,5 - 57144 = 98398,5 руб.

3.2 Внешний экономический эффект


В результате автоматизации работы с поставщиками МПЗ в ООО «Строй Дизайн Проект» внешний экономический эффект выглядит следующим образом:

снизились складские потери за счет оптимального завоза материалов (отсутствие излишков на складе);

сократилось число утерянных документов;

повысилась персональная ответственность работников финансового отдела.

Внешний эффект можно выразить в денежном выражении на основании статистических данных.

Расчет внешнего эффекта предполагает определение следующих составляющих:

Эвнеш = Свнеш + А + ЕО, где

Свнеш - годовая экономия на себестоимости продукции объекта управления

А - сокращение штрафов и других, не планируемых потерь за год

ЕО - сокращение величины оборотных средств

Рассмотрим факторы внешнего экономического эффекта.

Повышение производительности труда:

До внедрения программного решения большинство операций бухгалтерского и складского учета велись на бумаге. Это приводило к недостаточному точному учету, так как бумажный вариант часто терялся или просто забывали внести изменения. В среднем потери составляли приблизительно 6000руб. в месяц, следовательно, 72000руб. за год. После внедрения модуля статистика показала, что потери сократились практически в два раза, т.е. потери за месяц составляют 3000 руб., следовательно, 36000 руб./год.

Формирование фонда затрат на привлечение персонала, на планирование отпусков и материалов:

До внедрения программного решения месячные денежные потери составляли 3000 руб., следовательно, за год 36000 За первый месяц работы с системой потери снизились до 700 руб., а за год 8400 руб.

Штрафы и другие, не планируемые потери за год:

До внедрения программного решения, из - за несвоевременной сдачи отчетов в различные фонды, а так же ошибок в этих отчетах, налагались больше штрафы, которые за год составляли около 20000 руб. При работе в новой системе сдача отчетов прошла без штрафов.

Эвнеш = 72000 - 36000 + 36000 - 8400 + 20000 - 0 = 36000 + 27600 + 20000 = 83600 руб.

Годовой экономический эффект:

Э = Эвнут + Эвнеш = 98398,5 + 83600 = 181998,5 руб./год

Эгод = Э - Е * К = 181998,5 - 0,3 * 190480 = 181998,5 - 57144 = 124854,5 руб.

Ток = К / Эгод = 190480/ 124854,5 = 1,53 года

Ер = Эгод / К = 124854,5 / 190480 = 0,66

Результаты расчета показателей экономической эффективности представлены в таблице 2

Табл. 36 Результаты расчета показателей экономической эффективности

Показатели

Формула для расчета

Значение

Расчетная прибыльность

Ер = Эгод/К

0,66

Срок окупаемости

Ток = 1/ Ер = К/Эгод

1,53 года

Внутренний экономический эффект

Эвнут = Пб - П

98398,5 руб./год.

Внешний экономический эффект

Эвнеш = Свнеш + А + ЕО

83600 руб./год

Годовой экономический эффект

Э = Эвнут + Эвнеш

181998,5 руб./год


Эгод = Э - Е*К

124854,5руб./год


Вывод: из расчетов приведенных выше, можно предположить, что программа автоматизации бухгалтерского и складского учета МПЗ будет эффективной и принесет дополнительную прибыль ООО «Строй Дизайн Проект» , следовательно, ее разработка целесообразна.

3.3 Безопасность жизнедеятельности и информационная безопасность

Использование большого количества персональных компьютеров, создание информационных систем, увеличение числа лиц, непосредственно использующих компьютерные технологии, вызывает необходимость специальной подготовки людей для безопасной работы в сфере обработки информации. Пренебрежительное отношение к такой подготовке может обернуться катастрофами, человеческими жертвами и большими материальными потерями во всех сферах деятельности человека. Поэтому персоналу, обслуживающему компьютерную технику и выполняющему работы на компьютерах, необходимо знать основы охраны труда и техники безопасности при обработке информации.

Охрана труда - система обеспечения безопасности жизни и здоровья работников в процессе трудовой деятельности, включающая правовые, социально-экономические, организационно-технические, санитарно-гигиенические, лечебно-профилактические, реабилитационные и иные мероприятия.

Работнику предприятия информатики необходимо:

Знать круг вопросов, позволяющих организовать безопасные условия труда на ВЦ

Уметь практически применять теоретические знания, т.е. уметь технически грамотно организовывать труд работников ВЦ с точки зрения правил техники безопасности.

Методическими основами обеспечения безопасности человека в информационных системах является:

Анализ условий труда

Анализ причин травматизма и профессиональных заболеваний персонала

Прогнозирование возможных опасностей в производственной среде

Сравнительная оценка, с точки зрения безопасности оборудования и технологических процессов в сфере информационного обслуживания

Опасный производственный фактор - это такое воздействие на человека, которое приводит к травме или другому внезапному ухудшению здоровья. Вредный производственный фактор - это такое воздействие на человека, которое в определённых условиях приводит к заболеванию или снижению трудоспособности.

Травма - повреждение организма или нарушение его правильного функционирования, наступившее внезапно под воздействием производственного фактора. Производственная травма - травма, полученная на производстве и вызванная нарушением требований безопасности труда.

Причины несчастного случая могут быть сгруппированы:

Технические (неисправность техники, отсутствие заземления и т.д.)

Организационные (нарушение норм охраны труда, недостаток в обучении)

Санитарно-гигиенические (плохое содержание мест, недостаток вентиляции, отопления)

Психофизиологические (ослабление внимания, стрессы)

Для анализа производственного травматизма пользуются показателями:

Коэффициент частоты (Kч) = (1000 * n) / C (в расчете на 1000 работающих)

Коэффициент тяжести (Кт) = T / n

Общий показатель травматизма (Ko) = Kч * Кт

- число учитываемых несчастных случаев за отчетный период

С - среднесписочное количество работающих за отчетный период

Т - суммарное количество дней нетрудоспособности за отчетный период

Производственная среда на предприятиях информатики

На работоспособность человека очень сильно влияет микроклимат производственных помещений предприятий информатики, который определяется составом воздуха, температурой, давлением, относительной влажностью, скоростью движения воздушных потоков. Недостаток кислорода, понижение атмосферного давления, увеличение углекислого газа в воздухе, повышение температуры до 22 С или понижение до 13С приводит к потере работоспособности.

Освещённость помещений. Нагрузка на зрение и напряжённый характер труда вызывает у операторов ЭВМ нарушение зрительного анализатора и центральной нервной системы, поэтому нормальное освещение рабочего места является одним из важнейших требований охраны труда. При недостаточном освещении развивается близорукость, появляются болезни глаз, головные боли. С другой стороны, очень высокая освещённость приводит светобоязни и воспалению слизистой оболочки глаз.

Механические колебания. К ним относятся шумы, ультразвуки, инфразвуки и вибрация. Механические колебания вызывают психологические и физиологические нарушения, снижающие работоспособность, и создают предпосылки для появления общих и профессиональных заболеваний.

Защита от электрического тока

Электробезопасность персонала, имеющего дело с компьютерной техникой, представляет собой систему организационных, технических мероприятий и средств, обеспечивающих защиту от воздействия электрического тока, электрической дуги и статического электричества. Электрический ток оказывает термическое, электролитическое и биологическое воздействия. Тяжесть перенесения организмом электрического тока определяется величиной тока, временем протекания его через организм, частотой, путём прохождения тока, индивидуальными особенностями организма. В качестве безопасного принято напряжение 42 вольта.

Особое значение при поражении током имеет доврачебная помощь пострадавшему. Каждый работник должен владеть приёмами оказания помощи.

Помещения ВЦ по электрической безопасности должны относиться к классу помещений без повышенной опасности (сухие, беспыльные, с деревянными полами).

Основные меры по защите человека от поражения электрическим током:

Надежная изоляция проводников тока

Недоступность тоководов

Разделение сети с помощью трансформаторов

Применение специальных средств защиты

Организация заземления, зануления и защитного отключения

Организация безопасной эксплуатации электроустановок

Применение индивидуальных средств защиты.

Защита от излучений

Все виды излучений, от которых пойдёт речь, имеют электромагнитную природу. Электромагнитное «загрязнение» среды вызывается электросетью, линиями электропередач, радиолокационными станциями, телевизорами и мониторами компьютеров, радиоактивными элементами и т.д. Их суммарная интенсивность воздействует на мозг человека, эндокринную и иммунную системы.

Для защиты от электромагнитных полей радиочастот используют поглотители мощности, которые снижают плотность потока электромагнитной энергии, действующей на человека. Для защиты глаз от инфракрасного излучения используют очки. Ультрафиолетовые излучения представляют собой электромагнитные колебания. Недостаток и избыток ультрафиолетового облучения представляет опасность для организма человека. Любой монитор, основным элементом которого является электронно-лучевая трубка, создаёт электрические и магнитные поля. По отечественным и зарубежным данным работа за компьютером приводит к ухудшению здоровья и работоспособности (усталость, ухудшение зрения, боли в области затылка, шеи, плечевого пояса и т.д.). Излучение от компьютера идёт не только от монитора, а со всех сторон. Фильтр может способствовать тому, что излучение дисплея в сторону пользователя уменьшится, но в другие стороны может возрасти.

Заключение

В рамках дипломного проекта была разработана автоматизированная справочно-информационная система “Учет поставок”. В результате выполненной разработки можно сделать следующие выводы:

. При разработке АСИС был пройден полный цикл проектирования программы от постановки задачи заказчиком до сдачи АСИС в эксплуатацию.

. Разработанная АСИС позволяет достигнуть следующих эффектов:

уменьшение времени необходимого для учета поставок произведенных на предприятие;

автоматизация контроля поставок;

возможность длительного хранения информации о поставках на предприятие большого срока давности, для возможности более полного расчета эффективности деятельности предприятия;

своевременное получение информации о сроках оплаты за осуществленные поставки.

. Целесообразность разработки обуславливается наличием свободного сегмента рынка для реализации разработанной АСИС.

. На основании вышесказанного можно сделать вывод о том, что разработка АСИС “Учет поставок” является целесообразной и будет приносить реальную пользу при использовании ее на предприятии.

Список литературы

1. «Методические указания к дипломному проектированию для студентов всех форм обучения», специальность 351400 - Прикладная информатика (в экономике), И.А. Брусакова Р.В. Соколов, В.Н. Бугорский, В.И. Фомин, А.И. Дашевский, И.В. Егорова, Санкт-Петербург, 2008

. «Эффективная работа с Microsoft Excel 2000», Марк Додж, Крейг Стинсон, Питер, 2003

. «Применение VBA и макросов в Microsoft Excel», Билл Джелен, Трейси Сирстад, изд-во Вильямс 2006

. «MySQL руководство по изучению языка», Ларри Ульман, Питер 2004

. #"701455.files/image011.gif">

Динамика основных технико-экономических показателей ООО «Строй Дизайн Проект »

 

Приложение №1


Образец договора №_________

на поставку продукции (товаров)

г.____________________"____"_____________200 __г.

_____________________________ , в дальнейшем именуемое Поставщик, в лице _________________________________, действующего на основании _______________,с одной стороны, и ________________________________, в дальнейшем именуемый Покупатель, в лице ____________________________________

действующего на основании ____________________________ с другой стороны, во исполнение _________________________________________________________________

(указывается основание заключения договора соглашение сторон, госзаказ, сложившиеся длительные хозяйственные связи и т.п.)

заключили договор о нижеследующем:

. Поставщик обязуется поставить, Покупатель принять и оплатить продукцию (товар) по номенклатуре (ассортименту) и в количестве:_________________________________

. Качество и комплектность продукции (товара) должны соответствовать

___________________________________________________________________________

(указываются номера, индексы, даты утверждения стандартов, технических условий, чертежей; описываются образцы, порядок их представления и хранения; приводятся дополнительные требования, согласованные сторонами).

. Оплата продукции (товара) производится по ценам:

___________________________________________________________________________

(указываются наименование, дата и орган, утвердивший обязательный для сторон документ о цене, при отсутствии его - цена согласованная сторонами самостоятельно, в случаях , предусмотренных законом, например: при поставке продукции (товара), которая перестала пользоваться спросом, при поставке продукции с изменением ее комплектности и за срочное исполнение заказов; особо модных товаров и т.д.).

. Поставка продукции (товара) производится в следующие сроки

___________________________________________________________________________

Количество продукции (товара), недопоставленное в период поставки подлежит (не подлежит) восполнению ______________________________________________________

Досрочная поставка продукции (товара) допускается _____________________________

(указать пределы или не допускается вообще).

. Сумма договора составляет ___________________________________________рублей.

При изменении объема поставки или цен сумма соответственно изменяется.

. Расчеты за поставленную продукцию (товар) производятся путем: ________________

Покупатель вправе полностью или частично отказаться от оплаты платежных требований Поставщика в случае: ______________________________________________

(приводятся основания отказов)

. Тара, упаковка и маркировка должны соответствовать __________________________

(указываются стандарты, технические условия, другая техническая документация)

Дополнительные требования к таре, упаковке и маркировке: _______________________

. Продукция (товар) доставляется Покупателю _________________________________

Покупатель производит выборку продукции (товара) в следующем порядке: __________________________________________________________________

(указывается порядок выборки, способ уведомления о готовности продукции (товара).

Расходы по доставке относятся на _____________________________________________

(покупателя, поставщика)

в соответствии с ______________________________________ или соглашением сторон.

(№ прейскурантов)

. Приемка продукции (товара) по количеству и качеству производится в соответствии с Инструкциями Госарбитража №№ П-6, П-7.

Вызов иногороднего Поставщика для участия в составлении актов приемки обязателен в случаях ________________________________________________________

. За нарушение сроков поставки Поставщик уплачивает Покупателю неустойку в размере __________% от стоимости недопоставленной продукции (товара).

За необоснованный отказ от оплаты платежных требований Поставщика подлежит уплате штраф в размере _______________%.

. Прочие условия __________________________________________________________

. Настоящий договор действует с "_" ___200__года по "___" 200__года.

. Во всем остальном, что не предусмотрено настоящим договором, стороны руководствуются Положением о поставках продукции производственно-технического назначения (товаров народного потребления).

. Юридические адреса и реквизиты сторон:

Поставщик:___________________________________________________

Покупатель:_______________________________________________

. К договору прилагается ___________________________________________________

(приводится перечень приложений)

. Подписи сторон:

Поставщик                                             Покупатель

____________________________________________

М.П.                                                                       М.П.

 


Приложение № 2


Форма 1

Лимитная карта

Предприятие

Отдел снабжения

Со склада №

Цеху № (участку)

Заказ №

Лимитная карта на

Номенклатурный № __ г.

Наименование материала

Марка

Размер

Единица измерения

Предварительный лимит

Окончательный лимит

Плановая цена







руб.









Материалы но настоящей

карте доверяется получить _____________

подпись которого удостоверяется Начальник отдела снабжения

Начальник цеха (участка)

Руководитель группы

Бухгалтер

_______________________

(подпись доверенного лица)

Затребовано

Отпущено со склада

Виза ОТК

Дата

Количество

Подпись

Количество

Расписка получателя

Зачет лимита по замене

Остаток











Всего отпущено                  Зав. складом

 

Приложение № 3


Бухгалтерские записи по счету 60 “Расчеты с поставщиками и подрядчиками”

Содержание операций

Корреспондирующие счета



дебет

кредит

1

Приняты к оплате счета поставщиков и подрядчиков за поставленные ими материальные ценности и услуги для внутренних подразделений, имеющих отдельные балансы

79

60

2

Приняты к оплате счета поставщиков и подрядчиков за услуги, оказанные при ликвидации или предотвращении стихийных бедствий; расходы по доставке возвратной тары

80

60

3

Акцептованы счета-фактуры поставщиков за поступившие и оприходованные материалы (без использования счета 15); также за транспортные услуги по неотфактурованным поставкам: излишки по приемке

10

60

4

Приняты к оплате счета-фактуры поставщиков за поступившие МБП

12

60

5

Приняты к оплате счета поставщиков и подрядчиков за выполненные ими работы и оказанные услуги для капитального строительства

08

60

6

Приняты к оплате счета-фактуры за приобретенные ТМЦ (при использовании счета 15)

15

60

7

Отражена сумма НДС

19

60

8

Акцептованы счета поставщиков за выполненные ими работы и оказанные услуги, в т.ч. предоставление энергии, газа, пара, воды, для цехов основного и вспомогательных производств, общепроизводственных и общехозяйственных нужд

20, 23, 25, 26

60

9

Отражены операции по оказанию различных услуг поставщиками в связи с обнаруженным внешним браком: за услуги при его исправлении и по гарантийному ремонту

28

60

10

Акцептованы счета поставщиков за выполненные ими работы и оказанные услуги, в т.ч. за электроэнергию, газ и т.п. для нужд обслуживающих производств и хозяйств

29

60

11

Акцептованы счета поставщиков и подрядчиков за оказанные ими услуги при производстве некапитальных работ

30

60

12

Счета поставщиков и подрядчиков приняты к оплате за выполненные услуги при производстве работ, относящихся к расходам будущих периодов

31

60

13

Приняты к оплате счета поставщиков за приобретенные товары, в т.ч. НДС

41

60

14

Приняты к оплате счета поставщиков и подрядчиков за оказанные ими услуги и выполненные работы при сбыте продукции (транспорт, энергия)

43

60

15

Акцептованы счета поставщиков за оказанные ими услуги и выполненные работы при приобретении товаров (в торговых и т.п. предприятиях)

44

60

16

Возврат сумм поставщиками ранее им перечисленных и неиспользованных плановых платежей; возврат сумм перебора тарифов (фрахта)

50

60

17

Перечислены поставщиками суммы, ранее отраженные по пересчетам; возврат перебора тарифов (фрахта)

51, 52

60

18

Отражен зачет задолженности между поставщиками (подрядчиками) и покупателями (заказчиками)

62

60

19

Приняты к оплате счета поставщиков и подрядчиков за поставленные ими материальные ценности и услуги для внутренних подразделений, имеющих отдельные балансы

79

60

20

Отражены операции, связанные с транспортным получением, отгрузкой и реализацией грузов (материалов, товаров) в торговле и т.п.

60

46

21

При поступлении различных ТМЦ обнаружена их недостача до оприходованная в пределах норм естественной убыли: недостача ТМЦ сверх норм естественной убыли, образовавшаяся по вине предприятия

84

60

22

Погашена задолженность перед поставщиками или подрядчиками

60

50, 51, 52, 55

23

При оплате счетов-фактур произведены зачеты по предварительно выданным авансам и оплаченным счетам поставщиков и подрядчиков

60

61

24

Суммы задолженности покупателей зачтены в погашение долгов перед поставщиками

60

62

25

Отражены суммы, зачтенные при взаимных расчетах

60

76

26

Задолженность перед поставщиками и подрядчиками погашена дочерними предприятиями

60

78

27

Отражены суммы списания кредиторской задолженности с истекшими сроками исковой давности

60

80

28

Задолженность перед поставщиками и подрядчиками погашена полученными краткосрочными или долгосрочными кредитами банков (оплата акцептованных платежных документов)

60

90,92


Приложение № 4



Выходная форма “Заявка”

ЗАЯВКА №_____

 

От “____”_____________________200_ г. г._______________

В соответствии с договором №____

Поставщику ______________________________________________________

(наименование предприятия)

необходимо предоставить счет-заказ на ________________________________

(наименование продукции)

согласно спецификации _____________________________________________

Ориентировочная сумма заказа ____________ руб.

Визы:

Нач. подразделения _______________________

Отд. Цен _______________________

Приложение №5

Выходная форма “Заказ”

ЗАКАЗ НА ПОСТАВКУ №_____

 

От “____”_____________________200_ г. г._____________

В соответствии с договором №____

Поставщику___________________________________________________

(наименование предприятия)

необходимо поставить _____________________________________________

(наименование продукции)

согласно спецификации _____________________________________________

Визы:

Нач. подразделения _______________________

Отд. Цен _______________________

Пример запросов к БД

SELECT nomer_dogovora, postav.nomer_postav, dogovor.nomer_postav,_postpostav, dogovorpostav.nomer_postav=dogovor.nomer_postav

select nomer_zajavki, zajavka.nomer_dogovora,.nomer_dogovora, naimen_post,postav.nomer_postav,.nomer_postavfrom zajavka,dogovor,postav(zajavka.nomer_dogovora=dogovor.nomer_dogovora)(postav.nomer_postav=dogovor.nomer_postav)nomer_zakaza, zakaz.nomer_dogovora, dogovor.nomer_dogovora,_post,postav.nomer_postav, dogovor.nomer_postavzakaz, dogovor, postav(zakaz.nomer_dogovora=dogovor.nomer_dogovora)(postav.nomer_postav=dogovor.nomer_postav)

Похожие работы на - Разработка и создание программного продукта 'Автоматизация комплекса задач бухгалтера по работе с поставщиками ООО 'Строй Дизайн проект'

 

Не нашли материал для своей работы?
Поможем написать уникальную работу
Без плагиата!
Без нейросетей!