Разработка адаптивной системы управления режимами механической обработки
РАЗРАБОТКА
АДАПТИВНОЙ СИСТЕМЫ УПРАВЛЕНИЯ РЕЖИМАМИ МЕХАНИЧЕСКОЙ ОБРАБОТКИ
При механической обработке
деталей авиационной техники одним из актуальных вопросов является вопрос
назначения рациональных технологических режимов резания и обеспечения высокой
точности обработки за счет использования адаптивных систем управления [1].
Основными дефектами инструмента в процессе механической обработки являются
усиленный износ и поломка режущей кромки, а также повышенная упругая деформация
кромки из-за усиленной нагрузки. Данные факторы приводят к браку из-за
нарушения геометрии обрабатываемых деталей. Современные методы компьютерного
моделирования технологических процессов [2, 3], позволяют количественно оценить
эти факторы, однако они не приемлемы для цехового технолога, от которого
требуется оперативное назначение режимов с использованием нормативных
документов и упрощённых схем расчёта. В этой связи актуальной является методика
разработки адаптивной системы управления процессами механической обработки с
учетом изменяющихся требований к изделиям, свойств обрабатываемых материалов,
геометрии режущих инструментов, нестационарности условий обработки.
В работе представлена методика
разработки адаптивной системы управления режимами механической обработки в
зависимости от изменяющихся свойств обрабатываемых материалов и геометрии
режущей кромки.
Для моделирования системы управления используют
замкнутый контур, состоящий из апериодических звеньев [4]. Моделирование
контура выполняют в программе Matlab,
задав постоянные времени для каждого звена [5].
Для оценки переходных процессов
при механической обработке используют следующие параметры:
1. Изменяемые (независимые)
технологические параметры: подъём на зуб, угол заострения зуба, скорость
резания, условный предел текучести материала протяжки.
2. Оцениваемые
(зависимые) параметры: коэффициент запаса прочности по эквивалентным (средним)
напряжениям (по теории Мизеса), коэффициент запаса прочности по максимальным
касательным напряжениям (по теории Треска - Сен-Венана), величина максимального
смещения вершины зуба при упругой деформации, величина износа режущего лезвия,
коэффициент усадки стружки, величина шероховатости обработанной поверхности.
Эквивалентное напряжение
рассчитывают в наиболее опасной точке - у основания зуба, максимальные
касательные напряжения - по передней грани зуба.
Регрессионные модели
оцениваемых параметров имеют вид:
- для эквивалентных напряжений σ,
Па (по Губеру - Мизесу):
(1)
где
,
,
,
- постоянные величины, Sz - подъем на
зуб, мм/зуб; β
- угол
заострения, град; V - скорость резания, м/мин;
для максимальных касательных
напряжений i, Па
(2)
где
,
,
,
- постоянные величины, Sz - подъем на
зуб, мм; β
- угол
заострения, град; V - скорость резания, м/мин;
для статических перемещений p по вершине
зуба, мм
(3)
где
,
,
,
- постоянные величины, Sz - подъем на
зуб, мм/зуб; β
- угол
заострения, град; V - скорость резания, м/мин;
для коэффициентов запаса прочности Кσ по
эквивалентным напряжениям
(4)
для коэффициентов запаса прочности Кτ по максимальным
касательным напряжениям
(5)
где
,
,
,
- постоянные величины, Sz - подъем на
зуб, мм; β
угол
заострения, град; V - скорость резания, м/мин;
для коэффициентов усадки стружки Кu
(6)
где
,
,
,
- постоянные величины, Sz - подъем на
зуб, мм; β
-угол
заострения, град; V - скорость резания, м/мин;
для величины износа h
(7)
где
,
,
,
- постоянные величины, Sz - подъем на
зуб, мм; β - угол
заострения, град;V - скорость резания, м/мин;
для шероховатости обработанной
поверхности Rz
(8)
где
,
,
,
- постоянные величины, Sz - подъем на
зуб, мм; β - угол
заострения, град; V - скорость резания, м/мин;
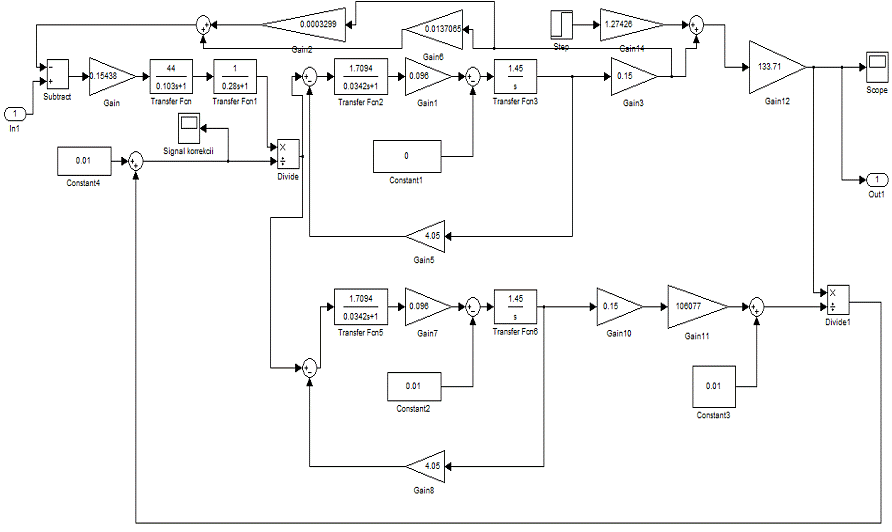
Схема взаимодействия объекта
управления (процесса резания и изменения напряжений в режущем инструменте)
приведена на рисунке 1а. Схема элемента системы управления и график переходных
процессов при регулировании эквивалентного напряжения в инструменте приведены
на рисунке 1б. Схема элемента системы управления и график переходного процесса
при регулировании максимального касательного напряжения в инструменте приведены
на рисунке 2. Схема элемента системы управления и график переходного процесса
при регулировании величины смещений режущей кромки инструмента приведены на
рисунке 3. Схема элемента системы управления и график переходного процесса при
регулировании величины износа режущей кромки инструмента приведены на рисунке
4. Схема элемента системы управления и график переходного процесса при регулировании
коэффициента усадки стружки приведены на рисунке 5. Схема элемента системы
управления и график переходного процесса при регулировании величины
шероховатости обработанной поверхности приведены на рисунке 6.
а)
б)
Рисунок 1. а) Структура
элемента системы управления при регулировании эквивалентного напряжения в
инструменте; б) График переходного процесса при регулировании эквивалентного
напряжения в инструменте.
а)
б)
Рисунок 2. а) Структура
элемента системы управления при регулировании максимальных касательных
напряжений в инструменте; б) График переходного процесса при регулировании
максимальных касательных напряжений в инструменте
а)
Рисунок 3. а) Структура
элемента системы управления при регулировании величины смещений режущей кромки
инструмента; б) График переходного процесса при регулировании величины смещений
режущей кромки инструмента
а)
б)
Рисунок 4. а) Структура
элемента системы управления при регулировании величины износа режущей кромки
инструмента; б) График переходного процесса при регулировании величины износа
режущей кромки инструмента
а)
б)
Рисунок 5. а) Структура
элемента системы управления при регулировании коэффициента усадки стружки; б)
График переходного процесса при регулировании коэффициент усадки стружки
а)
б)
Рисунок 6. а) Структура
элемента системы управления при регулировании величины шероховатости
обработанной поверхности; б) График переходного процесса при регулировании
величины шероховатости обработанной поверхности
На первом этапе проводят
компьютерное моделирование адаптивной системы управления с получением графиков
устойчивых переходных процессов по регулируемым параметрам.
На втором этапе рассчитывают
время tп
переходного процесса, значение перерегулирования σ, значение
pi параметра на
выходе. На практике переходный процесс по параметру считают приемлемым, если
перерегулирование σ не превышает
(25÷35)%.
ВЫВОДЫ
механическая
обработка управление деталь
Предложена и апробирована методика, которая
позволяет подобрать параметры системы адаптивного управления значениями
напряжений, коэффициентов запаса прочности, смещения зубьев протяжки под
действием сил резания, коэффициента усадки стружки, износа режущей кромки,
шероховатости обработанной поверхности.
С помощью метода планирования экспериментов [6]
получены регрессионные модели оценочных параметров инструмента и детали в
процессе протягивания и точения для условий высокопроизводительной обработки.
Достоверность моделей составляет 70%.
Разработан программный комплекс на базе
предложенной методики и полученных моделей, предназначенный для оперативного
назначения рациональных режимов процесса протягивания и точения в цеховых
условиях.
БИБЛИОГРАФИЧЕСКИЙ СПИСОК
1. Зориктуев В. Ц., Буткин Н.С., Схиртладзе
А.Г. Основы автоматизации и управления технологическими процессами в
машиностроении [Текст] / В.Ц. Зориктуев, Н.С. Буткин, А.Г. Схиртладзе.
- Уфа, УГАТУ, 2000.
2. Аллик Р.А., Бородянский В.И., Бурин А.Г.
Системы автоматизированного проектирования изделий и технологических процессов
в машиностроении [Текст] / Р.А. Аллик, Бородянский В.И., Бурин А.Г и др. Под
ред. Р.А. Аллика - Л.: Машиностроение, 1986.
. Бесекерский В.А. Теория систем
автоматического управления [Текст] / В.А. Бесекерский, 4-е издание, −
СПб.: Изд-во Профессия, 2003.
. Ануфриев И.Е., Смирнов А.Б., Смирнова
Е.Н. Matlab 7 [Текст] /
Ануфриев И.Е., Смирнов А.Б., Смирнова Е.Н., − СПб.: Изд-во
«БХВ-Петербург», 2005.
. Адлер Ю.П., Маркова Е.В., Грановский
Ю.В. Планирование эксперимента при поиске оптимальных условий [Текст] / Ю.П.
Адлер, Е.В. Маркова, Ю.В. Грановский. - М.: Наука, 1976.