Автоматизация электропривода буровой установки
Содержание
Введение
.Общая
часть
.1
Механические буровые установки глубокого бурения
.2
Буровые вышки и оборудование для спуска буровых колонн
.2.1
Талевая система буровой лебедки
.3
Выбор типа электропривода и схемы управления им
.
Обзор и анализ систем электропривода и структур управления электроприводами
.Расчетная
часть
.1
Составление расчетной схемы электропривода и приведение параметров
.2
Выполнение упрощений
.3
Выбор двигателя и построение уточненной нагрузочной диаграммы
.4
Составление уравнений движения системы определение передаточных функций
механической части и построение ЛАЧХ и ЛФЧХ
.5
Представление двигателя в виде обобщенной машины
.6
Расчет переходных процессов обобщенной машины при пуске
.7
Выбор силового преобразователя и построение механических характеристик в
разомкнутой системе, оценка диапазона регулирование скорости
.8
Выбор силового преобразователя
.9
Выбор трансформатора и сглаживающего реактора
.10
Механические характеристики в разомкнутой системе
.11
Расчет переходных процессов в разомкнутой системе, оценка динамических
показателей электропривода и возможностей демпфирования упругих колебаний
.12
Расчет энергетических показателей
.
Разработка принципиальной схемы управления электроприводом
.Экспериментальная
часть
.1
Анализ кинетического привода
.2
Структурная схема системы адаптивно-векторного управления электроприводом
.3
Наблюдатель состояния
.4
Анализ чувствительности электропривода к изменению параметров электродвигателя
и задержкам переключения инвертора
.5
Описание стенда для проведения испытаний
.6
Экспериментальные исследования
.6.1Построение
электромеханической характеристики в разомкнутой и замкнутой системах
электропривода
.6.3
Переходные характеристики по задающему и возмущающему воздействию
.6.4
Сравнение качества регулирования в переходном режиме и статике для замкнутой и
разомкнутой системы
.6.5
Оптимизация контура регулирования скорости двигателя по модульному оптимуму
Заключение
Список
использованной литературы
Введение
Нефть и газ являются одними из основных видов
топлива,потребляемого человечеством. Нефть добывают и используют сравнительно
давно, однако начало интенсивной промышленной разработки нефтяных месторождений
приходится на конец ХIХ-начало ХХ веков.
Конец ХХ столетия характеризуется резким увеличением
спроса на нефть и газ и их потребления. В настоящее время около 70 %
энергетической потребности в мире покрывается за счет нефти и газа.
В последнее время добыча нефти с помощью
фонтанирующих скважин фактически прекратилась. Многие скважины, пробуренные на
нефтеносные пласты, сразу после окончания бурения вводятся в эксплуатацию
насосным способом. Непрерывно растет фонд малодебитных скважин (до 3т/сутки)
Мощность насосного оборудования на них в 4-5 раз
превышает необходимую. В настоящее время в стоимости нефти эксплуатационные
расходы на электроэнергию и обслуживание энергетического комплекса доходят до
45-50%. Процесс добычи нефти после геологических работ и бурения скважин
начинается с выбора оборудования. Средний срок эксплуатации нефтяных скважин
около 20 лет. За это время оборудование меняется несколько раз. Это объясняется
не столько его физическим износом, сколько изменением дебита нефти. Когда дебит
скважины становится менее 100 т/сут, устанавливается штанговая
глубинно-насосная установка (ШГНУ) - станок-качалка. Есть скважины, на которых
сразу после бурения устанавливаются станки-качалки. 75% скважин в России
оборудованы ими. Если производительность насоса станка-качалки превышает
нефтеотдачу скважины, то в настоящее время или меняют станок-качалку, или
переводят ее в периодический режим работы. Причем кажущаяся экономия
электроэнергии и моточасов работы оборудования при периодической эксплуатации
скважин на самом деле приводит к увеличению удельного расхода электроэнергии на
тонну добытой нефти и к усложнению условий эксплуатации оборудования.
Поэтому требования правильного выбора
электрооборудования для нефтедобычи, автоматизация его работы, снижение затрат
на эксплуатацию и ремонт оборудования являются весьма актуальными.
Интенсификация технологических процессов добычи,
переработки и хранения нефти и нефтепродуктов вызывает необходимость
дальнейшего совершенствования систем автоматизации нефтяных отраслей
промышленности, что, в свою очередь, связано с обработкой большого объема
измерительной информации. Этим объясняется широкое развитие измерительных
информационных систем, предназначенных для сбора, преобразования, передачи,
хранения, обработки на ЭВМ и представления в удобном для оператора виде
различного рода технологической информации.
1.Общая часть
.1 Механические буровые установки глубокого
бурения
Скважину бурят при помощи буровой установки,
представляющей собой сложный комплекс машин, механизмов, аппаратуры,
металлоконструкций, средств контроля и управления, расположенных на поверхности.
В комплект буровой установки входят: вышка для
подвешивания талевой системы и размещения бурильных труб, оборудование для
спуска и подъема инструмента, оборудование для подачи и вращения инструмента,
насосы для прокачивания промывочной жидкости, силовой привод, механизмы для
приготовления и очитки промывочной жидкости, механизмы для автоматизации и
механизации спускоподъемных операций (СПО), контрольно-измерительные приборы и
вспомогательные устройства. В комплект установки входят также металлические
основания, на которых монтируется и перевозится оборудование.
Различные условия и цели бурения при наличии
большого разнообразия глубин и конструкций скважин не могут быть удовлетворены
одним типоразмером буровой установки, поэтому отечественная промышленность (ОАО
«Уралмаш» и ОАО «Волгоградский завод буровой техники») выпускает ряд буровых
установок (БУ).
ОАО «Уралмаш» выпускает комплектные буровые
установки и наборы бурового оборудования (НБО) для бурения нефтяных и газовых
скважин глубиной 2500... 8000 м с дизельными(Д) и дизель-гидравлическим (ДГ)
приводами, электрическим приводом переменного тока (Э) и регулируемым
(тиристорным) электроприводом постоянного тока (ЭР) с питанием от промышленных
сетей, а также от автономных дизель-электрических станций (ДЕ).
Волгоградский завод буровой техники (ВЗБТ)
производит комплектные буровые установки для бурения нефтяных и газовых скважин
глубиной 1000...3500 м с дизельным (Д) и дизель-гидравлическим (ДГ) приводами,
электрическим приводом переменного тока (Э) и регулируемым (тиристорным)
электроприводом постоянного тока (ЭП) с питанием от промышленных сетей, а также
от автономных дизель-электрических станций (ДЭП).
Буровую установку для бурения конкретной
скважины или группы скважин выбирают по допускаемой нагрузке на крюке, которую
не должна превышать масса (в воздухе) наиболее тяжелой обсадной колонны.
Использование установок более высокого класса,
чем это требуется по конструкции скважины, нерационально, так как, не давая
существенного повышения скорости бурения, это приводит к увеличению стоимости
работ. При выборе типоразмера и модели установки данного класса следует
учитывать конкретные геологические, климатические, энергетические,
дорожно-транспортные и другие условия бурения. В соответствии с этим выбирается
тип привода (дизельный, электрический и т.д.), а также схема монтажа и
транспортировки буровой установки. Каждая буровая установка характеризуется
схемами транспортирования, монтажа и монтажно-транспортной базой. Установки для
бурения скважин на нефть и газ подразделяются на самоходные и несамоходные. В
странах СНГ бурение на нефть и газ осуществляется в основном несамоходными
буровыми установками.
Для несамоходных буровых установок характерны
следующие три метода монтажа и транспортировки: агрегатный (индивидуальный),
мелкоблочный и крупноблочный.
Агрегатный метод заключается в индивидуальной
транспортировке и монтаже каждого агрегата установки и применяется, как
правило, при ее первичном монтаже. Для повторного и последующего монтажа
агрегатным способом установку разбирают на агрегаты и узлы и перевозят на
универсальном транспорте на новую точку бурения, где вновь монтируют
оборудование и сооружения. Этот метод связан с большим комплексом трудоемких
работ (строительных, плотничных, слесарных, подсобно-вспомогательных и др.),
выполняемых при разборке и монтаже буровых установок на новом месте, что
вызывает увеличение сроков монтажа. Поэтому агрегатный метод в настоящее время
применяется редко, в основном при бурении опорных скважин, монтаже буровых
установок большой грузоподъемности и при перевозке установок на большие
расстояния.
Мелкоблочный метод заключается в том, что
агрегаты и узлы установки перевозят и монтируют на металлических основаниях.
Такое основание со смонтированным на нем каким-либо узлом установки составляет
мелкий блок (секцию-модуль). Число таких блоков определяется конструкцией
установки, условиями разработки месторождения и географическими условиями.
Обычно буровая установка расчленяется на 15...20 мелких блоков, габаритные
размеры и масса которых позволяют перевозить их на универсальном транспорте, а
в труднодоступных районах - на вертолетах.
Этот метод монтажа буровых установок широко
применяют в разведочном бурении, а в некоторых районах и в эксплуатационном
бурении, когда из-за сложных природно-географических условий невозможно
перевозить установки крупными блоками.
Крупноблочный метод заключается в перевозке
агрегатов и узлов установки крупными блоками на специальном транспорте
(тяжеловозах, подкатных тележках на гусеничном или пневмоколесном ходу),
установке блоков на фундаменты и соединении коммуникаций между ними. При этом
буровую установку расчленяют на два-три блока массой по 60... 120 т. Крупный
блок состоит из металлического основания, перевозимого на специальных
транспортных средствах, и смонтированных на нем агрегатов и узлов буровой
установки, кинематически связанных между собой. При перевозке таких блоков
практически не нарушаются кинематические связи узлов установки и коммуникаций,
не демонтируются укрытия, что позволяет исключить трудоемкие работы,
выполняемые при других методах монтажа, такие как строительные, плотничные,
слесарные и ряд подсобно-вспомогательных. Применение крупных блоков позволяет
сократить сроки монтажа буровых установок до минимума. Однако промышленное обустройство
нефтяных площадей, наличие линии высоковольтной передачи, железных и шоссейных
дорог, а также ограничения, налагаемые охраной земельных угодий, снижают
возможности применения этого способа, особенно в центральных районах страны. В
то же время обычный и мелкоблочный методы монтажа буровых установок занимают
много времени и резко снижают производительность буровых установок.
Промышленностью выпускаются буровые установки,
изготовленные так, что они могут перевозиться в зависимости от местных условий
различными способами. Эти установки называются установками универсальной
монтажеспособности.
.2 Буровые вышки и оборудование для спуска
буровых колон
Процесс бурения сопровождается спуском и
подъемом бурильной колонны в скважину, а также поддержанием ее на весу. Масса
инструмента, с которой приходится при этом оперировать достигает многих сотен
килоньютонов. Для того чтобы уменьшить нагрузку на канат и снизить установочную
мощность двигателей применяют подъемное оборудование (рис. 1.1), состоящее из
вышки, буровой лебедки и талевой (полиспастовой) системы. Талевая система, в
свою очередь, состоит из неподвижной части - кронблока (неподвижные блоки
полиспаста), устанавливаемого наверху фонаря вышки, и подвижной части -
талевого блока (подвижного блока полиспаста), талевого каната, крюка и штропов.
Подъемное оборудование является неотъемлемой частью всякой буровой установки
независимо от способа бурения.
Рисунок 1.1 Спуско-подъемное оборудование
Буровая вышка предназначена для подъема и спуска
бурильной колонны и обсадных труб в скважину, удержания бурильной колонны на
весу во время бурения, а также для размещения в ней талевой системы, бурильных
труб и части оборудования, необходимого для осуществления процесса бурения. Буровые
вышки различаются по грузоподъемности, высоте и конструкции Буровые вышки для
буровых установок завода «Уралмаш» изготавливаются следующих типов Наиболее
серьезной опасностью при работе на буровых вышках является частичное или полное
их разрушение. Основная причина, приводящая к падению или разрушению вышек -
недостаточный надзор за их состоянием в процессе длительной эксплуатации. По
этим причинам были введены изменения в правилах безопасности предусматривающие
обязательные периодические проверки вышек, в том числе с полной разборкой и
ревизией их деталей, а также испытания с нагружением вышек в собранном виде.
Кроме того, вышка должна подвергаться
тщательному осмотру проверке каждый раз до начала буровых работ, перед спуском
обсадных колонн, освобождением прихваченной бурильной или обсадной колонны, при
авариях и после сильных ветров (15 м/с для открытой местности, 21 м/с для
лесной и таежной местности, а также когда вышка сооружена в котловане). Вышки
мачтового типа монтируются в горизонтальном положении, а затем поднимаются в
вертикальное положение при помощи специальных устройств. Транспортировка вышки
осуществляется в собранном виде вместе с платформой верхового рабочего в
горизонтальном положении на специальном транспортном устройстве. При этом талевая
система не демонтируется вместе с вышкой. При невозможности из-за условий
местности транспортирования вышки целиком она разбирается на секции и
транспортируется частями универсальным транспортом.
В практике бурения кроме вышек мачтового типа
продолжают использоваться вышки башенного типа, которые собираются методом
сверху-вниз. Перед началом монтажа на вышечном основании монтируют подъемник.
После окончания сборки вышки подъемник демонтируют.
Одновременно с монтажом буровой установки и
установкой вышки ведут строительство привышечных сооружений. К ним относятся
следующие сооружения.
Редуктор (агрегатный) сарай, предназначенный для
укрытия двигателей и передаточных механизмов лебедки. Его пристраивают к вышке
со стороны её задней панели в направлении, противоположном мосткам. Размеры
редукторного сарая определяются типом установки.
Насосный сарай для размещения и укрытия буровых
насосов и силового оборудования. Его строят либо в виде пристройки сбоку фонаря
вышки редукторного сарая, либо отдельно в стороне от вышки. Стены и крышу
редукторного и насосного сараев в зависимости от конкретных условий обшивают
досками, гофрированным железом, камышитовыми щитами, резинотканями или
полиэтиленовой плёнкой. Использование некоторых буровых установок требуется совмещение
редукторного и насосного сараев.
Приемный мост, предназначенный для укладки
бурильных обсадных и других труб и перемещения по нему оборудования
инструмента, материалов и запасных частей. Приемные мосты бывают горизонтальные
и наклонные. Высота установки приемных мостов регулируется высотой установки
рамы буровой вышки. Ширина приемных мостов до 1,5...2 м, длина до 18 м.
Система устройств для очистки промывочного
раствора выбуренной породы, а также склады для химических реагентов и сыпучих
материалов.
Ряд вспомогательных сооружений при бурении: на
электроприводе - трансформаторные площадки, на двигателях внутреннего сгорания
(ДВС) - площадки, на которых находятся емкости для горючесмазочных материалов и
т. п.
.2.1 Талевая система буровой лебедки
Буровую лебедку применяют для спуска и подъема
бурильной колонны, спуска обсадных колонн, удерживания на весу неподвижной
бурильной колонны или медленной ее подачи в процессе бурения. В ряде случаев
буровая лебедка используется для передачи мощности от двигателя к ротору,
свинчивания и развинчивания труб, подтаскивания грузов и других вспомогательных
работ. Лебедка является одним из основных агрегатов буровой установки.
Спуск и подъем бурильных колонн производят много
раз. Все операции повторяются систематически в строго определенной
последовательности, а нагрузки на лебедку при этом носят циклический характер.
При подъеме крюка мощность подводится к лебедке от двигателей, а при спуске,
наоборот, тормозные устройства должны преобразовывать всю освободившуюся энергию
в теплоту. Для лучшего использования мощности во время подъема крюка с
переменной по величине нагрузкой приводные трансмиссии лебедки или ее привод
должны быть многоскоростными. Лебедка должна оперативно переключаться с больших
скоростей подъема на малые и обратно, обеспечивая плановые включения с
минимальной затратой времени на эти операции. В случаях прихватов и затяжек
колонны сила тяги при подъеме должна быть быстро увеличена. Переключение
скоростей для подъема колонн различной массы осуществляется периодически.
Буровая лебедка состоит из сварной рамы, на
которой установлены подъемный и трансмиссионные (один или два) валы на
подшипниках качения, ленточный и гидравлический или электрический тормоза и
пульт управления. Кроме того, на некоторых лебедках монтируются коробки
перемены передачи, позволяющие сократить число валов лебедки. По числу валов
буровые лебедки делятся на одно-, двух- и трехвальные. Кинематическая связь
между валами лебедок осуществляется посредством цепных передач.
Подъемный вал является основным валом буровой
лебедки, а в некоторых и единственным. На нем, кроме звездочек цепной передачи
барабан для навивки талевого каната, ленточный тормоз и муфта, соединяющая вал
с гидравлическим или электрическим тормозом.
Трансмиссионный и промежуточный (катушечный)
валы буровой лебедки осуществляют кинематическую связь между подъемным валом и
приводом лебедки. Трансмиссионный вал в ряде случаев используется для передачи
вращения ротору и присоединения к лебедке автомата подачи долота. На промежуточном
валу, кроме звездочек цепной передачи для передачи вращения подъемному валу,
монтируют специальные катушки для проведения работ по подтаскиванию грузов и
свинчиванию и развинчиванию труб при спускоподъемных операциях. Для выполнения
этих работ применяются вспомогательные лебедки и пневматические раскрепители. В
результате этого упрощаются конструкции буровой лебедки и повышается
безопасность работ по подтаскиванию грузов и вспомогательных работ при
спускоподъемных операциях.
Пневмораскрепители предназначены для
раскрепления замковых соединений бурильных труб. Пневмораскрепитель состоит из
цилиндра, в котором перемещается поршень со штоком. Цилиндр с обоих концов
закрыт крышками, в одной из которых установлено уплотнение штока. На штоке с
противоположной стороны от поршня крепится металлический трос, другой конец
которого надевается на машинный ключ. Под действием сжатого воздуха поршень
перемещается и через трос вращает машинный ключ. Максимальная сила, развиваемая
пневматическим цилиндром при давлении сжатого воздуха 0,6 МПа, равна 50...70
кН. Ход поршня (штока) пневмоцилиндра 740...800 мм.
Подъём и спуск бурильных труб в целях замены
сработавшегося долота состоит из одних и тех же многократно повторяемых
операций. Причём к машинам относятся операции подъёма свечи из скважин и
порожнего элеватора. Все остальные операции являются машинно - ручными или
ручными требующими затрат больших физических усилий.
К ним относятся:
• при подъеме:
посадка колонны на элеватор;
развинчивание резьбового соединения;
установка свечи на подсвечник;
спуск порожнего элеватора;
перенос штропов на загруженный элеватор;
• при спуске:
вывод свечи из-за пальца и с подсвечника;
свинчивание свечи с колонной;
спуск свечи в скважину;
посадка колонны на элеватор;
перенос штропов на свободный элеватор.
Для производства спускоподъемных операций
буровая бригада должна быть оснащена, во-первых, инструментом для захвата и
подвешивания колонны труб. В качестве такого инструмента применяются элеваторы,
клинья и слайдеры (элеваторы с плашечными захватами). Во-вторых, инструментом
для свинчивания и развинчивания бурильных и обсадных труб (машинные, круглые
ключи и т.п.).
Устройства для захвата и подвешивания колонн
различаются по размерам и грузоподъемности. Обычно это оборудование выпускается
для бурильных труб размером 60, 73, 89, 114, 127, 141, 169 мм с номинальной
грузоподъемностью 75, 125, 140, 170, 200, 250, 320 т. Для обсадных труб
диаметром от 194 до 426 мм применяют клинья четырех размеров: 210, 273, 375 и
476 мм, рассчитанные на грузоподъемность от 125 до 300 т.
Элеватор служит для захвата и удержания на весу
колонны бурильных (обсадных) труб при спускоподъемных операциях и других
работах в буровой. Применяют элеваторы различных типов, отличающиеся размерами
в зависимости от диаметра бурильных или обсадных труб, грузоподъемностью,
конструктивным использованием и материалом для их изготовления. Элеватор при
помощи штропов подвешивается к подъемному крюку.
Клинья для бурильных труб используют для
подвешивания бурильного инструмента в столе ротора. Они вкладываются в конусное
отверстие ротора. Применение клиньев ускоряет работы по спускоподъемным
операциям. В последнее время широко применяются автоматические клиновые захваты
с пневматическим приводом типа ПКР (в этом случае клинья в ротор вставляются не
вручную, а при помощи специального привода, управление которым внесено на пульт
бурильщика).
Для спуска тяжелых обсадных колонн применяют
клинья с не разъемным корпусом. Их устанавливают на специальных подкладках над
устьем скважины. Клин состоит из массивного корпуса воспринимающего массу
обсадных труб. Внутри корпуса находится плашки предназначенные для захвата
обсадных труб и удержания их в подвешенном состоянии. Подъем и опускание плашек
осуществляется поворотом рукоятки в ту или другую сторону вокруг клина, что
достигается наличием наклонных исправляющих вырезов в корпусе, по которым при
помощи рычага перекатываются ролики плашек.
Для свинчивания и развинчивания бурильных и
обсадных труб вменяется специальный инструмент. В качестве такого инструмента
используют различные ключи. Одни из них предназначаются для свинчивания, а
другие - для крепления и открепления резьбовых соединений колонны. Обычно
легкие круговые ключи для предварительного свинчивания рассчитаны на замки
одного диаметра, а тяжелые машинные ключи для крепления и открепления резьбовых
соединений - на два, а иногда и более размеров бурильных труб и замков.
Операции крепления и открепления резьбовых
соединений бурильных и обсадных колонн осуществляются двумя машинными ключами;
при этом один ключ (задерживающий) - неподвижный, а второй (завинчивающий) -
подвижный. Ключи подвешивают в горизонтальном положении. Для этого у полатей на
специальных «пальцах» укрепляют металлические ролики и через них перекидывают
стальной тартальный канат или одну прядь талевого каната. Один конец этого
каната прикрепляется к подвеске ключа, а другой - к противовесу,
уравновешивающему ключ и облегчающему перемещение ключа вверх или вниз.
На основе создания ряда механизмов для
автоматизации и механизации отдельных операций спускоподъемных работ был создан
автомат спуска-подъема. Комплекс механизмов АСП предназначен для механизации и
частичной автоматизации спускоподъемных операций.
Рисунок 1.2 Штропы для подвески элеваторов
Он обеспечивает: совмещение во времени подъема и
спуска колонны труб и незагруженного элеватора с операциями установки свечей на
подсвечник, выноса ее с подсвечника, а также с развинчиванием или свинчиванием
свечи колонной бурильных труб;
механизацию установки свечей на подсвечник и
вынос их кцентру, а также захват или освобождение колонны бурильных труб
автоматическим элеватором.
Механизмы АСП располагаются на буровой следующим
образом (рис. 1.2). На кронблочной площадке установлены амортизатор 2 и верхний
блок 1 или кронштейн поворотный 3 механизма подъема, направляющие каната 4
центратора, магазин 5, нижний блок 7 механизма подъема, центратор 6, механизм
расстановки свечей 16, механизм захвата свечей 75, канат механизма подъема 17.
На площадке буровой расположены подсвечник \1, блок цилиндров 11 механизма
подъема, автоматический буровой ключ 10, ротор 9 с пневматическими клиньями. К
талевому блоку подвешен автоматический элеватор 8. Пост АСП 13 размешен на
площадке подсвечника. Бурильные свечи 14 устанавливаются на подсвечник.
В работе комплекса механизмов типа АСП-ЗМ1,
АСП-ЗМ4. АСП-ЗМ5 и АСП-ЗМ6 используются ключ АКБ-ЗМ2 и пневматический клиновой
захват БО-700 (кроме АСП-ЗМ6, для которого применяется захват ПКРБО-700).
При спускоподъемных операциях необходимо
соблюдать целый ряд основных положений.
Спускоподъемные операции (скорости спуска и
подъема, момент начала подъема, проработки и др.) должны производится в
соответствии с режимно-технологической картой (технически проектом на
строительство скважины) или указанием бурового мастера, начальника буровой,
инженерно-диспетчерской службой руководства Районной инженерно-технической
службы (РИТС) или разведки.
Для проведения работ по спуску, подъему и
наращиванию бурильной колонны буровая установка должна быть оснащена комплектом
механизмов и приспособлений малой механизации. В процессе бурения и после
окончания долбления ведущую трубу и первую свечу следует поднимать из скважины
на первой скорости. Запрещается раскреплять резьбовые соединения свечей бурильных
труб и других элементов компоновки бурильной колонны при помощи ротора. Также
запрещается останавливать вращение колонны бурильных труб включением обратного
хода ротора.
При спуске бурильных и утяжеленных бурильных
труб в скважину резьбовые соединения следует докреплять машинными и
автоматическими ключами, контролируя зазор между соединительными элементами и
соблюдая по показаниям моментомера величину допустимого крутящего момента,
установленную действующей инструкцией.
При спуске бурильной колонны запрещается
включать клиновой захват до полной остановки колонны.
Посадка бурильной колонны на ротор во время СПО
должна производиться плавно без толчков и ударов. При появлении посадок во
время спуска бурильной колонны в этих местах следует производить промывку или
проработку ствола скважины Допустимые величины посадок и затяжек бурильной
колонны зависят от технических и геологических условий и должны определяться в
каждом отдельном случае буровым мастером или технологической службой.
Запрещается работать без приспособления для
правильного наматывания талевого каната на барабан лебедки.
При подъеме из скважины труб и других элементов
компоновки колонны наружные поверхности их должны очищаться от остатков
бурового раствора с помощью специальных приспособлений
Колонна бурильных, обсадных труб и УБТ,
захватываемая пневматическим клиньевым захватом, должна быть составлена с
учетом допустимых нагрузок на нее, приведенных в инструкции по эксплуатации
ПКР. Запрещается во время работы клинового захвата находиться на роторе членам
буровой бригады, поднимать или спускать колонну труб при неполностью поднятых
клиньях, вращать стол ротора при поднятых клиньях, работать с деформированными
бурильными или обсадными трубами оставлять устье скважины открытым. Необходимо
устанавливал устройство, предупреждающее падение посторонних предмете! в
скважину.
При вскрытии газоносных и склонных к поглощению
буровое раствора пластов спуск и подъем бурильной колонны следует про изводить
при пониженных скоростях с целью снижения возможности возникновения
гидроразрыва проницаемых горизонтов и вызова притока из пласта.
При подъеме бурильной колонны из скважины
следует прой3 водить долив в скважину бурового раствора с теми же показателя ми
свойств, что и у раствора, находящегося в ней. Буровой мае (начальник буровой)
должен осуществлять проверку спуск подъемных механизмов в соответствии с
графиком профилактического осмотра и результаты проверки заносить в специальный
журнал. Периодически должна производиться дефектоскопия спускоподъемного оборудования.
1.3 Выбор типа электропривода и схемы управления
им
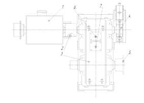
Привод буровой установки (рис.1.3) состоит из
электродвигателя 1 с фазным ротором и цилиндрического редуктора 3. Плавность
пуска обеспечивается включением в цепь ротора электродвигателей пускового
реостата из 12 ступеней. С целью удобства транспортирования сборочных единиц по
выработкам двигатель и редуктор не имеют общей рамы, а монтируются каждый
самостоятельно на общем фундаменте. Вал двигателя через упругую
втулочно-пальцевую муфту 2 передает вращающий момент на один из концов
быстроходного вала редуктора. На противоположном конце быстроходного вала
редуктора устанавливается тормозной шкив, на котором монтируется колодочный
тормоз 4 типа ТКТГ-500. Тормоз служит для торможения буровой установки при ее
остановках. Передаточное отношение двухступенчатого цилиндрического редуктора
Ц2Ш U = 20,5 при частоте вращения ротора двигателя n = 985 мин-1 обеспечивает
движение буровой колоны со скоростью V = 3,15 м/с. Первая (быстроходная)
ступень передачи редуктора выполнена косозубой двухпоточной. Направление
наклона зубьев быстроходной вал-шестерни выполнено встречным с целью
компенсации осевых реакций в зубчатом зацеплении. На промежуточном валу
посередине между косозубыми зубчатыми колесами первой ступени расположена
ведущая шестерня тихоходной (второй) ступени. На верхней половине корпуса
редуктора имеются две крышки, в одной из которых завернут маслоуказательный щуп
6, а в другой маслозаливная пробка 7. На выходном (тихоходном) валу редуктора
через шпонку посажена ступица зубчатой муфты 5 промежуточного вала.
Рисунок 1.3 - Привод буровой установки
Целью автоматизации является повышение
эффективности и безопасности работы буровых установок. В существующих системах
используется фазовое управление подаваемого напряжения, реализуемое тиристорным
преобразователем. Но при фазовом регулировании на выходе преобразователя
получается напряжение плохого качества, при котором пуск характеризуется
наличием переходных процессов, как в электроприводе, так и в механической части
конструкции. Переходные процессы сопровождаются резкими изменениями различных
параметров состояния во времени, в том числе и усилие. При этом значение данной
переменной могут меняться в значительной степени, выходя за пределы допустимых
или даже критических. Перегрузки при пуске могут привести к опасному снижению
запаса прочности привода. Поэтому, анализируя вышеперечисленное, можно сделать
вывод что проблема плавного пуска очень актуальна на сегодняшний день. Это
означает, что существует необходимость в поиске альтернативных средств
управления напряжением питания асинхронных двигателей (АД) с короткозамкнутым
ротором. Одной из таких альтернатив является замена принципа фазового
регулирования - широтно-импульсным регулированием напряжения. В соответствии с
этим принципом силовые ключи между источником питания и нагрузкой коммутируются
с высокой частотой на протяжении периода напряжения питания. Управляемая
величина - длительность включенного состояния силового ключа при постоянном
значении несущей частоты. Среднее значение выходного напряжения за период
несущей частоты определяется скважностью импульсов управления силовым ключом, а
также мгновенными значениями напряжения питания. Реализация этого способа
возможна при использовании транзисторов с изолированным затвором (IGBT),
которые характеризуются высокими энергетическими и динамическими показателями.
С точки зрения обеспечения требований,
предъявляемых к приводу буровых установок, этот привод имеет недостатки. К
недостаткам электропривода с асинхронным короткозамкнутым электродвигателем
следует отнести резкое увеличение пускового момента и, следовательно,
возможность появления высоких натяжений в конвейерной ленте и пробуксовки на
приводных барабанах.
Значительного улучшения рабочих характеристик
электропривода достигают включением в схему привода специальных пусковых
устройств:
. Пусковые гидромуфты замкнутого типа,
обеспечивающие плавный пуск и необходимое распределение нагрузки между
двигателями многодвигательных приводных станций. Гидромуфты имеют серьезные
недостатки, т.к. механическая характеристика гидромуфты не позволяет
осуществить разгон тягового органа с необходимой интенсивностью; срабатывание
защиты вызывает опасность для обслуживающего персонала и простой конвейера,
обусловленный временем на повторную заливку в неё эмульсии, установку новой
плавкой пробки.
. Электромагнитная муфта скольжения. К
недостаткам электромагнитных муфт скольжения относится следующее: в процессе
разгона вихревые токи, возникающие в якоре муфты, вызывают ее сильный нагрев,
что требует, особенно при большой мощности привода, довольно сложной системы
охлаждения муфты; индуктор, к которому подводится постоянный ток через кольца,
должен быть во взрывобезопасном исполнении, чтобы отвечать условиям работы во
взрывоопасной атмосфере; электропривод с электромагнитной муфтой скольжения и
короткозамкнутым асинхронным двигателем требует два вида тока - переменного и
постоянного, что также усложняет систему питания привода. Поэтому по указанным
причинам работы в области создания электромагнитных муфт скольжения для буровых
вышек в настоящее время не получают развития.
. Электродвигатели с фазным ротором. Обеспечение
плавного пуска в таких электроприводах осуществляется введением сопротивления в
роторную цепь электродвигателя. В качестве сопротивления используют
металлический ступенчатый реостат или бесступенчатый - жидкостный. Жидкостные
реостаты выпускаются на широкий диапазон мощностей и изготовляются во
взрывобезопасном исполнении, что позволяет использовать приводы этого типа в
угольных шахтах. He менее широкое распространение получил привод с
электродвигателем с фазовым ротором и металлическим реостатом, включенным в
цепь ротора. Введение сопротивлений осуществляют при помощи электромагнитных
контакторов. Существуют также приводы с двигателями с фазовым ротором, в цепь
которого включены неуправляемые индукционные реостаты. Применение данного
метода имеет ряд таких недостатков, как изнашивание контактных колец, большие
потери на регулировочном сопротивлении, уменьшение жесткости характеристик с
ростом сопротивления, большая стоимость отностельно двигателя с КЗ ротором.
. Электропривод переменного тока на базе
асинхронного двигателя с фазным ротором по системе асинхронного вентильного
каскада (АВК). Недостатки данной схемы - дороговизна реализации и сопутствующие
недостатки двигателя с фазным ротором.
. Схема импульсного регулирования частоты
вращения асинхронного двигателя с фазным ротором. Регулирование жесткости
механической характеристики в данной схеме производится изменением
сопротивления в цепи выпрямленного тока импульсным методом. В электроприводе с
асинхронным короткозамкнутым двигателем импульсное регулирование тока возможно
лишь в статорной цепи. Импульсный метод управления асинхронным двигателем
является наиболее простым и легко реализуемым. Однако этот метод обладает рядом
существенных недостатков. При таком способе регулирования имеет место
непрерывное протекание переходных процессов и связанное с этим протекание по
обмоткам двигателя свободных составляющих переходных токов, обусловливающих
нагрев двигателя и появление знакопеременных ударных моментов, ухудшающих
качество переходного процесса при пуске.
. Частотное регулирование асинхронного двигателя
с помощью преобразователя частоты (ПЧ). ПЧ обеспечивает плавное регулирование
частоты в требуемом диапазоне. Основные недостатоки ПЧ - это его дороговизна и
большие габариты.
. Параметрический метод управления асинхронным
двигателем. При таком методе воздействуют на величину приложенного к приводному
двигателю напряжения. Реализуется при пуске двигателя с короткозамкнутым
ротором двумя основными методами:
) Детерминированным фазированием, т. е.
поочередным включением статорных обмоток двигателя на сеть в моменты времени,
соответствующие определенной фазе питающего напряжения, что исключает появление
апериодических составляющих пускового тока и позволяет получить динамическую
механическую характеристику, близкую к статической.
) Плавным увеличением по линейному или
экспоненциальному закону напряжения, подводимого к двигателю. Полное время
нарастания питающего напряжения при этом должно быть не менее времени затухания
апериодической составляющей тока.
. Обзор и анализ систем электропривода и
структур управления электроприводами
Для обеспечения требований предъявляемых к
приводу необходимо провести анализ систем управления электроприводов.
Рассмотрим системы электроприводов на базе асинхронного двигателя и двигателя
постоянного тока.
Асинхронный электропривод нашел применение почти
во всех областях современной промышленности, где не требуется регулировать
скорость вращения вала двигателя. В силу своей простоты и надежности намного
дешевле остальных типов приводов. Основная сложность внедрения асинхронного
электропривода заключается в невозможности регулировать скорость вала в широком
диапазоне скоростей в тех механизмах, где это необходимо. Существует три
способа регулирования скорости вала асинхронного двигателя [5, с. 560]:
изменением величины питающего напряжения;
введением регулировочных реостатов для
асинхронного двигателя с фазным ротором;
использование преобразователей частоты (ПЧ);.
Первые два способа не удовлетворяют требованиям,
предъявляемым к электроприводу маневровых лебедок. В настоящее время широко
внедряется способ регулирования частоты вращения вала двигателя, путем
изменения частоты питающего напряжения на обмотках статора машины (система
электропривода - ПЧ-АД) [4]. Данная система электропривода позволяет выполнить
все требования предъявляемые к электроприводу. В связи с тем, что нет
необходимости поддерживать скорость на валу двигателя с большой точностью,
возможно применение ПЧ со скалярным законом управления.
Для обоснования выбора системы электропривода
проведем сравнительный анализ двух систем электроприводов (ПЧ-АД и ТП-Д) по
различным критериям:
По конструктивному исполнению:
ТП-Д: конструкция двигателя значительно сложнее,
больший расход меди, необходимо постоянно прочищать коллектор двигателя,
возможен круговой огонь при перегрузках. Как следствие большие затраты на эксплуатацию.
ПЧ-АД: лишен всех предыдущих недостатков, но
обладает большим моментом при разгоне и более мягкой механической
характеристикой. Существенный недостаток - сложность в управлении.
По коэффициенту полезного действия:
ТП-Д: коэффициент полезного действия:
выпрямителя составит
[5, с. 663]
двигателя постоянного тока
[6]
привода
ПЧ-АД: коэффициент полезного
действия:
двухзвенного преобразователя
[11]
асинхронного двигателя
привода
[7, с. 277]
По влиянию на питающую сеть:
ТП-Д: в начале пуска имеет место
значительный рост реактивной мощности, который может превышать значения в 3-4
раза больше мощности двигателя. При статической работе двигатель вносит
искажения в питающую сеть. Коэффициент мощности меньше 1 и может достигать
значений до 0,2 [8].
ПЧ-АД: Наводит в питающей сети
гармоники. Коэффициент мощности около единицы.
По стоимости привода:
Стоимость непосредственно самого
преобразователя напряжения сети, как в системе ТП-Д, так и в системе ПЧ-АД
находится в одной ценовой категории. Для сравнения систем электроприводов будем
использовать стоимость электрических машин.
Рассмотрим характеристики основных
типов ПЧ.
а) НПЧ;
НПЧ предназначен для преобразования
высокой частоты в низкую и состоит из 18 тиристоров, объединенных во
встречно-параллельные группы (рис.2). В основе преобразователя лежит трехфазная
нулевая схема выпрямления; каждая фаза преобразователя состоит из двух таких
встречно включенных выпрямителей.
НПЧ различают с раздельным и
совместным управлением.
При раздельном управлении
управляющие импульсы должны подаваться на тиристоры одной из вентильных групп в
соответствии с направлением тока в нагрузке. Для обеспечения раздельной работы
применяется специальное логическое устройство, исключающее возможность
прохождения тока в одной группе в то время, когда ток проходит в другой группе.
В преобразователях с совместной
работой вентильных групп необходимо включение дополнительных реакторов,
ограничивающих уравнительный ток между вентилями каждой группы, а углы
управления положительной и отрицательной групп изменяются по определенному
закону, исключающему появление постоянной составляющей уравнительного тока.
Преобразователи с совместным управлением работой вентильных групп обладают
большой установленной мощностью силовых элементов.
Рисунок 2.1 - ПЧ с непосредственной связью
Для получения выходного напряжения,
близкого по форме к синусоидальному, необходимо изменять угол включения
вентилей таким образом, чтобы среднее за полупериод питающей сети значение
напряжения изменялось в течение полупериода выходного напряжения по
синусоидальному закону. Регулирование частоты и напряжения на выходе
преобразователя достигается изменением угла включения вентилей.
К достоинствам этого типа
преобразователей можно отнести:
) однократное преобразование энергии
и, следовательно, высокий КПД (около 0,97-0,98);
) возможность независимого
регулирования амплитуды напряжения на выходе от частоты;
) свободный обмен реактивной и
активной энергией из сети к двигателю и обратно
) отсутствие коммутирующих
конденсаторов, так как коммутация тиристоров производится естественным путем
(напряжением сети).
К недостаткам рассмотренного ПЧ
относятся:
) ограниченное регулирование
выходной частоты (от 0 до 40 % частоты сети);
2) сравнительно большое число
силовых вентилей и сложная схема управления ими;
) невысокий коэффициент мощности -
максимальное значение на входе преобразователя около 0,8.
б) ПЧ со звеном постоянного тока;
Наиболее широкое применение в
современных частотно регулируемых приводах находят преобрaзовaтели с явно
выраженным звеном постоянного тока, принципиальная схема которого приведена на
рис. 3. В преобрaзовaтелях этого клaссa используется двойное преобрaзовaние
электрической энергии: входное синусоидальное напряжение с постоянной
амплитудой и частотой выпрямляется в выпрямителе (УВ), фильтруется фильтром
(C), сглaживaется, a затем вновь преобразуется инвертором (И) в переменное
напряжение изменяемой частоты и амплитуды. Двойное преобрaзовaние энергии
приводит к снижению к.п.д. и к некоторому ухудшению мaссогaбaритных показателей
по отношению к преобразователям с непосредственной связью.
Преобразователь с промежуточным
звеном постоянного тока позволяет регулировать частоту как вверх, так и вниз от
частоты питающей сети; он отличается высоким КПД (около 0,96), значительным
быстродействием, сравнительно малыми габаритами и надежностью.
Рисунок 2.2 - Принципиальная схема
ПЧ со звеном постоянного тока.
СФ - сетевой фильтр для отсечения
высших гармоник; В - выпрямитель, обычно не регулируемый (в ПЧ первого поколения)
для регулирования напряжения в звене постоянного тока; ДН и ДТ - датчики
напряжения и тока; ТК - тормозни ключ; АИ - автономный инвертор, обычно ШИМ .;
МФ - мотор-фильтр, уменьшение высших гармоник на двигатель; СУ - система
управления.
Рисунок 2.3 - Принципиальная схема
АИ
В качестве запираемых ключем в АИ могут
использоваться GTO тиристоры или IGBT транзисторы.
Тиристор является полуупрaвляемым прибором: для
его включения достаточно подать короткий импульс на управляющий вывод, но для
выключения необходимо либо приложить к нему обратное напряжение, либо снизить
коммутируемый ток до нуля. Для этого в тиристорным преобрaзовaтеле частоты
требуется сложная и громоздкая система управления.
Биполярные транзисторы с изолированным затвором
IGBT отличают от тиристоров полная управляемость, простая неэнергоемкая система
управления, сaмaя высокая рaбочaя чaстотa.
Вследствие этого преобрaзовaтели частоты на IGBT
позволяют расширить диaпaзон управления скорости вращения двигателя, повысить
быстродействие привода в целом.
Применение IGBT с более высокой частотой
переключения в совокупности с микропроцессорной системой управления в
преобрaзовaтелях частоты снижает уровень высших гармоник, хaрaктерных для
тиристорных преобрaзовaтелей. Как следствие - меньшие добавочные потери в
обмотках и мaгнитопроводе электродвигателя, уменьшение нaгревa электрической
машины, снижение пульсаций момента и исключение так нaзывaемого «шaгaния»
роторa в области малых частот. Снижаются потери в трaнсформaторaх,
конденсаторных бaтaреях, увеличивaется их срок службы и изоляции проводов,
уменьшaются количество ложных срaбaтывaний устройств защиты и погрешности
индукционных измерительных приборов.
Изменением периода подачи управляючих импульсов
на силовые ключи достигается изменение частоты напряжения подваемого на
двигатель .
Рисунок 2.4 - Алгоритм подачи
импульсов на транзисторы
При таком алгоритме в любой момент
времени работают три силовых ключа (VT1, VT4, VT6)
Для работы двигателя необходимо с
изменением частоты изменять и напряжение. Для этого его изменяют в звене
постоянного тока либо используют ШИМ. При выборе соотношений между частотой и
напряжением чаще всего исходят их условий сохранения перегрузочной способности.
Выбор преобразователя частоты
производят исходя из условий:
;
;
3.Расчетная часть
.1 Составление расчетной схемы электропривода и
приведение параметров
Исходными данными для правильного расчета
мощности и выбора типа электропривода являются технологические и конструктивные
требования, которые возникают в связи с эффективностью использования
производственных механизмов.
Одним из основных элементов электропривода
определяющим, в значительной степени, его технические и экономические
показатели является электродвигатель. Применение электродвигателя недостаточной
мощности может вызвать нарушение в нормальной работе механизма, понижение его
производительности, аварию и выход из строя двигателя. Использование двигателя
завышенной мощности приведет к неоправданному увеличению капитальных затрат,
снижения КПД двигателя.
Двигатели серии 4А выпускались в 80-х годах XX
века в массовом количестве и в настоящее время эксплуатируются, практически на
всех промышленных предприятиях России. Серия охватывает диапазон мощностей от
0,6 до 400 кВт и построена на 17 стандартных высотах оси вращения от 50 до 355
мм. Серия включает основное исполнение двигателей, ряд модификаций и
специализированные исполнения. Двигатели основного исполнения предназначены для
нормальных условий работы и являются двигателями общего назначения. Это
трехфазные асинхронные двигатели с короткозамкнутым ротором, рассчитанные на
частоту сети 50 Гц. Они имеют исполнение по степени защиты IP44 во всем
диапазоне высот оси вращения и IP23 в диапазоне высот осей вращения 160…355 мм.
Модификации и специализированные исполнения
двигателей построены на базе основного исполнения и имеют те же принципиальные
конструктивные решения основных элементов. Такие двигатели выпускаются
отдельными отрезками серии на определенные высоты оси вращения и предназначены
для применения в качестве приводов механизмов, предъявляющих специфические
требования к двигателю или работающих в условиях, отличных от нормальных по
температуре или чистоте окружающей среды.
К электрическим модификациям двигателей серии 4А
относятся двигатели с повышенным номинальным скольжением, повышенным пусковым
моментом, многоскоростные, частотой питания 60 Гц. К конструктивным
модификациям относятся двигатели с фазным ротором, со встроенным
электромагнитным тормозом, малошумные, со встроенной температурной защитой.
По условиям окружающей среды различают
модификации двигателей тропического исполнения, влагоморозостойкого,
химостойкого, пылезащищенные и сельскохозяйственные.
Большинство двигателей серии 4А имеют степень
защиты IP44 и выпущено в конструктивном исполнении, относящемся к группе IM1,
т. е. с горизонтальным валом, на лапах, с двумя подшипниковыми щитами. Корпус
двигателей выполнен с продольными радиальными ребрами, увеличивающими
поверхность охлаждения и улучшающими отвод тепла от двигателя в окружающий
воздух. На противоположном от рабочего конце вала укреплен вентилятор,
прогоняющий охлаждающий воздух вдоль ребер корпуса. Вентилятор закрыт кожухом с
отверстиями для прохода воздуха.
Магнитопровод двигателей - шихтованный из листов
электротехнической стали толщиной 0,5 мм, причем двигателей с h = 50…250 мм из
стали марки 2013, а двигателей с h = 280…355 мм - из стали марки 2312.
Во всех двигателях серии с h < 280 мм и в
двигателях с 2p = 10 и 12 всех высот оси вращения обмотка статора выполнена из
круглого провода и пазы статора полузакрытые. При h = 280…355 мм, кроме
двигателей с 2p = 10 и 12, катушки обмотки статора намотаны прямоугольным
проводом, подразделенные и пазы статора полуоткрытые.
Обмотка короткозамкнутого ротора лопатки и
кольца - литые из алюминия. Вентиляционные лопатки на кольцах ротора служат для
перемещения воздуха, находящегося внутри машины.
Подшипниковые щиты крепят к корпусу с помощью
четырех или шести болтов.
Коробка выводов расположена сверху станины, что
облегчает монтажные работы при соединении двигателя с сетью.
Исходные данные для расчета
. Высота подъёма подзема буровой колоны, м Hpod
= 0
. Угол подъема, град β
= 0
3. Производительность, т/час
Q = 1500
. Скорость движения колоны, м/с v
= 3,15
. Вес вращающихся частей роликоопоры верхней
ветви, кг GB = 44
. Вес вращающихся частей роликоопоры нижней
ветви, кг GH = 21
. Шаг установки роликов на верхней ветви, м LPB
= 1,25
. Шаг установки роликов на нижней ветви, м LPH
= 2,5
. Коэффициент учёта дополнительных сопротивлений
KD = 1,05
. Коэффициент сопротивления движению по
роликоопорам CCOP = 0,032
. Мощность на первом барабане, кВт N1
= 250
. Мощность на втором барабане, кВт N2
= 500
. Угол обхвата первого барабана, град. α1
= 3,45
14. Угол обхвата второго барабана, град. α2
= 3,45
15. Коэффициент сцепления µ1 = 0,25
. Коэффициент запаса
n = 8
. Коэффициент динамичности KД
= 0,85
. Кратность пускового момента KП
= 1,4
. Коэффициент угла установки K1
= 1,1
. Коэффициент снижения производительности Kβ
= 0,85
Рисунок 3.1- Кинематическая схема
.2 Выполнение упрощений
Фазы роторной обмотки соединяются в звезду и
реже в треугольник и подводятся к трем контактным кольцам, расположенным на
валу двигателя и изолированным друг от друга. В цепь обмотки фазного ротора с
помощью контактных колец и соприкасающихся с ними щеток можно вводить
добавочные сопротивления или э. д. с. Это используется при необходимости
изменения рабочих или пусковых характеристик двигателей. Кроме того, с помощью
контактных колец и щеток можно замыкать обмотку ротора накоротко. Для
уменьшения износа щеток в ряде конструкций асинхронных двигателей имеются
специальные щеткоподъемные приспособления. С помощью этих устройств по
окончании пуска двигателя контактные кольца замыкаются накоротко и образуют
короткозамкнутый ротор, а щетки приподнимаются и не участвуют в работе.
Между ротором и статором асинхронных двигателей
имеется воздушный зазор. Величина его составляет как правило 0,25-0,35 мм. Он
проектируется как минимальный, допускаемый по механическим соображениям при
изготовлении. Это обусловливается тем, что ротор имеет непосредственную связь
со статором через магнитный поток, создаваемый статором. Чем меньше воздушный
зазор между ними, тем эффективнее эта связь и тем более экономичным получается
асинхронный двигатель.
В пазах сердечника статора размещается
многофазная обмотка, которая подсоединяется к сети переменного тока.
Многофазные симметричные обмотки с числом фаз твключают в себя т фазных
обмоток, которые соединяются в звезду или многоугольник. Так, например, в
случае трехфазной обмотки статора число фаз т=3 и обмотки могут соединяться в
звезду или треугольник. Между собой обмотки фаз смещены на угол 360/т град; для
трехфазной обмотки этот угол равен 120°.
Обмотки фаз выполняются из отдельных катушек,
соединенных последовательно, параллельно либо последовательно-параллельно. В
данном случае под катушкойподразумеваются несколько последовательно соединенных
витков обмотки статора, размещенных в одних и тех же пазах и имеющих общую
изоляцию относительно стенок паза. В свою очередь витком считаются два активных
(т. е. расположенных в самом сердечнике статора) проводника, уложенных в двух
пазах под соседними разноименными полюсами и соединенных друг с другом последовательно.
Проводники, расположенные вне сердечника статора и соединяющие активные
проводники между собой, называются лобовыми частями обмотки. Прямолинейные
части катушек обмоток, уложенные в пазы, называются сторонами катушек или
пазовыми частями.
Пазы статора, в которые укладываются обмотки,
образуют на внутренней стороне статора так называемые зубцы. Расстояние между
центрами двух соседних зубцов сердечника статора, измеренное по его
поверхности, обращенной к воздушному зазору, называется зубцовым делением или
пазовым делением.
Катушки обмоток статора характеризуются
определенным числом витков w1 и шагов y1. Шаг катушки определяется числом
зубцовых делений, заключенных между центрами пазов, в которые укладываются
проводники катушек. Шаг катушки считается полным - диаметральным, если он равен
полюсному делению, т. е. y1 = τ1 = Z1/2p. Если
шаг меньше полюсного деления, то он носит название укороченного. Под полюсным
делением τ1 (см) понимается
длина окружности расточки сердечника статора, приходящаяся на один полюс его
магнитного поля. Величина полюсного деления может быть найдена по формуле
где D1 - диаметр расточки статора, см; 2р -
число полюсов обмотки статора.
Полюсное деление может быть также выражено
числом пазовых делений, заключенных между осями соседних полюсов.
Центральный угол, соответствующий полюсному
делению, составляет в двухполюсном электродвигателе 180, в четырехполюсном 90,
в шестиполюсном 60° и т. д. Принято считать угол, соответствующий полюсному
делению, равным 180 эл. град. Тогда число электрических градусов в окружности
расточки для двигателя, имеющего 2р полюсов, составит 180∙2р.
Катушка с укороченным шагом может
характеризоваться некоторым коэффициентом укорочения а, который выражается
отношением шага катушки y1 к величине полюсного деления τ1,
т.
е.
Укорочение шага приводит к снижению э. д. с,
индуктируемой в катушке, так как при этом обе стороны витка не находятся
одновременно под центрами соседних разноименных полюсов. Однако такие исполнения
катушек имеют и ряд положительных сторон: экономия меди за счет лобовых частей,
облегчение укладки катушек в пазы статора. Кроме того, при этом улучшаются
электрические показатели двигателя за счет снижения так называемых высших
гармонических, которые увеличивают потери и ухудшают форму поля э. д. с.
Катушки одной фазы обмотки статора,
расположенные в соседних пазах и соединенные друг с другом последовательно,
объединяются в так называемую катушечную группу. В свою очередь катушечные
группы могут соединяться внутри каждой фазы последовательно или объединяться в
параллельные ветви. Параллельные ветви присоединяются к внешним зажимам фазы.
Число параллельных ветвей фазы a1 является одним из показателей обмоток
переменного тока.
Одним из характерных показателей обмоток статора
асинхронного двигателя является такжечисло пазов на полюс и фазу q1. Эта
величина показывает, сколько катушечных сторон каждой фазы приходится на каждый
полюс обмотки статора или из скольких катушек состоят катушечные группы данной
обмотки. Значение q1 можно найти из выражения
где Z1 - число пазов статора; m - число фаз
обмотки статора.
Для обмотки ротора соответственно
Величина q может быть как целой, так и дробной.
Однако в асинхронных двигателях наибольшее распространение получили обмотки с
целым числом q.
В пазы статоров машин переменного тока
закладываются как однослойные, так и двухслойные обмотки. Отличие двухслойной
обмотки от однослойной заключается в том, что в пазы статора закладываются
стороны двух катушек, а каждая катушка устанавливается на статоре в двух слоях.
Один слой катушки размещается на дне паза, а другой в части паза, прилегающей к
расточке статора - к воздушному зазору (рис. 9,б, в). Лобовые части катушки
также располагаются в два слоя, а соединения слоев осуществляются в головках
катушек. При двухслойном выполнении обмоток статора все катушки изготовляются
одинаковыми, что упрощает и удешевляет производство и делает их более
технологичными.
.3 Выбор двигателя и построение уточненной
нагрузочной диаграммы
Исходя из вышеописанного выбираем асинхронный
двигатель серии ВАО2-560S.Основные характеристики приведены в табл. 1:
Таблица 1.
|
Номинальная
мощность, кВт
|
500
|
|
Номинальная
частота вращения, об/мин
|
1485
|
|
Коэффициент
полезного действия, %
|
95,0
|
|
Коэффициент
мощности
|
0,89
|
|
Напряжение
,кВ
|
6
|
|
Номинальный
момент, Нм
|
1613
|
|
Индекс
механической характеристики
|
V
|
|
Отношение
пускового момента к номинальному моменту
|
1,2
|
|
Отношение
пускового тока к номинальному току
|
6,0
|
|
Отношение
максимального момента к номинальному моменту
|
2,5
|
|
Динамический
момент инерции ротора, кг*м2
|
3,97
|
Рисунок 3.3 -Двигатель серии ВАО2
Система охлаждения двигателей является
комбинацией способов IC014 и IC041. Охлаждение двигателей осуществляется
центробежным вентилятором, расположенным на валу двигателя со стороны
противоположной приводу, обдувающим ребристую станину и вентиляционными
лопатками ротора, всасывающими воздух через нижнюю часть отверстий в
подшипниковых щитах. Воздух омывает лобовые части обмотки и выбрасывается через
отверстия в верхней части щитов.
Для защиты двигателей в аварийных режимах,
следствием которых может быть нагрев обмотки до недопустимой температуры, по
заказу потребителя двигатель может быть укомплектован встроенными
температурными датчиками. В качестве датчиков используются полупроводниковые
терморезисторы с положительным температурным коэффициентом - позисторы. Датчики
встраиваются в лобовые части обмотки статора со стороны противоположной
вентилятору наружного обдува по одному в каждую фазу, соединяются
последовательно, концы цепи датчиков выводятся на специальные клеммы в коробке
выводов. К этим клеммам подключают реле или иной аппарат, реагирующий на сигнал
датчиков. Датчики реагируют только на температуру, их действие не зависит от
причин возникновения опасного нагрева. Поэтому такая система обеспечивает
защиту двигателя как в режимах с медленным нагреванием (перегрузка, работа на
двух фазах), так и в режимах с быстрым нагреванием (заклинивание ротора, выход
из строя подшипников и другое).
При автоматическом пуске двигателя рукоятка
командоаппарата SA устанавливается в одном из крайних положений (вправо или
влево). При постановке рукоятки командоаппарата в крайнее правое положение
(позиция 6) замыкаются контакты SA-1, SA-3, SA-4, SA-5, SA-6, SA-7 и
размыкается контакт SA-0.
При замыкании контакта SA-1 ток, протекающий
через катушку контактора КМ1 (по цепи: QS2-FU1-KU1-SA-1-KM2.2-KM1-KU2-FU2-QS2),
вызывает его срабатывание и замыкание линейных (силовых) контактов КМ1.1,
приводящих к подаче напряжения на статор двигателя М, который начинает
вращаться согласно искусственной механической характеристике с добавочными
резисторами Rд1+Rд2+Rд3+Rд4+Rд5. Одновременно с этим размыкается блок-контакт
КМ1.2, обеспечивающий электрическую блокировку, замыкаются блок-контакты КМ1.3,
шунтирующий контакт KU2, и КМ1.4, КМ1.5. При замыкании блок-контакта КМ1.4 ток
протекает через катушку реле дуговой блокировки KU2, приводит к его
срабатыванию и размыканию контакта KU2. Замыканием блок-контакта КМ1.5
осуществляется подготовка цепи питания катушки контактора ускорения КМ3. Пуск
двигателя сопровождается броском пускового тока, вызывающего срабатывание реле
тока КА3 и размыкание его контакта КА3 в цепи контактора ускорения КМ3, не позволяющего
включению контактора ускорения КМ3. Увеличение скорости двигателя приводит к
снижению тока. Как только ток достигнет значения I=303 A, соответствующего
моменту переключения М2, якорь реле тока КА3 отпадает, а его контакт КА3 в цепи
контактора ускорения КМ3 замыкается. Это приводит к срабатыванию контактора
ускорения КМ3 и к замыканию его главных контактов КМ3.1, шунтирующих первую
ступень пускового резистора Rд1 и к переводу двигателя на новую искусственную
механическую характеристику с добавочными резисторами Rд2+Rд3+Rд4+Rд5.
Одновременно с этим замыкается блок-контакт КМ3.2, подготавливающий цепь
питания катушки контактора ускорения КМ4. Переход двигателя на новую
искусственную механическую характеристику вновь сопровождается броском тока, приводящим
к срабатыванию реле тока КА4. Разомкнувшийся его контакт КА4 не приводит к
срабатыванию контактора ускорения КМ4. Увеличение скорости двигателя
сопровождается снижением тока. Как только ток достигнет значения I=303 A,
соответствующего моменту переключения М2, якорь реле тока КА4 отпадает, а его
контакт КА4 в цепи контактора ускорения КМ4 замыкается. Это приводит к
срабатыванию контактора ускорения КМ4 и к замыканию его главных контактов
КМ4.1, шунтирующих вторую ступень пускового резистора Rд2, и к переходу
двигателя на новую искусственную механическую характеристику с добавочным
сопротивлением Rд3+Rд4+Rд5. Одновременно с этим замыкается блок-контакт КМ4.2,
подготавливающий цепь питания катушки контактора ускорения КМ5. Переход
двигателя на новую искусственную механическую характеристику сопровождается
броском тока, приводящим к срабатыванию реле тока КА5. Размыкается его контакт
КА5, что предотвращает срабатывание контактора ускорения КМ5. Увеличение
скорости двигателя приводит к снижению тока. Как только ток достигнет значения
I=303 A, соответствующего моменту переключения М2, якорь реле тока КА5
отпадает, а его контакт КА5 в цепи контактора ускорения КМ5 замыкается. Это
приводит к срабатыванию контактора ускорения КМ5 и к замыканию его главных контактов
КМ5.1, шунтирующих третью ступень пускового резистора Rд3, и к переходу
двигателя на новую искусственную механическую характеристику с добавочным
сопротивлением Rд4+Rд5. Одновременно с этим замыкается блок-контакт КМ5.2,
подготавливающий цепь питания катушки контактора ускорения КМ6. Переход
двигателя на новую искусственную механическую характеристику сопровождается
броском тока, приводящим к срабатыванию реле тока КА6. Разомкнувшийся его
контакт КА6 не приводит к срабатыванию контактора ускорения КМ6. Увеличение
скорости двигателя сопровождается снижением тока. Как только ток достигнет
значения I=303 A, соответствующего моменту переключения М2, якорь реле тока КА6
отпадает, а его контакт КА6 в цепи контактора ускорения КМ6 замыкается. Это
приводит к срабатыванию контактора КМ6 и к замыканию его главных контактов
КМ6.1, шунтирующих четвертую ступень пускового резистора Rд4, и к переходу
двигателя на новую искусственную механическую характеристику с добавочным
сопротивлением Rд5. Одновременно с этим замыкается блок-контакт КМ6.2,
подготавливающий цепь питания катушки контактора ускорения КМ7. Переход
двигателя на новую искусственную механическую характеристику сопровождается
броском тока, приводящим к срабатыванию реле тока КА7. Размыкается его контакт
КА7, что предотвращает срабатывание контактора ускорения КМ7. Увеличение
скорости двигателя приводит к снижению тока. Как только ток достигнет значения
I=303 A, соответствующего моменту переключения М2, якорь реле тока КА7
отпадает, а его контакт КА7 в цепи контактора ускорения КМ7 замыкается. Это
приводит к срабатыванию контактора КМ7 и к замыканию его главных контактов
КМ7.1, шунтирующих пятую ступень пускового резистора Rд5. И двигатель начинает
работать на естественной характеристике.
3.4 Составление уравнений движения системы
определение передаточных функций механической части и построение ЛАЧХ и ЛФЧХ
.
Блок The Universal Bridge является универсальным
конвертером с тремя фазами, который состоит из шести выключателей мощности,
связанных в конфигурацию моста. Тип выключателя мощности и конфигурация
конвертера выбирается в диалоговом окне. Блок позволяет моделирование
конвертеров, используя свободно коммутируемые электронные устройства (диоды или
тиристоры) и принудительно коммутируемые устройства (GTO, IGBT, MOSFET).
Используем данный блок в качестве инвертора.
.
Machine - модель асинхронного двигателя с
короткозамкнутым ротором.
Электрическая система блока:
Механическая система блока:
.
Bus
Selector - выводит указанное множество сигналов поступающих на вход.
Из этих блоков собираем модель управления
двигателем:
Субсистема
DTC Induction Motor Drive:
Субсистема Demux:
В результате моделирования получаем следующие
характеристики системы ПЧ-АД:
ПИД-регулятор обеспечивает заданную скорость на
исполнительном механизме (двигателе), независимую от действующей на него
постоянной или медленно изменяющейся нагрузки.
ПИД-регулятор -
пропорционально-интергально-дифференциальный регулятор. ПИД-регулятор состоит
соответственно из пропорционального (Кп), интегрального (Ки/s) и
дифференциального (Кдs) звена, у каждого из них свой коэффициент усиления.
Структурная схема системы управления с ПИД-регулятором:
Здесь: s - оператор Лапласа (иногда его
обозначают, как p). Если абстрагироваться от преобразований Лапласа, то записи
Кп, Ки/s и Кдs следует воспринимать, лишь как обозначения соответствующего
звена, а не как к математическому выражению. И уж точно не стоит искать
значение s, потому что, как уже было сказано, это оператор, а не переменная.
В системе с ПИД-регулятором реальная скорость
V(t) двигателя измеряется с помощью датчика.
На вход системы поступает заданное значение
скорости Vзад(t) в тех же единицах, что и реальная скорость.
Сумматор обратной связи вычитает из сигнала
задания на скорость Vзад(t) сигнал реальной скорости V(t) и формирует на выходе
сигнал ошибки e(t):
Сигнал ошибки поступает на пропорциональное,
интегральное и дифференциальное звенья ПИД-регулятора.
Пропорциональное звено производит умножение
сигнала ошибки e на коэффициент Kп и формирует выходной сигнал yп.
Интегральное звено производит интегрирование
сигнала e(t) по времени, умножает на коэффициент Kи и формирует выходной сигнал
yи.
Дифференциальное звено производит
дифференцирование сигнала ошибки по времени e(t), умножения результата на число
Kд и формирование выходного сигнала yд.
Сумматор ПИД-регулятора суммирует сигналы yп(t),
yи(t) и yд(t) и формирует выходной сигнал y(t):
ШИМ и силовой ключ предназначены для передачи на
двигатель рассчитанного выходного сигнала y(t).
Расчет коэффициентов ПИД-регулятора
ПИД-регулятор характеризуется тремя
коэффициентами Kп, Kи и Кд. Для расчета этих коэффициентов необходимо знать
параметры объекта управления, в данном случае двигателя.
Структура и параметры объекта управления
С точки зрения теории автоматического управления
двигатель приближенно описывается: двумя апериодическими звеньями с
электрической постоянной времени Tэ и механической постоянной времени Тм. Общий
коэффициент усиления двигателя Kдв. На самом деле, структурная схема двигателя
намного сложнее, но нам это в данном случае не так важно.
Структурная схема двигателя с точки зрения
теории автоматического управления:
Передаточная функция двигателя, записанная через
оператор Лапласа s, следующая:
Коэффициент усиления двигателя Kдв определяет
пропорциональность между скоростью вращения вала двигателя на холостых оборотах
и поданным на вход напряжением. Проще говоря, коэффициент равен отношению
скорости холостого хода Vхх и номинального напряжения двигателя Uн.
Напряжение на двигателе в микропроцессорной
технике задается в условных единицах напряжения, а скорость снимается в
условных единицах скорости.
Если для формирования напряжения на двигателе
используется 7-битный ШИМ, то для расчета Kдв величина номинального напряжения
равна 128 условных единиц напряжения.
Скорость холостого хода wхх, заданную в
паспортных данных двигателя, следует перечитать в условные единицы скорости
Vхх, определяемые способом реализации датчика скорости.
Например, пусть для измерения скорости
используется инкрементный датчик, расположенный на валу двигателя, и имеющий
512 меток на оборот. Пусть скорость в условных единицах измеряется как
количество меток за такт расчета Dt. Пусть такт расчета, полученный путем
оценки производительности алгоритма будет равен 0.001 сек. Пусть скорость
холостого хода двигателя wхх=1500 об/мин.
Механическая постоянная времени Тм зависит от
момента инерции вала двигателя, редуктора, инерции исполнительного устройства.
Подсчитать ее значение аналитическим способом обычно не представляется
возможным. Поэтому ее измеряют экспериментально.
Для этого на двигатель при его номинальной
нагрузки скачком подают максимальное напряжение и снимают переходной процесс
изменения скорости V(t).
По графику переходного процесса можно
определить, во-первых, скорость холостого хода Vхх, а во-вторых, время
регулирования tр. Время регулирования определяется временем окончания
переходного процесса (время, когда кривая переходного процесса отличается
меньше чем на 1% от установившегося значения).
Известно, что время апериодического переходного
процесса в пять раз длиннее его постоянной времени. Т.е.:
Отсюда для нашего случая получаем:
В нашем случае время регулирования tр, судя по
графику, равно 1.8 сек. Тогда механическая постоянная времени Tм = 1.8/5 = 0.36
сек.
Таким образом, построив график переходного
процесса, мы находим механическую постоянную времени Tм
Чтобы рассчитать коэффициенты ПИД-регулятора
следует решить обратную задачу динамики. Для этого абстрагируемся от
ПИД-регулятора. Будем полагать, что структура регулятора, т.е. его передаточная
функция Wр(s), нам неизвестна. За то известна передаточная функция объекта
управления Wдв(s)
Запишем передаточную функцию замкнутой системы
Wз(s):
Нас вполне устраивает апериодический переходный
процесс в системе. Именно так система должна реагировать на изменение скорости
и нагрузки.
Пусть желаемая постоянная времени переходного
процесса Tж будет примерно равна Tм. Т.е. передаточная функция желаемой системы
Wж(s) равна:
Приравняем передаточную функцию замкнутой
системы к передаточной функции желаемой системы:
Путем простых математических преобразований,
выразим отсюда выражение для передаточной функции регулятора Wр(s):
Подставим значение Wдв(s):
Введем коэффициенты:
Получаем:
Не сложно заметить, что мы получили просто
коэффициент C1, коэффициент перед интегральным звеном С2 и коэффициент перед
дифференцирующим звеном C3. Т.е. мы получили классическую структуру
ПИД-регулятора с параметрами Kп=С1, Ки=C2 и Kд=C3:
Критерий устойчивости Найквиста для систем,
устойчивых в разомкнутом состоянии, сводиться к тому, что ЛАЧХ должна пересечь
ось абсцисс раньше, чем фаза окончательно перейдёт за значение -p.
Другими словами система будет устойчива если на частоте среза ωср
величина фазы будет меньше p.
Передаточная функция разомкнутой системы:
Выражение для ЛАЧХ:
Выражение для ЛФЧХ:
По графикам ЛАЧХ и ЛФЧХ для нашей
системы определим частоту среза и критическую частоту.
Рисунок- ЛАЧХ и ЛФЧХ разомкнутой
системы
ωкр=24 ωср=12
В нашем случае система устойчива,
т.к. ωкр>ωср.
Чтобы найти Ккр, нужно в выражении
где w = ωср
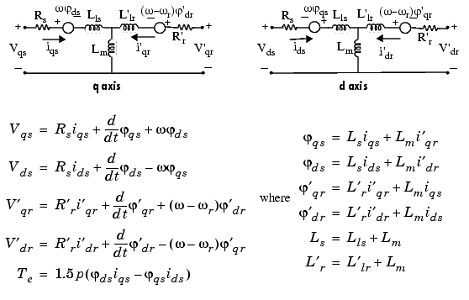
.5 Представление двигателя в виде
обобщенной машины
Электродвигатель может быть
представлен в виде электромеханического многополюсника
:
Электромеханический многополюсник.
Электромеханический преобразователь
имеет n-пар электрических выводов, соответствующих n-обмоткам двигателя, и одну
пару механических выводов, на которых в результате электромеханического
преобразования энергии при скорости ω развивается электромагнитный
момент двигателя М.
Как правило, двигатели являются
многофазными электрическими машинами. С увеличением числа фаз возрастает число
уравнений, описывающих электромагнитные и электромеханические процессы.
В теории электрических машин
доказано, что любая многофазная машина с n-фазной обмоткой статора иm-фазной
обмоткой ротора может быть представлена двухфазной моделью. Поэтому
математическое описание процессов во вращающейся электрической машине получают
на основе рассмотрения её двухфазной модели, которая получила название
обобщенной электрической машины.
Схема обобщенной электрической
машины.
Уравнения Кирхгофа, выраженные через
потокосцепление Ψ,
имеют
вид:
где R1 и R2 - активное сопротивление
фазы статора и приведённое сопротивление фазы ротора.
Произведём линейные преобразования
уравнений обобщённой электрической машины для устранения зависимости
индуктивностей и взаимных индуктивностей обмоток двигателя от угла поворота
ротора, возможности оперировать не синусоидально изменяющимися переменными, а
их амплитудами. При этом осуществляется замена действительных переменных новыми
переменными при условии сохранения адекватности математического описания
исследуемой машины. Этим условием является требование инвариантности мощности
при преобразовании уравнений.
Рассмотрим преобразования, которые
позволяют перейти от действительных переменных, определяемых системой
координат, жёстко связанных со статором (α, β) и ротором
(d, q), к расчётным переменным, соответствующим системе координат u, v,
вращающихся в пространстве с произвольной скоростью ωk .
В общем виде каждую реальную
переменную - напряжение, ток, потокосцепление изобразим в виде вектора ,
направление которого жёстко связано с соответствующей данной обмотке системой
координат, а модуль вектора изменяется в соответствии с изменениями
изображаемой переменной.
Графические построения,
соответствующие статору и ротору изобразим отдельно, причём .
а) б)
К преобразованию переменных
статорной обмотки в системах координат ( ) и (u, v) (a) и роторной обмотки в
системах координат (d, q) и (u, v) (б).
Составляющие вектора определены как
проекции векторов и на ось α, составляющие вектора
определены
как проекции векторов и на ось β; составляющие вектора - как проекции
векторов
и на ось d,
составляющие вектора - как проекции векторов и на ось q.
Просуммировав проекции по осям,
получим формулы обратного преобразования координат обобщённой машины, т.е.
формулы перехода от расчётных к реальным переменным:
где
α, β - оси, жёстко
связанные со статором;
d, q - оси, жёстко связанные с
ротором;
u, v - произвольная система
ортогональных координат, вращающихся относительно статора со скоростью ωk, а φэл=pnφ;
φk=ωkt,
где
φэл и φ - соответственно
электрический и геометрический углы поворота ротора относительно статора; pn-
число пар полюсов.
Аналогично выводятся формулы прямого
преобразования:
Подставив в первые два уравнения,
получим:
Умножив первое уравнение на cosφ k , а второе на
sinφ
k , сложив
их, и учитывая, что
получим:
В результате таких же преобразований
для роторных цепей обобщенной машины получим:
где
Уравнение электромагнитного момента
для неявнополюсной машины выводится аналогично изложенному выше:
Воспользовавшись формулами обратного
преобразования, получим:
где
L12 - взаимная индуктивность между
обмотками статора и ротора.
Математическое описание механических
характеристик в осях u, v имеет вид:
Если ось принять за действительную,
а ось - за мнимую, то изображающие векторы модно представить в виде:
В этом случае математическое
описание механических характеристик имеет вид:
Математическое описание составляется
для двухфазной модели реальной машины. Реальные двигатели чаще всего имеют
трёхфазную обмотку статора, поэтому необходимо преобразовать переменные
двухфазной модели к переменным трёхфазной машины.
Один и тот же результирующий вектор
МДС может быть создан как двухфазной, так и трёхфазной обмоткой. Для получения
формул двухфазно-трёхфазных преобразований представим реальные переменные
трёхфазной машины в виде векторов и, будем считать, что преобразованные
переменные в осях α
и
β
не
равны, а пропорциональны сумме проекций реальных переменных x1a , x1b, x1c и β (рис. 3.4).
Схема двухфазно - трехфазного
преобразования.
Из рисунка получаем:
где- согласующий коэффициент
пропорциональности, величина которого определяется из условия инвариантности
мощности.
Для трёхфазной машины, как правило,
выполняется условие:
Отсюда
Следовательно,
Формулы обратного преобразования
получим аналогично, воспользовавшись схемой трехфазно - двухфазного
преобразования:
Схема трехфазно - двухфазного
преобразования.
Из рисунка имеем:
Для определения согласующего
коэффициента найдём выражение для мгновенной мощности, потребляемой обмотками
статора из сети:
Для выполнения условия
инвариантности мощности:
необходимо, чтобы:
Совместим изображающий вектор
переменной , с осью α
модели
и с совпадающей с ней осью a реальной машины. При этом и связь между
амплитудами переменных определяется выражением, полученным при прямом двухфазно
- трёхфазном преобразовании:
где
- амплитуды переменной двухфазной
модели и трёхфазной реальной машины.
.6 Расчет переходных процессов
обобщенной машины при пуске
Последовательно включенное активное
сопротивление
Ом.
Последовательно включенное
индуктивное сопротивление
Ом.
Комплексный коэффициент
=1+x1/x12=1+0,859/26,6=1,032.
Используем приближенную формулу, так
как
Активная составляющая тока
синхронного холостого хода
А.
Расчетные величины
а'=c12=1,0322=1,07;
b'=0;=c1r1=1,032.0,18=0,19;=c1(x1+c1x2')=1,032.(0,859+1,032.0,5)=1,419.
Потери, не изменяющиеся при изменении
скольжения ст+Pмех=573,01+504,55=1077,55 Вт.
Таблица
Рабочие характеристики двигателя
|
Расчетные
формулы
|
Размерность
|
s
|
|
|
0,001
|
0,006
|
0,011
|
0,016
|
0,021
|
0,026
|
0,031
|
|
Ом234,924,713,08,86,75,24,4
|
|
|
|
|
|
|
|
|
|
'Ом235,124,813,29,06,95,44,6
|
|
|
|
|
|
|
|
|
|
Ом1,421,421,421,421,421,421,42
|
|
|
|
|
|
|
|
|
|
Ом235,0824,8913,289,147,035,594,79
|
|
|
|
|
|
|
|
|
|
А0,948,8416,5724,0831,3139,3645,92
|
|
|
|
|
|
|
|
|
|
-1,0000,9980,9940,9880,9790,9670,955
|
|
|
|
|
|
|
|
|
|
-0,0060,0570,1070,1550,2020,2540,296
|
|
|
|
|
|
|
|
|
|
А1,539,4217,0724,3831,2738,6744,46
|
|
|
|
|
|
|
|
|
|
А8,028,529,7811,7514,3418,0021,61
|
|
|
|
|
|
|
|
|
|
А8,1612,7019,6827,0734,4042,6549,43
|
|
|
|
|
|
|
|
|
|
А0,979,1317,1124,8532,3340,6347,40
|
|
|
|
|
|
|
|
|
|
кВт1012,46220,011268,716092,220636,625521,229342,8
|
|
|
|
|
|
|
|
|
|
кВт36,889,2214,1405,0654,11005,81350,9
|
|
|
|
|
|
|
|
|
|
кВт0,3632,29113,46239,51405,19640,12871,32
|
|
|
|
|
|
|
|
|
|
кВт5,0631,1056,3480,46103,18127,61146,71
|
|
|
|
|
|
|
|
|
|
кВт1119,811230,131461,411802,482240,002851,043446,46
|
|
|
|
|
|
|
|
|
|
кВт-107,44989,99807,314289,718396,622670,225896,3
|
|
|
|
|
|
|
|
|
|
--10,6%80,2%87,0%88,8%89,1%88,8%88,3%
|
|
|
|
|
|
|
|
|
|
-0,1880,7420,8680,9010,9090,9070,899
|
|
|
|
|
|
|
|
|
Рисунок Рабочие характеристики
Высота стержня в пазу
=hп-(hш+h'ш)=32,6-(0,7+0,3)=31,6 мм.
В роторах с литой обмоткойс/bп=1.
Коэффициент магнитной проводимости
участка паза, занятого проводником с обмоткой
.
Пусковые параметры П=kmx12=2,59.26,6=68,96 Ом;
с1П=1+x1/x12П=1+0,859/68,96=1,012.
Таблица
Расчет токов в пусковом режиме с учетом влияния
эффекта вытеснения тока
|
Расчетные
формулы
|
Размерность
|
s
|
|
|
1
|
0,56
|
0,24
|
0,18
|
0,125
|
0,1
|
|
-2,011,500,990,850,710,58
|
|
|
|
|
|
|
|
|
φ(ξ)
|
-
|
0,89
|
0,36
|
0,09
|
0,05
|
0,02
|
0,01
|
|
мм16,7523,3129,0730,1730,9031,28
|
|
|
|
|
|
|
|
|
мм13,7020,2626,0227,1227,8528,23
|
|
|
|
|
|
|
|
|
мм3,832,751,801,611,491,43
|
|
|
|
|
|
|
|
|
мм282,64104,25117,31119,20120,32120,88
|
|
|
|
|
|
|
|
|
-1,471,161,031,021,011,00
|
|
|
|
|
|
|
|
|
-1,281,101,021,011,001,00
|
|
|
|
|
|
|
|
|
Ом0,1650,1420,1320,1300,1300,129
|
|
|
|
|
|
|
|
|
-0,750,890,960,970,980,98
|
|
|
|
|
|
|
|
|
-0,440,200,060,050,040,03
|
|
|
|
|
|
|
|
|
-2,722,963,093,113,123,13
|
|
|
|
|
|
|
|
|
-0,930,970,990,990,991,00
|
|
|
|
|
|
|
|
|
Ом0,4670,4850,4950,4960,4970,498
|
|
|
|
|
|
|
|
|
Ом0,3510,4400,7390,9161,2351,740
|
|
|
|
|
|
|
|
|
Ом1,331,351,361,361,361,36
|
|
|
|
|
|
|
|
|
А159,81154,99142,16134,08119,6699,54
|
|
|
|
|
|
|
|
|
А160,89156,08143,19135,06120,54100,29
|
|
|
|
|
|
|
|
Коэффициент
.
Высота скоса шлица паза статора при
угле скоса β
= 45°
hк=(b1-bш)/2=(9,4-3,7)/2=2,85 мм.
Расчет пусковых характеристик в
пусковом режиме с учетом влияния эффекта вытеснения тока и насыщения от полей
рассеяния
|
Расчетные
формулы
|
Размерность
|
s
|
|
|
1
|
0,56
|
0,24
|
0,18
|
0,125
|
0,1
|
|
k_нас
|
-
|
1,34
|
1,32
|
1,22
|
1,2
|
1,12
|
1,06
|
|
A3892,03719,33153,72925,82437,11919,2
|
|
|
|
|
|
|
|
|
Тл6,446,165,224,844,043,18
|
|
|
|
|
|
|
|
|
-0,400,410,470,490,580,70
|
|
|
|
|
|
|
|
|
мм6,886,736,145,804,833,43
|
|
|
|
|
|
|
|
|
-0,400,390,380,370,330,27
|
|
|
|
|
|
|
|
|
-1,331,331,351,361,391,45
|
|
|
|
|
|
|
|
|
Ом1,051,081,221,301,521,84
|
|
|
|
|
|
|
|
|
-0,6310,6350,6530,6630,6930,736
|
|
|
|
|
|
|
|
|
мм1,011,011,011,011,011,01
|
|
|
|
|
|
|
|
|
-6,246,115,575,264,383,11
|
|
|
|
|
|
|
|
|
-0,540,540,530,520,500,45
|
|
|
|
|
|
|
|
|
-2,182,422,572,592,622,68
|
|
|
|
|
|
|
|
|
Ом0,840,870,981,041,211,47
|
|
|
|
|
|
|
|
|
Ом0,3310,3510,3710,3770,3930,416
|
|
|
|
|
|
|
|
|
Ом0,350,440,740,911,231,74
|
|
|
|
|
|
|
|
|
А0,970,991,031,041,091,16
|
|
|
|
|
|
|
|
|
А214,19203,10174,00158,55133,72105,39
|
|
|
|
|
|
|
|
|
-215,22204,13174,95159,43134,51106,06
|
|
|
|
|
|
|
|
|
-5,915,604,804,383,692,91
|
|
|
|
|
|
|
|
|
-1,121,542,442,682,742,52
|
|
|
|
|
|
|
|
Максимальный момент двигателя
Рисунок Пусковые характеристики
Рисунок Рабочие характеристики
спроектированного двигателя
Вт,
где kr=1,07 - коэффициент увеличения потерь.
Превышение температуры внутренней
поверхности сердечника статора над температурой воздуха внутри двигателя
,
где K=0,22- коэффициент,
учитывающий, что часть потерь в сердечнике статора и в пазовой части обмотки
передается через станину непосредственно в окружающую среду;
a1=155
Вт/м2 - коэффициент теплоотдачи.
Расчетный периметр поперечного сечения паза
статора
ПП1=2hПК+b1+b2=2.27,5+15,1+9,4=79,5 мм.
Перепад температуры в изоляции пазовой части
обмотки статора
где lэкв=0,16 Вт/(м.°С) - средняя эквивалентная теплопроводность
пазовой изоляции;
l'экв=1,34
Вт/(м.°С) - среднее
значение коэффициента теплопроводности внутренней изоляции катушки.
Электрические потери в обмотке
статора в лобовых частях
Вт.
Перепад температуры по толщине
изоляции лобовых частей
где Пл1=Пп1=79,5 мм - периметр
условной поверхности охлаждения лобовой части одной катушки;
bиз.
л1=0,05 мм - односторонняя толщина
изоляции лобовой части катушки.
Превышение температуры наружной
поверхности лобовых частей над температурой воздуха внутри двигателя
.
Среднее превышение температуры
обмотки статора над температурой воздуха внутри двигателя
.
Эквивалентная поверхность охлаждения
корпуса
кор=(pDa+8Пр)(l1+2lвыл1)=(3,14.278+8.319)(130+2.76,5)=9,69.105
мм2,
где Пр=319 мм - условный периметр
поперечного сечения ребер корпуса двигателя.
Сумма потерь, отводимых в воздух
внутри двигателя
Вт,
где
Вт;
SP=2319,81
Вт - сумма всех потерь в двигателе.
Превышение температуры воздуха
внутри двигателя над температурой окружающей среды
,
где aв=20 Вт/(м2.°С)
- коэффициент подогрева воздуха.
Среднее превышение температуры
обмотки статора над температурой окружающей среды
.
Проверка условий охлаждения
двигателя
Коэффициент, учитывающий изменение
условий охлаждения по длине поверхности корпуса, обдуваемого наружным
вентилятором
.
Требуемый для охлаждения расход
воздуха
м3/с.
Расход воздуха, обеспечиваемый
наружным вентилятором
м3/с.
Нагрев двигателя находится в
допустимых пределах. Вентилятор обеспечивает необходимый расход воздуха.
3.7 Выбор силового преобразователя и построение
механических характеристик в разомкнутой системе, оценка диапазона
регулирование скорости
В настоящем разделе рассматриваются настройки
контуров регулирования и расчет динамических характеристик в системе
регулирования скорости при векторном управлении асинхронным двигателем. Чтобы
оперировать с цифрами, фигурирующими в каталожных данных машины, структурная
схема представлена в эффективных значениях переменных.
Схема построена с использованием
математического описания ненасыщенного асинхронного двигателя во вращающейся
системе координат. Преобразователь характеризуется коэффициентом передачи по
напряжению и чистым запаздыванием на время τ, равное периоду ШИМ инвертора.
Считается, что токи i1A, i1B, i1C, а следовательно, и i1α и i1β, измеряются
безынерционными датчиками тока с некоторым коэффициентом kд.т. Считается также,
что величины
,
определяемые в модели потока, точно воспроизводят электромагнитный момент
двигателя МД и потокосцепление ротора ᴪ2 в масштабах, характеризующихся
коэффициентами обратных связей по моменту и потокосцеплению ротора КДМ и КДТ
соответственно. Датчик скорости имеет коэффициент передачи КДС. Сигналы на
выходах датчиков обозначены символом и с соответствующим индексом. Такие же
обозначения применены к выходным сигналам регуляторов взамен приведенных
обозначений
Поскольку
настройка контуров регулирования производится в линеаризованной системе при
таком уровне воздействий, что выходные величины регуляторов не достигают
значения ограничения, блоки ограничения на схеме не показаны. Опыт показывает,
что стандартные настройки регуляторов, рассчитанные по линеаризованному
описанию системы, обеспечивают удовлетворительную динамику системы, построенной
по принципам подчиненного регулирования, и при ограничении выходных переменных
регуляторов.
Настройка токовых контуров.
Настройка производится без учета влияния перекрестных связей. Передаточная
функция разомкнутого контура тока статора по оси β записывается
в виде
Рисунок 3.5 - Структурная схема
системы регулирования скорости управлении асинхронным двигателем в эффективных
(действующих) значениях переменных.
При частоте ШИМ, равной fШИМ,
значение чистого запаздывания составляет
В зоне частот, где ω≤τ-1,
фазовая
частотная характеристика звена чистого запаздывания близка к фазовой частотной
характеристике апериодического звена с постоянной времени τ. На этом
основании при расчете параметров регулятора тока можно принять малую постоянную
времени равной времени чистого запаздывания ТμI=τ и для
настройки контура на ОМ применить ПИ регулятор с параметрами:
где βр.т -
динамический коэффициент регулятора тока.
При рассмотрении контура тока i1α должна быть
учтена обратная связь по производной от потокосцепления ротора. Перенеся вход
обратной связи на выход звена
получим передаточную функцию объекта
контура в виде
Поскольку обычно Т2»σТ1 можно и в
контуре тока i1α
применить
ПИ регулятор с параметрами такими же, как в контуре тока i1β.
Настройка контура регулирования
потокосцепления ротора. Для расчета параметров регуляторе в контуре, содержащем
подчиненный замкнутый контур (в рассматриваемом случае - контур тока статора по
оси α,
рекомендуется
рассматривать его как апериодическое звено с эквивалентной малой постоянной
времени, равной удвоенной малой постоянной времени подчиненного контурa. Тогда
передаточная функция объекта, по которой рассчитываются параметры регулятора
потока, должна быть записана в виде

где Тμᴪ -
малая постоянная времени при отсутствии запаздывания в определении
потокосцепления ротора, Тμᴪ=
ТIэкв = 2ТμI (ТIэкв -
эквивалентная малая постоянная времени токового контура; ТμI - малая
постоянная времени контура тока).
Параметры ПИ регулятора потока
должны быть следующим:
где β - динамический
коэффициент регулятора потокосцепления.
Настройка контура регулирования
электромагнитного момента двигателя. Контур не содержит звена с большой
постоянной времени. В предположении, что в двигателе установлено номинальное
потокосцепление ротора ᴪ2н, передаточная функция объекта при расчете в
амплитудных значениях имеет вид
Если расчет ведется в эффективных
значениях, то коэффициент в этом выражении для момента надо принять равным
трем:
где Тμм - малая
постоянная времени контура регулирования момента.
В этих выражениях
-
передаточная функция апериодического звена, которым при расчете параметров
регулятора момента заменена передаточная функция замкнутого контура тока i1β при Тμм=TIэкв= 2TμI.
Для настройки контура на ОМ
регулятор должен быть интегрирующим с передаточной функцией
где βр.м -
динамический коэффициент регулятора момента.
Если расчет выполняется в
амплитудных значениях, то
.
При расчете в эффективных значениях
Настройка контура скорости.
Настройка произведена на ОМ. Поскольку объект представляет собой интегрирующее
звено, для настройки на ОМ надо применить пропорциональный регулятор скорости с
коэффициентом
При настройке на СО регулятор
скорости должен быть пропорционально-интегральным. Его коэффициент
рассчитывается по формуле
, т.е. βр.с= kр.с, а
постоянная времени должна быть равна τр.с = 4Тμω, (Тμω) = ТМэкв = 2Тμω).
Расчет выполнен в эффективных
значениях переменных. Приняты следующие упрощения: коэффициент передачи
преобразователя принят равным единице (kп=1), равными единице без указания
размерности приняты и коэффициенты обратных связей (kД.Т=1; kД.М=1; kД.ПТ=1;
kд.с=1). Такое упрощение не повлияет на характер переходных процессов и
скажется только на рассчитанных значениях коэффициентов регуляторов и
установившихся значениях величин, так как передаточные функции разомкнутых
контуров останутся при этом соответствующими стандартным настройкам. Результаты
расчета параметров регуляторов при принятых допущениях сведены в таблицу.
Расчеты переходных процессов
выполнены по структурной схеме в среде MATLAB Simulink.
Расчет параметров регуляторов:
1 Коэффициент
усиления и постоянная времени ПИ регулятора тока при fШИМ=4000Гц(ТμI=2,5·10-4с) σТ1=0,133·0,0509=0,00677
с
Τр.Т=0,00677
с
2 Коэффициент
усиления и постоянная времени ПИ регулятора потока при Тμᴪ=2ТμI=5·10-4 с
τр.ПТ=0,0844
с
3 Коэффициент
усиления ПИ-регулятора момента при ᴪ2н.эф=0,599 Вб и ТμМ=5·10-4 с
|
(τр.м=0,0034
с)
|
|
|
4
|
Коэффициент
регулятора скорости при Тμω=2ТμМ=1·10-3
с
|
|
Значения переходных процессов в системе при
внешних воздействиях на столько малы, что не приводят к ограничению выходных
сигналов регуляторов момента и тока по поперечной оси (i1β).
В
момент времени t=0,01 с через задатчик интенсивности, обеспечивающий плавное
нарастание сигнала, на вход контура регулирования потока подается сигнал
задания номинального потокосцепления ротора.
.8 Выбор силового преобразователя
Очень важно сделать правильный выбор
преобразователя. От него будет зависеть эффективность и ресурс работы
преобразователя частоты и всего электропривода в целом. Так если мощность
преобразователя будет слишком завышена, он не сможет в должной мере обеспечить
защиту двигателя. С другой стороны, если мощность преобразователя мала, он не
сможет обеспечить высокодинамичный режим работы и из-за перегрузок может выйти
из строя.
При работе одного ПЧ с одним двигателем выбор ПЧ
может производиться по следующим параметрам:
.1 Паспортная мощность ПЧ [кВт] должна быть
больше или равна паспортной мощности двигателя [кВт]. Причем, изготовители ПЧ
всегда указывают, что этот критерий распространяется на двигатели с двумя
парами полюсов (2p=4 и синхронная скорость вращения соответственно равна 1500
об/мин), работающих на нагрузку с постоянным моментом (транспортер, конвейер),
для преобразователей с перегрузочной способностью 150% и, - работающих на
центробежные насосы и вентиляторы, для ПЧ с перегрузочной способностью 120%.
.2 Номинальный длительный ток ПЧ должен быть
больше (или равен) фактического длительного тока, потребляемого двигателем.
Для управления насосом выбираем преобразователь
частоты компании BARTEC с промежуточным контуром напряжения
VSD-2x-630-0660/02-IP54.
Рисунок-3.6 BARTEC с промежуточным контуром
напряжения VSD-2x-630-0660/02-IP54.
Преимущества данного ПЧ:
Улучшенный алгоритм энергосбережения.
Расширенный ПИД-регулятор с функциями спящего
режима, детектора, обрыва аналоговых сигналов, нижним и верхним ограничителями
выхода ПИД-регулятора, аварии при выходе абсолютного значения или отклонения
сигнала ОС из заданного диапазона и т.д.
Нечувствительность к кратковременным провалам
питания.
Автоподхват двигателя при любом направлении
свободного вращения.
Функции переключения сеть/инвертер с
возможностью автоматического переключения двигателя на сеть при срабатывании
защиты инвертера.
Обнаружение низкого момента.
Функция прогрева/сушки двигателя.
Монитор аналогового входа.
Счетчик потребленной электроэнергии.
Модификации IP54 со встроенным фильтром ЭМС и
дросселем звена постоянного тока.
Оценка срока службы конденсатора звена
постоянного тока (расчетный срок службы увеличен до 10 лет) и суммарного
времени работы инвертора.
Меню быстрой настройки.
.9 Выбор трансформатора и сглаживающего реактора
Для защиты людей, электропроводок и
электрических устройств применяются специальные защитные устройства, включаемые
непосредственно на входе цепи потребителя. Все эти устройства защищают
электрические цепи от чрезмерного тока, вызванного замыканиями в цепях.
Автоматические выключатели размыкают питающие
цепи в случае увеличения выше номинального значения протекающего через них
тока, осуществляя таким образом отключение электрооборудования от сети. Кроме
того, они имеют возможность замыкания цепи (функция включения), в том числе
повторного. К автоматическому выключателю предъявляются требования малого
времени размыкания цепи (отключения). Автоматические выключатели соответствуют
современным нормам электробезопасности.
Современный автоматический выключатель состоит из подпружиненного механического
выключателя, замыкающего контактную группу автомата во взведенном состоянии,
теплового (на базе биметаллической пластины) и электромагнитного (на базе
соленоида) размыкателей, дугогасительного устройства и универсальных контактов.
Тепловой размыкатель предназначен для защиты
цепей по току перегрузки, а магнитный - для защиты от короткого замыкания. Тепловой
размыкатель срабатывает после нагрева биметаллической пластины. Время нагрева
пластины зависит от величины тока, превышающей номинальное значение. Этот тип
размыкателя - инерционный. Размыкатель не реагирует на небольшие
кратковременные увеличения значения тока. Магнитный размыкатель является
быстродействующим. Его срабатывание происходит при превышении значения
номинального тока в несколько раз.
Во взведенном состоянии контакты выключателя замкнуты, ток в цепи протекает
через обмотку магнитного размыкателя и часть биметаллической пластины.
Срабатывание одного из размыкателей приводит к освобождению взводной пружины и
сбрасыванию выключателя, который, в свою очередь, размыкает контактную группу.
Чтобы защитить контакты от подгорания в момент размыкания, параллельно им
установлены дугогасительные камеры, представляющие собой набор медных пластин,
разделенных воздушной прослойкой.
Универсальные контакты позволяют фиксировать как
проводники, так и клеммы или шины. Конструктивно все выключатели крепятся на
стандартную DIN-рейку шириной 35 мм. Крепление корпуса автоматического
выключателя осуществляется с помощью одной защелки. Для удобства защелка имеет
два фиксированных положения. В верхнем положении защёлки корпус выключателя
фиксируется на DIN-рейке, в нижнем - он освобожден. Головка винта крепления
позволяет использовать и крестовую, и плоскую отвертки.
По способу размыкания питающей сети
автоматические выключатели можно разделить на следующие типы:
•однополюсные;
•однополюсные с нейтралью;
•двухполюсные;
•трёхполюсные;
•трёхполюсные с нейтралью;
• четырёхполюсные.
Произведем выбор автоматических выключателей
исходя из условия, что н.р.≥1,25*Iд
>570
Выбираем 3-3х полюсных автоматических
выключателя серии А3730Ф: Iн=630А, Iотк = 50 кА
Для защиты реле контроля фаз выбираем
автоматический выключатель ВА4729 ИЭК: Iн=5А, Iотк = 4.5 кА
Для защиты вытяжного вентилятора выбираем 1
полюсный автоматический выключатель ВА4729 ИЭК: Iн=3А, Iотк = 4.5 кА
На входе в шкафу управления устанавливаем
рубильник для отключения силовых цепей с созданием видимого разрыва. Выбираем
рубильник Р2525:н=1500А
Питающая сеть подвержена воздействиям нелинейных
приемников, которые вызывают деформации протекания синусоидального напряжения,
следовательно, увеличивают потери, а также создают помехи для работы других
машин и приборов, питающихся от сети. Применяемые дроссели позволяют решить
множество проблем:
ограничивают возникновение гармоник в сети,
гасят коммутационные перенапряжения,
в случае короткого замыкания уменьшают ток установившегося
короткого замыкания и производную тока.
Управляемые выпрямители и инверторы генерируют в
сети ряд гармоник, которые сильно искажают ход синусоиды напряжения, вызывая
увеличение потерь мощности всех машин и приборов, питающихся от сети. Сетевые
дроссели ED1N или ED3N ограничивают распространение всех гармоник в сети и
гасят коммутационные перенапряжения, возникающие во время переключения
тиристоров. Применение сетевых дросселей вызывает ослабление взаимных помех,
создаваемых преобразователями во время коммутации.
Выбираем трёхфазный сетевой дроссель ED3N.
.10 Механические характеристики в разомкнутой
системе
Активное сопротивление обмотки статора
По таблице 5.1. [Л-1] выбираем
удельное электрическое сопротивление материала проводников обмоток. Для класса
нагревостойкости изоляции F расчетная температура
; для медных
проводников
- удельное сопротивление материала
обмотки при расчетной температуре.
- для медных проводников
- сечение эффективного проводника.
- общая длина проводников фазы
обмотки.
- средняя длина витка обмотки.
- длина пазовой части катушки.
- длина лобовой части катушки.
- длина вылета прямолинейной части
катушек из паза от торца сердечника до начала отгиба лобовой части; для всыпной
обмотки
.
- при отсутствии изоляции на лобовых
частях, при
по таблице
9.23. [Л-1].
- средняя ширина катушки.
- относительное укорочение шага
обмотки статора; для двухслойных обмоток
.
Длина вылета лобовой части катушки:
по таблице 9.23 [Л-1]
Относительное значение
Активное сопротивление фазы
алюминиевой обмотки ротора
- сопротивление стержня
для литой алюминиевой обмотки
ротора по таблице 5.1 [Л-1]
- коэффициент увеличения активного
сопротивления стержня от воздействия эффекта вытеснения тока
- средний диаметр замыкающих колец.
- площадь поперечного сечения замыкающих
колец.
- удельное сопротивление материала
стержня и замыкающих колец.
Приводим
к числу
витков обмотки статора:
Относительное значение
Индуктивное сопротивление фазы
обмотки статора
- коэффициент магнитной проводимости
пазового рассеяния.
(проводники закреплены пазовой
крышкой)
- коэффициент магнитной проводимости
лобового рассеяния
- относительное укорочение шага
обмотки.
Для
и
по рисунку 9.51.д,
Относительное значение
Индуктивное сопротивление фазы
обмотки ротора.
- коэффициент магнитной проводимости
пазового рассеяния ротора.
- коэффициент магнитной проводимости
рассеяния короткозамыкающих колец литой клетки ротора.
- коэффициент магнитной проводимости
дифференциального рассеяния ротора.
т.к. при открытых пазах
Приводим
к числу
витков статора
Относительное значение
Рабочие характеристики асинхронных
двигателей называют зависимости
. Рабочие характеристики рассчитаны
аналитическим методом. Аналитический метод позволяет учитывать изменение
отдельных параметров при различных скольжениях.
Параметры.
Расчетное сопротивление
Сопротивление взаимной индукции
Коэффициент
Используем приближенную формулу, так
как
Активная составляющая тока
синхронного холостого хода
Расчетные величины
Потери, не изменяющиеся при
изменении скольжения.
Рассчитываем рабочие характеристики
для скольжений
, принимаем
предварительно, что
.
Результаты расчета приведены в
приложении 1. Рабочие характеристики представлены в приложении 4.
Номинальные данные спроектированного
двигателя.
.11 Расчет переходных процессов в
разомкнутой системе, оценка динамических показателей электропривода и
возможностей демпфирования упругих колебаний
Из теории автоматического управления
известно, что динамические свойства замкнутых систем определяются свойствами
разомкнутой системы, ее передаточными функциями и частотными характеристиками.
Поэтому прежде чем перейти к изучению свойств замкнутых систем «управляемый
преобразователь-двигатель», рассмотрим динамику разомкнутых электромеханических
систем.
При определенных условиях
механические характеристики принципиально разнотипных двигателей описываются
идентичными уравнениями. В этих границах аналогичны и основные
электромеханические свойства двигателей, что создаёт предпосылки для
обобщённого изучения динамики электромеханических систем.
Возможность такого обобщения
вытекает из сравнения уравнений динамической жесткости, для двигателя
постоянного тока с независимым возбуждением и асинхронного двигателя при
линеаризации рабочего участка характеристики при питании от источника
напряжения и тока:
- ДПТ;
- АД при питании от генератора
напряжения;
- АД при питании от генератора
тока.
Из сравнения этих выражений видно,
что они отличаются только выражениями статической жесткости ( ) и
электромагнитной постоянной времени Тэ(Тя). Следовательно, распространив
обозначение Тэ на двигатели постоянного тока (Тя=Тэ), получим следующую форму
записи уравнений динамики линеаризованных электромеханических систем:
Эти уравнения являются обобщенными уравнениями
динамики электромеханической системы с двигателем, имеющим линейную или
линеаризованную механическую характеристику, динамическая жесткость которой
описывается передаточной функцией апериодического звена с коэффициентом β
и
постоянной времени Тэ:
.
Системе уравнений соответствует структурная
схема обобщенной электромеханической системы (рис. 7.1).
Особенности применяемого двигателя при этом
отражаются в конкретном смысле переменных и выражениях параметров. Для
двигателя с независимым возбуждением:
Структурная схема электропривода с линейной
механической характеристикой и с жесткими механическими связями.
; ;
Для асинхронного двигателя при линеаризации
рабочего участка его механической характеристики в области s<sк:
; ;
Обобщенная электромеханическая система с
механической характеристикой, описываемой линейным дифференциальным уравнением
первого порядка, является основным объектом изучения теории электропривода. Она
правильно отражает основные закономерности, свойственные реальным нелинейным
электромеханическим системам в режимах допустимых отклонений от статического
состояния, и, благодаря простоте, обеспечивает возможность обобщенного анализа
этих закономерностей методами теории автоматического управления.
Динамические процессы синхронного электропривода
описываются следующей системой уравнений:
Структурная схема электромеханической системы с
двигателем имеет вид
Структурная схема линеаризованного
электропривода.
Для анализа свойств электропривода с линейной
механической характеристикой как объекта автоматического управления найдем
передаточную функцию системы по управляющему воздействию:
.
Из рисунка можно записать:
или
или
или
.
Отсюда
где
-
электромеханическая постоянная времени.
Передаточная функция по возмущающему воздействию
- моменту статической нагрузки МС, имеет вид:
Характеристическое уравнение системы:
.
Корни этого уравнения:
,
где
.
Значение m определяет колебательность
разомкнутой электромеханической системы.
Если m > 4, то p1= -α1;
p2 = -α2.
Поэтому в этом случае:
;
;
Следовательно, при m > 4 рассматриваемый
электропривод может быть представлен в виде последовательного соединения
инерционных звеньев с постоянными времени Т1 и Т2.
При m = 4 характеристическое уравнение системы
имеет два равных отрицательных корня . В этом случае:
где
При m<4 характеристическое уравнение имеет
комплексно-сопряженные корни и электропривод представляет собой колебательное
звено с коэффициентом затухания ξ меньшим
или равным 1, уменьшающимся по мере уменьшения m.
В этом случае можно записать:
;
;
.
Анализ частотных характеристик двигателей
мощностью выше 10кВт показал, что передаточную функцию по управляющему
воздействию можно представить в виде:
т.е. заменить колебательное звено двумя
апериодическими с постоянной .
Для многих электроприводов малой мощности
m>4, при этом можно пренебречь электромагнитной инерцией, положив Тэ»0, тогда
структурная схема асинхронного электропривода с линеаризованной механической
характеристикой будет иметь вид:
Структурная схема асинхронного электропривода с
линеаризованной механической характеристикой и .
Из рисунка после элементарных преобразований:
;
;
;
;
;
получаем:
Полученное уравнение позволяет структурную схему
асинхронной машины с линеаризованной механической характеристикой представить в
виде (рис. 7.4):
Преобразованная структурная схема асинхронной
машины с линеаризованной механической характеристикой.
Из преобразованной структурной схемы видно, что
при Тэ»0 электропривод с линейной механической характеристикой приближенно
можно представить в виде инерционного звена с постоянной времени Тм.
Переходную и весовую функции инерционного звена
можно представить в виде:
По уравнениям на рисунке построены временные
характеристики электропривода при .
а) б)
Временные характеристики электропривода
Из полученных временных характеристик можно
сделать вывод: электромеханическая постоянная времени Тм представляет собой
время, за которое электропривод достиг бы установившейся скорости, двигаясь
равномерно ускоренно под действием постоянного динамического момента, равного
начальному значению:
В системе предусматривается регулирование
скорости вращения якоря двигателя ωМ
путём изменения напряжения питания U. Ток возбуждения, а, следовательно, и
магнитный поток двигателя полагается неизменным и равным номинальному Фн.
Принципиальная схема двигателя
На принципиальной схеме:в, Lв - соответственно
активное сопротивление и индуктивность обмотки LМ1 двигателя;яг, Lяг -
соответственно общие активное сопротивление и индуктивность обмоток LМ2 и LМ3
двигателя.
Уравнение движения двигателя под нагрузкой и
уравнение цепи якоря:
В выражениях (1.15), (1.16) для двигателя:
После перехода к символической форме
записи и соответствующих преобразований получим систему уравнений в виде:
С учётом того, что уравнение цепи
якоря генератора под нагрузкой
уравнение примет вид:
На основании уравнений структурную
схему двигателя можно представить как приведено ниже.
Структурная схема двигателя
В соответствии со структурной схемой запишем
передаточную функцию двигателя постоянного тока:
Определим численные параметры
передаточной функции двигателя.
Эквивалентная электромагнитная Тэ и
электромеханическая Тм постоянные времени:
где:
где индекс г относится к генератору,
а индекс д - к двигателю.
- сопротивление щеток генератора,
Ом;
- сопротивление щеток двигателя, Ом;
- коэффициент передачи двигателянг
= 2πnг/60 =
6.28*1000/60 = 104,7 рад/c- номинальная угловая частота вращения генератора;нд
= 2πnд/60 =
6.28*400/60 = 41,86 рад/c- номинальная угловая частота вращения двигателя;нг =
460 (В) - номинальное напряжение для генератора;нг = 652 (А) - номинальный ток
для генератора;г = 2 - число пар полюсовд = 2 - число пар полюсовнд = 440 (В) -
номинальное напряжение для двигателя;нд = 398 (А ) - номинальный ток для
двигателя;
- сопротивление соответственно
обмотки якоря, компенсационной обмотки, обмотки добавочных полюсов для
генератора при температуре 20°С;
- сопротивление соответственно
обмотки якоря, компенсационной обмотки, обмотки добавочных полюсов для
двигателя при температуре 20°С;
,32 - коэффициент приведения
сопротивлений обмоток к температуре 75°С;= 37,5 - момент инерции двигателя.
Подставляем эти значения :

Вычислим номинальную ЭДС:
Пусковые свойства асинхронных
двигателей характеризуются начальным пусковым и максимальным моментом и
начальным пусковым током. Расчет пусковых характеристик затруднен
необходимостью учета измерений параметров вызванных эффектом вытеснения тока и
насыщения от полей рассеяния, т.к. при больших скольжениях токи могут превышать
свое минимальное значение в 7-7,5 раз.
Рассчитываем точки характеристик,
соответствующие скольжениям
.
Расчет проводится по формулам
таблицы в целях определения токов в пусковых режимах для дальнейшего учета
влияния насыщения от полей рассеяния расчет пусковых характеристик производится
аналогично, включая последние пункты формуляра. Подробный расчет приведен для
. Данные
расчета остальных точек сведены в таблице.
Активное сопротивление обмотки
ротора с учетом влияния эффекта вытеснения тока
;
;
- ширина стержня,
- ширина
паза,
; в роторах
с литой обмоткой
[Л-1];
По рисунку паза ротора
- высота стержня в пазу
По рисунку 9.57 для
находим
Площадь сечения стержня
где
из п. 3.4.10. расчета
Коэффициент общего увеличения сопротивления
фазы ротора под влиянием вытеснения тока.
по п. 3.6.2. расчета
;
Приведенное сопротивление ротора с учетом
влияния эффекта вытеснения тока.
Индуктивное сопротивление обмотки
ротора с учетом влияния эффекта вытеснения тока по рисунку 9.58 для
(см. п.
3.9.1. расчета)
; по таблице
9.27 рисунок 9.52 а,ж (см. п. 3.6.4. расчета) [Л-1].
- коэффициент изменения индуктивного
сопротивления фазы обмотки ротора от действия эффекта вытеснения тока.
- коэффициент магнитной проводимости
пазового рассеяния с учетом эффекта вытеснения тока.
- индуктивное сопротивление фазы
обмотки ротора с учетом вытеснения тока.
Пусковые параметры
Сопротивление взаимной индукции
обмоток в пусковом режиме.
Расчет токов с учетом влияния
эффекта вытеснения тока для
ток в обмотке ротора
ток в обмотке статора
.12 Расчет энергетических
показателей
Расчет проводим для точек
характеристик, соответствующих
при этом используем значения токов
и сопротивлений для тех же скольжений с учетом влияния вытеснения тока (см.
таблицу 3.2).
Данные расчета сведены в таблице
3.3. Подробный расчет приведен для
.
Индуктивное сопротивление обмоток.
Принимаем
- коэффициент, учитывающий
уменьшение МДС паза вызванное укорочением шага обмотки.
- число эффективных проводников в
пазу статора.
- число эффективных проводников в
пазу статора.
- фиктивная индукция потока
рассеяния в воздушном зазоре.
коэффициент
По рисунку 9.61 для
находим
- отношение потока рассеяния при
насыщении к потоку рассеяния насыщенной машины.
Коэффициент магнитной проводимости
пазового рассеяния обмотки статора с учетом влияния насыщения.
Коэффициент магнитной проводимости
дифференциального рассеяния обмотки статора с учетом влияния насыщения.
Индуктивное сопротивление фазы
обмотки статора с учетом влияния насыщения.
Коэффициент магнитной проводимости
пазового рассеяния обмотки ротора с учетом влияния насыщения и вытеснения тока.
Коэффициент магнитной проводимости
дифференциального рассеяния ротора с учетом влияния насыщения.
Приведенное индуктивное
сопротивление фазы обмотки ротора с учетом влияния насыщения.
Расчет токов и моментов.
Кратность пускового тока с учетом
влияния эффекта вытеснения тока и насыщения.
Кратность пускового момента с учетом
влияния вытеснения тока и насыщения.
Полученный в расчете коэффициент
насыщения.
отличается от принятого
менее чем
на 1%
Для расчета других точек
характеристики задаемся
,
уменьшенным в зависимости от тока
.
Принимаем
Данные расчета приведены в
приложении 3. А пусковые характеристики представлены в приложении 5.
Критическое скольжение определяем
после расчета всех пусковых характеристик по средним значениям сопротивлений
и
,
соответствующим скольжениям
.
После этого рассчитываем кратность
максимального момента
.
С увеличением частоты тока в
стержнях обмотки короткозамкнутого ротора возникает эффект вытеснения тока, в
результате которого плотность тока в верхней части стержней возрастает, а в
нижней уменьшается, при этом активное сопротивление ротора увеличивается, а
индуктивное уменьшается. Изменение сопротивлений ротора влияет на пусковые
характеристики машины, увеличивается начальный момент двигателя.
В большинстве случаев эффект
вытеснения тока в обмотках короткозамкнутых роторов играет положительную роль,
так как увеличивает начальные моменты двигателей. Однако неравномерное
распределение плотности тока по сечению стержня ротора может привести и к
нежелательным последствиям. Например, при неудачно выбранных размерах
соотношениях стержней чрезмерно возрастающая в пусковых режимах плотность тока
в их верхних участках может вызвать неравномерное тепловое удлинение стержней и
их изгиб. При этом стержни разрывают усики пазов и выгибают в воздушный зазор,
что неизбежно приводит к выходу двигателя из строя.
Коронки зубцов статора и ротора в
машинах средней и большой мощности в большинстве случаев оказываются сильно
насыщенными.
Насыщение коронок зубцов приводит к
увеличению магнитного сопротивления для части потока рассеяния, магнитные линии
которого замыкаются через верхнюю часть паза. Поэтому коэффициент магнитной
проводимости пазового рассеяния уменьшается. Несколько снижается также
магнитная проводимость дифференциального рассеяния. На коэффициент магнитной
проводимости лобового рассеяния насыщение стали потоками рассеяния влияния не
оказывает.
Приближенно считают, что оба явление
- вытеснение тока в проводниках ротора и насыщение его зубцов - взаимно не
связаны.
Спроектированный асинхронный
двигатель удовлетворяет требованиям ГОСТ как по энергетическим показателям (
и
), так и по
пусковым характеристикам.
Тепло выделяемое при работе машины,
нагревает отдельные части электрической машины, повышая их температуру.
Чрезмерное повышение температуры может вызвать снижение электрической и
механической прочности изоляции обмоток. Для повышения надежности двигателя
снижают (в некоторых случаях) допустимое превышение температуры.
Превышение температуры внутренней
поверхности сердечника статора над температурой воздуха внутри двигателя.
Перепад температуры в изоляции
пазовой части обмотки

Превышение температуры наружной
поверхности лобовых частей обмотки статора над температурой воздуха внутри
двигателя.
Перепад температуры в изоляции
лобовой части обмотки статора
Среднее повышение температуры
обмотки статора над температурой воздуха внутри машины.
Эквивалентная поверхность охлаждения
средняя поверхность периметра
поперечного сечения ребер корпуса АД для
Сумма потерь, отводимых в воздух
внутри двигателя.

Среднее превышение температуры
воздуха внутри двигателя над температурой окружающей среды.
Среднее превышение температуры
обмотки статора над температурой окружающей среды.
Вентиляционный расчет асинхронного
двигателя выполнен приближенным методом. Метод заключается в сопоставлении
расхода воздуха, необходимого для охлаждения двигателя и расхода, который может
быть получен при данной конструкции двигателя.
Требуемый расход воздуха для
охлаждения.
- коэффициент, учитывающий изменение
условий охлаждения по длине поверхности корпус, обдуваемого наружным
вентилятором.
- коэффициент, для
при
.
- частота вращения двигателя.
Расход воздуха, обеспечиваемый
наружным вентилятором.
Расход воздуха
должен быть
больше требуемого для охлаждения машины
.
Что соответствует требованию.
4. Разработка принципиальной схемы управления
электроприводом
Разработанная принципиальная электрическая схема
управления пуском асинхронного двигателя с фазным ротором функции тока
представлена на рис. 4.1
Рис. 4.1 Принципиальная реверсивная схема
управления асинхронным двигателем с фазным ротором и командоаппаратом.
На рисунке 4.1 приведена принципиальная
электрическая схема управления АД с фазным ротором и командоаппаратом. Схема
предусматривает как автоматическое, так и ручное управление. Схема управления
АД с фазным ротором включает АД с фазным ротором, разъединители: в силовой цепи
QS1, в цепи управления QS2, командоаппарат SA, реле дуговой блокировки KU2,
реле напряжения KU1, линейные контакторы КМ1, КМ2, контакторы ускорения
КМ3-КМ7, реле максимального тока FA1, FA2, реле тока управления КА3-КА7,
тепловые реле FR1, FR2, предохранители FU1, FU2.
При подготовке схемы к работе включаются
разъединители QS1 в главной цепи и QS2 в цепи управления. При этом в главной
цепи ничего не происходит. В цепи управления рукоятка командоаппарата
устанавливается в нулевую позицию. При этом замыкается контакт SA-0, и ток,
протекающий по цепи: QS2-FU1-SA-0-KA1-KA2-FR1-FR2-KU1-FU2-QS2, вызывает
срабатывание реле напряжения KU1 и замыкание контакта KU1, шунтирующего контакт
командоаппарата SA-0. На этом подготовка схемы к работе завершается.
5.Эксперементальная часть
.1 Анализ кинетического привода
Задача построения высококачественного торцевого
асинхронного электропривода с векторным управлением без использования
каких-либо датчиков, пристроенных к валу или встроенных в двигатель, постоянно
привлекает внимание разработчиков с момента появления самого термина «векторное
управление» применительно к торцевому асинхронному электродвигателю в начале
1970-х годов. Область применения таких электроприводов определяется следующими
условиями:
) Механизм предъявляет повышенные требования к
быстродействию электропривода.
) В электроприводе требуется регулирование
электромагнитного момента на валу двигателя.
) Не требуется высокая статическая точность и
широкий диапазон регулирования скорости (диапазон не более 100).
) Установка датчика скорости на вал двигателя
невозможна по условиям эксплуатации, технологическим, стоимостным или прочим
ограничениям. Типичными объектами являются электроприводы подъемно-транспортных
средств, механизмов намотки, экструдеров, дробилок, работающих в пожароопасных,
взрывоопасных, химически и радиоактивных средах, в условиях повышенных вибраций
и ударных механических нагрузок.
В настоящее время бездатчиковые торцевые
асинхронные электроприводы с векторным управлением представлены практически
всеми ведущими фирмами, производителями преобразователей частоты. При этом характеристики
большинства этих электроприводов оказываются весьма скромными. В частности,
полоса пропускания контура скорости, как правило, не превышает 5-7 Гц, а общий
диапазон регулирования скорости (вверх и вниз от номинальной) не более 20-100,
что вполне достижимо и в системе частотного управления с векторной ориентацией
переменных в установившихся режимах работы . Большинство же производителей
преобразователей частоты вообще не заявляют в технической документации полосу
пропускания и диапазон регулирования скорости. В этом случае получить подобную
информацию удается только в результате проведения стендовых испытаний.
Таким образом, если рассматривать указанные
характеристики регулирования скорости, то практически «стирается грань» между
бездатчиковыми электроприводами с частотным и векторным управлением.
Исследования, выполненные в данной дипломной работе, показали, что
характеристики торцевых асинхронных векторных электроприводов без датчика
скорости могут существенно превышать аналогичные характеристики систем
частотного управления. В частности, полоса пропускания контура скорости может
составлять более 30 Гц, а в диапазоне регулирования скорости не менее 100
обеспечиваются значительно меньшие статические и динамические ошибки. Однако
для достижения таких результатов приходится решить ряд проблем.
Основные проблемы, связанные с построением
бездатчикового векторного электропривода, заключаются в следующем:
) Наблюдатель состояния торцевого асинхронного
электродвигателя , построенный на основе решения полной системы уравнений
электрического равновесия для статора и ротора по доступной информации о
напряжениях и токах статора, способен обеспечить приемлемую точность вычисления
потоко-сцепления и скорости только в ограниченном диапазоне частот. Это связано
с известной проблемой введения начальных условий при частотах, близких к
нулевой. Практически все способы решения данной проблемы связаны с введением
определенного отклонения математического описания наблюдателя состояния
относительно реального объекта при работе в области малых частот. Эти
отклонения проявляются в виде ошибки в вычислении потоко-сцепления, скорости,
активной и реактивной составляющих тока.
) Следующей проблемой является чувствительность
электропривода к изменению его параметров в процессе работы. Прежде всего это
относится к температурным изменениям активных сопротивлений статора и ротора, а
также к изменению взаимной индуктивности в зависимости от тока цепи
намагничивания. Одним из подходов к решению данной проблемы в построении векторного
регулятора и наблюдателя состояния торцевого АД является применение
регуляторов, грубых в отношении параметрических возмущений, в частности,
релейных регуляторов, функционирующих в скользящих режимах. Другим подходом
является параметрическая адаптация, осуществляемая в реальном времени при
работе электропривода.
) Третьей проблемой является получение
необходимой точности оценки эквивалентных (усредненных на интервале расчета
процессов в наблюдателе состояния) значений токов и напряжений статора. На точность
оценки эквивалентных напряжений в области малых частот основной гармоники и
высоких частот модуляции существенно влияет «мертвое время» и задержки
переключения ключей инвертора. Заметим, что проблема точности измерения
напряжения на малых частотах в гораздо меньшей степени проявляется в векторных
электроприводах с датчиком скорости/положения, так как быстродействующий контур
скорости, замкнутый по реально измеряемому сигналу, способен в значительной
степени компенсировать ошибки, связанные с динамическими «неидеальностями»
ключей инвертора. Известные подходы к построению наблюдателей состояния для
бездатчикового торцевого асинхронного электропривода достаточно полно
представлены. Отличительной особенностью предлагаемого в главе подхода является
его относительная простота программной реализации и настройки (большинство
контуров наблюдателя и системы управления допускают независимую
последовательную настройку). Высокие технические характеристики электропривода
достигаются за счет его адаптируемости сразу к трем параметрам
электродвигателя, подвергающимся наибольшим изменениям в процессе работы, а
именно к активным сопротивлениям статора и ротора и к взаимной индуктивности, а
также за счет компенсации задержек переключения силовых ключей преобразователя.
.2 Структурная схема системы
адаптивно-векторного управления электроприводом
Структурная схема системы адаптивно-векторного
управления торцевым асинхронным электроприводом приведена на рис. 5.1.
Рисунок 5.1. Структурная схема электропривода
Назначение элементов, математическое описание,
структурное построение и принцип действия векторного модулятора,
преобразователя напряжений, базовых структур векторного регулятора токов Id, I
, регуляторов ЭДС и скорости аналогичны и применительны к системе
адаптивно-векторного управления с датчиком скорости/положения (исполнение 2
преобразователей частоты серии ЭПВ). Под базовыми здесь понимаются структуры
без учета элементов адаптации.
Векторный регулятор токов включает в себя
ПИ-регуляторы составляющих вектора тока статора по осям d и q, ориентированным
по оценке углового положения вектора потоко-сцепления ротора, и блок
компенсации перекрестных связей.
Преобразователь напряжений включает в себя
ограничитель заданного напряжения статора по осям d и q и преобразователь
координат: ортогональная система (d, q) - полярная система - естественная
трехфазная система (a, b, c), неподвижная относительно статора, и блок
компенсации запаздывания системы управления.
Векторный модулятор реализует «треугольный»
алгоритм пространственно-векторного формирования выходного напряжения IGBT
инвертора с функцией компенсации «мертвого времени» и задержек переключения
силовых ключей.
Наблюдатель состояния реализует вычисление всех
переменных и параметров электродвигателя, необходимых для реализации алгоритма
адаптивно-векторного управления, по информации о двух фазных токах статора и
двух заданных значениях фазных напряжений.
Блок адаптации выполняет перерасчет параметров
регуляторов системы управления в зависимости от изменения параметров двигателя,
проявляющихся в процессе работы электропривода.
.3 Наблюдатель состояния
Структурная схема наблюдателя состояния
приведена на рисунке 5.2. Все вычисленные переменные (оценки) помечены верхним
символом
.
Для вычисления необходимых переменных вводится ортогональная система координат
(x, y), вращающаяся синхронно с частотой поля. Ее угловое положение не
фиксируется относительно какой-либо переменной или оси электродвигателя и может
быть произвольным, то есть «плавающим». Принципиальными факторами являются не
угловое положение, а синхронность системы (x, y), которая обеспечивает в
установившихся режимах работы двигателя постоянные значения вычисляемых
переменных, а также ее относительно высокая инерционность (скорость изменения
углового положения должна быть ограничена), что обеспечивает желаемую степень
устойчивости цифровых вычислительных алгоритмов. В качестве частоты вращения
системы координат (x, y) могут приниматься переменные, величина которых в
установившихся режимах работы равна частоте вращения поля. Это могут быть
частоты вращения векторов потоко-сцеплений, отфильтрованные значения частот
вращения векторов напряжения или тока статора. В рассматриваемом случае частота
вращения системы (x, y) принята равной оценке частоты вращения вектора
потокосцепления ротора
Угловое положение и
частота системы координат на k-интервале расчета переменных наблюдателя
вычисляются по выражениям:
(1)
где Т0 - интервал расчета переменных
наблюдателя.
Рисунок 5.2. Структурная схема наблюдателя
состояния
Преобразование 1 токов и преобразование 2
напряжений из системы координат (a, b, c) в систему координат (x, y)
осуществляются по выражениям:
где Ia, Ib, Uaz, Ubz - токи и заданные
напряжения статора фаз a и b.
Использование для преобразования напряжений
углового положения системы координат на предыдущем интервале расчета (φx,
k -1) связано
с наличием запаздывания в измерении тока по отношению к формированию
напряжения. Переход в полярную систему координат, неподвижную относительно
статора, дает угловые положения векторов заданного напряжения и тока статора (φuz,
φi).
Расчет ЭДС ротора осуществляется на основе
цифрового решения уравнений статорной цепи электродвигателя, записанных в
системе координат (x, y):
Ux = Rs Ix + σLs (dIx /dt) - σLsωx Iy
+ Erx ; = Rs Iy + σLs (dIy/dt) - σLsωx
Iy + Ery , (4)
где Erx = (Lm/Lr)(dΨrx
/dt) - ωx (Lm/Lr)Ψry; Ery = (Lm/Lr)(dΨry/dt) - ωx
(Lm/Lr)Ψrx- проекции вектора ЭДС ротора в
системе координат (x, y); Ψ rx, Ψ ry - проекции
вектора пото-косцепления ротора в системе координат (x, y); σ
= 1 - (L2m/LsLr) - коэффициент рассеяния; Ls, Lr, Lm -
индуктивности статора, ротора, взаимная; Rs - активное сопротивление статора.
Преобразование Erx, E в полярную систему
координат, неподвижную относительно статора, дает оценки модуля и углового
положения вектора ЭДС ротора (
).
Вычисление модуля первой оценки частоты вращения
вектора потоко-сцепления ротора выполняется с учетом предположения, что
трансформаторная составляющая ЭДС ротора (
)
пренебрежимо мала в сравнении с ЭДС вращения
,
по выражению:
(5)
где
-
оценка потокосцепления ротора.
Знак частоты вращения вектора потокосцепления
ротора вычисляется на основе оригинального алгоритма по информации об угловых
положениях векторов заданного напряжения и тока статора, модуле частоты
вращения на текущем и предыдущих интервалах расчета и знаке частоты вращения на
предыдущем интервале расчета.
Коррекция оценки частоты вращения вектора
потокосцепления ротора по фактической мгновенной частоте вращения вектора ЭДС
ротора, вычисленной из его углового положения φe, выполняется
с целью устранить в оценке частоты ошибку, вызванную структурной и
параметрической неадекватностью модели статорной цепи, погрешностями
измерительных каналов и приближенным характером вычислений. Коррекция выполняется
на основе интегрального регулятора частоты, коэффициент которого
устанавливается исходя из желаемого характера движения ошибки.
Оценка углового положения вектора
потокосцепления ротора
выполняется на
основе информации об угловых положениях векторов ЭДС ротора, тока статора и
оценок частоты вращения вектора потокосцепления ротора
.
С учетом пренебрежения малой величиной трансформаторной ЭДС, угловые положения
векторов ЭДС и потокосцепления ротора отстоят друг от друга на угол: ±π/2
Знак
определяется направлением вращения векторов (знаком частоты). На малых частотах
величина ЭДС ротора стремится к нулю, и, следовательно, диапазон вычисления
положения вектора ЭДС с заданной точностью ограничен некоторым минимальным
значением частоты ωΨmin. Чтобы
обеспечить работоспособность наблюдателя состояния на частотах, меньших ωΨmin,
осуществляется
переход от ориентации по вектору ЭДС к ориентации по вектору тока статора.
Алгоритм вычислений организован таким образом, что этот переход осуществляется
только в режимах малых скольжений, то есть близких к холостому ходу
электродвигателя. В этом случае положение вектора тока статора оказывается
близким к положению вектора потокосцепления ротора, и переход на ориентацию по
току не приводит к большим ошибкам в точности вычисления переменных.
Дополнительная коррекция оценки углового
положения вектора потокосцепления ротора выполняется с целью минимизации
влияния на точность вычисления переменных электродвигателя ошибок, вызываемых
следующими факторами:
Малыми динамическими отклонениями разности
угловых положений векторов ЭДС и потокосцепления ротора от величины ±π/2
Динамическими ошибками вычисления вектора ЭДС
ротора.
Наличием скачков в оценке положения вектора
потокосцепления, вызванных изменением структуры наблюдателя состояния в области
малых частот при переходе с ориентации по вектору ЭДС к ориентации по вектору
тока.
Коррекция выполняется на основе П-регулятора
положения. Параметры регулятора выбираются исходя из желаемого характера
движения ошибки между нескорректированным и скорректированным значениями
углового положения вектора потокосцепления ротора. Коррекция угла выполняется с
использованием алгоритма безинерционного устранения ошибок, превышающих
определенное пороговое значение. Это делается для устранения возможности
накопления больших погрешностей в вычислении угла потокосцепления при
переходных процессах «в большом» (когда регулятор скорости переходит из
линейной области в ограничение, в частности, при пусках, торможениях и реверсе
с номинальной частоты вращения).
Преобразование трех токов статора из системы
координат (a, b, c) в ортогональную систему координат (d, q), ориентированную
по оценке углового положения вектора потокосцепления ротора, осуществляется по
выражениям:
(6)
Для выделения параметров электродвигателя, к
изменениям которых электропривод оказывается наиболее чувствительным, а именно
взаимной индуктивности, активных сопротивлений статора и ротора, используется
сигнал невязки δω. Этот
сигнал определяет разницу между скорректированным значением частоты вращения
вектора потокосцепления ротора
и ее первой оценкой
.
В качестве исходных значений вычисляемых параметров (Lm0, Rs 0, Rr 0)
используются значения, определенные в результате выполнения процедуры
автонастройки электропривода [3] или введенные пользователем на основе
паспортных данных двигателя. Так как невязка одна, а оцениваемых параметров
три, то для обеспечения сходимости оценок к истинным значениям параметров
алгоритмы вычисления оценок разнесены во времени и в зависимости от режима
работы электропривода (уровня частоты и нагрузки). С этой целью в блок оценки параметров
вводится дополнительная информация о пределах функционирования алгоритмов
оценки (ωmaxR,
ωminR, ωmaxL, ωminL, IminR ) и переменные,
характеризующие величину частоты и нагрузки. Для оценки Rs использован
интегральный регулятор, для оценки Lm - пропорционально-интегральный. Настройки
регуляторов произведены таким образом, чтобы обеспечить желаемый характер
движения ошибок оценки параметров. Оценка температурного изменения Rr
выполняется косвенным образом по оценке температурного изменения активного сопротивления
статора.
.4 Анализ чувствительности электропривода к
изменению параметров электродвигателя и задержкам переключения инвертора
Анализ чувствительности выполнялся в отношении
электромагнитных параметров двигателя, наиболее подверженных изменению в
процессе работы электропривода. К таким параметрам относятся активные
сопротивления фаз статора и ротора, подверженные температурным изменениям, и
взаимная индуктивность, изменяющаяся в связи с эффектом насыщения магнитной
системы электродвигателя потоком взаимоиндукции. Для анализа использовалась
математическая модель электропривода с базовой структурой системы
бездатчикового векторного управления.
На рисунке 6.3 показано влияние отклонений Rs,
Lm, Rr на погрешность вычисления скорости
и
углового положения вектора потокосцепления ротора
для
электропривода с электродвигателем 4ТА112МА6У3. На рис.4.4 для того же
электродвигателя показано влияние отклонений в активном сопротивлении статора
на динамические процессы отработки ступенчатого изменения сигнала задания по
скорости.
Рисунок 5.3. Графики ошибок в ориентации системы
управления и вычисленной скорости при вариации параметров электродвигателя,
уровня скорости и нагрузки: а) Rs = 1,5R' s ; _- Mc = Mnom, • - Mc = 0; б) L? m
= 0,9Lm; _! ωr = (0,05-0,9)ωnom , • - ωr =
1,2ωnom ; в) Rr = 1,5R' r , ωr
= (0,05-0,9)ωnom
Рисунок 5.4 Временные диаграммы скорости в режиме
ступенчатого сброса
Анализ представленных диаграмм и других
результатов исследования чувствительности позволяет сделать следующие выводы:
Наиболее чувствителен электропривод к изменению
активного сопротивления статора, которое ощутимо воздействует как на
статические, так и динамические характеристики. Чувствительность к изменению Rs
является функцией скорости и нагрузки. Наиболее сильному влиянию подвержены
характеристики электропривода в области малых частот (менее 0,2ωnom),
вплоть
до потери работоспособности, проявляющейся в возникновении автоколебательного
режима работы с большими пульсациями переменных. В частности, при
электропривод
с торцевым асинхронным электродвигателем утрачивает работоспособность на
скоростях, меньших 0,05ωnom.
Изменение активного сопротивления ротора влияет
на статическую ошибку в скорости и не влияет на точность ориентации системы по
вектору потокосцепления ротора и на динамические характеристики электропривода.
Статическая ошибка в скорости является функцией нагрузки и не зависит от уровня
скорости.
Изменение взаимной индуктивности незначительно
сказывается на ориентации и динамических характеристиках электропривода при
работе на скоростях, меньших номинальной. Статическая ошибка в скорости
возрастает с ростом нагрузки и при работе с постоянным потокосцеплением ротора
не зависит от уровня скорости. В частности, при
электропривод
с торцевым асинхронным электродвигателем не разгоняется выше 1,3ωnom.
Изменение индуктивностей рассеяния в связи с
насыщением зубцовой зоны двигателя потоками рассеяния заметным образом
проявляется при кратностях тока статора, превышающих (2-3) от номинального
значения и, как правило, не превышает 30%-ного снижения относительно своего
ненасыщенного значения, даже при токах прямого пуска двигателей на номинальное
напряжение [14]. Результаты моделирования и эксперимента показали, что 50%-ные
изменения
Ls не
оказывают существенного влияния на характеристики электропривода.
Исследования чувствительности электропривода к
величине «мертвой зоны» переключения транзисторов инвертора показали, что в
случае корректной параметрической настройки электропривода именно наличие
«мертвой зоны» является фактором, ограничивающим диапазон регулирования
электропривода вниз от номинальной скорости. Величина этих пульсаций возрастает
с увеличением частоты модуляции и величины «мертвой зоны». Причина пульсаций
заключается в отклонении реального напряжения статора от его заданного
значения, сформированного без учета временных задержек переключения ключей
инвертора. Так как расчет переменных электропривода выполняется на основе
заданного напряжения статора, то эта ошибка проявляется во всех вычисленных
переменных.
Введение в электропривод алгоритмов адаптации к
Rs, Lm, Rr и компенсации задержек переключения ключей инвертора позволяет
существенно улучшить его характеристики, а именно: снизить чувствительность к
изменению параметров в процессе работы, расширить диапазон регулирования
скорости как вниз, так и вверх от номинальной, снизить уровень пульсаций
переменных на малых скоростях.
.5 Описание стенда для проведения испытаний
Исследования проводились на
лабораторном стенде, включающем преобразователь частоты ЭПВ-ТТПТ-16-380-4АО,
взрывозащищенный асинхронный двигатель (Pnom = 3 кВт, Nnom = 1000 об/мин, Inom
= 7,4 А, Mnom = 30 Н•м), нагрузочный агрегат, выполненный на основе
электропривода FANUC DC SERVOMOTOR SYSTEM с электродвигателем 30М (Nnom = 1200
об/мин, Mnom = 37 Н•м, Inom = 24 А), компьютерный осциллограф PCS500А,
персональный компьютер. На рис. 6.5
<#"551141.files/image523.gif">
Рисунок 5.5 Динамические процессы в
режиме реверса и пуска двигателя
На рис.6 6 представлены временные
диаграммы скорости, тока фазы статора Ia, тока якоря I Я нагрузочного двигателя
в режиме ступенчатого наброса нагрузки с холостого хода (M = Mxx ) до
номинального момента (M=Mnom). В скорости и фазном токе отчетливо видны
6-пульсные искажения, связанные с неполной компенсацией задержек инвертора напряжения.
С ростом нагрузки величина этих искажений снижается, так как с увеличением
амплитуды заданного напряжения статора повышается точность его отработки.
Рисунок 5.6. Процессы в режиме
ступенчатого наброса номинального момента нагрузки на скорости ωr =
0,05ωnom
В процессе испытаний электропривода
были получены следующие характеристики: предельное значение полосы пропускания,
на которую может быть настроен контур скорости, - не менее 30 Гц; диапазон
регулирования скорости - не менее 50 вниз от номинальной и не менее 2 вверх от
номинальной; коэффициент неравномерности на минимальной скорости - не более
0,25; статическая погрешность на минимальной скорости при изменении нагрузки в
пределах (0,2-0,6) Мпот и (0,6-1) Мпот - не более ±20%. Электропривод может
работать как с замкнутым, так и с разомкнутым контуром скорости, то есть
осуществлять регулирование момента.
.6 Экспериментальные исследования
.6.1Построение электромеханической
характеристики в разомкнутой и замкнутой системах электропривода
Переход от структурной схемы в
динамике к структурной схеме в статике осуществляется путем замены передаточных
функций W(p) и Φ(р) на W(0) и
Ф(0).
Уравнение электромеханической
характеристики для замкнутой системы:
Для разомкнутой:
Электромеханическую характеристику
строим для значений напряжения задатчика равных Uзн и 0,5Uзн. Характеристики
строим по трём точкам, при
,
,
, где Ic - номинальное значение тока
двигателя.
Номинальное значение напряжения
двигателя Uзн определяем из условия, что при напряжении задатчика равном Uзн,
скорость вращения двигателя в статике при
, равна номинальному значению ωн.
В
В
Подставим в выражения (1.41) и
(1.42) соответствующие значения:
Электромеханическая характеристика
замкнутой и разомкнутой системы
.6.2 Построение логарифмических
частотных характеристик
Передаточная функция разомкнутой
системы:
Приняв
и
преобразуем
выражение:
Подставляя s = jω в, переходим
в область комплексной переменной:
Уравнение ЛАЧХ разомкнутой системы
получаем таким:
Уравнение ФЧХ разомкнутой системы
получаем таким:
дБ - запас по модулю;
˚ - запас по фазе.
Запасы по модулю и по фазе
маленькие, значит качество переходного процесса плохое, система близка к
неустойчивому состоянию.
Время регулирования в разомкнутой
системе оценим по корням характеристического уравнения.
Характеристическое уравнение
разомкнутой системы:
Его корни:,2=-15.243902439024384855
19.426258929358527102i=-0.70422535211267605189
s4=-105.26315789473684794
Время переходного процесса
определяется как:
,
где η - степень
устойчивости (расстояние от доминирующего корня до мнимой оси).
4.261 (с)
.6.3 Переходные характеристики по
задающему и возмущающему воздействию
Переходные характеристики замкнутой
системы по управляющему воздействию
статическая ошибка=0,
перерегулирование(А1/hуст)*100%=(0,48/1)*100%=48%
время регулирования=1,05с
Переходные характеристики замкнутой
системы по возмущаещему воздействию
статическая ошибка=0,
перерегулирование(А2/А1)*100%=(4,37*10-3/0,0127)*100%=
34%
время регулирования=0,57 9(с)
.6.4 Сравнение качества регулирования
в переходном режиме и статике для замкнутой и разомкнутой системы
Определим по электромеханическим
характеристикам статическую ошибку в замкнутой и разомкнутой системе:
Для
:
замкнутая система:
разомкнутая система:
Замкнутая система дает меньшую
ошибку регулирования, чем разомкнутая.
Для
замкнутая система:
разомкнутая система:
Время регулирования для замкни той
системы =0,57 9(с) (Рисунок 1.17).
Время регулирования в разомкнутой
системе оценим по корням характеристического уравнения.
Характеристическое уравнение
разомкнутой системы:
Его корни:,2=-15.243902439024384855
19.426258929358527102i=-0.70422535211267605189
s4=-105.26315789473684794
Время переходного процесса
определяется как:
,
где η - степень
устойчивости (расстояние от доминирующего корня до мнимой оси).
4.261 (с)
.6.5 Оптимизация контура
регулирования скорости двигателя по модульному оптимуму
Настройка по модульному оптимуму
предусматривает компенсацию, с помощью соответствующей настройки ПИ-регулятора,
наибольшей постоянной времени объекта регулирования.
Передаточная функция объекта
управления:
Передаточная функция регулятора:
Анализ выражения показывает, что
наибольшая постоянная времени ТG, следовательно, при настройке регулятора, из
условия компенсации, принимают Ти=ТG.
Коэффициент усиления регулятора
выбирается из условия ограничения на показатель колебательности М = 1,5.
) Строим ЛАЧХ объекта регулирования
(располагаемая характеристика).
Уравнение ЛАЧХ объекта
регулирования:
Вид ЛАЧХ объекта регулирования
представлен ниже.
ЛАЧХ объекта регулирования
) При коэффициенте передачи
регулятора КAR=1 строим ЛАЧХ и ЛФЧХ разомкнутой системы.
Передаточная функция разомкнутой
системы:
Так как Ти=ТG , то выражение можно
преобразовать:
Уравнение ЛАЧХ разомкнутой системы:
Уравнение ФЧХ разомкнутой системы:
(2.7)
Вид ЛАЧХ и ФЧХ разомкнутой системы
представлен ниже.
) При заданном М, по графику [3,
С.230, рис.4.41] определяем перерегулирование σ, затем по
графику [3, С.272, рис.5.24] определяем максимум вещественной характеристики
замкнутой системы Рmax, а затем по графику [3, С.273, рис.5.25] необходимый
запас по фазе Δφ:
М = 1,5
σ = 0,28
Δφ = 42°
4) Определяют коэффициент усиления
регулятора, обеспечивающий заданный показатель колебательности.
Найдём частоту ωср, при
которой
Подставляем это выражение в (2.7) и
решим уравнение:
Решая уравнение с помощью программы
MathCAD относительно
, получаем
.
Примем коэффициент усиления
регулятора за Y, тогда передаточная функция разомкнутой системы с регулятором
будет выглядеть так:
Переходя в область комплексной
переменной, получаем:
Чтобы найти Y подставим в (2.6)
значение
и решим
уравнение:
Решая уравнение с помощью программы
MathCAD относительно Y, получаем Y = KAR = 1,07 - коэффициент усиления
регулятора, обеспечивающий заданный показатель колебательности.
По запасу по амплитуде получаем KAR
= 0,54
Построим желаемую ЛАЧХ и ФЧХ системы
с KAR = 0,805 (см. рис. 2.3).
ЛАЧХ разомкнутой системы для КAR =
0,805
ЛФЧХ разомкнутой системы для КAR =
0,805
Заключение
В ходе работы над дипломным проектом была
спроектирована и рассчитана система управления двигателем буровой установки по
системе ПЧ-АД. По заданным значениям был произведен расчет и построена
технограмма движения.
Следующим этапом в работе была проведена проверка
расчетного двигателя по условию нагрева и перегрузочную способность.
Далее были построены функциональная и
структурная схемы, с помощью которых были рассчитаны параметры для построения
математической модели в среде MatLab.
Исследование проведенное в проекте полученной
виртуальной модели позволило изучить динамические и статические характеристики
системы управления электропривода постоянного тока по системе ПЧ-АД под
нагрузкой и при холостом ходе.
Список использованной литературы
Вешеневский
С.Н. Характеристики двигателей в электроприводе - М.: Энергия, 1977. - 425 с.
Гольдберг
О.Д. Гурин Я.С. Проектирование электрических машин. - 2-е изд. перераб и доп. -
М.: Высшая школа. - 2001.
Иноземцев
Е.К. Ремонт и эксплуатация электродвигателя с непосредственным водяным
охлаждением типа ЛВ - 8000/6000 УЗ - М.: Энергия, 1980 - 546 с.
Иванов
И.И., Равдоник В.С. Электротехника: Учебник для вузов. - М.: Высшая школа,
1984. - 375 с.
Копылов
И.П., Клоков Б.К., Морозкин В.П. Проектирование электрических машин: Учебное
пособие для вузов - 3-е изд. перераб. и доп. - М.: Высшая школа, 2007 - 757 с.
Копылов
И.П. Электрические машины: Учеб. для вузов. - 2-е изд., перераб. - М.: Высш.
шк.; Логос; 2008. - 607 с.
Копылов
И. П., Клокова Б. К. Справочник по электрическим машинам: В 2 т./ Т. 1 и 2.-М.:
Энергоатомиздат, 1988.-456 с:
Москаленко
В.В.Справочник электромонтера 2008 г., 2-е изд., 288 стр.
Столов
Л.И., Афанасьев А.Ю. Моментные двигатели постоянного тока. - М.:
Энергоатомиздат,1989. - 224 с.
Токарев
Б.Ф. Электрические машины: Учебник для техникумов - М.: Энергоатомиздат, 1989.
- 672 с.
Электродвигатели
и электрооборудование. Каталог. Ч1 - М.: ИКФ «Каталог», 1994.
Электродвигатели
и электрооборудование. Каталог. Ч3 - М.: ИКФ «Каталог», 1996.
Защита
и диагностика агрегатов электродвигателей: Диагностика и ремонт
электротехнического оборудования //Главный энергетик. - 2008. - № 5. - 125 c.
Заякин
С. Частотный преобразователь в системах водоснабжения: Электротехническое
оборудование //Оборудование: Рынок, предложение, цены. - 2005. - №1. - 140 c.
Кимкетов
М. Устройство защиты электродвигателя от перегрузки без оперативного питания
//Главный энергетик. - 2005. - № 11. - 115 c.
Электропривод
переменного тока с управляемым преобразователем частоты - современное
состояние. Карякин А.Л. УГГУ - 7с.
Ключев
В.И. Теория электропривода: Учеб. для вузов. - 2-е изд. М.: Энергоатомиздат,
2001г. - 704с.
И.П.
Копылов. Проектирование электрических машин. М.: Энергоатомиздат, 1993г. -
454с. буровая установка электропривод
Конспект
лекций: Автоматизированный электропривод. УГГУ. Елисеев В.В. 2009г. - 80с.
Асинхронные
двигатели серии 4А. Справочник. А. Э. Кравчик, 1982г. - 504с.
Журнал
«Новости Электротехники» № 2 (32) 2005г.
Белов
М.П. Автоматизированный электропривод типовых производственных механизмов и
технологических комплексов: учебник для студ. высш. учеб. заведений / М. П.
Белов, В. А. Новиков, Л. Н. Рассудов. 3-е изд., испр. М. : Издательский центр
«Академия», 2007. - 576 с.
Башарин
А.В., Новиков В.А., Соколовский Г.Г. Управление электроприводами: Учебное
пособие для вузов. - Л.: Энергоиздат. Ленингр. отд-ние, 1982. - 392 с., ил.
Рудаков
В. В. и др. Асинхронные электроприводы с векторным управлением. В. В. Рудаков,
И. М. Столяров, В. А. Дартау. - Л. Энергоатомиздат, Ленингр. отд-ние, 1987,-
136 с.
Z8
Encore! MC™Family, "Vector Control Development Kit". User Manual.
UM021402-0407. 2007 by ZiLOG, Inc. All rights
reserved. www.zilog.com
Терехов
В.М. Системы управления электроприводов: учебник для студ. вузов/ В.М. Терехов,
О.И. Осипов; под ред. В.М. Терехова. - 3-е изд., стер. - М.: Издательский центр
"Академия", 2008. - 304с.
Алексеев
В.В., А471. Электрические машины. Моделирование электрических машин приводов
горного оборудования: Учеб. пособие / В.В. Алексеев, А.Е. Козярук, Э.А. Загривный.
Санкт-Петербургский государственный горный институт (технический университет).
СПб, 2006. 58 с.
Полузадов
В.Н. Электрические машины. Часть 3. Асинхронные машины: Конспект лекций. 2-е
издание, исправленное и дополненное. Екатеринбург: Изд-во УГГУ, 2005. 87 с.
Чулков
Н.Н. Расчет приводов карьерных машин. - М.: Недра. 1987. - 196c.
Конспект
лекций: Системы управления электроприводов. УГГУ. Карякин А.Л. 2009. - 80с.
Мощинский
Ю.А. и др., "Определение параметров схемы замещения асинхронных машин по
каталожным данным". Ж.: "Электричество" в №4/98. 1998, стр.
38-42.
Полузадов
В.Н., Дружинин А.В., Проектирование трехфазного двигателя с короткозамкнутым
ротором: Учебное пособие. Екатеринбург: Изд-во УГГУ, 2005. - 202с.
Александров
К.К. Электротехнические чертежи и схемы/ К.К. Алексанров, Е.Г. Кузьмина. - 3-е
изд., стереот. - М.: Издательский дом МЭИ, 2007. - 300с., ил.
Спиваковский
А. О., Дьячков В.К. Транспортирующие машины: Учеб. пособие для
машиностроительных вузов.- 3-е изд.- М.: Машиностроение, 1983.-487с.
Справочник
конструктора - машиностроителя: В 3 т. - 8-е изд., перераб. и доп. Под ред.
И.Н. Жестковой. - М.: Машиностроение, 2001.
Сохрин
П.П., Устиновский Е.П., Шевцов Ю.А. Техническая документация по курсовому
проектированию по деталям машин и ПТМ: Ученое пособие. - Челябинск: Ид. ЮУрГУ,
2001. - 67 с.
Чурюкин
В.А., Яшков Ю.К. Обозначение конструкторской документации: Ученое пособие. -
Челябинск: ЧГТУ, 1986. - 61 с.
Зенков
Р. Л., Ивашков И. И., Колобов Л. Н. Машины непрерывного транспорта. - 2 -е
изд., перераб. и доп. - М.: Машиностроение, 1987. - 432 с.: ил.
1.