Адсорбционный способ осушки газа

  • Вид работы:
    Контрольная работа
  • Предмет:
    Другое
  • Язык:
    Русский
    ,
    Формат файла:
    MS Word
    249,75 Кб
  • Опубликовано:
    2014-03-09
Вы можете узнать стоимость помощи в написании студенческой работы.
Помощь в написании работы, которую точно примут!

Адсорбционный способ осушки газа















Контрольная работа

по дисциплине «Машины и оборудование газонефтепроводов»

Адсорбционный способ осушки газа

Шабловский Максим Александрович

(студент группы 18С - 2124)

Введение

Многие углеводородные газы, подлежащие переработке, содержат влагу. Наличие влаги в углеводородном газе отрицательно сказывается на процессах его переработки. При переработке влажных газов ухудшаются основные технико-экономические показатели работы установок. Осушку промышленных газов осуществляют различными методами. Для получения газов с низким влагосодержанием наиболее эффективно применять адсорбционный метод осушки. Он позволяет максимально извлечь влагу из промышленных газов и, следовательно, снизить температуру точки росы. Транспортировка влажного газа приводит к выпадению водяного конденсата в трубах, а также к образованию кристаллогидратов. Кристаллогидраты отлагаются на поверхности труб и оборудования, сужают диаметр проходных отверстий и приводят к увеличению гидравлического сопротивления при прохождении технологического потока по трубам. Требования по степени осушки, предъявляемые к углеводородным газам, тем выше, чем ниже температура их транспортировки и переработки. Если газ содержит кислые компоненты, то присутствие в нем значительных количеств водяных паров приводит к возникновению активных коррозионных процессов на поверхности труб и оборудования.

При взаимодействии компонентов углеводородного газа с водой могут образовываться гидраты. Газовые гидраты - это твердые кристаллические соединения, образующиеся при определенных условиях из воды и низкомолекулярных газов. По внешнему виду гидраты напоминают лед или снег. Отложение гидратов на стенках трубопровода может привести к полному прекращению прохождения газа. Условия образования гидратов - это в первую очередь наличие капельной влаги. Следовательно, чтобы избежать образования гидратов, необходимо производить осушку газа. В исключительных случаях в систему подается метанол или гликоль, которые связывают влагу и предотвращают выпадение гидратов.

Наиболее часто гидраты образуются в местах дросселирования газа, за счет чего происходит резкое снижение его температуры. В этих условиях из газа выделяется влага, которая насыщается газом и превращается в гидраты.

Процесс осушки углеводородных газов можно осуществлять с помощью четырех методов: охлаждением, абсорбцией, адсорбцией и комбинированием предыдущих трех методов. Для получения низких точек росы при невысокой влагоемкости углеводородного газа рекомендуется применять адсорбционный метод осушки.

1. Адсорбционный способ осушки газа

Адсорбционный метод разделения газовых смесей основан на избирательном поглощении углеводородов (или влаги) твердыми сорбентами, которые хорошо адсорбируют высшие углеводороды и практически не поглощают метан.

Твердые сорбенты (адсорбенты), применяемые на адсорбционных установках, обладают способностью адсорбировать влагу и углеводороды из газа при одних условиях и отдавать при других. Количество адсорбируемых газа и пара зависит от свойств адсорбента и сорбируемого вещества.

Одна из важнейших характеристик адсорбента - его адсорбционная емкость, т. е. количество вещества, которое может быть поглощено единицей массы или объема адсорбента при данных условиях адсорбции. Единицы измерения адсорбционной емкости - %, г/г, г/100 г и т. д. Адсорбционную емкость иногда называют активностью адсорбента. Один и тот же адсорбент по отношению к различным веществам обладает разной активностью. Адсорбционная (поглотительная) активность адсорбентов зависит также от внешних условий адсорбции (давления, температуры и концентрации ад-сорбата в потоке).

Количество вещества, поглощаемое адсорбентом, определяется состоянием равновесия. Процесс адсорбции в условиях равновесия количественно принято представлять изотермой адсорбции, выражающей связь количества вещества, адсорбированного единицей массы или объема адсорбента, с концентрацией адсорбата в газовой или жидкой фазе при постоянной температуре процесса.

Промышленные адсорбенты должны удовлетворять следующим требованиям: иметь большую адсорбционную емкость и высокую механическую прочность, обладать высокой селективностью, способностью к регенерации и стабильностью адсорбционных свойств в условиях длительной эксплуатации, быть нетоксичными и некоррозионно-активными, иметь низкую стоимость.

При выборе адсорбента для промышленного использования приходится отдавать предпочтение тем или иным из перечисленных требований. В газовой промышленности для осушки газов и жидкостей применяются активированная окись алюминия, алюмогели, силикагели и цеолиты (молекулярные сита); для очистки от кислых компонентов - цеолиты; для извлечения из газа углеводородных компонентов - активированные угли и силикагели. Адсорбционные свойства адсорбентов существенно зависят от способа их приготовления и активации.

Примером применения процесса адсорбции может служить извлечение жидких углеводородов из потоков газа, содержащих мало тяжелых компонентов, активированным углем, удаление воды из газа силикагелем или алюмогелем, удаление меркаптанов молекулярными ситами и т.п.

При контакте с поглощаемым веществом адсорбент постепенно насыщается. Полное его насыщение в статических условиях обычно называют статической активностью, а в динамических условиях - динамической активностью. Динамическая активность всегда ниже статической и является одним из основных параметров адсорбента при технологических расчетах.

Адсорбционные способы имеют ряд преимуществ по сравнению с абсорбционными, а в условиях, где требуется глубокая осушка газа, становятся незаменимыми. К преимуществам адсорбционных способов осушки газа относятся: возможность получения точки росы до минус 50 °С и ниже; незначительное влияние температуры и давления на процесс извлечения; относительная простота аппаратуры; малые эксплуатационные расходы. Недостатки адсорбционных способов - большие перепады давления, относительно высокие затраты тепла и истирание адсорбента.


В качестве адсорбентов применяют следующие пористые вещества со значительной внутренней поверхностью пор: си-ликагель, алюмогель, боксит, синтетические цеолиты (молекулярные сита). Эти адсорбенты изготавливают в виде гранул и шариков для уменьшения гидравлического сопротивления в слое, через который пропускается осушаемый газ. Для от-бензинивания газов применяют также активированный уголь.

Силикагели по своей химической природе представляют собой гидратированные аморфные кремнеземы (SiO2*nН2О), являющиеся реакционноспособными соединениями переменного состава, превращения которых происходят по механизму поликонденсации:

(ОН)4 → SinO2n-m +(2n-m)Н2O.

Поликонденсация ведет к формированию структурной сетки сфероподобных частиц коллоидных размеров (2*10-9-2*10-8м), сохраняющейся при высушивании гидрогеля кремневой кислоты и образующей жесткий кремнекислородный каркас. Зазоры между частицами образуют пористую структуру силикагеля. Для получения силикагелей в промышленности обычно используют метод осаждения аморфного кремнезема из силикатов щелочных металлов минеральными кислотами. Выпускают силикагель в виде шариков, таблеток или кусочков неправильной формы. Размеры их зерен составляют от 0,1 до 7,0 мм. Адсорбционные и химические свойства силикагелей существенно зависят от наличия на их поверхности групп ≡ Si-ОН.

По характеру пористой структуры силикагеля классифицируют на крупно-, средне- и мелкопористые, к которым относят кусковые и гранулированные материалы, характеризующиеся средним радиусом пор, составляющим соответственно ≈5*10-9, (5-1,5)*10-9 и (1,5-1,0)* 10-9 м. По размеру зерен кусковые силикагели широкого использования делят на 4 марки (7,0- 2,7; 3,5-1,5; 2,0-0,25; 0,5-0,2 мм), а гранулированные - на 2 марки (7,0- 2,7 и 3,5-1,0 мм).

Для их обозначения используют буквенные сочетания:

КСК - крупный силикагель крупнопористый,

КСС - крупный силикагель среднепористый,

МСМ - мелкий силикагель мелкопористый и т. п.

Средние фракции силикагелей называют шихтой и обозначают соответственно как ШСК, ШСС и ШСМ. Гранулированный мелкопористый силикагель содержит 4-10% Аl2O3 в качестве добавки, предупреждающей растрескивание его гранул.

Объем пор силикагелей составляет 0,3-1,2 см3 /г, их удельная поверхность находится в пределах 300-750 м3 /г, а гравиметрическая плотность заключена в интервале 0,4-0,9 г/см3. Последний показатель может служить косвенной характеристикой пористой структуры силикагелей: для мелкопористых силикагелей он составляет 0,7-0,8 г/см3, а для крупнопористых - 0,4 - 0,5 г/см3. Теплоемкость силикагелей - 0,92 кДж/(кг-К), теплопроводность при 30 °С равна 0,11 кДж/(м*ч*К).

Силикагели служат для поглощения полярных веществ. Мелкопористые силикагели используют для адсорбции легкоконденсируемых паров и газов, крупнопористые и частично среднепористые силикагели служат эффективными поглотителями паров органических соединений. Высокое сродство поверхности силикагелей к парам воды обусловливает широкое их использование, а качестве агентов осушки разнообразных газовых сред.

Силикагели негорючи и характеризуются низкой температурой регенерации (110-200 °С) и достаточно высокой механической прочностью. В то же время они разрушаются под действием капельной влаги, что необходимо учитывать при их использовании в системах газоочистки.

Алюмогель (активный оксид алюминия Аl2О3*nН2О, где 0<n<0,6) получают прокаливанием различных гидроксидов алюминия. При этом в зависимости от типа исходного гидроксида, наличия в нем оксидов щелочных и щелочно-земельных металлов, условий термической обработки и остаточного содержания влаги получают различные по структуре типы алюмогеля. Его промышленные сорта обычно содержат γ-Al2O3 и реже χ-А12O3 и другие модификации Al2O3. Их щелевидные или бутылкообразные поры образованы первичными кристаллическими частицами размером (3-8) *10-9 м.

Основные марки выпускаемого отечественной промышленностью активного оксида алюминия представляют собой цилиндрические гранулы диаметром 2,5-5,0 мм и длиной 3-7 мм, а также шариковые гранулы со средним диаметром 3-4 мм. Удельная поверхность алюмогелей составляет 170-220 м2/г, суммарный объем пор находится в пределах 0,6-1,0 см3/г, средний радиус пор и гравиметрическая плотность гранул цилиндрической и шариковой формы составляют соответственно (6-10)*10-9 и (3-4)*10-9 м и 500-700 и 600-900 кг/м3. В отличие от силикагелей алюмогели стойки к воздействию капельной влаги. Их используют для улавливания полярных органических соединений и осушки газов.

Цеолиты представляют собой алюмосиликаты, содержащие в своем составе оксиды щелочных и щелочно-земельных металлов и характеризующиеся регулярной структурой пор, размеры которых соизмеримы с размерами молекул, что определило и другое их название - «молекулярные сита».

Общая химическая формула цеолитов Ме2/nО*Аl2О3*xSiO2*yН2О, (где Ме-катион щелочного металла, n-его валентность). Кристаллическая структура (алюмосиликатный скелет) цеолитов образована тетраэдрами SiO4 и А1O4, их избыточный отрицательный заряд компенсирован положительным зарядом катионов соответствующих металлов. Катионы цеолитов в определенных условиях их обработки могут замещаться на соответствующие катионы контактируемых с ними растворов, что позволяет рассматривать цеолиты как катионообменники. Поглощение вещества происходит в основном в адсорбционных полостях цеолитов, соединяющихся друг с другом входными окнами строго определенных размеров. Проникать через окна могут лишь молекулы, критический диаметр которых (диаметр по наименьшей оси молекулы) меньше диаметра входного окна.

Цеолиты получают синтетическим путем и добывают при разработке природных месторождений. Среди многих десятков различных синтетических цеолитов в решении задач газоочистки в основном используют производимые в промышленных масштабах цеолиты общего назначения марок NаА, СаА, СаХ, МаХ, характеризующиеся диаметром входного окна, составляющим в ангстремах (1 Е=10-9 м) соответственно 4, 5, 8 и 9. Первый индекс марки цеолита характеризует его обменный катион. Второй индекс обозначает тип кристаллической решетки цеолита-А или X, причем цеолиты с решеткой типа Х характеризуются входными окнами большего размера, чем таковые с решеткой типа А. Синтетические цеолиты выпускаются промышленностью в виде цилиндрических и шарообразных гранул, диаметр которых обычно составляет 2-5 мм, производимых с применением связующего материала (10-20% глины) или без него (в последнем случае механическая прочность гранул выше).

Цеолиты обладают наибольшей адсорбционной способностью по парам полярных соединений я веществ с кратными связями в молекулах.Цеолит NаА может адсорбировать большинство компонентов промышленных газов, критический диаметр молекул которых не превышает 4*10-9м.

К таким веществам относятся Н2S, СS2, СО2, NН3, низшие диеновые и ацетиленовые углеводороды, этан, этилен, пропилен, органические соединения, содержащие в молекуле одну метильную группу, а при низких температурах сорбции также СН4, Nе, Аr, Кr, Хе, О2, N2, СО. Пропан и органические соединения с числом атомов углерода в молекуле более трех этим цеолитом не адсорбируются.

Цеолиты типа Х адсорбируют все типы углеводородов, органические сернистые, азотистые и кислородные соединения, галоидозамещенные углеводороды, пента- и декаборан. При полном замещении катиона натрия на катион кальция цеолит СаХ в отличие от цеолита NaХ не адсорбирует ароматические углеводороды и их производные с разветвленными радикалами.

Из природных цеолитов, в том числе высококремнистых кислотостойких форм известны клиноптилолит, морденит, эрионит. Содержание собственно цеолитов в некоторых месторождениях достигает 80-90%, а в отдельных случаях превосходит и эти величины. С разрабатываемых месторождений природные цеолиты поступают в виде образованных зернами неправильной формы фракций определенных размеров, получаемых дроблением и последующей классификацией соответствующих цеолитсодержащих пород. Однако присутствие в природных цеолитах различных примесей и сопутствующих пород, а также трудность обогащения сдерживают сколь-либо значительное их использование для решения задач очистки отходящих газов в промышленных условиях.

Цеолиты, так же, как силикагели и активный оксид алюминия, характеризуются значительной сорбционной способностью по парам воды. Наряду с этим цеолиты отличаются сохранением достаточно высокой активности по соответствующим целевым компонентам при относительно высоких (до 150- 250 °С) температурах. Однако по сравнению с другими типами промышленных адсорбентов они имеют относительно небольшой объем адсорбционных полостей, вследствие чего характеризуются сравнительно небольшими предельными величинами адсорбции. Гравиметрическая плотность синтетических цеолитов составляет 600-900 кг/м3.

Иониты - высокомолекулярные соединения - пока еще не нашли широкого применения для очистки отходящих газов промышленности. Однако проводятся исследования по; извлечению из газов кислых компонентов (оксидов серы и азота, галогенов и т. п.) на анионитах и щелочных - на катионитах.

Единственным адсорбентом, удовлетворительно работающим во влажных средах, является активированный уголь. Он удовлетворяет и большинству других требований, в связи с чем широко применяется. Одним из основных недостатков активированного угля является химическая нестойкость к кислороду, особенно при повышенных температурах.

Активированный уголь - пористый углеродный адсорбент. Применяют несколько марок активированного угля, различающихся размером микропор.

Активированный уголь соответствующей марки используют для адсорбции различных компонентов (газов, летучих растворителей и др.), обладающих различными свойствами. Размер гранул активированного угля 1,0.. .6,0 мм, насыпная плотность 380.. .600 кг/м.

Остальные адсорбенты проявляют, как правило, селективность к улавливанию загрязнителей. Так, оксиды алюминия (алюмогели) используются для улавливания фтора и фтористого водорода, полярных органических веществ, силикат кальция - для улавливания паров жирных кислот, силикагель - для полярных органических веществ, сухих газовых смесей. Большинство полярных адсорбентов можно использовать для осушки газов.

2. Работа адсорбционной установки

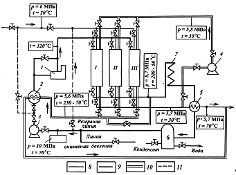
Рассмотрим схему адсорбционной установки (рис.1). Сырой газ высокого давления поступает в сепаратор 1, где очищается от капельной жидкости и механических примесей, и направляется в адсорбер 2 для осушки и отбензинивания. В это время адсорбер 3 находится в цикле регенерации и охлаждения. Осушенный и отбензиненный газ из адсорбера поступает в магистральный газопровод. Газ для регенерации адсорбента отбирается после сепаратора до регулируемого штуцера 4 и направляется в печь 5. Такая схема позволяет поддерживать достаточное давление для течения регенерирующего газа через печь, адсорбер, холодильник 6 и сепаратор 7, после чего этот газ возвращается в общий поток через штуцер. Конденсат, выделившийся в холодильнике за счет охлаждения регенерационного газа, поступает в сепаратор.

Рис.1 Технологическая схема адсорбционной установки для осушки и отбензинивания углеводородных газов.

Продолжительность периода осушки изменяется в широких пределах. На практике чаще всего цикл длится 8 ч. Имеются также установки с продолжительностью цикла 16 и 24 ч. Переключение адсорбента проводят согласно графику, при этом не полностью используют адсорбционную емкость осушителя, т.е. оставляют некоторый резерв, что повышает надежность работы.

Для осушки и отбензинивания углеводородных газов применяются также установки с укороченным циклом (коротко-цикловые). Возможны различные модификации схемы адсорбционных установок.

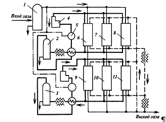
По схеме, приведенной на рис.2, сырой газ поступает в сепаратор-каплеотделитель 1, откуда, очищенный от капельной жидкости, направляется в силикагелевую колонну 6(7 или 8), где силикагель частично поглощает пары воды и тяжелых углеводородов. Далее для более полного извлечения паров воды из колонны 6(7 или 8) газ поступает в колонну с активированным углем 9(10 или 11), а сухой газ - в газопровод.

Рис. 2 Технологическая схема видоизмененного процесса коротко-цикловой адсорбции для глубокого извлечения из конденсатного газа углеводородов и влаги.

Для регенерации адсорбента часть сырого газа отбирается после капле отделителя и направляется в нагреватель 4, где его температура повышается до 200 - 300 °С, а затем подается в силикагелевую колонну. Нагретый газ десорбирует поглощенные углеводороды и влагу и после охлаждения в теплообменнике поступает в сепаратор 2. В последнем выделяется жидкость, а газ забирается газодувкой 5 и направляется сначала в нагреватель 4, а затем в адсорбер. Таким образом, получается замкнутый цикл регенерации.

Рис.3 Технологическая схема установки короткоцикловой адсорбции для извлечения конденсата и влаги из газов газоконденсатных месторождений:, II, III - адсорберы: 1 - нагреватель; 2, 5 - теплообменники; 3, 4 -газодувки; 6 - сепаратор (р = 1 МПаг t = 60-70 °С); 7 - воздушный холодильник; 8 - адсорбция; 9 - десорбция; 10 - охлаждение; 11 -для открытого цикла регенерациии влаги из газов газоконденсатных месторождений

Технологическая схема короткоцикловой установки обычно бывает трехадсорберной. Если необходимо вести адсорбцию через два слоя разных адсорбентов, то эти адсорбенты помещают в одну колонну. В таком случае схема значительно упрощается (рис.3).

Необходимое количество адсорбента в зависимости от расхода газа и содержания влаги в нем определяют по формуле:


где Q - расход газа, м3/сут; W - содержание влаги г/см3; t - продолжительность цикла поглощения, ч; α - рабочая активность адсорбента, %.

Допустимые скорости определяют по формуле Леду:


где и - массовая скорость газа, кг/с; ρг и ρа - плотность соответственно газа при рабочих условиях и адсорбента, кг/м3; D - средний диаметр частиц, м; g - ускорение свободного падения, м/с2.

Фактическую скорость газа принимают несколько ниже расчетной вследствие неоднородности частиц промышленных адсорбентов.

Потери давления при движении газа через гранулированный адсорбент:


где f - коэффициент трения; ρг - плотность газа, кг/м3; а - высота слоя, м; v - скорость, отнесенная ко всему сечению аппарата, м/с; dэ - эквивалентный диаметр частиц, м; g - ускорение свободного падения, м/с2; m - пористость.

Коэффициент трения f определяют как функцию от числа Рейнольдса. Для пористых сред:


где µ - абсолютная вязкость газа.

При Re = 0,1; 1,0; 10; 100 и 1000 коэффициент трения равен соответственно 4500; 500; 50; 10 и 5,3. Если число Рейнольдса больше 1000, коэффициент трения можно принимать постоянным и равным 5,3.

Эквивалентный диаметр dэ зависит от фракционного состава частиц и размеров свободного пространства. Соотношение между диаметром и высотой адсорбера принимают от 2 : 1 до 5 : 1. Если высота слоя адсорбента большая, то его засыпают на полки, установленные на расстоянии 1,2-1,5 м. Это позволяет уменьшить нагрузку на нижние частицы адсорбента, исключить образование в слое каналов и получить более равномерное распределение потока газа по сечению колонны.

Заключение

адсорбционный установка газоконденсат

С экологической точки зрения газоконденсат представляет собой легковоспламеняемую жидкость. Высокая взрывоопасность газоконденсата характеризуется низкими значениями НКПВ, их паров в воздухе, устойчивостью к рассеиванию тяжелых паров в атмосфере и сравнительно большой скоростью распространения пламени в паровоздушных смесях. Объем добычи и переработки газовых конденсатов постоянно увеличивается как в России, так и за рубежом. Одной из основных проблем переработки газовых конденсатов до настоящего времени остается наличие в их составе высокотоксичных сероводорода и меркаптанов. Наличие этих высокотоксичных соединений обуславливает необходимость стабилизации конденсатов перед стадией их переработки. Эта стабилизация обычно проводится в режиме дебутанизации, при которой практически весь наиболее токсичный метилмеркаптан полностью удаляется из конденсата. Необходимость такой стабилизации обусловлена неизбежным образованием токсичных сернисто-щелочных сточных вод, вероятное попадание которых в биосферу может привести к серьезным экологическим последствиям. Именно поэтому для обеспечения безопасности производства и получения высококачественных нефтепродуктов, не содержащих таких токсичных соединений серы как сероводород и меркаптаны, и используют процесс стабилизации.

При всей несомненной важности решения проблемы стабилизации газовых конденсатов необходимо иметь в виду, что извлекаемые при стабилизации продукты, считающиеся "вредными" органические соединения серы (меркаптаны, сульфиды, дисульфиды, тиофены и др.), в действительности представляют собой ценные продукты (или полупродукты), обладающие специфическими свойствами и широкими возможностями применения в различных областях: обогащении полиметаллических руд; извлечении, разделении и очистке цветных, редких и драгоценных металлов и неметаллов; в технологии полимерных материалов; очистке нефтепродуктов от неуглеродных компонентов; ингибиторов парафиноотложений; поверхностно-активных веществ; биологически активных веществ; антикоррозионных агентов; сельском хозяйстве, а также в нефтехимии в качестве сырья для производства полифункциональных соединений.


1.Балыбердина И.Т. Физические методы переработки и использования газа. - М: Недра, 1999. - С. 248.

2.Гриценко AM. Научные основы промысловой обработки углеводородного сырья. - М.: Недра, 1977. - С. 239.

.Коротаев Ю.П., Лутошкин Т.С, Нам Н.К. К вопросу о борьбе с гидратами методом вымораживания//Газовая промышленность.- 2001. - №4.

4.Коротаев Ю.П., Тагиев В.Г., Гергедава Ш.К. Системное моделирование оптимальных режимов эксплуатации объектов добычи природного газа. - М: Недра, 1989. - С. 264.

. Лутошкин Г.С. Сбор и подготовка нефти, газа и воды. - М: Недра, 1979. - С. 319.

Похожие работы на - Адсорбционный способ осушки газа

 

Не нашли материал для своей работы?
Поможем написать уникальную работу
Без плагиата!
Без нейросетей!