Расчет параметров цепи, входного и выходного сигналов
Задание на курсовую работу
Рассчитываемые характеристики
1. Спектральная плотность входного сигнала, амплитудный и фазовый
спектр, ширина спектра, корреляционная функция.
2. Частотный коэффициент передачи цепи, АЧХ, ФЧХ.
. Импульсная и переходная характеристики цепи.
. Спектральная плотность выходного сигнала, амплитудный и фазовый
спектр, ширина спектра.
. Выходной сигнал.
Исходные данные
Вариант: 1 (схема), 2 (сигнал), 3 (параметры элемента цепи и сигнала)
Рисунок 1. Схема цепи
Рисунок 2. Входной сигнал
Таблица 1. Исходные параметры цепи и сигнала
|
3
|
C1, нФ
|
2
|
|
C2, нФ
|
2
|
|
L1, мГн
|
2
|
|
L2, мГН
|
2
|
|
R1, кОм
|
2
|
|
R2, кОм
|
2
|
|
U, В
|
2
|
|
T, мкс
|
10
|
1.
Корреляционная функция входного сигнала
Важнейшей временной характеристикой является автокорреляционная функция
(АКФ), позволяющая судить о степени связи (корреляции) сигнала и его смещенной
во времени копии. АКФ равна скалярному произведению сигнала и копии:
Математическая модель входного сигнала имеет вид:
Графически
входной сигнал имеет вид:
Рисунок
3. Входной сигнал, построенный в Mathcad.
Зная
что корреляционная функция четна, будем рассматривать ее на интервале
.
Корреляционная
функция на интервале (0;5Т) определяется суммой корреляционных функций на
каждом из интервалов.
Смещение
копии при t(0;Т) имеет вид:
Рисунок 4. Входной сигнал и его смещение.
Смещение
копии при t(Т;2Т) имеет вид:
Рисунок 5. Входной сигнал и его смещение.
Смещение
копии при t(2Т;3Т) имеет вид:
Рисунок
6. Входной сигнал и его смещение.
Смещение
копии при t(3Т;4Т) имеет вид:
Рисунок
7. Входной сигнал и его смещение.
Смещение копии при t(4Т;5Т) имеет вид:
Рисунок 8. Входной сигнал и его смещение.
Для
упрощения ввода формулы в программе Mathcad запишем простейшее
преобразование:
Корреляционная
функция на интервале от (0;5Т) равна:
С
учетом свойств четности, корреляционная функция имеет вида:
Рисунок
9. Корреляционная функция
2.
Спектр входного сигнала
.
Спектральная плотность - комплекснозначная функция частоты, одновременно
несущая информацию как об амплитуде, так о фазе сигнала. Модуль выражения
спектральной плотности характеризует амплитудный спектр, а аргумент- фазовый
спектр.
Опишем
сигнал математически в виде суммы элементарных функций:
А
также воспользуемся теоремой запаздывания:
Следовательно
Заменяем
оператор р на jw и получаем:
.
Амплитудный спектр входного сигнала
Амплитудный
спектр - это модуль выражения спектральной плотности:
Рисунок
10. Амплитудный спектр входного сигнала.
Ширина
спектра по энергетическому методу:
Определим
графически ширину спектра. Для этого проведем горизонталь 0,1 S(w)max,
Ширина спектра приблизительно равна 3,2*10 рад/с.
.
Фазовый спектр входного сигнала.
Фазовый
спектр это аргумент выражения спектральной плотности.
Формула
имеет вид:
Рисунок
11. Фазовый спектр входного сигнала.
3. Анализ цепи
Представим исходную цепь в виде Г-образного соединения
Рисунок 12. Исходная цепь
Тогда передаточная функция :
;
где
;
.
Подставим
Z1(p) и Z2(p) и преобразуем:
.
Переходную
характеристику g(t) найдем следующим образом
.
Подставим
исходные данные и разложим знаменатель на множители:
.
То
есть G(p) имеет три полюса:
Найдем
вычеты относительно этих полюсов:
;
;
.
Тогда
выражение для оригинала переходной характеристики можно найти как сумму
вычетов, помноженную на функцию включения:
.
График
переходной характеристики цепи представлен на рисунке 13:
Рисунок
13. Переходная характеристика цепи
Импульсная
характеристика h(t) может быть найдена по известному выражению для
переходной характеристики следующим образом:
.
На
основе вышеуказанной формулы:
.
График
импульсной характеристики цепи представлен на рисунке 14:
Рисунок
14. Импульсная характеристика цепи
Комплексный
коэффициент передачи цепи находится из выражения для передаточной функции
переходом
:
.
Подставляя
исходные значения и преобразуя, получим:
.
Амплитудно-частотная
характеристика цепи находится взятием модуля от комплексного коэффициента
передачи:
.
График
АЧХ цепи представлен на рисунке15:

Фазо-частотная
характеристика цепи есть аргумент от
комплексного коэффициента передачи:
.
График
ФЧХ цепи представлен на рисунке 16:
Рисунок
16. Фазо-частотная характериистика цепи
4.
Переходная и импульсная характеристика цепи
Определение
переходной характеристики цепи.
Переходная
характеристика g(t)- реакция цепи на входной сигнал, описываемый
единичной функцией. Сначала найдем g(t) в операторной
форме, а затем оригинал.
Для
g(p) верно равенство:
g(p)=K(p)*U(p)
U(p)=(1/p)*K(p)
Найдем
корни :
=-2,5*10^5
=-1*10^6
Оригинал
будем считать с помощью теории вычетов:
График импульсной характеристики:
Рисунок 17. График Импульсной характеристики цепи.
5. Спектральный анализ выходного сигнала
. Определение спектральной плотности выходного сигнала.
Спектральная плотность выходного сигнала определяется как:
Sвых(р)=Sвх(р)*К(р).
Подставив формулы, получим:
Определим
выражение спектральной плотности выходного сигнала, заменив оператор р на iw,
воспользовавшись предыдущими расчетами.
Амплитудный
спектр входного сигнала.
Амплитудный
спектр входного сигнала есть модуль спектральной плотности.
График
амплитудного спектра входного сигнала:
Рисунок 18. График амплитудного спектра входного сигнала.
. Фазовый спектр выходного сигнала.
Фазовый спектр выходного сигнала равен аргументу спектральной плотности
сигнала.
Рисунок 19. График фазового спектра выходного сигнала.
6. Выходной сигнал
входной сигнал спектр цепь
Изображение для выходного сигнала находится как:
;
.
Спектральная плотность выходного сигнала определяется выражением:
График
выходного сигнала приведён на рисунке 20.
Рисунок
20. График выходного сигнала
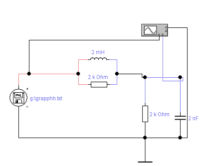
Анализ сигнала в EWB
Рисунок 21. Исходная схема
Рисунок 22. График переходной характеристики
Рисунок 23. Схема построения для импульсной характеристики
Рисунок 24. График импульсной характеристики
Рисунок 25. Схема для выходного сигнала
Коды написанные в программе БЛОКНОТ, представляют собой импульс входного
сигнала.
2
e-5 2
e-5 0
e-5 0
e-5 -4
e-5 -4
e-5 0
e-5 0
e-5 2
e-5 2
e-5 0
Рисунок 26. Выходной сигнал
Вывод
В ходе проделанной курсовой работы мы проделали следующие действия:
Получили спектральную плотность входного сигнала, амплитудный и фазовый
спектр, а также определили ширину спектра.
Нашли частотный коэффициент передачи цепи.
Построили АЧХ, ФЧХ.
Построили импульсную и переходную характеристики цепи.
Вычислили и построили спектральную плотность выходного сигнала,
амплитудный и фазовый спектр, а также определили ширину спектра.
Получили выходной сигнал.
Список используемой литературы
1. Кириллин
А.Н. Основы теории сигналов: Учебное пособие. Рыбинск, 2004.
. Гоноровский
И.С. Радиотехнические цепи и сигналы: Учебник для вузов.-4-е изд., перераб. и
доп. - М.: Радио и связь,1986. - 512 с.: ил.
. СТП
1.01-2002 Общие требования к оформлению учебных документов. - Введ.10.12.2002.
- 28с.
. Баскаков
С.И. Радиотехнические цепи и сигналы: Учебник для вузов по специальности
«радиотехника».-2-е изд., перераб. И доп. - М.: Высш. шк., 1988. - 448 с.: ил.