|
Объекты поиска
|
Нелинейные
элементы объектов поиска
|
Области
применения нелинейной радиолокации (варианты)
|
|
Устройства
промышленного шпионажа
|
аудио
|
П/п радиодетали
модулятора и УВ микропередатчика
|
«Чистка»
помещений от устройств коммерческой разведки конкурентов
|
|
видео
|
Фотоприемники,
п/п радиодетали УВЧ (СВЧ) микропередатчика
|
|
|
Радиоуправляемые
взрывные устройства (см. рис. 3.1)
|
П/п радиодетали
схемы радиоприемника и блока управления состоянием РВУ
|
Предотвращение
подрыва объектов террористами (офисов, автомобилей и др.)
|
|
Обломки
самолетов и вертолетов
|
Точечные
контакты отдельных металлических элементов и обломков между собой. Обломки
радиоэлектронной аппаратуры
|
Дистанционное
обнаружение обломков в труднодоступных местах (тайга, горы и т.д.)
|
|
Стрелковое
оружие, мины
|
Точечные и
плоскостные металлические контакты деталей и патронов
|
Борьба с
терроризмом Разминирование
|
|
Переносные
радиостанции и ЗР
|
П/п радиодетали
передатчика, приемника и системы наведения ЗР
|
Дистанционное
обнаружение террористических групп с воздушных носителей
|
|
Нелинейные
маркеры
|
Полупроводниковые
диоды, нагруженные на антенны-отражатели
|
Дистанционное
маркирование подземных объектов, черных ящиков самолетов, участков местности
и спасателей с земли и воздуха
|
На Рис. 2.2.1. приведен пример образца радиоуправляемого
взрывного устройства непромышленного изготовления. Устройство устанавливается
террористами под днище уничтожаемого автомобиля на магните.
Основные элементы:
- приемная электрическая антенна;
- металлический корпус;
- винт крепления магнита;
- радиосхема (приемник прямого усиления с реле времени);
- тумблер включения.
Как и в обычной (т.е. линейной) радиолокации, длина волны
первичного (облучающего) электромагнитного поля должна быть соизмерима по
величине с размерами объектов поиска. На более длинных волнах (в релеевской
области) интенсивность отраженного поля будет мизерна из-за явления дифракции
(т.е. «огибания» поля вокруг объекта). На более коротких волнах - нелинейные
свойства объектов поиска резко падают (особенно при l менее 0,3 м). При этом
увеличиваются потери сигнала в маскирующем слое грунта, растительности или
снеге.
Рис. 2.2.1. Типичный образец радиоуправляемого взрывного
устройства непромышленного изготовления
Величины амплитуд гармоник отраженного электромагнитного поля
зависят от многих факторов: вида вольт-амперных и вольт-фарадных характеристик
нелинейных элементов и их частотных свойств, взаимного расположения нелинейных
элементов в пространстве, наличия реактивных нагрузок, соотношения между
размерами объекта поиска и длины волны первичного поля, наличия маскирующего
слоя грунта и его электрических параметров и др. Основная доля энергии,
отраженной от объекта с нелинейными свойствами, сосредоточена на частоте
падающего поля и только небольшая ее часть - на частотах гармоник.
Отражательные характеристики объекта поиска в СВЧ диапазоне волн можно
характеризовать переизлученной (нелинейной) мощностью Рн и
эффективной площадью рассеяния на гармонике σн, которую принято
называть нелинейной эффективной поверхностью рассеяния (НЭПР).
При этом, по аналогии с эффективной поверхностью рассеяния
(ЭПР), можно определить, что НЭПР есть отношение мощности излучения изотропного
излучателя на частоте гармоники первичного поля, создающего в месте
расположения приемного устройства такую же плотность потока мощности, как и реальный
объект поиска, к плотности потока мощности первичного поля, падающего на объект
поиска.
Теоретическое определение НЭПР реальных объектов поиска
затруднительно. Поэтому на практике отражательные свойства объектов определяют
экспериментально.
Многочисленные эксперименты, проведенные в 70-х годах XX в. с использованием
малоразмерных объектов показали, что между падающим и отраженными полями
дециметрового диапазона в свободном пространстве имеют место зависимости:
где 
- переизлученная мощность на частоте гармоники; 
- нелинейная ЭПР (НЭПР);
- нормированная НЭПР, численно равная 
при 
равной 1 Вт/м2, имеет размерность м2т Вт1-m.
Величина НЭПР зависит от направления в пространстве. Поэтому в дальнейшем, если
специально это не оговорено, будем использовать их максимальные значения.
Основные эксперименты данного цикла исследований проводились при 
составляющей от 0,03 до 3 Вт/м2 в диапазоне частот
0,5-1 ГГц. Для большинства реальных малоразмерных объектов эффекта «насыщения»
НЭПР не наблюдалось. В то же время этот эффект имел место для резонансных
объектов (полуволновых вибраторов с включенными в их центр нелинейными
элементами) при 
больше 0,5-1 Вт/м2. Эти экспериментальные зависимости
достаточно удовлетворительно согласуются с результатами других работ в области
нелинейной радиолокации, посвященных обнаружению металлических объектов.
НЭПР нелинейных резонансных СВЧ маркеров составляет 10-4-10-6
м2 на второй гармонике. Причем в качестве линейной части маркера
целесообразно использовать антенны магнитного типа (шлейф-вибраторы, рамки и
др.). Это особенно важно при установке маркера в толщу полупроводящей среды
(растительности, снега, грунта).
Экспериментально установлено, что НЭПР большинства малоразмерных
объектов, содержащих не полностью экранированные электронные устройства в своей
конструкции (неконтактные и электронно-контактные датчики и др.) составляют 10-7-10-11
м2 на второй гармонике и 10-10-10-12 м2
на третьей гармонике - при 
равной 1 Вт/м2. Например, НЭПР радиоуправляемого
взрывного устройства (рис. 2.2.1) составляет 10-8м2 на
второй гармонике и 10-10 м2 на третьей. Частота
облучающего СВЧ поля составляет 840 МГц. Отражательная способность на
гармониках объектов с нелинейными свойствами увеличивается с ростом плотности
потока мощности падающей на них волны. Поэтому для увеличения дальности
действия нелинейной радиолокационной станции (НРЛС) целесообразно увеличивать
пиковую мощность зондирующего СВЧ импульса, то есть использовать мощные
радиоимпульсы с большой скважностью.
Интересно отметить, что величины ЭПР этих же нелинейных
малоразмерных объектов составляли 10-3-10-3 м2.
То есть намного больше, чем их НЭПР на гармониках.
Перед созданием промышленного образца нелинейного локатора в СССР
были проведены теоретические и экспериментальные исследования, основной задачей
которых являлось выяснение зависимости основного уравнения радиолокационного
наблюдения для нелинейного радиолокатора
где 
. -
принимаемая локатором мощность на n-й гармонике, r - расстояние до объекта, α
- степенная зависимость.
Данные исследования были вызваны тем обстоятельством, что введенная
в [3-6] зависимость
не соответствовала уже имеющимся натурным экспериментальным
результатам для второй гармоники.
Исследования проводились в специальной измерительной лаборатории,
близкой по параметрам к безэховой камере: ослабление сигнала составляло минус
55 дБ, частота зондирующего сигнала НРЛС - 900 МГц, чувствительность - 10-11
Вт при отношении сигнал/шум 5 дБ, мощность излучения в импульсе приемника
для второй гармоники - 10 кВт, поляризация приемно-излучающих антенн -
круговая, высота подвеса антенн и объекта над радиопоглощающей поверхностью -
1,1 м. В качестве объектов использовались: реальный сложный объект -
электронный взрыватель противотанковой мины без подключенного источника питания
и четвертьволновой вибратор (для частоты зондирующего сигнала), нагруженный на
диод 2А605Б - нелинейный вибратор. Для вибратора не предпринималось специальных
мер согласования его входного сопротивления с входным сопротивлением
нелинейного элемента (НЭ), что достигалось чисто конструктивно.
Из экспериментальных данных для сложного объекта значение ā
составляет 4,4, тогда как для
нелинейного вибратора ā равно
2,5. На Рис. 2.2.2. приведены экспериментальная (в) и аппроксимированная 
(г) зависимости для сложного объекта и экспериментальная (а) и
аппроксимированная 
(б) для элементарного нелинейного объекта. Для реального объекта
экспериментальная и аппроксимированная зависимости имеют несущественное
различие, тогда как для элементарного объекта наблюдается их существенное
расхождение.
Рис. 2.2.2. Экспериментальная зависимость принимаемой
мощности от дальности для нелинейного вибратор (а, б, д) и реального объекта
(в, г)
Подобное поведение принимаемой мощности от дальности было
объяснено совершенно другими исследованиями, которые проводились параллельно с
целью изучения влияния сверхмощного СВЧ-излучения на материалы, включая и
полупроводниковые приборы. Подробно результаты этих исследований показаны в
[12,13].
В этих экспериментах для контроля воздействия мощного
СВЧ-излучения на полупроводниковые приборы впервые применялся метод
дистанционной бесконтактной диагностики с использованием нелинейной локации
[14,15]. Это позволило наблюдать процесс воздействия в реальном масштабе
времени и установить несколько его этапов:
• кратковременное изменение ВАХ - от длительности
воздействующего СВЧ-импульса до долей секунды с последующим восстановлением
первоначального значения;
• долговременное изменение ВАХ от одной до 60 минут с
последующим восстановлением до исходной характеристики;
• необратимое (устойчивое) изменение ВАХ;
• предпробойное состояние - фриттинг, когда фиксировались
произвольные флуктуации сигнала отклика, включая временные флуктуации
длительности воздействующего импульса;
• необратимый вывод приборов из строя.
Иллюстрацией этому является рис. 2.2.4, на котором показана
динамика необратимого изменения ВАХ.
Рис. 2.2.4. Изменение ВАХ диода КД514А от плотности потока
облучающей мощности однократного импульса (1 - до облучения; 2 - 100 Вт/см2;
3 - 500 Вт/см2; 4 - 1 кВт/см2)
Аналогичные результаты были получены с мощной НРЛС во время
натурных испытаний для наклонного зондирования по обнаружению противотанковой
мины с электронным взрывателем в активном (включенном) режиме, где в
предпробойном состоянии происходила самоликвидация.
где 
-
коэффициент нелинейного преобразования принимаемой нелинейным элементом
мощности в мощность второй гармоники. Расчетная зависимость 
от
мощности на нелинейном элементе для СВЧ-диода 2А605Б показана на рис. 2.2.5. На
рис. 2.2.6 показана расчетная зависимость 
для нелинейного вибратора с диодом 2А605Б от рабочей частоты
вибратора.
Рис. 2.2.5. Зависимость коэффициента нелинейного преобразования
второго порядка от мощности для диода 2А605Б
Рис. 2.2.6. Зависимость коэффициента нелинейного преобразования от
рабочей частоты вибраторов
Изменение зависимости 
. от 
(см. рис. 2.2.3) объясняется только зависимостью
за счет изменения ВАХ диода. Изменения ВАХ ведет и к
мгновенному изменению реактивных параметров НЭ [12], что еще более усугубляет
его рассогласование с вибратором.
Изменение 
происходит при значительной 
., когда
объект обнаружен и производится его сопровождение. Сохранение 
в этой зоне уже не является определяющим. Методики [16, 18],
которые используют теорию рядов Вольтера, не позволяют провести строгий анализ
для сильного электромагнитного взаимодействия, когда происходит полное
изменение исходных параметров объекта: параметрическое взаимодействие. Для
сложного объекта зависимость 
и 
. до 1000
Вт/м2 меняется несущественно (см. Рис. 2.2.2.), что объясняется
геометрическими размерами элементарных вибраторов сложного объекта, которые не
согласованы ни с длиной волны на прием зондирующего сигнала, ни с 
- входным
сопротивлением нелинейного элемента.
Проведенные экспериментальные исследования показали, что
нелинейная локация обладает возможностью диагностики состояния цели [14] при ее
облучении электромагнитным полем как инструмент контроля функционального поражения
объекта электромагнитным оружием [19]. Этот аспект технологических возможностей
нелинейной локации до настоящего времени не был известен широкому кругу
исследователей.
2.3 Режим работы нелинейного радиолокатора
Как уже отмечалось в технико-экономическом обосновании,
существуют нелинейные радиолокаторы работающие в импульсном или непрерывном
режиме. Рассмотрим достоинства и недостатки этих режимов подробнее.
Радиолокаторы непрерывного излучения, как следует из
названия, излучают зондирующий сигнал непрерывно. Теоретически, для простейшего
нелинейного радиолокатора это означает более простое схемотехническое решение.
Однако, в современных нелинейных радиолокаторах зачастую реализуются различные
дополнительные режимы позволяющие с большей вероятностью выявлять ложные
срабатывания. Например эффект затухания, заключающийся в том, что если вы
слышите демодулированный аудиоотклик от настоящего полупроводника, то по мере
приближения к нему уровень шумов будет значительно понижаться. И напротив, по
мере удаления от него уровень шума начнет возрастать и постепенно вернется к
нормальному. Демодулированный аудиосигнал достигает наименьшего значения
непосредственно над полупроводниковым соединением и увеличивается до нормы в
стороне от него. При приближении антенны нелинейного локатора к ложному
соединению аудиошум может усилиться и достигнуть своего максимального значения
непосредственно над ним или, в некоторых случаях, слегка уменьшиться. По мере
удаления антенны нелинейного локатора аудиошум вернется к обычной норме. Для
использования эффекта затухания нелинейный локатор непрерывного излучения
обязательно должен иметь высококачественные малошумящие усилители в приемном
тракте и хороший демодулятор для обеспечения качественного звука. Еще один
метод аудиодемодуляции сигналов - импульсное излучение. Если частота следования
импульсов выше порога частотного диапазона слышимости, то в этом случае для
качественной демодуляции аудиосигнала достаточно простейшего АМ-демодулятора.
Использование эффекта затухания и / или аудиодемодуляции
позволяют существенно повысить вероятность выявления реальных объектов на фоне
ложных срабатываний без необходимости демонтажа строительных конструкций, в
которых они могут быть установлены. Это существенно повышает скорость проверки
обследуемого помещения. А так как данные эффекты проще реализуются в нелинейном
локаторе, работающем в импульсном режиме, очевидно, что этот режим более
перспективен.
Кроме того, импульсный режим позволяет существенно снизить
расход тока аккумуляторной батареи, так как достаточно, чтобы приемник принимал
сигналы с частотой доступной для восприятия человеческим слухом и зрением, в то
время как передатчик выключается на значительные интервалы времени. Это
позволяет уменьшить габариты и энергоемкость аккумуляторных батарей и
источников питания.
На основании всего вышеизложенного было принято решение
спроектировать в рамках данного дипломного проекта нелинейный радиолокатор,
работающий в импульсном режиме.
2.4 Мощность передатчика нелинейного
радиолокатора
Известно, что становлению радиотехники как науки в широком
смысле этого слова, способствовало установление фундаментальных пределов,
определяющих предельно достижимые параметры РЭА. В настоящее время под
фундаментальным пределом понимают некоторый предел, за которым начинается
лавинообразный рост (или уменьшение) какого-либо качественного показателя РЭА.
Например, к настоящему времени в области антенной техники установлено четыре
фундаментальных предела: электрически малая антенна, сверхнаправленная антенна,
сверхразрешающие антенны и антенны с высоким усилением. Качественный анализ
процессов, протекающих в нелинейных электрических элементах объектов поиска,
показывают, что в нелинейной радиолокации также имеется свой фундаментальный
предел - это предел дальности обнаружения. В большинстве случаев он обусловлен
электрическим пробоем полупроводниковых нелинейных элементов р-n перехода
полупроводникового радиоэлемента, точечного прижимного металлического контакта
с туннельной проводимостью и др.). При удалении объекта поиска от НРЛС, при
фиксированной чувствительности ее приемного устройства, требуется увеличивать
плотность потока мощности падающего на объект СВЧ поля. Только в этом случае
будет обеспечиваться обнаружение нелинейного объекта поиска. Однако при достижении
определенной, в каждом случае, плотности потока мощности, произойдет пробой
нелинейного элемента - чаще всего электрический пробой р-n перехода. При этом
происходит лавинообразное уменьшение НЭПР объекта поиска, который становится
«невидимым» для НРЛС. Именно величина максимально возможного наведенного
напряжения на нелинейном элементе и будет определять (при фиксированной
чувствительности приемника) дальность действия НРЛС по обнаружению конкретного
объекта поиска. Наибольшая дальность будет обеспечиваться для объектов, в
которых нелинейный элемент наилучшим образом согласован с переизлучающей
антенной (т.е. остальной конструкцией). Именно в этом случае обеспечивается
наибольшая переизлучаемая мощность (на гармониках) при меньшем напряжении на
нелинейном элементе.
Необходимо отметить, что в обычной (т.е. линейной)
радиолокации отсутствует фундаментальный предел по дальности обнаружения.
Увеличение излучаемой мощности передатчика РЛС практически неограниченно
увеличивает дальность обнаружения объектов вплоть до космических масштабов.
Формально предел дальности здесь тоже может наступать при напряженности
электрической составляющей падающего электромагнитного поля, сравнимой с
внутриатомными напряженностями эл. поля вещества (металла, пластмассы), имеющими
огромную величину.
В то же время пробой нелинейных элементов объектов поиска,
как будет показано ниже, может наступать при сравнительно небольших плотностях
потока падающего поля - вполне реализуемой современной техникой.
Оценим величину предельной дальности обнаружения
идеализированного объекта поиска в виде нелинейного полуволнового
электрического вибратора, в центр которого включен высокочастотный
полупроводниковый диод. Предельная дальность обнаружения данного резонансного
объекта будет больше, чем обычных периодических (реальных) объектов.
Пусть под воздействием падающего поля 
(и, соответственно 
) в вибраторе наводится ЭДС. Считаем, что ось вибратора
параллельна вектору 
:
где 
действующая высота полуволнового вибратора, равная:
при этом 
- длина волны первичного поля.
Известно, что плотность потока мощности электромагнитного поля и
напряженность его электрической составляющей связаны соотношением:

где 
- волновое сопротивление свободного пространства.
Кроме того, из теории радиолокации также известно, что вторичное
поле у антенной системы радиолокатора равно:
где 
- ЭПР объекта поиска, м2.
Из экспериментов известно, что для нелинейного полуволнового
вибратора при 
более 1-2 Вт/м2 зависимость между 
и 
становится постепенно линейной. Здесь имеется некоторая аналогия
по отношению к режимам работы квадратичного и линейного диодного детекторов. В
нашем случае «насыщение» обусловлено тем, что при использовании дециметровых
волн при 
более 1-2 Вт/м2 в полуволновом вибраторе наводится ЭДС
более 1-2 В. Например, при 
= 1 Вт/м2, 
= 0,6 м, 
= 377 Ом в полуволновом вибраторе наводится ЭДС, равная 3,68 В. В
большинстве случаев для «апериодических» нелинейных объектов «насыщение»
наступает при 
более 10 Вт/м2. Известно, что в нелинейной
радиолокации целесообразно использовать импульсный режим работы с большой
скважностью (
примерно равной 103-104). При этом выход из
строя нелинейного элемента будет обусловлен электрическим пробоем, а не
тепловым. Здесь имеется некоторая аналогия с электрическими процессами в
волноводах СВЧ. Наибольшая проходящая мощность для них ограничивается
электрическим пробоем, а не тепловыми процессами. Величина напряжения пробоя
для большинства ВЧ полупроводниковых р-п переходов составляет от 50-70 до 150
В. В нелинейной радиолокации при больших 
(
более 1-10 Вт/м2) величина НЭПР входит в «насыщение» и
не зависит от величины 1-го поля. То есть в этом случае нелинейный объект
поиска становится линейным - как в обычной радиолокации. Но вторичное поле
(отраженное) все равно регистрируется на гармонике, а не на основной частоте.
На практике величина НЭПР на 2-ой гармонике в режиме «насыщения» на 1-2 порядка
больше, чем «нормированная» НЭПР (т.е. при 
равной 1 Вт/м2).
Из всего изложенного величину плотности потока мощности у приемной
антенны НРЛС на гармонике можно оценить по следующей формуле:
где 
- НЭПР в режиме «насыщения»;

- расстояние между объектом поиска и НРЛС;

- напряжение на нелинейном элементе.
Отсюда выражение для предельной дальности обнаружения в свободном
пространстве полуволнового нелинейного диполя, при котором величина U достигнет
напряжения пробоя 
имеет вид:
где 
- заданная чувствительность (по полю) приемника НРЛС.
При оценке максимальной дальности обнаружения реальных объектов
они могут быть заменены полуволновым диполем, в центре которого, помимо диода,
включена комплексная линейная нагрузка. Эта нагрузка уменьшает НЭПР вибратора
до величины, равной НЭПР реального объекта. Поэтому в первом приближении,
данной формулой можно воспользоваться при оценке предельной дальности
обнаружения реальных объектов, взяв их НЭПР в режиме «насыщения».
Ранее были получены зависимости предельной дальности обнаружения
различных объектов от чувствительности (по полю) приемного устройства НРЛС.
Установлено, что при реально достижимой чувствительности приемника НРЛС 10-13-10-12
Вт/м2 дальность лежит, ориентировочно, в пределах 1-10 км. Однако ее
практическая реализация требует весьма большой плотности потока мощности в
месте расположения объекта - несколько сотен Вт/м2. Как уже показано
ранее, реальные дальности обнаружения нелинейных объектов поиска импульсной
мощности 
равной 50 кВт (средняя мощность в антенне - десятки Вт) с
наземного носителя - до 100 м, а с воздушного - несколько сотен метров.
Следуют отметить, что получение максимально возможной дальности
обнаружения востребовано для нелинейных локаторов, предназначенных для,
например, поиска взрывных устройств или спасательных операциях на местности.
Для целей обследования помещения на предмет радиоэлектронных средств
незаконного съема информации в условиях плотной городской застройки и большого
числа источников техногенных помех, столь большая дальность обнаружения (а
соответственно и мощность передатчика) напротив вредна. В большинстве случаев,
дальность обнаружения не должна превышать нескольких метров, а так же
необходима возможность уменьшения излучаемой мощности. Например, при
обследовании помещения требуется установить мощность достаточную для проверки
стены (обычно не более нескольких десятков сантиметров). Если мощность будет
значительно выше, мы захватим соседнее помещение, что, скорее всего, увеличит
число ложных срабатываний. Исключение может являться обследование «пустых»
зданий - после постройки и перед размещением в нем офисов. В этом случае
использование больших мощностей может повысить скорость проверки. Однако такие
ситуации встречаются довольно редко, поэтому наиболее востребованы при проверки
помещений импульсные нелинейные локаторы с мощностями порядка десятка - сотни
Вт в импульсе.
3. Технические условия и их обоснование
Разрабатываемое устройство - нелинейный радиолокатор
импульсного излучения. Частота зондирующего сигнала 900 МГц с возможностью
динамической перестройки в пределах ±5%. Прием отраженного сигнала
осуществляется на второй и третьей гармониках. Мощность излучения составляет 10
Вт. Чувствительность приемного тракта -110 дБ / Вт.
Проектируемое устройство имеет возможность подключения к ПЭВМ
через интерфейс USB 2.0. Подключение к компьютеру обеспечивает возможность
перепрограммирования нелинейного радиолокатора, просмотр результатов работы на
мониторе компьютера, настройку и тестирование.
Демодуляция, обработка принятых сигналов и формирование
зондирующих импульсов производится в цифровом виде. На цифровом сигнальном
процессоре (ЦСП) в ходе обработки принятых сигналов производится сравнение
уровней мощности принятых сигналов на второй и третьей гармониках относительно
уровня мощности излучаемого сигнала. Так же, произведя над принятыми сигналами
быстрое преобразование Фурье (БПФ) (описанное в п. 2.9), возможно получить
спектральное разложение принятых сигналов, которое возможно отобразить на
встроенном жидкокристаллическом дисплее нелинейного радиолокатора или, при
подключении к ПЭВМ, на экране монитора компьютера. Проведем предварительный
анализ необходимой производительности ЦСП. Ширина спектра принимаемого сигнала
3 кГц, по теореме Котельникова АЦП обрабатывает поток в 6 кГц на каждый канал
приема. Так как принятый сигнал анализируется на 2 ой и 3 ей гармонике, то,
соответственно, каналов приема в проектируемом устройстве два. Тогда с АЦП на
ЦСП поступает поток 2х6 кГц = 12000 (О/с) - Отсчетов в секунду. Согласно [26]
для выполнения операции БПФ требуется произвести порядка 10 операций на отсчет.
Тогда 120000 (О/с) потребуется только для выполнения БПФ. Аналогичная
производительность потребуется для усреднения спектральной плотности мощности
(СПМ). Итого, минимально необходимая мощность для реализации разложения
принятого сигнала в спектр составляет 240000 (О/с). Для реализации работы с
дисплеем, клавиатурой и USB 2.0 и других служебных функций удваиваем данную
производительность. Получаем минимально необходимую производительность 500000
(О/с) или 0,5 MIPS. Кроме того реализация дополнительных функций, таких как
прослушивания демодулированного аудиотклика, работа с базами спектральных
разложений сигналов, а также использование при программировании вычислений с
плавающей точкой (floating point) потребует увеличения производительности на
несколько порядков. Поэтому по результатам предварительного анализа, получаем
необходимую мощность порядка 50 MIPS. В современных ЦСП такая производительность
реализована в недорогих, энергосберегающих процессорах, что особенно важно для
применения в носимых устройствах, работающих от аккумуляторной батареи.
Разрабатываемый нелинейный радиолокатор является носимым
устройством, поэтому он должен иметь малый вес, компактные размеры, хорошие
эргономические показатели, то есть должен быть удобным для длительного
использования. Для отображения информации о принимаемом сигнале, уровне
мощности излучаемого сигнала, а так же служебных и информационных сообщений
нелинейный радиолокатор будет оснащен жидкокристаллическим дисплеем. Так же,
для управления работой изделия следует установить клавиатуру.
4. Составление и расчет структурной схемы
устройства
Как было отмечено ранее, демодуляция и обработка принятого
сигнала будет осуществляться в цифровом виде, поэтому на аналоговую часть
возлагаются задачи усиления и фильтрации.
Входная цепь 1, 2 - выполняют задачу первичных фильтрации
внеполосных сигналов, защиты первого каскада усиления от мощных помех на входе приёмного
тракта.
МШУ 1,2 - Малошумящие усилители. Обеспечивают предварительное
усиление сигнала. Обладают малыми шумовыми коэффициентами.
Полосовой фильтр 1,2 - Обеспечивают дальнейшую фильтрацию
принятых сигналов.
ФНЧ - Фильтр нижних частот. Выделяет только полезный
низкочастотный сигнал, подавляя высокочастотный шум.
Демодулятор - Производит квадратурную демодуляцию принятых
сигналов.
АЦП - преобразует аналоговый сигнал на входе в цифровую
последовательность, поступающую на цифровой сигнальный процессор для дальнейшей
обработки.
Цифровой сигнальный процессор - выполняет задачи обработки
принятых сигналов (сравнение уровней мощности, БПФ), формирование зондирующих
сигналов, работа с жидкокристаллическим дисплеем и клавиатурой.
Постоянно запоминающее устройство (ПЗУ) - предназначено для
долговременного, энергонезависимого хранения программы и настроек.
Оперативное запоминающее устройство (ОЗУ) - служит для
временного хранения части программы и данных, необходимых в данный момент для
работы ЦСП.
LCD - Жидкокристаллический дисплей. Предназначен для
вывода результатов работы нелинейного радиолокатора и служебной информации.
Клавиатура - обеспечивает управление проектируемым изделием.
USB 2.0 - контроллер интерфейса USB 2.0, предназначенный для
подключения изделия к ПЭВМ через соответствующий разъем.
Источник питания - обеспечивает требуемым питанием узлы
изделия.
ЦАП - Цифро-Аналоговый Преобразователь - преобразует сигналы
от ЦСП из цифрового в аналоговый вид.
Смеситель - при помощи сигнала с синтезатора с ГУН переносит
излучаемый зондирующий сигнал с ПЧ на РЧ.
Полосовой фильтр 3 - выделяет полезный излучаемый сигнал на
частоте 900 МГц ±5%.
УРЧ - обеспечивает усиление излучаемого сигнала до требуемого
уровня, указанного в ТЗ.
Расчёт частотного плана: Частота излучаемого зондирующего
сигнала = 900 МГц. В ТЗ задана возможность динамической перестройки в диапазоне
±5%, т.е. 855..945 МГц.
Вид излучаемого сигнала - импульсное излучение несущей
частоты с возможностью модуляции сигнала на частоте 1 КГц и 2, 7 КГц.
Рис. 4.1.1. Частотный план
5. Составление и расчет принципиальной
электрической схемы устройства
.1 Расчёт входной цепи
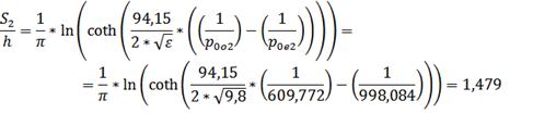
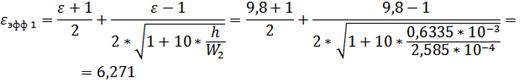
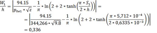
Как отмечалось в п. 2.8.2. в данных диапазонах частот
выгодного строить входные цепи на микрополосковых линиях.
Зададимся исходными данными для фильтра 2 ой гармоники:
Полоса пропускания по уровню 
от 
до 
. Полоса задержания по уровню 
начинается с 
и 
.
Относительная диэлектрическая проницаемость подложки 
, а ее толщина 
. Волновое сопротивление 
.

.
Необходимое количество элементов фильтра:

, где 
.

.

.
Необходимое количество элементов фильтра 
.
Параметры крайних элементов:

.
Пользуясь справочной литературой для выбранных частот и
количества элементов фильтра, находим обобщенные реактивные параметры элементов
прототипа ФНЧ.

.

.

.

.
Обобщенные реактивные параметры прототипа связываются с
параметрами фильтра:
Волновые сопротивления связанных линий при четном и нечетном
возбуждениях:

Ом

Ом

Ом

Ом

Ом
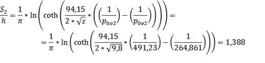
Относительное расстояние между полосками:
Тогда расстояние между полосками равно:

мм

мм

мм
Относительная ширина отрезков линии
:

мм

мм

мм
Длина отрезков связанных линий определяется по формуле:

, где 
м, 

мм

мм

мм
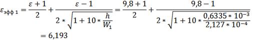
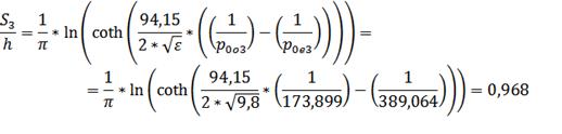
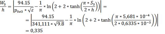
Таким образом, для микрополоскового фильтра второй гармоники
получили следующие параметры:

мм; 
мм; 
мм

мм; 
мм; 
мм

мм; 
мм; 
мм.
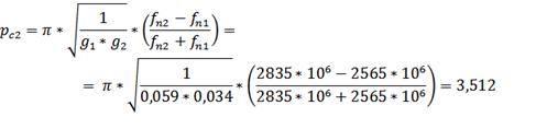
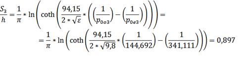
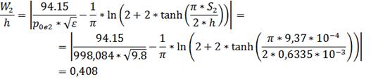
Произведем расчет параметров фильтра 3 ей гармоники.
Исходные данные:
Полоса пропускания по уровню 
от 
до 
. Полоса задержания по уровню 
начинается с 
и 
.
Относительная диэлектрическая проницаемость подложки 
, а ее толщина 
. Волновое сопротивление 
.

.
Необходимое количество элементов фильтра:

, где 
.

.

.
Необходимое количество элементов фильтра 
.
Параметры крайних элементов:

.
Пользуясь справочной литературой для выбранных частот и
количества элементов фильтра, находим обобщенные реактивные параметры элементов
прототипа ФНЧ.

.

.

.

.
Обобщенные реактивные параметры прототипа связываются с
параметрами фильтра:
Волновые сопротивления связанных линий при четном и нечетном
возбуждениях:

Ом

Ом

Ом

Ом

Ом

Ом
Относительное расстояние между полосками:
Тогда расстояние между полосками равно:

мм

мм

мм
Относительная ширина отрезков линии
:

мм

мм

мм
Длина отрезков связанных линий определяется по формуле:

, где 
м, 

мм

мм

мм
Для микрополоскового фильтра третьей гармоники получены следующие
параметры:

мм; 
мм; 
мм

мм; 
мм; 
мм

мм; 
мм; 
мм.
5.2 Малошумящий усилитель (МШУ)
Согласно ТЗ, чувствительность приемного тракта проектируемого
нелинейного радиолокатора должна быть не хуже -110 дБ / Вт. Чувствительность
демодулятора составляет 20 дБм = -10 дБВт. Следовательно, необходимо обеспечить
усиление в приемном тракте -110 - (-10) = -100 дБ. Для обеспечения заданного
усиления используем пару усилителей NBL00442.
Основные характеристики данного усилителя приведены в таблице
5.2.1.
Таблица 5.2.1. Основные характеристики усилителя NBL00442
|
Параметр
|
Мин.
|
Среднее.
|
Макс.
|
|
Частота, ГГц
|
1
|
|
3
|
|
Усиление, дБ
|
50
|
52
|
|
|
Вносимые шумы,
дБ
|
|
|
2
|
|
Напряжение
питания, В
|
11
|
12
|
18
|
|
Ток питания, мА
|
|
200
|
240
|
Рис. 5.2.1. График усиления NBL00442 в зависимости от частоты
Рис. 5.2.2. График шумов усилителя NBL00442 в зависимости от
частоты
Таким образом, используя пару NBL00442 мы получаем
50..52+50..52 = 100…104 дБ усиления, при вносимых шумах 2+2=4 дБ.
Использование данных усилителей крайне выгодно, так как
обеспечивается требуемое высокое усиление, при низком уровне вносимых шумов.
5.3 Полосовые фильтры радиочастоты
В качестве фильтра для канала приема второй гармоники
используем 1810BP07B200, основные характеристики которого приведены в таблице
5.3.1.
Таблица 5.3.1. Основные характеристики полосового фильтра
1810BP07B200
|
Номер изделия
|
1810BP07B200
|
|
Полоса
пропускания, МГц
|
1710..1910
|
|
Вносимые
потери, дБ
|
≤
2
|
|
Входное
сопротивление, Ом
|
50
|
|
Входная
мощность, мВт
|
≤
500
|
|
Рабочая
температура, °C
|
-40..+85
|
Рис. 5.3.1. S-параметры фильтра 1810BP07B200
Для канала приема третьей гармоники используем фильтр 2600BP14M0300. Его основные
характеристики приведены в таблице 5.3.2.
Таблица 5.3.2. Основные характеристики фильтра 1810BP07B300
|
Номер изделия
|
2600BP14M0300
|
|
Полоса
пропускания, МГц
|
2550..2850
|
|
Вносимые
потери, дБ
|
≤
2,2
|
|
Входное
сопротивление, Ом
|
50
|
|
Входная
мощность, мВт
|
≤
500
|
|
Рабочая
температура, °C
|
-40..+85
|
Рис. 5.3.2. S-параметры полосового фильтра 2600BP14M0300.
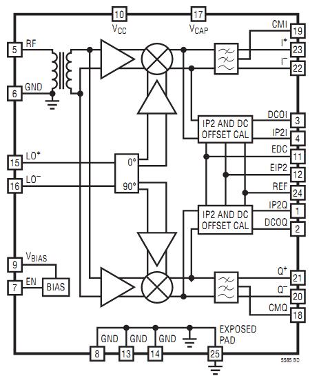
5.4 Демодулятор
В каналах приема второй и третей гармоники с целью
демодуляции сигнала установим по демодулятору LTC5585. Это квадратурный
демодулятор прямого преобразования, предназначенный для целей приема сигнала в
диапазоне от 700 МГц до 3 ГГц, однако возможно функционирование и в диапазоне
3..4 ГГц со сниженной производительностью. LTC5585 включает в себя балансный
смеситель I
и Q каналов, буферный
усилитель сигнала гетеродина и точный, высокочастотный квадратурный
фазовращатель. Так же, данный демодулятор оснащен четырьмя контактами для
аналогового управления, путем подачи управляющего напряжения, что позволяет
производить IIP2 и DC offset (смещение по постоянному току) корректировку, значительно упрощая
калибровку системы.
VCC Напряжение питания…………………………….- 0.3V to 5.5V
VCAP Напряжение…………………………………………VCC ±0.05V
I-, I+, Q+, Q-, CMI, CMQ Напряжение……….2.5V to VCC + 0.3V
Напряжение на любом другом контакте…… - 0.3V to VCC + 0.3V
LO+, LO-, RF Входная мощность……………………………20dBm
RF Входное DC Напряжение………………………………….
±0.1V
Диапазон рабочих температур (TC) ……………… -40°C to 105°C
BWBB I+, I-, Q+, Q - выходная полоса
частот……………530 МГц
Каждый выход I и Q каналов имеет сопротивление 100 Ом со встроенной емкостью 6
пФ. Добавляя внешние резисторы номиналом 100 Ом, как показано на рисунке 5.4.1,
получим ФНЧ с граничной частотой по уровню -3 дБ равной 530 МГц. Это позволяет
упростить конструкцию, исключая необходимость в дополнительных внешних ФНЧ
между демодулятором и АЦП.
Рис. 5.4.1. Схема включения резисторов в цепь выхода I и Q каналов
Рис. 5.4.2. Схема демодулятора LTC5585
Демодулятор в канале приема второй гармоники должен
обеспечивать демодуляцию сигнала в диапазоне частот от 1710 МГц до 1890 МГц.
Для этого на его вход LO (Local Oscillator) необходимо подавать сигнал гетеродина с
частотой от 1850 МГц до 2050 МГц соответственно. Также необходимо задать
номиналы навесных элементов в соответствии с радиочастотой и частотой
гетеродина.
Рис. 5.4.3. Навесные элементы демодулятора LTC5585, зависящие от
рабочих частот, для канала приема второй гармоники
Согласно документации, для указанных выше частот, номиналы
данных навесных элементов составляют:
L2: 4,7 нГн;
С23: 0,5 пФ;
С14: 0,8 пФ;
L1: 5,1 нГн.
В канале приема третей гармоники необходимо обеспечить
демодуляцию сигнала в диапазоне 2565. 2835 МГц. Для этого необходимы частоты
гетеродина от 2470 МГц до 2650 МГц, а также следующие параметры навесных
элементов, показанных на рисунке 5.4.4.
Рис. 5.4.4. Рис. 5.4.3. Навесные элементы демодулятора LTC5585, зависящие от
рабочих частот, для канала приема третьей гармоники
L16: 2,7 нГн;
С85: 0,5 пФ;
С70: 1 пФ;
L13: 1,2 нГн.
6. Конструкторско-технологическая часть
Конструкцию радиоэлектронной аппаратуры (РЭА) следует
рассматривать как некоторое структурное образование. Составные части конструкции
должны находиться в соподчинении.
Самый низкий, нулевой структурный уровень состоит из
неделимых схемных элементов, которые называют элементным базисом РЭА.
На первом структурном уровне неделимые элементы объединяются
в схемные сочетания, образуя узлы, модули, платы.
Ко второму структурному уровню относят блоки, в которые
входят элементы, как первого, так и нулевого структурного уровней. Блок - часть
конструкции РЭА, имеющая лицевую панель, но не имеющая самостоятельного
применения.
Третий структурный уровень может быть реализован в виде
шкафа, заполненного большим числом блоков.
Структурная градация необходима для организации производства
по независимым циклам для каждого структурного уровня. Это позволяет обеспечить
ритмичность производства и ввести типизацию.
Каждая структурная составляющая проще, чем вся аппаратура в
целом. Это сокращает период настройки, облегчает проведение ремонтных работ,
создает условия для унификации схемных и конструкторских решений, сокращает
сроки модернизации. Такой подход к конструированию РЭА называют
функционально-узловым методом.
Для защиты изделия от внешних воздействий, а персонала от
прикосновения ко внутренним частям устройства необходимо выбрать корпус. Корпус
придает устройству законченную форму. Существует ряд требований, предъявляемых
к корпусу изделия [41]:
• корпус должен обеспечивать нормальный тепловой режим
устройства;
• должен обеспечивать защиту расположенных в нем элементов от
механических повреждений;
• должен обеспечить защиту от пыли и влаги;
• в конструкции корпуса должны быть предусмотрены места для
кладки жгутов, соединяющих плату коммутации с внешними разъёмами;
• корпус должен обеспечивать легкий доступ к расположенным в
нем элементам для осмотра, ремонта и замены, а так же к элементам внешней коммутации;
• конфигурация корпуса должна предусматривать элементы
крепления для ее фиксации на объекте;
• конфигурация корпуса должна позволять экономично размещать
изделие на месте его эксплуатации;
• использовать гальванические и лакокрасочные покрытия,
имеющие минимальную массу.
6.1 Разработка общей конструкции прибора
Конструкция прибора должна отвечать условиям его
эксплуатации. Разрабатываемое устройство является носимым нелинейным
радиолокатором, поэтому корпус выполнен из ударопрочной пластмассы методом
литья.
На лицевой панели установлен ЖК-дисплей, отображающий
информацию о мощности принимаемого сигнала на второй и третей гармонике,
мощность излучаемого сигнала, спектр принимаемого сигнала. Также на передней
панели расположен разъем для подключения наушников.
При работе нелинейного радиолокатора устройства выделяется
некоторое количество тепла, которое необходимо отводить во избежание перегрева
выше допустимого предела. Однако, в разработанном устройстве теплоотвод
осуществляется за счет естественной конвекции воздуха. При этом микросхемы,
входящие в состав приёмника не требуют специальных мер по обеспечению
теплоотвода, так как потребляемая ими мощность весьма мала.
Внутри корпуса конструкция прибора выполнена в соответствии с
функционально - узловым принципом конструирования. Отдельные функциональные
узлы выполнены в виде отдельных конструктивных элементов. Подобное
конструктивное выполнение прибора позволяет легко производить эксплуатацию,
поиск новых решений в комплектации, поиск неисправностей и ремонт, а также
способствует улучшению технологии производства и настройки.
6.2 Методы изготовления печатных плат
Подавляющее большинство узлов современной аппаратуры
реализуется в печатном виде. За все время существования печатных конструкций
технология их изготовления непрерывно совершенствовалось. В настоящее время
процесс изготовления простейших видов печатных плат хорошо обработан.
Печатная схема - это электрическая схема, выполненная на
печатной плате. Печатная плата - это элемент конструкции, состоящий из плоских
проводников в виде участков металлизированного покрытия, размещенных на
диэлектрическом основании и обеспечивающих соединение электрической цепи.
Печатные платы принято подразделять на односторонние (ОПП), двусторонние (ДПП)
и многослойные (МПП).
Печатный рисунок является важнейшей частью схемы, выполненной
на печатной плате. Сложность рисунка зависит от сложности электрической схемы и
плотности монтажа. Наиболее распространен рисунок с ортогональными проводниками
и проводниками с углами наклона, кратными 45°.
В настоящее время применяются следующие методы изготовления
печатных плат:
. Субтрактивный. Это самый старый метод изготовления. Основу
печатной платы в этом случае составляет фольгированная диэлектрическая
пластина. В современной радиоаппаратуре применяются в основном следующие виды
фольгированный диэлектриков:
а) гетинакс ГФ,
б) стеклотекстолит СФ,
в) многослойный диэлектрик ФДМ,
г) стеклоткань СПТ-З,
д) стеклотекстолит ФТС,
е) стеклотекстолит СТФ.
Рисунок при субтрактивном методе получается путем травления
пробельных участков проводящего покрытия. Процесс изготовления печатных плат
этим методом разделяется наследующие стадии:
• Изготовление заготовки платы из фольгированного
диэлектрика. Производится с помощью специальных станков, исключающих
загрязнение воздуха цеха пылью диэлектрика.
• Нанесение рисунка проводников кислотной краской. Этот этап
также может быть автоматизирован с применением ПЭВМ.
• Травление заготовки раствором хлорного железа с последующим
удалением остатков раствора и промывки заготовки.
• Удаление защитного слоя краски органическим растворителем,
например, ацетоном.
• Удаление с проводников окисла и загрязнений.
• Нанесение термостойкой защитной эпоксидной маски для
последующего лужения незащищенных участков.
• Горячее лужение мест пайки.
• Штамповка монтажных отверстий под радиоэлементы.
• Групповая пайка радиоэлементов. Существует несколько
способов автоматизированной пайки. Основные из них - пайка волной припоя,
струей припоя, протягиванием.
. Аддитивный метод. Основу печатной платы составляет
неметаллизированный диэлектрик, например, стеклотекстолит или гетинакс.
Металлизация, чаще всего медная, наносится на диэлектрик через трафарет
осаждением.
. Комбинированный метод. При этом в технологическом процессе
присутствуют как операция травления лишней металлизации, так и операция
нанесения проводящего слоя. Существуют два варианта комбинированного метода:
негативный и позитивный. При негативном варианте экспонирование рисунка схемы
производится с фотонегатива, после чего выполняется травление рисунка, а затем
сверление отверстий платы и их металлизация. При позитивном варианте
экспонирование рисунка схемы производится с фотопозитива. Затем осуществляется
сверление и металлизация отверстий. После этого рисунок схемы и металлический
слой в отверстиях защищается слоем припоя, стойкого к травителю для меди, и
наконец, производится травление.
6.3 Условия изготовления печатной платы
Нелинейный радиолокатор выполняется в виде двусторонней
печатной платы в соответствии с отраслевым стандартом ОСТ4Г0.0540223.
Во избежание загрязнения поверхности заготовок печатной
платы, все операции, начиная с подготовки поверхности заготовок, следует
выполнять в чистых перчатках (резиновых или хлопчатобумажных). При выполнении
операций, на которых применение перчаток невозможно по требованиям техники
безопасности или другим причинам, заготовки следует брать только за
технологический припуск.
Для приготовления и коррекции электролитов и растворов для
химической металлизации, а также для проведения анализов, следует использовать
только химически чистые вещества.
Допускается применение технических кислот для декапирования,
подтравливания меди и диэлектрика, травления. При этом серная кислота
применяется квалификации «аккумуляторная». Для приготовления электролитов
химического и электролитического меднения. Осаждения сплава «олово-свинец», для
промывки слоев перед прессованием и готовых плат перед контролем электрическим
параметров, применяют воду обессоленную дистилляцией.
Для приготовления растворов травления, обезжиривания и других
подготовительных операций, включающих промывку, используют воду соответствующую
ГОСТ 2874-73.
6.4 Компоновка печатной платы
При размещении элементов на печатной плате необходимо
учитывать:
• полупроводниковые приборы и микросхемы не следует
располагать близко к элементам, выделяющим большое количество теплоты;
• необходимо предусмотреть возможность конвекции воздуха в
зоне расположения элементов, выделяющих большое количество теплоты;
• необходимо предусмотреть возможность легкого доступа к
элементам, которые подбираются при регулировке схемы;
• равномерное распределение масс элементов по поверхности
платы;
• обеспечение малых габаритов и массы.