Разработка принципиальной схемы и конструкции приемного устройства шумоподобных сигналов

  • Вид работы:
    Дипломная (ВКР)
  • Предмет:
    Информатика, ВТ, телекоммуникации
  • Язык:
    Русский
    ,
    Формат файла:
    MS Word
    1,42 Мб
  • Опубликовано:
    2013-02-11
Вы можете узнать стоимость помощи в написании студенческой работы.
Помощь в написании работы, которую точно примут!

Разработка принципиальной схемы и конструкции приемного устройства шумоподобных сигналов

Введение

Проблема создания широкополосных приемных устройств (ШПУ) с расширенным динамическим диапазоном традиционно является одной из основных задач радиоэлектроники СВЧ. Основной причиной, препятствующей расширению полосы принимаемых частот, являются побочные (паразитные) каналы приема (ПКП). Они ограничивают реальный динамический диапазон приемного устройства а, следовательно, тактико-технические характеристики аппаратуры и области ее применимости. Существуют несколько путей решения указанной проблемы. Все они имеют свои достоинства и недостатки, связанные со схемотехническими и конструктивными особенностями конкретных устройств.

Новое перспективное направление в гражданской электросвязи - применение шумоподобных сигналов (ШПС) по сравнению с обычными узкополосными телекоммуникационными системами - обладает рядом преимуществ [1].

Системы связи с ШПС занимают особое место среди различных систем связи, что объясняется их свойствами. Во-первых, они обладают высокой помехозащищенностью при действии мощных помех. Во-вторых, обеспечивают кодовую адресацию большого числа абонентов и их кодовое разделение при работе в общей полосе частот. В-третьих, они обеспечивают совместимость приема информации с высокой достоверностью и измерения параметров движения объекта с высокими точностями и разрешающими способностями. Все эти свойства систем связи с ШПС были известны давно, но, поскольку мощности помех были относительно невысоки, а элементная база не позволяла реализовать устройства формирования и обработки в приемлемых габаритах, то долгое время системы связи с ШПС широкого развития не получали. К настоящему моменту положение резко изменилось. Мощность помехи на входе приемника может на несколько порядков превышать мощность полезного сигнала. Для обеспечения высокой помехозащищенности при подобных помехах необходимо использовать ШПС со сверхбольшими базами (десятки-сотни тысяч), ансамбли (системы) сигналов должны состоять из десятков - сотен миллионов ШПС со сверхбольшими базами [2].

Уже сегодня область применения техники ШПС распространяется на беспроводные локальные компьютерные сети, сотовую связь (вплоть до глобальных информационных систем), персональные системы телекоммуникаций. Эта техника приобретает все более заметный вес на пути к информационному обществу. Именно техника ШПС во многом поможет сделать доступным каждому в любом месте в любое время обмениваться речевыми сообщениями, видеоинформацией, передавать данные и т.д. Кроме того, системы связи с ШПС широко применяются в нелинейных локаторах для поиска объектов с нелинейными свойствами, а также в системах неразрушающего контроля для поиска скрытых повреждений конструкций [1].

Целью дипломного проекта является разработка принципиальной схемы и конструкции приемного устройства шумоподобных сигналов диапазона 2,0 - 2,4 ГГц. Разрабатываемый передатчик является частью НИР ГБ4526 «Разработка макетного образца переносного локатора подповерхностного зондирования для обнаружения скрытых объектов», проводимых кафедрой радиоэлектроники УО «ПГУ». Для достижения данной цели необходимо решить следующие задачи:

исходя из анализа существующих приемных устройств ШПС, выбрать структурную и функциональную схемы приемника;

разработать принципиальную схему устройства;

разработать конструкцию устройства;

рассчитать затраты на производство макетного образца.

1. Обзор аналогичных систем

Кодовая структура ШПС делает их незаменимыми и для использования в навигационных системах при измерении расстояний.

Принципы радионавигации заключаются в том, что некий объект (самолет, корабль, наземное транспортное средство или пешеход может) определить свое положение в пространстве, принимая радиосигналы от специальных радиопередающих станций, координаты которых известны.

В этом отношении ШПС можно представить как линейку с делениями в единицах расстояния для измерения дистанции. Отраженный сигнал сравнивается с переданным сигналом и по сдвигу кодовой структуры находится задержка, которая дает возможность определить расстояния до объекта. Примером спутниковой навигационной системы с ШПС является GPS. Ее применение иногда выходит за рамки навигации, и она используется для нивелировки сельскохозяйственных угодий, мониторинга линий разлома земной коры и других целей.

Приемники GPS могут входить составной частью в сложные устройства обеспечения временных отсчетов высокой точности, например, включаться в базовые станции сотовых телефонных систем с ШПС.

Структурная схема GPS приемника показана на рисунке 1.1.

Рисунок 1.1 - структурная схема двухчастотного gps-приёмника

Антенный тракт состоит из антенны делителя мощности и сумматора мощности. В качестве антенны обычно используется микрополосковая антенна, обладающая малой массой и габаритными размерами и простотой изготовления. Микрополосковая антенна обеспечивает всенаправленный приём сигналов. В антенне может быть установлен предварительный усилитель. Он нужен для усиления сигнала до такого уровня, чтобы при передаче по кабелю (20-40 м) до входа в радиочастотную часть приёмника сигнал был достаточно мощным. Предварительный усилитель обеспечивает в рабочем диапазоне частот коэффициент усиления Ку около 30-40 дБ и коэффициент шума Кш порядка 2,5 дБ.

Радиотракт. Обычно под радиочастотной частью понимают совокупность входных усилителей и фильтров, систему 2- или 3-кратного гетеродинирования и АЦП. При использовании многоуровневых АЦП возникает необходимость в автоматической регулировке усиления. В радиочастотной части сигналы, принятые антенной, предварительно усиливаются и фильтруются во всей полосе (от 1570 до 1620 МГц для совмещённых приёмников) несущих частот с помощью предварительного усилителя и полосового фильтра.

Цифровой поток поступает в секцию обнаружения, где поступает на корреляторы. Задача корреляторов ловить и отслеживать спутниковые сигналы. Существует 16 каналов используемых параллельно, каждый коррелятор ищет символьную кодовую последовательность PRN в сигнале. Как только коррелятор находит полезный сигнал, он пытается извлечь из него опорную фазу и информацию об орбите.

В структурном блоке «Навигация» бортовой процессор вычисляет положение, скорость и время. Это вычисление называют навигационным решением. Как только навигационное решение рассчитано, оно может быть преобразовано в нужную систему координат, например широта / долгота / высота.

Данные навигационного решения выводятся посредством интерфейса.

Разрабатываемый приемник шумоподобных сигналов является частью НИР ГБ4526 «Разработка макетного образца переносного локатора подповерхностного зондирования для обнаружения скрытых объектов», проводимых кафедрой радиоэлектроники УО «ПГУ». Соответственно требования, предъявляемые к разрабатываемому приемному устройству, согласованы с общим техническим заданием на проведение НИР. Согласно данному заданию в качестве прототипа проектируемого переносного локатора выбран локатор, запатентованный согласно US Patent №6765527, МПК G01S 13/04; G01S 7/41, опубл. 9 августа 2004 г. Разрабатываемый переносной локатор в сравнении с прототипом имеет следующие модификации:

1)    Использование двух источников сигналов - узкополосного возбуждающего и широкополосного зондирующего. Узкополосное возбуждение формирует смещение в элементе, выводящее на участок ВАХ с нелинейностью из закрытого состояния.

2)      Использование шумоподобных (сверхширокополосных) сигналов, которые дают значительный выигрыш при их обработке в отношении сигнал/шум по сравнению с узкополосными сигналами.

)        Связь приемников с цифровой шиной данных через блок обработки.

Согласно техническому заданию на проведение НИР и техническому заданию на дипломное проектирование к разрабатываемому приемнику шумоподобных сигналов предъявляются следующие требования:

Полоса пропускания по уровню 0.707: не меньше 400 МГц;

КСВН по входу приемника: не хуже 1.2;

Принимаемый отражённый сигнал: 2,2ГГц (2-я гармоника излучаемого сигнала);

Вид модуляции принимаемого сигнала: фазовая манипуляция;

Чувствительность не хуже: минус 110 дБ;

Промежуточная частота: 15 МГц;

Напряжение питания: 8В;

Значения предельных пониженной и повышенной температур:

от минус 40°С до плюс 70°С;

- Относительная влажность: до 80%;

Приемное устройство должно быть выполнено в едином корпусе; корпус должен иметь приемлемый эргономический вид и удобную при эксплуатации конструкцию.


2. Разработка и описание структурной схемы устройства

Системы связи с шумоподобными сигналами в зависимости от назначения, тактико-технических характеристик, базы ШПС, элементной базы могут быть построены по различным схемам, выбор которых зависит от требований, предъявляемых к конкретному устройству.

В соответствии с техническими требованиями к устройству, разрабатываемый приемник должен работать с фазоманипулированными сигналами, поэтому далее приведем несколько основных вариантов структурных схем приемников фазоманипулированных сигналов.

Структурная схема приемника цифровой системы связи с фазоманипулированным (ФМ) сигналом, предназначенным для приема дискретных сообщений, выглядит в соответствии с рисунком 2.1.

Рисунок 2.1 - Структурная схема приемника цифровой системы связи с фазоманипулированным ШПС

широкополосной приемный схема устройство

В приемнике сигнал проходит через смеситель СМ, переносится с помощью гетеродина Г на промежуточную частоту, усиливается в усилителе промежуточной частоты УПЧ и обрабатывается согласованным фильтром СФ. Сигнал с выхода СФ поступает на синхронизатор С и решающее устройство РУ. Синхронизатор осуществляет поиск ФМ сигнала по частоте и по времени, накапливает сигнал для увеличения надежности синхронизации, управляет режимом работы решающего устройства. Для поиска ФМ сигнала по частоте синхронизатор перестраивает гетеродин. После окончания поиска и вхождения в синхронизм на выходе решающего устройства появляется информационная последовательность в виде двоичных символов, которая передастся получателю информации ПИ. Данный приемник является наиболее простым. Вместе с тем необходимо отмстить, что согласованный фильтр и синхронизатор, содержащий блоки поиска и синхронизации, являются при больших базах ШПС сложными устройствами. Кроме того, для поиска ШПС и поддержания синхронизма приемник охвачен петлей обратной связи. Реальный приемник ШПС может содержать несколько блоков поиска и слежения, в том числе блок поиска ШПС по времени и временной синхронизации, блок фазовой автоподстройки частоты ФАПЧ, которые охвачены собственными и взаимными обратными связями.

Структурная схема приемника радиотелефонной системы связи с ФМ ШПС представлена в соответствии с рисунком 2.2.

Рисунок 2.2 - Структурная схема приемника радиотелефонной системы связи с фазоманипулированным ШПС

В приемнике принятый сигнал в смесителе СМ с помощью гетеродина Г переносится на промежуточную частоту и после УПЧ поступает на коррелятор Кор. Коррелятор, как и согласованный фильтр, производит оптимальную обработку принятого сигнала. Хотя они отличаются по принципу работы, но обеспечивают одинаковую помехоустойчивость приема. Коррелятор состоит из перемножителя и интегратора. На второй вход коррелятора подается опорный сигнал в виде ФМ ШПС. Напряжение на выходе коррелятора содержит телефонное сообщение в виде IIIИМ сигнала, который подается на вход демодулятора Дем, с выхода которого принятое телефонное сообщение передается получателю информации ПИ. Работой приемника в целом и его отдельными блоками (Г, ГФМ, Кор., Дем.) управляет синхронизатор С, который сначала осуществляет поиск ФМ ШПС по времени и частоте, а затем поддерживает синхронизм.

В соответствии с техническим заданием для НИР, а также исходя из задания на дипломное проектирование, структурная схема разрабатываемого устройства имеет вид в соответствии с рисунком 2.3.

Рисунок 2.3 - структурная схема разрабатываемого устройства

В данной схеме входной сигнал с антенны поступает на входную цепь ВЦ, где происходит его фильтрация и усиление малошумящим усилителем либо каскадами усилителей. Далее усиленный сигнал поступает на смеситель СМ, в котором при помощи гетеродина Г переносится на промежуточную частоту. После усиления в усилителе промежуточной частоты сигнал поступает в устройство обработки УО. Результат выводится на индикатор И.


3. Разработка и описание функциональной схемы устройства

Функциональная схема устройства выглядит в соответствии с рисунком 3.1.

Рисунок 3.1 - Функциональная схема устройства

Устройство включает в себя следующие узлы: приемную антенну диапазона 2,0 - 2,4 ГГц; пропускающий полосовой фильтр (ПФ) с центральной частотой полосы пропускания 2,2 ГГц; малошумящий усилитель (МШУ); усилительный каскад (УМ); смеситель (СМ); синтезатор частоты гетеродина (СЧ); опорный кварцевый генератор (ОГ); усилитель низкой частоты (УНЧ); фильтр низких частот (ФНЧ) с частотой среза 15 МГц; устройство обработки принятого сигнала(УО); индикатор (И); блок управления синтезатором частоты (БУ).

С антенны сигнал поступает на полосовой пропускающий фильтр с полосой пропускания по уровню 3 дБ не уже 400 МГц и центральной частотой 2,2 ГГц. Отфильтрованный сигнал предварительно усиливается в малошумящем усилителе. Основное усиление осуществляется усилителем мощности. Смеситель реализует перенос частоты, переизлученной от нелинейностей, сигнала вниз по частоте из диапазона 2,0 - 2,4 ГГц на частоту около 15 МГц. На входе смесителя включен полосовой пропускающий фильтр с полосой пропускания по уровню 3 дБ не уже 400 МГц и центральной частотой 2,2 ГГц. С выхода смесителя сигнал поступает на низкочастотный усилитель с полосой пропускания 15 МГц. После низкочастотного усилителя стоит ФНЧ с частотой среза 15 МГц. Далее сигнал поступает на устройство обработки и индикатор

Опорный кварцевый генератор служит для генерирования стабильной опорной частоты, которая используется для синтеза сигнала гетеродина в синтезаторе частоты.

В данном дипломном проекте разрабатывается приемный тракт от антенны до устройства обработки, включая систему синтеза частоты.

4 Разработка принципиальной схемы устройства

.1 Расчет полоснопропускающего фильтра

Как известно, в диапазоне СВЧ в качестве резонаторов используются цепи с распределенными параметрами, а именно, отрезки длинных линий. В диапазоне частот от 300 МГц до 4 ГГц применяются фильтры, состоящие из отрезков коаксиальных, полосковых и микрополосковых линий (МПЛ) передач [3].

Проектирование фильтра начинается с выбора конструктивного исполнения его элементов (резонаторов). Критериями выбора типа резонатора могут служить габариты, потери, широкополосность, простота изготовления и т.д.

Фильтры на коаксиальных (стержневых) резонаторах с воздушным заполнением имеют наибольшую добротность (малые потери), но узкополосны и имеют большие габариты и вес.

Фильтры на полосковых и микрополосковых отрезках линий имеют большие потери, но более технологичны и широкополосны, а также малогабаритны.

В длинноволновой части СВЧ диапазона целесообразнее применять четвертьволновые резонаторы как имеющие наименьшие габариты. В верхней части диапазона до 4 ГГц можно использовать полуволновые резонаторы [4].

Микрополосковые линии представляют собой металлические плоские проводники (полоски определенных размеров и формы), расположенные на слое диэлектрика (подложке). В качестве диэлектриков в микрополосковых линиях в основном используются полимеры и керамика с различной диэлектрической проницаемостью ε. Сечение микрополосковой линии выглядит в соответствии с рисунком 4.1.

Рисунок 4.1 - Сечение микрополосковой линии

Основными характеристиками микрополосковой линии являются: волновое сопротивление и эффективная диэлектрическая проницаемость, которые зависят от толщины подложки Н, ширины микрополосковой линии W, толщины металлизированного слоя T и относительной диэлектрической проницаемости ε [5].

При выборе апроксимирующего полинома для характеристики фильтра необходимо учитывать, что фильтры Чебышева имеют большую крутизну, чем фильтры Баттерворта, однако фильтры Баттерворта вносят меньше фазовых искажений [6].

В данном дипломном проекте в качестве полосно-пропускающего фильтра (средняя частота 2,2ГГц, неравномерность не хуже 1,5 dB в полосе частот ± 200 МГц) выбран фильтр на основе связанных U-образных полуволновых резонаторов с чебышевской характеристикой затухания. Данная структура компактна, технологична и широкополосна.

Для определения геометрических размеров фильтра воспользуемся программой AWR Design Environment 7.5.3650.

Для реализации фильтра используется подложка из текстолита толщиной h = 0,75 мм, диэлектрической проницаемостью ε r = 5,85 и значением тангенса угла потерь tgδ = 0,0046. Проводящим слоем является медь толщиной t = 10 мкм.

Для расчета длины отрезка МПЛ воспользуемся командой меню TXLine. В появившемся окне для расчета параметров линий выбирается вкладка Microstrip, где задаются данные для расчета МПЛ.

Рисунок 4.2 - Вид рабочего окна TXLine

широкополосной приемный схема устройство

В поле Material Parameters (параметры материала) вводятся следующие значения:

Dielectric Constant (диэлектрическая постоянная): 5.85;

Loss Tangent (тангенс угла потерь): 0.0046;

Conductor (материал проводника): Copper (медь).

В поле Electrical Characteristics (электрические характеристики) вводятся:

Impedance (сопротивление): 50 Ом;

Frequency (частота): 2200 МГц.

В поле Physical Characteristics (физические характеристики) вводятся значения:

Height (высота диэлектрика подложки): 0,75 мм;

Thickness (толщина проводящего слоя): 0.01 мм.

После завершения ввода параметров программа выдаст рассчитанные значения:

- Physical Length (длинна): 16,55 мм;

Width (ширина): 1.14 мм;

- Effective Diel. Const. (эффективная диэлектрическая константа): 4.24.

После расчета размеров МПЛ построим структуру микрополоскового фильтра на основе связанных U-образных полуволновых резонаторов с чебышевской характеристикой затухания.

Выберем пять звеньев фильтра, так как при меньшем количестве звеньев АЧХ фильтра имеет пологие фронты, а при увеличении числа звеньев крутизна АЧХ увеличивается, но слишком возрастают размеры фильтра.

Реализация данного фильтра в программе выглядит в соответствии с рисунком 4.3.

Рисунок 4.3 - Реализация фильтра в программе

Построим АЧХ фильтра. Полученная АЧХ выглядит в соответствии с рисунком 4.4.

Рисунок 4.4 - АЧХ фильтра

Как видно из рисунка 4.4, полученная характеристика фильтра не удовлетворяют техническому заданию и, поэтому, потребуется дополнительная подстройка фильтра.

Подстройку можно осуществить путем изменения длины звеньев фильтра L и ширины зазоров S.

АЧХ и КСВ настроенного фильтра выглядят в соответствии с рисунком 4.5.

Топология рассчитанного фильтра выглядит в соответствии с рисунком 4.6.

Рисунок 4.5 - АЧХ настроенного фильтра

Рисунок 4.6 - Топология полосно-пропускающего фильтра

4.2 Выбор и описание усилителя радиочастоты

Для достижения требуемого коэффициента усиления будем использовать последовательное включение усилителей в микроэлектронном исполнении.

Для реализации малошумящего каскада усиления по электрическим параметрам и стоимости была выбрана микросхема MGA-87563 в микроэлектронном исполнении.

Микросхема MGA-87563 - арсенид-галлиевый усилитель радиочастоты с низким уровнем шума, разработанная для применения в устройствах с частотой от 0.5 до 4 ГГц. Для обеспечения широкополосного усиления в усилителе используется обратная связь. Питание микросхемы осуществляется от однополярного источника питания. Типичный ток потребления составляет 4.5 мА. MGA-87563 очень хорошо подходит для использования в устройствах питающихся от батареи. Вся схема регулировки питания интегрирована в микросхему, избавляя от необходимости использования внешних компонентов. Рабочие характеристики очень стабильны при питании от трехвольтовых батарей, напряжение которых может колебаться от 2.7 до 3.3 В в зависимости от их «свежести» или уровня зарядки в перезаряжаемых батареях. Микросхема легко согласовывается с микрополосковыми элементами топологии волновым сопротивлением 50 Ом.

Данный усилитель имеет следующие особенности:

ультра - миниатюрный корпус (2,2х2,1х1,1 мм);

усиление 13 дБ на частоте 2,2 ГГц;

однополярное питание 3В или 5В, потребляемый ток 4,5 мА;

уровень шума 1,6 дБ на частоте 2,2 ГГц.

Внешний вид и расположение выводов микросхемы выглядит в соответствии с рисунком 4.7.

Рисунок 4.7 - Внешний вид микросхемы MGA-87563

Обозначения на рисунке 4.7:

GND - потенциал общего провода («земли»);

INPUT - вход;

Vdd - напряжение питания;

OUTPUT - выход.

Графики зависимости уровня шума и коэффициента усиления от частоты при различных значениях температуры выглядят в соответствии с рисунком 4.8.

а)                                                     б)

Рисунок 4.8 - Зависимости уровня шума (а) и коэффициента усиления (б) от частоты при различных значениях температуры

Схема подключения микросхемы MGA-87563 выглядит в соответствии с рисунком 4.9.

Рисунок 4.9 - Схема подключения микросхемы MGA-87563

Последующих каскады усиления построены на микросхеме SGA3563. Данная микросхема является высококачественным SiGe усилителем. Гетеропереход увеличивает напряжение пробоя и минимизирует утечку тока между соединениями. Подавление нелинейности в эмиттерном переходе приводит к высокому подавлению интермодуляционных искажений. Для работы микросхемы требуется однополярный источник напряжения.

Основные параметры микросхемы SGA-3563 приведены в таблице 4.1.

Таблица 4.1 - Параметры микросхемы SGA-3563

Параметр

Единица измерения

Значение

Коэффициент усиления

дБ

20

Коэффициент шума на частоте 2,2ГГц

дБ

2,7

Рабочее напряжение

В

3,5

Потребляемый ток

мА

35

Максимальная входная мощность

дБм

+18

Диапазон рабочих температур

°С

-40..+85


График зависимость коэффициента усиления от частоты выглядит в соответствии с рисунком 4.10.

Рисунок 4.10 - Зависимость коэффициента усиления от частоты

Внешний вид микросхемы SGA-3563 выглядит в соответствии с рисунком 4.11. Функциональное назначение выводов микросхемы SGA-3563 приведено в таблице 4.2.

Рисунок 4.11 - Внешний вид микросхемы SGA-3563

Таблица 4.2 - Функциональное назначение выводов микросхемы SGA-3563

Вывод

Обозначение

Функциональное назначение

3

RFIN

Вход

1, 2, 4, 5

GND

Земля

6

RFOUT/DC BIAS

Выход усилителя и вывод подключения питания


Рисунок 4.12 - Типовое включение микросхемы SGA-3563

При выборе номиналов элементов обвязки микросхемы для частоты 2,2 ГГц использовались типовые данные для микросхемы SGA-3563. Значения выбранных номиналов элементов схемы приведены в таблице 4.3.

Таблица 4.3 - Номиналы элементов каскада усилителя мощности

Элемент

Значение

CB

68 пФ

CD

22 пФ

LC

20 нГн

Rbias

51 Ом


Для достижения необходимого коэффициента усиления ВЧ тракта использованы два каскада усиления на базе ИМС SGA -3563, включенные последовательно.

4.3 Выбор и описание смесителя частоты

Блок смесителя построен на основе ИМС IAM-82008.

Микросхема фирмы Hewlett Packard - активный двухбалансный смеситель средней мощности, размещенный в миниатюрном недорогом корпусе. Она разработана для применения в узкополосных или широкополосных коммерческих и индустриальных устройствах с входной радиочастотой до 5 ГГц. Микросхема особенно хорошо подходит для приложений, которые требуют нечувствительного к нагрузке коэффициента передачи смесителя и хорошего подавления паразитного сигнала. Типичные областями применения являются: преобразование частоты вниз, преобразование частоты вверх, модуляция, демодуляция, и фазовое детектирование.

Расположение выводов на микросхеме IAM-82008 выглядит в соответствии с рисунком 4.13, а функциональное назначение выводов приведено в таблице 4.4.

Рисунок 4.13 - Расположение выводов на микросхеме IAM-82008

Таблица 4.4 - Функциональное назначение выводов микросхеме IAM-82008 смесителя

Номер вывода

Функциональное назначение

1

Выход промежуточной частоты

2, 3,6, 8

Вывод земли

4

Вход радиочастоты

5

Вход гетеродина

7

Питание


Схема подключения смесителя IAM-82008 выглядит в соответствии с рисунком 4.14.

Рисунок 4.14 - Схема подключения смесителя IAM-82008

Емкость блокировочных конденсаторов CBLOCK составляет 100 пФ

4.4 Выбор и описание синтезатора частоты

В качестве синтезатора частоты выбрана микросхема ADF4360-1 фирмы Analog Device, так как данный синтезатор обеспечивает требуемые характеристики и имеет приемлемую стоимость.

Данный синтезатор имеет следующие особенности:

синтезируемая частота: 2050-2450 МГц;

3-х проводной последовательный интерфейс;

программируемый предварительный делитель;

программируемый уровень выходной мощности;

встроенный генератор, управляемый напряжением;

наличие выходов с деленной пополам выходной частотой;

наличие энергосберегающего режима.

Основные характеристики микросхемы ADF4360-1 приведены в таблице 4.5.

Таблица 4.5 - Основные характеристики синтезатора частоты ADF4360-1

Параметр

Единицы измерения

Значение

Опорная частота

МГц

10…250

Ток потребления

мА

25…45

Выходная мощность

дБм

-13… - 4

Ток потребления в «ждущем» режиме

мкА

7

Напряжение питания

В

3…3.6

Температурный диапазон

ºС

-40…+85


Внешний вид и расположение выводов микросхемы синтезатора частоты ADF 4360-1 выглядит в соответствии с рисунком 4.15.

Рисунок 4.15 - Внешний вид микросхемы ADF 4360-1

Функциональное назначение выводов синтезатора частоты ADF4360-1 приведено в таблице 4.6.

Таблица 4.6 - Функциональное назначение выводов синтезатора частоты ADF4360-1

Номер вывода

Обозначение

Функциональное назначение

1

CPGND

Вывод земли генератора

2

AVDD

Аналоговое напряжение питания (диапазон 3,0-3,6 В)

3, 8-11, 22

AGND

Аналоговая земля. Вывод земли для делителя частоты и ГУНа

4

RFOUTA

Выход с ГУНа. Выходной уровень программируется от -6дБм до -13дБм

5

RFOUTB

Дополнительный выход с ГУНа

6

VVCO

Питание ГУНа (диапазон 3,0-3,6 В)

7

VTUNE

Управляющий вход для ГУНа (диапазон 3,0-3,6 В)

12

CC

Внутренняя компенсация

 13

RSET

Ограничение выходного тока генератора. Для номинала резистора 4,7кОм с этого вывода на землю I=2.5 mA

14

CN

Внутренняя компенсация

15

DGND

Цифровая земля

16

REFIN

Вход опорного сигнала

17

CLK

Тактирование последовательного входа внутренних регистров

18

DATA

Информационный последовательный вход регистров

19

LE

Разрешение записи в регистры

20

MUXOUT

Выход внутренних блоков микросхемы. Вид выхода определяется при программировании.

21

DVDD

Цифровое напряжение питания (диапазон 3,0 - 3,6 В)

23

CE

Разрешение работы микросхемы

24

CP

Выход генератора тока


Контроль записи в регистры обеспечивается по трехпроводному интерфейсу, обеспечивающему запись исходных данных необходимых для синтеза необходимого номинала частоты.

Схема электрическая подключения синтезатора частоты ADF4360-1 выглядит в соответствии с рисунком 4.16.

В качестве опорного генератора выберем микросхему FOX 801BE-160

Основные характеристики микросхемы FOX 801BE-160 приведены в таблице 4.7.

Рисунок 4.16 - Схема электрическая подключения синтезатора частоты ADF4360-1

Таблица 4.7 - Основные характеристики микросхемы FOX 801BE-160

Параметр

Единицы измерения

Значение

Частота

МГц

16

Ток потребления

мА

2

Напряжение питания

В

3

Стабильность частоты


2,5

Температурный диапазон

ºС

-30…+75



Внешний вид микросхемы и расположение выводов показан на рисунке 4.17, а функциональное назначение выводов приведено в таблице 4.8.

Рисунок 4.17 - Внешний вид микросхемы FOX 801BE-160

Таблица 4.8 - Функциональное назначение выводов микросхемы FOX 801BE-160

Номер вывода

Обозначение

Функциональное назначение

1

NC

Не используется

2

Земля

3

Output

Выход частоты

4

Vdd

Подключение питания


4.5 Выбор и описание низкочастотного усилителя

Для достижения требуемого коэффициента усиления усилитель имеет 4-х каскада с полосой пропускания 15 МГц и выполнен на спаренных операционных усилителях LT1229. Каждый каскад имеет коэффициент усиления по мощности 20 дБ, что обеспечивает суммарный коэффициент по мощности порядка 80 дБ.

Микросхема LT1229 является двухкаскадным усилителем с обратной связью по току с высоким входным сопротивлением. При малых размерах LT1229 сочетает высокую скорость и большой уровень выходного тока. Микросхема может питаться от единственного или двухполярного источника напряжения в диапазоне ±2В (4В) до ±15В (30В). LT1229 может выпускаться в керамическом или пластиковом корпусе miniDIP и в пластиковом SOIC корпусе с восьмью выводами.

Микросхема LT1229 имеет следующие особенности:

малая стоимость;

широкий диапазон питания: от 4В(±2В) до 30В(±15В);

малое потребление тока: 6 мА на усилитель;

выходной ток: 30 мА;

коэффициент шума: 4дБ каждый каскад;

высокое входное сопротивление: 25Мом, 3пФ.

Основные электрические характеристики для каждого операционного усилителя микросхемы LT1229 приведены в таблице 4.9.

Таблица 4.9 - Основные характеристики усилителя микросхемы LT1229

Параметр

Единицы измерения

Типичное значение

Коэффициент шума

дБ

4

Коэффициент передачи

дБ

20

Входной ток (неинвертирующий)

мкА

±0.3

Входной ток (инвертирующий)

мкА

±10

Выходное сопротивление

Мом

25

Входная емкость

пФ

3

Максимальный выходной ток

мА

65

Макс. выходное напряжение

В

±3.7

Потребляемый ток

мА

6

Температурный диапазон

ºС

-40…+105


Внешний вид и расположение выводов микросхемы LT1229 выглядит в соответствии с рисунком 4.18, а функциональное назначение выводов приведено в таблице 4.10.

Рисунок 4.18 - Внешний вид микросхемы LT1229

Таблица 4.10 - Функциональное назначение выводов микросхемы LT1229

Номер вывода

Обозначение

Функциональное назначение

1

OUT A

Выход усилителя А

2

-IN A

Инвертирующий вход усилителя А

3

+IN A

Не инвертирующий вход усилителя А

4

V-

Отрицательное питание

5

+IN B

НЕ инвертирующий вход усилителя B

6

-IN B

инвертирующий вход усилителя B

7

OUT B

Выход усилителя B

8

V+

Положительное питание


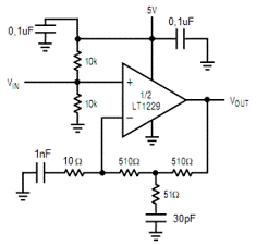
Схема включения каскада усилителя выглядит в соответствии с рисунком 4.19.

Рисунок 4.19 - Схема электрическая подключения каскада усилителя микросхемы LT1229

4.6 Расчёт фильтра низких частот

Расчет фильтра низких частот будем производить по следующей методике [7].

Исходными данными при расчёте фильтров нижних частот являются:

подавление второй гармоники не менее 60 дБ;

ослабление в полосе пропускания не более 1,5 дБ;

Частота среза Fс: 15 МГц;

Начало полосы задержания Fз: 30 МГц;

Нормированная частота:

 

Число звеньев фильтра с равномерно - колебательной характеристикой в полосе пропускания (фильтр Чебышева):


Где Amax = 1,5 дБ - максимально допустимое ослабление в полосе пропускания;

Amin = 60дБ - минимально допустимое ослабление в полосе задержания.

Примем: n=7 N≤n

Для нахождения значений индуктивности L и ёмкости C необходимо произвести переход от нормированных величин L и C к действительным. Этот процесс называется денормированием. Коэффициенты денормирования индуктивности и ёмкости определяемся по формулам:


где Rн=50 Ом, сопротивление нагрузки

Нормированные значения l и c берём из справочной таблицы [7 стр. 34]:

c1=1.335 пФ; l2=1.389 мкГн;

c3=2.240 пФ; l4=1.515 мкГн;

c5=1.240 пФ; l6=1.389 мкГн;

c7=1.335 пФ;

Переход к действительным значениям элементов происходит по формулам:


В результате пересчет получим следующие действительные значения элементов: C1=283пФ; С2=475пФ; С3=276пФ; С4=475пФ; С5=283пФ; L1=0,736мкГн; L2=0,803мкГн; L3=0,736мкГн

Сведем все к ряду Е24: С1=270пФ; С2=470пФ; С3=470пФ; С4=270пФ; L1=750; L2=820нГн; L3=750нГн.

Рассчитанный фильтр нижних частот будет иметь вид в соответствии с рисунком 4.20.

Рисунок 4.20 - Структура рассчитанного фильтра

Построим АЧХ фильтра. Для этого смоделируем фильтр в программной среде AWR Design Environment 7.5.3650. Полученная АЧХ выглядит в соответствии с рисунком 4.21.

Рисунок 4.21 - АЧХ фильтра низких частот

Рисунок 4.22 - АЧХ фильтра низких частот

Полученные характеристики фильтра не удовлетворяют техническому заданию и поэтому, потребуется дополнительная подстройка фильтра.

После подстройки АЧХ фильтра выглядит в соответствии с рисунком 4.22. Настроенный фильтр имеет следующие значения элементов: С1=300пФ; С2=470пФ; С3=510пФ; С4=390пФ; L1=820; L2=820нГн; L3=820нГн.

4.7 Выбор источника питания

Для выбора источника питания необходимо знать требуемое напряжение питания и значение потребляемого тока каждого активного компонента схемы приемника. Значения напряжения питания и потребляемого тока для каждого активного компонента схемы приемника приведены в таблице 4.11.

Из таблицы 4.11 видно, что суммарный потребляемый ток составляет 230 мА. Следовательно, в качестве источника питания схемы будем использовать внешний блок питания напряжением 8В, обеспечивающий ток не мене 300 мА.

Таблица 4.11 - Значения напряжения питания и потребляемого тока для компонентов схемы

Компонент схемы

Количество, шт.

Напряжение питания, В

Потребляемый ток, мА (макс.)

Микросхема MGA-87563

1

3 - 5

4,5

Микросхема SGA-3563

2

5 - 13

39

Микросхема IAM82008

1

7 - 13

65

Микросхема ADF4360-1

1

3 - 3,6

36,5

Микросхема LT1229

2

4 - 30

22

Микросхема FOX801BE

1

3

2


Проанализировав таблицу 4.11 можно сделать вывод, что невозможно обеспечить питание всех компонентов схемы одним номиналом напряжения внешнего источника питания. Для питания отдельных компонентов необходимо поставить преобразователи напряжения внешнего источника питания на 5В и 3В.

В качестве преобразователя напряжения на 5 вольт выберем микросхему L7805ABV.

Данный преобразователь напряжения обеспечивает постоянное значение выходного напряжения (5 В) при входных значениях напряжения до 35 В.

Типичная схема подключения микросхемы преобразователя напряжения L7805ABV имеет вид в соответствии с рисунком 4.23.

В качестве преобразователя напряжения на 3 вольта выберем микросхему MAX 887.

Рисунок 4.23 - Схема подключения преобразователя напряжения L7805ABV

887 - преобразователь постоянного напряжения с регулируемым выходным напряжением от 1.25В до 10.5В и током в 600 мА. Устройство имеет внутренний переключатель на МОП-транзисторах и синхронный выпрямитель, который уменьшает потери на внешнем диоде, что обеспечивает КПД до 95%. Используемый высокочастотный внутренний генератор позволяет уменьшить размеры платы и устраняет вмешательство звуковых частот, а низкий ток в режиме ожидания (2.5мкА) позволяет продлить срок службы аккумулятора.

Основные характеристики микросхемы MAX887 приведены в таблице 4.12.

Таблица 4.12 - Параметры микросхемы MAX887

Параметр

Значение

Диапазон входного напряжения

от +3.5 до +11.0 В

Диапазон выходного напряжения

от +1.25 до +10.50 В

Потребляемый ток

4.0 мА макс.

Режим энергосбережения

2.5 мкА макс.

Частота переключения

300 КГц тип.

Ограничение тока

1 A тип.

Температурный диапазон

от −40 до +85°C

Корпус

SO8


Внешний вид и расположение выводов микросхемы выглядит в соответствии с рисунком 4.24. Функциональное назначение выводов микросхемы MAX 887 приведено в таблице 4.13.

Рисунок 4.24 - микросхема MAX 887

Таблица 4.13 - Функциональное назначение выводов микросхемы MAX 887

Обозначение

Назначение выводов

1

SHDN

Включение/выключение микросхемы

2

FB

Вход обратной связи

3

REF

Выход справочной информации

4

VL

Выход стабилизатора

5

GND

Земля

6

SYNC

Вход синхронизации генератора

7

LX

Вход подключения катушки индуктивности

8

V+

Входное напряжение


На рисунке 4.25 показана схема подключения микросхемы MAX887.

Рисунок 4.25 - Схема подключения микросхемы MAX887

Для нормального режима работы вход SHDN подключается к V+


5. Конструктивное исполнение устройства

Разрабатываемый приемник будет состоять из печатной платы, на которой смонтированы все компоненты устройства, помещенной в корпус.

Наиболее важными факторами, влияющими на разработку конструкций печатных плат и их топологий являются, конфигурации выводов активных компонентов и шаг между ними, особенно для тех микросхем и их корпусов, конструкция которых определяется необходимой плотностью компоновки и, соответственно, плотностью монтажа. Эти факторы определяют облик конструкции печатной платы и печатного узла.

Размеры печатных проводников по длине и ширине выбираются с позиций обеспечения электрических требовании по плотности тока, омическому сопротивлению, реализации специальных электрических параметров и механической устойчивости. С другой стороны, эти требования должны соответствовать разрешающей способности печатного рисунка. Последнее обстоятельство определяется принятым методом изготовления печатной платы и адгезионными свойствами базового материала[8].

Элементы проводящего рисунка, кроме экранов, шин заземления, концевых печатных контактов и технологических печатных проводников, располагают:

от края печатной платы на расстоянии не менее толщины печатной платы с учетом допуска на размеры сторон;

от края паза, выреза, неметаллизированного отверстия диаметром более 1,5 мм на расстоянии не менее 0,8 мм;

для печатных плат толщиной менее 1 мм - с учетом указанных допусков.

Похожие работы на - Разработка принципиальной схемы и конструкции приемного устройства шумоподобных сигналов

 

Не нашли материал для своей работы?
Поможем написать уникальную работу
Без плагиата!
Без нейросетей!