Построение и свойства электрических цепей
Контрольная работа
Построение и свойства электрических
цепей
Содержание
Задача 1. Эквивалентное сопротивление электрической
цепи
Задача 2. Линейные цепи постоянного тока
Задача 3. Электрические цепи однофазного
синусоидального тока
Задача 4. Трехфазные электрические цепи при соединении
фаз симметричного или несимметричного приемника «треугольником» или «звездой»
напряжение ток фаза
сопротивление цепь
Задача 1.
Эквивалентное сопротивление электрической цепи
Для электрической схемы, соответствующей номеру варианта, выполнить
следующие задания:
. Создать модель схемы в EWB 5.12. Произвести замеры сопротивления
мультиметром в режиме омметра до и после преобразования.
2. Определить эквивалентное сопротивление цепи. Дано:
Чтобы найти эквивалентное сопротивление цепи нужно объединить
параллельные резисторы
,
в 45 затем полученный параллельный резистор объединим с
последовательными
в
После преобразований получившийся резистор объединить
параллельным соединением с резистором
и замереть эквивалентное
сопротивление цепи.
Проверим данную теорию на практике в программе EWB 5.12.
Рис 1. Модель схемы в EWB 5.12. и замер общего сопротивления
Рис 2. Упрощенная схема в EWB 5.12. и
замер общего сопротивлени
Рис. 3 Замер сопротивления на параллельном участке цепи
Рис. 4 Расчёт сопротивления в пакете Mathcad
Рис.5. Замер последовательного сопротивления
Рис. 6. Расчёт сопротивления в пакете Mathcad
Рис.7. Замер общего сопротивления после преобразования
Рис. 8. Расчёт сопротивления в пакете Mathcad
теоретическое значение общего сопротивления всей цепи
практическое значение общего сопротивления всей цепи
практическое значение общего сопротивления всей цепи после
преобразования
Задача 2. Линейные
цепи постоянного тока
Для электрической схемы, соответствующей номеру варианта, выполнить
следующие задания:
. Создать модель схемы в EWB 5.12. Произвести преобразования и замеры
токов и напряжения.
2. Составить на основании законов Кирхгофа систему уравнений для
расчета токов во всех ветвях схемы и найти их.
. Определить токи во всех ветвях схемы методом контурных токов.
. Определить токи во всех ветвях схемы методом узловых
потенциалов.
. Результаты расчета токов, проведенного всеми методами, свести в
таблицу и сравнить между собой.
. Составить баланс мощности в исходной схеме (схеме с источником
тока), вычислив суммарную мощность источников и суммарную мощность нагрузок
(сопротивлений).
. Определить показания вольтметра.
Дано:
В;
Рис.8. Модель схемы в EWB 5.12
Рис.9. Схема цепи для расчета токов во всех ветвях на основании законов
Кирхгофа
По первому правилу Кирхгофа нужно составить n-1 уравнение, где n количество
узлов. Нужно составить 3 уравнения.
Рис.10. Расчет системы уравнений
Выполним проверку, используя схему в EWB 5.12
Рис.11. Замер токов и напряжения в программе EWB 5.12
Определение токов во всех ветвях схемы методом контурных
токов.
Рис.12. Метод контурных токов
Рис.13. Расчет системы уравнений в программе Mathcad
Составим баланс мощности для проверки правильности расчетов. Уравнение
баланса мощности является выражением закона сохранения энергии в теории цепей.
Условие баланса мощностей заключается в том, что сумма мощностей всех элементов
цепи равна нулю. Баланс мощности найдем по формуле:
и
примерно равны, разница в 0,054, значит баланс мощности
соблюдается.
Результаты расчета токов, проведенного всеми методами, занесем в таблицу
Таблица 1
|
токи методы на основании
з. Кирхгофа 0,805 -0,172 -0,977 -0,299 -0,471 0,505 контурных -0,172
-0,977 -0,471 Показания амперметров 0,805 0,172 0,977 0,2995 0,471
0,505
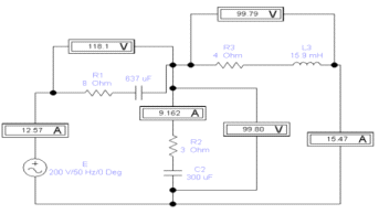
Дано:
Рис 14. Модель схемы в EWB 5.12
Рис15. Расчёт токов в пакете Mathcad
Для проверки правильности решения составим баланс активных и реактивных
мощностей.
Рис.16. Расчёт баланса мощностей в пакете Mathcad
Рис.17 Векторная диаграмма токов и напряжений на комплексной плоскости
Задача 4. Трехфазные
электрические цепи при соединении фаз симметричного или несимметричного приемника
«треугольником» или «звездой»
Для электрической схемы, по заданным параметрам цепи создать модель схемы
в EWB 5.12. Произвести замеры токов и напряжений, определить линейные и фазные
токи, ток в нейтральном проводе (для 4-проводной схемы), активную и реактивную
мощность каждой фазы и всей цепи.
Дано:

Индуктивность катушек найдем по формуле:
Рис.18. Модель схемы в EWB 5.12
Рис 19. Расчёты в пакете Mathcad
P - активная мощность, измеряется в Ваттах, Q - реактивная мощность,
измеряется в Вольт - Амперах
Похожие работы на - Построение и свойства электрических цепей
|