|
Параметр
|
Тип корпуса
|
|
70
|
100P
|
180F
|
CP083
|
|
CP1, пФ
|
0,038
|
0,05
|
0,78
|
0,52
|
|
CP2, пФ
|
0,13
|
0,2
|
0,57
|
0
|
|
LP1, нГн
|
0,25
|
0,5
|
0,61
|
0,56
|
|
RP, Ом
|
0,7
|
0,8
|
0
|
0
|
|
CP3, пФ
|
0,006
|
0
|
0
|
0
|
|
CP4, пФ
|
0
|
0
|
0
|
0
|
|
LPG, нГн
|
0,3
|
0,14
|
0,34
|
0,06
|
|
LPD, нГн
|
0,2
|
0,1
|
0,2
|
0,2
|
|
LPS, нГн
|
0,028
|
0
|
0,017
|
0,018
|
|
LP2, нГн
|
0,065
|
0,03
|
0
|
0
|
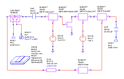
Пример: Рассмотрим пример создания модели транзистора EPA160A-100P в программе AWR MicroWave Office (MWO).
С основами работы в данной программе можно ознакомится в [].
Откроем проект в программе MWO.
Создадим новую схему, которую назовем EPA160A100P.
Нарисуем схему модели транзистора с учетом паразитных параметров корпуса
(рис.). Для этого перетащим из закладки библиотек Elements на схему элементы и соединим их, как
это показано на рисунке.
Рис. Схема электрической модели транзистора EPA160-100P.
Пути к моделям элементов следующие:
Резистор: Elements → Lumped Element → Resistor → RES;
Конденсатор: Elements → Lumped Element → Capacitor → CAP;
Индуктивность: Elements →
Lumped Element → Inductor → IND;
Транзистор: Elements → Nonlinear → FET → CURTICE3;
Порт: Elements
→ Ports → PORT.
Номиналы сосредоточенных элементов берутся из таблицы для корпуса типа
100P. Для удобства представления номиналы
были заданы через переменные (смотри рис.), которые можно сформировать на схеме
с помощью команды Draw→Add Equation (либо с помощью соответствующей
кнопки на панели инструментов). Номиналы емкостей CP3=CP4=0 , поэтому
они были исключены из схемы (рис.). Индуктивность LPS=0, поэтому этот элемент был исключен из схемы и
заменен коротким замыканием (рис.).
Параметры модели кристалла транзистора CURTICE3 берутся из таблицы, приведенной в Приложении . Чтобы
задать параметры нелинейной модели транзистора, необходимо дважды щелкнуть
левой кнопкой мыши (ЛКМ2) по символу элемента CURTICE3. В открывшемся окне (рис. ) необходимо перейти к
закладке Parameters и нажать кнопку Show Secondary. После чего ввести параметры из
Таблицы Приложения .
Рис. Окно редактирования параметров элемента CURTICE3.
Особое внимание следует обратить на различие размерностей некоторых
параметров модели транзистора, используемых в программе и указанных в таблице. Нумерация портов должна строго соответствовать указанной на
рисунке. Это необходимо для того, чтобы не возникало путаницы при рассмотрении
последующих примеров моделирования.
Для того, чтобы использовать созданную модель
транзистора в дальнейших проектах, рекомендуется выполнить экспортирование его
схемы (рис.) на жесткий диск. Для этого в папке Circuit Schematics отыщите схему с моделью транзистора,
нажмите на ней правой кнопкой мыши (ПКМ) и в контекстном меню выберите команду Export Schematic. Сохраните схему с моделью
транзистора на жесткий диск. Экспортированному файлу будет присвоено расширение
.sch.
2.3
Выбор режима работы
транзистора
Определение оптимального
сопротивления нагрузки и входного сопротивления транзистора. Определение
напряжения питания и смещения:
Для мощного автогенератора одними из основных
параметров считают уровень выходной мощности и КПД. Известно, что в этом случае
наиболее подходящим является граничный либо слабо перенапряженный режим работы
транзистора с углами отсечки тока стока 60°÷120°. При этом напряжение питания следует
выбирать исходя из рекомендаций, приводимых производителем транзистора. Для
выбора величины напряжения смещения на затворе EЗ, от которого зависит угол отсечки, следует выполнить
моделирование работы транзистора в статическом режиме (на постоянном токе).
Пример:
Рассчитаем выходные вольт-амперные характеристики для
транзистора EPA160A100P. Для
этого создадим новый проект.
Рис. Схема для моделирования вольт-амперных
характеристик.
Импортируем в проект схему с моделью транзистора,
созданную ранее. Для этого нажмем ПКМ на пункте Circuit Schematics и выберем команду Import Schematic.
Создадим еще одну схему, вид которой приведен на
рисунке.
Схема состоит из следующих элементов:
Элемент для измерения статических вольт-амперных
характеристик:
Circuit Elements → MeasDevice →
IV → IVCURVE.
Земля: Circuit Elements → Interconnects → GND.(либо
кнопка на панели меню).
Модель транзистора подключается с помощью элемента
подцепи SUBCKT. Данный элемент можно найти в папке Circuit Elements → Subcircuits. Для более наглядного представления
модели транзистора на схеме рекомендуется сменить символ для элемента SUBCKT. Нажмем ЛКМ2 по символу элемента SUBCKT и в закладке Symbol выберем символ с именем FET@system.syf
(рис. ).
Рис. Замена символа для модели транзистора.
Далее создадим новый график с помощью нажатия ПКМ на
пункте Graphs закладки Project и выбора команды New Graph. На созданный график добавим
характеристику ВАХ для тока стока в зависимости от напряжения сток-исток. Это
можно сделать, нажав ПКМ по графику и выполнив команду Add Measurement. В открывшемся окне (рис.) выберем Nonlinear → Current → IVCURVE.
Рис. Окно выбора добавляемой на график характеристики
Если нумерация портов в схеме модели транзистора была
выполнена корректно (см. выше), то после запуска процесса моделирования с
помощью команды Simulate → Analyse, мы должны получить семейство
вольт-амперных характеристик (рис. ).
Из рисунка видно, что напряжение отпирания транзистора
EЗ0= -1,2 В. При такой величине
напряжения смещения угол отсечки тока стока в транзисторе АГ составляет
приблизительно 90°.
Далее следует определить входное сопротивление
транзистора и оптимальное сопротивление нагрузки, обеспечивающее требуемый
уровень выходной мощности и КПД. Для этого используется схема, представленная
на рис. Y, где LTUNER2- перестраиваемый трансформатор сопротивлений,
который может трансформировать сопротивление нагрузки (порта) в любое требуемое
комплексное сопротивление. При этом данный элемент не вносит потерь в мощность
проходящего через него сигнала. Он также позволяет подключить в схему источники
питания и смещения, обеспечивая их идеальную развязку с СВЧ трактом.
Данную схему следует оптимизировать в соответствии со
следующими критериями:
PВЫХ и КПД не менее требуемого уровня;
коэффициент отражения на входе не более -20дБ.
Эти требования должны выполняться на частоте
генерации.
Начальное значение мощности входного генератора
определяется исходя из коэффициента усиления транзистора, приводимого в
справочных данных: PВХ=PВЫХ/KP; (PВХ[дБм] = PВЫХ[дБм] - KP[дБ]).
Напряжение питания транзистора берется из справочных
данных (таблица ), а начальное значение напряжения смещения берется равным
напряжению отпирания, определенному ранее по вольт-амперным характеристикам
транзистора.
В процессе оптимизации нужно разрешить изменять
параметры трансформаторов сопротивления, PВХ и EЗ.
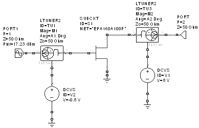
Пример:
Определим оптимальные параметры согласующих цепей для
транзисторного усилителя. Откроем новый проект в MWO, в котором создадим схему, изображенную на рисунке.
Рис. Схема для определения оптимального сопротивления
нагрузки и входного сопротивления транзистора.
Пути к моделям элементов, расположенных в закладке Elements:
Порт с гармоническим колебанием заданной мощности:
Circuit Elements → Ports →
Harmonic Balance → PORT1.
Порт: Elements →
Ports → PORT (либо вызов по кнопке на панели
меню).
Идеальный трансформатор импеданса:
Circuit Elements → General →
Passive → Other → LTUNER2.
Источник постоянного напряжения:
Circuit Elements → Sources →
DC → DCVS.
Земля: Circuit Elements → Interconnects → GND.(либо вызов по кнопке на панели меню)
Создадим график, на который добавим характеристики:
выходная мощность Add Measurement → Nonlinear → Power → → Pcomp;
коэффициент полезного действия Add Measurement → Nonlinear → → Power → DCRF.
(Задание параметров моделирования- частотный диапазон,
количество гармоник для метода гармонического баланса)
Сделаем оптимизируемыми следующие параметры схемы:
· входная мощность генератора;
· напряжение смещения на затворе
транзистора;
· Параметры Mag и Ang
для каждого из трансформаторов LTUNER2.
Чтобы сделать оптимизируемым, например, входную
мощность источника PORT1 (смотри рис.
) необходимо нажать ЛК2 на символе данного элемента. Затем в открывшемся окне
выставить галочки в столбцах Opt и Limit в строке для параметра Pwr. В полях Lower и Upper
задается нижний и верхний предел диапазона поиска оптимального значения. Аналогичным
образом зададим все оставшиеся параметры, подлежащие оптимизации.
Рис. Задание входной мощности сигнала как
оптимизируемого параметра.
Зададим следующие требования к характеристикам
оптимизируемой схемы:
· Выходная мощность первой гармоники в
нагрузке должна быть не менее 30 дБм на частоте генерации.
· КПД усилителя должен быть не меньше
40 %.
Для этого, нажав ПКМ на пункте Optimizer Goals ,
выберем команду Add Optimizer Goal . В открывшемся окне в списке из области Measurements выберем нужную характеристику
(прямоугольник 1), затем в поле Goal
(4) укажем цель (значение, относительно которого формируется требование к
характеристике). В области Goal Type (2) выберем
то, как должны соотноситься между собой выбранная характеристика и цель.
Частотный диапазон, в котором должно выполняться выбранное неравенство,
задается в области Range (4). Нажатие
кнопки ОК приводит к созданию выбранного требования или как принято говорить к
созданию целевой функции. На рисунке приведен пример создания целевой функции
для характеристики выходной мощности УМ. Для создания целевой функции для КПД
необходимо будет повторить команду Add Optimizer Goal.
Рис. Вид окна создания целевой функции для выходной
мощности УМ.
Выполним оптимизацию схемы. Для этого в пункте меню
выберем команду Simulate → Optimize .
Значения выходной мощности и КПД для схемы УМ после
оптимизации приведены на рисунке . Видно, что требования к характеристикам УМ
выполняются.
Оптимальный режим работы УМ с точки зрения выше
оговоренных требований к выходной мощности и КПД будет при смещении на затворе
транзистора EЗ0= -0,8 В, Uси =8 В,
входной мощности Pin=17,23 дБм.
Рис. Коэффициент передачи и входной коэффициент
отражения УМ после оптимизации его параметров.
Рис. Выходная мощность и КПД УМ после оптимизации его
параметров.
Далее идеальные согласующие цепи (LTUNER2) следует заменить реальными.
Определим необходимые параметры согласующих цепей. Для
этого возьмем схему УМ, получившуюся после оптимизации. Удалим из схемы модель
транзистора, а к освободившимся выводам трансформаторов LTUNER2 подключим порты (рис. ). Для
каждого трансформатора построим графики входных сопротивлений (вещественную и
мнимую составляющие) со стороны выводов, к которым был подключен транзистор.
Требуемая характеристика добавляется на график с помощью команды Add Measurement → → Linear → ZIN.
Рис. Схема с исключенным транзистором для определения
оптимальных параметров согласующих цепей.
Рис. Вещественная и мнимая составляющие импеданса
входного согласующего трансформатора.
При этом входное сопротивление транзистора равно
величине комплексно сопряженной полученной (3.84 + j8.37).
Рис. Вещественная и мнимая составляющие импеданса
выходного согласующего трансформатора.
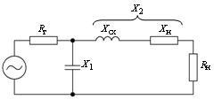
2.4 Синтез согласующих цепей усилителя
мощности
Входная согласующая цепь должна выполнять согласование
волнового сопротивления тракта (50 Ом) с входным сопротивлением транзистора
(3.84 + j8.37), а выходная согласующая цепь -
обеспечивать оптимальное сопротивление нагрузки транзистора
= 20.7 - j13.5.
В качестве схем согласующих цепей можно использовать
Г, П и Т -образные ФНЧ структуры (рис. z).
Можно использовать аналогичные ФВЧ структуры, но они
менее удобны при физической реализации на высоких частотах на основе отрезков
длинных линий.
Рис. A
При проектировании Г-образных структур следует
использовать формулы, связывающие их параметры с согласуемыми между собой
сопротивлениями генератора RГ и нагрузки RН. Для обеспечения согласования должно выполняться следующее
соотношение:
, при
, где Х1, Х2
реактивные сопротивления соответствующих элементов.
Сопротивление генератора выбирается равным
сопротивлению тракта. В случае входной согласующей цепи
, а
должно включать в себя мнимую
компоненту входного сопротивления транзистора (
):
.
Аналогично для выходной цепи
, а
должно включать в себя (
):
.
При реализации данной схемы на основе распределенных
линий конденсатор заменяется параллельным шлейфом, разомкнутым на конце, а
катушка индуктивности - последовательно включенным отрезком линии (рис.).
Исходя из метода эквивалентных схем параметры линий
можно определить следующим образом:
где
- волновое сопротивление линии, а
- электрическая длина линии.
Волновое сопротивление линии обычно выбирают в 1.5÷3 раза ниже сопротивления тракта, а
электрическую длину определяют из выражения
.
Волновое сопротивление линии в этом случае выбирают
величиной 0.5-2 сопротивления тракта, а электрическую длину определяют из
выражения
Перевод волнового сопротивления и электрической длины
линии в их геометрические размеры можно выполнить с помощью калькулятора линии TXLine, встроенного в программу MWO. Калькулятор запускается командой из
меню Tools → TXLine….
Пример: Расчет входной согласующей цепи.
Исходные данные для расчета входной согласующей цепи:
.
Схема согласующей цепи на сосредоточенных элементах
для нашего случая представлена на рисунке.

Определяем величину сопротивлений X1,2:
.
В соответствии с методом эквивалентных схем заменяем
схему на сосредоточенных элементах схемой на распределенных элементах (рис. ).
Рис. Входная согласующая цепь на распределенных
элементах.
Определяем
,
:
Задаемся
Ом,
определяем
град.
Определяем
,
:
Задаемся
Ом,
определяем
град.
Воспользовавшись калькулятором линий TXLINE определяем геометрические размеры
микрополосковых линий: W1=2
мм, L1=4 мм, W2=0,21 мм, L2=0,35
мм (размеры линий
определены для подложки толщиной 0.5мм и диэлектрической проницаемостью 10).
Расчет выходной согласующей цепи.
Исходные данные для расчета выходной согласующей цепи:
.
Схема выходной согласующей цепи на сосредоточенных
элементах представлена на рисунке.
Рис. Схема выходной согласующей цепи на сосредоточенных элементах.
Определяем величину сопротивлений X1,2:
.
В соответствии с методом эквивалентных схем заменяем
схему на сосредоточенных элементах схемой на распределенных элементах (рис. ).
Рис. Входная согласующая цепь на распределенных
элементах.
Определяем
,
:
Задаемся
Ом,
определяем
град.
Определяем
,
:
Задаемся
Ом,
определяем
град.
Воспользовавшись калькулятором линий TXLINE определяем геометрические размеры
микрополосковых линий: W1=2
мм, L1=2,43 мм, W2=0,21 мм, L2=1,23
мм.
2.5 Расчет цепей питания транзистора
Цепь питания должна обеспечивать развязку СВЧ тракта с источником
питания. Она может быть реализована в виде высокоомного четвертьволнового
отрезка линии закороченного на конце радиальным шлейфом (РисХ).
Пример (Расчет цепи питания)
Параметры радиального шлейфа выбираются так, чтобы его входное
сопротивление на требуемой частоте было близко к нулю (РисХ).
Рис. Схема разомкнутого шлейфа
Рис. Модуль входного сопротивления разомкнутого шлейфа после настройки.
Параметры высокоомной линии выбираются так, чтобы входное сопротивление
цепи питания со стороны СВЧ тракта было максимальным.
Рис. Схема цепи питания.
Рис. Модуль входного сопротивления цепи питания.
Далее составляем схему усилителя с рассчитанными ранее согласующими
цепями и цепями питания.
Характеристики этой схемы приведены на рис.Х и Х. Видно, что получившаяся
схема является хорошим начальным приближением для дальнейшей оптимизации.
Оптизация полученной схемы выполняется по тем же требованиям, что и схемы
с идеальными согласующими цепями. Характеристики схемы послеоптимизации
приведены на рис.Х и Х.
3. Проектирование фильтра
Требования к характеристикам фильтра:
избирательность АЧХ фильтра должна обеспечивать
выполнение баланса амплитуд только в районе требуемой частоты генерации.
Выполнение этого требования исключает возможность запуска АГ на другой частоте;
крутизна ФЧХ фильтра во многом определяет уровень
фазовых шумов автогенератора. Поскольку в данном курсовом проекте не
формулируется требование к фазовым шумам, то достаточно выполнить только первое
требование.
Так как не нужна высокая избирательность, фильтр можно
выполнить на одном резонаторе, представляющем из себя отрезок микрополосковой
линии. Связь резонатора с источником сигнала и нагрузкой может быть
непосредственной, емкостной либо распределенной. При этом длина резонатора
разомкнутого на концах должна составлять около половины длины волны, а
короткозамкнутого с одного конца - четверти длины волны.
Волновое сопротивление резонатора рекомендуется
выбрать в 2-3 раза меньшим, чем волновое сопротивление тракта.
Требования при оптимизации фильтра:
коэффициент отражения на входе фильтра должен быть не
более -20 дБ в окрестности частоты генерации АГ.
относительная ширина полосы пропускания фильтра по
уровню -10 дБ не должна превосходить 20-30 %.
Заметим, что фазовый набег, вносимый фильтром,
отличается для каждого конкретного конструктивного варианта. Поэтому для
выполнения баланса фаз АГ потребуется ЛЗ разной длинны, что может быть
использовано для оптимизации топологии АГ.
Пример:
Выберем схему с распределенной связью, содержащую
кроме связанных линий неоднородности типа "скачок ширины" и
"разомкнутый конец". Оптимизацию схемы
выполним по следующим критериям:
коэффициент отражения на входе не более -20Дб
коэффициент передачи на частоте генерации не менее
-0.5Дб
коэффициент передачи при расстройке от центральной
частоты на 250МГц не более -5Дб.
Параметры схемы после оптимизации приведены на рис.Х.
4.
Проектирование
направленного ответвителя
Направленный ответвитель ответвляет мощность с выхода
усилителя мощности в цепь обратной связи (ОС). Выбор его коэффициента
ответвления обеспечивает выполнение баланса амплитуд (БА).
В качестве направленного ответвителя можно
использовать любую из изображенных на рисунке схем.
а) схема на основе линий с распределенной связью
б) схема на основе линий с емкостной связью
в) схема на основе линий со шлейфной связью
Схема на рис. а не требует навесных элементов,
обладает небольшими габаритами, но требует высокой точности выполнения зазора
между линиями.
Схема на рис. б использует навесные конденсаторы, но
может иметь минимальные габариты при использовании свернутых полосковых линий.
Схема на рис. в имеет наибольшие габариты, но не
требует высокой точности изготовления и использования навесных элементов.
Расчет выбранной схемы производится путем оптимизации
ее параметров в соответствии со следующими критериями:
коэффициент отражения на входе не более -20 дБ;
коэффициент передачи в цепь ОС равен требуемому
значению. Это значение вычисляется исходя из выполнения условия баланса
амплитуд: коэффициент передачи в замкнутой петле обратной связи должен быть равен
единице Кус Котв Кф Клз=1, где К
коэффициенты передачи усилителя, ответвителя, фильтра и линии задержки. Если
эти коэффициенты выразить в децибелах, то равенство приобретает вид Кус+Котв+Кф+Клз=0,
откуда
Котв=-(Кус+Кф+Клз)
При этом следует взять запас на рассогласование в
петле обратной связи 1 - 2Дб.
Пример
Определим требуемый коэффициент ответвления Котв
=-(12ДБ-0.5Дб-0.1дб)=-10.5Дб. С учетом запаса в 1.5Дб Котв =-9Дб.
Выберем схему ответвителя с распределенной связью. Оптимизацию выполним по следующим
критериям:
- коэффициент отражения на входе не более -30Дб
коэффициент ответвления на частоте генерации равен
-9Дб.
Рис. Схема направленного ответвителя.
Параметры направленного ответвителя после оптимизации
приведены на рис.Х.
Рис. Частотные характеристики направленного
ответвителя
Рис. Топология направленного ответвителя
5.
Анализ и настройка схемы
АГ с разомкнутой ОС
Рассчитанные до этого схемы усилителя, НО и фильтра
объединяют в соответствии со схемой на рис. Х и дополняют ее линией задержки в
виде полосковой линии с волновым сопротивлением, равным сопротивлению тракта и
нулевой длиной.
В схему также вводят измерительный прибор OSCTEST (Element/Meas Device/Probes/OSCTEST)
, включив его в разрыв петли обратной связи (Рис.)
Затем вычисляют модуль и фазу коэффициента передачи в разомкнутой петле
обратной связи (Mag LSSmn и ANGL LSSnm).
На частоте генерации модуль коэффициента передачи должен
быть более 0 дБ, а получившийся фазовый набег следует дополнить до нулевого
значения за счет увеличения длины линии задержки. Требуемую длину легко
определить с помощью калькулятора линий передачи (не исключено, что при
составлении топологического чертежа АГ длину ЛЗ нужно будет увеличить на целую
длину волны). Если потребуется увеличить модуль коэффициента передачи, то
следует увеличить модуль коэффициента ответвления НО. Для этого в схеме НО с
распределенной связью потребуется уменьшить зазор между линиями; в схеме с
емкостной связью - увеличить номиналы конденсаторов; в схеме со шлейфной связью
уменьшить волновое сопротивление шлейфов.
Пример:
В приведенной ниже схеме для компактности рассчитанные
ранее схемы фильтра, направленного ответвителя и частично усилителя
использованы в виде подсхем. Анализ модуля и
фазы коэффициента петлевого усиления (при нулевой длине ЛЗ) показал, что модуль
имеет запас в 3.25Дб, а фаза составляет +70град. Для выполнения баланса фаз
нужно увеличить электрическую длину линии задержки на 70град. С помощью
калькулятора линий определяем, что длину ЛЗ нужно увеличить на 5.66мм. Такая
малая длина ЛЗ не позволит в топологии АГ замкнуть петлю ОС, поэтому
увеличиваем длину ЛЗ на 360 град (до 34.8мм).
Характеристики получившейся схемы приведены на рис. Х
и Х.
Рис. Схема автогенератора для моделирования петлевого
усиления.
Рис. Частотные характеристики петлевого усиления
автогенератора
Рис. Частотные характеристики выходной мощности и КПД
автогенератора с разомкнутой петлей обратной связи
6. Составление схемы АГ с замкнутой ОС и
анализ его характеристик
Для замыкания ОС в схему нужно внести следующие
изменения:
убрать измерительный прибор OSCTEST;
замкнуть выход ОС на вход усилителя.
Для определения режима генерации в схему следует
ввести измерительный прибор OSCAPROB (Element/Meas Device/Probes/OSCAPROBE).
Далее определяем величины выходной мощности, КПД и
частоты генерации.
Величину частоты генерации можно подстроить за счет
изменения длины ЛЗ, а величину выходной мощности путем изменения коэффициента
ответвления НО.
Для определения величины фазовых шумов используется
измерительный прибор OSCNOISE.
Пример:
Составляем схему в соответствии с приведенными выше
рекомендациями. Результаты анализа ее характеристик приведены на рис. Х и Х.
Видно, что схема практически не требует подстройки.
Приложение
Создание модели транзистора
Параметры
нелинейной электрической модели полевых транзисторов без учета корпусов
Параметры моделей транзисторов Excelics. Здесь приведены только модели транзисторов, которые
выпускаются в корпусированном исполнении.
|
Параметр
|
EPA018A
|
EPA025A
|
EPA030A
|
EPA040A
|
EPA060B
|
EPA080A
|
|
BETA, В-1
|
0.00206
|
0.00206
|
0.00206
|
0.0318
|
0
|
0.0318
|
|
GAMMA, В-1
|
0.993
|
0.993
|
0.993
|
1.81
|
1.6
|
1.81
|
|
VOUT0, В
|
3.51
|
3.51
|
3.51
|
3.95
|
2
|
3.95
|
|
VT0, В
|
-1.3
|
-1.3
|
-1.3
|
-1
|
-1
|
-1
|
|
A0, А
|
0.0727
|
0.101
|
0.121
|
0.143
|
0.177
|
0.286
|
|
A1, А/В
|
0.113
|
0.157
|
0.189
|
0.144
|
0.16
|
0.288
|
|
A2, А/В2
|
0.0549
|
0.0762
|
0.0915
|
-0.096
|
-0.062
|
-0.192
|
|
A3, А/В3
|
0.00842
|
0.0117
|
0.0141
|
-0.0975
|
-0.049
|
-0.195
|
|
TAU, См
|
3.00E-12
|
3.00E-12
|
3.00E-12
|
3.00E-12
|
2.00E-12
|
3.00E-12
|
|
R1, Ом
|
0
|
0
|
0
|
0
|
1.00E+06
|
0
|
|
R2, Ом
|
0
|
0
|
0
|
0
|
0
|
0
|
|
VB0, В
|
14
|
14
|
14
|
14
|
1.00E+06
|
14
|
|
VBI, В
|
1
|
1
|
1
|
1
|
0.85
|
1
|
|
RF, Ом
|
0
|
0
|
0
|
0
|
1.00E+06
|
0
|
|
IS, А
|
2.40E-14
|
3.30E-14
|
4.00E-14
|
5.50E-14
|
1.00E-14
|
1.10E-13
|
|
N
|
1.8
|
1.2
|
1.8
|
1.2
|
1.8
|
1.2
|
|
RDS, Ом
|
669
|
482
|
402
|
358
|
350
|
179
|
|
CRF, Ф
|
1.00E-08
|
1.00E-08
|
1.00E-08
|
1.00E-08
|
1.00E-11
|
1.00E-08
|
|
RD, Ом
|
1.3
|
0.96
|
0.78
|
0.54
|
0.53
|
0.27
|
|
RG, Ом
|
2.5
|
1.8
|
1.5
|
0.74
|
0.71
|
0.37
|
|
RS, Ом
|
3.8
|
2.76
|
2.28
|
0.52
|
0.35
|
0.26
|
|
RIN, Ом
|
5.7
|
4.13
|
3.42
|
0
|
0.8
|
0
|
|
CGSO, Ф
|
4.64E-13
|
6.45E-13
|
7.75E-13
|
9.80E-13
|
1.00E-12
|
1.96E-12
|
|
CGDO, Ф
|
3.73E-14
|
5.18E-14
|
6.25E-14
|
1.08E-13
|
4.90E-14
|
2.16E-13
|
|
FC
|
0.5
|
0.5
|
0.5
|
0.5
|
0.5
|
0.5
|
|
CDS, Ф
|
6.26E-14
|
8.70E-14
|
1.04E-13
|
1.08E-13
|
6.40E-14
|
2.16E-13
|
|
CGS, Ф
|
0
|
0
|
0
|
0
|
0
|
0
|
|
CGD, Ф
|
0
|
0
|
0
|
0
|
0
|
0
|
|
KF
|
0
|
0
|
0
|
0
|
0
|
0
|
|
AF
|
1
|
1
|
1
|
1
|
1
|
1
|
|
TNOM, °C
|
27
|
27
|
27
|
27
|
27
|
27
|
|
FFE
|
1
|
1
|
1
|
1
|
1
|
|
LD, нГн
|
0.3
|
0.18
|
0.33
|
0.3
|
0.33
|
0.18
|
|
LS, нГн
|
0.04
|
0.071
|
0.035
|
0.037
|
0.035
|
0.028
|
|
LG, нГн
|
0.2
|
0.1
|
0.2
|
0.2
|
0.2
|
0.1
|
|
Параметр
|
EPA120B
|
EPA160A
|
EPA240B
|
EPA240D
|
EPA480C
|
|
BETA, В-1
|
0
|
0.0318
|
0
|
0.0244
|
0.0244
|
|
GAMMA, В-1
|
1.6
|
1.81
|
1.6
|
2.16
|
2.16
|
|
VOUT0, В
|
2
|
3.95
|
2
|
4.25
|
4.25
|
|
VT0, В
|
-1
|
-1
|
-1
|
-0.9
|
-0.9
|
|
A0, А
|
0.354
|
0.572
|
0.708
|
0.780
|
1.560
|
|
A1, А/В
|
0.32
|
0.576
|
0.640
|
0.840
|
1.680
|
|
A2, А/В2
|
-0.124
|
-0.384
|
-0.248
|
-0.815
|
-1.630
|
|
A3, А/В3
|
-0.098
|
-0.39
|
-0.196
|
-0.865
|
-1.730
|
|
TAU, См
|
2.00E-12
|
3.00E-12
|
2.00E-12
|
3.00E-12
|
3.00E-12
|
|
R1, Ом
|
1.00E+06
|
0
|
1.00E+06
|
0
|
0
|
|
R2, Ом
|
0
|
0
|
0
|
0
|
0
|
|
VB0, В
|
1.00E+06
|
14
|
1.00E+06
|
14
|
14
|
|
VBI, В
|
0.85
|
1
|
0.85
|
1
|
1
|
|
RF, Ом
|
1.00E+06
|
0
|
1.00E+06
|
0
|
0
|
|
IS, А
|
1.00E-14
|
2.20E-13
|
1.00E-14
|
3.25E-10
|
6.50E-10
|
|
N
|
1.8
|
1.2
|
1.8
|
1.2
|
1.2
|
|
RDS, Ом
|
175
|
90
|
88
|
103
|
51.5
|
|
CRF, Ф
|
1.00E-11
|
1.00E-08
|
1.00E-11
|
1.00E-08
|
1.00E-08
|
|
RD, Ом
|
0.265
|
0.135
|
0.13
|
0.500
|
0.250
|
|
RG, Ом
|
0.355
|
0.185
|
0.18
|
1.200
|
0.600
|
|
RS, Ом
|
0.175
|
0.13
|
0.09
|
0.270
|
0.135
|
|
RIN, Ом
|
0.4
|
0
|
0.2
|
0
|
0
|
|
CGSO, Ф
|
2.00E-12
|
3.92E-12
|
4.00E-12
|
9.95E-12
|
1.99E-11
|
|
CGDO, Ф
|
9.80E-14
|
4.32E-13
|
1.96E-13
|
3.56E-13
|
7.12E-13
|
|
FC
|
0.5
|
0.5
|
0.5
|
0.5
|
0.5
|
|
CDS, Ф
|
1.28E-13
|
4.32E-13
|
2.56E-13
|
3.80E-13
|
7.60E-13
|
|
CGS, Ф
|
0
|
0
|
0
|
0
|
0
|
|
CGD, Ф
|
0
|
0
|
0
|
0
|
0
|
|
KF4
|
0
|
0
|
0
|
0
|
0
|
|
AF
|
1
|
1
|
1
|
1
|
1
|
|
TNOM, °C
|
27
|
27
|
27
|
27
|
27
|
|
FFE
|
1
|
1
|
1
|
1
|
1
|
|
LD, нГн
|
0.13
|
0.084
|
0.074
|
0.49
|
0.25
|
|
LS, нГн
|
0.023
|
0.016
|
0.05
|
0.12
|
0.08
|
|
LG, нГн
|
0.1
|
0.05
|
0.05
|
0.28
|
0.14
|