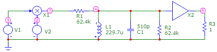
Розрахунок електричного кола
1. Складемо електричне
коло, конфігурація якого матиме такий вигляд
V1 - джерело синусоїдальної
напруги
R1 - резистор номіналом в 1Ом
Задамо параметри
джерела:
1) А=38мВ
2) f = 13кГц
Скористаємось аналізом
перехідних процесів.
f = 13кГц
Розрахуємо час періоду:
В результаті
аналізу отримаємо:
2.
Складемо електричне коло, конфігурація якого матиме такий вигляд
V1
- джерело імпульсної напруги
Параметри
джерела:
1) А=1В
2) T=1 мкс
) ф =1 нс
V2 - джерело синусоїдальної напруги. Параметри джерела:
) А=38В
) f = 11кГц
Х2 - помножувач
Скористаємось аналізом
перехідних процесів, аби отримати дискретний сигнал:
3. Складемо електричне
коло, конфігурація якого матиме такий вигляд
V1 - джерело синусоїдальної
напруги
R1 - резистор номіналом в 1Ом
Задамо параметри
джерела:
) А=38В
) f = 11кГц
Скористаємось аналізом
перехідних процесів щоб:
· отримати
інтеграл від напруги v1 по часу SDT(v1)
· отримати
похідну від напруги v1 по часу DDT(v1)
4. Складемо електричне
коло, конфігурація якого матиме такий вигляд
Х1 - генератор випадкових
сигналів
Т=1 мкс
А=10В
R1 - резистор номіналом в 1Ом
Скористаємось аналізом
перехідних процесів, аби отримати:
· математичне очікування AVG (V(1))
· середньоквадратичне
відхилення RMS (V(1))
· дисперсію або потужність (RMS (V(1)))^2, Вт
· середню
потужність у Дб тобто 20*lg((RMS (V(1)))^2)
В результаті аналізу отримаємо:
електричний інтеграл
дискретний дисперсія
Для рівномірного
закону розподілу:
,
де А-амплітуда шуму. Отже Р=8.33 (Вт)
На графіку Р=9.88 (Вт). Це значення є подібним до розрахованого.
5.
Складемо електричне коло, конфігурація якого матиме такий вигляд
V1
- джерело імпульсної напруги. Параметри джерела:
4) А=1В
5) T=10 мс
) ф =5 мс
V2 - джерело синусоїдальної напруги. Параметри джерела:
) А=38В
) f = 1кГц
Х2 - помножувач
Скористаємось аналізом
перехідних процесів, аби порівняти характеристики імпульсного гармонічного і гармонічного
сигналів:
· середнє
значення напруги AVG (V(1)), B
· діюче
значення напруги RMS (V(1)), B
· середню
потужність 10*log((RMS (V(1)))^2), Дб
Середня потужність
гармонічного сигналу з часом встановлюється і являє собою постійну величину.
Середня потужність імпульсного гармонічного сигналу з часом змінюється.
6. Складемо електричне
коло, конфігурація якого матиме такий вигляд
V1 - генератор випадкових
сигналів
V2 - джерело синусоїдальної напруги. Параметри джерела:
) А=38В
) f = 1Гц
Х2 - помножувач
Досліджувані сигнали
Спектральний аналіз
Автокореляція
Взаємнокореляційна
функція
7. Складемо електричне
коло, конфігурація якого матиме такий вигляд
V1 - джерело імпульсної
напруги. Параметри джерела:
7) А=1В
8) T=1 мс
) ф =0.5 мс
8. Складемо електричне
коло, конфігурація якого матиме такий вигляд
V1 - джерело синусоїдальної
напруги
Задамо параметри
джерела:
) А=1В
) f = 1Гц
W1 - ключ
S2 - схема вибірки і зберігання
Скористаємось аналізом
перехідних процесів аби отримати дискретний сигнал:
Отримуємо такі значення:
|
n
|
0
|
1
|
2
|
3
|
4
|
5
|
6
|
7
|
8
|
|
S(nTs)
|
0
|
0.707
|
1
|
0.707
|
0
|
-0.707
|
-1
|
-0.707
|
0
|
Вони повністю
співпадають з аналітичними:

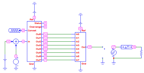
9.
Складемо електричне коло, конфігурація якого матиме такий вигляд
V1
- джерело синусоїдальної напруги
Задамо параметри
джерела:
) А=1В
) f = 1Гц
W1 - ключ
S2
- схема вибірки і зберігання
LF
- перетворення Лапласа
Передавальна
функція ФНЧ має такий вигляд:
Скористаємось
аналізом перехідних процесів аби отримати дискретний сигнал і перетворити його
знову:
Похибка
отриманого сигналу у дБ
Проведемо
гармонічний аналіз:
Амплітуда
основної гармоніки зменшується, з’являються відмінні від нуля гармоніки у
проміжку від 0 до 2Fг.
10. Маємо електричне коло
Передавальна
функція ФНЧ має такий вигляд:
Похибка у Дб:
Часові діаграми:
Результати
зведемо до таблиці:
|
Двійкова форма
|
Десяткова форма
|
Аналітичне значення
|
|
1.0000000
|
1
|
1
|
|
1.1011011
|
1.711
|
1.707
|
|
1.1111111
|
1.992
|
2
|
|
1.1011011
|
1.711
|
1.707
|
|
1.0000000
|
1
|
1
|
|
0.0100101
|
0.289
|
0.293
|
|
0.0000000
|
0
|
0
|
|
0.0100101
|
0.289
|
0.293
|
Отримані значення
відрізняються від початкових. При перетворенні у цифровий код гармонічного
сигналу амплітудою 1В, різниця між початковим та отриманим значенням становить
0.04В.
11. Складемо електричне
коло, конфігурація якого матиме такий вигляд
V1 - джерело синусоїдальної
напруги. Задамо параметри джерела 1) Аі=10 В
2) fі = 5 кГц
Х2 - модулятор. Параметри
модулятора: 1) Ан=1В
) fн = 200 кГц
) коефіцієнт модуляції 1
) зсув відносно
початкового сигналу 1
R1, R2 - резистори номіналом в 1 кОм
D1 - діод
E1 - ФНЧ
H(s)=1/(1+s/(2*3.14*10*10^3))^2
Скористаємось аналізом перехідних процесів.
Проведемо гармонічний
аналіз FFT:
Видно, що при
амплітудній модуляції спектр отриманого сигналу розташований з обох сторін від
несучого і ширина його становить 2fі.
Відновимо інформаційний
сигнал.
12. Складемо електричне
коло, конфігурація якого матиме такий вигляд
Параметри інформаційного сигналу:
Аі=1 В; fі = 1кГц.
Тобто
Скористаємось аналізом перехідних процесів.
Тепер складемо
електричне коло, конфігурація якого матиме такий вигляд.
Параметри
інформаційного сигналу:
Аі=1 В;
fі
= 1кГц.
Параметри
VCO: А=1 В; F0
=1 МГц; KF =0.1 кГц
Тобто
Скористаємось аналізом перехідних процесів.
Проведемо
гармонічний аналіз FFT:
Видно, що при
частотный модуляції (в>>1) ширина спектру отриманого сигналу
набагато перевищує 2Дfі. В спектрі з’являються багато нових складових.
Проведемо
гармонічний аналіз FFT:
Видно, що при
частотный модуляції (в <<1) спектр отриманого
сигналу розташований з обох сторін від несучого і ширина його становить 2Дfі.
. Складемо електричне
коло, конфігурація якого матиме такий вигляд
V1 - джерело синусоїдальної
напруги. Параметри джерела 1) Аі=1 В
) fі = 10 кГц
V2 - джерело синусоїдальної напруги. Параметри джерела 1) Аі=1 В
) fі = 5 кГц
R1 - резистор номіналом в 1
Ом
E1 - Полосовий фільтр H(s)=(s/(46.5*2*3.14*465*10^3))/(1+(s/(46.5*2*3.14*465*10^3))+(s/(2*3.14*465*10^3))^2)
Скористаємось аналізом перехідних процесів.
Проведемо частотний
аналіз:
Спектри:
Отримаємо частотну
характеристику фільтра:
Перетворювач на основі
трансформаторного зв’язку
Автотрансформаторне
включення
Зв’язані контури
К=0.05
Скористаємось
проектуванням активних фільтрів:
Отже передавальні
характеристики фільтрів мають такий вигляд:
H1 (s)=(0.021344)*(S/(2*PI*4.6497E+005))/((S/(2*PI*4.6497E+005))^2+0.015092*(S/(2*PI*4.6497E+005))+0.98491)
H2 (s)=(0.021671)*(S/(2*PI*4.6497E+005))/((S/(2*PI*4.6497E+005))^2+0.015323*(S/(2*PI*4.6497E+005))+1.0153)
Кільцевий змішувач: