Разработка импульсного вторичного источника питания
Курсовой
проект
по
дисциплине “Электронные устройства автоматики”
Тема:
“Разработка импульсного вторичного источника питания”
Введение
Источники электрической энергии
(ИЭЭ) подразделяются на первичные и вторичные. К первичным относятся все непосредственные
преобразователи различных видов энергии в электрическую: электромашинные
генераторы, гальванические и топливные элементы, солнечные батареи и т. д. Ко
вторичным относятся преобразователи электрической энергии одного вида в
электрическую энергию другого вида.
Электрическая энергия, вырабатываемая первичными
источниками, не всегда может быть непосредственно использована для питания
электронной аппаратуры. Поэтому электропитание
радиоэлектронной аппаратуры осуществляется средствами вторичного электропитания,
которые подключаются к источникам первичного электропитания, преобразуют их
переменное или постоянное напряжение в ряд выходных напряжений различных
номиналов как постоянного, так и переменного тока с характеристиками,
обеспечивающими нормальную работу РЭА в заданных режимах. Для выполнения этих
задач в состав средств вторичного электропитания входят как сами источники
питания, так я ряд дополнительных устройств, обеспечивающих их работу в составе
комплекса РЭА.
Требования, предъявляемые ко вторичным
ИЭЭ аппаратуры, непрерывно возрастают. В широком диапазоне мощностей источники
электропитания должны иметь как можно больший КПД, малую пульсацию
выпрямленного напряжения, обеспечивать высокую стабильность напряжения в
различных режимах работы. Поэтому в состав вторичных источников питания, как
правило, входят стабилизаторы, обеспечивающие постоянство выходных напряжений
или токов с определенной степенью точности; регуляторы, обеспечивающие
изменение выходных напряжений или токов в необходимых пределах, сглаживающие
фильтры.
Источники
вторичного электропитания классифицируются по следующим основным признакам:
По виду
входной электроэнергии - на ИВЭ,
работающие от сети переменного напряжения (однофазной или многофазной), ИВЭ,
работающие от сети постоянного напряжения, и ИВЭ, работающие от сетей
переменного и постоянного напряжений.
По выходной мощности - микромощные источники питания с выходной мощностью до 1Вт,
малой мощности (от 1 до 10 Вт), средней мощности (от 10 до 100 Вт), повышенной
мощности (от 100 до 1000 Вт) и большой мощности (свыше 1000 Вт).
По виду выходной
электроэнергий - на ИВЭ с выходом на
переменном токе (однофазные и многофазные), ИВЭ с выходом на постоянном токе и
комбинированные - с выходом на переменном и постоянном токе.
По номинальному
значению выходного напряжения -
низкое (до 100 В), среднее (от 100 до 1000 В), высокое (свыше 1000 В).
По
степени постоянства выходного напряжения -
нестабилизирующие и стабилизирующие ИВЭ.
По
допустимому отклонению номинала выходного напряжения - низкой точности (свыше 5%), средней (от 1 до 5%), высокой (от
0,1 до 1%) и прецизионные (менее 0,1%).
По
пульсации - ИВЭ с выходом на постоянном токе
делятся на три группы: с малой (менее 0,1%), средней (от 0,1 до 1%) и большой
(свыше 1%) пульсациями выпрямленного выходного напряжения.
По
числу выходов питающих напряжений -
одноканальные ИВЭ, имеющие одни выход, и многоканальные, имеющие два и более
выходов питающих напряжений.
По
способу стабилизации напряжения - ИВЭ
с непрерывным регулированием и ИВЭ с импульсным регулированием.
По
методу стабилизации напряжения -
параметрические и компенсационные стабилизаторы источников вторичного
электропитания. В параметрическом стабилизаторе отсутствует цепь обратной связи
и стабилизация выходного напряжения осуществляется за счет использования
нелинейных элементов, входящих в его состав, в компенсационном - за счет
воздействия изменения выходного напряжения (тока) на его регулирующее
устройство через цепь обратной связи.
Компенсационные стабилизаторы могут
выполняться с последовательным или с параллельным включением регулирующего
элемента относительно нагрузки.
В настоящее время в РЭА всё чаще используют
импульсные источники вторичного питания. Импульсный источник электропитания
вырабатывает постоянные и переменные напряжения, необходимые для электропитания
блоков аппаратуры, путем ключевого преобразования выпрямленного сетевого
напряжения промышленной частоты 50 Гц. Его основными функциональными частями
являются: входной помехоподавляющий фильтр, сетевой выпрямитель со сглаживающим
емкостным фильтром, ключевой преобразователь напряжения с импульсным
трансформатором и схемой управления, цепи вторичных напряжений (выпрямленных
или переменных), не имеющие гальванической связи с питающей сетью. Ключевой
преобразователь работает, как правило, на частоте 16-40 кГц, поэтому габаритные
размеры и масса импульсного трансформатора в несколько раз меньше, чем
сетевого, работающего на частоте 50 Гц. Это обстоятельство, а также более
высокий КПД объясняют преимущества использования импульсных источников
электропитания (ИИЭ) в бытовой РЭА.
1.
Выбор структурной схемы источника питания
Структурная схема отображает принцип
работы в общем виде. На схеме изображают все основные функциональные части
изделия, а также основные взаимосвязи между ними. Построение схемы даёт
наглядное представление о последовательности взаимодействия функциональных
частей в изделии. В соответствии с этим структурная схема источника питания
будет иметь следующий вид:
Рисунок 1 - Структурная схема
источника питания
Сначала напряжение питающей
сети подаётся на входной фильтр, который предназначен для предотвращения
проникновения импульсных помех в сеть. Затем напряжение выпрямляется входным
выпрямителем и сглаживается емкостным фильтром. После этого напряжение
преобразуется ключевым преобразователем (инвертором) в высокочастотное
напряжение прямоугольной формы, которое трансформируется до требуемого значения
импульсным трансформатором. Трансформатор обеспечивает также гальваническую
развязку выходной цепи источника питания от входной питающей сети. Поскольку
источник питания имеет два канала выходного напряжения, то импульсный
трансформатор имеет две вторичные обмотки, обеспечивающие подключение двух ВЧ
выпрямителей. Выпрямленное напряжение сглаживается выходными фильтрами.
Стабилизация выходного выпрямленного напряжения в одном канале реализуется на
микросхеме, в другом - на дискретных элементах. Также для каждого канала
предусмотрена схема защиты.
2. Выбор функциональной схемы
источника питания
Согласно ЕСКД, на функциональной схеме изображают функциональные части изделия (элементы,
устройства и функциональные группы) и связи между ними. Графическое построение
схемы должно наглядно отражать последовательность функциональных процессов,
иллюстрируемых схемой. Действительное расположение в изделии элементов и
устройств может не учитываться. Функциональную схему
источника питания (Рисунок 2).
На функциональной
схеме представлены следующие узлы:
1 - Входной помехоподавляющий фильтр
- Сетевой выпрямитель (мостовой) со сглаживающим
ёмкостным фильтром
- Однотактный прямой преобразователь напряжения
с импульсным трансформатором (с двумя вторичными обмотками), схемой выпрямления
и сглаживающим Lc-фильтром
4 - Схема управления преобразователем
5 - Стабилизатор
напряжения первого канала (на микросхеме) со схемой защиты от перегрузки по
току и от превышения напряжения на нагрузке
- Стабилизатор
напряжения второго канала (на дискретных элементах) со схемой защиты от
перегрузки по току и от превышения напряжения на нагрузке
3. Выбор электрической
принципиальной схемы источника питания
Принципиальная
схема является наиболее полной электрической схемой изделия, на которой
изображают все электрические элементы и устройства, необходимые для осуществления
и контроля в изделии заданных электрических процессов, все связи между ними, а
также элементы подключения (разъемы, зажимы), которыми заканчиваются входные и
выходные цепи. На схеме могут быть изображены соединительные и монтажные
элементы, устанавливаемые в изделии по конструктивным соображениям.
Выберем
принципиальные схемы узлов, из которых будет состоять проектируемый источник
питания.
.1 Выбор схемы входного
помехоподавляющего фильтра
Импульсные источники питания
представляют собой нелинейные нагрузки, сопротивление которых изменяется с
течением времени. Ток, потребляемый этими источниками, имеет ярко выраженный
импульсный характер, что объясняется схемными особенностями импульсных
источников питания, а именно - наличием сетевого выпрямителя и сглаживающего
ёмкостного фильтра. При приближении кривой питающего напряжения к максимальному
значению электронные вентили диодного моста скачкообразно меняют свое
сопротивление от бесконечности до определенного малого значения. Подобный
характер изменения сопротивления вентиля равносилен включению или отключению им
нагрузки. Таким образом, периодическое включение и отключение приводит к
появлению коротких импульсов потребляемого тока. Такой
сигнал имеет гармоники, простирающиеся до 5 МГц и выше. Наличие высших
гармонических составляющих в токах нелинейных электропотребителей приводит к
следующим негативным последствиям: перегрев и разрушение нулевых рабочих
проводников кабельных линий, искажение синусоидальности питающего напряжения,
дополнительные потери в трансформаторах, сокращение срока службы
электрооборудования ускоренное старение изоляции проводов и кабелей и т. д.
Для того, чтобы уменьшить
описанные выше эффекты, в схеме источника питания будем использовать входной
помехоподавляющий Lc-фильтр.
3.2 Выбор схемы сетевого
выпрямителя
Выпрямительные
устройства используются для преобразования переменного напряжения питающей сети
в постоянные напряжения требуемой величины. Проектируемый источник питания
работает от однофазной сети переменного тока. Поэтому рассмотрим только
однофазные схемы выпрямления.
Однофазная
схема выпрямления может работать как без входного трансформатора, так и с
трансформатором.
Достоинства схемы - простота,
минимальное число вентилей, а, следовательно, невысокая стоимость.
Недостатки
однополупериодной схемы выпрямления - большое значение пульсаций выпрямленного
напряжения; подмагничивание сердечника трансформатора (если
он используется) постоянным током; высокое обратное
напряжение на диоде, большой импульс тока через диод.
Двухполупериодная
схема выпрямления со средней точкой может
работать от сети переменного тока только при наличии входного трансформатора,
имеющего во вторичной обмотке отвод от средней точки. Поскольку токи во
вторичных полуобмотках трансформатора протекают поочередно в противоположных
направлениях, подмагничивание магнитопровода отсутствует.
Двухполупериодная схема выпрямления
со средней точкой имеет ряд преимуществ перед однополупериодной: при одинаковой
выходной мощности меньше габариты и масса трансформатора (из-за отсутствия
подмагничивания); вдвое меньше амплитуда тока через выпрямительные диоды; вдвое
выше частота пульсаций выпрямленного напряжения. По сравнению с мостовой, в
двухполупериодной схеме выпрямления со средней точкой меньше число диодов в плече
и, соответственно, больше КПД.
Недостатки схемы -
наличие на входе трансформатора; худшее по сравнению с другими
двухполупериодными схемами выпрямления использование обмоток трансформатора
(ток через каждую полуобмотку протекает только в течение половины периода);
высокое обратное напряжение на диодах; возможность появления на выходе схемы
пульсаций с частотой сети из-за несимметрии плеч.
Мостовая
двухполупериодная схема выпрямления имеет
следующие преимущества перед схемой со средней точкой: меньшая габаритная
мощность трансформатора; вдвое меньшее обратное напряжение на закрытом диоде;
схема может работать без входного трансформатора; при наличии отвода от части
вторичной обмотки возможно получение двух выходных напряжений.
Недостаток схемы -
большое число диодов, что снижает её КПД и увеличивает стоимость.
Исходя из
перечисленных достоинств и недостатков, для выпрямления сетевого напряжения
выберем мостовую схему выпрямления.
.3 Выбор сглаживающего
фильтра
Все рассмотренные
выше схемы выпрямления из-за большого уровня пульсаций очень редко работают без
сглаживающего фильтра. Сглаживающий фильтр должен не только ослаблять
пульсации, но и иметь высокую надежность, малые потери мощности, т. е. высокий
КПД, минимальные массу, габариты и стоимость, не должен создавать опасных для
элементов схемы и нагрузки перенапряжений и всплесков тока как в статическом,
так и в динамическом режимах работы.
Простейшими типами сглаживающих
фильтров являются индуктивный и ёмкостный фильтры.
Индуктивный фильтр прост, дешев,
имеет малые потери мощности; коэффициент сглаживания фильтра растет с
увеличением индуктивности дросселя, числа фаз питающего напряжения и с
уменьшением сопротивления нагрузки. Поэтому индуктивные фильтры обычно
применяют совместно с многофазными мощными выпрямителями. В маломощных
однофазных выпрямителях индуктивный фильтр может являться звеном более сложного
фильтра.
Емкостный фильтр
состоит из конденсатора, подключенного параллельно сопротивлению нагрузки.
Принцип действия заключается в накоплении электрической энергии конденсатором
фильтра и последующей отдачи этой энергии в нагрузку.
Более сложные виды
фильтров представляют собой Lc или Rc фильтры, элементы которых соединены по Г-образной или П-образной
схеме. Однако недостатком таких фильтров является
уменьшение напряжения на нагрузке за счет падения напряжения на элементах
такого фильтра. Поэтому для сглаживания выпрямленного сетевого напряжения
целесообразно использовать более простые и достаточно эффективные ёмкостные
сглаживающие фильтры.
.4 Выбор схемы преобразователя
напряжения
Ключевой преобразователь
постоянного напряжения является основным узлом импульсного источника питания. В
проектируемом ИИП используется прямой однотактный преобразователь. Характерным
признаком прямоходовых схем является передача энергии во время прямого хода, т.
е. открытого состояния транзисторов.
Достоинства однотактных
преобразователей по сравнению с двухтактными: отсутствие симметрирования работы
трансформаторов, малое количество ключей, простота схем управления.
3.5 Выбор схемы
управления преобразователем напряжения
Управление
преобразователем напряжения осуществляется прямоугольными импульсами.
Существуют различные схемы генераторов таких импульсов: мультивибраторы и
одновибраторы (которые могут выполняться на дискретных элементах, на ОУ или на
логических микросхемах), блокинг-генераторы и т.д.
Для данного
источника питания будем использовать мультивибратор.
.6 Выбор схем
стабилизаторов напряжения и защиты
Стабилизаторы
напряжения обеспечивают автоматическое поддержание напряжения на нагрузке при
изменении напряжения питающей сети, тока нагрузки, температуры окружающей среды
и т. д. Существует два основных типа стабилизаторов напряжения: параметрические
(их свойства определяются параметрами нелинейных элементов) и компенсационные
(представляют собой системы автоматического регулирования). Так как
параметрические стабилизаторы обладают более высоким коэффициентом стабилизации
и меньшим выходным сопротивлением, будем использовать их. Стабилизатор первого
канала будем проектировать на интегральной микросхеме, второго канала - на
дискретных элементах. Защита от перегрузки по току и от превышения напряжения
на нагрузке будет включена в схемы стабилизаторов.
4. Выбор и расчёт всех
узлов проектируемого источника питания
В данном разделе
производим расчёт всех выбранных узлов, входящих в состав источника питания.
.1 Расчёт помехоподавляющего
фильтра
Рисунок 3 - Схема входного
помехоподавляющего фильтра
Коэффициент сглаживания:
Во избежание резонансных явлений
рекомендуется выбирать для однозвенного фильтра
. Принимаем
, тогда:
Берём конденсаторы К50-28:
Тогда дроссели
4.2 Расчёт сетевого выпрямителя и
сглаживающего ёмкостного фильтра
Схема используемого
мостового выпрямителя со сглаживающим ёмкостным фильтром указана на рисунке 4:
Рисунок 4 - Схема
сетевого выпрямителя со сглаживающим фильтром
Для преобразования сетевого напряжения в
постоянное выберем мостовую схему выпрямления. Мощность нагрузки источника
питания
Используемая мощность:
Определим ток, потребляемый из сети:
Определим параметры диодов входящих
в мост:
Ток через диоды выпрямителя:
Выбираем диодный мост VD1-VD4 КЦ404Б с
параметрами:
Принимаем коэффициент пульсации на
выходе ёмкостного фильтра К=0,01.
Выбираем 2 электролитических
конденсатора К50-17 С3,С4, подключенных параллельно по 250мкФ и 350В.
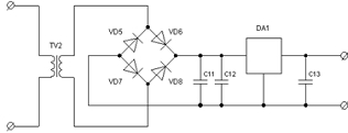
4.3
Расчёт преобразователя напряжения со схемами выпрямления и сглаживающими
фильтрами
Схема преобразователя
напряжения приведена на рисунке 5:
Рисунок 5 -
Преобразователь напряжения со схемами выпрямления и сглаживающими фильтрами
Определяем максимальное
и минимальное значения входного напряжения
и
:
Принимаем минимальное
значение относительной длительности открытого состояния транзистора
.
Определяем коэффициенты
трансформации
и
для
каждого канала:
Округляем полученные
значения до ближайших целых значений. Принимаем
,
.
Тогда находим
минимальное значение относительной длительности
открытого состояния транзистора:
Максимальное значение
относительной длительности:
Находим
:
Принимаем частоту
преобразования
=20
кГц.
Определяем критические
значения индуктивностей дросселей:
Необходимо принимать
.
Выбираем стандартный дроссель Д228 с параметрами
,
.
Необходимо принимать
.
Выбираем стандартный дроссель Д229 с параметрами
,
.
Определим приращения
токов дросселей:
Находим значения
ёмкостей
и
:
Выбираем алюминиевый
оксидно-электролитический конденсатор серии К50-15 с параметрами
,
.
Выбираем алюминиевый
оксидно-электролитический конденсатор серии К50-29 с параметрами
,
.
Находим коэффициент
трансформации размагничивания
:
Определяем максимальное
напряжение на закрытом транзисторе
и максимальный ток
:
Принимаем
.
Выбираем транзистор
КТ855А с параметрами
,
.
Определяем параметры
диодов первого канала:
Выбираем диод Д231Б с
параметрами
,
.
Выбираем диод КД202А с
параметрами
,
.
Определяем параметры
диодов второго канала:
Выбираем диод КД203Г с
параметрами
,
.
Выбираем диод КД202А с
параметрами
,
.
Параметры диода цепи
размагничивания будем определять после расчёта трансформатора, так как для
этого необходимо знать значение намагничивающего тока
.
4.4 Расчёт
трансформатора
Произведём расчёт
высокочастотного трансформатора преобразователя.
Определяем
максимальное значение мощности вторичных обмоток трансформатора:
Принимаем КПД
трансформатора
.
Тогда расчётная мощность трансформатора:
Выбираем сердечник
2000НМ1 из феррита. Для такого сердечника, используемого в однотактном
преобразователе, необходимо принимать максимальное значение магнитной индукции
.
Определяем для
=20
кГц значение плотности тока в обмотках
. Коэффициент заполнения
медью окна магнитопровода принимаем
. Находим коэффициент
формы кривой напряжения
:
Находим произведение
:
По значению
выбираем
типоразмер магнитопровода. Выбираем прессованный ферритовый магнитопровод K20
10
6
(кольцевой формы) с параметрами: внешний диаметр
, внутренний диаметр
,
толщина
,
средняя длина магнитной силовой линии
, масса магнитопровода
,
площадь окна магнитопровода
Определяем число витков
первичной и вторичных обмоток, принимая относительное изменение напряжения на
выходе трансформатора
:
Находим число витков
размагничивающей обмотки:
Определяем потери в
магнитопроводе, принимая удельные потери в 1 кг материала магнитопровода
:
Действующее значение
активной составляющей тока холостого хода:
Действующее значение
реактивной составляющей тока холостого хода (принимая максимальное значение
напряжённости магнитного поля феррита
):
Действующее значение
тока холостого хода:
Исходя из этого,
определяем параметры диода цепи обратной связи:
Выбираем диод Д229Д с
параметрами
,
.
Действующее значение
тока первичной обмотки трансформатора:
Поперечные сечения
проводов обмоток (принимая значение плотности тока в обмотках
):
Выбираем для первичной и
вторичных обмоток обмоточный провод ПЭВ-1 с параметрами: расчётное сечение
0,1134 мм2, номинальный диаметр провода без изоляции 0,38 мм,
максимальный наружный диаметр 0,42 мм.
Для размагничивающей
обмотки выбираем обмоточный провод ПЭВ-1 с параметрами: расчётное сечение
0,0095 мм2, номинальный диаметр провода без изоляции 0,11 мм,
максимальный наружный диаметр 0,135 мм.
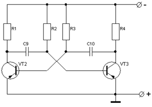
.5 Расчёт схемы
управления преобразователем
Так как для
управления преобразователем необходимо получать импульсы со скважностью больше
2, будем использовать несимметричный мультивибратор. Схема управления
преобразователем на несимметричном мультивибраторе показана на рисунке 6.
Рисунок 6 -
Мультивибратор
Принимаем напряжение
источника питания
.
Тип транзисторов выбираем из соотношений:
Выбираем транзисторы КТ210А с
параметрами
,
,
,
,
.
Выбираем резисторы
из
соотношения:
Так как для маломощных транзисторов
обычно
принимают не менее
, выбираем
резисторы ОМЛТ-0,125 сопротивлением 1 кОм.
Коэффициент насыщения транзисторов
обычно
принимают в диапазоне
, а в
качестве
- его минимальное
значение. Принимая
и
, находим
сопротивления резисторов
по формуле:
Проверяем выбор сопротивления
соотношением:
;
Выбираем резисторы ОМЛТ-0,125
сопротивлением 39 кОм.
Определяем ёмкости конденсаторов
и
. Для этого
определяем:
Отсюда находим:

,
.
Выбираем керамический
конденсатор серии КМ-6 с параметрами
,
.
4.6 Расчёт схемы питания
генератора импульсов
Для питания задающего генератора
(мультивибратора) будем использовать отдельный блок, схема которого указана на
рисунке 7.
Рисунок 7 - Схемы
питания генератора импульсов
Блок питания
представляет собой трансформатор, выпрямительный мост с ёмкостными фильтрами и
стабилизатором напряжения DA1 на микросхеме КР1180ЕН5А с параметрами Uвых
= 5В, Iн max = 1,5А.
Выбираем стандартный трансформатор
ТП-321-2 с параметрами
,
.
Определим параметры диодов, входящих
в мост:
Выбираем диоды Д229В с параметрами:
Рассчитаем ёмкостной фильтр, стоящий
после моста. Принимаем коэффициент пульсации на выходе фильтра К=0,03.
Тогда:
Выбираем алюминиевый
оксидно-электролитический конденсатор серии К50-20 с параметрами
,
и
алюминиевый оксидно-электролитический конденсатор серии К50-29 с параметрами
,
.
Конденсаторы включаем параллельно.
Так как для микросхем серии КР1180ЕН5А
ёмкость выходного фильтра необходимо принимать не менее 10 мкФ, принимаем
и выбираем алюминиевый оксидно-электролитический конденсатор серии
К50-20 с параметрами
,
.
4.7 Расчёт стабилизатора первого канала
Стабилизатор напряжения первого канала выполним
на интегральной микросхеме LM109 в корпусе TO-3
с фиксированным выходным напряжением, защитой от перегрева и схемой защиты от
перегрузок по току нагрузки. Параметры микросхемы:
Стандартная схема подключения
микросхемы показана на рисунке 8.
Рисунок 8 - Стабилизатор первого
канала
Конденсаторы
и
являются
стандартной обвязкой данной микросхемы. Их ёмкости необходимо принимать
. Выбираем
оксидно-полупроводниковые конденсаторы серии К53-22 с параметрами
,
.
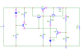
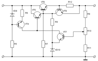
4.8 Расчёт стабилизатора второго канала
Стабилизатор напряжения второго канала выполним
в виде компенсационного стабилизатора последовательного типа на дискретных
элементах. Схема также предусматривает защиту от перегрузки по току. Схема
представлена на рисунке 9.
Рисунок 9 - Стабилизатор второго канала
Данная схема состоит из регулирующего элемента,
источника опорного напряжения, усилителя обратной связи и цепь защиты. Роль
регулирующего элемента играет комплиментарный транзистор (состоит из двух транзисторов
VT5 и VT6).
Источник опорного напряжения -VD9,
R5, R6,
VT4. Усилитель
обратной связи - R8, VD10,
VT7,R9,
R10, R11.
Цепь защиты - VT8, R12.
Находим наименьшее напряжение на входе
стабилизатора:
Uвх
min = Uн
+ Uкэ
6 min = 60 + 3 = 63 B
где Uкэ
6 min
- минимальное напряжение на регулирующем транзисторе VT6.
Исходя из того, что VT6
предположительно кремниевый, то Uкэ
6 min
выбираем в пределе 3..5 В. источник
питание помехоподавляющий импульс
Учитывая нестабильность входного напряжения на
входе стабилизатора ±10%, находим среднее и максимальное
напряжение на входе стабилизатора:
Uвх ср =
Uвх min
/
0,9 = 60 / 0,9 = 67 В
Uвх max
=
1,1 ´
Uвх ср =
1,1 ´
67 = 74 В
Определяем максимальное значение напряжения на
регулирующем транзисторе:
Uкэ 6 max
= U вх
max
- Uн
= 74 - 60 = 14 В
По значениям Uкэ 6 max, Iн, выбираем
регулирующий транзистор. Выбираем транзистор КТ817А с параметрами
,
,
,
.
Находим ток базы транзистора VT6:
Iб 6 =
Iн
/ h21Э 6
= 1 / 25 = 0,04 А
Определяем начальные данные для выбора
транзистора VT5.
Рассчитываем напряжение коллектор-эмиттер VT5:
Uкэ 5 max
=
Uкэ 6 max
- Uбэ 6 max
= 14 - 5 = 9 В
Ток коллектора VT5
состоит из тока базы VT6
и тока потерь, который протекает через резистор R7
(принимая IR7
= 5´10-3
А):
Iк 5
= Iб 6
+ IR 3
= 0,04 + 5´10-3 = 0,405 А
По полученным значениям Uкэ 5 max, Iк 5, выбираем
транзистор КТ817А с параметрами
,
,
,
.
Рассчитываем ток базы транзистора VT5:
Iб 5 = Iк 5 / h21Э 5 min = 0,405 /
25 = 16,2 мА
Находим сопротивление резистора R7:
R7 = (Uн + Uбэ 6) / IR7 = (60 + 5)
/ 5´10-3
= 13000 Ом
Выбираем резистор ОМЛТ-0,125
сопротивлением 13 кОм.
В качестве источника эталонного
напряжения берем параметрический стабилизатор напряжения на кремниевом
стабилитроне VD10 из
расчета:
UVD10 = 0,7 Uн = 0,7 ´ 60 = 42 В
Выбираем стабилитрон КС528С с
параметрами:
Uст ном = 43 В
Iст = 2,5 мА -
средний ток стабилизации;
rст = 120 Ом -
дифференциальное сопротивление стабилитрона.
Вычисляем сопротивление резистора R8 с учётом I R8 = I VD10:
R8 = 0,3 Uн / IR8 = 0,3 ´ 60 / 2,5´10-3
= 7200 Ом
Выбираем резистор ОМЛТ-0,125
сопротивлением 7,5 кОм.
Определяем начальные данные для
выбора транзистора VT7. Рассчитываем напряжение
коллектор-эмиттер транзистора:
Uкэ 7 max = Uн + Uбэ 6 + Uбэ 5 - UVD10 = 60 + 5 +
5 - 42= 28 В
Задаем ток коллектора VT7 меньшим,
чем средний стабилитронаVD10:
Iк 7 = 1 мА
По полученным значениям Uк 7 max, Iк 7, выбираем
транзистор КТ817А с параметрами
,
,
,
.
Iб 7 = Iк 7 / h21Э 7 min = 1´10-3
/ 25 = 4´10-5 А
Ток последовательно соединенных
резисторов R9, R10, R11 принимаем
равным 5Iб 7 и
определяем суммарное сопротивление делителя
Rдел = Uн / Iдел = 60 / (5 ´ 4´10-5)
= 300 кОм
Находим сопротивления резисторов:
R9 = 0,3 Rдел = 0.3 ´ 300000 = 90
кОм
R10 = 0,1 Rдел = 0.1 ´ 300000 = 30
кОм
R11 = 0,6 Rдел = 0.6 ´ 300000 =
180 кОм
Выбираем резисторы серии ОМЛТ-0,125
сопротивлениями 91 кОм, 180 кОм и переменный резистор ППБ-15 сопротивлением 2,2
Ом - 47 кОм.
Рабочее напряжение стабилитрона VD9 определяем
из соотношения:
UVD9 = 0,1 Uвх max = 0,1 ´ 74 = 7,4 В
Выбираем стабилитрон 1С175А с
параметрами:
Uст ном = 7,5 В
Iст = 5 мА -
средний ток стабилизации
rст = 16 Ом -
дифференциальное сопротивление стабилитрона.
Вычисляем сопротивление резистора R5, с учётом I R5 = I VD9:
R5 = 0,9 Uвх
max
/ IR5 = 0.9 ´ 74 / 5´10-3
= 13300 Ом
Выбираем резистор ОМЛТ-0,125
сопротивлением 13 кОм.
Определяем начальные данные для
выбора транзистора VT4. Рассчитываем ток коллектора
транзистора VT4:
Iк 4 = Iк 7 + Iб 5 = 1´10-3
+ 16,2´10-3
=17,2 мА
Находим напряжение коллектор-эмиттер
VT4:
Uкэ 4 max = Uвх max - UR6 + Uк 7 max - UVD10 = 74 - 2,4 +
28 - 42 = 58 В
где UR6 = UVD9 -
Uбэ 4 = 7,4 - 5 = 2,4 В- падение напряжения на резисторе R6.
По полученным значениям Uкэ 4 max, Iк 4, выбираем
транзистор КТ184В с параметрами
,
.
Рассчитываем сопротивление резистора
R6:
R6 = UR6 / Iк 4 = 2,4 / 17,2´10-3
= 140 Ом
Выбираем резистор серии ОМЛТ-0,125
сопротивлением 150 Ом.
Для расчета схемы защиты принимаем
ток срабатывания защиты равный 110% от Iн.
Iн max = 1,1 Iн = 1,1 ´ 1 = 1,1 А
Рассчитываем сопротивление R12, принимая
Uбэ 8 = 5 В:
R12 = Uбэ 8 / Iн max = 5 / 1,1 =
4,5 Ом
Выбираем транзистор VT8 из
условий:
Iк 8 = Iб 6 = 0,04 А
Uкэ 8 max =Uбэ 6 + R12´Iн max = 5 + 4,5 ´ 1,1 = 10 B
По полученным значениям Uкэ 8 max, Iк 8, выбираем
транзистор КТ817А с параметрами
,
.
5. Моделирование узлов источника питания
Моделирование узлов источника
питания будем производить с помощью программы Micro-Cap 7.0.
5.1 Моделирование помехоподавляющего
фильтра
Рисунок 10 - Модель входного фильтра
Рисунок 11 - Полученные графики
5.2 Моделирование сетевого
выпрямителя и сглаживающего ёмкостного фильтра
Рисунок 12 - Модель сетевого выпрямителя и
ёмкостного фильтра
Рисунок 13 - Полученные графики
5.3
Моделирование мультивибратора
Рисунок 14 - Модель мультивибратора
Рисунок 15 - Полученные графики
.4
Моделирование схемы питания генератора импульсов
За неимением в библиотеке MicroCap микросхемы КР1180ЕН5А,
в качестве стабилизатора напряжения будем использовать микросхему LM117.
Рисунок 16 - Модель схемы питания
генератора импульсов
Рисунок 17 - Полученные графики
5.5
Моделирование стабилизатора второго канала
Рисунок 18
- Модель стабилизатора 2-го канала
Рисунок 19 - Полученные графики
Заключение
В ходе выполнения данного курсового проекта был
разработан двухканальный вторичный импульсный источник питания с использованием
однотактного преобразователя с прямым включением диода. Схема управления
преобразователем была реализована на мультивибраторе. Каждый канал источника
питания имеет схему защиты от перегрузки по току и от
превышения напряжения на нагрузке, реализованную на микросхеме для первого
канала и на дискретных элементах для второго. Узлы источника питания были
смоделированы в программе Micro-Cap 7.0 и была произведена коррекция выбора элементов схемы.
Литература
1. Расчет источников
электропитания устройств связи. Учеб. пособие для вузов. В. Е. Китаев, А. А.
Бокуняев, М. Ф. Колканов - М.: Радио и связь, 1993.
2. Импульсные источники
вторичного электропитания в бытовой радиоаппаратуре. А.В. Митрофанов, А.И.
Щеголев - М.: Радио и связь, 1985.
. Однотактные преобразователи
напряжения. А.Г. Поликарпов, Е.Ф. Сергиенко, - М.: Радио и связь, 1989.
. Полупроводниковые приборы:
Справочник. В. И Галкин, А. Л. Булычев, П. М. Лямин. - Мн.: Беларусь, 1994.
. Электропитание бытовой
радиоэлектронной аппаратуры. Г. П. Вересов, Ю. Л. Смуряков. - М.: Радио и
связь, 1983.
. Источники электропитания
радиоэлектронной аппаратуры: Справочник. Г. С. Найвельт, Ч. И. Хусаинов и др. -
М.: Радио и связь, 1985