Інерційні електричні кола
Міністерство
освіти та науки України
Національний
технічний університет України
«Київський
політехнічний інститут»
ЗВІТ
про
виконання лабораторної роботи
з
курсу «Електротехніка»
Тема
роботи: Інерційні електричні кола
Виконав ст.гр.ДЕ-81:
Соверченко Д.В.
Київ
2011
Мета роботи: метою лабораторної
роботи є дослідження засобами комп’ютерного моделювання:
. Вільних і примушених
процесів в лінійних інерційних електричних колах
. Залежність характеру і
тривалості перехідних процесів від параметрів електричного кола
. Методики вимірювання
параметрів електричного кола за осцилограмами перехідних процесів.
Завдання:
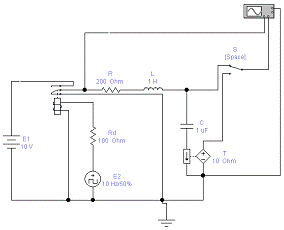
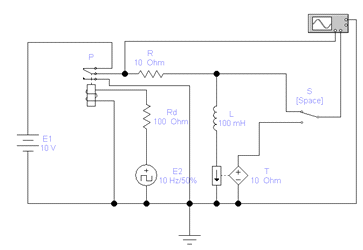
. Дослідити перехідні процеси
в RL-колі,рис.1. В цій схемі реле Р підключає RL-коло до джерела постійної
напруги Е1, після чого в колі виникає примушений процес. Потім реле замикає
RL-коло і в колі протікає вільний процес. Реле перемикається напругою від
джерела Е2. Джерело напруги кероване струмом Т перетворює коливання струму в
RL-колі в пропорційне коливання напруги, яке через перемикач S подається на
вхід каналу В осцилографа. На канал В через перемикач S можна подати також
коливання напруги на індуктивності. На вхід каналу А подається вхідна напруга
RL-кола.
Зняти осцилограми вхідної напруги,
напруги на індуктивності і струму, встановивши опір R=10 Ом, індуктивність
L=100; 50; 20 мГн. Порівняти отримані осцилограми з графіками, рис.5.2.
Дослідити, як змінюються перехідні процеси при зміні параметрів RL-кола.
Зауваження. При перемиканні ключа S
необхідно настроювати чутливість каналу В так, щоб отримати оптимальний розмір
осцилограми на екрані осцилографа.
Розрахувати сталу часу
при заданих параметрах RL-кола за формулою 
. Виміряти величину
сталої часу за осцилограмами, перемкнувши осцилограф у розгорнуте зображення,
за методикою, описаною в п.2.2. Сталу часу визначити як час Т2-Т1, за який
напруга індуктивності зменшиться до 0,37 від початкової величини, див.рис.5.9.
Порівняти виміряні величини сталої часу з розрахованими.
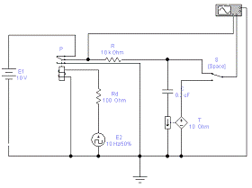
. Дослідити
перехідні процеси в RC-колі, рис.5.10. Схема цього кола аналогічна до рис.5.8,
і відрізняється лише тим, що індуктивність L замінена на ємність С. Зняти осцилограми
вхідної напруги, напруги на ємності і струму, встановивши опір R=10 кОм і
ємність С=1,0; 0,5; 0,2 мкФ. Порівняти отримані осцилограми з
графіками,рис.5.5. Дослідити, як змінюються перехідні процеси при зміні
параметрів RC-кола. Розрахувати сталу часу при заданих параметрах RC-кола за
формулою 
. Виміряти величину
сталої часу за осцилограмами, перемкнувши осцилограф у розгорнуте зображення.
Сталу часу визначити як Т2-Т1, за який струм зменшиться до 0,37 від початкової
величини. Порівняти виміряні величини сталої часу з розрахованими.
а) L= 1 Гн, С=1 мкФ, R = 200Ом,
500Oм, 1 кОм, 2кОм;
б) R = 200 Ом, L= 1 Гн, С = 0,5 мкФ,
1 мкФ, 2мкФ;
в) R= 200Ом, С=1 мкФ, L = 0,5Гн, 1
Гн, 2Гн.
Пояснити отримані осцилограми і їх
залежність від параметрів схеми, аналізуючи формулу (5.14).
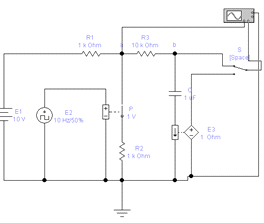
. Застосувати методику
якісного аналізу перехідних процесів до схеми, рис. 5.12. В цій схемі перехідні
процеси виникають при замиканні і розмиканні контактів реле Р, яке керується
напругою джерела Е2. Зняти осцилограми напруг в вузлах а та b, а також струму.
Осцилограма струму отримується за допомогою перетворювача струм-напруга ЕЗ. За
допомогою осцилографа в розширеному зображенні виміряти початкові і усталені
величини напруг і струму. За величинами параметрів схеми, рис. 5.12,
розрахувати початкові і усталені величини напруг і струму і порівняти їх з
виміряними експериментально. При цих розрахунках застосувати закони
неперервності.
електричне коло лінійний осцилограма
Рис.1. Схема дослідження
Рис.2. при L=100мГн
Рис.3. при L=50мГн
Рис.4. при L=50мГн
.1 розрахунок сталої часу:
при L=100мГн:

мс
при L=50мГн:

мс
при L=10мГн:
Для перевірки
правильності знаходження сталої часу ми виміряли сталу часу за осцилограмами, перемкнувши
осцилограф у розгорнуте зображення. Сталу часу визначили як час Т2-Т1, за який
напруга на індуктивності зменшиться до 0,37 від початкової величини. Виміряні
значення сталої часу майже зійшлися з розрахованими, розбіжності в значеннях
можна пояснити похибкою задання часу Т2 та Т1.
Можемо зробити
висновок,що зі зменшенням індуктивності стала часу зменшується.
Рис.5.Схема дослідження
Рис.6. при С=1,0мкФ
Рис.7. при С=0,5мкФ
Рис.8. при С=0,2мкФ
розрахунок сталої часу:
при С=1,0мкФ:

мс
при С=0,5мкФ:

мс
при С=0,2мкФ:

мс
Для перевірки
правильності знаходження сталої часу ми виміряли сталу часу за осцилограмами,
перемкнувши осцилограф у розгорнуте зображення. Сталу часу визначили як час
Т2-Т1, за який струм на ємності зменшиться до 0,37 від початкової величини.
Виміряні значення сталої часу майже зійшлися з розрахованими, розбіжності в
значеннях можна пояснити похибкою задання часу Т2 та Т1.
Можемо зробити
висновок,що зі зменшенням ємності стала часу зменшується.

Рис.10. при R=200 Oм
Рис.11. при R=500 Oм
Рис.12. при R=1 кOм
Рис.13. при R=2 кOм
Висновок
У даній лабораторній роботі ми
проводили дослідження перехідних процесів у електричних колах, що означає що
електричне коло, що здійснює які-небудь комутації в усталеному режимі
переходить у новий усталений режим не відразу, а через деякий час, у силу
інерційності. Такі кола моделюються схемами, що містять реактивні елементи -
ємності та індуктивності.