Источник питания с микроконтроллером

  • Вид работы:
    Курсовая работа (т)
  • Предмет:
    Информатика, ВТ, телекоммуникации
  • Язык:
    Русский
    ,
    Формат файла:
    MS Word
    3,29 Мб
  • Опубликовано:
    2013-05-11
Вы можете узнать стоимость помощи в написании студенческой работы.
Помощь в написании работы, которую точно примут!

Источник питания с микроконтроллером

Содержание


Введение

1. Анализ технического задания

. Разработка структурной схемы

. Выбор элементной базы

. Разработка электрической схемы

. Конструкторская часть

. Программирование микроконтроллера

Заключение

Список используемой литературы

Введение


Микроконтроллеры используются во всех сферах жизнедеятельности человека, устройствах, которые окружают его. Простота подключения и большие функциональные возможности делает его привлекательным для потребителей.

Курсовой проект состоит из 6 разделов.

В первом разделе рассматривается анализ технического задания.

Во втором разделе разработана структурная схема.

В третьем разделе говорится об элементной базе.

В четвертом разделе разработана электрическая схема.

В пятом разделе рассматривается конструкторская часть курсового проекта.

В шестом разделе рассматриваются вопросы выбора программных и технических средств для программирования контроллера.

Микроконтроллеры можно встретить в огромном количестве современных промышленных и бытовых приборов: станках, автомобилях, телефонах, телевизорах, холодильниках, стиральных машинах и даже кофеварках.

Микроконтроллер - компьютер на одной микросхеме. Предназначен для управления различными электронными устройствами и осуществления взаимодействия между ними в соответствии с заложенной в микроконтроллер программой. В отличие от микропроцессоров, используемых в персональных компьютерах, микроконтроллеры содержат встроенные дополнительные устройства. Эти устройства выполняют свои задачи под управлением микропроцессорного ядра микроконтроллера.

1. Анализ технического задания

Предлагаемый источник питания (ИП) предназначен для питания различных устройств стабильным напряжением. Он имеет режим ограничения выходного тока, значение которого можно устанавливать самим, что дает возможность проводить зарядку аккумуляторов различных типов. Имеются 50 ячеек памяти, в которые можно записывать информацию о наиболее часто используемых настройках. Источник питания удобно использовать в лабораторных условиях при налаживании и проверке различной радиоэлектронной аппаратуры.

Технические характеристики:

·  Питает различные устройства стабильным напряжением от 0,1 до

,2 В;

·  Ограниченный выходной ток можно устанавливать в пределах от 0,1 до 2,55 А;

·        Имеется 50 ячеек памяти, в которые можно записывать информацию о наиболее часто используемых настройках.

2. Разработка структурной схемы устройства

В состав структурной схемы входят:

.   Микроконтроллер

2.      Индикатор

.        Клавиатура

.        Детектор напряжения

.        Делитель

.        Цифроаналоговый преобразователь 1 (ЦАП 1)

.        ЦАП 2 с компаратором (ограничитель тока)

.        ЦАП 3 с компаратором (измеритель тока)

.        Транзистор

.        Выключатель

.        ШИ контроллер

.        Стабилизатор

.        Регулирующий элемент (РЭ)

.        Операционный усилитель (ОУ)

Структурная схема представлена на рис. 2.1.

Рис. 2.1

Микроконтроллер получает команду от клавиатуры. Получив соответствующую команду и выполнив его на индикаторе отображается результат. И на выходе получают необходимое напряжение и ток. Чтобы на выходе получить необходимый ток участие принимают измеритель и ограничитель тока. А стабилизатором регулируется напряжение.

Налаживание начинают с установки резистором R1 на плате узла управления необходимой контрастности ЖК индикатора HG1. Резистором R6 в силовом узле устанавливают напряжение 3В между коллектором и эмиттером транзистора VT2. При этом напряжение на входе стабилизатора DA4 должно быть 20...25В, при необходимости подбирают резистор R7. Если ОУ DA1, DA3 будут склонны к самовозбуждению, следует установить дополнительный конденсатор С3 емкостью 0,1 мкФ. Подключают к выходу ИП нагрузку - резистор сопротивлением около 10 Ом и мощностью 10 Вт и параллельно ему - вольтметр постоянного тока. Резистором R11 уравнивают показания вольтметра и ЖКИ ИП, при необходимости подбирают резистор R15.

Нагрузку отключают и резистором R16 устанавливают нулевые показания измерителя тока на ЖКИ. Затем подключают нагрузку с соединенным последовательно образцовым амперметром и резистором R12 уравнивают показания ЖКИ ИП и образцового амперметра. Конденсатор С14 устанавливают, если показания измерителя тока неустойчивы. Подбором конденсатора С13 добиваются устранения акустических шумов дросселя L1 в режиме ограничения тока, ёмкость этого конденсатора может быть в пределах от 1 до 100 мкФ.

От двухступенчатой стабилизации напряжения в силовом узле можно отказаться, исключив элементы DA1, DA3, VT1, VD3, L1, R1-R6, R8 и соединив полюсовые выводы конденсаторов С2 и С9. Но тогда необходимо позаботиться в надежном отводе тепла от транзистора VT2.

3. Выбор элементной базы

Для узла управления применены ок сидные конденсаторы К50-35 или им портные, С6, С7-К10-17, КД-1, остальные - К10-17в для поверхностного монтажа, постоянные резисторы R11-R18 - резисторная сборка НР-1-4-8М (9A472J), можно также применить резисторы МЛТ, С2-23 мощностью 0.125 Вт. установив их перпендикулярно плате, остальные резисторы РН1-12 также для поверхностного монтажа типоразмеров 1206 или 0805. Кварцевый резона тор - HC-49U, РГ05, РК169 на частоту 8...12 МГц. Динамическая головка - любая малогабаритная сопротивлением 10...50 Ом.

Резисторы в ЦАП могут быть других номиналов, важно, чтобы подключенные к выходам регистров и к общему проводу имели сопротивление в два раза больше остальных. Например, если применить резисторы R19-R26, R47 по 20 кОм, то номинал резисторов R48- R54 кОм. Микросхема LM393AN заменима на микросхемы LM393A. LM393N в корпусе DIP-8. Микросхему АТ24С02А можно заменить на микросхему AT24C02AN в корпусе SO-8. для этого на плате предусмотрены соответствующие контактные площадки.

Для силовой части применены постоянные резисторы R1, R4, R5, R7 - МЛТ, С2-23, остальные - РН1-12 типоразмера 1206, кроме R18 - он типоразмера 2512, подстроечные резисторы - СП5-2В. Резистор R16 приклеен к плате и соединен с контактными площадками монтажными проводами. Оксидные конденсаторы К50-35 или импортные, С3, С10, С11 - К10-17, остальные - К10-17в, для поверхностного монтажа.

Дроссель L1 намотан проводом ПЭВ-2 1,0 на магнитопроводе типоразмера 24x12x6 из феррита 2000НМС с воздушным зазором 0.3 мм, намотка - до заполнения (два слоя). Трансформатор Т1 - с габаритной мощностью не менее 100 Вт, обмотка II (переменное напряжение 28 В) должна быть намотана проводом с диаметром не менее 1.5 мм обмотка III (переменное напряжение 8...10 В) - проводом диаметром 0,2...0,3 мм.

В данной работе выбран AT89C51 высокопроизводительный AVR микроконтроллер.

4. Разработка схемы электрической принципиальной

ИП состоит из четырех функциональных узлов: управления, силового, индикации и клавиатуры.

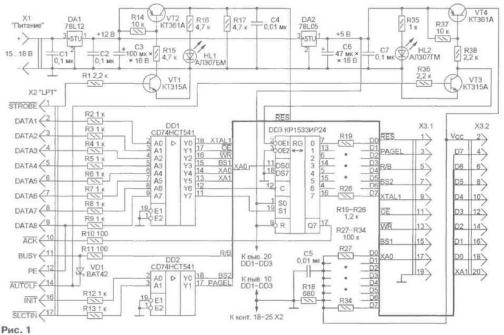
Основой узла управления, схема которого показана на рис. 4.1, служит микроконтроллер DD2. После подачи питающего напряжения микроконтроллер считывает из EEPROM DD1 АТ24С02А данные по адресам 0 и 1 и записывает их в регистры DD4 и DD5 соответственно. Регистр DD4 сов местно с резисторами R19-R26 и R47-R54 образует первый цифроаналоговый преобразователь (ЦАП), с помощью которого осуществляется управление выходным напряжением ИП. Регистр DD5 и резисторы R27-R34, R55-R61 составляют второй ЦАП, который совместно с компаратором DA1.2 и транзисторами VT2, VT4, VT5 обеспечивает ограничение выходного тока.

Рис. 4.1 Электрическая принципиальная схема (узел управления)

С силового узла на инвертирующий вход компаратора DA1.2 поступает напряжение, пропорциональное выходному току ИП. Когда это напряжение сравняется с напряжением, установленным на выходе второго ЦАП, на выходе компаратора DA1.2 появится низкий уровень, транзистор VT1 откроется и будет светить светодиод HL1, сигнализируя о превышении тока. Одновременно закрывается транзистор VT4 и открывается транзистор VT5, шунтируя выход первого ЦАП, что и приводит к ограничению выходного тока. Если установлено значение максимального тока, равное нулю, на выходе Р3.1 (вывод 11) микроконтроллера DD2 установится низкий уровень, транзистор VT2 закроется и система ограничения выходного тока будет отключена.

Третий ЦАП, собранный на регистре DD6 и резисторах R35-R42, R63-R70, совместно с компаратором DA1.1 образует аналого-цифровой преобразователь для измерения выходного тока ИП. Детектор снижения напряжения UD3 удерживает микроконтроллер DD2 в исходном состоянии до достижения напряжением питания значения 4,5 В.

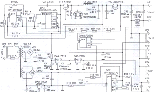
В силовом узле, схема которого показана на рис.4.2, применена двух ступенчатая стабилизация напряжения и ШИ контроллер DA3 поддерживают напряжение между коллектором и эмиттером транзистора VT1, равное 3 В, которое можно регулировать резистором R6. На ОУ DA6 и составном транзисторе VT2 собран усилитель с коэффициентом передачи 5,1, который усиливает напряжение, подаваемое с первого ЦАП узла управления. На ОУ DA7 собран усилитель напряжения, которое снимается с датчика тока - резистора R18. Усиленное напряжение поступает на АЦП в узле управления для измерения выходного тока, а также на инвертирующий вход компаратора DA1.2 того же узла.

Рис. 4.2 Силовой узел

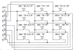
Узел индикации (рис. 4.3) собран на ЖКИ HG1 с двумя строками по 16 сим волов в каждой, а узел клавиатуры (рис.4.4) - на двенадцати кнопках SB1-SB12, с помощью которых и осуществляется управление ИП. На ЖКИ,401 отображаются значения выходного напряжения, тока, а также значение максимального тока и номер про граммы, если она активизирована. Выходное напряжение изменяют дискретно по 1 и 0,1 В нажатием на кнопки SB5, SB6, SB9, SB10, а значение максимального тока - по 0,1 и 0,01 А, нажимая на кнопки SB1-SB4 либо нажимая на кнопку SB12 и вводя необходимые числовые значения, следуя инструкциям, появляющимся на ЖК индикаторе.

Рис. 4.3 Узел индикации

Рис. 4.4 Узел клавиатуры

5. Конструкторская часть

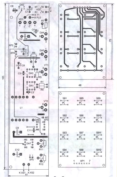
Большинство деталей каждого из узлов, кроме узла индикации, смонтированы на "своей" печатной плате. Чертеж печатной платы узла управления показан на рис.5.1, изготовлена она из двусторонне фольгированного стеклотекстолита толщиной 1,5...2 мм.

Рис. 5.1 Печатная плата узла управления

Детали силовой части монтируют на печатной плате из двусторонне фольгированного стеклотекстолита, чертеж которой показан на рис. 5.2.

Рис. 5.2 Печатная плата для силового узла

Узел индикатора собран без печатной платы. Резистор R1 установлен методом навесного монтажа, соединения с гнездом XS1 сделаны монтажными проводами или шлейфом. ЖКИ AC-162YBE можно заменить на любой другой русифицированный 16x2 на основе контроллеров KS0066U или HD44780. Обязательно следует уточнить назначение выводов 1 и 2, "пере-полюсовка" напряжения питания пагубна для этих изделий. Чертеж платы узла клавиатуры показан на рис. 5.3, изготовлена она из односторонне фольгированного стеклотекстолита, и в ней применены миниатюрные кнопки с длинными толкателями, например ПКн159.

Рис. 5.3 Печатная плата узла клавиатуры

Корпус ИП изготовлен из П-образной крышки и основания корпуса отслужившего компьютера формата AT, их обрезают до требуемого размера. Заднюю стенку основания удаляют, оставив по краям уголки, к которым крепят теплоотвод, выполненный из дюралюминия толщиной 3 мм (рис. 5.4).

Трансформатор Т1, платы узлов управления и силового устанавливают на основании корпуса. Микросхемы DA4, DA5 крепят к теплоотводу непосредственно, а транзисторы VT1, VT2 - через теплопроводящие изолирующие прокладки, при этом следует применить теплопроводящую пасту.

Рис. 5.4

Передняя панель изготовлена из пластмассы толщиной 2 мм, на нее монтируют узел индикатора и плату клавиатуры, сетевой выключатель питания, светодиод и выходные гнезда (рис. 5.5). Для межплатных соединений применены шлейфы с соответствующим числом проводов.

Рис. 5.5

6. Программирование микроконтроллера

Применение МК можно разделить на два этапа: первый - программирование, когда пользователь разрабатывает программу и прошивает ее непосредственно в кристалл, и второй - согласование спроектированных исполнительных устройств с запрограммируемым МК. Значительно облегчают отладку программы на первом этапе - симулятор, который наглядно моделирует работу микропроцессора. На втором этапе для отладки используется внутрисхемный эмулятор, который является сложным и дорогим устройством, зачастую недоступным рядовому пользователю.

После каждого изменения настроек производится их запись в EEPROM DD1 (см. рис. 4.1), поэтому после включения ИП восстанавливаются значения, установленные перед его выключением. Доступ к запрограммированным значениям производится нажатием на кнопки SB7, SB11 Программирование ячеек памяти производится следующим образом: нажатиями на кнопки SB7, SB11 выбирают неиспользуемый номер программы, нажимают на кнопку SB 12 и вводят значения напряжения и максимального тока. Затем нажимают на кнопку SB8 и подтверждают запись повторным нажатием на кнопку SB8 или отменяют ее нажатием на любую другую кнопку.

Каждое нажатие сопровождается звуковым сигналом, подаваемым динамической головкой ВА1. Режим ограничения выходного тока сопровождается свечением светодиода HL1, при этом знак "U=" на ЖК индикаторе, периодически меняется на знак "U<". Если необходим выходной ток, превышающий 2,55 А, устанавливают значение максимального тока "0.00". При этом отключается система ограничения выходного тока и следует соблюдать осторожность, не допуская замыканий выхода ИП.

Выбор среды отладки

Программа для данного микроконтроллера написана на языке BASIC в среде BASCOM 80-51 и может быть модифицирована, она позволяет создавать программы объёмом до 4 Кбайт.® - программная среда для создания исполняемого кода микроконтроллеров семейства 8051. В основе Bascom-8051 находится компилятор программ, написанных на языке высокого уровня близкого к стандартному Бейсику. Кроме компилятора с состав пакета Bascom входит текстовый редактор, построчный отладчик-симулятор (с программными эмуляторами терминала, символьного индикатора, EEPROM), упрощенный эмулятор терминала (без файлового сервиса), контекстная информационно-справочная система и утилиты загрузки аппаратных эмуляторов и программаторов. Программы на Бейсике могут создаваться в любом текстовом редакторе, т.к. содержит только текстовые конструкции. Чтобы комментарии на русском языке были читаемы в окнах Bascom, тексты следует выполнять в кодировке «Windows» (ANSI).

Язык программирования Bascom составляют:

·  директивы - указания для компилятора, определяющие порядок компиляции и конфигурацию среды создаваемой программы;

·        операторы и функции Бейсика, преобразуемые в исполняемый код;

·        переменные и константы, которые могут быть представлены в виде битов, одно-, двух- и четырехбайтовых чисел без знака и со знаком (записанных в дополнительном коде), текстовых строк, а также чисел в стандартном формате с плавающей точкой. Переменные могут быть организованы в виде массивов с возможностью доступа с помощью указателей (индексных переменных);

·        элементы стандартного ассемблера процессора 8051. Ассемблерные вставки могут располагаться в любом месте программы без ограничений;

·        файл (файлы) описания регистров микроконтроллера.

Производительность кода, созданного на основе библиотек Bascom на 25-50% ниже аналогичных ассемблерных программ. По сравнению с программированием на ассемблере эффективность использования ресурсов оперативной памяти ниже на 30-50%, программной - на 10-25%. Однако, Bascom обеспечивает существенное сокращение затрат времени программирования. Кроме того, встроенная мощная поддержка многих стандартных физических устройств, наиболее часто применяемых в микропроцессорных системах, обеспечивает дополнительные удобства. По сравнению с компиляторами языка Си, Bascom дает намного более компактный код (60-80% от кода Си при выполнении аналогичных задач). Еще одна особенность Bascom - минимальные начальные затраты по созданию работоспособной программы. Компиляция всего нескольких строк может дать полностью рабочую программу, пригодную для записи в кристалл.

Компилятор позволяет создавать программы для всех моделей микроконтроллеров, совместимых по набору команд со стандартным 8051. Предусмотрены средства настройки компилятора под любую модель процессора с любым набором дополнительных регистров относительно модели 8051 или 8052. Все имена регистров, используемые в программе, определяются внешним файлом, описывающим их адреса.

Далее приведено исчерпывающее описание всех директив, операторов и функций Bascom, сопровождаемыми примерами их использования. Кроме этого, рассмотрены многие вопросы практического программирования. Дается множество примеров, которые взяты из действующих программ или специально написанных для соответствующих случаев. Почти во всех примерах намеренно оставлены все компоненты программы, обеспечивающие ее реальную работоспособность, хотя это и создает впечатление перегруженности и многократного повторения одинаковых фрагментов.

В результате компиляции могут быть получены файлы исполняемого кода в бинарном виде или HEX-формате. Компилятор также может создавать файлы сообщений (о распределении памяти и обнаруженных ошибках) и файлы для собственного отладчика.

Выбор программатора

МК AT89C51 обычно поставляется со встоенным Flash. В первоначальном ("чистом") состоянии по всем адресам во Flash записаны FFH. Напряжение программирования может быть как высоковольтное - 12 В, так и низковольтное. Низкое напряжение программирования - это удобно, легко, практично, тогда как высокое напряжение программирования совместима с обычными программаторами и микросхемами Flash и EEPROM, производимыми третьими фирмами.

Разработка макета программатора отличающегося простотой, наглядностью и низкой себестоимостью, становиться необходимой как для самого программирования кристаллов, так и для наглядного обучения широкого круга пользователей основам программирования МК.

Простой параллельный программатор для AVR

Известно, что в МК семейства AVR предусмотрены два режима загрузки информации во внутреннюю память (программирования): параллельный и последовательный. Для первого характерны расширенные возможности и повышенная скорость загрузки. Во втором выполняются лишь самые необходимые операции, скорость загрузки меньше, но обычно называемое программатором устройство, соединяющее МК с портом компьютера, отличается предельной простотой. В большинстве случаев МК семейства AVR программируют именно через последовательный интерфейс, но бывает, что без параллельного программатора не обойтись.

Причиной, заставляющей применить параллельный программатор, может стать как отсутствие в выбранном МК последовательного интерфейса (его нет в МК ATtiny28), так и необходимость изменить состояние некоторых конфигурационных разрядов, недоступных при последовательном программировании. Случается, например, что при предыдущем программировании вход установки МК в исходное состояние был сконфигурирован как вход-выход общего назначения. Если такой МК придется перепрограммировать, сделать это в последовательном режиме не удастся, МК просто не перейдет в режим программирования. А параллельный программатор легко выполнит поставленную задачу. К сожалению, параллельные программаторы слишком сложны и дороги. Большинство из них - универсальные устройства, что еще больше увеличивает стоимость. Повторять их в любительских условиях нецелесообразно, поскольку многие заложенные в эти изделия возможности никогда не пригодятся на практике.

Описание сравнительно простого параллельного программатора для микроконтроллеров семейства AVR приведен ниже. Этот же программатор работает с восьмивыводными МК семейства в режиме "высоковольтного" последовательного программирования (High-Voltage Serial Programming Mode). Он и послужил основой разработки, предлагаемой вниманию читателей.

Рис. 6.2.1

Схема программатора представлена на рис. 6.2.1. Прежде чем приступать к его изготовлению, надо проверить порт LPT своего компьютера. Если высокий логический уровень на выходных линиях порта не менее 3,5 В, буферные микросхемы DD1, DD2 можно не устанавливать, а провода, идущие к их выходам, соединить с правыми (по схеме) выводами резисторов R2-R9, R12, R13. Цепь XTAL1 - с резисторомR2, цепь ОЕ - с резистором R3 и так далее. На разъем Х1 подают от внешнего источника постоянное напряжение 15...18 В. Источник должен быть способен отдавать ток не менее 150 мА. Напряжение +12 В и +5 В для питания узлов программатора и программируемой микросхемы получены с помощью интегральных стабилизаторов напряжения. Светодиод HL2 сигнализирует, что на программатор подано питание. Замена примененного в оригинальном устройстве для получения напряжения +12 В импульсного преобразователи напряжения на микросхеме NJM2352D линейным стабилизатором позволила упростить программатор и заодно избавиться от некоторых дорогостоящих деталей. Напряжение питания +5 В и необходимое для включения режима программирования напряжение +12 В поступают на программируемую микросхему через коммутаторы на транзисторах VT1-VT4. Коммутаторами управляют сигналы, формируемые компьютером на линиях STROBE и AUTOLF порта LPT Включенный светодиод HL1 показывает, что МК переведен в режим программирования. Другие сигналы управления программированием поступают на МК с линий порта через буферные усилители DD1 и DD2 или непосредственно, если буферы отсутствуют. Преобразование сформированного компьютером последовательного кода в параллельный, подаваемый на восьмиразрядную шину данных (D0-D7) программируемого МК, производится с помощью сдвигового регистра DD3. Он же выполняет обратное преобразование при передаче информации из МК в компьютер.

Внешний вид изготовленного программатора показан на рис. 6.2.2. К его вилке ХЗ, находящейся на правой боковой стенке, подключают переходники для программирования различных МК.

Рис. 6.2.2

На рис. 3-8 показаны схемы переходников, состоящих (за исключением переходника для восьмивыводных МК) из соединенных соответствующим образом розетки Х1, стыкуемой с вилкой ХЗ программатора, и панели Х2, в которую устанавливают программируемый МК. Типы МК, для которых предназначены переходники, указаны на схемах. Если изготовить нужные переходники, программатор сможет работать также с 64-выводными МК ATmega64 ATmega103, ATmega128. ATmega165. ATmega169, ATmega325, ATmega329. ATmega603. ATmega645, ATmega649 и со 100-вывод-ными ATmega3250, ATmega3290, ATmega6450, ATmega6490.

Заключение

В курсовом проекте разработан многофункциональный прибор, предназначенный для питания различных приборов стабильным напряжением и ограниченным выходным током.

На основании технического задания разработаны структурная и электрическая схемы устройства, его алгоритм функционирования.

Разработанное устройство удобно в эксплуатации и удовлетворяет всем техническим и эксплуатационным характеристикам.

Литература

1. Мирский Г.Я. Микропроцессоры в измерительных приборах / Г.Я. Мирский. - М.: Радио и связь, 1984. - 160 с.

. Шилейко А.В. Микропроцессоры / А.В. Шилейко, Т.И. Шилейко. - М.: Радио и связь, 1986. - 112 с.

. Сташин В.В. Проектирование цифровых устройств на однокристальных микроконтроллерах / В.В. Сташин, А.В. Урусов, О.Ф. Мологонцева. - М.: Энергоатомиздат, 1990. - 224 с.

. Голубцов М.С. Микроконтроллеры AVR: от простого к сложному / М.С. Голубцов, А.В. Кириченкова. - М.: СОЛОН-Пресс, 2006. - 304 с.

. Предко М. Руководство по микроконтроллерам. Т. 1 / М. Предко. - М.: Постмаркет, 2001. - 416 с.

. Басманов А.С. Микропроцессоры и однокристалные микроЭВМ: Номенклатура и функциональные возможности / А.С. Басманов, Ю.Ф. Широков под ред. В.Г. Домрачёва. - М.: Энергоатомиздат, 1988. - 128 с.

. Варламов И.В. Микропроцессоры в бытовой технике / И.В. Варламов, И.Л. Касаткин. - М.: Радио и связь, 1990. - 104 с.

. Никонов А.В. Однокристальные микроЭВМ и микроконтроллеры: учеб. пособие / А.В. Никонов. - Омск: Изд-во ОмГТУ, 2009. - 56 с.

. Токхейм Р. Основы цифровой электроники. - М.: Мир, 1998. - 392 с.

. Денисов К.М. Микропроцессорная техника. Конспект лекций [Электронный ресурс]. - URL: http://ets.ifmo.ru/denisov/lec/oglavlen.htm .

. Евстифеев А.В. Микроконтроллеры AVR семейств Tiny и Mega фирмы ATMEL / А.В. Евстифеев. - М.: Издательский дом «Додэка-XXI», 2004. - 560 с.

. Электроника НТБ // Для специалистов, занятых разработкой, производством и применением изделий электронной техники, а также ученым, преподавателям и студентам технических вузов.

Похожие работы на - Источник питания с микроконтроллером

 

Не нашли материал для своей работы?
Поможем написать уникальную работу
Без плагиата!
Без нейросетей!