'Слепая' компенсация эффекта разбаланса квадратур с использованием алгоритма множественных инверсий
Содержание
Введение
Глава
1. Основные понятия в теории радиоприема
1.1
Вводное замечание
1.2
Основы радиосвязи
1.3
Структурная схема радиоприёмника
1.4
Основные параметры приемников
1.5
Краткие выводы
Глава
2. Принцип работы приемника радиостанции Р-612
2.1
Вводное замечание
2.2
Описание радиостанции Р-612
2.3
Канал приема радиостанции Р-612
2.4
Оценка параметров сигнала
2.5
Краткие выводы
Глава
3. Способы реализации аналогового тракта и выбор АЦП
3.1
Вводное замечание
3.2
Приемник прямого преобразования
3.3
Приемник с дискретизацией на ПЧ
3.4
Типы АЦП
3.5
Краткие выводы
Глава
4. «Слепая» компенсация эффекта разбаланса квадратур с использованием алгоритма
множественных инверсий
4.1
Вводное замечание
4.2
Прямое преобразование частоты
4.4
Алгоритм множественных инверсий
4.5
Компьютерное моделирование
4.6
Краткие выводы
Заключение
Список
литературы
Введение
В современных средствах связи
на смену аналоговым системам пришли цифровые. Это обусловлено тем, что при
своем использовании цифровые системы значительно превосходят аналоговые по
качеству работы: при приеме и передаче данных по каналам связи. Анализ развития
радиоприемных устройств (РПУ), теории и техники передачи и приема сигналов
позволяет обнаружить ряд проблем, наиболее эффективное решение, которых обеспечивается
переходом к ЦОС [1].
Современные условия связи и
задачи, решаемые связной аппаратурой, требуют непрерывного увеличения числа
используемых сигналов и методов демодуляции. При аналоговой обработке это
приводит к необходимости создания различных по структуре модемов, удельный вес
которых в общих затратах на аппаратуру связи постоянно растет. Внедрение ЦОС
позволяет реализовать универсальные модемы, в которых изменением программы
можно быстро перейти на новый вид сигнала и метод демодуляции. В результате
снижаются объем и стоимость аппаратуры, замедляется ее моральное старение [3].
Аналоговые системы существенно
проигрывают цифровым в случае передачи информации на большие расстояния. Такие
преобразования сигналов, как усиление, модуляция, демодуляция, кодирование в
цифровых системах вносят незначительные искажения в отличие от аналоговых. При
использовании ЦОС отсутствует необходимость в регулировочных операциях в
процессе эксплуатации радиоприемников. Высокая степень интеграции цифровых
микросхем и широкие возможности рациональной организации ЦОС позволяют
реализовать даже очень сложные алгоритмы приема сигналов, сохраняя приемлемые
объем и стоимость аппаратуры. Недостатками ЦОС по сравнению с лучшими образцами
аналоговой обработки являются меньшая ширина спектра обрабатываемых сигналов,
дополнительные погрешности, возникающие при аналого-цифровом и обратном
преобразованиях. Сам процесс цифровой обработки сопровождается погрешностями,
вызванными округлением результатов вычислений и ограниченной точностью
реализации алгоритмов обработки [5].
В данной работе рассматривается
портативное радиоприемное устройство, способное заменить УКВ радиостанцию
Р-612, используемую для нужд ВМФ РФ. Радиостанция Р-612, и производимую на ОАО
«Ярославский радиозавод». Радиостанция должна соответствовать высоким
требованиям, предъявляемым к военной аппаратуре. Радиостанция является
относительно новой, поэтому в процессе производства и отладки часто возникают
вопросы регулировки, согласованности нагрузок, нестабильности или ухода
параметров и другие. Переход от аналоговой обработки сигналов к цифровой
позволит решить эти проблемы и реализовать узлы и блоки радиоприемника с
характеристиками, недостижимыми или труднодостижимыми в аналоговой аппаратуре.
Цель работы заключается в устранении
амплитудных и фазовых дефектов, возникающих в аналоговой части портативного
радиоприемного устройства, построенного в концепции программно-определяемого
радио (SDR).
Для достижения указанной цели в
работе решаются следующие задачи:
·
Разработка
аналогового приемного тракта, производящего разделение на квадратуры.
·
Подбор
оптимальных методов цифровой обработки сигнала, с учетом физической
реализуемости и ценового фактора.
·
Выбор
алгоритмов решения проблемы разбаланса квадратур в радиоприемных устройствах,
использующих аналоговые смесители.
·
Реализация
выбранных алгоритмов в среде программирования Matlab.
·
Создание
модели цифровой обработки с сохранением его основных параметров в среде MatLab
Simulink 7.4.
·
Сравнение
и оценка выходных параметров полученных моделей.
Глава 1. Основные понятия в теории
радиоприема
1.1 Вводное
замечание
В данной главе кратко описываются радиосигналы,
типы приемников и их важнейшие параметры. Особое внимание уделяется
супергетеродинному приемнику с несколькими преобразованиями частоты, так как
приемник радиостанции Р-612 построен именно по такой схеме. Разъясняется
понятие побочных каналов приема, и описываются методы их устранения.
1.2 Основы
радиосвязи
Радиосвязь - это вид электросвязи,
осуществляемый посредством радиоволн, т.е. электромагнитных волн обладающих
способностью свободно распространяться в пространстве.
Аналоговые и цифровые информационные сигналы без
несущей частоты могут передаваться только в проводных металлических линиях
связи. В оптоволокне и в открытых системах (например, воздухе) для передачи
информационного сигнала необходима несущая, которая модулируется по
определенному закону информационным сигналом.
Основных причин необходимости использования
модуляции две:
) чрезвычайно трудно излучать антенной
низкочастотные электромагнитные сигналы;
) информационные сигналы часто занимают
один и тот же диапазон частот, и если бы сигналы от двух или нескольких
источников передавались в одно и то же время, то они мешали бы друг другу.
Т.о. упрощенную структурную схему системы
радиосвязи можно изобразить, как это показано на рис. 1.1. На ней
прослеживается взаимосвязь между модулирующим сигналом, высокочастотной несущей
и модулированным сигналом. Информационный сигнал объединяется с несущим
сигналом в модуляторе, создавая на его выходе модулированное колебание.
Информация может быть представлена в аналоговом или цифровом виде, а модулятор
может, соответственно, создавать аналоговую или цифровую модуляцию.
Информационные сигналы преобразуются вверх от низких частот к высоким частотам
в передатчике и обратно вниз от высоких к низким частотам в приемнике. Процесс
переноса частоты или диапазона частот называется преобразованием частот.
Преобразование частоты - довольно сложная часть систем связи, ввиду того что информационные
сигналы во время прохождения через систему могут быть многократно преобразованы
как вверх, так и вниз в очень широком диапазоне частот. Модулированный сигнал
транслируется на приемник через систему передачи. В приемнике модулированный
сигнал усиливается, преобразуется вниз по частоте и затем демодулируется, для
того чтобы воспроизвести исходную информацию [21].
Рис. 1.1. Упрощенная структурная схема системы
радиосвязи
Электромагнитный спектр частот разделен на
диапазоны, каждый из которых имеет свои границы и название. Нижняя граница
радиочастотного диапазона составляет условно 30кГц, а верхняя - 30ГГц.
Вопросами распределения радиочастот, организацией международной телефонной и
радиосвязи, стандартизацией телекоммуникационного оборудования и пр. занимается
Международный Союз Электросвязи (МСЭ). Согласно его рекомендациям
радиочастотный диапазон разбит на более узкие поддиапазоны (табл.
1.1).
Каждый поддиапазон имеет свою уникальную специфику, которая определяет области
его использования.
Таблица 1.1
Обозначения диапазонов частот согласно
рекомендациям МСЭ
|
Номер
|
Частотный
диапазон
|
Обозначение
(частотное)
|
Обозначение
(волновое)
|
|
1
|
30
÷
300 кГц
|
НЧ
- низкие частоты
|
ДВ
- длинные волны
|
|
2
|
0,3
÷ 3000 кГц
|
СЧ
- средние частоты
|
СВ
- средние волны
|
|
3
|
3
÷ 30 МГц
|
ВЧ
- высокие частоты
|
КВ
- короткие волны
|
|
4
|
30
÷ 300 МГц
|
ОВЧ
- очень высокие частоты
|
УКВ
- ультракороткие волны
|
|
5
|
300
÷ 3000 МГц
|
УВЧ
- ультравысокие частоты
|
ДМВ
- дециметровые волны
|
|
6
|
3
÷ 30 ГГц
|
СВЧ
- сверхвысокие частоты
|
Сантиметровые
волны
|
Низкие частоты (НЧ) используются, прежде всего,
для морской и воздушной навигации.
Средние частоты (СЧ) используются в основном для
коммерческого AM радиовещания (от 535 до 1605 кГц).
Высокие частоты (ВЧ), часто упоминающиеся как
короткие волны (КВ) - наиболее используемый диапазон для двухсторонней
радиосвязи. Любительские радиостанции и радиостанции личной связи (СВ-диапазон)
используют ВЧ.
Очень высокие частоты (ОВЧ) используются для
подвижных радиостанций, морской и авиасвязи, коммерческого ЧМ-радиовещания (от
88 до 108 МГц) и коммерческого телевидения на каналах 2-13 (от 54 до 216 МГц).
Ультравысокие частоты (УВЧ) используются в
коммерческом телевизионном вешании на каналах 14-83, подвижной наземной связи,
сотовой телефонии, некоторых радарных и навигационных системах, а также в
радиорелейных и спутниковых системах связи.
Сверхвысокие частоты (СВЧ) - основные частоты
для радиорелейных и спутниковых систем связи.
Очевидно, что каждый способ передачи информации
требует свою полосу частот. Формулы расчета необходимой полосы для основных
видов модуляций и применений приведены в Рекомендации МСЭ-R SM.1138.
Дополнительные формулы и примеры могут содержаться в других Рекомендациях
МСЭ-R.
Грамотное распределение радиочастотного спектра
между странами и службами минимизирует взаимные помехи различных радиосигналов
друг на друга. МСЭ налагает строгие ограничения на диапазоны работы
радиопередатчиков, занимаемую полосу и мощность излучения.
Любой радиосигнал создает вокруг себя так называемые
нежелательные излучения. Они включают в себя внеполосные и побочные излучения
(рис. 1.2).
За исключением отдельно оговоренных случаев,
разделение областей внеполосных и побочных излучений происходит по следующему
правилу: граница области побочных излучений с любой стороны от центральной
частоты находится на расстоянии 250 %
от необходимой ширины полосы частот. Все ограничения уровня мощности
распространяются именно на область побочных излучений.
Рис. 1.2. Области внеполосных и побочных
излучений
Уровни излучений в области побочных
излучений относительно средней мощности должны быть по крайней мере на
дБ ниже
общей средней мощности
, то есть -
дБн.
Мощность
(в Ваттах)
должна измеряться в достаточно широкой для учета общей средней мощности полосе.
Излучения в области побочных излучений должны измеряться в эталонных полосах,
указанных в соответствующих Рекомендациях МСЭ-R. За исключением особых случаев
это:
· 1 кГц в диапазоне 9 кГц ÷
150 кГц;
· 10 кГц в диапазоне 150 кГц ÷
30 МГц;
· 100 кГц в диапазоне 30 МГц ÷
1 ГГц;
· 1 МГц в диапазоне выше 1 ГГц.
Измерение уровня мощности излучений в области
побочных излучений не зависит от величины необходимой ширины полосы. Согласно
Рекомендациям абсолютный предельный уровень мощности излучения определяется по
формуле:
.
Но поскольку это может оказаться
слишком жестким требованием для передатчиков большой мощности, существуют также
альтернативные уровни относительной мощности [22].
2 Структурная схема
радиоприёмника
Все современные радиоприёмники строятся по так
называемой супергетеродинной схеме. В супергетеродинном приёмнике основное
усиление сигнала, выделение его на фоне помех и преобразование в первичный
сигнал осуществляется не на принимаемой частоте перестраиваемой по диапазону, а
на постоянной более низкой (промежуточной) частоте. Структурная схема
супергетеродинного приёмника представлена на рис. 1.3.
Рис. 1.3. Структурная схема супергетеродинного
приемника
Преимущества супергетеродина
заключаются в наличии малого количества перестраиваемых контуров, возможности
получения большего усиления, по сравнению с приёмником прямого усиления
<#"668424.files/image007.gif">
Рис. 1.4. Преобразования частот в
супергетеродине
На рис. 1.4 наглядно показан процесс
преобразования частоты в супергетеродине. Видно, что сигнал суммарной частоты (
) не создает
никаких проблем приему и легко может быть устранен простейшим фильтром нижних
частот (ФНЧ). Сложнее дело обстоит с зеркальным каналом
,
находящимся на расстоянии двух ПЧ от принимаемого, т.к. при преобразовании в
смесителе он перейдет на ПЧ равноправно с полезным сигналом (
). Т.о.
будет приниматься и всё то, что находится вблизи частоты расположенной
зеркально принимаемому сигналу относительно
, будь то другая радиостанция или
помехи. Пунктиром выделена частотная характеристика преселектора, назначение
которого заключается в подавлении зеркального канала, побочного канала на самой
ПЧ (канала прямого прохождения), для которого смеситель является «прозрачным»,
а также самой частоты гетеродина (иначе она будет просачиваться на антенну и
излучаться в эфир, создавая помехи и уменьшая скрытность приемника). Т.о.
полоса преселектора должна быть меньше двух ПЧ. Отсюда очевидный вывод, что чем
больше промежуточная частота, тем слабее требования к фильтру. С другой
стороны, нам нужна как можно меньшая ПЧ для дальнейшей фильтрации и
демодуляции. Противоречие разрешается при повторном преобразовании частоты,
т.е. получение сигнала на второй, третьей и т.д. ПЧ, каждая из которых ниже
предыдущей.
Рис. 1.5. Двойное преобразование частоты в
супергетеродине
Понятно, что при повторном
преобразовании появляется второй зеркальный канал, который также должен быть
подавлен (рис. 1.5). И опять это условие не позволяет сделать вторую ПЧ очень
маленькой. Однако механизм появления второго зеркального канала более сложный.
Он представляет из себя смесь сигналов на частотах
и
, причем
второй существенно в преселекторе не подавляется и создает наибольшие
трудности. Т.о. фильтр перед вторым смесителем должен иметь полосу пропускания
меньше удвоенной второй ПЧ [21].
Следует отметить, что все
вышеперечисленные проблемы присутствуют в идеальном смесителе, а в реальном к
ним добавляется еще целый ряд других. Например, гетеродин кроме основной
частоты выдает и ее гармоники, на каждой из которых тоже происходит
преобразование случайных помех на частоту ПЧ. Т.е. в полезный сигнал могут
попасть частоты вида
. Также
возможны и нелинейные искажения входного сигнала, проявляющиеся всё сильнее с
повышением уровня сигнала. Это приводит к переходу на ПЧ частот вида
. Но эти
составляющие, как правило, успешно отфильтровываются в преселекторе, а большую
угрозу создают побочные каналы приема вида:
. Самый значительный из них носит
название полузеркального канала:
. Он накладывается на полезный
сигнал ПЧ при преобразовании по вторым гармоникам: с. Вторые гармоники могут
быть существенной амплитуды, а устранить полузеркальный канал крайне сложно,
т.к. он ужесточает требования к фильтру, как минимум, в 2 раза.
Из-за дополнительных побочных
каналов образуются интерференционные свисты на гармониках и субгармониках ПЧ, а
так же на частотах, отстоящих от
на
. Они могут проходить в антенну и
излучаться в эфир.
Чтобы избежать всех этих
нежелательных эффектов, стараются сделать входные цепи приемника как можно
более линейными и не допускают перегрузки входных каскадов [22].
Усилители промежуточной частоты
УПЧ выполняют две важнейшие задачи в
радиоприёмнике:
обеспечивают основное усиление в приёмнике до
величины, необходимой для нормальной работы детектора;
обеспечивают основную избирательность по
отношению к сигналам соседних станций.
По существу УПЧ отличаются от УРЧ тем, что они
усиливают радиосигналы на постоянной более низкой частоте.
Вследствие того, что они должны обеспечивать
основное усиление в приёмнике (60 .120 дБ), число каскадов УПЧ может доходить
до 10. Эта задача решается сравнительно просто, т.к. усиление радиосигнала
производится на одной постоянной сравнительно низкой частоте.
Для обеспечения высокой избирательности по
соседним каналам приёма УПЧ должны иметь характеристику избирательности близкую
к прямоугольной. Частотная избирательность УПЧ определяется крутизной скатов
его амплитудно-частотной характеристики: чем они круче, тем лучше
избирательность.
К важнейшим характеристикам УПЧ также следует
отнести полосу пропускания и связанный с ней коэффициент прямоугольности АЧХ
УПЧ.
Полосой пропускания УПЧ П0,7
называется полоса частот, в пределах которой коэффициент усиления уменьшается
не более чем в 2 раз, т. е. до уровня
(рис. 1.6).
Рис. 1.6. АЧХ усилителя
промежуточной частоты
Идеальной АХЧ по избирательности
является характеристика
прямоугольной формы. Степень
приближения реальной характеристики к идеальной характеризуется коэффициентом
прямоугольности
.
.
идеальной АХЧ равен единице.
реальной
АХЧ больше единицы. Чем ближе
к единице, тем лучше избирательные
свойства УПЧ.
В зависимости от необходимой полосы
пропускания и требований по избирательности различают УПЧ с двухконтурным
полосовым фильтром, одноконтурные УПЧ с взаимно расстроенными контурами в
каждом каскаде и УПЧ с фильтром сосредоточенной селекции [21].
3 Основные параметры
приемников
Каждый приемник рассчитан на работу
в определенном частотном диапазоне от
до
. Отношение этих величин носит
название коэффициента перекрытия:
.
Частотная точность приёмника
определяет его способность устанавливать и поддерживать с допустимой
погрешностью заданное значение частоты.
Следующая и одна из важнейших характеристик
приемника - это его чувствительность. Она характеризует способность приемника
обеспечивать нормальный прием слабых сигналов.
Выделяют три вида чувствительности: реальная
(или ограниченная шумами), максимальная (или ограниченная усилением) и
пороговая (при отношении сигнал/шум равном единице).
Количественно чувствительность
радиоприёмника оценивается либо минимальной величиной ЭДС в антенне
, либо
минимальной мощностью радиосигнала в антенне
, при которых обеспечивается
требуемая мощность сигнала на выходе радиоприёмника, либо реализация
какого-либо вероятностного критерия при заданном отношении сигнал/шум.
Чувствительность напрямую связана с уровнем собственных (тепловых) шумов
приемника:
,
где
- отношение сигнал/шум,
- постоянная
Больцмана 1,38×10-23 Дж/град,
-
абсолютная температура,
- полоса
сигнала,
-
сопротивление антенны.
Собственные шумы выражаются через
такие параметры как коэффициент шума
и шумовая температура
.
Коэффициент шума показывает
насколько ухудшается отношение сигнал/шум после прохождение усилительного
тракта и выражается формулой:
.
Иногда удобнее вместо коэффициента
шума использовать значение шумовой температуры, т.е. такой гипотетической
температуры сопротивления источника сигнала, подключенного к нешумящему
усилителю, при которой мощность шумов на его выходе равна мощности шумов на
выходе реального усилителя:
.
На чувствительность так же оказывает
влияние степень согласования входа приемника и антенны. В идеале их
сопротивления должны быть равны.
Частотная избирательность
характеризует способность выделять полезный сигнал из совокупности
радиосигналов и помех, действующих на входе приёмника. Разделяют односигнальную
(или линейную) и реальную (или многосигнальную) избирательность.
Первая подразумевает, что на вход
приемника с линейным входным трактом действует одночастотный сигнал небольшой
амплитуды. Физически определяется характеристикой избирательности,
представляющей собой в логарифмических величинах (дБ) график зависимости
ослабления чувствительности приёмника
от изменения частоты входного
сигнала относительно рабочей частоты приёмника
(рис. 1.7).
Рис. 1.7.
Характеристика избирательности
По характеристике определяют
параметры избирательности: полосу пропускания приёмника
, равную
удвоенному значению расстройки
, при которой чувствительности
приёмника уменьшается на 6 дБ; полосу задерживания
- полосу
частот, на границах которой чувствительность приёмника уменьшается на 20 (40)
дБ и коэффициент прямоугольности
, определяющий степень приближения
характеристики к идеальной прямоугольной форме.
идеальной характеристики равен 1, а
для реальных характеристик всегда меньше 1.
При наличии сильной по уровню помехи
,
расположенной вне характеристики избирательности, входной усилитель начинает
работать в нелинейном режиме, средняя крутизна проходной характеристики
уменьшается, вследствие чего уменьшается коэффициент усиления линейного тракта
приёмника, уровень сигнала на выходе уменьшается. Причём уровень сигнала
уменьшается тем больше, чем сильнее помеха. При некотором значении
уровень
сигнала становится настолько малым, что может быть не обеспечена требуемая
достоверность приёма. Эффект ослабления сигнала, вызванный нелинейностью
приёмного тракта под воздействием сильной помехи, называется блокированием (или
забытием).
Рис. 1.8.
Эффективная избирательность приемника
В этом случае вводится понятие
реальной избирательности. Характеристикой реальной избирательности является
график зависимости допустимых амплитуд помехи от её расстройки относительно
частоты принимаемого сигнала (рис. 1.8). Обычно реальную избирательность
приёмника характеризуют полосой блокирования. Полосой блокирования называется
удвоенное значение расстройки помехи относительно сигнала, при котором
происходит блокирование сигнала помехой определённой амплитуды (указывается
значение амплитуды помехи относительно амплитуды сигнала).
Если сильная помеха имеет огибающую,
изменяющуюся во времени, то средняя крутизна усилителя будет изменяться во
времени по тому же закону, возникнет перекрестная модуляция. Кроме того
возможно появление комбинационных частот, т.е. интермодуляций, и сжатие
динамического диапазона полезного сигнала.
Для повышения реальной
избирательности приёмника необходимо уменьшать уровень помехи путём включения
на входе приёмника избирательного фильтра и применять в усилители с большой
протяжённостью линейного участка проходной характеристики.
Искажения сигналов определяют
качество воспроизведения первичных сигналов на выходе приёмника. Различают
нелинейные, амплитудно-частотные и фазо-частотные искажения.
Нелинейные искажения вызываются
нелинейностью характеристик элементов приёмного тракта. Они проявляются в
искажении формы первичных сигналов. Количественно они оцениваются коэффициентом
гармоник. Наибольшую проблему, как правило, создают составляющие не второго
порядка, хотя они больше по амплитуде, а третьего, т.к. они расположены близко
к полезному сигналу.
Амплитудно-частотные искажения
обусловлены различием в коэффициенте усиления для различных составляющих спектра
первичного сигнала. Они оцениваются амплитудно-частотной характеристикой (АЧХ),
представляющей собой график зависимости амплитуды полезного сигнала на выходе
приёмника от частоты.
Фазочастотные искажения обусловлены
нелинейностью фазовой характеристики приёмника (ФЧХ), под которой понимается
зависимость фазы первичного сигнала на выходе приёмника от частоты.
Существенного влияния на передачу речи они не оказывают, однако губительны для
передачи данных.
Таким образом, минимальный уровень
входного сигнала ограничен собственными шумами приемника, его реальной
чувствительностью, а максимальный - нелинейными искажениями. В совокупности эти
две величины определяют динамический диапазон по основному каналу приема,
характеризующий допустимые изменения уровня входного сигнала, при которых
потери информации не превышают предельных значений.
Верхняя граница определяется как
точка однодецибельной компрессии, т.е. точка изгиба графика выходной мощности
на 1дБ (рис. 1.9). Точка загиба часто определяется прямым измерением как точка,
в которой увеличение входной мощности на 10дБ приводит к увеличению выходной
всего лишь на 9дБ.
Рис. 1.9. Амплитудная характеристика типичного
усилителя
Нелинейные искажения полезного сигнала могут возникнуть
не только из-за его высокого уровня, но и вследствие воздействия сильной помехи
в соседнем канале. Для оценки этих искажений вводится понятие динамического
диапазона по соседнему каналу [21].
Краткие
выводы
В этой главе были описаны все необходимые
теоретические знания, для того чтобы определить место, занимаемое существующим
приемником радиостанции Р-612, и те параметры, которые будут использоваться при
его описании, а также описании модернизированной версии в последующих главах.
Глава 2. Принцип работы приемника
радиостанции Р-612
2.1 Вводное
замечание
В главе представлена общая структурная схема
существующего приемного тракта радиостанции Р-612, расписаны основные параметры
приемника и требования к сигналам. Определяются те узлы приемника, которые
будут сохранены и те, которые будут подвергнуты модернизации. Делаются
необходимые оценки параметров сигналов. На основании этого осуществляется
постановка задачи.
2.2 Описание
радиостанции Р-612
Радиостанция Р-612 МВ-ДМВ
диапазона является средством криптографической зашиты информации. Радиостанция
обеспечивает надежную открытую или засекреченную аналоговую и цифровую
радиосвязь между подвижными и стационарными объектами в тактическом звене
управления ВМФ РФ. Радиостанция используется на подводных лодках, надводных
кораблях всех рангов, береговых объектах. Обеспечивает радиообмен с судами на
международных частотах морской подвижной службы и с летательными аппаратами на
общих частотах. Радиостанция обеспечивает симплексную связь с амплитудной, частотной
и фазовой модуляцией.
В табл. 2.1
приведены все основные параметры приемника радиостанции.
Таблица 2.1
Основные характеристики приемника Р-612
|
Название
параметра
|
Условие
|
Значение
|
|
Диапазон
рабочих частот, МГц
|
МВ
|
100,000
- 173,975
|
|
ДМВ
|
220,000
- 399,975
|
|
Шаг
сетки частот, кГц
|
|
25
|
|
Классы
излучений
|
|
А3Е,
F3Е, G3Е,
|
|
|
А1D,
F1А, F1D
|
|
Скорости
передачи данных, бит/с
|
АМн
|
25000
|
|
ЧМн
|
1200,
2400, 4800, 9600, 16000, 19200
|
|
ЧТ
|
50,
100, 300, 500, 1200, 2400, 3600, 4800
|
|
Чувствительность
по методу СИНАД, не более, мкВ
|
C/Ш
= 12 дБ
|
|
|
АМ
с глубиной модуляции 85%
|
0,8
мкВ (НУ)
|
|
ЧМ
с девиацией 5,6 кГц ФМ с девиацией 3 кГц
|
1,5
мкВ (ДФ)
|
|
Достоверность
приема
|
АМ
с глубиной АМ 85%
|
5*10-2
|
|
ЧМ
с девиацией 6,5 кГц
|
5*10-2
|
|
ЧТ
с девиацией 3 кГц при входном ВЧ сигнале 0,8 мкВ (НУ) или 1,2 мкВ (ДФ)
|
1*10-2
|
|
Коэффициент
нелинейных искажений, не более, %
|
АМ
и ЧМ при изменении уровня входного ВЧ сигнала от 50 мкВ до 100 мВ
|
5
|
|
Динамический
диапазон не менее, дБ:
|
|
|
|
по
полузеркальным каналам
|
fр
± 10%
|
70
|
|
по
побочным
|
fр
± 10%
|
80
|
|
По
блокированию
|
fp
± 107 кГц
|
80
|
|
по
интермодуляции
|
fр
± 10%
|
|
|
fр
< 300 МГц
|
70
|
|
fр
> 300 МГц
|
60
|
|
Абсолютный
уровень восприимчивости не менее, дБмкВ:
|
|
|
|
к
блокированию
|
fр
± 10%
|
120
|
|
по
зеркальному каналу
|
>
fр ± 10%
|
80
|
|
по
побочным
|
>
fр ± 10%
|
110
|
|
Изменение
сигнала на выходе не более, дБ
|
АМ
3мкВ < Uвх < 100мВ
|
6
|
|
Уровень
напряжения первого гетеродина на антенном входе не более, мкВ
|
нагрузка
50 Ом
|
|
|
100
- 174 МГц
|
20
|
|
220
- 400 МГц
|
150
|
Таким образом, видно, что параметры достаточно
жесткие, особенно по динамическому диапазону и подавлению побочных каналов.
2.3 Канал
приема радиостанции Р-612
При работе радиостанции в
режиме приёма высокочастотный сигнал от антенны проходит через полосовой
фильтр, защищающий от влияния мощных станций KB
и СВЧ диапазона, далее через коммутатор приём-передача поступает в блок тракта
приёма, где происходит его усиление, преобразование частоту усиление
промежуточной частоты и АМ/ЧМ детектирование.
Для уменьшения утомляемости
оператора из-за длительного прослушивания собственных шумов приемника при
отсутствии принимаемого сигнала, в тракте приема вырабатывается сигнал
«подавление шума», который затем подаётся в блок коммутации и сопряжения и
снижает уровень шумов не менее 30 дБ.
Важнейшей частью канала приёма
является синтезатор частоты, который обеспечивает формирование сигнала первого
гетеродина со стабильностью, определяемой опорным генератором, формирующим
высокостабильные сигналы частотой 12,8 МГц, для работы тракта приема.
Продетектированный сигнал из
тракта приема поступает в блок коммутации и сопряжения, где происходит
окончательное формирование аналоговых сигналов по уровню и полосе. Цифровые
сигналы из блока коммутации и сопряжения подаются в оконечную аппаратуру
непосредственно. В режиме маскированной связи сигналы проходят через блок
управления, где депакетируются и демаскируются. В блоке коммутации и сопряжения
осуществляется коммутация аналоговых, цифровых и телеграфных сигналов на
соответствующие цепи внешних соединителей для подачи на оконечную аппаратуру
различных видов.
Супергетеродинная схема тракта
приема радиостанции
Тракт приема построен по
супергетеродинной схеме с тройным преобразованием частоты. Состоит из трех
ячеек: ВЧ, ПЧ-НЧ и ячейки управления. Конструктивно блок представляет собой
корпус, разделенный внутри на три отсека, закрываемых крышками. В отсеках
корпуса расположены три печатные платы: ячейки ВЧ, ячейки ПЧ-НЧ и устройства
управления.
В ячейке ВЧ осуществляется
предварительная селекция сигнала, поступившего с антенно-фидерного тракта, и
преобразование частоты. Далее сигнал поступает на ячейку ПЧ-НЧ, где происходит
основная селекция сигнала, преобразование частоты, демодуляция и передача
сигнала на оконечную аппаратуру. Ячейка управления состоит из микропроцессора,
двух формирователей высокого управляющего напряжения для варикапов
преселектора, коммутаторов высокого напряжения, цепи термоконпенсации
управляющего напряжения.
Описание работы преселектора.
Основные параметры
Преселектор разбит на четыре
поддиапазона: от 100 до 135, от 135 до 174, от 220 до 295, от 295 до 400 МГц.
То есть требование, описанное в Главе 1, о том, что полоса преселектора должна
быть меньше удвоенной ПЧ выполняется. Это обеспечивает лучшее перекрытие
диапазона рабочих частот и уменьшение габаритов. Структурная схема ячейки ВЧ
изображена на (рис. 2.1) Принятый сигнал с антенны через коммутатор
поддиапазонов (SW)
поступает на усилитель высокой частоты одного из диапазонов.
Рис. 2.1. Структурная схема ячейки ВЧ
Чувствительность приемника
радиостанции при входном сигнале с амплитудной модуляцией глубиной 85% в
нормальных климатических условиях при номинальном напряжении электропитания,
должна быть не более 1,5 мкВ. В усилителе обеспечивается предварительное
усиления принятого высокочастотного сигнала около 30дБ и формирование
характеристик частотной избирательности радиостанции. Каждый усилитель высокой
частоты состоит из входного двухконтурного кварцевого фильтра и двух
усилительных каскадов, нагрузкой которых служит двухконтурный фильтр,
аналогичный входному. Перестройка фильтров осуществляется электронным способом
с помощью варикапов, емкость которых изменяется под воздействием напряжения Uynp,
вырабатываемого ячейкой управления. Усиленный и отфильтрованный сигнал с
помощью выходного коммутатора SW,
работающего синхронно с входным, коммутируется на сигнальный вход смесителя, на
гетеродинный вход которого поступает сигнал от синтезатора частот. Смеситель
осуществляет первое преобразование частоты, высокочастотный сигнал переносится
на частоту 67,575МГц.
Описание работы тракта основной
селекции
После преселектора сигнал
поступает на ячейку ПЧ-НЧ, где осуществляется двойное преобразование частоты,
основная фильтрация, усиление и детектирование. Структурная схема тракта
основной селекции представлена на (рис. 2.2)
Входной сигнал может изменяться от 3
мкВ до 100мВ, при этом изменение сигнала на выходе приемника радиостанции
должно быть не более 6дБ. Для поддержания нужного уровня сигнала весь тракт
основной селекции охвачен автоматической регулировкой усиления (АРУ).
Рис. 2.2. Структурная схема
тракта основной селекции сигнала
радиосвязь сигнал
прием частота
Сигнал первой промежуточной
частоты номиналом 67575 кГц с выхода смесителя поступает на малошумящие
усилители (МШУ), выполненные на полевых транзисторах с МОП структурой (MOSFET),
включенных по схеме с общим затвором, с регулируемым коэффициентом усиления. Требования
к тракту приема в части избирательности по соседнему каналу, а также подавление
зеркальных и кратных комбинационных частот, возникающих после преобразований
частоты, обеспечивается узкополосными пьезоэлектрическими кварцевыми фильтрами
4-го порядка. Полоса пропускания фильтров по уровню 3дБ - 54кГц, вносимые
затухания в полосе пропускания не более 6дБ.
Второе преобразование частоты
осуществляется при помощи двойного балансного диодного смесителя. Напряжение
гетеродина с частотой 80 МГц формируется здесь же одночастотным синтезатором.
Напряжение второй промежуточной частоты 12425 кГц с выхода смесителя и
поступает на тракт усиления второй ПЧ.
Сигнал второй промежуточной
частоты проходит через усилители, регулируемые системой АРУ, выполненные также
на малошумящих полевых транзисторах с МОП структурой, включенных по схеме с
общим затвором. Общее усиление тракта второй промежуточной частоты около 30дБ.
Побочные каналы, возникающие в результате преобразования, подавляются
пьезоэлектрическим кварцевым фильтром 8-го порядка с полосой пропускания по
уровню 3дБ - 43 кГц, с гарантированным затуханием не менее 90дБ, Далее
усиленный узкополосный сигнал поступает на третий смеситель, построенный на
основе полевого МОП транзистора с изолированным затвором. Опорный сигнал на
гетеродинный вход смесителя с частотой 12,204 МГц поступает от одночастотного
синтезатора, размешенного в ячейке.
Усиленный в тракте третьей ПЧ,
значение которой выбрано равным 221 кГц, сигнал после фильтра низких частот
уровнем около 775мВ поступает на амплитудный и частотный детекторы.
В зависимости от режима и вида
работы низкочастотным коммутатором выбирается один из продетектированных
сигналов и через предварительный УНЧ поступает в блок управления и блок
коммутации и сопряжения для обработки и последующей выдачи пользователю. По
цепи «НЧ-прм» проходит узкополосный речевой или широкополосный высокоскоростной
цифровой сигналы, по «НЧ-тлг» - телеграфный сигнал.
Сигнал с выхода амплитудного
детектора поступает на схему АРУ, которая охватывает каскады усиления первой,
второй и третьей промежуточной частоты.
Сигнал низкой частоты поступает
на схему подавления шумов (ПШ), в которой используется принцип анализа
собственных шумов тракта, лежащих за полосой пропускания фильтров основной
селекции. Шумы в схеме ПШ детектируются и, в зависимости от их уровня,
участвуют в формировании управляющего сигнала, который подается в блок
коммутации и сопряжения, блокирующий прохождение сигнала на оконечную
аппаратуру. При отсутствии полезного сигнала внеполосные шумы имеют большую
величину, что служит информацией для запирания тракта низкой частоты. При
увеличении полезного сигнала шумы подавляются, выходное постоянное напряжение
детектора шумов уменьшается и, при достижении установленного порога, снимается
блокирующий сигнал. Тракт низкой частоты открывается для прослушивания
принятого сигнала.
2.4 Оценка
параметров сигнала
Модернизацию приемника целесообразно начать на
первой ПЧ. ВЧ-часть обладает своей спецификой и сложностью и в этой работе
только анализируется. Т.о. входным сигналом модернизируемой части будет сигнал
после ВЧ-каскадов. Его параметры необходимо оценить.
Рис. 2.3. Устройство преселектора
Как было сказано выше, ВЧ-блок радиоприемника
состоит из двух одинаковых двухконтурных фильтров и двух усилителей (рис. 2.3).
Т.о. зная параметры сигнала в точке А на рисунке, нужно рассчитать параметры
сигнала в точке В. Экспериментально было установлено, что фильтр вносит
ослабление на частоте полезного сигнала около -6 дБ. Используемые
широкополосные ВЧ-усилители SGA-6489 дают усиление +19..+21 дБ на рабочих
частотах, коэффициент шума 3 дБ. Смеситель ADE-12MH вносит ослабление -6 дБ.
Итоговое усиление получается +22 дБ, что согласуется с экспериментальными
данными.
Частотная характеристика оказалась несколько
хуже заявленной (рис. 2.4). Реальное подавление зеркального канала порядка 65
дБ. Однако при проектировании всё-таки стоит ориентироваться на параметры из
документации, т.к. ВЧ-часть тоже может быть впоследствии модернизирована.
Рис. 2.4. Амплитудно-частотная характеристика
фильтра в преселекторе
Из табл. 2.1 следует, что самые «сложные», с
точки зрения обработки (наибольший динамический диапазон или наибольшая полоса
частот), режимы приема - это телефония с амплитудной модуляцией с коэффициентом
85% и передача данных амплитудно-манипулированным сигналом со скоростью 25
кбит/с и тем же коэффициентом модуляции.
,
где
- коэффициент АМ
,
где
- динамический диапазон
По вышеуказанным формулам можно
определить, что коэффициенту модуляции 85% соответствует динамический диапазон
сигнала 21,8 дБ. После прохождения ВЧ-каскадов соотношение сигнал/шум ухудшится
на величину шум-фактора в соответствии с формулой:
,
где
- результирующий шум-фактор;
-
шум-фактор усилителя;
-
коэффициент усиления; то есть на 3,1 дБ и составит 18,7 дБ. Можно округлить эту
величину в большую сторону, чтобы проектировать «с запасом», до 20 дБ.
Наибольшей полосой полезного сигнала
считается 43 кГц. На самом деле эта величина может варьироваться в зависимости
от типа сигнала. Величина 43 кГц взята из текущей спецификации приемника Р-612
(полоса пропускания фильтра основной селекции).
Блокирующую помеху при отстройке по
частоте 107 кГц, способную превышать полезный сигнал до 80 дБ, преселектор
полностью пропустит. Т.о. полный динамический диапазон сигнала составляет 100
дБ. На рис. 2.5 наглядно показаны все вышеперечисленные характеристики.
Рис. 2.5. Характеристики сигнала после
прохождения ВЧ-блока
Следует также оценить абсолютные значения
сигналов, которые планируется обрабатывать новыми методами.
Минимальный уровень сигнала:
,8 мкВ (-125 дБВ) + 22 дБ = 10 мкВ (- 103 дБВ)
Максимальный уровень сигнала:
мВ (- 23 дБВ).
Краткие
выводы
По итогам главы можно окончательно осуществить
постановку задачи. Необходимо предложить новую схему обработки, входным
сигналом для которой будет сигнал первой промежуточной частоты 67,575 МГц,
формируемый в ВЧ-блоке.
Глава 3. Способы реализации
аналогового тракта и выбор АЦП
3.1 Вводное
замечание
Данная глава посвящена описанию основных
возможных структур цифрового приемника: с использованием прямого преобразования
и дискретизацией на ПЧ. Разбираются плюсы и минусы каждой из реализаций. Также
делается краткий анализ существующих схем аналого-цифрового преобразования.
3.2 Приемник
прямого преобразования
Архитектура приемника прямого преобразования
показана на рис. 3.1 а. Он состоит из малошумящего ВЧ-усилителя с небольшим
коэффициентом усиления, фильтра преселектора и аналогового квадратурного
демодулятора. Затем каждая из квадратур усиливаются для достаточного для АЦП
уровня и дискретизируется на низкой частоте с высоким разрешением.
Такое преобразование может быть реализовано и на
ПЧ, что позволит упростить схему приемника и улучшить его характеристики ввиду
отсутствия необходимости перестройки в большом диапазоне частот (рис. 3.2 б).
Именно такую реализацию целесообразно использовать в модернизации приемника
Р-612.
а)
б)
Рис. 3.1. Цифровой приемник прямого
преобразования: а - классический; б - на промежуточной частоте
Преимущества архитектуры:
· слабые требования к фильтру;
· относительно легкое подавление
зеркального канала (по сравнению с супергетеродином);
· простота реализации на интегральных
микросхемах.
Недостатки:
· требуется локальный генератор,
выдающий квадратырные сигналы с высокой точностью сдвига фазы (уровень
подавления зеркального канала прямо пропорционален точности);
· смесители должны быть хорошо
сбалансированы (особенно в случае на рис. 3.1 а);
· возникает проблема смещения нуля
из-за просачивания сигнала генератора в цепь ВЧ-сигнала;
· ощутимо влияние 1/f шума.
Так же следует отметить, что эта архитектура
более применима к узкополосным сигналам, чем к широкополосным [3].
.3
Приемник с дискретизацией на ПЧ
Архитектура приемника с дискретизацией на ПЧ
показана на рис. 3.2. ВЧ-часть классическая, затем следует фильтр основной
селекции, который выполняет еще и роль антиалиасингового фильтра,
отфильтрованный сигнал дискретизируется напрямую или с применением принципа
субдискретизации. Разделение на квадратуры происходит уже в цифровой форме.
Рис. 3.2. Цифровой приемник с дискретизацией на
ПЧ
Преимущества архитектуры:
· высокая селективность;
· хорошее подавление зеркального
канала;
· качественный прием широкополосных
сигналов.
Недостатки:
· достаточно большая сложность
реализации (цифровая обработка высокоскоростного потока данных);
· жесткие требования к фильтру
основной селекции;
· жесткие требования к АЦП (широкая
входная полоса, большой динамический диапазон).
В данной работе, когда предполагается обработка
сигналов описанных ранее, и та и другая реализация подкрепляется наличием
подходящей элементной базы примерно одинаковой стоимости [18].
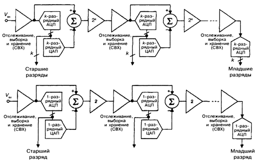
3.4 Типы
АЦП
Поскольку речь идет о цифровой обработке
сигнала, то, какой бы ни была реализация приемника, он будет содержать в себе
АЦП. Ниже кратко рассмотрены основные типы современных АЦП, которые могут быть
использованы при решении поставленной задачи.
Естественно, что главным критерием выбора типа
АЦП является приложение его использования. На рис. 3.3 показана связь области
приложений с основными параметрами АЦП: частотой дискретизации и разрядностью
Рис. 3.3. Типы АЦП и их положение в поле
основных параметров
ΣΔ-АЦП доминируют в
точных промышленных измерениях, в приборах звукового диапазона, в
аудиоприложениях. АЦП последовательного приближения (SAR) наиболее часто
применяются в системах сбора данных, управлении промышленными процессами,
спектральном анализе. Конвейерные АЦП, обладающие наибольшим быстродействием,
используются в коммуникационном оборудовании, видеотехнике, радарах и т.п.
Из вышесказанного видно, что в зависимости от
способа реализации может потребоваться либо ΣΔ-АЦП
(в случае дискретизации на низкой частоте), либо конвейерный АЦП (в случае
дискретизации на ПЧ) [4, 15].
ΣΔ-АЦП в настоящее
время используются во многих приложениях, где требуется недорогой,
узкополосный, экономичный АЦП с высоким разрешением. АЦП содержит очень простую
аналоговую электронику (компаратор, источник опорного напряжения, коммутатор и
один или большее количество интеграторов и аналоговых сумматоров) и весьма
сложную цифровую вычислительную схему. Эта схема состоит из цифрового
сигнального процессора, который работает как фильтр (в общем случае, но не
всегда - это низкочастотный полосовой фильтр). Принцип работы преобразователя
основан на концепциях избыточной дискретизации, формирования формы кривой
распределения шума квантования, цифровой фильтрации и децимации. Идеальный
классический N-разрядный АЦП имеет среднеквадратичное значение шума
квантования, равное q/√12. Шум квантования равномерно распределен в
пределах полосы от 0 до fд /2 (где q - значение младшего значащего бита и fд -
частота дискретизации), как показано на рис. 3.4. Отношение сигнал/шум для
полнодиапазонного синусоидального входного сигнала будет (6,02∙N + 1,76)
дБ. Если АЦП несовершенен и его реальный шум больше, чем его теоретический
минимальный шум квантования, то эффективная разрешающая способность будет
меньше, чем N-разрядов. Его фактическая разрешающая способность (эффективное
число разрядов - ENOB) будет определена, как
(3.1)
Если взять более высокую частоту дискретизации K∙fд
(рис. 3.4б), то среднеквадратичное значение шума квантования остается q/√12,
но шум теперь распределен по более широкой полосе от 0 до K∙fд / 2. Если
затем использовать на выходе цифровой низкочастотный фильтр, то можно тем самым
значительно уменьшить шум квантования, но сохранить полезный сигнал, улучшая
таким способом эффективное число разрядов ENOB. Таким образом, выполняется
аналого-цифровое преобразование с высоким разрешением, используя
аналого-цифровой преобразователь с низкой разрешающей способностью. Коэффициент
K носит название коэффициента избыточной дискретизации. При этом необходимо
отметить, что избыточная дискретизация дополнительно выгодна еще и тем, что она
понижает требования к аналоговому ФНЧ.
Так как ширина полосы пропускания уменьшена
выходным цифровым фильтром, скорость выдачи выходных данных может быть ниже,
чем первоначальная частота дискретизации (K∙fд), но при этом все же
удовлетворять теореме Котельникова. Это достигается посредством децимации с
коэффициентом М. Такое прореживание не вызывает никакой потери информации.
Если избыточная дискретизация используется
только для улучшения разрешающей способности, необходимо применять коэффициент
избыточности равный 2N степеням двойки, чтобы получить N-разрядное увеличение
разрешающей способности. ΣΔ-преобразователь
зачастую не нуждается в таком высоком коэффициенте избыточной дискретизации. Он
не только ограничивает полосу пропускания сигнала, но также задает форму кривой
распределения шума квантования таким образом, что большая ее часть выходит за
пределы этой полосы пропускания, как это показано на рис. 3.4в [4, 21].

Устройство ΣΔ-АЦП
достаточно сложно и в данной работе не приводится. Конвейерные АЦП включают в
себя два или более субАЦП и, соответственно, преобразование происходит за
несколько шагов. На первом шаге производится грубое преобразование (с низким
разрешением). Далее определяется разница между входным сигналом и аналоговым
сигналом, соответствующим результату грубого преобразования (со
вспомогательного ЦАП, на который подаётся грубый код). На следующем шаге
найденная разница подвергается преобразованию, и полученный код объединяется с
грубым кодом для получения более точного выходного цифрового значения и т.д. до
достижения заданной разрядности. АЦП этого типа быстры, имеют высокое
разрешение и небольшой размер корпуса.
На рис. 3.5 в качестве примера приведены
реализации конвейерных АЦП с идентичными каскадами.
Рис. 3.5. Конвейерный АЦП: а - k разрядов в
каскаде, б - 1 разряд в каскаде
Термин «конвейерная архитектура» означает
способность одного каскада обрабатывать данные от предыдущего каскада в течение
любой части периода такта выборка/хранение. При этом каскады тактируются в
противофазе так, что когда частный такт вводит АЦП в режим хранения сигнала от
УВХ предыдущей ступени, УВХ предыдущей ступени переходит в режим слежения.
Скважность сигнала тактирования должна быть равна 1. Ввиду физических
ограничений на максимальное время хранения выборки в УВХ, конвейерные АЦП имеют
как максимально допустимую скорость выборки, так и минимально допустимую.
Практически во всех АЦП данного типа присутствует схема коррекции ошибок. Таким
образом, обеспечивается динамический диапазон свободный от ошибок более 80-90
дБ.
Особенности согласования АЦП по входу
АЦП, как и любое электронное устройство,
нуждается в согласовании по входу. При этом АЦП обладает своей спецификой.
Рассмотрим входные интерфейсы конвейерных АЦП (рис.3.6)
Рис. 3.6 Схемы буферированных и небуферированных
дифференциальных входов АЦП
Высокопроизводительные конвейерные BiCMOS АЦП
обычно имеют в своем составе буфер. Два вида распространенных входных буферов
изображены на рисунках А и В.
Конвейерные АЦП с КМОП-структурой обычно
потребляют меньше мощности и их производительность несколько ниже, чем у BiCMOS
АЦП, и их входы напрямую подключены к ключам УВХ (рисунок С). Небуферированные
входы производят больше помех переключения, и их сложнее согласовать с
датчиками.
Как упоминалось выше, большинство КМОП АЦП не
имеют входного буфера, а построенные по BiCMOS-технологии - имеют. Однако из
этого правила возможны исключения.
Для определения входного импеданса можно
представить модель входной части буферированных или небуферированных АЦП как
параллельное соединение резистора и конденсатора (рис 3.7). В случае АЦП с
буферированным входом значения R и С постоянны и не зависят от частоты.
Типичные значения сопротивления R для различных АЦП равны 1-2 кОм, емкости С -
1,5-3 пФ. Конкретные их значения можно уточнить в спецификациях.
Рис. 3.5 Модель входа АЦП для определения
входного импеданса
Случай с небуферированным входом сложнее, потому
что значения R и С меняются как при изменении частоты входного сигнала, так и в
зависимости от того, в каком режиме находится АЦП -слежения или хранения.
При разработке входных интерфейсов
небуферированных АЦП больше подходит входной импеданс АЦП в режиме слежения
(рис 3.8)
Рис.3.8. Параллельное представление входного
импеданса небуферированного КМОП АЦП в режиме слежения
Действительная (резистивная) часть входного
импеданса при низких частотах (видеосигнал) очень высокая, с ростом частоты
уменьшается (менее 2 кОм на частоте 100 МГц).
Мнимая (емкостная) часть входного импеданса при
низких частотах примерно равна 4,5 пФ и медленно уменьшается с ростом частоты.
Методы возбуждения входа АЦП.
Все современные высокоскоростные АЦП имеют
дифференциальные входы, преимущество которых хорошо известны [3]. Однако на
практике многообразие несимметричных сигналов требует удобного способа
преобразования таких сигналов в дифференциальные с минимальными шумами и искажениями
Существует два основных способа получения
дифференциальных сигналов для АЦП. Первый - с помощью дифференциального
усилителя (драйвера), второй - с помощью трансформатора. При выборе первого
способа, после усилителя потребуется либо ФНЧ, либо лучше полосовой фильтр для
устранения шума, созданного усилителем, во избежание наложения спектров и
ухудшения SNR АЦП. Второй способ обладает своими преимуществами: не нужен
дополнительный фильтр, и одновременно можно добиться резонансного согласования.
Поскольку, в нашем случае, дискретизация
происходит не на фиксированной частоте, то использовать резонансное
согласование неприемлемо.
Дифференциальный метод возбуждения входа АЦП
Рассмотрим более подробно метод получения
дифференциального сигнала с помощью драйвера
Рис. 3.7 Функциональная и эквивалентная схемы
дифференциальных согласующих усилителей
На рисунке 3.9 представлен пример функциональной
и эквивалентной схемы полностью дифференциального усилителя, оптимизированного
для работы с высокоскоростными АЦП. На рисунке А подробно показана внутренняя
структура усилителя, на рисунке В - его эквивалентная схема. Коэффициент
усиления устанавливается внешними резисторами RF и RG, а синфазное напряжение
на выходе - напряжением на выводе Vосм. Синфазные напряжения на выходах V0UT+ и
V0UT- выравниваются внутренней синфазной обратной связью, а напряжения сигнала
всегда равны по амплитуде и противоположны по фазе, т.е.
(3.2)
В усилителе действуют две отдельные петли
обратной связи, которые раздельно управляют синфазным и дифференциальным
выходными напряжениями. Дифференциальная обратная связь, установленная внешними
резисторами, управляет только дифференциальным выходным напряжением, синфазная
ОС - только синфазным выходным напряжением. Такая архитектура позволяет
осуществлять независимую установку уровня синфазного выходного напряжения для
сдвига уровня. Этот уровень в схеме устанавливается равным напряжению,
приложенному к выводу V0CM, и не влияет на выходное дифференциальное
напряжение. Коэффициент усиления его равен отношению Rf/RG.
При использовании метода получения
дифференциального сигнала с помощью драйвера потребуется помехоподавляющий
фильтр для устранения шума, созданного усилителем, во избежание наложения
спектров и ухудшения SNR АЦП
Рис. 3.10 Место включения помехоподавляющего
фильтра, снижающего шум ОУ
Обычно входная полоса пропускания АЦП много шире
его максимальной частоты дискретизации. Например, АЦП со скоростью
дискретизации 100 MSPS имеют входную полосу пропускания 700 МГц.
Хороший согласующий усилитель для минимального
искажения сигнала в рабочей полосе частот также должен иметь полосу пропускания
много шире частоты дискретизации.
Если фильтр включить перед усилителем (рисунок
3.10 А), то выходной шум усилителя будет интегрироваться по всей входной полосе
пропускания АЦП.
На рисунке 3.10 В показано более эффективное с
точки зрения уменьшения уровня шумов место включения фильтра. Но тогда усилитель
должен быть способен работать на весь суммарный импеданс - фильтра и входной
цепи АЦП.
Хорошие результаты получаются уже с фильтрами
1-го и 2-го порядков (рис.3.11).
Рис. 3.11 Соотношение между эквивалентной полосой
шума фильтра и 3-дБ полосой фильтра Баттерворта
Рис. 3.12 Эквивалентная шумовая полоса
пропускания фильтра
На рисунке 3.12 показано соотношение между
эквивалентной шумовой полосой и 3 дБ полосой фильтра Баттерворта первого
порядка. Для фильтра первого порядка соотношение равно Pi/2 = 1,57. Обратите
внимание, что, начиная с соотношения 1,11 для фильтра второго порядка,
повышение порядка фильтра очень незначительно улучшает понижение шумов.
Большинство схем согласования содержат между
согласующим усилителем и АЦП шумопонижающие RC-фильтры первого порядка. В
большинстве случаев значения R и С оптимизированы на основе эмпирических данных
по причине нестационарной природы входов КМОП АЦП.
Особенности согласования АЦП по выходу.
При разработке схем с использованием
высокоразрядных АЦП необходимо учитывать особенности их выходного интерфейса.
Для примера рассмотрим 16-разрядный КМОП-выход АЦП. Если нагрузка на каждый
выход равна 10 пФ (что равно суммарной емкости входа одного вентиля и
паразитных емкостей дорожек печатной платы), по каждому выходу будет течь ток
заряда этой емкости, равный 10 мА. Общий переходной ток 16-разрядного выхода
АЦП может составить 16x10 = 160 мА.
Такие большие переходные токи можно снизить,
добавив последовательно с каждым выходом резистор R с небольшим сопротивлением.
Его сопротивление следует выбрать таким, чтобы постоянная времени RC была чуть
меньше 10% периода дискретизации. Например, при fs = 100 MSPS, RC должно быть
меньше 1 нс. Если С = 10 пФ, то R необходимо выбрать равным 100 Ом. При выборе
больших значений R увеличится время установления данных на выходе, что может
помешать правильному считыванию данных.
Рис 3.13 Использование последовательного резистора
на цифровых КМОП -выходах
Нагрузку на каждый выход АЦП следует ограничить
входом одного вентиля (обычно это вход внешнего регистра захвата данных) (Рис
3.13) Ни при каких условиях не следует подключать выход данных АЦП напрямую к
шумящей шине данных. Для снижения нагрузки на выходы АЦП следует использовать
промежуточный буферный регистр
Краткие
выводы
Обе рассмотренные в главе архитектуры цифрового
приемника могут быть применены для решения поставленной задачи. Не существует
однозначных преимуществ одной над другой в данном случае.
Глава 4. «Слепая» компенсация
эффекта разбаланса квадратур с использованием алгоритма множественных инверсий
.1
Вводное замечание
В этой главе рассматривается как
мультипликативный, так и аддитивный методы разделения сигнала на квадратуры в
аналоговой части приемника, построенного по концепции SDR. Описан эффект
амплитудного и фазового разбалансов сигнала гетеродина, что ведет к расхождению
синфазного и квадратурного сигналов. Исходя из этого, описывается алгоритм слепого
разделения источников, как способ борьбы с дефектами предобработки.
4.2 Прямое
преобразование частоты
Реконфигурация и, как следствие, вытеснение
аналоговой на цифровую обработку сигналов в портативных приемниках добавило
много научных интересов в области телекоммуникаций. Цель заключается в
реализации все более и более управляемых цифровых взамен аналоговых компонентов
приемника для получения мультипротокольных систем и сокращении расходов на
элементы приемника, вследствие пониженного потребления мощности, размеров и
площади чипа и стоимости расходов. В связи с этим, сложилась концепция оставить
нежелательные эффекты аналоговой обработки, не производя дополнительных
преобразований в этой области, а устранять все эффекты цифровыми методами.
Ложные эффекты, рассматриваемые в этой работе, отвечают за разбаланс (фазы и
амплитуды) сигнала гетеродина и несоответствия между квадратурными сигналами,
полученными в аналоговом приемнике. В результате, появляется разбаланс
синфазного и квадратурного сигналов. Сигнал на промежуточной частоте в
приемнике должен иметь вид:
(4.1)
Где
состоит из синфазной(I) и
квадратурной(Q) компонент
модулированного сигнала. Идеальный сигнал гетеродина может быть представлен
как:
(4.2)
В работе исследуется влияние ложных эффектов на
сигнал в области ПЧ. Это приводит к соотношению между методами приема прямого
преобразования: с мультипликативным и аддитивным гетеродинированием. Основной
целью исследования является регенерация передаваемого сигнала, который
искажается вследствие несовершенства аналоговой части приемника. Измерение
тестовыми сигналами, адаптивная фильтрация и слепое разделение источника (BSS)
могут быть использованы для восстановления полезного сигнала. Регенерации
сигнала с использованием алгоритмов BSS позволяет избежать дополнительных
затрат на процедуру калибровки изделия[33]
Техника прямого преобразования
частоты «вниз»(DDC) преобразует сигнал высокой частоты на ПЧ. Для этой цели
частота гетеродина выставляется равной частоте желаемого канала
. Из-за
эффектов температурной зависимости, производственных несовершенств аналоговых
компонентов I-и Q-сигналы
не могут идеально совпадать. Амплитуда, а также фаза сигнала местного
генератора будет отличаться от соответствующих значений квадратурного и
синфазного сигналов в результате фазового
и амплитудного
разбалансов.
Таким образом, идеальный сигнал гетеродина преобразуется в:
(4.3)
Рис. 4.1. Схема прямого преобразование частоты с
использованием мультипликативного смешения
Независимо от архитектуры аналогового
front-end’а, наблюдается эффект разбаланса синфазного и квадратурного
сигналов.[34]
Прямое преобразование путем мультипликативного
гетеродинирования
Мультипликативное смешение является
обычной реализацией прямого преобразования частоты. Здесь, ВЧ-сигнал умножается
на исходный сигнал гетеродина с одной стороны (синфазная компонента) , и на
повернутый на 90 градусов сигнал гетеродина - с другой(квадратурная
компонента), то есть в принципе получается, что
Предполагается, что «верхний» и
«нижний» пути сигнала не совпадают между собой с относительным коэффициентом M1. На Рис.
4.1 изображена схема приемника с соответствующими расхождениями. После
смешивания, фильтр нижних частот (ФНЧ) подавляет нежелательные высокочастотные
компоненты. Таким образом, оцифрованными будут почти только интересующие
IQ-сигналы. В соответствие с Рис. 4.1 и вышесказанным, получаем:
(4.4)
(4.5)
В общем, уравнения (4.4) и (4.5) могут быть
переписаны в матричной форме для рассмотрения всех возможных линейных
разбалансов.
(4.6)
Будем считать, что разбаланс амплитуды и фазы
присутствует в каждом из путей (I
и Q). Вследствие
этого, определим отношение сигнал-помеха(signal-to-interference ratio) для
каждого из путей:[38]
и
(4.7)
Прямое преобразование путем аддитивного
гетеродинирования
Преобразование частоты путем аддитивного
смешивания в последние годы получило большое внимание. Как правило, применяется
«пяти-портовая» технология (Рис. 4.2).
Рис. 4.2. Схема прямого преобразование частоты с
использованием аддитивного смешения
Очевидно, что смесители (мультипликативные
элементы, изображенные на Рис. 4.1) заменены на соответствующие аддитивные
элементы. Преимущества, по сравнению с мультипликативной схемой, заключаются в
лучшей устойчивости к флуктуациям уровня ВЧ-сигналов и в более простом решении
проблемы смещения постоянной составляющей. Перенесенный «вниз» сигнал перед АЦП
может быть определен как:
(4.8)
Фазовые сдвигиφi
и ослабления/усиления Gi, вносимые элементами пяти-портовой системы, являются
причиной разбаланса сигналов. Следовательно, они вносят неопределенность при
приеме. Искаженные смещением постоянной составляющей сигналы могут быть
исправлены простой калибровкой. В результате, передаваемый с аддитивного
front-end'a сигнал можно представить в виде:
(4.9)
Значения фазы
должны
отличаться друг от друга, чтобы было возможным разделить SI(t) и SQ(t), что
гарантирует невырожденность матрицы H. [33]
Тем не менее, хотя обработка сигнала
в двух схемах значительно различная, общее описание алгоритма прямого
преобразования частоты, учитывая побочные эффекты, является одинаковым как для
схемы с аддитивным смешением, так и для схемы с мультипликативным.
Основная проблема состоит в том, как
восстановить оригинальные квадратурные сигналы, без знания того, как они
искажаются, то есть матрицы H. Для этой цели, к обеим схемам
приема может быть применен алгоритм «слепого разделения источников».[36]
4.3 Слепое
разделение источника
Слепое разделение источника (BSS)
является задачей оценки ненаблюдаемых сигналов (источника) по известным лишь
линейным комбинациям с этими сигналами. В процессе обработке сигнала эта
проблема является важной, поскольку она может быть решена с использованием
минимального количества априорной информации, а именно, что система смешивания
обратима и что источники сигнала не являются Гауссовскими и независимы друг от
друга. Алгоритм получил широкое применение в различных областях, таких как
обработка сигналов, многопользовательские системы, восстановление речи и
биомедицинской инженерии. Кроме того, слепое разделение источника играет важную
роль в теории нейронных сетей, поскольку разделение осуществляется линейной
системой, которая может быть интерпретирована как синоптические веса первого
уровня нейронных сетей.[33]
Проблема разделения в BSS в
ситуациях с малыми шумами, как правило, формулируется следующим образом.
Предположим, что имеется вектор наблюдаемых сигналов
, который является результатом линейного смешения процесса
с неизвестной случайной последовательностью.[38]
Функция плотности вероятности
источника сигнала не известна. Будем считать, что значения вещественные, с
нулевым средним, распределены не по-гауссовски и независимы друг от друга.
Кроме того, считается, что они независимы по времени и имеют одинаковое
распределение. В связи с ваше сказанным можно записать:
(4.10)
где
- это
вектор источника сигнала, а H[k] - это последовательность символов матрицы импульсной
характеристики системы смешивания.
Для восстановления источника сигнала
производиться обработка линейной MIMO-системой с выходом:
(4.11)
где W[k]
- последовательность символов матрицы конечной импульсной характеристики
разделяющей системы. Обозначим через G[k]=W[k]*H[k]
матрицу общей импульсной характеристики системы смешивания и разделения. Модели
смешивания и разделения значительно упрощаются, если рассматривать мгновенный
случай. В этом случае H[k]=H[0]δ[k]
и W[k]=W[0]
δ[k],
тогда уравнения 4.10 и 4.11 сводятся к:
(4.12)
(4.13)
Цель алгоритма слепого разделения источника
заключается в оценке разделяющей матрицы W[k]
таким образом, чтобы каждый отчет на выходе разделяющей системы был равен
отчетам исходного источника сигнала.[]
Начнем рассмотрение алгоритма
слепого разделения источника с мгновенных оценок. Со времен первых работ ученых
Jutten и
Herault, было разработано большое количество эффективных и точных адаптивных
алгоритмов и исследованы их свойства. В основном задача интерпретировалась как
оценка разделяющей матрицы
по известным значениям x. В целях
выполнения этой оценки, были предложены различные подходы: минимизация взаимной
информации на выходе, максимизация функции правдоподобия, либо максимизация
передаваемой информации нейронной сети. Оценочная функция
, связанная
с предыдущими критериями, определяется дивергенцией Кульбака-Лейблера
между
функцией плотности вероятности выходного процесса
и другим распределением с
разложенными компонентами
, то есть:
(4.14)
В критерии минимизации взаимной
информации
-
предельная ФПВ выходного процесса, тогда как в других критериях - это
предельная ФПВ источника сигнала
. Необходимым условием для получения
оценки разделительной системы
является:
(4.15)
где
- это покомпонентная нелинейная
функция, а
-
корреляционная матрица между нелинейной функцией на выходе системы
и входным
процессом x.
Однако, точное значение
во многих
случаях не известно, и становится необходимым заменить его на оценку
. Как
следствие, дифференциал
должен быть
заменен на дифференциал
. [33]
4.4 Алгоритм
множественных инверсий
Рассмотрим снова необходимое условие слепого
разделения источника, определяемое в (4.15). Это условие можно переписать в
виде следующего оценочного уравнения :
(4.16)
Появляется интересное замечание, что когда
модель верна (
), нелинейную
корреляционную функцию
можно
интерпретировать как оценку системы смешивания H. Отметим также, что, когда
модель не верна (
), уравнение (4.16)
все равно остается быть допустимым критерием для BSS, поскольку целью является
диагонализация нелинейной корреляционной матрицы, то есть
.
Это возможно, только если выходные процессы взаимно независимы, и
следовательно, происходит восстановление исходного сигнала.
Принимая во внимание, что статистическая
независимость ведет разделение сигнала, можно предложить следующее оценочное
уравнение для решения проблемы слепого разделения источника:
(4.17)
Это уравнение можно интерпретировать как
обобщение (4.16), оно представляет собой обращение оценки системы смешения
.
Давайте введем две функции, которые покомпонентно действуют на их элементы
и
,
и следующую неявную функцию
. Также
предположим, что оценка системы смешивания задается нелинейной корреляционной
матрицей:
(4.18)
Таким образом, оценочное уравнение (4.17)
сводиться к :
(4.19)
Как видно из этого уравнения, выражение (4.18)
является действительной оценкой системы смешивания, поскольку диагонализация
матрицы
достигается
только при разделении процессов.[31]
К сожалению, инверсное выражение (4.17) не может
быть получено непосредственно, поскольку значения оценочной системы
не
доступны. Вместо этого, рассматривается специальный класс оценок, обозначаемый
точной оценкой. Пусть
будет фактической
оценкой системы смешивания. Определим точную оценку системы смешивания ту
функцию
,
которая всегда дает хорошую корреляцию в приближении к системе смешивания
,
и при разделении в точности совпадает с ней. Интересным свойством точной оценки
является то, что уравнение (4.17) может быть решено с помощью повторяющейся
процедуры инверсии аналогично тому, как работает метод Буссанга для слепой
деконволюции. Здесь же под множественной инверсией понимается многократная
коррекция текущей оценки системы смешивания
в
направлении точной оценки
, то есть:
(4.20)
Определив
,
можно выше написанное уравнение в явной форме:
(4.21)
Отметим из (4.21), что
можно
интерпретировать, как оценку системы
с
экспоненциальным окном. Кроме того, возможно также итерацию (4.21) найти с
помощью нахождения нулей функции
квази-ньютоновским
методом. Переписав (4.21) с точки зрения системы разделения, получим:
(4.22)
где,
.
Возможно избежать расчета неявной функции
,
если принять во внимание, что
и переписать
(4.22) как:
(4.23)
Эта рекурсия и имеет название первого алгоритма
множественных инверсий. Заметим, что если оценка
является
точной и получена квази-ньютоновским методом, то алгоритм имеет быструю
скорость сходимости.
Рассмотрим теперь выбор размера шага
.
Для методов, основанных на получении производной, желательно ограничить работу
алгоритма в области, где функция
и
её производная непрерывны. Предполагается, что
-
гладкая функция, разрывы у которой происходят только в точках, где
разделительная матрица
единична. Поэтому
работа алгоритма ограничивается в замкнутой области, что позволяет избежать
единичности матрицы
и разрывов
оценочной функции. Достаточным условием того, чтобы разрывы не пересекались при
переходе от
к
,
является ограничение на размер шага
(4.24)
где
означает
p-норму матрицы.
Таким образом, матрица
предотвращается от
единичности и гарантируется её обратимость.
В результате нормированный алгоритм
множественных инверсий для разделительной матрицы
будет
иметь вид
(4.25)
Как было сказано выше,
и
-
нелинейные функции, покомпонентно действующие на свои элементы. Преимуществом
использования двух нелинейных функций вместо одной является устойчивость к
шуму, появляющемуся при смешивании.[39]
Наиболее важный вопрос заключался в определении,
какие пары функций
и
обеспечат
надежную оценку системы смешивания. Произведя анализ устойчивости и доказав
теоремы о сходимости, группой испанский ученых во главе с Серхио
Крузес-Алваресом были определены значения этих функций
(4.26)
(4.27)
4.5 Компьютерное
моделирование
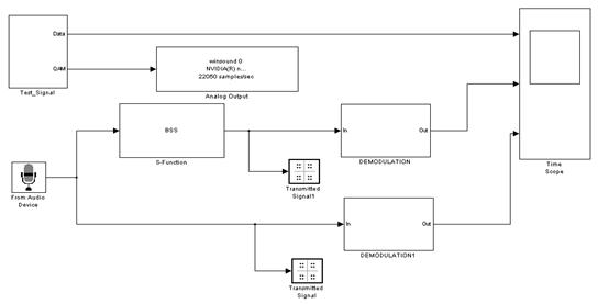
Передо мной была поставлена задача устранения
цифровыми методами дефектов, возникающих в аналоговой части приемника,
построенного по концепции SDR. Мною была написана программа в среде
программирования Matlab, реализующая алгоритм слепого разделения источника с
множественными инверсиями.
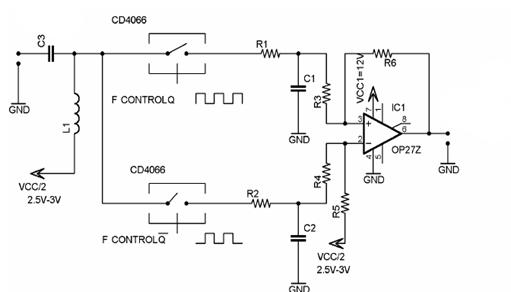
Тестирование программы осуществлялось с помощью
платы, разработанной группой студентов лаборатории ДЭС ЯрГУ им П.Г. Демидова,
осуществляющей аналоговое разделение сигнала на квадратуры при помощи
переключения ключей (рис.4.3).
Рис. 4.3. Структурная схема аналоговой части
приемника
Гетеродинирование и разделение сигнала на
квадратуры осуществляется с помощью элементов CD4066, которые работают как
переключатели (ключи) при частоте переключения, задаваемой сигналом гетеродина.
В данной схеме, безусловно, наличествует эффект разбаланса квадратур вследствие
производственных несовершенств и температурной нестабильности аналоговых
элементов, используемых при изготовлении данной платы.
Сама плата представлена на рисунке 4.4
Рис. 4.4. Плата, осуществляющая разделение на
квадратуры при помощи ключей
С помощью атрибута среды программирования Matlab
S-функции, стало возможным интегрировать программный код и модель в Simulink.
Этим я и воспользовался, сконструировав модель в среде Simulink, позволяющую
оценить эффективность написанного кода (Рис. 4.5)
Рис. 4.5. Вид модели в среде программирования
Simulink
Сгенерированный тестовый сигнал подавался на
аналоговую часть приемника, там разделялся на квадратуры, после чего поступал
на звуковую плату компьютера, проходил оцифровку, и проходил дальнейшую
обработку в Matlab. Модель построена следующим образом: сигнал со звуковой
карты разделялся на две ветки, одна с использованием алгоритма слепого
разделения источника, другая - без.
Осциллограммы сигналов и сигнальные созвездия в
контрольных точках представлены на рис. 4.6
Рис. 4.6. Осциллограммы и сигнальные созвездия
Поскольку результат работы алгоритма визуально
оценить достаточно сложно (разве что сигнальное созвездие становиться кучнее),
то я произвел следующий тест: между приемником и передатчиком разместил
искусственный источник аддитивного белого гауссовского шума, и при изменении
отношения сигнал/шум в канале наблюдал, какая из веток справляется лучше с
приемом и получил следующие энергетические характеристики.
Рис. 4.7. Энергетические характеристики двух
методов приема: с использованием алгоритма слепого разделения источника и без
использования
По графику видно, что при приемлемых отношениях
сигнал/шум в канале (от 4-5 дБ) алгоритм позволяет достичь той же вероятности
ошибки при 0,5 дБ меньше, чем без его использования.
Краткие
выводы
В данной главе были рассмотрены методы по
устранению амплитудных и фазовых разбалансов, возникающих в схемах с аналоговым
разделением на квадратуры. Также представлена моя работа, заключающаяся в
написании программной части, устраняющей дефекты аналоговой обработки.
Представлены результаты работы и подведены выводы.
Заключение
Одной из важных составляющих внедрения изделия в
жизнь является моделирование цифровых алгоритмов до перехода к трудоёмкому
написанию кода для процессора, ПЛИС или другой вычислительной системы.
Особенностью дискретной обработки является то, что оценка многих параметров
отдельных систем чрезвычайно сложна и полный учёт всех особенностей дискретного
времени существенно замедлил бы внедрение и реализацию цифровых устройств.
Поэтому на практике проводится расчёт основополагающих для системы параметров,
а подбор оптимальных значений проводится уже на уровне моделирования.
Спроектированная модель показала
работоспособность предложенной схемы обработки, выявила особенности некоторых
алгоритмов, позволила провести их сравнение, а также выявила некоторые
недостатки.
Построенная модель цифровой обработки
предназначена для испытания и отлаживания алгоритмов перед их непосредственной
реализации в виде кода процессора.
Список литературы
1. Скляр
Бернард. Цифровая связь. Теоретические основы и практическое применение. Изд.
2-е, испр.: Пер. с англ. - М.: Издательский дом “Вильямс”, 2003. - 1104 с.: ил.
- Парал. тит. англ.
2. Прокис
Джон. Цифровая связь. Пер. с англ. / Под ред. Д. Д. Кловского. - М.: Радио и
связь. 2000. - 800 с.: ил.
. Садомовский
А. С. Приёмо-передающие радиоустройства и системы связи. - Ульяновск: УлГТУ,
2007. - 243 с.
. Феер
К. Беспроводная цифровая связь. Методы модуляции и расширения спектра.: Пер. с
англ. / Под ред. В. И. Журавлёва. - М.: Радио и связь, 2000. - 520 с.: ил.
. Волков
Л. Н., Немировский М. С., Шинаков Ю. С. Системы цифровой радиосвязи: базовые
методы и характеристики: Учеб. Пособие. - М.: Эко-Трендз, 2005. - 392 с.: ил.
. Побережский
Е. С. Цифровые радиоприёмные устройства. - М.: Радио и связь, 1987. - 184 с.:
ил.
. Цифровые
системы фазовой синхронизации / М. И. Жодзишский, С.Ю. Сила-Новицкий, В.А.
Прасолов и др. / Под ред. М. И. Жодзишского. - М.: Сов. Радио, 1980. - 208 с.:
ил.
. Цифровые
радиоприёмные системы: Справочник / М. И. Жодзишский, Р. Б. Мазепа, Е. П.
Овсянников и др. / Под. Ред. М. И. Жодзишского. - М.: Радио и связь, 1990. -
208 с.: ил.
. Макаров
С. Б., Цикин И. А. Передача дискретных сообщений по каналам с ограниченной
полосой пропускания. - М.: Радио и связь, 1988. - 304 с. ил.
. Применение
высокоскоростных систем. / Под ред. Уолта Кестера. - М.: Техносфера, 2009. -
368 с.: ил.
. Тяжев
А. И. Оптимизация цифровых детекторов в приёмниках по минимуму вычислительных
затрат. - Самара: Поволжский институт информатики, радиотехники и связи, 1994.
- 256 с.: ил.
. Шахнович
И. Современные технологии беспроводной связи. Издание второе, исправленное и
дополненное. - М.: Техносфера, 2006. - 288 с.: ил.
. Павлов
Б. А. Синхронный приём. - М.: Энергия, 1977, - 81 с.: ил.
. Поляков
В. Т. Радиолюбителям о технике прямого преобразования. - М.: Патриот, 1990. -
264 с.: ил.
15. Peter
B. Kenington. RF and baseband techniques for software definded radio-(Artech
Hous mobile communications series).
16. Гоноровский
И. С. Радиотехнические цепи и сигналы: Учебник для вузов. - 4-е изд., перераб.
и доп. - М.: Радио и связь,1986 - 512 с.: ил.
. Защита
от радиопомех. / Под ред. М. В. Максимова. - М.: "Советское радио",
1976 - 496 с.: ил.
. Цифровая
обработка сигналов: Справочник / Л. М. Гольденберг, Б. Д. Матюшкин, М. Н.
Поляк. - М.: Радио и связь, 1985. - 312 с.: ил.
. Радиоприёмные
устройства / В. Н. Банков, Л. Г. Барулин, М. И. Жодзишский и др. / Под ред. Л.
Г. Барулина. - М.: Радио и связь, 1984. - 272 с.: ил.
20. Lyons
R. Understanding cascaded integrator-comb filters. Embedded Systems
Programming, 2005.
21. Расчет
радиорелейных линий связи: метод. указания по курсовому проектированию для
студентов / А. С. Садомовский, В. А. Гульшин. - Ульяновск: УлГТУ, 2005. - 28 с.
22. Аналого-цифровое
преобразование / под ред. Кестера У. - М.: Техносфера, 2007. - 1016 с.
. Применение
высокоскоростных систем / под ред. Кестера У. - М.: Техносфера, 2009. - 368 с
. Аналого-цифровое
преобразование / под ред. Кестера У. - М.: Техносфера, 2007. - 1016 с
. Расчет
радиорелейных линий связи: метод. указания по курсовому проектированию для
студентов / А. С. Садомовский, В. А. Гульшин. - Ульяновск: УлГТУ, 2005. - 28 с.
26. Tuttlebee,
W. Software Defined Radio // 2002.
27. Радиоприемные
устройства: учеб. пособие / А. Г. Онищук, И. И. Забеньков, А. М. Амелин. - 2-е
изд., испр. - Минск : Новое знание, 2007. - 240 с.
. Приёмо-передающие
радиоустройства и системы связи: учеб. пособие / под ред. А. С. Садомовского. -
Ульяновск: УлГТУ, 2007. - 243 с.
. Дмитриев
В.Ф. Устройства интегральной электроники: Акустоэлектроника. Основы теории,
расчета и проектирования.: Учеб. пособие. - СПб.: ГУАП, 2006. - 169 с.
. Томаси
У. Электронные системы связи. - М.: Техносфера, 2007. - 1360 с.
31. Pierre
Baudin and Fabrice Belv`eze, “Impact of RF Impairments on a DSCDMA Receiver,”
IEEE Transactions on Communications, vol. 52, no. 1, Jan. 2004, pp. 31-36.
. Asad
A. Abidi, “Direct-Conversion Radio Transceivers for Digital Communications,”
IEEE Journal of Solid-State Circuits, vol. 30, no. 12, Dec. 1995, pp.
1399-1410.
. Marko
Mailand, Hans-Joachim Jentschel, “An Effort Reduced Six-Port Direct Conversion
Receiver and Its Calibration,” Proceedings of the IEEE Wireless Communications
and Networking Conference 2005 (WCNC’2005), New Orleans, USA, Mar. 2005.
. Mikko
Valkama, Markku Renfors, Visa Koivunen, “Advanced Methods for I/Q Imbalance Compensation
in Communication Receivers,” IEEE Transactions on Signal Processing, vol. 49,
no. 10, Oct. 2001, pp. 2335-2344.
. Sergio
Cruces-Alvarez, Andrzej Cichocki and Luis Castedo-Ribas, “An Iterative
Inversion Approach to Blind Source Separation,” IEEE Transactions on Neural
Networks, vol. 11, no. 6, Nov. 2009, pp. 1423-1437.
. Tim
Hentschel, “A Simple IQ-Regeneration Technique for Six-Port Communication
Receivers,” Proceedings of the First International Symposium on Control,
Communications and Signal Processing (ISCCSP), Hammamet, Tunesia, Mar. 2004.
. Zhengyuan
Xu and Ping Liu, “Blind Multiuser Detection by Kurtosis
Maximization/Minimization,” IEEE Signal Processing Letters, vol. 11,no. 1, Jan.
2004, pp. 1-4.
. E.
Oja, “The nonlinear pca learning rule and signal separation-mathematical
analysis,” Lab. Comput. Inform. Sci., Helsinki Univ. Technol.,Espoo, Finland,
Tech. Rep. A26, Aug. 2005.
. L.
Tong, R.-W. Liu, V.-C. Soon, and Y.-F. Huang, “Indeterminacy and
identifiability of blind identification,” IEEE Trans. Circuits Syst., vol.38,
pp. 499-509, May 2001.