Разработка системы 'Клавиатурный тренажер' с функциями администратора, обучающей слепому десятипальцевому методу набора
Введение
В современную жизнь все глубже и глубже проникают компьютерные
технологии, поэтому приходится осваивать новые навыки при работе на
персональном компьютере. Если азы компьютерной грамотности уже присутствуют в
личном багаже, наступает время для развития «скорости» и оптимизации работы с
персональным компьютером.
И хотя мощность компьютера растет с каждым годом, скорость работы с ним
ограничивается лишь человеческим фактором, так как на сегодняшний день еще не
придумано более быстрого способа ввода данных в компьютер, чем клавиатурный
метод.
По этой причине современный человек вынужден осваивать старинную
профессию «машинистки», совершенствуя навыки «слепого десятипальцевого» набора
текстов на клавиатуре.
Слепой метод печати - методика набора текста вслепую, используя все
пальцы рук. Существует уже более 100 лет. В XIX веке слепым методом печати на
печатных машинках обучали машинисток и секретарей. Это позволило сузить
использование стенографии, увеличить производительность труда секретарей [1].
Этот метод требует специального обучения, для чего существуют курсы
машинописи, а также бумажные и компьютерные самоучители (последние нередко
выполнены в занимательной форме, подобно видеоигре). При слепом методе печати
больший упор делается на тактильные ощущения пальцев и мышечную память, чем на
зрение.
С годами расположение клавиш «запоминается» пальцами автоматически, и
скорость набора текстов у пользователей персонального компьютера (ПК) со стажем
становится довольно высокой. Но, как показывает практика, их «слепой метод»
оказывается менее эффективным, чем «классический». Чтобы начинающий
пользователь (или программист) добавил в свое резюме немаловажную фразу «слепой
десятипальцевый набор текстов на клавиатуре», и вообще, существенно ускорил
работу на ПК (освобождая время для других занятий), было создано достаточное
количество специализированных программ - клавиатурных тренажеров.
Перед авторами поставлена задача разработать систему «Клавиатурный
тренажер» с функциями администратора, обучающую слепому десятипальцевому методу
набора.
Разработка системы будет вестись по технологии RAD (Rapid Application Development), которая поддерживается
методологией объектно-ориентированной декомпозиции предметной области и
принципами структурного проектирования.
1. Системотехническая
часть
.1 Описание и анализ предметной области
Предметная область - та часть реального мира, которая имеет существенное
значение или непосредственное отношение к процессу функционирования программы.
Другими словами, предметная область включает в себя только те объекты и
взаимосвязи между ними, которые необходимы для описания требований и условий
решения некоторой задачи [2].
1.1.1 Принципы обучения слепому методу печати
В книге В.В. Шахиджаняна [3] описывается метод обучения слепому десятипальцевому
набору. Клавиатура и правильность расположения рук приведены на рисунке 1. При
данном обучении большое внимание уделено упражнениям, последовательностей
символов, постепенно усложняющихся.
Обычно при печати вслепую расположение восьми пальцев (кроме больших над
пробелом) образует один ряд вдоль середины клавиатуры (домашний ряд).
Большинство компьютерных клавиатур имеют выступы в виде точек или линий на тех
клавишах, где должны находиться указательные пальцы (F/J в английской раскладке
QWERTY, А/О в русской раскладке). Таким образом, человек, набирающий текст,
может на ощупь определить правильное (над домашним рядом) положение пальцев.
Самое
главное в обучении слепому методу запомнить расположение клавиш. При обучении
слепому методу лучше использовать «пустую» клавиатуру (такую, как, например,
Das Keyboard <#"552469.files/image001.gif">
Рисунок 1 - Схема расположения рук на клавиатуре
1.1.2 Обзор существующих клавиатурных тренажеров
Клавиатурные тренажеры бывают двух видов. Одни выполнены в виде
программы, которую можно купить или скачать(она устанавливается на ваш
компьютер как любая другая программа). Второй вид тренажеров выполнен в виде
on-line сервиса, в котором после регистрации (или без таковой) обучаемому
предоставляется возможность научиться печатать слепым методом. Но для того,
чтобы им воспользоваться, необходимо подключение Интернет, поэтому для многих
все же предпочтительнее обучаться именно на тренажерах-программах.
Приведем несколько самых известных клавиатурных тренажеров.
«Соло на клавиатуре» - самый известный и проверенный временем тренажер
работы на клавиатуре компьютера (рисунок 2). Он основан на методике известного
психолога, журналиста и преподавателя МГУ Владимира Владимировича Шахиджаняна,
собравшего для ее пропаганды и реализации дружный коллектив единомышленников.
«Соло на клавиатуре» - это в своем роде уникальный сплав развлекательной,
познавательной, развивающей и дисциплинирующей программ. Методика освоения
работы с клавиатурой в этой программе, как обычно, следует «от простого к
сложному».
Функциональность программы позволяет назвать ее действительно самым
совершенным клавиатурным тренажером из ныне существующих. «Соло на клавиатуре»
позволяет освоить «скоропись» не только в русской, но и английской раскладке
клавиатуры, а также научиться быстро писать транслитерацией. Во время
выполнения заданий в окне отображается скорость набора, а по окончании
результат заносится в «личное дело».
Рисунок 2 - Тренажер «Соло на клавиатуре»
Известная игровая компания «Дока» внесла свой вклад в массовое освоение
клавиатуры - создала игровой клавиатурный тренажер «BabyType 2000» [4],
превращающий урок машинописи в увлекательную игру (рисунок 3).
Идея тренажера - необходимость выполнять упражнения на клавиатуре, чтобы
управлять игрой. В процессе игры ставится задача обеспечить безопасное
путешествие персонажа по имени Бэбитайп по живописным пространствам, населенным
различными опасными существами и механизмами. Бэбитайп может избежать опасности
только с помощью обучающегося. Для этого нужно просто убирать буквы, стоящие на
его пути, правильно и быстро нажимая соответствующие клавиши на клавиатуре.
Программа достаточно эффективно обучает слепому десятипальцевому методу при
работе с шестью вариантами раскладки клавиатуры (британской, американской,
немецкой, французской, швейцарской и русской).
Клавиатурный тренажер «Stamina» (рисунок 4) обладает вполне внушительным
и серьезным набором соответствующих функций, таких как редактор уроков,
поддержка множества пользователей, русская и английская, а также альтернативная
раскладки клавиатуры, набор текста из внешнего файла, сохранение результатов
(скорость и процент ошибок), вывод статистики в виде графика процесса [5].
Рисунок 3 - Тренажер «BabyType 2000»
Рисунок 4 - Тренажер «Stamina»
1.1.3 Анализ предметной области
Процесс представления предметной области задачи в виде совокупности
объектов, обменивающихся сообщениями, называется объектной декомпозицией [6]. В
рамках объектной декомпозиции пытаются выделить основные содержательные
элементы задачи, разбить их на типы (классы). Далее для каждого класса
абстракций определяются его свойства (данные) и поведение (операции), а также
взаимодействие этих классов абстракций друг с другом.
В разрабатываемой системе главным объектом являются упражнения, с
выполнением которых происходит обучение пользователя. Упражнения создаются и
редактируются администратором и хранятся в файлах. Обучаемый входит в систему,
введя свое имя и пароль. Далее он выбирает уровень сложности упражнения и
начинает выполнение упражнения. Взаимосвязь объектов представлена на рисунке 5.
Рисунок 5 - Диаграмма объектов предметной области
1.2 Постановка задачи
В рамках лабораторного практикума необходимо разработать клавиатурный
тренажер с функциями администратора.
При запуске программа должна автоматически загружать настройки, которые
хранятся в соответствующих файлах.
В системе предусмотрены две роли пользователей. Пользователь должен
пройти процедуру аутентификации, указав свой логин и пароль, или
зарегистрироваться в системе с новым логином. Если пользователь вошел как
обучаемый, он может приступить к выполнению заданий, предварительно выбрав
уровень сложности задания (в системе должны быть предусмотрены 4 уровня
сложности заданий: легкий, средний, сложный и очень сложный). Все упражнения
должны храниться в текстовых файлах. При выполнении упражнения должна
отображаться виртуальная клавиатура с подсвечивающимся текущим символом. Кроме
того должна вестись статистика выполненных упражнений (количество допущенных
ошибок по отношению к максимально допустимому количеству ошибок, время
выполнения упражнения),которая также должна отображаться при выполнении
упражнения.
Для повышения заинтересованности обучаемых, в системе должны быть
предусмотрена динамическая визуализация (в виде падающих букв). Кроме того,
обучаемый должен иметь возможность изменять параметры своего профиля
(редактирование, удаление). После освоения очередного уровня, пользователь должен
автоматически переводиться на новый уровень сложности. Также обучаемому должна
быть доступна статистика выполненных им упражнений.
Пользователь, вошедший в систему с правами администратора, может изменить
настройки и параметры оформления программы, редактировать упражнения,
просмотреть статистику выполненных заданий обучаемыми, при необходимости
редактировать список зарегистрированных обучаемых.
Таким образом система должна выполнять следующие функции:
) Прохождение процедуры входа в систему:
− авторизация: вход зарегистрированного обучаемого;
− регистрация: создание нового профиля обучаемого;
− аутентификация: вход в систему с правами администратора;
) Функции, предоставляемые администратору:
− работа с обучаемыми:
создание нового профиля обучаемого;
изменение существующего профиля обучаемого;
удаление существующего профиля обучаемого;
просмотр данных (статистики) обучаемых;
перераспределение обучаемых по категориям;
− работа с упражнениями:
создание, изменение, удаление;
распределение упражнений по категориям сложностей;
− изменение параметров оформления программы:
параметры цветовой гаммы оформления;
параметры шрифтов;
) Функции, предоставляемые обучаемому:
− изменение, удаление своего профиля;
− выбор упражнений, доступных для его категории;
− выполнение выбранного упражнения;
− просмотр статистики, выполненных им упражнений;
) Загрузка настроек при запуске программы;
) Изменение настроек программы;
) Выдача справочной информации.
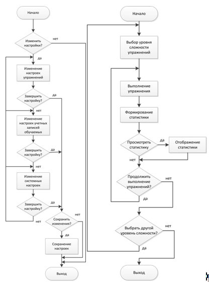
1.3 Построение структурной схемы
В основе структурного подхода к разработке ПС лежит алгоритмическая
декомпозиция, когда система разбивается на функциональные подсистемы, которые,
в свою очередь, делятся на подфункции, подразделяемые на задачи и так далее.
Процесс разбиения продолжается вплоть до конкретных процедур (алгоритмов). При
этом автоматизируемая система сохраняет целостное представление, в котором все
составляющие компоненты взаимоувязаны. Разработка системы идет по принципу
«сверху-вниз» [7].
Структурная схема «Клавиатурного тренажёра» представлена на рисунке 6.

Автоматизированную систему «Клавиатурный тренажёр» можно представить в
виде следующих подсистем:
- авторизации, обеспечивающей доступ к системе
зарегистрированных пользователей;
- администрирования, включающая в себя подсистемы:
) работа с упражнениями, которая позволяет создавать, изменять и
удалять упражнения, а также распределять их по уровню сложности;
) работа с обучаемыми, отвечающая за управление профилями пользователей
и просмотр их статистики;
) работа с параметрами оформления программы, позволяющая изменять
цветовую гамму оформления программы и параметры шрифта;
- выполнения упражнения, отвечающая за процесс изучения
пользователем слепого десятипальцевого метода печати на клавиатуре;
- динамической визуализации, которая отвечает за графическое
отображение процесса выполнения упражнений;
- просмотра статистики, позволяющей пользователю просмотреть
статистику выполненных упражнений;
- файловая , которая позволяет сохранять профили пользователей,
упражнения и статистику.
- справочная, в которой пользователь может получить информацию
о разработчиках и о программе.
1.4 Спецификация системы
Спецификация
требований программного обеспечения <#"552469.files/image007.gif">
Схема 1 - Алгоритм прохождения авторизации пользователя
1.7 Выбор
и обоснование программных средств
.7.1 Выбор операционной системы
Разработанная система предназначена для работы в операционной системы
(ОС) Microsoft Windows ХР/Vista/7.
Данная ОС наиболее распространенная в мире. Удобный оконный интерфейс ОС
семейства Windows предоставляет широкие возможности по
реализации визуального оформления программы, а встроенные службы позволяют
организовать легкий доступ к руководству пользователя. Большинство программ
предназначено для работы в ОС Microsoft Windows ХР/Vista/7.
1.7.2 Выбор языка программирования
При разработке системы был использован язык программирования Visual C# и среда программирования Microsoft Visual Studio 2010
Основное достоинство Visual Studio состоит в
том, что здесь реализованы идеи визуального программирования. Среда визуального
программирования превращает процесс создания программы в приятное и легко
понимаемое конструирование приложения из большого набора графических и
структурных примитивов.
2.
Конструкторско-технологическая часть
.1 Разработка пользовательского интерфейса системы
Для того, чтобы с данным программным продуктом мог работать неквалифицированный
пользователь, необходимо предоставить удобный и вполне понятный интерфейс. При
разработке пользовательского интерфейса были соблюдены основные требования:
легкость использования (простота работы с прикладными программами и
максимально удобный графический интерфейс);
доступность (возможность работы с системой, не изучая основ
программирования, т.е. знание компьютера на уровне пользователя);
простота внесения изменений в настройки программы;
производительность и быстродействие;
динамичность;
проверка входных данных;
защита от искажения и уничтожения информации;
секретность;
гарантированный доступ к информации исключительно привилегированным
пользователям;
невысокие требования к компьютерному оборудованию;
техническая поддержка [10].
2.1.1 Меню администратора
На главной форме сверху расположено основное меню, в котором реализованы
следующие функции:
- работа с файлом: завершить сеанс и выход из программы;
- инструменты: настройка и статистика.
- справка: о программе
Ниже располагается меню (см. рисунок 9), на котором администратор может
выбрать «Файл», если требуется завершить сеанс работы в режиме администратора,
пункт «Завершить сеанс» или завершить работу программы «Выход из программы»,
если требуется создать, изменить, удалить упражнение или добавить пользователя,
изменить конфигурацию пользователя, а также изменить настройки системы доступно
в «Инструменты» пункт «Настройка». Статистика пользователей доступна в пункте
«Статистика». Руководство пользователя и сведения о системе, разработчиках
доступно в «Помощь» в пунктах «Справка» и «О программе».
Окно упражнение содержит вкладки:
− упражнения; слепой печать
обучение тренажер
− пользователи;
система. Вкладка «Упражнения» (см. рисунок 10) позволяет добавить новое
упражнение для этого нужно кликнуть по кнопке «Создать упражнение» затем в
«Поле 2» добавить упражнение, кликнуть по кнопке «Сохранить» теперь упражнение
добавлено в «Поле 1». Для редактирования упражнения необходимо кликнуть в «Поле
1» по строке с упражнением, затем кликнуть по кнопке «Изменить» отредактировав
упражнение в «Поле 2» необходимо кликнуть по кнопке «Сохранить». Удаление
упражнения аналогично процедуре редактирования упражнения, только вместо клика
по кнопке «Изменить» кликнуть «Удалить».
Рисунок 9 - Главная форма администратора
Рисунок 10 - Вкладка «Упражнение»
Вкладка «Пользователи» (см. рисунок 11) выполняет функции:
− добавления пользователя;
− редактирование пользователя;
− удаления пользователя.
Для добавления обучаемого необходимо кликнуть «Создать» в открывшимся
окне (см. рисунок 14) необходимо в обязательном порядке указать логин, пароль и
статус. Для подтверждения операции создания нового обучаемого следует кликнуть
«ОК», после чего добавленная запись отобразится в «Поле 3» (см. рисунок 14).
Для редактирования обучаемого необходимо в «Поле 3» выбрать требуемого запись и
кликнуть «Изменить». Затем в появившимся окне (см. рисунок 14) изменить
пользовательские данные и кликнуть «ОК».
Во вкладке «Система» доступны изменения:
− настроек клавиатуры;
− отображения упражнения;
− изменение пароля администратора.
Удаление выбранного обучаемого производится кликом по кнопке «Удалить»,
после чего в появившимся диалоговом окне (см. рисунок 15) будет предложено
подтверждение выполнения операции. В «Поле 4» отображается статистика каждого
выделенного обучаемого.
Рисунок 11 - Вкладка «Пользователи»
Рисунок 12 - Окно подтверждения удаления
Рисунок 13 - Вкладка системных настроек программы
Рисунок 14 - Окно редактирования «Пользователь»
Рисунок 15 - Статистика обучаемых
2.1.2 Меню обучаемого
На главной форме сверху расположено основное меню, в котором реализованы
следующие функции:
- работа с файлом: завершить сеанс и выход из программы;
- помощь: справка и о программе.
В меню «Файл» имеются следующие пункты: «Завершить сеанс» - если
требуется покинуть режим пользователя и пункт «Выход из программы» если
требуется завершить работу программы. Меню «Мой профиль» содержит пункт
«Редактирование данных», кликом по которому откроется окно редактирования
профиля обучаемого (см. рисунок 14). Статистика обучаемого доступна в пункте
«Статистика» (см. рисунок 18). Руководство пользователя и сведения о
программном продукте доступны в меню «Помощь» в пунктах «Справка» и «О
программе» (см. рисунок16).
Рисунок 16 - Окно «О программе»
Прежде чем преступить к выполнению упражнения, необходимо выбрать уровень
в поле «Выбор уровня», затем выбрать задание кликом по «Выбор задания». Также
доступно отображение виртуальной клавиатуры кликом по «Показать клавиатуру» или
скрыть «Скрыть клавиатуру» (см. рисунок 17). Выполнение задания начинается с
нажатия клавиши, по завершению каждого задания в поле «Статистика» (см. рисунок
17) будут представлены статистические данные: количество выполненных заданий
заданного уровня, количество совершенных ошибок, скорость набора и время за
которое выполнено задание.
Рисунок 17 - Окно клавиатурного тренажера
Рисунок 18 - Окно статистики
2.1.3 Описание тестового примера
Для демонстрации работы программы приведем описание тестового примера.
Сформируем задачи, которые нам нужно реализовать:
- пройти регистрацию пользователя;
- выполнить вход в систему в режиме обучаемого;
- выполнить упражнение;
- завершить сеанс обучаемого;
- войти в систему с правами администратора;
- изменить настройки системы.
Чтобы пройти процедуру регистрации в стартовом окне (см. рисунок 19)
необходимо выбрать «Обучаемый», затем кликнуть «Регистрация» в появившимся окне
в обязательном порядке ввести логин, пароль и выбрать статус кликом по нужной
строке в списке (см. рисунок 20).
Кликом клавиши «ОК» произойдет регистрация нового пользователя. Теперь
необходимо войти в систему, указав логин и пароль в стартовом окне (см. рисунок
19).
Войдя в систему (см. Рисунок 21) необходимо выбрать уровень сложности в
поле «Выбор уровня», выбрать задание кликом по «Выбрать задание». По усмотрению
можно отображать виртуальную клавиатуру кликом по «Показать клавиатуру». Теперь
можно приступить к выполнению упражнения. При выполнение набора текста задания
предусмотрено подсвечивание клавиш клавиатуры для лучшего освоения клавиатуры
обучаемым, для заинтересованности обучаемого предусмотрена визуализация
падающих букв.
Рисунок 19 - Стартовое окно
После выполнения каждого задания выводится текущая статистика:
− количество выполненных упражнений заданного уровня;
− количество совершенных ошибок;
− скорость набора;
− время выполнения задания.
Рисунок 20 - Окно регистрации
Рисунок 21 - Окно до выполнения упражнения
На рисунке 22 предоставлено окно выполнения упражнения с визуализацией
падающих букв.
По окончании выполнения задания сформируется статистика и будет
предложено выполнение следующего упражнения после нажатия клавиши «Пробел» (см.
рисунок 23).
Завершим сеанс обучаемого, выполнив команды «Файл» - «Завершить сеанс».
Появится стартовое окно программы выбора пользователя (рисунок 19). Войдем в
систему как «Администратор». В главном окне программы (рисунок 24) в меню
выберем «Мой профиль» - «Настройки». На вкладке «Упражнения» кликнем по клавише
«Создать задание» и в окне редактирования введем текст нового задания (рисунок
25). Добавление задания в базу упражнений произойдет после нажатия клавиши
«ОК».
Завершение редактирования и сохранение настроек произойдет после нажатия
клавиши «Применить». Для закрытия окна настроек системы нажмите «ОК». Выполните
команду «Файл» - «Выйти» для завершения работы программы.
2.2 Реализация и описание модулей программы
Программная система реализована в виде следующих основных модулей:
- ChangeAccount.cs - основной модуль, позволяющий пользователю войти в систему
с различными правами доступа (обучаемый или администратор);
- SettingsView.cs - модуль, отображающий и позволяющий изменить настройки
программной системы;
- MainForm - модуль, отвечающий за работу
обучаемого в программной системе (выполнение и визуализация упражнений);
- KeyboardForm.cs - модуль, отвечающий за работу виртуальной клавиатуры;
- AdminForm.cs - модуль, предоставляющий администратору интерфейс системы;
- Tasks.cs -
модуль, позволяющий работать с упражнениями для тренажера;
- AllUser.cs -
модуль, содержащий всю информацию о пользователях;
Взаимосвязь основных модулей представлена на рисунке 26.
Рисунок 23 - Окно после выполнения упражнения
Рисунок 24 - Главное окно программы в режиме «Администратор»
Рисунок 25 - Вкладка редактирования заданий
Рисунок 26 - Модули программной системы
2.3 Выбор и обоснования комплекса технических средств
.3.1 Расчет объема занимаемой памяти
Расчет требуемых ресурсов включает в себя расчет необходимого объема
оперативной памяти и свободного пространства на жестком диске.
Необходимый объем оперативной памяти рассчитывается как сумма объема
оперативной памяти, необходимой для работы непосредственно программной системы,
минимального объема оперативного запоминающего устройства (ОЗУ), необходимого
для нормальной работы операционной системы, а также объема ОЗУ для справки,
подгружаемых файлов, презентации и т.д.
Исходя из этого, рассчитаем требуемый объем ОЗУ, при условии, что
программа работает под управлением операционной системы Windows XP.
Vозу =
Vпс + Vос + Vсправки
+Vфайлы = 12.2 Мбайт + 256 Мбайт + 2
Мбайт +0.5 Мбайт = 270 Мбайт.
Таким образом, требуемый объем ОЗУ равен 270 Мбайт.
Необходимый объем памяти жесткого диска рассчитывается как сумма размера
системных файлов операционной системы, размера файла программной системы,
размера файла данных, файла справки, презентации.
Таким образом, для данной программной системы необходимо
Vhdd =
Vос + Vпс + Vсправки
+ Vпрезентации + Vфайлы = 6 Гбайт + 0.23 Мбайт + 2
Мбайт + 2.52 Мбайт + 0.028 Мбайт = 6150 Мбайт.
Таким образом, требуемый объем на жёстком диске равен 6150 Мбайт.
2.3.2 Минимальные требования, предъявляемые к системе
На основе выполненных расчётов занимаемой памяти и исходя из основного
назначения программы, сформулируем основные требования к системе:
- Тип ЭВМ - IBM PC совместимый;
- 6150 Мб на жестком диске;
- 270 Мб оперативной памяти;
- Монитор с разрешающей способностью не ниже 1024х768;
- Манипулятор - мышь;
- Клавиатура.
Заключение
Решая поставленную задачу, пришли к неудовлетворительному результату
среди поиска существующих систем. Среди имеющихся аналогов клавиатурных
тренажеров, не было обнаружено такого тренажера, позволяющего разделять права
доступа к системе. Таким образом, была достигнута цель и была создана
программная система «Клавиатурный тренажер с функциями администратора».
Данная система разделяет роли пользователей.
Роль администратора позволяет изменять настройки системы, просматривать
статистику и редактировать учетные записи обучаемых и упражнений.
В роли обучаемого доступно выполнение различных по уровням сложности
упражнений. В ходе выполнения упражнений происходит повышение квалификации
обучаемого. Обучаемому доступен просмотр статистики выполненных им упражнений.
Программная система имеет простой, интуитивно понятный интерфейс
пользователя. Кроме этого, администратору предоставлена возможность гибкой
настройки системы.