Розробка нових видів пельменів та проект складської групи приміщень цеху

  • Вид работы:
    Дипломная (ВКР)
  • Предмет:
    Другое
  • Язык:
    Украинский
    ,
    Формат файла:
    MS Word
    189,14 Кб
  • Опубликовано:
    2013-10-11
Вы можете узнать стоимость помощи в написании студенческой работы.
Помощь в написании работы, которую точно примут!

Розробка нових видів пельменів та проект складської групи приміщень цеху

ВСТУП

Якість харчування, перш за все, пов'язана з властивостями сировини, що входить до складу продуктів. Радикальна зміна якості сировини, що переробляється, і, перш за все, різко збільшений вміст в нім жиру, високий об'єм м'яса з пороками і надзвичайно низькими функціональними властивостями м'язових білків, втратою смаку, кольори, запаху викликає необхідність того, що передивляється і вдосконалення традиційних способів виробництва продуктів для досягнення високої якості, харчової і біологічної цінності. Загальний дефіцит м'ясних ресурсів, всі зростаючі об'єми імпортного м'яса на продовольчому ринку, відмінного від вітчизняного по ряду найбільш важливих функціональних властивостей і хімічному складу, лише додає гостроту проблемі стабілізації якості м'ясних продуктів. Сучасні тенденції в харчуванні людини, прагнучої вести здоровий спосіб життя, вимагають здобуття м'ясопродуктів мінімальної енергетичної цінності, з мінімальною кількістю жиру, підвищеною кількістю білка, наявністю речовин, поліпшуючих травлення, всмоктування і обмін речовин. Другим чинником, що визначає переваги споживача, є негативне відношення до соєвих білків в рецептурі м'ясних продуктів.

Створені засобами масової інформації ілюзії, що практично всі дефекти органолептичних показників м'ясопродуктів викликані вживанням соєвих білків, а також боязнь генетично модифікованих об'єктів в традиційних продуктах харчування змушують споживачів відмовлятися від м'ясопродуктів, де в складі є соєвий білок.

Одним із способів вирішення даних проблем може бути вживання харчових волокон в рецептурах м'ясопродуктів.

Використання харчових волокон або харчової клітковини стає останнім часом досить модним не лише в спеціалізованих продуктах харчування, але і в поширених, масових продуктах.

Ідеологічною основою їх вживання є внесення до раціону людини баластних речовин, поліпшуючих травлення за наявності великої кількості рафінованої їжі, мінімальна енергетична цінність, здатність зв'язувати вологу і жир, створювати певну структуру в готового продукту, і, нарешті, нешкідливість використання даних добавок.

РОЗДІЛ 1. ТЕХНОЛОГІЧНА ЧАСТИНА

.1 Огляд літератури з вказаної тематики

.1.1. Загальна характеристика мучних страв, визначення їх харчової цінності, класифікація за сукупними ознаками

Мучні страви готуються з борошна тонкого помелу вищого або першого ґатунку з додаванням молока або води, цукру, жиру, яєць, сметани та деяких інших харчових продуктів. Більшість виробів з борошна готують з дріжджами.

Класифікація мучних кулінарних виробів по виду та способу кулінарної обробки.

Трохи історії про виникнення пельменів. Пермяцька кухня внесла в російську та татарську кухню великий вклад - пельмені, які по-удмуртськи називаються «пельняні» («пель» - вухо, «нянь» - хліб). Змішання росіянами двох слів «пельняні» і «пермяні» (тобто пермська, пермяцька їжа), які (слова) вживалися з ХVII ст., дало в ХIХ ст. «пельмені», які стали російською і міжнародною назвою цієї страви. Особливістю пермяцьких пельменів є те, що в них використовується три види м'яса (яловичина - 45%, баранина - 35%, свинина - 20%). В татарській та узбецькій кухні пельмені (манти) роблять тільки з баранини, в литовській зі свинини, в російській переважно з яловичини. Тільки на Уралі і в Сибіру пельмені роблять із суміші яловичини і свинини, що і виявляє їх близьку спорідненість з «пельнями». Крім м'ясних пельменів у пермяцькій кухні поширені «пельняні» з грибами, цибулею, ріпою і квашеною капустою.

Найважливішою відмінністю пельменів від інших подібних видів кулінарних виробів є товщина оболонки тіста, що неодмінно робиться настільки тонкого, наскільки це взагалі можливо, а кількість начинки в готовому продукті істотно перевищує кількість тіста. Ця особливість легко пояснюється історично. Пельмені були запозичені у фіно-угорських народів Уралу, які в основному займались ловлею дичини і риби та збором грибів й ягід. Ці народи жили в порівняно важкодоступних місцях, і при наявності більш ніж достатньої кількості продуктів, що використовуються для начинки, борошна для виготовлення тіста було дуже мало і коштувало воно дорого. Тому, тонка оболонка і велика кількість начинки - це спочатку вимушена міра, яка стала характерною рисою страви.

Відмінною рисою пельменів від інших страв та кулінарних виробів є те, що вони не можуть мати солодку начинку. Цим вони відрізняються від галушок, які взагалі не мають начинки. Або від класичних вареників, які можуть мати солодку начинку. Ще однією характерною характеристикою є те, що начинка пельменів, перед їхнім приготуванням, неодмінно сира, неготова до вживання ( м'ясо, риба, гриби тощо), а начинка для вареників уже готова до вживання.

Асортимент пельменів:

«Пельмені Московські» ;

« Пельмені з яловичини та свинини» ;

«Пельмені зі свининою та свіжою капустою»;

«Пельмені м`ясні».

Вимоги, які пред’являються до якості пельменів промислового виробництва згідно нормативної документації.

По органолептичним показникам пельмені повинні відповідати наступним вимогам.

Зовнішній вигляд: не злипші напівфабрикати, не деформовані, краї добре заліплені, фарш не виступає, поверхня суха. При струшуванні упаковки пельмені повинні подавати ясний, чіткий звук.

Смак та аромат: пельмені після варки в гарячому стані повинні мати приємний смак та аромат, властивий даному виду продукту; фарш соковитий, в міру солоний, з ароматом пряності, цибулі, пряної зелені та часнику ( якщо він використовується), без по сторонніх присмаків та запахів.

Фізичні показники.

По фізичним показникам пельмені повинні відповідати нижче сказаним вимогам.

Форма: напівкругла або прямокутна, або квадратна, або трикутна, або будь-яка інша;

Товщина тістової оболонки, мм - 2;

Товщина тістової оболонки в містах зліпки країв, мм - 2,5.

Товщина тістової оболонки, в тому числі в містах зліпки країв, може мати відхилення ± 5 мм в порівнянні з установленими вимогами, при цьому співвідношення масової частки мясного фаршу до маси напівфабрикатів повинні відповідати вимогам, встановленими технічними умовами на конкретний вид пельменів.

Кількість заморожених пельменів із розірваною оболонкою,упакованих в одноразову споживацьку тару, не повинна перевищувати 5% від загальної маси напівфабрикату.

Маса однієї штуки напівфабрикату в г при формуванні: - на автоматах або другому обладнанні - 12±2,5; в ручну - від 10 до 20.

Масова частка м`ясного фаршу ( начинки ) до маси пельменя промислового виробництва регламентується технічними умовами на кожний вид пельменів і повинна складати не менше 50-60 %.

Масова частка солі - не більше 1,7%.

Масова частка жиру - 14-26%.

При використанні гідратованих соєвих білкових препаратів, передбачених в допусках, масова частка білка в фарші готового продукту може зменшетись не більше як на 1% для всих найменувань пельменів.

Так як масова часта фаршу в пельменях більша,то основним компонентом буде фарш, то до нього пред’являємо вимоги.

Хімічний склад м`яса

Таблиця 1.1 - Хімічний склад основних видів тварин

Вид і вгодованість м`яса

Вода

Білки

Жири

Мінеральні речовини

Яловичина 1-ї кат.

70,5±0,5

18,0±0,4

10,5±0,5

1,0±0,2

Яловичина 2-ї кат

74,1±0,5

21,0±0,4

3,8±0,1

1,1±0,2

Телятина 1-ї кат.

72,8±0,5

19,0±0,3

7,5±0,2

0,7±0,1

Свинина жирна

47,4±0,3

14,5±0,2

37,3±0,3

0,7±0,1

Свинина м`ясна

60,9±0,4

16,5±0,3

21,5±0,3

1,1±0,2


Хімічний склад борошна , показаний в табл. 1.2.

Таблиця 1.2 - Хімічний склад борошна пшеничного

Сорт

Вода,г

Білки,г

Жири,г

Вміст вуглеводів

Енерг. цінність 100 г Ккал





Цукри,г

Крохмаль,г

Клітковина,г


Вищий

14

10,3

1.6

0.2

68.7

0.1

334(1399КДЖ)

1

14

10,6

1.3

0.5

67.1

0.2

331(1387КДЖ)

2

14

10,7

1.8

0.9

62.8

0.6

324(1357КДЖ)

збірне

14

10,5

2.2

1

55.8

1.9

293(1228КДЖ)


Масова частка основних компонентів фаршу, показані табл. 1.3.

Таблиця 1.3 - Масова часка основних компонентів фаршу

Назва страви

М'ясо %

Овочі, %

Смакові компоненти,%

Вода, %

«Пельмені Московські»

77.1

7.5

1.6

15.6

«Пельмені з яловичини та свинини»

76.0

7.5

1.7

16.0

«Пельмені зі свининою та свіжою капустою»

55

36.9

1.6

8.5

«Пельмені м`ясні»

76.1

7.2

1.7

15.0


1.1.2 Розробка принципової схеми технологічного процесу виробництва пельменів

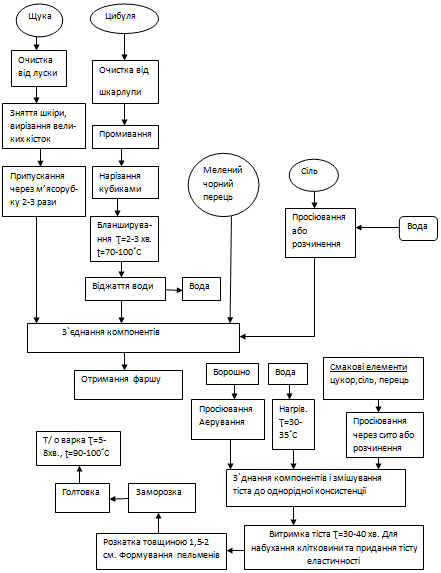
Борошно засипають в тістомісильну машину, додають нагріту до 30-34ºС воду, яйця,сіль і замішують тісто до тих пір, поки не буде однорідної консистенції. Підготовлене тісто видержують 30-40 хв. для набухання клейковини та придання тісту еластичності, після чого використовують для приготування пельменів.

Для фаршу котлетне м'ясо та цибулю подрібнюють на м’ясорубці, додають сіль, перець, цукор, холодну воду, потім все ретельно перемішують.

Для пельменів зі свининою та свіжою капустою до подрібнених свинини та цибулі додають мілко нарізану капусту, сіль, перець,воду.

Готове тісто розкачують в пласт товщиною 1,5-2 мм. Край розкатаного пласта 5-6 см. змазують яйцями.

На середину змазаної полоси, вздовж неї , рядами кладуть кульки фаршу масою 7-8г на відстані 3-4 см один від другого. Потім краї змазаної полоси тіста припіднімають, накривають ним фарш, після чого вирізають пельмені спеціальним пристосуванням або формочкою з загостреними краями із затупленим обідком ( для зажима ). Маса однієї штуки повинна бути 12-13г. Обрізки без фаршу використовують для слідкуючої розкатки. Сформовані пельмені викладають на посипану борошном доску і зберігають при температурі нижче 0 ºС до варки.

Рис. 1.1 - Принципова схема технологічного процесу виробництва пельменів.

1.1.3 Аналіз рецептурного складу аналогу пельменів «М`ясні»

Таблиця 1.4 - Аналіз рецептурного складу продукту - аналога

Назва продуктів

Кількість сировини на 100 г продукції, г

Вміст,%

Рецептурні компоненти основні: за функціональним призначенням

Роль у технологічному процесі


Б

Н




Тісто

Борошно

25,9

25,9

25,9

Основний структуро-утворюючий компонент,який утворює тісто.

Згущувач,утворює клейковину

Яйця

0,05

2,22

2,22

Емульгатор, додаткове джерело білка і жиру

Регулює консистенцію за рахунок здатності сорбуватися на між фазних ділянках.

Вода

18,62

18,62

18,62

Основний компонент

Технологічне середовище,розчинник.

Сіль

1,5

1,5

1,5

Смаковий компонент

Надає страві солоного смаку.

Фарш

Яловичина

58,4

43,0

43,0

Основний інгредієнт. Визначає характерні ознаки виробу, формує колір, визначає основну смакову композицію; збільшує зв'язаність системи; утворює і стабілізує емульсії; збільшує вологозв'язуючу здатність; формує колір; збільшує липкість і зв'язність

Фарш, збагачений великою кількістю білків, ліпідів,мінера мінер речовин.

Цибуля

5

4,2

4,2

Додаткове джерело вільної і частково зв’язаної води

Смаковий компонент

Перець

0,9

0,02

0,02

Смаковий компонент

Смаковий елемент

Цукор

0,05

0,05

0,05

Смаковий компонент

Смаковий елемент

Сіль

0,9

0,9

0,9

Смаковий компонент

Смаковий елемент

Меланж

2

2

2



Маса напівфаб-рикату


185г




Маса варених


200




Вихід з маслом


210





Вплив основних технологічних чинників на функціонально-технологічні властивості основної сировини продукту-аналогу (рецептурної суміші, напівфабрикату, готового виробу) під час етапу технологічного процесу/ технологічної операції.

Таблиця 1.5 - Аналіз технологічного процесу виробництва продукту аналогу

Назва етапу ТП

Назва техно- логічної операції

Параметри

Фізико-хімічні зміни, що відбуваються з речовинами основних рецептурних компонентів

Мета,яка досягається

Механічна кулінарна обробка

Вимоги чинних нормативних документів



Контроль якості з метою отримання якісної сировини


Підготовка Мяса (обвалка, жиловка)



Видалення кісток, зміна форми.


Санітарна обробка яєць

1-2% CaO Ʈ=5-10хв. 0,5хлорамін Ʈ=5хв. H₂O Ʈ=5хв.

Зниження обсемінення мікробами. Обезжирення поверхні.

Видалення поверхневих забруднень. Дотримання сан-гігієнічних вимог


Просіювання солі

D=3мм.

Зміна форми, маси

Усунення домішок


Взбивання отриманої маси

Ʈ=5хв.

Зміна консистенції

Однорідність консистенції


Очистка ци- булі ріпчатої


Зняття шкарлупи

Очистка від непотрібної шкарлупи


Просіювання борошна

Вологість 14,5%

Зміна маси

Усунення сторонніх домішок, аерування

Теплова обробка

Бланширування цибулі

T=70-100ºС Ʈ=2хв.


Усунення гіркоти

Дозування формування






Варка Ʈ=5-8хв. ʈ=100˚С





М'ясо яловичини (котлетна маса) є основною сировиною в страві. Яловичину нарізують шматочками, пропускають через м'ясорубку разом з внутрішнім жиром. Для котлетної маси використовують нижню частину оковалка, огузок, плечову частину, пашину, м’якоть з голяшки. Хімічний склад м’яса залежить від виду, віку, вгодованості тварин та інших факторів. Вміст білків коливається в межах 15-21% та залежить від вмісту жиру: чим більше жиру в м`ясі, тим менше вміст вологи та білка. Жиру - 18,9,

Визначення основних шляхів удосконалення рецептурного складу та/або технологічного процесу виробництва пельменів, що аналізується.

Напрямок шляхів удосконалення визначається на підставі обґрунтування та аналізу сировинного складу та технологічного процесу переробки та виробництва пельменів.

Пропонується спрямувати технологічний процес на вдосконалення рецептурного складу за рахунок заміни одних з компонентів іншим або іншими з метою розширення асортименту, збільшення калорійності або зменшення/збагачення біологічно активними речовинами.

Щоб зменшити калорійність продукту я пропоную замінити яловичину на рибу. Риба- цінний продукт харчування, найважливішою складовою частиною мяса риб є повноцінні білки (8-23%), жирів (0,8- 30,3%). Вітаміни риби - А, D, K, B, PP - жиророзчинні, заходяться в рибячому жирі, що підвищує біологічну цінність риби. Вміст води, жиру, азотистих і мінеральних речовин коливається в широкому діапазоні та залежить від виду риб, а в межах одного виду - від сезону.

1.2 Організація експериментальних досліджень

.2.1 Об`єкт, предмет і матеріали досліджень

Об`єктом дослідження є технологія виробництва пельменів.

Предметом дослідження є технологічний процес виробництва пельменів з новим фаршем, пошук та розробка нових технологій, вдосконалення технології.

Матеріали дослідження - сировина, що входить до рецептури (м'ясо риби, цибуля, сіль, перець, борошно пшеничне).

Матеріали дослідження - сировина, що входить до рецептури, а саме:

Борошно пшеничне ДСТУ 46.004-99.

Яйця курячі харчові ГОСТ 27583-88.

Сіль кухарська харчова ГОСТ 13830-84.

Цукор білий ДСТУ 4623-2006.

Масло вершкове ДСТУ 4399:2005.

М'ясо свинини ГОСТ 7724-77.

Щука ДСТУ 814-61.

Цибуля ріпчаста ГОСТ 1723-86.

1.2.2 Методи дослідження

Основними показниками або критеріями якості харчових продуктів є органолептичні, фізико - хімічні, мікробіологічні показники, а також показники безпеки. Зважаючи на технологічний процес виробництва досліджуваної страви, контроль проводять за основними методами досліджень: органолептичними і вимірюваними. Показник якості <Глосарій.doc> - це кількісна характеристика однієї чи декількох властивостей продукції стосовно певних умов створення або споживання. Показник якості продукції характеризує придатність продукції задовольняти необхідні потреби. Органолептичний метод <Глосарій.doc> - це метод, який здійснюється на основі аналізу сприймання органів відчуттів. Значення показників якості знаходять шляхом аналізу отриманих відчуттів на основі наявного досвіду. Тому точність і вірогідність таких значень залежать від кваліфікації, навичок і здібностей осіб, що визначають їх. Органолептичний метод не виключає можливості використання технічних засобів (лупи, мікроскопа тощо), що підвищують сприйняття і поліпшують якості органів чуття. Цей метод широко застосовують для визначення показників якості продукції ресторанного господарства. Показники якості, обумовлені цим методом, виражаються в балах. Дегустатор проводить абсолютну або відносну порівняльну оцінку за еталоном, що зберігся в його пам'яті, як за наочним еталоном. У характеристику цього еталона повинні входити всі якісні показники, важливі для даного продукту і для якісної категорії досліджуваного продукту. Систему цих показників повинно бути складено в логічній послідовності, тобто спочатку повинні враховуватися показники, зумовлені зором, потім нюхом, дотиком і, нарешті, ті властивості, що оцінювач може визначити тільки допомогою дегустації - тобто, соковитість, крихкість, роздрібнення, смачність, такі специфічні показники, як солоність м'ясних, рибних, овочевих і квашені продуктів, кислотність вин, прогірклість жирів тощо. Метод бальної оцінки передбачає такі рівні якості:

дуже погана якість - 1;

незадовільна - 2;

задовільна - 3;

добра - 4;

відмінна - 5.

Вимірювальні методи <Глосарій.doc> базуються на інформації, що одержують з використанням засобів вимірювання і контролю. За допомогою вимірювальних методів установлюють такі показники, як маса, розмір, оптична щільність, склад, структура та ін. Вимірювальні методи поділяють на фізичні, хімічні й біологічні. Виробничі втрати при виготовленні пельменів необхідно визначити за формулами:

, (1)

де Xв - виробничі втрати, відповідно у г;Мн - сумарна маса сировини (нетто), що входить до складу напівфабрикату, г;Мн/ф - маса напівфабрикату, підготовленого до теплової обробки, г.Втрати при тепловій обробці пельменів необхідно розраховувати у відсотках до маси напівфабрикату за такими формулами:

, г(2)

, %(3)

де Xг - втрати при тепловій обробці пельменів, відповідно у г або %;Втрати при остиганні пельменів необхідно розрахувати для продукції, яка реалізується в остиглому стані за такими формулами:

, г(4)

, %(5)

де Xост - втрати при остиганні пельменів, відповідно у г або %;

Мг. ост - маса остиглих готових пельменів, г. Загальні втрати (виробничі, теплові і втрати при остиганні) необхідно визначити за формулами:

, г(6)

, %(7)

де Xзаг - загальні втрати при виготовленні пельменів, відповідно у г або %;Математична обробка результатів відпрацювань здійснюється наступним чином:

Спочатку обчислюють середнє арифметичне значення результатів спостережень за формулою:

(8)

де X - середнє арифметичне значення втрат (виробничих втрат, втрат при тепловій обробці, втрат при остиганні або загальних втрат) або маси напівфабрикату, маси готових пельменів після теплової обробки чи маси остиглої готових пельменів;ХІ - результат і-го спостереження;n - кількість спостережень.

Розробка нових технологій.

Розробка проекту нової технології заданої продукції у сучасних умовах. Аналіз рецептурного складу, технологія виробництва.

Мета - розширення асортименту за рахунок заміни основного компоненту іншим, та технологічного процесу обробки деякої сировини,в моєму випадку цибулі.

Аналіз рецептурного складу нового продукту наведений в табл.1.6.

Таблиця 1.6 - Аналіз рецептурного складу нового продукту

Назва продуктів

Кількість сировини на 1000 г продукції, г

Вміст,%

Рецептурні компоненти основні: за функціональним призначенням

Роль у технологічному процесі


Б

Н




Тісто

Борошно пшеничне

315

315


Основний компонент

Згущувач

Вода

120

120


Основний компонент


Сіль кам`яна

6,75

6,75


Смаковий компонент

Надає страві солоного смаку

Маса тіста


450

45



Фарш

Вода

50

50




Сіль

9

9




Перець

0,2

0,2


Смаковий компонент

Смаковий елемент

Цукор

0,5

0,5


Смаковий компонент

Надає страві солодкого смаку

М'ясо (щука)

601

601

Фарш

Цибуля ріпчаста

50

42


Смаковий елемент

Смаковий елемент

Маса фаршу


560

55



Вихід н/ф


1000

100




Проведення технологічних досліджень (втрати при механічній та тепловій обробці, контроль якості розробленої продукції, умови, термін зберігання та реалізації готової продукції)

Порівняння виробництва продукту - аналогу пельменів з яловичини №1032 та фірмової страви вареники «Царські» представлено у табл. 1.7.

Таблиця 1.7

Сировина

Пельмені з яловичини №1032

Пельмені «Царські»


Брутто

Нетто

Брутто

Нетто

Вода

18,62

18,62

20,62

20,62

Яйця

0,05

2,22

-

-

Сіль

1,45

1,45

1,45

1,45

Борошно

25,9

25,9

27,9

27,9

Масло вершкове

5

5

-

-

Яловичина

58,4

43

-

-

Цибуля

5

4,2

5

4,2

Щука

-

-

58,4

43,74

Перець

0,9

0,9

2

2

Цукор

0,02

0,02

0,4

0,4

Вихід


100


100


Розробка схеми технологічного процесу виробництва пельменів «Царських».

Рис. 1.2

Розробка технологічної карти на нову продукцію.

Технологічна карта є нормативним документом, що дає підприємству право на вироблення нової фірмової страви.

У технологічній карті вказують рецептуру, технологію приготування, правила оформлення і подачі, органолептичні показники якості, харчову та енергетичну цінність страви.

Характеристику органолептичних показників якості описують коротко, але так, щоб можна було мати уявлення про страву.

Харчову та енергетичну цінність страви розраховують на 100 г продукту. Розрахунок виконують на основі даних про зміст основних харчових речовин у сировині, й продуктах, що входять до складу розробленої страви. Для проведення розрахунку користуються довідковими таблицями «Хімічного складу харчових продуктів».

Технологічні карти на нові страви затверджує керівник підприємства, на якому вони розроблені. Власником оригіналів технологічних карт є завідувач виробництвом (начальник цеху) або інша особа, що визначена з цією метою. Технологічні карти на фірмові страви розглядають і затверджують відповідно до встановленого порядку. Кожна технологічна карта має порядковий номер і є нормативним документом. Технологічна карта міститься у додатку А. Порівняльна характеристика масової частки хімічних речовин в основних видах сировини продукту аналогу та фірмової страви.

Назва страви

Б

Ж

Ккал

Яловичина

18,9

12,4

782,8

Щука

18,4

0,8

82


Рис. 1.3

Економічно обґрунтованою має бути і ціна на нову страву. Її ми можемо побачити в табл. 1.8.

Таблиця 1.8

Сировина

Пельмені з яловичини №1032

Пельмені «Царські»


норма

Ціна

Сума

Норма

Ціна

Сума

Вода

18,62

-

-

20,62

-

-

Яйця

0,05

10

0,05

-

-

-

Сіль

1,45

2

0,002

1,45

2

0,002

Борошно

25,9

4,63

0,11

27,9

4,63

0,12

Масло вершкове

20

20

0,4

-

-

-

Яловичина

58,4

70

4,08

-

-

-

Цибуля

5

2

0,01

5

2

0,01

Щука

-

-


58,4

43,74

3,2

Перець

0,9

1,8 (20г.)

0,081

1

1,8(20г)

0,09

Цукор

0,02

0,02

0,0001

0,4

0,4

0,0002

Майонез

-

-

-

10

5,1

0,26

Уксус







Ціна за 100г.



4,73



3,68


Порівнявши ціни - отримали результати, що ціна аналогу від фірменної страви зменшилась на 22%.

РОЗДІЛ 2. ПРОЕКТНА ЧАСТИНА

.1 Розрахунок сировини

Виробництво і реалізація продукції для забезпечення потреб населення є метою діяльності підприємства, за умови, що підприємство одержує прибуток. Тому планування виробництва і реалізації продукції є основним розділом тактичного плану, на основі якого складається виробнича програма підприємства.

Отже, виробнича програма - це система адресних завдань з виробництва і доставки продукції споживачам у розгорнутій номенклатурі, асортименті, відповідної якості і у встановлені терміни згідно з договорами поставок.

Основним завданням виробничої програми є максимальне задоволення потреб споживачів у високоякісній продукції, яка випускається підприємствами при найкращому використанні їх ресурсів та отриманні максимального прибутку. Виробнича програма підрозділів основного виробництва - це сукупність продукції певної номенклатури й асортименту, яка має бути виготовлена в плановому періоді у визначених обсягах згідно зі спеціалізацією і виробничою потужністю цих підрозділів. Виробнича програма є надзвичайно важливим розділом плану роботи підприємства і його виробничих підрозділів, оскільки вона виражає зміст їх основної діяльності та засоби досягнення стратегічної мети.

Виробнича програма підприємства визначає структуру підприємства, спеціалізацію і темпи розвитку та є основним розділом його плану. Крім того, вона є основою розробки показників усіх інших розділів плану. У сільськогосподарських підприємствах ця програма охоплює виробничі програми з рослинництва, тваринництва і для промислових виробництв. Обґрунтування виробничої програми сільськогосподарського підприємства включає в себе планування структури посівних площ, поголів’я худоби і птиці, план виробництва і розподілу продукції певного асортименту, кількості і якості. Крім того, ця програма містить комплекс агрозоотехнічних заходів щодо виконання плану виробництва продукції (сорти, насіння, добрива, корми, сировина, засоби захисту рослин і тварин, меліорація і т. д.)

В основі обґрунтування виробничої програми підприємства лежить аналіз існуючої і планування перспективної виробничої структури, її характеризує система показників: структура валової і товарної продукції підприємства, структура посівних площ та поголів’я худоби і птиці.

Порядок розроблення виробничої програми підрозділів підприємства значною мірою залежить від призначення їх продукції та економічного статусу. Передусім тут має значення технологічний зв’язок між підрозділами, ступінь завершеності в них циклу виготовлення продукції, спрямування її на подальшу доробку, внутрішньогосподарські потреби чи на ринок, за

межі підприємства.

Загальна схема розроблення виробничої програми за умов наявності в складі підприємства підрозділів центрів-витрат та підрозділів, що мають замкнений виробничий цикл і виготовляють продукцію безпосередньо на ринок.

У другому випадку розроблення планів виробництва підрозділів ґрунтується на їх планах продажу (поставки) продукції. Причому останні можуть випливати із плану продажу продукції підприємства (централізоване розроблення плану «зверху-вниз») або остаточно його формувати (метод «знизу-вверх»), що передбачає самостійне формування підрозділами - центрами прибутку портфеля продажу продукції. Цей варіант планування близький до планування виробництва продукції самостійним підприємством.

У підрозділах центрах-витрат план виробництва охоплює виготовлення продукції за номенклатурою і загальним обсягом у певному вимірі. Завдання за номенклатурою на плановий період (рік, квартал, місяць) складається з переліку найменувань продукції, яку слід виготовити, та її обсяг у натуральному виразі. Це завдання конкретизується за часом виконання в оперативно-каледарних планах (планах-графіках).

При визначенні номенклатури й обсягу виробництва продукції підрозділами підприємства важливе значення має вирішення питання про співвідношення власного виробництва і купівлі на ринку окремих виробничих ресурсів (заготовок, деталей, вузлів, приладів тощо). Ця проблема розв’язується з урахуванням таких чинників, як можливість власного виробництва (наявні виробничі потужності й кадри), якість виробів і їх вартість. Планово-облікові одиниці, у яких встановлюється завдання внутрішньогосподарським підрозділам, мають різний ступінь деталізації для різних підрозділів і типів виробництва. Виробнича програма центрів-прибутку визначає найменування й обсяг готових виробів згідно з планом виробництва підприємства. В центрах-витрат випуск продукції у номенклатурі встановлюється, як правило, у кількості продукції на замовлення, внутрігосподарських підрозділів. З метою чіткого взаємоузгодження виробничі завдання підрозділам у натуральному виразі розробляються у порядку, зворотному до послідовності технологічного процесу, тобто від центрів прибутку до заготівельних. У плановому завданні кожного підрозділу враховуються поставки продукції (сировини, деталей, комплектів тощо) підрозділам центрам-витрат, на склад готової продукції і можлива зміна незавершеного виробництва з метою підтримання його величини на нормативному рівні.

.2 Визначення площі складської групи приміщення

Найменування обладнання

Тип, марка

Кількість одиниць обладнання

Габаритні розміри, мм.

Площа одиниці обладнання, м2

Площа, яку займає обладнання, м2




Довжина

Ширина



Холодильна камера

КХН-7,71

1

1970

2265

4,48

4,48

Стелаж модульний

СП11

1

1470

840

1,23

0.96

Підтоварник

ПТ1

12

1470

840

1,23

14,76

Ваги напільні

РП-50ш13

1

990

800

0.50

0,798

Холодильник

МХМ-2808-90

1

630

600

0,378

0,378

Всього






21,76

пельмень технологічна карта виготовлення

Загальну площу складської групи визначаємо за формулою (5,16) [1]:

Sзаг=

Де ŋ - коефіцієнт використання;обл - площа, яку займає обладнання;

заг= 21,76/0.45=47,3 м ²

Загальна площа складської групи становить 47,3 м2.

2.2 Організація роботи складської групи приміщень

Склад і площі складських приміщень для різних типів закладів ресторанного господарства встановлюється за будівельними нормами і правилами проектування цих закладів залежно від їх типу та потужності.

Норми встановлюють з урахуванням прийнятих правил розміщення товарів, при дотриманні яких забезпечується зберігання фізико-хімічних властивостей продуктів.

Норма завантаження залежить від способу укладання. Укладання дозволяє більш раціонально використовувати площу і кубатуру складських приміщень. [1]

Внутрішнє планування складу повинне відповідати слідуючим вимогам:

забезпечувати застосування найраціональніших способів розміщення і укладання товарів;

виключати негативний вплив одних товарів на інші при зберіганні;

не допускати зустрічних, перехресних рухів товарів;

забезпечувати можливість застосування засобів механізації сучасних технологій. [1]

Складські приміщення повинні розміщуватись компактно, мати зручний зв'язок з виробничими цехами. Завантажувальні майданчики розміщують з боку господарського двору, забезпечуючи зручний під’їзд транспорту. [2]

Складські приміщення не можна розміщувати під мийними, санітарними вузлами, виробничими приміщеннями, поруч з котельнями і душовими , щоб уникнути псування. [1]

Висота приміщень має бути не менше 3.5 м, у підвальних приміщеннях і охолоджувальних камерах допускається 2,4 - 2,8 м. Стіни і стеля складів повинні бути гладенькими, легко очищуватись від пилу. Ширина дверей обирається залежно від характеру переміщуваних вантажів і використовуваних транспортних засобів. Пороги біля складських дверей не передбачені. [1]

У не охолоджуваних приміщеннях використовують природне і штучне освітлення. Вікна розміщують уздовж стін, звернених на північ, краще на рівні 1,8-2 м від підлоги, що дозволяє розміщувати стелажі уздовж стін, не знижуючи освітленості приміщення.

Не допускається, щоб усередині камер проходили водопровідні, каналізаційні, газові труби, повітроводи загальної вентиляції і труби опалювальної системи. [1]

При організації складів необхідно передбачити спеціальні панелі, що перешкоджають проникненню гризунів. З цією ж метою отвори повітроводів закривають металевою сіткою.

Пожежна сигналізація і протипожежне обслуговування складів є загальною для підприємства системою захисту від вогню.

Усі склади обладнуються і пристосовуються для зберігання певних видів продуктів. У кожному створюють і постійно підтримують необхідні умови. Режим зберігання продуктів (температура, вологість повітря, кратність його обміну, інтенсивність вентиляції), спосіб укладання, терміни зберігання, допустиме товарне сусідство повинні відповідати властивостям продуктів. [2]

Санітарно-гігієнічні вимоги до складських приміщень:

для дотримання санітарних правил стіни в складських приміщеннях повинні бути захищені від проникнення гризунів і пофарбовані масляною фарбою, а стіни охолоджуваних камер облицьовані кахельною плиткою для систематичного вологого прибирання;

освітлення в овочевих складах і охолоджуваних камерах повинне бути тільки штучним, в інших складських приміщеннях освітлення, окрім штучного, може бути і природне; коефіцієнт природного освітлення 1:15 (співвідношення площі вікон та підлоги), норма штучного освітлення - 20 Вт на 1 м2;

вентиляція в складських приміщеннях повинна бути природною і механічною (витяжною);

підлоги повинні забезпечувати безпечне і зручне пересування вантажів, людей і транспортних засобів;

ширина коридорів складів - 1,3-1,8 м, а якщо застосовуються;

візки - 2,7 м. [1]

Усе це необхідно врахувати, щоб запобігти забрудненню продуктів, їх псуванню і забезпечити в складах нормальну циркуляцію повітря. Підлога в складах і прилеглих до них коридорах має бути міцною, розрахованою на значне навантаження і механічний вплив, гладенькою без вибоїн і тріщин, не слизькою і зручною для прибирання. [2]

Санітарними правилами забороняється одночасне зберігання сировини і готових виробів, недоброякісних продуктів з товарами, якість яких викликає сумнів. Не можна зберігати разом з продуктами інвентар і тару.

На складах необхідно підтримувати чистоту, регулярно прибирати приміщення і протирати стіни, мити підлогу і дезінфікувати обладнання. [1]

Оснащення складських приміщень

Залежно від призначення складів і правил зберігання товарів (у промисловій тарі, розпакованому вигляді, навалом і т.д.) підбирають необхідне складське обладнання. Кожній групі, виду і сорту продуктів слід відводити суворо визначене місце.

Обладнання складів має забезпечити:

повну кількісну і якісну схоронність матеріальних цінностей;

належний режим зберігання;

раціональну організацію виконання складських операцій;

нормальні умови праці.

Оснащення складських приміщень залежить від типу і потужності підприємства, нормативів товарних запасів. [3]

У складських приміщеннях необхідно мати обладнання для зберігання продуктів (стелажі, підтоварники, бункери, засіки, шафи), приймання і відпускання їх (ваги товарні і циферблатні) і механізації навантажувально-розвантажувальних робіт (вантажні ліфти, підйомники, транспортери, пересувні стелажі, візки та ін.), а також інструменти для перевірки якості продуктів (овоскоп, лупи, пробовідбірники та ін.), контролю режимів зберігання (термометри, психрометри) та інвентар для відпускання продуктів (совки, насос для олії, лопатки, виделки, ложки, ножі, струни для нарізування масла, лійки, молокоміри) і відкривання тари (молотки дерев'яні і металеві, обценьки, томагавк, знімач обручів з бочок, набійник металевий і дерев'яний, фігурний важіль та ін.; у камерах зберігання м’ясних та рибних напівфабрикатів - ваговимірювальне, підйомно-транспортне та холодильне устаткування. [4]

Для зберігання швидкопсувних продуктів (м’яса, риби, молочних продуктів, жирів і гастрономічних продуктів) і напівфабрикатів у закладах обладнуються охолоджувальні камери. У великих підприємствах, що працюють на сировині, обладнують кілька холодильних камер: м'ясну, рибну, молочно-жирову, гастрономічну, для фруктів і зелені. У невеликих підприємствах може бути 1-2 холодильні камери. В таких випадках продукти необхідно зберігати в тарі і особливо дотримуватись правил товарного сусідства різних продуктів, яке впливає на їхню якість при зберіганні. [2]

В устаткуванні охолоджувальних складських приміщень (камер) є свої особливості. Вони, як правило, об’єднуються в єдиний блок. Підлога, стіни, стеля ізолюються, за винятком перегородок між камерами, якщо різниця температур там не перевищує 4°С. З холодильного обладнання найчастіше використовують різні фреонові холодильні установки.

Холодильні агрегати встановлюють у спеціальному приміщенні. У холодильних камерах використовують самостійну приточно-витяжну вентиляцію, а також окрему вентиляцію для рибних камер, щоб запах риби не поширювався в інші приміщення. [2]

Організація зберігання продуктів

Кожна група продуктів потребує певних умов зберігання, тому у складських приміщеннях підтримують необхідну температуру і вологість повітря, додержують вимог та правил санітарії і гігієни.

Для забезпечення безперебійного виготовлення і реалізації кулінарної продукції у визначеному асортименті заклад ресторанного господарства повинно мати певний запас продуктів. Величина запасів круп, борошна, макаронних виробів, цукру не повинна перевищувати обсягу 8-10-денної реалізації, продуктів, що швидко псуються (м'ясо, риба, птиця та ін.),- 3-денної реалізації, овочів і картоплі - 15-денної. Молоко, молочні продукти, напівфабрикати і хліб завозять на підприємство щодня. [3]

При зберіганні сировини і продуктів повинні дотримуватися вимоги санітарних норм відповідно до СанПіН 42-123-4117-86 "Умови, терміни зберігання особливо швидкопсувних продуктів". Відповідальність за дотримання і контроль санітарних правил несуть керівники підприємств, що проводять і транспортуючих швидкопсувні продукти, підприємства громадського харчування торгівлі. Контроль за дотриманням санітарних правил покладається на органи санепідслужби. [1]

РОЗДІЛ 3. ОХОРОНА ПРАЦІ НА ПІДПРИЄМСТВІ

Заходи охорони праці в умовах впровадження технології приготування пельменів та проект складської групи приміщень

Забезпечення заходів безпеки праці в умовах проекту підприємства регламентується статтею 2 Закону України «Про охорону праці», де говориться, що охорона праці: «…поширюється на всі підприємства, установи, організації незалежно від форм власності та видів їх діяльності…», тому розгляд питань щодо функціонування організації охорони праці на підприємстві вважається актуальним [31].

На об’єкті ресторанного підприємства, що проектується, планується відповідність технологічних процесів, технологічного обладнання вимогам стандартів та технологічних інструкцій. Передбачений високий рівень автоматизації і механізації, використання сучасного обладнання, впровадження прогресивних технологій, що дасть змогу значно підвищити стан охорони праці.

З метою реалізації цього питання слід вдаватись до розробки заходів охорони праці та технологічного процесу.

Технологічний процес в складській групі приміщень складається з:

приймання сировини;

зважування;

розподіл сировини до охолоджених та неохолоджених приміщень;

зберігання сировини.

Основними небезпеками в складській групі приміщень є не правильне розташування холодильного обладнання, електрозабезпечення, загромадження проходів, розташування стелажів і підтоварників, підвищена вологість у приміщенні, наявність горючих речовин та джерел виникнення пожежі.

Важливим фактором у реалізації є організація юридичної бази функціонування даного підприємства.

Для існування підприємства та для випуску готової продукції необхідно розробити i затвердити такі документи:

.Статут, який встановлює сферу діяльності підприємства;

.Колективний договір, в якому встановлюються загальні обов'язки сторін щодо регулювання трудових, соціально-економічних відносин;

.Посадові обов'язки з питань охорони праці;

.Інструкції до охорони праці та ряд інших організаційно-правових документів.

Крім вищевказаних документів діють також накази керівництва по забезпеченню робітників спецодягом і іншими засобами індивідуального захисту.

Юридична відповідальність за проведення та дотримання робіт щодо загального стану охорони на підприємстві повинна бути покладена на керівника підприємства, а що стосується охорони праці на окремих ділянках цеху, то її здійснює керівний та інженерно-технічний персонал: головний технолог, начальники цехів, змін, відділів та ін.

Стосовно посадових обов’язків можна зауважити, що власник кафе повинен забезпечувати функціонування системи управління охороною праці в цілому по підприємству, а на робочих місцях за стан охорони праці відповідальними є керівник ресторану.

З метою забезпечення виконання вимог законів та нормативно-правових актів з охорони праці на підприємстві повинна бути впроваджена система державного нагляду, адміністративного, та громадського контролю.

Для організації i контролю безпеки праці на підприємстві запроектовано ввести посаду інженера з охорони праці. На цю посаду слід призначити головного технолога цеху за сумісництвом, що відповідає вимогам нормативів охорони праці.

Закон України “ Про охорону праці ” передбачає, що за порушення законів та інших нормативно - правових актів про охорону праці, передбачається дисциплінарна, адміністративна, матеріальна та кримінальна відповідальність. [33]. На проектованому підприємстві буде впроваджуватись дисциплінарна, та адміністративна відповідальність. Дисциплінарна відповідальність, по даному проекту, полягає в тому, що на винного працівника накладається дисциплінарне стягнення у

винесенні догани за будь - яке порушення трудової дисципліни, визначене колективним договором.

Розробка організаційно-правових заходів

Планування організаційно-правових заходів з охорони праці на підприємстві є однією з провідних функцій управління охороною праці. З цією метою розроблена система організації охорони праці на підприємстві, що включає:

Положення „ Про навчання і перевірку знань з питань охорони праці на підприємстві ”;

Наказ „ Про склад атестаційної комісії ”;

Наказ „ Про перелік робіт з підвищеною небезпекою ”;

Програми проведення первинного інструктажу з охорони праці та вступного інструктажу;

Програми з підготовки і підвищення кваліфікації персоналу;

Посадові інструкції відповідальних осіб;

Програми стажування персоналу;

Журнали вступного інструктажу з охорони праці та інструктажів на робочому місці.

Планування заходів з охорони праці взаємопов’язане із їх фінансуванням. Згідно 21 статті Закону України “ Про охорону праці ” фінансування охорони праці здійснюється за рахунок коштів підприємства, як одна із статей фінансування [34].

Згідно з типовим положенням про навчання, інструктаж i перевірку знань працівників з питань охорони праці, на підприємстві опрацьовані i затверджені директором (керівником) відповідні положення про навчання, інструктаж i перевірку знань працівників з питань охорони праці i пожежної безпеки, складені систематичні програми проведення цих робіт.

На ряду з організацією навчання важливим питанням для підприємства є організація, або готовність до надання першої долікарської допомоги потерпілим та подальша організація розслідування нещасних випадків. Згідно Закону України ” Про охорону праці ” ст.22, [32] роботодавець повинен організовувати розслідування та вести облік нещасних випадків, професійних захворювань і аварій відповідно до положення, що затверджується КМ України. До складу комісії підприємства з розслідування нещасних випадків слід включити:

голова комісії, це посадова особа, на яку покладено виконання функцій спеціаліста з питань охорони праці (головний технолог підприємства);

майстер цеху;

представник профспілкової організації чи трудового колективу.

Слід відмітити, що впровадження організаційно-правових заходів з охорони праці може бути ефективним лише в поєднанні із комплексом інших заходів.

Основними напрямками формування безпечних умов праці є також попередження прояву негативних факторів та захист від їх дії працівників.

Функції нагляду та контролю за станом охорони праці, згідно діючого законодавства, не обмежуються відділом охорони праці на підприємстві.

Функціонування нагляду та контролю в державі насамперед передбачено Законом України про охорону праці, а саме розділом 7 «Державний нагляд і громадський контроль за охороною праці», та Кодексом Законів про працю в Україні (Глава XVIII «Нагляд і контроль за додержанням законодавства про працю») [34].

Даними законодавчими актами передбачено функціонування різних форм нагляду та контролю за дотриманням вимог з охорони праці, а саме: державного, відомчого, громадського та регіонального нагляду.

За порушення законодавчих чи інших нормативних актів про охорону праці, створення перешкод для діяльності посадових осіб органів державного нагляду за охороною праці й представників профспілок, винні працівники, у відповідності до ст.43-44 Закону України «Про охорону праці», притягаються до дисциплінарної, адміністративної, матеріальної та кримінальної відповідальності.

Розробка санітарно-гігієнічних умов праці

У складських приміщеннях передбачаються завантажувальна, холодильні камери для зберігання м'ясних та рибних напівфабрикатів, овочевих напівфабрикатів (на підприємствах, що працюють на напівфабрикатах), камери фруктів, ягід, напоїв, овочів, молочно-жирової

продукції і гастрономії, м'яса, риби, харчових відходів, кладові сухих продуктів, овочів, соління і квашення, кладові і мийні тари, обладнання, приміщення комірника.

У складських і виробничих приміщеннях кути колон, проріз воріт і елементи конструкцій, що виступають у місцях проїзду транспортних засобів, повинні бути захищені від пошкоджень на висоту не менше ніж 1,6 м. У завантажувальних, складських і виробничих приміщеннях площею понад 10 м2 двері повинні бути шириною не менше 1,2 м, у виробничих приміщеннях площею до 10 м2 - не менше 0,9 м. Двері для проїзду візків з піддонами передбачаються шириною 1,8 м. Улаштування порогів у залах, виробничих і складських приміщеннях забороняється.

Охолоджувальні камери не дозволяється розташовувати поряд з приміщеннями котельних, бойлерних і душових, а також над цими приміщеннями або під ними.

Охолоджувальні камери необхідно об'єднувати одним тамбуром глибиною 1,6 м. Камери повинні бути розміром не менше 2,1х2,4 м і висотою не менше 2,4 м.

Складські приміщення допускається розміщувати у підвальних поверхах якщо будуть забезпечені необхідні санітарно-гігієнічні умови, згідно до ДСН 173-96 «Державні санітарні правила планування та забудови населених пунктів» [31].

Стан мікроклімату робочої зони

Стан повітря у виробничому приміщенні називається мікрокліматом виробничого приміщення, або метеорологічними умовами.

Температура в складській групі приміщень в холодний період року - 15-24°C,відносна вологість - 75 %, швидкість руху повітря-0,3м/с; в теплий період року- 17-29 °C, відносна вологість 65% при t = 26°C, швидкість руху повітря -0,2-0,4м/с.

Вимоги до освітлення, кондиціювання та вентиляції

Системи штучного освітлення треба влаштовувати відповідно до норм
СНиП ІІ-4-79, ПУЕ, ПТЕ [33].

Для живлення світильників загального освітлення використовується напруга не більше 220 В.

Для освітлення приміщень застосовують лампи розжарювання і люмінесцентні. Щоб уникнути стробоскопічного ефекту не рекомендується установлювати люмінесцентні лампи у виробничих приміщеннях.

Очищення світильників повинне проводитися не рідше 1 разу на 3-6 місяців.

Висота підвісу світильників над рівнем підлоги повинна бути не менше 2,5 м. При неможливості виконання даної вимоги допускається встановлювати світильники з люмінесцентними лампами на висоті менше 2,5 м від підлоги за умовою недоступності їх струмоведучих частин для випадкових дотиків, або використати світильники з лампами розжарювання напруги не вище 42 В.

Світлові отвори в приміщеннях підприємства не повинні:

захаращуватися технологічним устаткуванням;

готовими виробами;

напівфабрикатами;

тарою.

Вентиляція приміщень підприємств повинна відповідати вимогам
СНиП 2.04.05-91, СанПиН 42-123-5777-91, Правилам пожежної безпеки в Україні. [31]

Підприємства громадського харчування з числом місць більше 50 повинні бути обладнані припливно-витяжною вентиляцією з примусовим спонуканням.

Природна вентиляція (в тому числі періодичне провітрювання) повинна здійснюватися в приміщеннях без виділення шкідливих або неприємно пахучих речовин через відкриті стулки вікон, фрамуг, кватирок з обов'язковим засітченням прорізів, що відкриваються, металевою сіткою або марлею. Згідно з ГОСТ 12.4.021-75* [34].

Світильники штучного освітлення в усіх приміщеннях підприємства, де робляться зберігання сировини, технологічні операції по виробництву харчової продукції і її компонентів, підготовка тари і закупорочних засобів, зберігання і відпуск готової харчової продукції мають бути захищені арматурою.

Світильники штучного освітлення повинні міститися в постійній чистоті і справності. Освітлювальні прилади і арматура повинні міститися в чистоті.

Освітлення складських приміщень повинно відповідати вимогам СНиП II-4-79.

Розробка безпеки технологічного процесу

При експлуатації аміачних холодильних установок належить керуватися чинними. Правилами будови і безпечної експлуатації аміачних холодильних установок, фреонових - Правилами будови і безпечної експлуатації фреонових холодильних установок. Забороняється закладати і зберігати продукти безпосередньо на приладах охолодження (випарниках) і їх піддонах, а також на огородженнях агрегатів. Забороняється використовувати скребки, ножі і інші предмети для вилучення снігової шуби з випарника. Всі холодильні установки групи А, які працюють на фреоні, необхідно розміщувати у спеціальному машинному відділенні висотою не менше 3,5 м, а при годинному об’ємі до 150 м3/год. - висотою не менше 2,6 м. Проходи від електрощита до виступаючої частини машини повинні бути не менше 1,5 м, між стіною і машиною - 0,8 м. Не допускається розташовувати фреонові установки на площадках сходів, під сходами, у коридорах, вестибюлях.

Вимірювальні прилади, що знаходяться в експлуатації, повинні бути в робочому стані, мати перевірочні клейма органів Держстандарту України, iнвентарний номер та закріплюватися за робітниками, які ними користуються.

Товарні ваги повинні установлюватися на рівній підлозі. При зважуванні важких вантажів ваги повинні бути установлені у спеціальному заглибленні підлоги так, щоб рівень платформи і підлоги співпадали.

Установка настільних вагів повинна проводитися так, щоб станина міцно опиралася на всі чотири опори і під час роботи не відбулося самовільного переміщування або падіння вагів.

Дерев'яна тара повинна бути полагоджена, не мати виступаючих цвяхів, окантованого дроту або заліза, а також задирок, защипів та інших пошкоджень.

Бочки повинні бути чисто обстругані, не мати задирок, западин та випуклостей, надломленої клепки.

Мішки повинні бути цілими, без пропуску стіжків. Нитки швів повинні бути закріплені і не мати вільних кінців.

Підприємства повинні бути забезпечені обладнанням відповідно з нормами оснащення підприємств громадського харчування (постанова Центроспілки № 10 від 23.04.81 р.).

Обладнання повинне бути виготовлене з антикорозійних матеріалів, не мати гострих кутів, грубих швів, конструкція його повинна забезпечувати можливість легкого розбирання.

На підприємствах повинно бути окреме обладнання для обробки сирих та готових продуктів.

Виробничі столи повинні мати покриття з антикорозійного матеріалу, допущеного для контакту з харчовими продуктами, без швів на робочій частині, з закругленими кутами. Для розробки тіста допускаються столи з дерев'яним гладко виструганим та щільно підігнаним покриттям.

Посуд, яким користуються на підприємствах громадського харчування, повинен бути виготовлений з матеріалів, дозволених Міністерством охорони здоров’я України. Забороняється використовувати емальований посуд з пошкодженою емаллю; алюмінієвий і дюралюмінієвий посуд може використовуватися тільки для приготування і короткочасного зберігання їжі.

Санітарна обробка технологічного обладнання, миття посуду, інструментів і інвентаря, здійснюється відповідно з СанПиН 42-123-5777-91.

Складування вантажів у місцях їх зберігання залежно від виду, упаковки і габаритних розмірів повинно проводитися у штабелi з використанням піддонів і підтоварників, а також на стелажах або горках.

Способи укладки при складуванні вантажів повинні забезпечувати:

стійкість штабелів, пакетів;

механізоване розбирання штабелів;

безпеку працюючих на штабелі або біля нього;

можливість застосування засобів захисту працюючих.

Не допускається укладка у штабелi вантажів у слабкому упакуванні, яке не витримує навантаження від верхніх рядів вантажу, або вантажів, що мають неправильну форму і не забезпечують стійкість штабеля (максимальна висота штабелів вказана в технологічній документації).

Висота штабеля при ручній укладці не повинна перевищувати 2 м.

Забороняється щільна укладка штабелів один до одного, щоб уникнути обвалів при розбиранні сусіднього штабеля.

Штабель з мішків треба складати у вигляді усіченої пiрамiди, перев’язавши їх трійкамi або п'ятірками. Між рядами вантажу у бавовняних мішках повинна бути прокладка з дощок. Розбирання верхніх рядів проводиться шляхом спуску мішків по лотках.

Висота складання бочок з соліннями у горизонтальному (лежачому) положенні повинна бути не більше 3-х рядів з обов'язковою укладкою прокладок між рядами і встановленням стовпців з підкосами для попередження розкочування крайніх бочок.

При складанні бочок у горизонтальному положенні між двома стінами складу впритул допускається висота укладки у 4 ряди.

Заходи пожежної безпеки

Пожежна безпека підприємства відповідає вимогам Закону України «Про пожежну безпеку», Правилам пожежної безпеки в Україні стандартам, будівельним нормам i правилам, нормам технологічного проектування, Правилам улаштування електроустановок (ПУЕ) i Правилам безпечної експлуатації електроустановок (ПБЕЕС).

Залежно від ступені вогнестійкості будівлі необхідно застосовувати конструктивні елементи, які відповідають СНиП 2.01.02-85 [33]. Тип і ступені вогнестійкості протипожежних перепон, які використовуються у будівлях приймаються .

Конструкції стін, перегородок, підлоги, перекриття, стелі, даху повинні відповідати нормам протипожежної безпеки згідно СНиП 2.01.02-85.

Конструкції підлог в усіх приміщеннях не повинні мати пустот, у покриттях підлог не допускається застосування дьогтю і дьогтьових мастик.

Підприємства громадського харчування повинні мати запасний евакуаційний вихід.

Ширину евакуаційного виходу (дверей) потрібно розраховувати у залежності від загальної кількості людей, що евакуюються через цей вихід і кількості людей на 1 м ширини виходу (дверей), згідно таблиць 2, 4, 5 СНиП 2.09.02-85 [31].

Підводячи висновки можна зауважити, що з метою недопущення випадків травматизму необхідно ознайомитися з правилами експлуатації обладнання та дотримуватися правил з охорони праці.

Організація охорони праці в кафе дитячому здійснюється відповідно до Законів України “Про охорону праці”, “Про пожежну безпеку”, “Про споживчу кооперацію”, “Про забезпечення санітарного та епідеміологічного благополуччя населення” та чинних положень про службу охорони праці і службу пожежної безпеки.

ВИСНОВКИ

У даній курсовій роботі було розглянуто технологію виробництва борошняних кулінарних виробів і виконано такі завдання:

Вивчено загальну характеристику борошняних кулінарних виробів , та їх класифікацію.

Представлена класифікація фаршів, по виду використовуваної сировини та загусників для фаршів;

Представлено перелік нормативної документації, згідно якої нормується сировина необхідна для виробництва даних страв. Описано методи досліджень якості харчових продуктів і надано ряд формул для розрахунку технологічних параметрів;

Проаналізовано рецептурний склад аналогу та фірменної страви, з масою використаної сировини, масою напівфабрикату, та готової страви;

Страва пельмені «царські» є конкурентно спроможними, бо мають низьку ціну і вищу якість.

Пропозиції.

Здійснити реконструкцію складської групи приміщень шляхом впровадження нових технологій та овоговиду пльменів.

Розширити асортимент пельменів шляхом внесення нового фаршу.

Використовувати лише перевірену сировину та матеріали.

СПИСОК ВИКОРИСТАНОЇ ЛІТЕРАТУРИ

1.      Антипова Л.В. Методы исследования мяса и мясных продуктов [Текст]: Учебник для вузов/ Л.В. Антипова, И.А. Глотова, И.А. Рогов. - М.: Колос, 2004. - 376 с.

2.      Артюхова С.А. Технология продуктов из гидробионтов [Текст]: учебник для студентов высших учебных заведений по специальности 271000 "Технология рыбы и рыбных продуктов" / С.А. Артюхова, В.Д. Богданов, В.М. Дацун, З.Н. Ким. - Москва: Колос, 2001. - 490 с.

.        Архипов В.В. Організація ресторанного господарства [Текст]: Навч. пос. / Архіпов В.В. - К.: Центр учбової літератури; Фірма «Інкос», 2007. - 280 с.

.        Баранов В.С. Технология производства продукции общественного питания [Текст] / В.С. Баранов, А.И. Мглинец, Л.М. Алешина и др.: Учеб. для студентов. - М.: Экономика, 1986. - 400 с.

.        Болотникова В.А. 500 блюд из картофеля [Текст] / В.А.Болотникова, Л.М. Вапельник. - Минск, Минск: «Урожай», 2001. - 152 с.

.        Воробьева Т.М. Большая кулинарная энциклопедия [Текст] / Т.М. Воробьева, Т.А.Гаврилова. - М.: Эксмо, 2003. - 255 с.

.        Годон Жан-Клод. Фуршет. Рецепты на любой вкус [Текст] / Жан-Клод. Годон. - М.: АСТ-ПРЕСС СКД, 2004. - 160 с.

.        Гущин В.В. Технология полуфабрикатов из мяса птицы [Текст] / В.В. Гущин, Б.В. Кулишев, И.И. Маковеев, Н.С. Митрофанов. - М.: Колос. 2002. - 200 с.

.        Дейниченко Г.В., Удосконалення процесів переробки м'ясної сировини в підприємствах харчування [Текст] // Г.В Дейниченко, О.О. Простаков, В.В. Дуб: Моногр. / Харк. держ. ун-т харчування та торгівлі. - X.: Студцентр, 2003. - 349с.

.        Денисов Д.И. Соусы [Текст] / Д.И. Денисов - М.: Изд. Дом "Ресторанные ведомости", 2002. - 200 с.

.        ДСТУ 3946-2000, "Продукція харчова. Основні положення" [Текст] / - К.: Держстандарт України, 2000. - 6 с.

.        ДСТУ 4281:2004 "Заклади ресторанного господарства. Класифікація" Національні стандарти України [Текст] / - К.: Держспоживстандарт України, 2004. - 12 с.

.        Здобнов А.И. Сборник рецептур блюд и кулинарных изделий для предприятий общественного питання [Текст] / А.И. Здобнов, В.А. Циганенко, М.И. Пересичный. - К.: А.С.К., 2001. - 656 с.

.        Кантере В.М. Органолептический анализ пишевых продуктов [Текст] / В.М. Кантере, В.А. Матисон, М.А. Фоменко. - М.: МГУПП, 2002. - 152 с.

.        Ковалев Н.И. Технология приготовления пищи [Текст]: учебник для средних специальных учебных заведений / Н. И. Ковалев, М. Н. Куткина, В. А. Кравцова. - М.: Деловая литература, 2005. - 467 с.

.        Корячкина С.Я. Новые виды мучных и кондитерских изделий [Текст]: научное издание / С.Я. Корячкина. - Орел: Труд, 2001. - 212 с.

.        Крайнюк Л.М. Методичні рекомендації з розробки рецептур на нову кулінарну продукцію [Текст] / Л.М. Крайнюк, Л.О. Касілова, Л.Д. Манєлова та ін.; Х.: ХДУХТ, 2005. - 42 с.

.        Мэнли Д. Мучные кондитерские изделия. Научные основы и технологии [Текст] / Д. Мэнли. М.: Профессия, 2003. - 500 с.

.        Ратушный А.С. Технология продукции общественного питания. Физико-химические процессы, протекающие в пищевых продуктах при их кулинарной обработке [Текст] / Ратушный А.С. и др. - В 2 т. - Т. 1. - М.: Мир, 2004 - 351 с.

.        Сборник рецептур для кондитера [Текст] / Серия "Учебный курс". - Ростов н/Д: Феникс, 2001. - 320 с.

.        Сборник рецептур мучних кондитерских и булочних изделий для предприятий общественного питания [Текст]. - М.: Экономика, 1986. - 295 с.

.        Фурс И.Н. Технология производства продукции общественного питання [Текст]: Учеб. пособие / И.Н. Фурс. - Минск: Новое знание, 2002. - 799 с.

.        Химический состав российских пищевых продуктов [Текст]: Справочник / Под ред. И.М. Скурихина, В.А. Тутельяна. - М.: ДеЛи принт, 2002. - 236 с.

ДОДАТОК А

Технологічна карта

№ п/п

Назва сировини

Маса сировини

Нормативна документація, що регламентує вимоги до якості сировини



На 1 порцію, г

На 10 порцій, кг




брутто

нетто

брутто

нетто









Тісто


1

Борошно

80

80

0,8

0,8


2

Вода

30

30

0,3

0,3


3

Сіль кам`яна

2

2

0,02

0,02


Фарш


4

Вода

12,5

12,5

0,125

0,125


5

Перець

0,05

0,05

0,5

0,5


6

Цукор

0,1

0,1

1

1


7

М'ясо щуки

150

110

1,5

1,1


8

Цибуля ріпчаста

12,5

10,5

0,125

0,105


Маса н/ф

-

185


1,85


Маса варених

-

200


2,0


Вихід з уксусом

-

225


2,25



Технологічні параметри рецептури

№ п/п

Вид втрат

Нормативне значення, %

Інтервал припустимих значень, %

1

Виробничі витрати

1

±0,2

2

Теплові витрати (привар)

8

±0,2


Технологія приготування

Фаршу: Від щуки, відділяли великі кістки, нарізали на шматки і подрібнювали на м`ясорубці два рази. Цибулю очищали від шкіри, пропускали на м’ясорубку з великими отворами, бланширували 2 хв. З`єднували компоненти,додавали сіль, перець, цукор та змішували до однорідної консистенції.

Тіста: Води беруть стільки, скільки зможе поглинути борошно за рахунок набухання клейковини. Вироби з такого тіста виходять дуже щільними і їх можна тільки варити. Для приготування тіста використовують тістомісильні машини, в діжу яких завантажують борошно, додаємо воду підігріту до t=30…35°С, сіль і замішують тісто до тих пір, доки воно не набуде однорідної консистенції. Приготовлене тісто залишають на 20…30 хв, накривши серветкою або кришкою, для набухання клейковини і надання тісту еластичності. Розкачуємо тісто та формуємо рибні пельмені.

Характеристика готової страви

Пельмені тримають свою форму,не розпадаються.

Зовнішній вигляд.

Форма вушка. Викладені на тарілку гіркою, добре зберігають форму.

Колір.

Приємний, кремовий, білуватий.

Консистенція.

Тіста не липка,однорідна, без комків.

Запах і смак.

Приємний, визиває апетит.

Харчова та енергетична цінність.

У 100 г. страви (виробу) міститься:

Білків 11,2 г.

Жирів 0,8 г.

Вуглеводів 19,6 г.

Енергетична цінність ккал.

ДОДАТОК Б

Акт відпрацювання рецептури і технології нової або фірмової страви (виробу)

№ з/п

Назва сировини

Маса брутто сировини за рецептурою на 10 порцій, кг

1

Борошно

0,558

2

Вода

0,412

3

Сіль кам`яна

0,029

4

Перець

0,002

5

Цукор

0,008

6

М'ясо щуки

0,875

7

Цибуля ріпчаста

0,084


Сумарна маса сировини, г



Результати відпрацювань рецептури і технології нової або фірмової страви (виробу)

№ відпрацювання

Маса набору продуктів, г, Мн

Маса напівфабрикату, г, Мн.ф.

Виробничі втрати, %, Хв

Маса готової страви (виробу) у гарячому стані, г, Мг

Привар, %, Хт

Маса готової страви (виробу) у остиглому стані, г, Мг.ост

Втрати при остиганні, %, Хост

Загальні втрати, %, Хзаг

1

250

185

15

200

8

200

0,01

23,01

2

230

186

15

200

8

190

0,01

23,01

3

240

185

15

198

8

120

0,01

23,01

4

210

186

15

200

8

180

0,01

23,01

5

200

170

15

200

8

170

0,01

23,01

Середні значення втрат

226

185

15

200

8

190

0,01

23,01


Похожие работы на - Розробка нових видів пельменів та проект складської групи приміщень цеху

 

Не нашли материал для своей работы?
Поможем написать уникальную работу
Без плагиата!
Без нейросетей!