Розробка маркетингової стратегії виходу підприємства ЗАТ 'Горлівський завод РЕАХІМ' на зовнішній ринок

  • Вид работы:
    Дипломная (ВКР)
  • Предмет:
    Маркетинг
  • Язык:
    Украинский
    ,
    Формат файла:
    MS Word
    673,69 Кб
  • Опубликовано:
    2013-11-09
Вы можете узнать стоимость помощи в написании студенческой работы.
Помощь в написании работы, которую точно примут!

Розробка маркетингової стратегії виходу підприємства ЗАТ 'Горлівський завод РЕАХІМ' на зовнішній ринок

ЗМІСТ

ВСТУП

1. Теоретичні основи розробки маркетингової стратегії підприємства

1.1 Загальне поняття стратегії підприємства

1.2 Визначення маркетингової стратегії

1.3 Аналіз підходів до розробки маркетингової стратегії

1.4 Етапи розробки маркетингової стратегії

2. Характеристика роботи підприємства ЗАТ “Горлівський завод РЕАХІМ”

2.1 Характеристика підприємства

2.2 Характеристика послуг

2.3 Динаміка основних показників підприємства

2.4 Аналіз маркетингової діяльності ЗАТ “Горлівський завод РЕАХІМ”

3. Розробка маркетингової стратегії виходу ЗАТ “Горлівський завод РЕАХІМ” на зовнішній ринок

3.1 Основні характеристики тренажерів-імітаторів

3.2 Оцінка зовнішнього середовища й безпосереднього оточення підприємства

3.3 SWOT аналіз та оцінка ринкових показників

3.4 Розробка маркетингової стратегії

4. Охорона праці та навколишнього середовища

4.1 Основні питання охорони праці

4.2 Промислова санітарія

4.3 Виробниче освітлення

4.4 Шум

4.5 Організація безпечних умов роботи на робочому місці

4.6 Пожежна безпека

4.7 Охорона навколишнього середовища

Висновки

Список джерел інформації

ВСТУП

Розвиток економічної діяльності в країнах з перехідною економікою пов'язано з необхідністю запозичення ринкового досвіду в розвинених країн, обумовлено необхідністю виходу на нові ринки збуту, розвитку конкуренції, підвищення рівня виробництва, одержання іноземних інвестицій, нових технологій, фінансової підтримки для ринкової трансформації їхніх економік. Як частина загальної структури народного господарства економічні зв'язки впливають на вдосконалювання внутрішньогосподарських пропорцій, розміщення й розвиток продуктивних сил.

Здійснення економічної політики припускає визначення основних цілей держави в зовнішньоекономічних відносинах у цілому, із групами країн або окремих країн, а також вироблення методів і засобів, що забезпечують рішення поставлених завдань.

У зовнішньоекономічній діяльності важливе місце займає розробка стратегії маркетингу конкретних товарів, виробник або продавець повинен вирішити, яка саме стратегія виходу підприємства дозволить отримати найкращі економічні показники. Маркетингові стратегії є як би сполучною ланкою між цілями організації й існуючими проблемами, а маркетингове планування покликане формалізувати процедуру досягнення цілей, залучити всі необхідні ресурси з урахуванням вимог зовнішнього середовища. Налічується безліч маркетингових стратегій, однак універсальної схеми їхньої розробки не існує. Кожне підприємство, виходячи зі своєї специфіки, створює власну методологію маркетингової діяльності, загальну концепцію своєї діяльності. Головне, щоб у процесі планування не упускалося з виду, що маркетинг є комплексною системою організації виробництва й збуту продукції. Успіх будь-якого підприємства залежить від здатності оптимальним образом погоджувати номенклатуру продуктів, що випускають, (послуг) з динамікою ринку. Тому для кожного ринку або його окремого сегмента, а також для кожного продукту може бути розроблене одночасно кілька стратегій, що сприяють досягненню маркетингових цілей.

Правильно вибрана стратегія може підвищити ринкову позицію підприємства.

Об’єктом дипломного роботи є ЗАТ “Горлівський завод РЕАХІМ”.

Мета, поставлена в дипломної роботі спеціаліста, полягає в розробці стратегії виходу підприємства на зовнішній ринок. Необхідно вирішити наступні задачі:

вивчити основні принципи й підходи до формування маркетингової стратегії виходу підприємства на зовнішній ринок,

розробити додаткову матрицю для аналізу ринкової ситуації,

розробити маркетингову стратегію для комп’ютерних тренажерів-імітаторів ЗАТ “Горлівський завод РЕАХІМ”.

 

1. ТЕОРЕТИЧНІ ОСНОВИ РОЗРОБКИ МАРКЕТИНГОВОЇ СТРАТЕГІЇ ПІДПРИЄМСТВА


1.1 Загальне поняття стратегії підприємства


Незважаючи на те, що стратегія стала базовим визначенням у бізнесі ще з 1960-х роках, її визначення продовжують повсюдно змінювати й по-різному інтерпретувати. Те, що представлене нижче, на думку англійських економістів [1], відбиває усе найбільш істотні моменти.

Стратегія - це базова модель існуючих і майбутніх цілей, розміщення ресурсів і взаємодії організації з ринками, конкурентами й навколишнім середовищем.

Як припускає це визначення, гарна стратегія повинна чітко визначати:

1)      що повинне бути досягнуте;

2)      де (тобто в яких галузях або на яких товарних ринках необхідно сконцентруватися);

)        як (які ресурси й дії будуть застосовані до кожного товарного ринку, щоб відбити атаки конкурентів і усунути погрози, а також одержати конкурентну перевагу).

Існує п'ять компонентів добре розробленої стратегії:

1)      охоплення. Охоплення організації відноситься до ширини її стратегічної області: кількості й типи галузей, товарних ліній, маркетингових сегментів, в яких вона працює або на які планує вийти. Рішення про стратегічне охоплення підприємства відбиває бачення менеджментом місії фірми й стратегічних намірів. Всі її дії й продукція, що випускається, повинні відповідати тому, що є фірма й чим вона збирається стати в майбутньому;

2)      цілі й об'єкти. Стратегії також повинні точно визначати досягнення бажаного рівня одного або декількох показників - таких як ріст валового продукту, частка прибутку або строки повернення інвестицій - за певний період для кожного напрямку діяльності фірми й товарного ринку й для всієї організації в цілому;

)        розподіл ресурсів. Як фінансові, так і людські ресурси будь-якої організації обмежені. Таким чином, стратегія повинна точно визначати як будуть розподілятися ресурси між напрямками діяльності підприємства, товарними ринками, командами менеджерів і на які потреби йти;

)        визначення конкурентних переваг. Можливо, найважливіша частина будь-якої стратегії полягає в тому, щоб визначити за рахунок чого компанія буде боротися зі своїми конкурентами по кожному напрямку своєї діяльності або на товарному ринку. Як вона повинна себе позиціонувати, щоб щонайкраще використовувати свої переваги? Для того, щоб відповісти на це питання менеджери повинні ретельно вивчити ринкові можливості й виявити свої переваги в порівнянні з конкурентами;

)        синергія. Синергія є в наявності в тому випадку, якщо напрямки діяльності фірми, товарні ринки, розміщення ресурсів і конкурентні переваги доповнюють і підсилюють один одного. Це означає, що дія цих компонентів у сумі дасть кращий результат, ніж сума їхніх результатів поодинці. Отже, стратегія повинна бути розроблена таким чином, щоб використовувати ресурс синергії в усіх напрямках діяльності фірми й у всіх товарних ринках як засіб підвищення продуктивності й ефективності в організації.

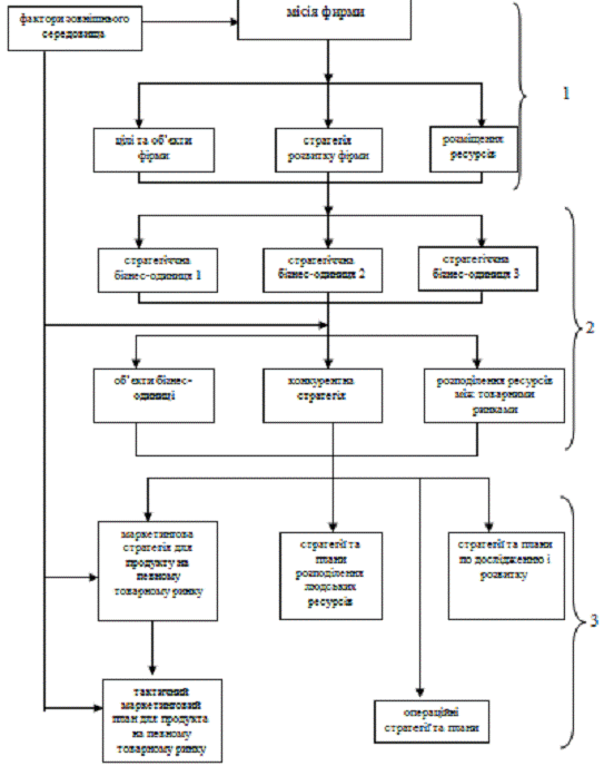
П'ять факторів, перерахованих вище, прямим або непрямим чином, є складовою частиною всіх стратегій. Однак, замість того, щоб використовувати одну всеосяжну стратегію, більшість організацій невідступно дотримуються ієрархії взаємозалежних стратегій, кожна з яких розробляється на різних управлінських рівнях. Три головних рівні в великих компаніях це: корпоративна стратегія, стратегія бізнес-одиниці й функціональна стратегія, спрямована на певний товар. Ці види стратегій представлені на рис. 1.1.

Цей рисунок показує, що крім маркетингового відділу, на якому сфокусована наша увага, існують також і інші: наприклад, відділи дослідження й розвитку, виробничий відділ, для яких також розробляються плани й стратегії. Стратегії всіх трьох рівнів складаються з однакового набору компонентів, але оскільки вони служать різним цілям, то кожна з них спрямована на рішення своїх проблем.

У табл.1.1 відбиті основні цілі й проблеми, з якими доводиться мати справу кожній із стратегій.

Рисунок 1.1 - Ієрархія стратегій: 1) - корпоративна стратегія,  2) - стратегія бізнес-одиниці, 3) - функціональна стратегія.

Таблиця 1.1 - Головні компоненти стратегій

Стратегічні компоненти

Корпоративна стратегія

Стратегія бізнес-одиниці

Маркетингова стратегія

Охоплення

охоплення корпорації - у якій сфері фірма збирається працювати; стратегії розвитку фірми: диверсифікованість у незв'язані галузі; вертикальна інтеграція; політика придбання або ліквідації;

охоплення бізнес-одиниці - на якому товарному ринку вона буде працювати усередині цієї галузі; стратегії розвитку: концентрична диверсифікованість (новий продукт на існуючому ринку або нових споживачах для існуючого товару);

визначення цільового ринку; глибина й ширина товарної лінії; політика брендингу; план розвитку товарного ринку; плани розширення й ліквідації товарних ліній;

Об'єкти й цілі

Загальні цілі в усіх напрямках діяльності фірми: зростання доходів; прибутковість; час повернення інвестицій; прибутковість акцій;

визначаються корпоративними цілями; цілі по всіх товарних ринках: зростання продажів; зростання нового продукту або нового ринку;

визначається цілями корпорації й бізнес-одиниці; цілі для певного товару: продажі; частка ринку; маржа; задоволення



прибутковість; час повернення інвестицій; швидкість руху грошових потоків;

споживачів;

Розподіл ресурсів

розподіл по напрямках діяльності фірми; розподіл між відділами в масштабі фірми (дослідження й розвиток, МІС)

розподіл між товарами кожної СБО; розподіл між відділами кожної СБО;

розміщення в елементи маркетингового плану (елементи маркетингу-мікс) для певного товару;

Джерела конкурентних переваг

в основному, завдяки кращим фінансовим і людським ресурсам, кращий відділ дослідження й розвитку, краще організовані процеси й краща синергія в порівнянні з усіма конкурентами у всіх галузях, де фірма працює

краща конкурентна стратегія; сильні сторони СБО в порівнянні з конкурентами;

більш ефективне позиціонування продукту; краще використання одного або декількох компонентів маркетингу-мікс;

Джерела синергії

Розподіл належним чином між напрямками діяльності фірми технологій або сильних сторін

Розподіл між товарними ринками усередині галузі ресурсів або сильних сторін

Розподіл маркетингових ресурсів, сильних сторін або певних дій між товарами


Корпоративна стратегія.

На корпоративному рівні менеджери повинні координувати діяльність безлічі бізнес-одиниць. Таким чином, головне, на чому сконцентрована корпоративна стратегія - це рішення про охоплення організації й розміщення ресурсів між різними відділами й напрямками діяльності фірми. Найголовніші питання, на які відповідають на даному рівні, це:

1)      чим ми займаємося?

2)      чим би ми хотіли займатися?

)        яку частину ресурсів ми готові виділити кожному із цих напрямків діяльності, щоб досягти цілей корпорації?

Спроби сформувати й підсилити конкурентні переваги на корпоративному рівні ведуть до концентрації на генеруванні кращих фінансових, капітальних і людських ресурсів; розробці ефективній організаційних структур і процесів; пошуку синергії в різних напрямках діяльності фірми. Синергія може стати головною конкурентною перевагою фірми, де взаємодіючі напрямки діяльності підсилюють один одного.

Стратегія бізнес-одиниці.

Головне питання, на який відповідає ця стратегія, таке - як СБО буде змагатися з конкурентами в певній галузі. У такий спосіб її головною проблемою є визначення й формування конкурентних переваг. На основі чого будуть будуватися конкурентні переваги? І які сильні сторони в найкращому ступені відповідають купівельним потребам і потребам в обраному сегменті?

Оскільки різні споживчі сегменти хочуть одержати різну вигоду від того самого продукту, СБО не може мати сильні сторони, необхідні, щоб конкурувати ефективно на всіх сегментах. Тому ще одна проблема, що повинна вирішити ця стратегія, стосується охоплення з яким необхідно мати справу. Т.ч. на скільки сегментів і на які сегменти ринку виходити, яка повинна бути ширина товарної лінії і яку маркетингову програму на них використовувати, щоб привернути увагу покупців.

Маркетингова стратегія.

Головною метою маркетингової стратегії є ефективне розміщення й координація маркетингових ресурсів і діяльності для досягнення цілей фірми, пов'язаних з певним товарним ринком. Тому маркетингова стратегія містить у собі рішення по цільових сегментах або сегменту, на які будуть спрямовані зусилля, і ширині товарної лінії, що буде запропонована на цих сегментах. Далі, фірма одержує конкурентні переваги й синергію завдяки добре інтегрованій програмі маркетингу-мікс, що розроблена з урахуванням вимог і потреб споживачів цільового сегмента [1, с. 8-12]

1.2 Визначення маркетингової стратегії


Отже, вище було з'ясовано, що для стабільної й рентабельної роботи на ринку підприємство повинне сформувати свою стратегію, розраховану на тривалий час і серйозний успіх. Складність такого завдання, особливо для великих диверсифікованих компаній, привела до розробки теорій, концепцій і технік, що представляють процес створення стратегії в систематизованому виді. Все це одержало відомість, як процес стратегічного планування.

Стратегічне планування - це процес формулювання довгострокових цілей і стратегій для всього підприємства або його підрозділів шляхом зіставлення наявних ресурсів і можливостей, що відкриваються. Його призначення - допомогти підприємству досягти реальних цілей, а також зайняти бажану конкурентну позицію за певний час. Воно служить зниженню ризику припуститися помилки й поставити підприємство в позицію, що дає можливість відреагувати на зміни, що відбулися, звернувши їх у свою користь. Графічно воно відображене на рис. 1.2.

Рисунок 1.2 - Розвиток процесу стратегічного планування

Як ми бачимо, завдання переміщення підприємства з нинішньої позиції на більше сильну, лежить на маркетинговій стратегії.

Таким чином, маркетингова стратегія пов'язана з діяльністю підприємства для досягнення їм у довгостроковому періоді ринкових переваг з погляду споживача й конкурентів. Необхідність її розробки викликана:

1)      протиріччями між інерційним потенціалом підприємства й динамічною зміною споживчого ринку.

До інерційних елементів потенціалу підприємства відносяться: виробнича база, процес інновації, розробка управлінських можливостей, формування кадрового потенціалу.

2)      демографічними змінами й змінами стилів життя, швидкою зміною технологій і наростанням заклопотаності екологічними проблемами, що приводить до появи нових ринкових можливостей;

3)      технологічні зміни продовжують скорочувати цикл життя окремих видів товарів, а споживачі усе наполегливіше вимагають усе більше високої оперативності реагування на їхні запити;

4)      все більшою турбулентністю ринків.

На все це потрібно відносно значний час і засоби, щоб переорієнтувати підприємство на новий напрямок бізнесу. Рішення цих проблем забезпечується в процесі прогнозування й ситуаційного моделювання стану ринку й на цій основі розробляється маркетингова стратегія.

Існує багато різних визначень маркетингової стратегії, запропонованих як вітчизняними, так і закордонними економістами.

Стратегія маркетингу - це принципове довгострокове й середньострокове рішення, що описує напрямки й заходи маркетингу по досягненню поставлених цілей [2, с.103].

Маркетингова стратегія забезпечує план дій підприємства для досягнення ринкових цілей за допомогою найбільш ефективного використання наявних у нього маркетингових ресурсів [3, с.181].

Стратегія маркетингу - це широка концепція того, як товар, ціна, просування й розподіл повинні функціонувати скоординованим образом, щоб перебороти протидію досягненню завдань маркетингу. Інакше кажучи, зміст стратегії маркетингу показує, яким образом, як, передбачається, пропоновані ключові характеристики товарної пропозиції фірми (товар/послуга, ціна, просування й розподіл) повинні привести до досягнення цілей маркетингу й компанії [4, с.113].

Так само О'Шонесі висуває головне завдання маркетингу, що завжди повинні вирішувати компанії. Це, на його думку, завоювання гарної репутації серед споживачів. Із цим не можна не погодитися, оскільки гарна репутація фірми одна з головних конкурентних переваг в умовах розвиненого ринку. Вона веде до довіри, а довіра до лояльності. Графічно це відбито на рис. 1.3.

Маркетингова стратегія - це логічна схема маркетингових заходів, за допомогою якої компанія сподівається виконувати свої маркетингові завдання [5, с.143 ]

Практично всі автори, говорячи про маркетингову стратегію, мають на увазі якийсь план дій, що допоможе досягти поставлених цілей підприємства, використовуючи різні інструменти. І тільки О'Шонесі називає конкретні елементи маркетига-мікс, які необхідно використовувати, але це накладає певне обмеження, на його визначення, оскільки не тільки вони допомагають

Рисунок 1.3- Основа стратегії маркетингу

вирішити маркетингові завдання, а в деяких випадках, якщо мова йде про специфічний товар, не всі вони застосовні.

Маркетингова стратегія підприємства покликана характеризувати довгострокові цілі підприємства, забезпечувати координацію маркетингової діяльності з іншими функціональними видами діяльності й, нарешті, погоджувати різні види маркетингових рішень. Багато авторів підкреслюють її двоїсту роль. З одного боку, вона повинна бути спрямована на визначення й задоволення потреб споживача, а з іншого боку - на досягнення підприємством конкурентних переваг. Вони повинні відповідати умовам зовнішнього середовища фірми (з погляду можливостей, що відкриваються, росту й перешкод), а також її внутрішнім ресурсам і можливостям.

Маркетингові стратегії розробляються на різних рівнях: на рівні всього підприємства, його окремої ланки, а також на рівні його продуктової лінії або окремого продукту. Крім того розрізняють стратегії, розроблені для продукту або ринку в цілому, стратегії, що стосуються окремих елементів комплексу маркетингу (наприклад, цінової або розподільної політики). Більш загальні стратегії й стратегії на рівні підприємства у цілому припускають підключення для їхньої розробки й втілення менеджерів більш високого рівня, а також пов'язані з більшим ризиком, більш великими часовими границями й більш тривалими міжфункціональним узгодженням, ніж специфічні стратегії й стратегії нижчих рівнів.

Розвиток підходів до розробки маркетингових стратегій за останні чотири десятиріччя в науковій літературі відбився в переміщенні акценту з питань фінансування й контролю, властивого 50-м рокам, до проблем довгострокового прогнозування, в 60-х роках, потім до розробки стратегічних планів стосовно до конкретного середовища в 70-х роках, і, нарешті, до об'єднання, в 90-х роках, проблем стратегічного мислення й менеджменту, орієнтованого на питання макросередовища фірми. Сучасні подання про маркетингову стратегію полягають у тому, що менеджери підприємства повинні прагнути досягнення конкурентних переваг шляхом створення стратегій, які були б рівною мірою творчі (тобто дозволяли б вирішувати поставлені завдання) і реалізовані (тобто відповідали можливостям підприємства).

Маркетингові стратегії базуються на оцінці стратегічних факторів, що впливають на підприємство, включаючи організаційні особливості самого підприємства, стан ринків, життєвий цикл товарів, конкурентну ситуацію, інші впливи зовнішнього середовища маркетингу [4, с.182]. Або, більш узагальнено, маркетингова стратегія будується на розумінні динамічного характеру ринку і його вимог і виявлення можливостей для дій. Іноді це може бути пов'язане зі створенням зовсім нових можливостей, а іноді - просто з розумінням того, які можливості для діяльності у вас дійсно існують, чого можна домогтися, коли аналіз ринкового середовища не обмежується найближчим споживачем [6, с.162].

Маркетингові стратегії також пов'язані із проблемою їхньої реалізації. Вони припускають розробку тактики їхнього практичного втілення. Останнім часом деякі автори висловлюють припущення про те, що підприємство спочатку пробує на практиці різні тактичні міри, виходячи із конкретної ринкової обстановки, а тільки потім формулює свою стратегію для обґрунтування загального напрямку діяльності, якого це підприємство дотримувалося. Безумовно, метод проб і помилок досить часто зустрічається на підприємствах, які не ведуть регулярної оцінки макросередовища. Однак, ця методика досить ризикована, особливо в довгостроковій перспективі, оскільки не дає реалістичного подання про завдання фірми, а, як наслідок, не може забезпечити координацію діяльності підприємства для їхнього успішного виконання. Вона не може бути узагальнена й поширена на діяльність більшості підприємств, які відповідно до економічних законів прагнуть мінімізувати ризик. У зв'язку із цим розглянута точка зору не придбала широкого визнання в маркетинговій літературі. Ми ж виходимо з того, що маркетингова стратегія, як чітко сформульована довгострокова програма діяльності підприємства, повинна визначати особливості тактичних кроків по її втіленню [3,с. 183 ].

Існують кілька різновидів стратегій: залежно від строку реалізації, конкурентних переваг, конкурентного положення фірми і її конкурентів, конкурентоспроможності фірми й привабливості ринку, ступеня сегментування ринку, по елементах маркетингового комплексу, положенням ринкового попиту [7 ].

Інші стратегії - це глобальні стратегії, стратегії росту, базові стратегії, конкурентні й функціональні маркетингові стратегії. Кожний тип стратегії вказує напрямок маркетингової діяльності, а вибір конкретної стратегії є результатом відповіді на питання:

1)      у якому напрямку розвивається фірма (глобальні стратегії)?

2)      на яких конкурентних перевагах базується стратегія (базові стратегії)?

)        які напрямки розвитку варто вибрати (стратегії росту)?

)        яку стратегію конкурентної боротьби варто вибрати (маркетингові конкурентні стратегії)?

)        які рішення з комплексу маркетингу варто прийняти (функціональні маркетингові стратегії)?

Існує також підхід до класифікації стратегій, заснований на їхньому поділі по типах з погляду апріорного й апостеріорного підходів.

Апріорний підхід припускає, що типи стратегій формуються на основі теоретичних, концептуальних моделей, а потім перевіряються й аналізуються на основі емпіричних даних. У рамках цього підходу більшість маркетологів для класифікації використовують такі критерії, як ринкове положення підприємства, ринкова й продуктова спеціалізації. Загальна критика таких підходів полягає в тому, що вони часто не відбивають реального світу бізнесу й сильно розрізняються по ступені узагальнення.

Найпоширеніші маркетингові стратегії представлені у вигляді таблиці 1.2.

Таблиця 1.2 - Класифікація маркетингових стратегій

Типологія стратегій

Автори

Короткий опис

Основні класифікаційні групи

Ринково-продуктивна адаптивність

 Р. Майлз і С. Сноу (1978)

Класифікують стратегії на основі застосованих ними змін ринків, і продуктів, що залежать від того, на чому фірма акцентує свою увагу: на факторах х зовнішнього чи внутрішнього середовища

- розвідники що обороняються - аналітики - реагенти

Конкурентне положення

Ф. Котлер і С. Сінг (1981)

Стратегії визначаються безпосереднім становищем фірми стосовно інших підприємств у цій області.

- ринкові лідери - послідовники ті, що кидають  - ринковий виклик - шукаючі ринкову нішу

Конкурентні переваги

М. Портер (1980)

Виділяються три області переваг витрати, диференціація й концентрація

- лідери в області витрат  - лідери диференціації - лідери концентрації

Продуктово- ринкова експансія

И. Ансофф (1957)

Стратегії розрізняються залежно від ступеню, з яким фірма розвиває нові продуктові програми й ринки

- ринкове проникнення - розвиток продукту - розвиток ринку  диверсифікація

Позиціонування продукту

Д. Аакер і А. Шансбі (1982)

Стратегії розрізняються по прагненню фірми домогтися того або іншого сприйняття споживачами свого товару

- товарна вигода - ціна/якість - користувач - конкуренції - прикладне застосування

Ринкова концентрація

Б. Сміт (1956)

Класифікація зв'язана зі ступенем сегментації фірмою ринків і цільових зусиль, прикладених до окремих сегментів

- недиференційований підхід - охоплення декількох сегментів ринку - охоплення одного сегмента

Типологія стратегій

Автори

Короткий опис

Основні класифікаційні групи

 

Спеціалізація подуктової лінії

Д. Абель (1980)

Стратегія розрізняється залежно від параметрів пропозиції продуктів і послуг

- повна продуктова лінія - спеціалізація на декількох - ринкова спеціалізація - особлива спеціалізація - спеціалізація на одній продуктовій лінії

 

Тип попиту

Н. Гілтінан і С. Пауль (1991)

Класифікація заснована на розходженні типів попиту на ринках фірми

- первинний селективний попит

 

Конкурентне цінове позиціонування

Дж. Нагль (1987)

Критерієм виступає ціна, що відбиває прагнення фірми бути представленій на ринку стосовно своїх конкурентів

- преміальне ціноутворення - паритетне ціноутворення - цінове проникнення на ринок

 

Стимулювання попиту

А.Кохен (1988)

Класифікація пов'язана з тим, у яку ланку ланцюга доданої вартості фірма направляє маркетингові ресурси

- стратегія поштовху - стратегія витягування

 


Одні пов'язані із продуктовою/ринковою стратегією підприємства, що розробляються вищими рівнями менеджерів. Інші - пропонують сконцентрувати увагу на окремих елементах комплексу маркетингу (наприклад, на ціновій політиці або політиці стимулювання). Представлені класифікації маркетингових стратегій не абсолютні, оскільки стратегії з різних класифікацій можуть поєднуватися одна з одною і утворювати гібриди, які точніше відбивають реальну діяльність підприємства. Останнім часом, все більше число авторів схиляються до виділення на основі теоретичних моделей гібридних стратегій поводження підприємств. Наприклад, один з ведучих учених в області стратегічного планування М. Портер охарактеризував чотири типи стратегій, ґрунтуючись на ринкових масштабах діяльності підприємства (у рамках всієї галузі або в рамках окремих ринкових сегментів) і ступеня концентрації зусиль фірми на власній внутрішній ефективності (лідерство в області витрат) або на зовнішній привабливості для споживача [диференціація].

Апостеріорний підхід полягає в тому, що типологія стратегій формулюється на основі вивчення емпіричних даних. Він застосовується для побудови теоретичних моделей гібридних типів стратегій поводження підприємств. Для цього підходу першорядним є визначення найбільш важливих перемінних, які будуть піддаватися аналізу при створенні типології маркетингових стратегій.

Апостеріорний підхід до аналізу маркетингових стратегій на відміну від апріорного, дозволяє точніше виявити розмаїтість стратегій, використовуваних реальними підприємствами, оскільки він не несе в собі готових теоретичних моделей і багато в чому ґрунтується на емпіричному матеріалі.

Важливість типологізації маркетингових стратегій має не тільки теоретичний, але й практичний аспект. Розгляд взаємозв'язків маркетингової стратегії з особливостями макросередовища підприємства, специфікою його підходу до стратегічного планування, результатами його фінансової й маркетингової діяльності, конкурентними перевагами дозволить визначити найбільш ефективні стратегії, що дозволяють домагатися успіхів в умовах динамічних процесів змін. Взаємозв'язок «маркетингове середовище фірми - стратегія - результат діяльності» давно стали об'єктом численних досліджень у розвинених країнах Заходу. У роботах багатьох економістів показано, що успішна діяльність фірми тісно пов'язана з формуванням стратеги, що відповідає умовам навколишнього середовища [3].

Типологізація стратегій була проведена вже давно, тому нових видів стратегій не з'являється останні 10 років, розрізняється тільки вид їхнього подання: табличний, графічний і т.д. Класифікація Акімової цікава своїм розподілом на два великих види: апріорні й апостеріорні, тобто класичні стратегії й стратегії, засновані на емпіричних даних. Поява класу апостеріорних стратегій дуже цікава в умовах сучасного ринку, оскільки дозволяє виявити унікальну стратегію, використовувану конкретним підприємством з урахуванням всіх особливостей ринку, на якому воно працює, і товарів, що випускаються.

1.3 Аналіз підходів до розробки маркетингової стратегії


У цей час самими популярними підходами до розробки маркетингової стратегії є матричні підходи. Основні з них представлені на рис. 1.4, рис. 1.5.

При побудові матриці Мак-Кінси використовуються два фактори - привабливість ринку й конкурентоспроможність підприємства. Кожний із цих факторів характеризується декількома критеріями. Так критеріями конкурентоспроможності підприємства можуть бути: темпи росту, частка ринку, прибутковість, технології, імідж, привабливість асортиментів, трудові ресурси, рівень забруднень. А при визначенні привабливості ринку можуть використовуватися показники: ріст ринку, рівень конкуренції, правові обмеження, неформальні відносини.

У результаті побудови матриці виходить дев'ять полів, у яких, після бального розрахунку, можуть виявитися ті або інші товари фірми. Відповідно до того, у якому полі виявився товар, фірма може вибрати маркетингову стратегію.

У кожного із цих методів є певні недоліки й особливості.

Модель Мак-Кінси будується на ряді методичних допущень щодо осей матриці позиціонування й складових її змінних. Відносні переваги компанії в певній галузі (вісь Х) визначаються на підставі порівняння рівня прибутковості відповідного бізнесу компанії в порівнянні з його положенням у конкурентів.

Рисунок 1.4 - Матричні моделі прийняття стратегічних рішень

Рисунок 1.5 - Модель SPACE

Оцінка ринкової привабливості (вісь У) ґрунтується на припущенні, що вона обов'язково відбивається в середньому потенціалі одержання прибутку в довгостроковій перспективі для всіх учасників галузі.

Розбивка осей матриці Мак-Кінсі досить спірна. По-перше, вона ніяк не міняється при зміні набору оцінюваних факторів. По-друге, губиться раціональна ланка багатофакторності, оскільки кілька оцінок складаються в одну, по якій і визначається координата позицій бізнесу на відповідній осі, практично механічно.

Модель SPACE (Strategic Position and Action Evaluation) - стратегічна оцінка положень і дій.

Дана модель дозволяє більш точно визначити стратегію підприємства, тому що вона ґрунтується на факторах аналізу внутрішнього й зовнішнього середовища діяльності підприємства. Вона найбільше підходить для визначення стратегії розвитку фірм професійних послуг і вибору ключових факторів росту з обліком кількісних і якісних параметрів зовнішнього й внутрішнього середовища організації.

Метод SPACE припускає оцінку положення підприємства відповідно до 4 груп факторів:

1)  фінансове становище підприємства (віддача на вкладення, ліквідність, ризикованість бізнесу, потік платежів на користь підприємства й т.п.);

2)      конкурентна перевага (частка ринку, якість продукції, прихильність споживачів і т.п.);

)        стабільність середовища (технологічні зміни, розкид цін конкуруючої продукції, темп інфляції й т.п.);

)        привабливість галузі (потенціал росту, фінансова стабільність, використання ресурсів і т.п.).

Кожна група факторів визначається в бальній оцінці, на підставі якої будується графік, що характеризує стратегічне положення компанії (мал. 2.6). Залежно від виду отриманого графіка підприємства можна віднести до однієї з 4 стратегічних позицій: агресивна, конкурентна, консервативна, захисна. Відповідно до виявленого в результаті дослідження позицією можна рекомендувати стратегії для подальшого розвитку підприємства й виділити ключові фактори росту. Докладний опис окремих стратегій, представлених на графіку SPACE, дане В.С. Єфремовим [15, с. 49].

Оцінка стратегічного положення підприємства представлена чотирма найважливішими показниками ефективної діяльності й проводиться в такий спосіб:

1)     фінансове становище компанії - оцінюється від 0 до 6 (0 слабке фінансове становище, 6 - сильне);

2)      привабливість галузі - оцінюється від 0 до 6 балів (0 - галузь неприваблива, 6 - приваблива);

)        конкурентна перевага - оцінюється від 0 до 6 балів (0 - мала конкурентна перевага, 6 - велике) і потім переводиться в негативне значення шляхом вирахування 6 балів з отриманого позитивного значення;

)        стабільність середовища - оцінюється від 0 до 6 балів (0 - середовище нестабільне, 6 - стабільна) і потім переводиться в негативне значення шляхом вирахування 6 балів з отриманого позитивного значення.

Представлені матричні методи дозволяють вибрати різноманітні стратегії для обраного товару. Оскільки вибір стратегії головним чином обумовлений потенціалом товару й напрямком розвитку компанії, то для їхнього аналізу найбільше підійдуть матриця Мак-Кінсі - один з методів аналізу ринкового портфеля, що дозволить оцінити потенціал товару й визначитися з інвестиційною політикою в його відношенні й метод SPACE, оскільки він дозволяє оцінити положення підприємства й обрати відповідну стратегію його подальшого розвитку.

Метод SPACE дозволяє:

1)     оцінити конкурентну позицію підприємства;

2)      вибрати відповідну стратегію;

)        визначити зміну найважливіших показників (фінансового становища, стабільності середовища, привабливості галузі, конкурентної переваги);

)        виділити ключові фактори росту компанії, що вимагають пріоритетної уваги при здійсненні обраної стратегії.[17, с. 153-154].

1.4 Етапи розробки маркетингової стратегії


Розглянемо фактори, що визначають напрямок формування маркетингової стратегії. В умовах ринків, що швидко розвиваються, і гострої конкурентної боротьби розробка маркетингової стратегії є одним з факторів ефективної діяльності компанії. Найбільшим утрудненням для здійснення цього завдання є мінливе середовище, у якій працюють фірми. Тому щоб не допустити помилок у маркетинговій стратегії необхідно ретельно враховувати всі фактори, що безпосередньо впливають на неї. Вибір стратегії маркетингу обмежується внутрішніми й зовнішніми умовами, серед яких визначальні:

1)      просторове виділення ринку (локальний, міжнародний, регіональний, національний);

2)      ступінь освоєння ринку (старий, родинний, новий ринок);

)        обсяг обробки ринку (один сегмент, декілька, весь ринок);

)        спосіб обробки ринку (диференційований, недиференційований);

)        концентрація на певний інструмент маркетингу (ціна, якість);

)        первинна мета (частка ринку, рентабельність);

)        відношення до конкурентів (агресивне, нейтральне);

)        відношення до кооперації (можлива, неможлива);

)        відношення до темпів росту (швидкий, помірний, нульовий);

)        відношення до інновації (піонерне, імітаційне) [2, с. 103-104].

Рисунок 1.6 - Зовнішні фактори (фактори макросередовища)

Рисунок 1.7 - Внутрішні фактори (фактори мікросередовища)

Всі фактори можна згрупувати у дві великі групи: зовнішні й внутрішні. Отже, коли фірма проводить ситуаційний аналіз зовнішніх факторів (рис. 1.6), вона: розглядає два види факторів: фактори, які ніяк нею не контролюються (культура, наука, законодавство, технології) і слабоконтрольовані фактори - постачальники, конкуренти, покупці, канали збуту.

У ході аналізу виявляються сприятливі можливості й погрози з боку зовнішнього середовища, а також ключові недоліки підприємства [9, з 51-52].

Внутрішні фактори (фактори мікросередовища) показані на рис. 1.7.

Ці умови середовища слід враховувати і в країнах колишнього СРСР і Східній Європі.

Кінцевий конкретний стан , до якого в кожний момент часу прагне прийти організація, фіксується у вигляді її цілей. Інакше кажучи, цілі - це конкретний стан окремих характеристик організації, досягнення яких є для неї бажаним і на досягнення яких спрямована її діяльність.

Накопичений у бізнесі великий досвід по встановленню цілей дозволяють виділити кілька ключових вимог, яким повинні задовольняти правильно сформульовані цілі. Вони повинні бути: досяжними, гнучкими, вимірними, конкретними, сумісними, прийнятними.

З погляду логіки дій, виконуваних при встановленні цілей, можна вважати, що цей процес в організації складається із трьох послідовних стадій. На першій стадії відбувається осмислення результатів аналізу середовища, на другий - вироблення відповідної місії й, нарешті, на третій стадії, безпосередньо виробляються мети організації.

Правильно організований процес установлення цілей припускає проходження чотирьох фаз:

1)      виявлення й аналіз тих тенденцій, які спостерігаються в оточенні;

2)      установлення цілей для організації в цілому;

)        побудова ієрархії цілей;

)        установлення індивідуальних цілей.

Перша фаза. Цілі дуже сильно залежать від стану середовища. Незважаючи на те, що основна вимога до них говорить, що вони повинні бути гнучкими, із цього не випливає, що цілі повинні бути прив'язані до стану середовища тільки шляхом постійного коректування й пристосування до змін. Керівництво повинне передбачати в якому стані виявиться середовище й установлювати мети відповідно до цього передбачення. От чому дуже важливо виявляти тенденції, закономірності, характерні для процесів розвитку економіки, соціальної й політичної сфер, науки й техніки. Звичайно, усього заздалегідь передбачити неможливо. Більше того, іноді в оточенні можуть відбуватися зміни, які ніяк не випливають із розкритих тенденцій, напрямків. Тому менеджери повинні бути готові до того, щоб відповісти на несподіваний виклик, що їм може кинути середовище. Але, проте, не абсолютизуя свої можливості, вони повинні формулювати цілі таким чином, щоб ці зміни знайшли в них своє відбиття.

Друга фаза. При встановленні цілей для організації в цілому, важливо визначити те, які із широкого кола можливих характеристик діяльності організації варто взяти як цілі організації. Далі вибирається певний інструментарій кількісного розрахунку величини цілей. Важливе значення має система критеріїв, якими користуються при визначенні цілей організації. Звичайно, ці критерії виводяться з місії організації, а також з результатів аналізу макрооточення, галузі, конкурентів і положення організації в середовищі. При визначенні цілей організації враховується те, які з них вона мала на попередньому етапі й наскільки досягнення цих цілей сприяло виконання місії організації. Нарешті, рішення по цілям завжди залежить від ресурсів, якими володіє організація.

Третя фаза. Установлення ієрархії цілей припускає визначення таких цілей для всіх рівнів організації, досягнення яких окремими підрозділами буде приводити до досягнення загальорганізаційних цілей. При цьому ієрархія цілей повинна будуватися як по довгостроковим цілям, так і по короткостроковим. Процес декомпозиції цілей верхнього рівня в меті нижніх рівнів, або ж процес відомості цілей нижніх рівнів у меті більше високих рівнів припускає побудова дерева цілей, у якому залежно від установленої субординації цілей, фіксується чітка залежність: ціль - засіб. Ця залежність визначає те, які мети на практиці виступають засобами для досягнення інших цілей.

Четверта фаза. Для того, щоб ієрархія цілей усередині організації знайшла свою логічну завершеність і стала реально діючим інструментом у виконанні цілей організації, вона повинна бути доведена до рівня окремого працівника. У цьому випадку досягається одне з найважливіших умов успішної діяльності організації: кожний працівник, як би, включається через свої персональні цілі в процес спільного досягнення кінцевих цілей організації [13].

Ситуаційний аналіз проводиться по макрооточенню (економічні, правові, технологічні, соціальна компоненти) і безпосередньому оточенню підприємства.(покупці, конкуренти, постачальника). Також тоді проводиться сегментація й позиціонування організації на ринку.

Звести результати воєдино допомагає матриця SWOT, що дозволяє сказати як за допомогою сильних сторін фірми можна нівелювати погрози й скористатися можливостями, а також які недоліки варто виправляти в першу чергу, щоб зовнішні погрози не завдали шкоди підприємству.

Далі йде розробка маркетингової стратегії, яка здійснюється за допомогою матричних моделей. Ці моделі більш детально будуть розглянуті в 3 розділі дипломного проекту.

Стратегія відноситься до того, що повинні робити менеджери, а її здійснення до тому - як. Для досягнення успіху компанії необхідна як розумна стратегія, так і правила здійснення. Нажаль, коли компанія зіштовхується із проблемами в реалізації задуманого, визначити в чому складається помилка - у стратегії або її здійсненні, - досить непросто, а неправильні висновки спричиняють серйозні наслідки.

Т. Бонома визначає чотири етапи здійснення стратегії:

1)      маркетингові дії: до них відноситься ефективне керування елементами маркетингу-мікс - ціноутворенням, заходами щодо просування, продажами й розподілом;

2)      маркетингові програми: містять у собі інтеграцію окремих елементів маркетингу-мікс у єдине ціле;

)        маркетингові системи: до них відносяться організаційні структури, моніторинг і бюджетні системи, що контролюють діяльність компанії;

)        маркетингова політика: є інтерпретацією корпоративної політики.

Ефективність виконання цих видів діяльності визначає успіх маркетингової стратегії компанії. Для їхнього ефективного здійснення фахівці з маркетингу повинні мати наступні вміння:

1)  навичками взаємодій;

2)      навичками розміщення ресурсів;

)        навичками забезпечення моніторингу;

)        навичками організації [10].

 

2. ХАРАКТЕРИСТИКА РОБОТИ ПІДПРИЄМСТВА ЗАТ «СЕВЕРОДОНЕЦЬКИЙ ОРГХІМ»


2.1 Характеристика підприємства


ЗАТ “Горлівський завод РЕАХІМ” - єдине в СНД підприємство, що робить комплексні інжинірингові послуги з налагодження технологічних процесів, засобів СТОСІВ і А, АСУ ТП, електричному й технологічному встаткуванню, водопідготовці, що виконує інженерну підготовку до пуску, пуск і уведення в експлуатацію виробництв і об'єктів хімічної, нафтохімічної, нафтопереробної і ін. галузей промисловості.

Компанія була створена в 1960 році як Горлівська галузева виробнича філія Державного Союзно-технологічного тресту «РЕАХІМ» (трест перебував у Москві), а в 1996 році було перетворено в ЗАТ “Горлівський завод РЕАХІМ”.

У наш час компанія надає інжинірингові послуги підприємствам хімічного й паливно-енергетичного комплексу країн СНД: України, Росії, Казахстану, Киргизстану, Туркменістану, Узбекистану.

Компанія підтримує ділові й партнерські відносини із провідними науково-дослідними й проектними інститутами хімічної, нафтогазової й скляної промисловості України, Росії й Казахстану: ЗАТ Компанія «Укрінсклопром», ДПІ й ПІ «Хімтехнологія», «Ленгипронафтохім», «Ніпімунайгаз».

ЗАТ “Горлівський завод РЕАХІМ” є членом Українсько-Чеського консорціуму по будівництву об'єктів нафтогазової галузі, а також консорціуму українських підприємств по участі в модернізації хімічного й нафтохімічного комплексу Алжиру.

Структура підприємства ЗАТ «Северодонецький ОРГХІМ» представлена на рис. 2.1.

Рисунок 2.1 - Структура підприємства ЗАТ “Горлівський завод РЕАХІМ”

Організація маркетингу - це структура управління маркетинговими функціями, яка встановлює підпорядкованість і відповідальність за реалізацію поставлених цілей і виконання завдань. Організація маркетингу передбачає: побудову та вдосконалення структури управління маркетингом; добір фахівців з маркетингу належної кваліфікації; розподіл завдань, прав і відповідальності серед працівників маркетингових служб; створення належних умов для ефективної роботи маркетингового персоналу; забезпечення ефективної взаємодії маркетингової служби з іншими службами фірми.

Функції маркетингу на ЗАТ ЗАТ “Горлівський завод РЕАХІМ” виконує відділ маркетингу та розвитку, який за організаційною структурою відповідає функціональній.

Організаційна структура відділ маркетингу та розвитку функціональної орієнтації . Застосовується переважно тоді, коли асортимент товарів, які продає підприємство, обмежений, а ринків небагато. У цьому разі функції та відповідальність працівників, які підпорядковуються маркетинг-директору (віце-президенту з маркетингу), чітко розмежовані. Якщо розмістити ці посади за схемою ухвалення рішення (збирання інформації, постановка цілей, планування тактики, оперативна діяльність), функції працівників розподіляються за такими напрямами: дослідження ринку; планування маркетингу для кожного з товарів; реклама й стимулювання збуту; рух і продаж товарів; сервісне забезпечення. Потоки вихідної та управлінської інформації чітко визначені, взаємовідносини зрозумілі, а тому немає підстав для конкуренції між менеджерами. Проте в разі розширення номенклатури товарів і ускладнення географії ринків важко визначити, який з маркетингових підрозділів максимально відповідальний за успішну діяльність і недоліки в комерційній роботі. Важко оцінити також ефективність рекламних заходів щодо кожного товару; постають проблеми з прийняттям рішення щодо виходу на ринок з новими товарами. Коли кількість товарів і ринків стає надмірною (понад дев'ять на одного працівника), виникає реальна небезпека, що окремим товарам і ринкам не буде приділено достатньої уваги. Тому функціональну структуру відділ маркетингу та розвитку ЗАТ “Горлівський завод РЕАХІМ” рекомендується перетворити на регіональну.

Організаційна структура відділ маркетингу та розвитку регіональної орієнтації. Полягає в тому, що для кожного ринку, або групи схожих призначається спеціальний маркетинг-менеджер, якому підпорядковуються менеджери з реклами і стимулювання збуту, з руху товарів і продажу, із сервісного забезпечення. Крім того, менеджер з реклами та стимулювання збуту підпорядковується (у межах загальної політики фірми) головному менеджеру з реклами і стимулювання збуту. Відповідно для кожного ринку (групи) призначається менеджер з дослідження ринку, який надає інформацію головному менеджеру з дослідження ринку. Останній підпорядкований маркетинг-директору. Через головного менеджера з дослідження ринку вихідна інформація надходить до маркетинг-менеджерів з окремих товарів (груп товарів). У разі такої організації маркетингу працівники спеціалізуються і мають змогу координувати свої зусилля на реалізацію загальних цілей і виконання завдань фірми. Регіональну орієнтацію доцільно застосовувати тоді, коли вимоги до реклами, організації збуту й обслуговування, пакування та ін. для кожного ринку різні. Певним недоліком цієї орієнтації є існування підрозділів, що дублюють один одного. Проте очевидно, що переваг більше, ніж недоліків.

Організовувати маркетинг за цим регіональним принципом спонукає велика кількість ринків, на які вийшло підприємство, а також обмежена номенклатура товарів. Регіональна орієнтація дає змогу глибше вивчити потреби покупців, специфічні для кожного регіону через національні, політичні, економічні й інші відмінності, адекватніше формувати рекламу й стимулювати збут, ураховувати регіональні особливості в процесі розроблення зовнішнього вигляду товарів, їх упаковки тощо.

Обираючи організаційну структуру маркетингу, доцільно дотримуватись основних принципів:

-   наявність чітко сформульованих цілей і завдань підприємства;

-       забезпечення оперативного обміну інформацією між службами маркетингу;

-       відсутність подвійного підпорядкування;

-       обмеження кількості персоналу;

-       обмеження кількості ланок управління;

-       чітке визначення та координація завдань лінійного керівництва і функціональних служб;

-       загальна координація дій вищого керівництва.

Дотримання цих принципів дасть змогу ЗАТ “Горлівський завод РЕАХІМ” вибрати найприйнятнішу організаційну структуру управління маркетингом і забезпечити ефективність її подальшої роботи.

На більшості підприємств перебудова організаційної структури управління починається з посилення ролі відділу збуту і надання йому широких повноважень, а саме: крім збутової діяльності він повинен займатися рекламною діяльністю, надавати певні послуги, здійснювати маркетингові дослідження. Це слід врахувати і ЗАТ “Горлівський завод РЕАХІМ”.

На ЗАТ “Горлівський завод РЕАХІМ”, незважаючи на нетривале за часом функціонування маркетингових служб, виникають конфліктні ситуації між працівниками служб маркетингу та інших функціональних підрозділів. Щоб посилити вплив керівника маркетингових служб на діяльність підприємства, необхідно підвищити його статус. Щоб уникнути конфліктних ситуацій на підприємстві, рекомендується змінити статус директора по маркетингу і розвитку до вищого рівня.

Як свідчить досвід вітчизняних підприємств, процес формування маркетингових структур ще не означає, що економічний стан підприємства швидко поліпшиться. Тому перебудова організаційних структур управління має супроводжуватися розробленням стратегії маркетингової орієнтації в управлінні підприємством ЗАТ “Горлівський завод РЕАХІМ”.

В умовах формування ринкового середовища в Україні вагомим фактором впливу на ефективність підприємництва є утримання організаційних структур управління. Нині це актуально для нових підприємств з недержавною формою власності; для реформованих (акціонерних, викуплених, приватизованих та ін.) колишніх державних підприємств; для підприємств (об'єднань), що перебувають у державній власності. Орієнтація на ринок споживання, поява елементів конкуренції, інтеграція у світовий економічний простір потребують від національного підприємництва якнайшвидшого руху до ринку, а це значною мірою залежить від організаційної структури управління підприємством. З метою адаптації організаційних структур управління до ринкового середовища потрібно розробити відповідну програму оптимізації організаційних структур управління ЗАТ “Горлівський завод РЕАХІМ”.

2.2 Характеристика послуг


Основні напрямки діяльності компанії ЗАТ “Горлівський завод РЕАХІМ”:

) комплексний інжиніринг при будівництві об'єктів нафтопереробної, хімічної, нафтохімічної й іншої галузей промисловості;

) інженерний контроль якості виконання будівельно-монтажних робіт;

) підготовчі й пусконалагоджувальні роботи;

) автоматизація виробництв;

підготовка фахівців;

) впровадження нових технологій;

) адміністрування проектів;

) виконання функцій генерального підрядника

Продукція й послуги:

) експертиза технічного стану встаткування;

) паспортизація встаткування й трубопроводів;

) комплексний технічний огляд ізотермічних сховищ рідкого аміаку й зріджених вуглеводнів із впровадженням систем контролю їхнього стану;

) розробка ПЛАС і експлуатаційно-технічної документації;

) організація поставки й уведення в експлуатацію встаткування для нафтопереробки, промислової підготовки нафти, низькотемпературної сепарації природного й попутного газу;

) розробка конструкції й модернізація систем аспірації із застосуванням циклонів нового покоління;

) проектування, монтаж і налагодження АСУ ТП промислових підприємств;

) розробка комп'ютерних тренажерів-імітаторів технологічного процесу, учбово-тренувальних комплексів, автоматизованих робочих місць і програм по техніці безпеки;

) налагодження систем вентиляції, водопідготовки, котельного й теплоенергетичного встаткування;

) монтаж, налагодження й стабілізація обробки циклів водообігу;

) діагностика й балансування динамічного встаткування;

) технологічний аудит - оптимізація технологічних процесів діючих виробництв із застосуванням унікальної інтелектуальної технології;

) теплоенергетичні й екологічні випробування й налагодження енергетичного встаткування;

) маркетингові й агентські послуги.

Правовою основою виконання всіх видів робіт є ліцензії й дозволи.

Підготовчі й пусконалагоджувальні роботи ЗАТ “Горлівський завод РЕАХІМ”:

) галузі виробництва: виробництва хімічної промисловості; переробка нафти й газу; транспортування нафти й газу, хімічних речовин, у тому числі рідкого аміаку; зберігання рідкого аміаку й зріджених вуглеводнів; промислова підготовка нафти й газу;

) виконувані роботи: аналіз розроблених проектів і проектних рішень; незалежна експертиза - технічний аудит третьою стороною; контроль якості виконуваних будівельно-монтажних робіт; навчання персоналу на робочих місцях, із застосуванням учбово-тренувальних комплексів. Підготовка встаткування до пуску й обкатування на інертних середовищах; обкатування встаткування на робітничих середовищах і пуск виробництва; післяпусковий супровід.

Компанія ЗАТ “Горлівський завод РЕАХІМ” має багаторічний досвід пуску технологій і встаткування, що поставляються провідними вітчизняними й закордонними фірмами. У тому числі без участі представників фірм-розроблювачів технологій і постачальників устаткування

Фахівцями ЗАТ “Горлівський завод РЕАХІМ” виконуються наступні види підготовчих і пусконалагоджувальних робіт:

) перевірка й приймання фундаментів під монтаж устаткування;

) приймання встаткування після транспортування;

) організація складування встаткування й трубних зборок у порядку, зручному для наступної видачі в монтаж;

) інженерний нагляд за виконанням монтажу встаткування й трубопроводів відповідно до проекту, СН і П и іншими нормативними документами;

) надання консультативної допомоги в організації монтажу встаткування відповідно до технологічної послідовності пуску;

) інженерний нагляд за проведенням гідравлічних і пневматичних випробувань трубопроводів;

) розробка паспортів на встаткування й трубопроводи відповідно до діючих нормативних вимог;

) розробка сіткових графіків для сполучення закінчення монтажних робіт і проведення підготовчих і пусконалагоджувальних робіт (по блоках);

) розробка пускової документації;

) розробка експлуатаційно-технічної документації;

) розробка комп'ютерних тренажерів і підготовка без відриву від виробництва експлуатаційного персоналу й навчання на комп'ютерних тренажерах;

) технічне керівництво проведенням підготовчих робіт;

) проведення пусконалагоджувальних робіт на робітничих середовищах з висновком виробництва на стійкий технологічний режим.

Малотоннажні нафтопереробні заводи (міні-нпз) - новий напрямок у рішенні проблем забезпечення потреб регіонів у нафтопродуктах.

ЗАТ “Горлівський завод РЕАХІМ” пропонує первинну оцінку економічної доцільності й ефективності проектів, розробку ТЕО будівництва, робочого проекту, повного комплекту робочої документації, поставку встаткування, шефнагляд за монтажем, навчання експлуатаційного персоналу без відриву від виробництва. Підготовку до пуску й пуск міні-заводів по виробництву моторних палив потужністю від 25 до 400 тис./т у рік.

 

.3 Динаміка основних показників підприємства


В даному підрозділі розглянемо динаміку основних показників підприємства ЗАТ “Горлівський завод РЕАХІМ” в табл. 2.1.

На підставі табличних даних, представлених у таблиці 2.1 графічно відобразимо динаміку основних показників діяльності фірми за три роки на рис 2.2 і структуру загальних витрат компанії.

Як видно з наведених вище даних фірма ЗАТ “Горлівський завод РЕАХІМ” перебуває в стадії підйому. Її валовий обсяг зріс із 2010 по 2011 роки практично у два рази. У наступному році він продовжив своє збільшення, але більше помірними темпами.

В 2012 р. постійні витрати в грошовому вираженні підприємства виросли на 19 % у порівнянні з 2010 р., а змінні - майже на 60 %. Ріст витрат на маркетинг склав практично 70 % у грошовому вираженні й 0,6 % у загальній кількості витрат.

Таблиця 2.1 - Динаміка основних показників фірми ЗАТ “Горлівський завод РЕАХІМ”

Показники

2010

2011

2012

Валовий обсяг, грн.

6617245,4

12083676

13549350

Постійні витрати, грн.

1204449

1326449

1434588

Змінні витрати, грн.

524356

793547

832641

29115,88

41084,5

50648

Чистий дохід (включаючи податки), грн.

4859324,6

9922595,5

11231473


Рисунок 2.2 - Основні показники діяльності фірми за три роки

Їхня питома вага у валовому обсязі фірми має тенденцію до зниження, але це пояснюється тим, що ріст валового обсягу відбувається більше швидкими темпами, ніж ріст витрат на маркетинг.

Структура загальних витрат ЗАТ “Горлівський завод РЕАХІМ” показана на рис. 2.3.

Таким чином, аналіз довів, що підприємству ЗАТ “Горлівський завод РЕАХІМ” слід звернути увагу на витрати, і саме на витрати на маркетинг, а також на можливості збільшення прибутків підприємства.

2012 рік

2010 рік

Рисунок 2.3 - Структура загальних витрат підприємства ЗАТ “Горлівський завод РЕАХІМ”

2.4 Аналіз маркетингової діяльності ЗАТ “Горлівський завод РЕАХІМ”


Внутрішнє середовище фірми аналізується за такими напрямами:

-       кадри, їхній потенціал, кваліфікація, інтереси тощо;

-       організація управління;

-       виробництво, що включає організаційні, операційні та техніко-технологічні характеристики й наукові дослідження та розроблення;

-       фінанси;

-       рівень організації маркетингової діяльності;

-       організаційна культура.

Вивчення внутрішнього середовища передбачає розгляд декількох зрізів, стан яких у сукупності визначає той потенціал і ті можливості, які має у своєму розпорядженні фірма [49].

Кадровий зріз внутрішнього середовища охоплює такі процеси, як:

-       взаємодія менеджерів і робітників;

-       наймання, навчання і просування кадрів;

-       оцінка результатів праці та стимулювання;

-       створення й підтримка взаємовідносин між працівниками і т.п.

Організаційний зріз включає:

-       комунікаційні процеси

-       організаційні структури;

-       норми, правила, процедури;

-       розподіл прав і відповідальності;

-       ієрархію підпорядкування.

До виробничого зрізу належать:

-       виготовлення продукту;

-       постачання і ведення складського господарства;

-       обслуговування технологічного парку;

-       здійснення досліджень і розробок [5].

Маркетинговий зріз внутрішнього середовища охоплює сторони, які пов’язані з реалізацією продукції:

-       стратегія продукту, стратегія ціноутворення;

-       стратегія просування продукту на ринку;

-       вибір ринків збуту і систем розподілу [9].

Фінансовий зріз включає процеси, пов’язані із забезпеченням ефективного використовування і руху грошових коштів у межах підприємства: підтримка належного рівня ліквідності та забезпечення прибутковості; створення інвестиційних можливостей тощо.

Аналіз внутрішнього середовища розкриває ті можливості, той потенціал, на який може розраховувати фірма у конкурентній боротьбі в процесі досягнення своїх цілей. Аналіз внутрішнього середовища дає змогу також краще з’ясувати свої цілі, правильніше сформулювати місію, тобто визначити сутність і напрямки діяльності [51].

Коли йдеться про цільове начало в поведінці і, відповідно, про цільове начало в управлінні фірмою, то зазвичай говорять про дві складові: місію та цілі. У широкому розумінні місія - це філософія і призначення фірми. Філософія визначає цінності, переконання та принципи, відповідно до яких фірма має намір здійснювати свою діяльність. Призначення визначає дії, які вона має намір здійснювати, і те, якого типу організацією вона має бути.

Якщо місія задає загальні орієнтири, напрями функціонування фірми, котрі виражають значення її існування, то конкретний кінцевий стан, до якого повсякчасно вона прагне, фіксується у вигляді її цілей.

Цілі - це конкретний стан окремих характеристик фірми, досягнення яких є для неї бажаним і на досягнення яких спрямована її діяльність. Розподіл цілей на довготермінові та короткотермінові має принципове значення, оскільки ці цілі істотно відрізняються за змістом.

Визначення місії та цілей, що розглядається як один з процесів стратегічного планування, складається з трьох етапів:

1)      Формування місії фірми, яка в концентрованій формі виражає сутність існування фірми, її призначення;

2)      Визначення довготермінових цілей;

)        Встановлення короткострокових цілей.

Формування місії та встановлення цілей приводять до того, що стає зрозуміло, для чого функціонує фірма й чого вона прагне [5].

Після визначення місії та цілей настає етап аналізу і вибору стратегії. Визначення стратегії - це ухвалення рішення з приводу того, що робити з окремим бізнесом або продуктами, як і в якому напрямі розвиватися фірмі, яке місце займати на ринку тощо. Основою стратегічного планування є один із етапів вибору стратегії фірми - „аналіз портфеля бізнесу”. Міжнародна господарська практика напрацювала ряд методів стратегічного аналізу, основними з яких є моделі консультативної групи (БКГ) Бостона, Мак-Кінсі, ПІМС. Ці методи добре представлені в працях відомих зарубіжних авторів, таких як І.Ансофф, Ж-Ж.Ламбен, М.Портер та інших, а також вітчизняних авторів С.П.Лаврова, С.Ю.Злобіна, О.С.Віханського, Є.А.Уткіна та інших [5]. Охарактеризуємо декілька із них.

Аналіз маркетингової діяльності на рівні підприємств має такі наповнення:

-        обсяг продажу та попиту;

-        ринки збуту продукції;

         цінова політика;

         система розповсюдження товарів;

         конкурентоспроможність продукції;

         маркетингове середовище підприємства (включаючи аналіз маркетингової стратегії, ефективності комунікацій);

         обстеження економічного середовища, тенденцій та характеру його змін;

         використання та розроблення кількісних методів аналізу для виявлення взаємозв’язку показників, факторів та інше.

Аналіз ринкової ситуації є необхідною передумовою для напрацювання економічної стратегії поводження підприємства на ринку. Аналізуючи маркетингову діяльність «Горлівський РЕАХІМ» розглянемо маркетингове середовище фірми і стан ринку хімічної промисловості в Україні.

Маркетингове середовище фірми - це сукупність факторів, які впливають на процес управління маркетингом фірми, її маркетинговий розвиток та взаємовідносини зі споживачами.

Ф. Котлер визначає маркетингове середовище як сукупність факторів які впливають на спроможність фірми розвивати і підтримувати взаємовідносини з цільовим ринком.

Основне завдання аналізу маркетингового середовища полягає в тому, щоб на основі знання стану та перспектив розвитку середовища взаємоузгодити вплив середовища, потреби цільового ринку, цілі та можливості фірми.

Хімічна промисловість відноситься до такої промисловості, на яку більшою мірою впливає сировинний та споживчий фактори.

Споживчий фактор є важливим тому, що масове споживання готової продукції локалізується у певних центрах, наприклад, у великих містах або агломераціях, а сировина легко транспортується. Значною мірою розміщується у великих містах: Києві, Львові, Харкові, Одесі, Луганську, Дніпропетровську, Донецьку тощо.

Хімічна промисловість опинилася у сильному занепаді в той час, коли Україна входила до складу Радянського Союзу. За часів незалежності України хімічна промисловість почала поступово розвиватися і набувати більших обсягів виробництва відповідної продукції. Розвиток хімічної промисловості виявлявся у вдосконаленні продукції: введенням нових технологій, підвищення якості продукції, введенням нового устаткування на підприємствах тощо; збільшенні обсягів виробництва продукції; забезпечення промисловості потрібними матеріалами і т. ін.

Стратегіям зростаючого ринку присвячені розробки американського вченого Ігоря Ансоффа, що запропонувало матрицю "продукт-ринок" (табл.2.1.) [29].

Таблиця 2.1 - Матриця Ансоффа

Продукти

Ринки


Які існують

Нові

Які існують

Обробка ринку  Ру = 0,50 1 БЗ

Обробка ринку Ру = 0,20 4 БЗ

Нові

Розвиток продукту Ру = 0,33 8 БЗ

Диверсифікація Ру = 0,05 16 БЗ


Підприємство, по Ансоффу, має можливість виходити на нові ринки або працювати на старих, пропонуючи наявну або нову продукцію [1]. Вибір стратегії залежить від ресурсів підприємства й готовності до ризику. Обробка ринку має мету - збільшення споживання. Для цього знижують ціни, збільшують обсяг упакування, залучають покупців конкуруючих фірм, стимулюють латентні потреби шляхом реклами, пропозиції проб і т.д. Вихід зі старим продуктом на цінові ринки зажадає зусиль по розвитку ринку. Можливі розширення функціональних можливостей продукту, пропозиція нових областей його застосування, сегментування ринку й поява варіацій продукту. Вихід на старий ринок з новим продуктом може бути пов'язаний зі створенням нового для ринку продукту, квазинового (зв'язаного зі старим) або вперше освоєного підприємством, але не нового для ринку (продукту, який копіюється). Коли підприємство випускає нові продукти й виходить на нові ринки, воно використає стратегію диверсифікованості, головна небезпека якої - розпилення сил. Якщо витрати, пов'язані з обробкою ринку прийняти за базис (БЗ), то розвиток продукту зажадає 8-кратних витрат (8БЗ), розвиток ринку -4-кратних (4БЗ), диверсифікованість 12- і 16-кратних (12БЗ, 16БЗ). Незважаючи на простоту використання, матриця Ансоффа має недоліки: обмеження аналізу двома характеристиками, однобічна орієнтація на ріст.

Матриця Бостонської консультативної групи - це зручний прийом порівняння різних стратегічних зон господарювання (СГЗ), у яких працює фірма [5].

Бостонська консультативна група запропонувала використовувати для визначення перспектив єдиний показник - зростання обсягу попиту. Він задає розмір матриці по вертикалі. Розмір по горизонталі - це співвідношення частки ринку, що належить фірмі, та частки ринку, що належить її провідному конкурентові. На думку БКГ, це співвідношення визначає порівняльні конкурентні позиції фірми в майбутньому (рис.2.3.)

Рисунок 2.3 - Матриця, запропонована консультативною групою Бостона

Для кожної СЗГ робиться оцінка майбутніх темпів зростання, підраховуються частки ринку й отримані дані вписуються у відповідні клітинки. Діаграма БКГ пропонує такий набір рішень щодо подальшої діяльності фірми у відповідних господарських зонах:

-       „зірки” оберігати й укріплювати;

-       по можливості позбавлятися від „собак”, якщо немає вагомих причин для того, щоб їх зберігати”

-       для „дійних корів” необхідний жорсткий контроль капіталовкладень і передача надлишку грошової виручки під контроль керівництва фірми;

-       „дикі кішки” підлягають спеціальному вивченню, щоб установити, чи не зможуть вони при відомих капіталовкладеннях перетворитися на „зірок”.

Пунктирна лінія показує, що „дикі кішки” можуть стати „зірками”, а „зірки” згодом, з приходом неминучої зрілості, перетворяться на „дійних корів”, а потім - на „собак”. Суцільна лінія показує перерозподіл коштів від „дійних корів”.

Практика використання матриці БКГ показала, що вона є вельми корисною при виборі між різними зонами господарювання, при визначенні стратегічних позицій, а також для розподілу стратегічних ресурсів на найближчу перспективу. Водночас необхідно зазначити, що матриця БКГ застосовна лише за вельми специфічних умов. Перш ніж звертатися до матриці БКГ, важливо переконатися в тому, що зростання обсягу діяльності може бути надійним вимірювачем перспектив, і що відносні позиції фірми в конкуренції можна визначити за її часткою на ринку. Якщо цих умов дотримуються, то матриця Бостона хороша своєю простотою й зручна як інструмент для аналізу того набору видів діяльності, яким володіє фірма. Якщо ж перспективи й умови конкуренції є складнішими, то двомірна матриця повинна бути доповнена складнішими інструментами оцінки.

Оцінюючи можливість використовування моделі БКГ, необхідно врахувати її переваги та недоліки.

Переваги:

-       модель використовується для дослідження взаємозв’язку між стратегічними одиницями бізнесу, що складають діловий портфель фірми, а також довготерміновими цілями відносно них;

-       модель може бути основою для аналізу різних стадій розвитку стратегічної одиниці бізнесу і відповідно аналізу відмінності потреб у ній на різних етапах розвитку;

-       є простим, доступним для розуміння підходом до організації ділового портфеля фірми.

Недоліки:

-       не завжди правильно оцінює можливості бізнесу, оскільки, наприклад, для одиниці, визначеної як „собака”, може порекомендувати залишення ринку, тоді як зовнішні й внутрішні зміни спроможні поліпшити позицію бізнесу;

-       надмірно зосереджена на потоках готівки, тоді як для фірми не менш важливим показником є ефективність інвестицій; націлена на суперзростання і без уваги залишаються можливості оздоровлення бізнесу, пов’язані із застосуванням кращих методів управління.

Складнішим варіантом портфельної моделі є багатофакторна матриця „Мак-Кінсі” (фірми, що розробила її на замовлення „Дженерал Електрик”). Фактор „можливості розширення ринку” тут перетворився на багатофакторне поняття „привабливість ринку (галузі)”. Фактор „відносна частка ринку” виріс до поняття „стратегічне становище фірми”, котре характеризує різні елементи внутрішнього середовища підприємства.

Фірма має оцінити своє становище щодо кожного з факторів, наведених у таблиці, й визначити його, виходячи з трьох можливих рівнів: низького, середнього, високого. Самооцінка має бути максимально об’єктивною. На її підставі фірма визначає своє місце в одному з квадратів матриці „Мак-Кінсі” (рис.2.4.).

Як видно їх матриці, верхній лівий кут означає сприятливі перспективи для зростання; діагональ, що розділяє верхній лівий кут і нижній правий кут, - це подвійне становище та обмежене зростання; нижній правий кут - відсутність реальних можливостей майбутнього розвитку.

Привабливість ринку

Низька Середня Висока

Інвестувати (зростати)

Інвестувати (зростати)

 Обмежені інвестиції (використовувати досягнуте становище)













Інвестувати (зростати)

 Обмежені інвестиції (використовувати досягнуте становище)

Зібрати урожай (відмовитися від цього бізнесу)













 Обмежені інвестиції (використовувати досягнуте становище)

 Зібрати урожай (відмовитися від цього бізнесу)

Зібрати урожай (відмовитися від цього бізнесу)











                   Хороше                        Середнє               Погане

                            Стратегічне становище галузі

Рисунок 2.4 - Портфельна модель „Мак-Кінсі” [14]

Перевага цього методу порівняно з простою портфельною моделлю БКГ полягає у врахуванні найбільшої кількості значущих чинників внутрішнього та зовнішнього середовища фірми. Проте в застосуванні цієї моделі також існують обмеження, до яких можна зарахувати відсутність конкретних рекомендацій щодо поведінки на тому або іншому ринку, а також можливість суб’єктивної, спотвореної оцінки фірмою своєї позиції.

Моделлю, здатною дати набагато конкретніший матеріал для ухвалення стратегічних рішень, є комплексний діловий аналіз ПІМС (PIMS). Матеріали ПІМС - це результат узагальнення досвіду більше трьох тисяч підприємств Європи й Північної Америки. Показники діяльності компаній відображені приблизно в 30-ти основних змінних, що впливають на рівень прибутку, і розподілені на три групи: конкурентна позиція бізнесу; характеристика й привабливість ринку, на якому діє підприємство; виробнича структура підприємства. Модель ПІМС виділяє також чинники, що здійснюють найбільший вплив на рівень прибутку: капіталомісткість, потім у порядку зменшення - відносна якість продукту, відносна частка ринку, продуктивність праці. Модель ПІМС дає змогу кожній фірмі вчитися на досвіді інших підприємств, вибирати найзручніші способи майбутніх дій для отримання високих прибутків.

В умовах української економіки вивчення моделі ПІМС має більшою мірою пізнавальний характер, оскільки цей метод стратегічного аналізу розроблено для високорозвинених, насичених, відносно стійких ринків і видів бізнесу.

Завершальний етап вибору стратегії фірми здійснюється на підставі аналізу ключових чинників, основними з яких є:

1)      Стан галузі та позиція фірми в галузі. Сильні фірми повинні прагнути до максимального використання можливостей, породжуваних їхнім лідируючим становищем, і до зміцнення цього становища. Лідируючі фірми повинні вибирати різні стратегії зростання, наприклад, якщо галузь іде до занепаду, то потрібно робити ставку на стратегії диверсифікації, якщо ж галузь бурхливо розвивається, то вибір має падати на стратегію концентрованого зростання або на стратегію інтегрованого зростання. Слабкі фірми мають вибирати ті стратегії, які можуть привести до збільшення їхньої сили, або залишити галузь.

2)      Цілі фірми надають унікальності та оригінальності вибору стратегії стосовно кожної конкретної фірми.

)        Інтереси і ставлення вищого керівництва виконують дуже велику роль у виборі стратегії розвитку фірми. Керівництво може полюбляти ризикувати, а може, навпаки, прагнути уникати ризику та ін.

)        Фінансові ресурси фірми. Фірми, які мають великі фінансові можливості, мають для вибору набагато більшу кількість варіантів стратегій, ніж фірми з обмеженими фінансовими можливостями.

)        Кваліфікація працівників є значним обмежувальним чинником при виборі стратегії фірми. Керівництво не може правильно обрати стратегію, не володіючи повною інформацією про кваліфікацію персоналу.

)        Зобов’язання фірми щодо попередніх стратегій створюють інерційність у розвитку.

)        Ступінь залежності від внутрішнього середовища.

)        Часовий чинник. Фірма може здійснювати стратегію у ті моменти, в які з’являється можливість для нього.

Виконання стратегії - це проведення стратегічних змін у фірмі, котрі переводять її в такий стан, у якому вона буде готова до втілення стратегії в життя.

Оцінка й контроль виконання стратегії є логічно завершальним процесом, здійснюваним у стратегічному плануванні. Цей процес забезпечує стійкий зворотний зв’язок між ходом процесу досягнення цілей і власне цілями, що стоять перед фірмою.

У маркетинговому аналізі часто використається так званий Авс-аналіз. Його ціль - виявити перспективність асортиментної політики. У продукції фірми виділяються блоки А, В, С, що відповідають певним асортиментним позиціям, які дозволяють довести частку покриття фіксованих витрат і доходів виробника відповідно до 80, 90 і 100% [39]. Авс-аналіз можна застосовувати не тільки для проведення асортиментної політик, можна за допомогою його проводити аналіз постачальників і клієнтів, щоб вибрати пріоритетних клієнтів VіP-групи.

Для оптимізації роботи з клієнтами необхідно грамотно розподіляти зусилля персоналу, що займається продажами. У цих цілях менеджерам по продажах варто проводити градацію клієнтів по розміру внеску, що вони вносять у загальний доход фірми. Одним з методів, що рекомендують, у цьому випадку є Авс-анализ клієнтів. Дана методика дозволить виділити найбільш пріоритетні групи клієнтів, яким варто приділяти більше часу, уваги й ресурсів. Крім того, кваліфікація співробітників, що працюють із цими клієнтами, повинна бути вище.

Окремо варто сказати про рівень організаційної культури на вітчизняних підприємствах. Цей момент дотепер ігнорується багатьма фірмами. Відсутність власного стилю, згуртованості, цілеспрямованості діяльності підрозділів підриває авторитет фірми не тільки на національному рівні, але й в очах закордонних партнерів, і може стати серйозною перешкодою для її подальшого розвитку.

Організаційну культуру можна трактувати як стиль поводження, певною сукупністю етичних норм і правил, основою якого є повага інтересів не тільки своєї фірми, але і її партнерів, клієнтів і суспільства в цілому. Рішення в цій області повинні формуватися на вищому рівні керування й впроваджуватися на місцях. Процес цей може виявитися досить тривалим, але його не уникнути, якщо фірма націлена на розвиток.

ЗАТ “Горлівський завод РЕАХІМ” має виробничу й технічну можливість повністю задовольнити будь-які потреби замовників України й країн СНД як у нових товарах, так й в устаткуванні для модернізації й заміні діючого обладнання та устаткування, що відробили свій ресурс, а також у комплексних інжинірингових послугах з налагодження технологічних процесів, засобів СТОСІВ і А, АСУ ТП, електричному й технологічному встаткуванню, водопідготовці, що виконує інженерну підготовку до пуску, пуск і уведення в експлуатацію виробництв і об'єктів хімічної, нафтохімічної, нафтопереробної і ін. галузей промисловості. Товари ЗАТ “Горлівський завод РЕАХІМ” характеризуються високим рівнем якості.

Відділ маркетингу та розвитку ЗАТ “Горлівський завод РЕАХІМ” проводить маркетингові дослідження на внутрішньому та на ринках країн СНД: України, Росії, Казахстану, Киргизстану, Туркменістану, Узбекистану, а також дальнього зарубіжжя.

Слід відзначити, що ЗАТ “Горлівський завод РЕАХІМ” постійно виконує великий обсяг маркетингових досліджень по пошуку ніш на нових ринках збуту.

Сьогодні ЗАТ “Горлівський завод РЕАХІМ” веде роботу з укладання контрактів і вносить технічні пропозиції на інжинірингові послуги в закордонні країни.

Однак відсутність фінансових коштів у більшості потенційних замовників не дозволяють їм укладати договори з підприємством на отримання інжинірингових послуг.

Протягом тривалого періоду високим попитом користуються інжинірингові послуги підприємствам хімічного й паливно-енергетичного комплексу на ринках країн СНД: України, Росії, Казахстану, Киргизстану, Туркменістану, Узбекистану.

Планування та організацію маркетингової діяльності на ЗАТ “Горлівський завод РЕАХІМ” здійснює відділ маркетингу та розвитку. Робота цього відділу орієнтована на гнучке пристосування всієї господарської діяльності підприємства до змін економічній ситуації в Україні і СНД, врахування вимог споживачів і поєднує в собі комплексні роботи економічного, плануючого, збутового і дослідницького характеру.

Розглянемо діяльність ЗАТ “Горлівський завод РЕАХІМ” в межах маркетингу.

Відділ маркетингу та розвитку забезпечує отримання максимального прибутку ЗАТ “Горлівський завод РЕАХІМ” в тривалій перспективі шляхом здійснення комплексу заходів. У їх числі:

вивчення ринку збуту і пошук партнерів;

реклама можливостей і товарів та послуг ЗАТ “Горлівський завод РЕАХІМ”, зокрема представництва, виставки, випуск різної рекламної продукції;

рекомендації розробникам і виробництвам ЗАТ “Горлівський завод РЕАХІМ” з поліпшення споживчих властивостей послуг і перспективного попиту та інші.

Розглянемо підходи до цінової політики підприємства ЗАТ “Горлівський завод РЕАХІМ”.

В цінову політику ЗАТ “Горлівський завод РЕАХІМ” входять питання встановлення цін, всі стадії ціноутворення, тактика визначення початкової ціни товару, тактика корекції ціни, застосування знижки. Вирішуючи ці питання встановлюють на товар найсприятливішу ціну, що сприяє підвищенню прибутковості підприємства.

ЗАТ “Горлівський завод РЕАХІМ” дотримується політики конкурентоспроможних договірних оптових цін, намагаючись запропонувати прийнятну ціну на якісні інжиніринговиі послуги.

Базою для формування ціни на послуги є фактична собівартість товару. На ЗАТ “Горлівський завод РЕАХІМ” розраховуються також планові ціни на підставі калькуляційних статей витрат.

З метою завоювання прихильності споживачів та утримання своїх конкурентних позицій підприємство надає знижки при реалізації товарів.

Також на підприємстві діють договірні ціни. Вихідна база для формування ціни - собівартість товару (визначається згідно технологічної, інженерно-конструкторської нормативної документації та цін на комплектуючі і сировину).

При визначенні ціни до уваги приймаються також ринкові ціни та побажання споживачів.

На підприємстві складаються плани виробництва продукції та визначаються планові ціни, які корегуються згідно фактичних витрат. З метою активнішого просування товару та підвищення конкурентоспроможності товару - розроблено систему знижок.

ЗАТ “Горлівський завод РЕАХІМ” застосовується стратегії сегментного упровадження ціни, ковзаючи ціни і переважної ціни.

Ринок, поза сумнівом, впливає на виробника і примушує його коректувати ціну різними методами. Відділ маркетингу та розвитку виявив два основні методи для корекції ціни, що допомагає вибрати найбільш оптимальний і зменшити витрати.

Метод встановлення довготривалих і гнучких цін. Виробник може встановити гнучку ціну на товар залежно від часу або місця продажу.

Метод знижок. Цей метод використовується для стимулювання збуту продукції. Знижки можуть бути як унаслідок кількості товару, що закупляється, так і за попередню оплату.

Отже, при визначенні ціни, при прогнозі її подальшої зміни, при її коректуванні ЗАТ “Горлівський завод РЕАХІМ” дуже важливо не тільки не помилитися, але і завищити ціну, що може прямим впливом відобразитися на попиті і відношенні до підприємства покупців. Тому у відділі маркетингу та розвитку ЗАТ “Горлівський завод РЕАХІМ” аналізують всі зміни і розробляють стратегії до встановлення і коректування цін, що сприяють підвищенню прибутковості і ефективності.

Розглянемо підходи до побудови каналів розподілу товарів ЗАТ “Горлівський завод РЕАХІМ”.

Система збуту товару - одна з найважливіших в маркетинговій політиці підприємства. У збутовій політиці відділ маркетингу та розвитку ЗАТ “Горлівський завод РЕАХІМ” піднімає питання вибору найбільш оптимального каналу збуту, методу збуту товару, що при ефективному використовуванні безперечне, збільшить прибуток підприємства.

Одним з пунктів збутової політики ЗАТ “Горлівський завод РЕАХІМ” є канал (розподілу) товару - це організація або людина, що займається просуванням і обміном конкретного товару (декількох груп товарів) на ринку.

Реалізація продукції ЗАТ “Горлівський завод РЕАХІМ” проводиться через торгових представників, кожний з яких формує відповідний канал розподілу. Використовування посередників у сфері обігу вигідне, перш за все, для виробників. В цьому випадку їм доводиться мати справу з обмеженим довкола зацікавлених осіб по реалізації продукції. Крім того, забезпечується широка доступність товару при просуванні його безпосередньо до ринку збуту. Торгові представники завдяки своїм контактам, досвіду і спеціалізації дозволяють забезпечити широку доступність товару і доведення його до цільових ринків.

ЗАТ “Горлівський завод РЕАХІМ” вимагає професійних знань від фахівців з маркетингу, що забезпечує якісне просування на ринок комплексних інжинірингових послугах з налагодження технологічних процесів, засобів СТОСІВ і А, АСУ ТП, електричному й технологічному встаткуванню, водопідготовці, що виконує інженерну підготовку до пуску, пуск і уведення в експлуатацію виробництв і об'єктів хімічної, нафтохімічної, нафтопереробної і ін. галузей промисловості.

Таким чином видно, що від відділу маркетингу та розвитку ЗАТ “Горлівський завод РЕАХІМ” потрібне значне уміння в проведенні своєї збутової політики.

Розглянемо підходи до створення рекламної політики ЗАТ “Горлівський завод РЕАХІМ”.

Один з ефективних прийомів сучасної реклами - конструювання образу, імідж-білдингу товару, торгової марки, фірми. Відомий рекламіст Д. Огілві (США) сформулював теорію про те, що кожна реклама повинна розглядатися з точки зору того, як вона створює комплекс символів іміджу товару. Завдяки рекламі товаровиробники відомих в усьому світі товарів створюють сприятливий імідж і неповторну індивідуальність своїх торгових марок. Нині, на думку західних спеціалістів, конкуренція товарів переросла в конкуренцію брендів. Брендинг об'єднує творчі зусилля рекламодавця, рекламної агенції, торгових фірм і посередників у широкомасштабному впливові на свідомість споживача бренд-іміджу - персоніфікованого позитивного образу торгової марки на основі науково обгрунтованих висновків маркетингових досліджень. Водночас ефективна реалізація брендингу - справа не проста, її результативність залежить не тільки від професійних знань і підприємницької культури рекламодавця і рекламного агентства, з яким він співпрацює, а й від їхнього уміння працювати з інтелектуальною власністю, товарними знаками, дизайном і текстами.

Стан розвитку бренду ЗАТ “Горлівський завод РЕАХІМ” за оцінками експертів знаходиться на середньому рівні.

Визначаємо, що для ЗАТ “Горлівський завод РЕАХІМ” треба посилити ідентифікацію бренду в процесі рекламного контакту, яка необхідна для досягнення першої комунікативної мети брендингу - створення поінформованості.

Поінформованість може виражатися у двох формах: популярність торгової марки та згадування про неї.

При створенні поінформованості використовується принцип кодування, сформульований психологом Е. Тулвінгом: «Успішне відтворення (в пам'яті) залежить від збігу інформації, закодованої під час запам'ятовування, з інформацією, яка існує на час її відтворення».

Рекламні прийоми впізнавання бренду для ЗАТ “Горлівський завод РЕАХІМ” наведено в табл. 2.2

Таблиця 2.2 - Рекламні прийоми впізнавання бренду

Впізнавання-1

Забезпечити достатній контакт споживачів з фірмовою символікою та найменуванням товару

Впізнавання-2

Реклама повинна нагадати про необхідність для задоволення потреб споживачів

Впізнавання-3

Після першої рекламної "атаки" необхідно дещо знизити рекламний тиск і розширити сферу інформованості за рахунок залучення регіональних рекламних засобів


Наведені в табл. 2.2 рекламні прийоми використовують основні стратегічні напрямки створення брендингу для ЗАТ “Горлівський завод РЕАХІМ”.

Завдяки активній маркетинговій діяльності ЗАТ “Горлівський завод РЕАХІМ” бере участь в регіональних і міжнародних виставках: «Україна - ХХI століття» (Київ), Санкт-Петербурзі, Москві (РФ), Гомелі (Білорусь), завдяки чому постійно розширює географію постачань продукції.

Концепція рекламної політики ЗАТ “Горлівський завод РЕАХІМ” така: впливати на ринкову ситуацію, установити з ринком зворотний зв'язок, систематично одержувати оперативні дані, тобто володіти інформацією й грамотно її використати - істотні передумови успіху на сучасному ринку. Саме тому реклама перетворилася в один з головних невід'ємних елементів маркетингу.

Відділ маркетингу та розвитку проводить дослідження маркетингу з виконання робіт по аналізу і оцінці фірмової реклами. Займається веденням баз даних. Фактичні витрати на рекламу в період з 1.01.2010 по 1.01.2011 представлені в таблиці 2.3, планований рекламний бюджет на 2011 рік - в таблиці 2.4.

Таблиця 2.3 - Фактичні витрати на рекламу в період з 1.01.2010 по 1.01.2011

Витрати

Тис. грн.

Витрати на участь у виставках (без урахування витрат на відряджання)

18375,33

Витрати на виготовлення рекламної продукції (друкарська, наружна, відео)

8349,64

Витрати на виготовлення виставкового устаткування

13640

Витрати на розміщення реклами в друкарських виданнях

1163,27

Витрати на придбання сувенірної продукції

4044

Разом витрати на рекламу

36572,24


Таблиця 2.4 - Планований рекламний бюджет на 2011 рік

Витрати

Тис. грн.

Витрати на участь у виставках (без урахування витрат на відряджання)

21000

Витрати на виготовлення рекламної продукції (друкарська, наружна, відео)

9000

Витрати на розміщення реклами в друкарських виданнях

2000

Витрати на придбання сувенірної продукції

5500

Разом планований рекламний бюджет

37500


Реклама в мережі Інтернет є складовою успіху впізнання бренду ЗАТ “Горлівський завод РЕАХІМ”. Особливо це важливо в разі міжнародного бренду. Оскільки промислові підприємства мають значний інтелектуальний потенціал, та споживачі їх продукції також, то доцільно використовувати сучасні інформаційні технології. І саме через мережу Інтернет ЗАТ “Горлівський завод РЕАХІМ” може донести інформацію на зовнішні ринки.

Таким чином, аналіз довів, що підприємству ЗАТ “Горлівський завод РЕАХІМ” слід звернути увагу на можливості збільшення прибутків, і саме завдяки удосконалення маркетингової стратегії. Перегляд маркетингових задач підприємства дозволить виявити нові напрямки в діяльності ЗАТ “Горлівський завод РЕАХІМ”, які будуть спрямовані на підвищення економічної ефективності діяльності підприємства.

3. РОЗРОБКА МАРКЕТИНГОВОЇ СТРАТЕГІЇ ВИХОДУ ЗАТ “ГОРЛІВСЬКИЙ ЗАВОД РЕАХІМ” НА ЗОВНІШНІЙ РИНОК

 

.1 Основні характеристики тренажерів-імітаторів


Одним з важливих напрямків інноваційної діяльності інжинірингових фірм є розробка комп'ютерних тренажерів-імітаторів технологічного процесу, учбово-тренувальних комплексів, автоматизованих робочих місць і програм по техніці безпеки.

Це напрямок діяльності дуже важливий в сучасних умовах, коли для рішення завдань забезпечення безпечної експлуатації технологічних установок і встаткування підприємств, зниження витрат від незапланованих зупинок з вини персоналу необхідно підвищувати й постійно підтримувати рівень підготовки персоналу технологічного процесу, що безпосередньо впливає на хід. Аварії й збої внаслідок помилок оператора, по статистиці, є причиною чверті всіх великих аварій у нафтохімії й нафтопереробці. Типовий НПЗ продуктивністю 10 млн. т/рік по сирій нафті щорічно втрачає через помилки операторів порядку 1,1 млн. доларів.

Відповідно до ПБ 09-170-97 «Загальні правила вибухобезпеки для вибухопожежонебезпечних хімічних, нафтохімічних і нафтопереробних виробництв», кожний робітник і інженерно-технічний працівник, зайнятий веденням технологічного процесу й експлуатацією встаткування на об'єктах із блоками I і II категорії вибухонебезпечності, зобов'язаний проходити первісний, повторний і періодичний тренінг і здати іспит на комп'ютерному тренажері, що імітує роботу реальної установки і її системи керування в динаміку [15]. Тільки після цього він може бути допущений до оперативної роботи.

Залежно від розв'язуваних завдань тренажери можна розділити на чотири групи:

) функціональні тренажери, призначені для формування найбільш простих і завершених навичок роботи з певним пристроєм, органом керування й/або індикації;

) процедурні тренажери, призначені для формування навичок індивідуальних дій по керуванню певним технологічним процесом у штатних, позаштатних або аварійних ситуаціях;

) комплексні тренажери, призначені для відпрацьовування навичок складних дій у складі однієї бригади в різних ситуаціях;

) групові тренажери, призначені для відпрацьовування взаємодії декількох підрозділів (груп, бригад, відділів і т.д.) у різних ситуаціях .

Застосування тренажерів є сформованою загальносвітовою практикою утворення, оскільки використання в навчальному процесі реального встаткування або вимагає дуже більших витрат, або в принципі неможливо.

Тренажери-імітатори - застосовуються для підготовки технологічного персоналу, що управляє складними технологічними об'єктами. Ця навчальна програма моделює ситуації, що виникають при роботі технологічного встаткування й потребуючих керуючих впливів персоналу. Використовується для навчання й перевірки знань того, якого навчають, у діалоговому режимі з використанням сучасних засобів комп'ютерного дизайну: графіки, динаміки, анімації й інших мультимедійних технологій, що дозволяє підготувати кваліфікованих операторів-технологів з навичками керування реальними процесами. Програмні тренажери-імітатори розроблялися як з використанням широко застосовуваних для створення АСУ ТП у промисловості SCADA систем, так і на основі власних розробок).

Автоматизовані навчальні системи - комп'ютерна програма, призначена для навчання й перевірки знань того, якого навчають, у діалоговому режимі.

Важливі особливості даного виду інноваційного товару такі:

1)      його розробка й впровадження здійснюється протягом тривалого часу (від 8 місяців до 2 років);

2)      є товаром вторинного попиту (заводи замовляють комп'ютерні тренажери-імітатори в комплексі з новим обладнанням для нових або модернізуємих виробництв;

)        його життєвий цикл залежить від життєвого циклу виробничих ліній (тренажер установлюється або відразу при будівлі нового виробництва, або після його модернізації після закінчення досить великого терміну служби).

3.2 Оцінка зовнішнього середовища й безпосереднього оточення підприємства


Усі окремі складові зовнішнього середовища взаємозв’язані, тобто зміни однієї (наприклад, політичної чи економної) призводять до значних змін в інших (наприклад, соціально-демографічній чи правовій).

При цьому слід зазначити, що взаємодія організацій чи окремих підприємств з оточенням має певну специфіку: окремі компоненти середовища по-різному впливають на окремі підприємства. Ступінь впливу залежить, як правило, від розмірів і галузевої належності підприємства, територіального розміщення та якості управління тощо. У зв'язку з цим кожне підприємство має з'ясувати для себе, які саме із зовнішніх факторів найсуттєвіше впливають на їхню діяльність, і ретельно їх досліджу вати.

Кожну складову зовнішнього середовища можна вивчати та аналізувати різними способами: наприклад, побудова сценаріїв і економіко-математичних моделей для виявлення взаємовпливу означених факторів тощо.

Дія результативного вивчення стану окремої складової зовнішнього середовища, як правило, створюється спеціальна система відстеження зовнішнього середовища, яка здійснюється спеціальними спостереженнями. Найбільш узагальненими способами спостереження є:

аналіз матеріалів, надрукованих у періодичній пресі, книгах, інформаційних виданнях;

участь у профспілкових конференціях;

аналіз досвіду діяльності організацій;

вивчення думок співробітників організації;

проведення зборів і обговорень у середині організації.

Підприємство існує в середовищі, фактори якого впливають на подальший його розвиток. Усі такі фактори можуть діяти позитивно або негативно. Фактори зовнішнього середовища сприяють можливостям розвитку підприємства або створюють загрози для його діяльності. Зовнішня стратегія управління полягає в тому, щоб постійно підтримувати баланс взаємовідносин підприємства із зовнішнім середовищем для забезпечення довгострокового існування.

Стратегічний баланс - це певне поєднання факторів, які негативно та позитивно впливають на діяльність підприємства (загроз і можливостей), що об'єктивно існують у зовнішньому оточенні підприємства та суб'єктивно оцінені керівниками, з відносно сильними та слабкими сторонами у функціонуванні підприємства. Слід відмітити, що найбільші загрози виникають тоді, коли негативний розвиток ситуації в середовищі накладається на слабкі сторони підприємства.

Кожен суб'єкт підприємницької діяльності визнає загальну філософію розвитку, тобто свою генеральну стратегію, акцентує свою увагу на сферах вкладення капіталу, географічному розміщенні, необхідності освоєння нових ринків, перспективи розвитку виробництва.

Кінцевою метою діяльності підприємства в ринкових умовах є отримання прибутку. Тому дуже важливо під час стратегічного планування врахувати усі фактори й аспекти подальшого розвитку для повного і обґрунтованого визначення величини прибутку та забезпечення певного рівня прибутковості. Водночас при стратегічному плануванні маємо низку особливостей, специфічних аспектів, які треба враховувати для фінансового забезпечення насамперед сталого розвитку підприємства.

У науковій літературі останніх років стратегії економічного розвитку приділено значну увагу. Після виходу у світ 1890 року книги М. Портера «Конкурентна стратегія» розпочався новий етап у розгляді та тлумаченні стратегії як базового поняття. Відтепер стратегію підприємства розглядають лише в контексті конкурентного для нього середовища, і будь-який досягнутий підприємством результат обумовлюється вибором стратегії для забезпечення конкурентної переваги.

Для вирішення питань стратегічного управління на підприємствах створювались штаби стратегічного розвитку як підсистема при керівництві. Метою стратегічного планування на кожному підприємстві було перетворення самого стратегічного планування у своєрідну конкурентну перевагу.

Стратегічне планування є складовою частиною стратегічного управління. Процес стратегічного управління складається з кількох взаємопов’язаних етапів. Добре обґрунтована, правильно сформульована місія має реальну цінність для діяльності підприємства, оскільки:

формує погляди вищого керівництва щодо довгострокових планів підприємства;

знижує ризик недалекоглядного управління та прийняття необґрунтованих рішень;

виражає цілі організації та служить для працівників стимулом до сумлінного ви конання роботи;

допомагає менеджерам середньої ланки сформулювати завдання, цілі та прагнення відділу, поєднувати основну політику відділів із політикою й напрямом розвитку у сієї компанії;

полегшує підготовку підприємства до майбутньої діяльності.

У процесі визначення цілей постає проблема вибору серед них пріоритетних. Хоч і фінансовим, і стратегічним цілям належить найвищий пріоритет, труднощі виникають тоді, коли необхідно зробити вибір між діями, спрямованими на підвищення короткострокових фінансових показників, та зусиллями щодо зміцнення становища підприємства у довгостроковій перспективі.

Після сформованої місії та цілей підприємства переходять до аналізу зовнішнього середовища з метою виявлення сильних та слабких сторін. При цьому доцільно розглядати зовнішнє середовище з точки зору його поділу на мікро- та макросередовище із наявними, відповідно, внутрішніми й зовнішніми чинниками впливу на діяльність підприємства.

Фактори макросередовища (зовнішнього) подано в таблиці 2.1

Таблиця 2.1 - Зовнішні фактори діяльності підприємства

Загальноекономічні

Ринкові

Інші

Зміна обсягів національного доходу Демографічні тенденції, інфляція Податкова система

Зміна місткості внутрішнього ринку Рівень монополізму на ринку Стан фінансового ринку

Політична ситуація Стихійні лиха Криміногенна ситуація


Систематизація та аналіз отриманих даних дасть змогу визначити сукупність альтернатив, варіантів, способів, засобів досягнення поставлених цілей. З метою вибору генеральної стратегії здійснюється аналіз стратегічних альтернатив, пропускаючи к через різні обмеження (ресурсні, юридичні, соціальні, морально-етичні та інші).

Генеральна стратегія

виробнича

фінансова

маркетингова

соціальна

Рисунок 2.1 - Взаємозв'язок стратегій підприємства

Формування й реалізація генеральної стратегії базується на взаємозв'язку інших видів стратегій, (див. рис. 2.1).

Формування виробничої стратегії дуже тісно переплітається із виробничою функцією. Можна сказати, що саме виробнича функція є основною або передумовою формування виробничої стратегії. За економічним словником виробнича функція - це економіко-математичний метод аналізу господарської діяльності як на макро-, так і на мікрорівні, який дає змогу прогнозувати економіку, виявляти шляхи підвищення ефективності виробництва. Так стверджують його автори, американські економісти П. Дуглас і Ч. Кобб. Метод виробничої функції дає змогу встановлювати функціональну залежність між затратами факторів виробництва та результатами (продуктами).

Нерозривно пов'язаною з генеральною стратегією виступає фінансова стратегія. Під фінансовою стратегією слід розуміти формування системи довго строкових цілей фінансово-господарської діяльності і вибір найефективніших шляхів к досягнення, зважаючи на тенденції розвитку фінансового ринку.

Систему стратегічних цілей фінансового розвитку підприємства слід формувати чітко й коротко, відображаючи кожну з цілей у конкретних показниках - цільових стратегічних нормативах. У ролі таких стратегічних нормативів з окремих аспектів фінансової діяльності підприємства можуть бути:

середньорічний темп зростання власних фінансових ресурсів, які формуються з власних джерел;

мінімальна вартість власного капіталу в загальному обсязі використаного капіталу підприємства;

коефіцієнт рентабельності власного капіталу підприємства;

співвідношення оборотних та необоротних активів підприємства;

мінімальний обсяг грошових активів, що забезпечують поточну платоспроможність підприємства;

мінімальний рівень самофінансування інвестицій;

допустимий рівень фінансових ризиків у розрізі основних напрямків господарської діяльності підприємства.

Найвідповідальнішим у формуванні фінансової стратегії підприємства є розроблення фінансової політики, яка є формою реалізації фінансової ідеології і фінансової стратегії підприємства в розрізі найважливіших аспектів фінансової діяльності на окремих етапах її реалізації.

У системі забезпечення реалізації фінансової стратегії передбачається формування на підприємстві центрів відповідальності різних видів; визначення прав, обов'язків та відповідальність керівників за результати їхньої діяльності; розробки системи стимулювання працівників за внесок у підвищення ефективності фінансової діяльності тощо.

Оцінка напрацьованої фінансової стратегії є прикінцевим етапом розробки фінансової стратегії підприємства і проводиться за таки ми елементами:

узгодження фінансової стратегії підприємства із загальною стратегією розвитку. У процесі такої оцінки виявляють ступінь узгодженості цілей напрямків та етапів у реалізації стратегії.

узгодження фінансової стратегії підприємства з прогнозними змінами зовнішнього фінансового середовища. У процесі такої оцінки визначають якою мірою розроблена фінансова стратегія відповідає прогнозному розвитку економіки країни та змінам кон’юнктури фінансового ринку в розрізі окремих її сегментів.

внутрішня фінансова збалансованість стратегії. При проведенні такої оцінки визначають на скільки узгоджені між собою окремі ціпі та цільові стратегічні нормативи майбутньої фінансової діяльності; наскільки узгоджені між собою за напрямками та в часі заходи щодо забезпечення її реалізації.

результативність розробленої фінансової стратегії. Оцінка результативності фінансової стратегії може бути оцінена насамперед на підставі прогнозованих розрахунків системи основних фінансових коефіцієнтів. Воднораз можуть бути оцінені і не фінансові результати реалізації розробленої фінансової стратегії зростання ділової репутації підприємства (гудвіл); підвищення рівня управління фінансової діяльності структурних підрозділів (при створенні центрів відповідальності); підвищення рівня матеріального та соціального задоволення фінансових менеджерів (за рахунок ефективної системи матеріального стимулювання за результати фінансової діяльності; вищого рівня технічної оснащеності робочих місць).

Соціальна стратегія підприємства - генеральна лінія, що охоплює систему заходів у галузі соціального розвитку колективу й охорони навколишнього середовища як компонентів системи менеджменту. Соціальна стратегія спрямована на досягнення цілей у галузі створення нормальних умов праці та відпочинку у працівників, гарантування безпеки на виробництві, в дорозі і побуту, задоволення й розвитку потреб працівників, зміцнення їхнього здоров'я, збереження екосистеми.

Ступінь реалізації соціальної стратегії підприємства визначається певними показниками, котрі залежать від безлічі факторів: характеру продукції, що випускається, комплексності і складності технології, розміщення підприємства, його складності, географічного розташування підприємства і віку, кількості працівників, їхніх демографічних характеристик і таке інше.

Згідно з інтеграційним підходом підприємство розглядається як відносно стійка, цілісна і обмежена від навколишнього оточення самостійна соціально-економічна система, що інтегрує в просторі і часі процеси виробництва і відтворення ресурсів. В певному сенсі такий підхід відображає всі аспекти діяльності підприємства, що складають основу розглянутих вище чотирьох концепцій теорії фірми.

Основною з'єднувальною ланкою між процесами виробництва та відтворення і реальним станом підприємства служить його потенціал як сукупність ресурсів і можливостей, що визначають очікувані характеристики розвитку підприємства за тих чи інших змін навколишнього середовища. Згідно з таким визначенням основне завдання у прийнятті управлінських рішень полягає в розподілі ресурсів і зусиль підприємства між нарощенням потенціалу і його використанням, відновленням і виробництвом, фактичним і майбутнім станом підприємства.

В умовах ринкової економіки процес ресурсного забезпечення діяльності підприємства має форму процесу закупівлі. Для постачальника - це етап завершення процесу відтворення; для споживача - етап, на якому фінансові ресурси, грошовий капітал перетворюються в один із елементів виробничого процесу. Діяльність підприємства спрямована на вивчення кон’юнктури ринку з метою забезпечення всього виробничого процесу з найменшими витратами.

Значення та вплив ресурсів на ефективність роботи підприємства визначаються роллю, яку відіграє той чи інший ресурс для досягнення цілей підприємства (наприклад, нафта для нафтопереробного заводу, каталізатори для хімічного виробництва), можливостями його заміни, рівнем впливу цін окремих ресурсів на показники ефективності роботи підприємства.

Не менш важливим завданням, для здійснення прибуткової діяльності підприємства, є вибір оптимального варіанту номенклатури (товарів, послуг). При цьому повинні враховуватися такі фактори: стійкість попиту на наведений вид продукції; еластичність попиту за обсягом пропозиції і ціною; Можливість постійного забезпечення сировиною, матеріалами, електроенергією; еластичність поставок за ціною оплати сировини, матеріалів та енергії; еластичність ціни ресурсів, що постачаються підприємству до обсягу потреби в них; гострота конкурентної боротьби на ринку цього товару;фінансовий стан підприємства.

При аналізі цих факторів потрібно враховувати таке. Якщо попит на основи і групи виготовленої продукції є постійним і постачання сировини, матеріалів, електроенергії і пального, комплектуючих тощо також регулярне, то єдиним невизначеним моментом може бути конкуренція. Якщо жорстка конкуренція відсутня, то доцільно розширювати виробництво, зберігаючи структуру номенклатурних груп. Якщо попит чи постачання для одних груп постійний, а для інших - коливається, то доцільно проводити номенклатурне зміщення у бік скорочення нестійких номенклатурних груп. Якщо при постійному попиті і рівномір них поставках має місце й жорстока конкуренція, то доцільно, зберігаючи структуру виробленої продукції, зосередити увагу на зниженні витрат виробництва і горизонтальні інтеграції з однотипними підприємствами.

Такі фактори, як еластичність попиту і пропозиції (тобто залежність обсягу попиту від обсягу товару, що пропонується, як правило є складною), еластичність попиту від ціни (складна залежність попиту від збільшення ціни) і аналогічні показники поставок сировини і матеріалів (зростаюча залежність потреби від обсягу замовлення), служить для уточнення переліку заходів, що рекомендуються для нормалізації постачання і збуту продукції підприємства.

Особливий вплив на діяльність підприємства має технологічний чинник. Загалом вибір технології не відноситься до сфери економічних завдань, але він тісно пов'язаний з економічною і соціальною політикою підприємства. Від технології значною мірою залежить рівень витрат, обсяг виробництва, якість продукції і її ціни. Крім того, рівень прогресивності технології впливає на рейтинг підприємства, престиж його марки. Для підприємства важливу роль відіграє потенціал трансформації технології, що полягає в можливості її модифікації в більш досконалу з позицій економії перероблюваних ресурсів, витрат праці, коштів та часу для випуску продукції. Технічне переоснащення підприємства, як правило, складний процес, що порушує цілісну систему внутрішнього і зовнішнього функціонування підприємства. Чим менша його тривалість і вартість, тим більші шанси зберегти і поліпшити конкурентний статус підприємства. Тому у прийнятті рішення про вдосконалення технології чи перехід на принципову нову технологію слід детально визначити, коли і який обсяг витрат потрібно здійснити в процесі зміни технологічного способу діяльності підприємства.

Важливе місце в діяльності підприємства повинне відводитись соціальним факторам, що служать своєрідним фільтром, через який пропускаються інші фактори. Соціальний фактор на теперішньому етапі розвитку економіки є одним з найважливіших. Кардинальні соціально-економічні перетворення останніх років практично повністю зрушували те, що було створено протягом десятків років.

Залежно від того, до якого типу відноситься підприємство, який його потенціал, обрана товарно-ринкова політика, проходить вибір тих чи інших соціальних завдань. Трудові ресурси підприємства (персонал) потребують відповідні навички управління ними:

формування кадрової системи, яка враховує природу «людського ресурсу», що розвивається, змінюється професійно, впливаючи на розвиток усього підприємства.

формування системи підготовки фахівців, орієнтованих на специфіку діяльності та напрямки розвитку підприємства.

формування ефективних комунікацій, що базуються на позитивних стосунках як в середин і підприємства, так і за його межами.

дотримання чинного законодавства щодо регулювання трудових відносин.

Оскільки напрямок діяльності компанії, пов'язаний з розробкою тренажерів існує вже давно, але не приносить такого прибутку як інші напрямки діяльності фірми, необхідно запропонувати для нього маркетингову стратегію, використовуючи метод запропонований у попередній частині, щоб визначити подальші дії фірми.

Ціль підприємства ЗАТ “Горлівський завод РЕАХІМ” - подальший розвиток підприємства, зміцнення своїх позицій лідера на ринку України й СНД.

 

Таблиця 3.1 - Ситуаційний аналіз

Макрооточення й безпосереднє оточення

Країни

 


Росія

Україна

Казахстан

 

Економічний компонент

- ріст валового доходу потенційних клієнтів у нафтопереробці завдяки росту цін на нафту; з 2001 р. у нафтохімічній намітилася тенденція до погіршення фінансового стану підприємств;  - більші запаси нафти й газу; - розвинена нафтопереробна, нафтовидобувна, нафтохімічна й хімічна промисловості; - рівень конкуренції дуже високий (російські фірми конкуренти, вихід на ринок світового лідера по виробництву тренажерних систем); - ринок великий і незаповнений;

- ріст валового доходу підприємств потенційних клієнтів, але більше низький, чим у Росії; - порівняно невеликі запаси нафти й газу; - розвинена нафтопереробна, нафтохімічна й хімічна промисловість, але істотно відрізняється від російськими розмірами виробництва й величиною грошового обігу; - рівень конкуренції невисокий; - ринок великий і незаповнений;

- ріст валового доходу; - запаси нафти й газу;  - три найбільших нафтопереробних заводи, хімічна промисловість в основному фосфатна, нафтохімічна не розвинена; - рівень конкуренції середній. - ринок великий і незаповнений;

 

Політичний компонент

- розвиток нафтової галузі - одне з головних пріоритетів діяльності держави; розроблений проект стратегії розвитку хімічної й нафтохімічної промисловості РФ до 2015г; - уряд досить стабільний;

- держава не приділяє увагу розвитку нафтопереробної й хімічної галузей; - конфлікт між представниками нафтопереробних заводів і урядом; - нестабільна політична ситуація;

- розвиток нафтової галузі - одне з головних пріоритетів діяльності держави, також надалі планується розвивати нафтохімічну галузь; -уряд досить стабільно;

 

Правовий компонент

- прийнято законодавчий акт ПБ 09-170-97 «Загальні правила вибухобезпеки для вибухопожежо небезпечних хімічних, нафтохімічних і нафтопереробних виробництв», по якому на кожному підприємстві повинна бути тренажерна система; - акт виконується;

- немає ніяких законодавчих актів; останній законодавчий акт був прийнятий у СРСР в 1978р.

- немає ніяких законодавчих актів; останній законодавчий акт був прийнятий у СРСР в 1978г

 

Покупці

- 26 нафтопереробних заводів (переробляють більше 1 млн.т. нафти в рік); 55 нафтохімічних і хімічних підприємств (чисельність працюючих перевищує 1000 чіл); - всі підприємства в останні роки мають позитивний прибуток, але положення в нафтопереробки в цей момент краще;

- 6 нафтопереробних заводів, з них тільки 3 мають достатні фінансові можливості, 15 хімічних підприємств (починають виходити із кризи);

- 3 нафтопереробних заводи;

 

Конкуренти

- лідер на російському ринку компанія Петроком (високоякісна теоретична база, розроблювачі - доктора наук, ціна - вище середньої); - компанія Honeywell (світовий лідер. висока ціна, висока якість).

Численні компанії, що займаються в основному розробкою ПЛАСовских тренажерів

Немає казахських компаній

 


Детально конкуренти розглянуті в таблиці 3.2


Таблиця 3.2 - Основні конкуренти в нафтогазовій і хімічній промисловості

Найменування фірми

Продукт

Короткий опис

Примітки

 

«СП Петроком», Москва

ТРЕНАЖЕРНИЙ КОМПЛЕКС КТК-М  Склад тренажера: - високоточні моделі технологічних процесів, зв'язані операторською станцією; - станції (робітники місця) оператора;  - робочу станцію Інструктора

Необхідний набір інструкторських функцій включає:  - Вибір моделі й операторського інтерфейсу;  - Вибір початкових умов моделювання;  - Імітацію відмов устаткування;  - Активізацію функцій вилученого керування;  - Імітацію зміни зовнішніх умов;  - Перегляд значень, трендів і алармов змінних технологічного процесу; - Перегляд регуляторів;  - Ведення протоколу сеансу навчання;  - Розробку й активізацію сценаріїв навчання; - Підтримка режимів "Припинення"/"Запуск моделювання" і зміна швидкості моделювання процесу;  - Вибір і активізацію моментальних знімків процесу; - Печатка результатів тренінгу; - Довідкову систему для Інструктора

Сильні сторони тренажера: - Точні математичні моделі; - Розвинена станція Інструктора

 

 


ПЛАС + Автоматизована система навчання оперативного персоналу технологічних процесів планам локалізації аварійних ситуацій

ПЛАС + являє собою відкриту комп'ютерну версію карт технологічних блоків. Може бути встановлений автономно або у зв'язку із тренажерною моделлю ТП, у якій моделюються втримуються в Плас'ах аварійні ситуації, причому оператор може здійснювати необхідні протиаварійні впливу на ТП

ПЛАС + дозволяє:  - тестировать персонал на предмет знань Плас'ов;  - зручно редагувати зміст Плас'ів у випадках змін у технологічному процесі, системі керування, процедурах проти аварійного захисту;  - у зв'язуванні із тренажером забезпечити тренування дій по Плас'ам, коли той, якого навчають, оператор практикується в умовах аварійної ситуації, що реалістично розвивається;

 


Cистема ДІАГНОСТ - система навчання пошуку причин несправностей

Система спрямована на вироблення в оператора навичок ефективного й надійного визначення причин несправностей по характері змін параметрів технологічного процесу.  Навчання реалізується у формі гри з оператором, у ході якої ДІАГНОСТ повідомляє оператора про зміну одного з параметрів процесу. Завдання оператора - знайти причину шляхом запитів змін інших параметрів із пропонованого списку, причому зробити це необхідно за мінімальну кількість кроків. Для кращого розуміння впливу несправностей на параметри процесу оператор у будь-який момент може скористатися технологічною схемою й описом процесу

Один з можливих напрямків розвитку напрямку екзаменаторів

 

«Техносервіс», Санкт Петербург

Комплексна система навчання, атестації й тренінгу технологічного персоналу"  (КСНАТ ТП)

Впроваджена на установці АВТ-6 ВАТ «Кірішінефтеоргсинтез»

 

«Транснафтоналадка», Новосибірськ

Комп'ютерні тренажери для підготовки й підвищення кваліфікації персоналу НПС

Розробка алгоритмів:  - несправності тиристорного порушення синхронного двигуна;  - несправності системи постійного струму НПС;  - втрати постійного струму НПС;  - втрати однієї або двох секцій 0,4 кВ НПС; - втрати однієї секції 6 (10) кВ НПС;  - вивчення схеми електропостачання;  - вивчення системи тиристорного порушення синхронного двигуна;  інші завдання


 

ЗАТ «Уралсофт», Уфа

Напрямку діяльності: - розробка програмної платформи для створення технологічних ренажерів на базі програми GMTP і SCADA системи; - моделювання будь-яких хіміко-технологічних процесів методом графічних моделей



 

Енерго автоматика

Тренажери диспетчера нафтопроводу й оператора НПС

Тренажер містить у собі математичну модель трубопроводу, що містить моделі компресорних (насосних) станцій, системи керування й захисту, датчиків, системи збору даних


 

«Різікон», Сєвєродонецьк

Тренажери по ПЛАС

Містить кілька функцій: навчання, тренування з підказкою, тренування й іспит. Крім того, на ньому можна працювати як за технологічною схемою, так і в режимі реального часу. Також їсти можливість працювати на ньому індивідуально й колективно

Містить у собі 170 варіантів аварійних ситуацій. Уведений на Ніжнекамскнафтохім

 

ЦНІІКА

Комп'ютерний тренажерний комплекс для навчання, проведення періодичного тренінгу кваліфікації персоналу, що обслуговує сучасні промислові установки виробництва полиетилена при високому тиску

Станція Інструктора: - виконує всі розрахункові функції по тренажерній моделі технології процесу; - контролює реалізацію оператором -технологом процесу керування тренажером установки синтезу сополімера; - уводить у процес керування реактором «тренувальні вправи», що моделюють основні несправності й відмови встаткування, відхилення технологічного режиму від регламенту.



3.3 SWOT аналіз та оцінка ринкових показників


Для оцінки місткості ринку використовуємо формулу ланцюгових коефіцієнтів:

Е=Б*К1*К2,                                                                                   (3.1)

де Б - це базовий показник, який включає кількість великих заводів і кількість виробництв на заводах, шт

К1 - приблизна частка вільного ринку,

К2 - приблизна частка тренажерів, по покупку яких звернуться до нашої фірми

Результати розрахунків місткості ринку занесемо в таблицю 3.3.

Таблиця 3.3 - Результати розрахунку місткості ринку

Країна

Місткість ринку


Нафтопереробна галузь

Хімічна й нафтохімічна галузь

Росія

Е=26*8*0,8*0.01=1.66 шт.

Е=55*8*0.1=44 шт.

Україна

Е=6*8*0.98*0.60=28 шт.

Е=15*8*0.25=30 шт.

Казахстан

Е=2*8*0.01=1 шт.

-


Найпростішим способом візуального подання позиціонування на ринку конкурентних товарів є використання двовимірної карти для порівняння взаємного розташування конкуруючих товарів по двох найважливіших робочих показниках. Позиціонування комп'ютерних тренажерів-імітаторів ЗАТ “Горлівський завод РЕАХІМ” представлені на рис 3.1.

 Якість

Ціна



Низька

Середня

Висока


Високе



3


Середнє


2



Низьке


1


Рисунок 3.1 - Позиціонування тренажерів-імітаторів ЗАТ “Горлівський завод РЕАХІМ”: 1 - ЗАТ « Северодонецький ОРГХІМ»; 2 - Петроком; 3 - Hоneywell

Як видно з карти позиціонування, комп'ютерні тренажери-імітатори ЗАТ “Горлівський завод РЕАХІМ” характеризуються середнім співвідношенням «ціна-якість».

На підставі зібраних даних побудуємо матрицю SWOT аналізу.

Таблиця 3.4 - Матриця SWOТ


МОЖЛИВОСТІ  - дуже велика частка вільного ринку  - поліпшення фінансового стану компаній - кінець життєвого цикла роботи установок на багатьох підприємствах

ПОГРОЗИ - жорстко обмежений обсяг ринку - довгий життєвий цикл роботи установок на підприємствах - вихід на ринки СНД світових фірм розроблювачів комп'ютерних тренажерів

СИЛЬНІ СТОРОНИ - більш низька ціна в порівнянні із тренажерами світових виробників - кваліфіковані фахівці, здатні розробити не тільки автоматизовану навчальну систему, але й тренажер-імітатор

Можливість завоювати більшу частку ринку за рахунок явної конкурентної переваги (більше низької ціни)

За рахунок більш довгого строку роботи на ринку й сформованій репутації, а також більш низької ціни втримання своєї частки ринку

СЛАБКІ СТОРОНИ Відсутність великої кількості математичних моделей, на яких побудовані тренажери світових виробників

Цей недолік компенсується великою часткою вільного ринку, що дозволяє працювати порівняно без сильного конкурентного тиску

Оскільки світовий лідер вийшов на ринок СНД тільки цього року, варто ретельно провести позиціонування, щоб вибрати сегмент, де вони через свою високу ціну не могли б працювати, а недолік нашого товару не був чинником першорядної важливості при його виборі


3.4 Розробка маркетингової стратегії


Для оцінки потенціалу даного товару й вироблення інвестиційної стратегії побудуємо матрицю Мак-Кінсі. По осях даної матриці виставляються оцінки привабливості галузі й конкурентного статусу бізнесу. Матриця позиціонування будується на основі цих оцінок, інтегральний показник яких розраховується в табл. 3.5-3.6.

Для того, щоб зробити розрахунок, необхідно зробити наступні дії. Установлюється набір параметрів, по яких буде оцінюватися привабливість галузі й конкурентна позиція. Кожному параметру дається вага його відносної значимості для фірми. Тим параметрам, які, з погляду фірми, найбільш важливі для оцінки привабливості галузі й конкурентної позиції, дається більше висока вага. І відповідно до менш важливих - менша вага.

Для зручності проведення розрахунків вага розподіляється таким чином, щоб його сума рівнялася одиниці. Кожному з параметрів дається оцінка ступеня його привабливості для компанії. Ця оцінка параметрів ведеться залежно від того, наскільки укладена в параметрі характеристика галузі несе в собі можливості для досягнення цілей фірми.

Оцінка ведеться по п'ятибальній шкалі: 5 - найбільш привабливий, 1 - найменш. Оцінка відносної значимості кожного параметра множиться на відповідну оцінку привабливості цього параметра, і всі ці параметри складаються. У сумі виходить інтегральна оцінка привабливості галузі.

Таблиця 3.5 - Розрахунок оцінки привабливість галузі

Фактор

Країна

Вага

Оцінка

Зважена оцінка

Розмір ринку й темпи росту

Росія

0,2

5

1


Україна

0,2

3

0,6


Казахстан

0,2

1

0,2

Інтенсивність конкуренції

Росія

0,2

1

0,2


Україна

0,2

4

0,8


Казахстан

0,2

3

0,6

Прибутковість ринку

Росія

0,3

5

1,5


Україна

0,3

1

0,3


Казахстан

0,3

1

0,3

Бар'єри входу

Росія

0,1

2

0,2


Україна

0,1

5

0,5


Казахстан

0,1

3

0,3

Циклічність

Росія

0,2

4

0,8


Україна

0,2

4

0,8


Казахстан

0,2

4

0,8

Підсумок

Росія

1


1+0,2+1,5+0,2+0,8=3,7


Україна

1


0,6+0,8+0,3+0,5+0,8=3


Казахстан

1


0,2+0,6+0,3+0,3+0,8=2,2

Таблиця 3.6 - Розрахунок оцінки конкурентного статусу

Фактор

Країна

Вага

Оцінка

Зважена оцінка

Відносна частка ринку

Росія

0,3

1

0,2


Україна

0,3

4

1,2


Казахстан

0,3

1

0,3

Здатність перевершити конкурентів по якості й сервісу

Росія

0,4

1

0,4


Україна

0,4

4

1,6


Казахстан

0,4

2

0,8

Технологічні переваги

Росія

0,2

2

0,4


Україна

0,2

4

0,8


Казахстан

0,2

2

0,4

Норма прибутку в порівнянні з конкурентами

Росія

0,1

1

0,1


Україна

0,1

4

0,5


Казахстан

0,1

1

0,1

Підсумок

Росія

1


0,4+0,4+0,2+0,1=1,1


Україна

1


1,2+1,6+0,5+0,8=4,1


Казахстан

1


0,3+0,8+0,4+0,1=1,5


Після того, як отримані інтегральні оцінки привабливості галузі й конкурентної позиції, будується матриця Мак-Кінсі (рис.3.2).

Рисунок 3.2 - Матриця Мак-Кінсі

Загальні теоретичні рекомендації після побудови цієї матриці такі.

Влучення в позицію «Переможець 3» означає, що в товару ринкова привабливість тримається на середньому рівні, але при цьому переваги компанії на такому ринку сильні й очевидні. Для такої компанії необхідно, насамперед, визначити найбільш привабливі ринкові сегменти й інвестувати саме в них; розвивати свої здатності протистояти впливу конкурентів і продовжувати працювати з виробництвом комп'ютерних тренажерів.

Для «Що Програли 1» характерна середня привабливість ринку й низький рівень відносних переваг на ринку. Для продовження бізнесу в даній позиції доцільно рекомендувати постаратися відшукати можливості поліпшення положення в областях з низьким рівнем ризику, розвивати ті області, у яких даний бізнес має низький рівень ризику, а якщо нічого цього неможливо, то просто покинути дану бізнес-область.

Влучення в позицію «Знак питання» означає, що даний вид бізнесу - проблемний. Він має практично однакові шанси, як бути успішними при певних обставинах, так і навпаки, скорочуватися.

Оскільки загальний стратегічний принцип моделі Мак-Кінсі полягає в тім, чи варто виділяти додаткові ресурси для розвитку й підтримки товару або скорочувати їх, то результати, отримані після її аналізу необхідно взяти на озброєння як орієнтир для подальшого поглибленого аналізу положення товару.

Оскільки ринок комп’ютерних тренажерів ненасичений, а практично всі підприємства знаходяться примірно в однаковому становищі, то можливо провести аналіз в цілому по галузі.

Показники в середньому по галузі такі (табл. 3.7)

Таблиця 3.7 - Середні статистичні показники в середньому по сегменту


Нафтопереробка

Хімія, нафтохімія

Росія

Рентабельність

17%

8%


Зношеність установок

13

16

Україна

Рентабельность

8%

6%


Зношеність установок

14

16

Казахстан

Рентабельність

12%

-


Зношеність установок

16

-


Тепер відобразимо ці дані в матриці на рис.3.3.

Тепер доповнимо отримані результати аналізом SPACE модели.

Рисунок 3.3 - Матриця стану споживчого ринку

На підставі опитування керівників і аналізу показників ефективності діяльності підприємства експертним шляхом була оцінена конкурентна перевага, фінансове становище, привабливість галузі й і стабільність середовища ЗАТ “Горлівський завод РЕАХІМ” по напрямку діяльності розробка комп'ютерних тренажерів (табл. 3.8 -3.11)

У таблиці 3.8. наведено показники конкурентної переваги підприємства. Оцінка показників виробляється на підставі даних опитування керівників. За результатами таблиці був розрахований середній бал кількісної оцінки конкурентної переваги. Тому що на графіку конкурентної позиції підприємства вісь конкурентної переваги негативна, то розраховуємо показник, що розраховується по осі як різницю середнього й максимального бала, рівного 6.

Таблиця 3.8 - Показники конкурентної переваги ЗАТ “Горлівський завод РЕАХІМ”

Показник

Кількісна оцінка( 0-6)


Казахстан

Росія

Україна

Частка ринку

1

1

4

Якість товару

3

3

4

Відмінні риси

3

3

3

Прихильність споживачів

1

1

2

Розвиток товару

2

2

4

Керування знаннями

5

5

5

Кваліфікація й мотивація персоналу

6

6

6

Середнє

-3

-3

-2


У таблиці 3.9 представлена експертна оцінка показників фінансового становища підприємства. Оцінка проводиться по 6 бальній шкалі й заснована на даних аналізу господарської діяльності, бухгалтерських документів і даних опитування. Розраховуємо середній показник фінансового становища. Вісь фінансового становища на графіку конкурентної позиції підприємства позитивна, тому додаткових обчислень не робимо.

Таблиця 3.9 - Показники фінансового становища ЗАТ “Горлівський завод РЕАХІМ”

Показник

Кількісна оцінка( 0-6)


Казахстан

Росія

Україна

Віддача на вкладення

0

1

3

Ступінь задоволення потреби в капіталі

3

3

3

Потік платежів на користь компанії

0

2

2

Бар'єри виходу з ринку

6

6

6

Ризикованість бізнесу

4

3

4

Оборотність запасів

1

1

1

Середнє

2,3

2,6

2,7


У таблиці 3.10 представлено оцінку показників стабільності діяльності підприємства. Оцінка виробляється теж по 6 бальній шкалі й заснована на даних опитування керівників і оцінці економічної ситуації. За даними таблиці розраховуємо середній показник стабільності середовища, що зменшуємо на 6 балів, тому що вісь стабільності на графіку конкурентної позиції негативна.

Таблиця 3.10 - Показники стабільності зовнішнього середовища діяльності

Показник

Кількісна оцінка( 0-6)


Казахстан

Росія

Україна

Технологічні зміни

3

4

3

Варіації попиту

4

5

5

Темп інфляції

3

3

3

Бар'єри входу на ринок

4

4

3

Розкид цін конкуруючих товарів

2

2

Тиск конкурентів

3

3

2

Еластичність попиту

2

2

3

Середнє

-3

-2,7

-3


У табл. 3.11 представлена оцінка показників привабливості галузі виробництва комп'ютерних тренажерів. Оцінка здійснювалася на підставі даних опитування й аналізу економічної ситуації в галузі по опитуваннях керівників. У таблиці розраховане середнє значення показника привабливості в галузі, що залишено незмінним, тому що вага привабливості на графіку конкурентної позиції підприємства позитивна.

Таблиця 3.11 - Показники привабливості галузі розробки комп'ютерних тренажерів.

Показник

Кількісна оцінка( 0-6)


Казахстан

Росія

Україна

Швидкість росту

2

4

3

Потенційна прибутковість

4

5

5

Концентрація конкурентів

3

5

2

Ціна входу

3

3

3

Витрати на перемикання

2

2

2

Бар'єри входу на ринок

3

3

3

Середнє

2,83

3,6

3


визначальними. Тому краще використовувати двофакторну матрицю Мак-Кінсі, для побудови якої використовуються інтегральні величини. Вона дає більш об'єктивну картину

Виділивши стратегію інвестування компанії потрібно розробити стратегію розвитку. Для цього найкраще підійде модель SPACE, яка одночасно дозволяє виділити положення підприємства на ринку и запропонувати стратегію його подальшого розвитку.

Для того, щоб доповнити результати аналізу цих матриць використаємо матрицю Споживацького стану ринку.

Ми спростимо цю матрицю, тому що завдяки економічному стану підприємств за останні 15 років їх обладнання дуже зносилося і його потрібно модернізувати не тільки по причинах прагнення підприємств досягти енергоекономії, розширити асортимент чи зробити більшим якість, а й в більшому ступені по причинах матеріального ізносу. Спрощеним показником фінансового стану підприємства ми візьмемо рентабельність. Ці два показника, знаходяться в найбільшій залежності один від одного. Це підтверджують зібрані статистичні дані (табл. 3.12).

Таблиця 3.12 - Статистичні дані по рентабельності та зношеності обладнання основних споживачів комп’ютерних тренажерів - імітаторів  за 1991-1996 роки

Підприємство

Тренажер

Рентабельність

Термін служби модернизуємого обладнання

ОАО «Омський НПЗ»

Модель атмосферної трубчатки

10%

14

Підприємство

Тренажер

Рентабельність

Термін служби модернизуємого обладнання

ПО Нижнее-камськнефтехим»

Модель центробежного компресора заводу етилена

25%

13

Московський НПЗ

Набір моделей (атмосферна трубчатка, каталітичний крекінг і т.і.)

16.5%

13

ОАО «Ангарська НХК»

Моделі установок каталітичного ріформінга и синтезу поліетилену високого давления

15.23%

14

ООО «Лукойл-Пермнафтеоргсінтез»

Модель установки каталітичного ріформингу и каталітичного крекінгу

17.9%

15

ООО «Лукойл-Волгограднафте-переробка»

Моделі установок каталітичного ріформинга и пропанової деасфальтизації

15%

11

Кірішінафтеорг-синтез

КСНА ТП на установці АВТ-6

18%

10


Рисунок 3.4 - Модель SPACE

Як показало проведене дослідження, бізнес підприємства ЗАТ “Горлівський завод РЕАХІМ” позиціонується в правій частині графіка, причому майже симетрично в правих квадрантах. Дане положення характеризується привабливою галуззю діяльності підприємства, стійким фінансовим становищем, що обмежено нестійким зовнішнім середовищем. Положення у верхньому правому квадранті говорить про агресивну позицію підприємства, що спричиняє здатність протистояти появі нових конкурентів.

Із графіка чітко видно, що положення бізнесу на Україні перебуває в кращому стані, чим у двох інших державах. У порівнянні з Казахстаном в Україні перспективи галузі більше привабливі, у фірми є істотні конкурентні переваги, а також більше краще фінансове становище. У Росії привабливість галузі вище, але у фірми менше переваг перед конкурентами.

Таким чином, виходячи із графіка, можна рекомендувати наступні стратегії на Україні:

1)     збільшення частки, захоплення нового ринку або розвиток продукту;

2)      концентрація ресурсів на послугах, що забезпечують найбільшу перевагу перед конкурентами;

)        акумулювання додаткових фінансових ресурсів для посилення ринкового потенціалу;

)        розвиток бренда.

Для Росії:

1)     скорочення або ліквідація бізнесу на існуючому сегменті;

2)      захоплення нового ринку;

)        розвиток бренду.

Для Казахстану доцільніше буде використовувати стратегію скорочення бізнесу на існуючому сегменті.

Таким чином, удосконалення маркетингової стратегії дозволить ЗАТ “Горлівський завод РЕАХІМ” розширити ринки збуту та отримати конкурентні переваги на ринку, що особливо важливо в умовах фінансової кризи. Для реалізації запропонованих дій підприємство ЗАТ “Горлівський завод РЕАХІМ” має всі можливості, фінансові та інтелектуальні ресурси, які будуть сприяти впровадженню ефективних рішень та значному підвищенню прибутку. Вихід на зовнішні ринки дозволить підприємству ЗАТ “Горлівський завод РЕАХІМ” мати реальне зниження фінансових ризиків і надійних споживачів товарів. Запропоновані заходи щодо внутрішнього ринку будуть сприяти посилення ринкової позиції та збільшенню прибутків.

4. Охорона праці та навколишнього середовища

 

4.1 Основні питання охорони праці


Відповідно до ст. 13 закону України „Про охорону праці” роботодавець зобов’язаний створити на робочому місці в кожному структурному підрозділі умови праці відповідно до нормативно-правових актів, а також забезпечити додержання вимог законодавства щодо прав працівників у галузі охорони праці.

З цією метою роботодавець забезпечує функціонування системи управління охороною праці, а саме:

а) створює відповідні служби і призначає посадових осіб, які забезпечують вирішення конкретних питань охорони праці, затверджує інструкції про їх обов’язки, права та відповідальність за виконання покладених на них функцій, а також контролює їх додержання;

б) розробляє за участю сторін колективного договору і реалізує комплексні заходи для досягнення встановлених нормативів та підвищення існуючого рівня охорони праці;

в) забезпечує виконання необхідних профілактичних заходів відповідно до обставин, що змінюються;

г) впроваджує прогресивні технології, досягнення науки і техніки, засоби механізації та автоматизації виробництва, вимоги ергономіки, позитивний досвід з охорони праці тощо;

д) забезпечує належне утримання будівель і споруд, виробничого обладнання та устаткування, моніторинг за їх технічним станом;

е) забезпечує усунення причин, що призводять до нещасних випадків, професійних захворювань, та здійснення профілактичних заходів, визначених комісіями за підсумками розслідування цих причин;

є) організовує проведення аудиту охорони праці, лабораторних досліджень, умов праці, оцінку технічного стану виробничого обладнання та устаткування, атестацій робочих місць на відповідність нормативно-правовим актам з охорони праці в порядку і строки, що визначаються законодавством, та за їх підсумками вживає заходів до усунення небезпечних і шкідливих для здоров’я виробничих факторів;

ж) розробляє і затверджує положення, інструкції, інші акти з охорони праці, що діють у межах підприємства (далі - акти підприємства), та встановлюють правила виконання робіт і поведінки працівників на території підприємства, у виробничих приміщеннях, на будівельних майданчиках, робочих місцях відповідно до нормативно-правових актів з охорони праці, забезпечує безоплатно працівників нормативно-правовими актами та актами підприємства з охорони праці;

з) здійснює контроль за додержанням працівником технологічних процесів, правил поводження з машинами, механізмами, устаткування та іншими засобами виробництва, використанням засобів колективного та індивідуального захисту, виконанням робіт відносно до вимог з охорони праці;

и) організовує пропаганду безпечних методів праці та співробітництво з працівниками у галузі охорони праці;

і) вживає термінових заходів для допомоги потерпілим, залучає за необхідності професійні аварійно-рятувальні формування у разі виникнення на підприємстві аварій та нещасних випадків[9].

Схема управління охороною праці на підприємстві надана на рисунку 4.1

Роботодавець несе безпосередню відповідальність за порушення зазначених вимог.

Рисунок 4.1 - Схема управління охороною праці на підприємстві

4.2 Промислова санітарія


Підрозділяють небезпечні й шкідливі виробничі фактори по природі дії на наступні групи: фізичні, хімічні, біологічні й психофізіологічні [10]. При роботі в приміщенні офісу можуть виникати такі фізичні небезпечні й шкідливі фактори, як підвищена або знижена температура повітря робочої зони, підвищений рівень шуму, іонізуючих та електромагнітних випромінювань, статичної електрики, ультрафіолетового й інфрачервоного випромінювань, відхилення від норми різних характеристик освітленості. До психофізіологічних небезпечних і шкідливих факторів можна віднести гіподинамічні перевантаження, розумову перенапругу, перенапругу аналізаторів, емоційні перевантаження.

Мірами боротьби з даними небезпечними й шкідливими виробничими факторами служать: раціоналізація освітлення, опалення, вентиляції приміщення, застосування різних захисних засобів, раціоналізація режимів праці й відпочинку.

Метеорологічні умови.

Метеорологічні умови в приміщеннях відповідають [11]з урахуванням категорії ваги робіт з енерговитрат.

Метеорологічні умови у виробництві визначаються наступними параметрами:

-        температурою (С°);

-       рухливістю повітря (м/сек);

-       відносною вологістю повітря (%).

Робота з комп'ютером ставиться до легкої категорії 1а (витрата енергії при виконанні роботи до 120 ккал/година) і не вимагає фізичних зусиль.

Оптимальні параметри мікроклімату наведені в таблиці 4.1.

Таблиця 4.1 - Оптимальні значення параметрів метеорологічних умов на робочому місці

Категорія робіт з енерговитрат

Період року

Температура, С°

Відносна вологість, %

Рухливість повітря, м/с

Легка 1а

Холодний

22¸24

40¸60

до 0,1

Легка 1а

Теплий

23¸25

40¸60

до 0,1


Для забезпечення вищевказаних оптимальних метеорологічних умов у приміщенні передбачена система опалення (центральне водне) і вентиляції - природна та штучна згідно [12].

4.3 Виробниче освітлення


В приміщенні комп'ютерного відділу передбачено природне та штучне освітлення [13]. Розряд зорових робіт ІІІ.

Природне освітлення - односторонне бокове. Природне освітлення нормується коефіцієнтом природної освітленості (КПО), який оцінює здатності системи природного висвітлення пропускати світло. Нормоване значення КЕО (е), яке визначається з урахуванням характеру зорової роботи, системи освітлення, пояса світлового клімату розраховується по формулі:

 [%]                                                            (4.1)

де: енIV - коефіцієнт природної освітленості (КПО) для IV пояса світлового клімату; нIII - коефіцієнт природної освітленості для III пояса світлового клімату;- коефіцієнт світлового клімату (0,9);- коефіцієнт сонячного клімату (1 ÷ 0,75).

 [%]

Штучне освітлення загально-рівномірне. Нормоване значення Ен=300 лк. Обираемо лампи типу ЛД 80 та світильники типу Н4Т4Л

Таблиця 4.3 - Характеристики освітлення

Найменування основних виробничих приміщень

Площа підлогим2

Розряд зорової роботи

Освітлення природне - штучне




Вид освітлення (бічний, верхній)

КПО, %

Нормована освітленість Е, лк

Робоче приміщення

20

III

бічний

1,8

300


4.4 Шум


У приміщенні джерелом шуму є апарати, прилади й устаткування (принтери, комп'ютери, факси й т.д.). Відповідно до вимог [14], рівні звуку в приміщенні лабораторії, де працює обслуговуючий персонал, не перевищує 50 дБА. Для зниження шуму в приміщенні устаткування, апарати й прилади накриваються шумопоглинальними кришками.

Водопостачання й каналізація.

Система водопостачання - міський водопровід і система каналізації -міська.

Випромінювання від ПЕОМ.

При роботі на комп'ютері на людину найбільше негативно із усього комплексу встаткування впливає дисплей, тому що він є джерелом декількох видів випромінювання, а саме: g (гама), рентгенівського, радіочастотного, мікрохвильового, видимого, ультрафіолетового й інфрачервоного. Рівні цих випромінювань досить низькі й не перевищують діючих норм. Конструктивне рішення екрана дисплея таке, що рентгенівське випромінювання екрана на відстані 10 см. не перевищує 100 мкР/год[]. У приміщеннях з моніторами необхідно контролювати аеро-іонізацію. Норма змісту легенів аероіонів обох знаків від 1500 до 5000 у см повітря. Потрібно враховувати, що м'яке рентгенівське випромінювання, що виникає при напрузі на аноді 20-22 кВ, а також напруга на струмоведучих ділянках схеми викликає іонізацію повітря з утворенням позитивних іонів, які вважаються несприятливими для людини. Тому, відповідно до санітарно-гігієнічних норм, у приміщенні передбачена установка іонізації повітря, що сприяє утворенню негативних іонів.

4.5 Організація безпечних умов роботи на робочому місці


Забезпечення робочого місця оператора за дисплеєм передбачає[15]:

-     організацію робочого місця відповідно до антропометричних характеристик;

-       виконання ергономічних вимог до розміщення технічних засобів на робочому місці;

-       вимоги до світло- та кольоровотехнічних характеристик дисплеїв, до буквено-цифрової інформації дисплеїв, клавіатурі; необхідні санітарно-гігієнічні умови праці.

Ергономічне забезпечення організації робочого місця оператора за дисплеєм відповідно до антропометричних характеристик.

Робоче місце повинне бути пристосованим для оператора з максимальними розмірами тіла і досяжним для оператора з мінімальними розмірами із заданого контингенту.

При організації робочого місця ураховують антропометричні характеристики жінок (якщо працюють тільки жінки) і чоловіків (якщо працюють тільки чоловіки); якщо робоче місце призначено для чоловіків і жінок - загальні середні показники чоловіків і жінок.

Перевірка відповідності параметрів робочого місця (висота робочої поверхні, її розміри, висота сидіння крісла, простори для ніг, підставки для ніг і інші) антропометричним характеристикам операторів здійснюються за допомогою площинних манекенів (рис. 4.2).

При організації робочого місця оператора за дисплеєм були отримані наступні розміри:

а) відстань від підлоги до сидіння крісла дорівнює 440 мм ;

б) відстань від сидіння крісла до нижнього краю робочої поверхні 330 мм;

в) висота підставки під ноги оператора мінімальних розмірів 190 мм;

г) відстань від очей оператора до дисплея 550 мм;

д) простір для ніг 770 мм;

е) відстань від ніжки столу до краю робочої поверхні столу 640 мм;

є) відстань М - це відстань між передньою поверхнею тіла оператора і краєм робочої поверхні столу, воно дорівнює 80 мм;

ж) відстань від очей оператора до документації 500 мм;

з) оптимальна зона моторного поля 360 мм;

и) висота робочої поверхні 800 мм;

і) висота сидіння для:

максимального оператора 440 мм;

мінімального оператора 540мм;

ї) кут огляду документів 30 о.

Рисунок 4.2 - Розміщення оператора на робочому місці

Електробезпека.

Рід струму - змінний, напруга в мережі 220/380 В частотою 50 Гц.

Використовується трифазна четирьохпровідна мережа із заземленою нейтраллю.

Оскільки приміщення, у якому перебувають ЕОМ, є приміщенням з підвищеною небезпекою поразки людини електричним струмом ІІ, то особливе значення мають питання електробезпечності. Передбачено наступні міри електробезпеки: конструктивні, схемно-конструктивні, експлуатаційні.

Конструктивні заходи безпеки спрямовані на запобігання можливості дотику людини до струмоведучих частин. Для усунення можливості дотику оператора до струмоведучих частин, всі вимикачі встановлені в закритих корпусах. Застосовується блоковий монтаж. Ступінь захисту встаткування відповідає нормам [16].

Схемно-конструктивні міри електробезпечності забезпечують безпеку дотику людини до металевих струмоведучих частин електричних апаратів при випадковому пробої їхньої ізоляції й виникнення електричного потенціалу на них. Передбачено занулення.

Первинним джерелом постачання ПЕОМ є однофазна мережа змінного струму напругою 220 В. Електропостачання здійснюється від трансформатора з регульованою напругою під навантаженням. Навантаження мережі подається в розподільну шафу.

Експлуатаційні міри електробезпечності при роботі із пристроями під високою напругою включають наступні міри:

-    не допускається підключення й не відключення рознімань кабелів при включеній напрузі мережі;

-       технічне обслуговування й ремонтні роботи допускається робити тільки при виключеному харчуванні мережі;

-       до роботи допускаються особи, навчені та ті, котрі мають групи допуску до роботи на ПЕОМ.

4.6 Пожежна безпека


Пожежна безпека [17] забезпечується системою запобігання пожежі, системою пожежного захисту й організаційно-технічними заходами.

Приміщення по пожежній небезпеці ставиться до категорії В. Ступінь вогнестійкості будинку - ІІ. Клас приміщення по пожежній небезпеці П-IIа, згідно [18].

Причинами, які можуть викликати пожежу в даному приміщенні, є:

а) несправність електропроводки й приладів;

б) коротке замикання;

в) перегрів апаратури;

г) блискавка.

Система попередження пожежі включає:

а) контроль і профілактику ізоляції;

б) наявність плавких вставок і запобіжників в електронному устаткуванні;

в) використання заземлення для захисту від статичної напруги;

г) захист будинків й устаткування від блискавок.

Ступінь захисту відповідає IP44 для устаткування й ІP2X для світильників. Система пожежного захисту:

а) аварійне відключення й перемикання апаратури;

б) наявність первинних засобів пожежогасіння, вогнегасників ВВК-5,

в) система оповіщення, світлова й звукова сигналізація;

г) захист легкозаймистих частин устаткування, конструкцій захисними матеріалами;

д) використання негорючих матеріалів для акустичної обробки стін і стель;

е) у приміщеннях, де немає робітника персоналу, установлена автоматична система пожежного захисту;

є) для успішної евакуації персоналу при пожежі розміри двері робочого приміщення повинні бути наступними: ширина двері не менш 1.5 м., висота дверей не менш 2.0 м., ширина коридору 1.8 м.; робоче приміщення повинне мати два виходи; відстань від найбільш вилученого робочого місця не повинне перевищувати 100 м.

Організаційні міри пожежної профілактики:

а) навчання персоналу правилам пожежної безпеки;

б) видання необхідних інструкцій і плакатів, плану евакуації персоналу у випадку пожежі.

Перелік первинних засобів пожежогасіння наведений у таблиці 4.2

Таблиця 4.2 - Перелік обов'язкових первинних засобів пожежогасіння

Приміщення

Площа, м2

Первинні засоби пожежогасіння (тип, найменування)

Кількість, шт.

Офісне приміщення

12

Вогнегасник ВВК-5

1

 

4.7 Охорона навколишнього середовища


У приміщенні з офісною й комп'ютерною технікою виділення шкідливих речовин не відбувається, і тому із цієї сторони немає погрози забруднення навколишнього середовища.

ВИСНОВКИ


У дипломній роботі були розглянуті основні принципи і підходи до розробки маркетингової стратегії виходу підприємства на зовнішні ринки для інжинірингової фірми ЗАТ “Горлівський завод РЕАХІМ”. Незважаючи на те, що ця тема вивчається вже тривалий час, вона продовжує залишатися актуальною для всіх підприємств, які працюють на ринку.

Маркетингова стратегія - найважливіший елемент маркетингової діяльності, вона допомагає підприємству домогтися поставлених цілей, забезпечити правильний напрямок його розвитку, домігшись, тим самим, істотних переваг над своїми ринковими конкурентами. Сам термін означає план дій фірми по досягненню її ринкових цілей за допомогою найбільш ефективного використання наявних у нього маркетингових ресурсів.

Структура розробки маркетингової стратегії містить у собі такі елементи: установлення цілей підприємства, проведення ситуаційного й SWOT аналізу, розробка самої стратегії і її подальший аудит.

Для розробки маркетингової стратегії використаються різні матричні підходи. Найпоширеніші з них це: матриця БКГ, матриця Портеру, матриця Мак-Кінсі, модель Shell\DPM, матриця ADL, модель SPACE.

У дипломній роботі розроблено маркетингову стратегію для інжинірингової фірми ЗАТ “Горлівський завод РЕАХІМ” по напрямку комп'ютерних тренажерів-імітаторів. Для цього була використана матрична модель Мак-Кінси й модель SPACE.

Вибір саме цих двох моделей був обумовлений тим, що перша давала відповідь на питання про потенціал товару і пропонувала відповідні інвестиційні стратегії. А друга давала відповідь на питання про положення компанії й пропонувала конкурентні стратегії розвитку, виходячи із цього. Як доповнення до них була розроблена матриця споживацького стану ринку, оскільки дві попередні ґрунтувалися на даних про самий товар, а він відноситься до товарів, що супроводжують модернізацію виробничих установок на промислових підприємствах, і тому має декілька специфічних характеристик. Вони в тому, що стан ринку таких товарів визначається не тільки показниками продажу товару й доходом, а й тим у якім положенні перебувають компанії замовники (їхній фінансовий стан і зношування основних фондів).

Для аналізу потенціалу ринку тренажерів ми використали дещо спрощену матрицю. Після аналізу всіх трьох матриць ми отримали результати, які дозволили компанії розробити маркетингову стратегію, що буде ефективною і дозволить їй зайняти лідируюче положення в своїй галузі на ринку СНД.

Положення бізнесу на Україні перебуває в кращому стані, чим у двох інших державах - Казахстані та Росії. У порівнянні з Казахстаном в Україні перспективи галузі більше привабливі, у фірми є істотні конкурентні переваги, а також більше краще фінансове становище. У Росії привабливість галузі вище, але у фірми менше переваг перед конкурентами.

Таким чином, можна рекомендувати наступні стратегії на Україні: збільшення частки, захоплення нового ринку або розвиток продукту; концентрація ресурсів на послугах, що забезпечують найбільшу перевагу перед конкурентами; акумулювання додаткових фінансових ресурсів для посилення ринкового потенціалу; розвиток бренда.

Для Росії: скорочення або ліквідація бізнесу на існуючому сегменті; захоплення нового ринку; розвиток бренду.

Для Казахстану доцільніше буде використовувати стратегію скорочення бізнесу на існуючому сегменті.

Таким чином, удосконалення маркетингової стратегії дозволить ЗАТ “Горлівський завод РЕАХІМ” розширити ринки збуту та отримати конкурентні переваги на ринку, що особливо важливо в умовах фінансової кризи. Для реалізації запропонованих дій підприємство ЗАТ “Горлівський завод РЕАХІМ” має всі можливості, фінансові та інтелектуальні ресурси, які будуть сприяти впровадженню ефективних рішень та значному підвищенню прибутку. Вихід на зовнішні ринки дозволить підприємству ЗАТ “Горлівський завод РЕАХІМ” мати реальне зниження фінансових ризиків і надійних споживачів товарів. Запропоновані заходи щодо внутрішнього ринку будуть сприяти посилення ринкової позиції та збільшенню прибутків.

маркетинг стратегія тренажер матричний

 

СПИСОК ДЖЕРЕЛ ІНФОРМАЦІЇ


1   Герасименко В.В. Основы маркетинга. - К.:Вища школа, 2000. - 326 с.

2       Акимова И.М. Промышленный маркетинг. - К.:Вища школа, 2001- 169 с.

         О’Шонесси Дж. Конкурентный маркетинг: стратегический подход. М.:Экономика, 2008. - 326 с.

         Котлер Ф. Основы маркетинга. - М.:Экономика, 2012. - 654 с.

         Чевертон П. Теория и практика современного маркетинга. М.:Экономика, 2008. - 228 с.

         Гаркавенко С.С. Маркетинг. - К.:Вища школа, 2002 - 428 с.

         Дэй Дж. Стратегический маркетинг. - М.:Экономика, 2011. - 454 с.

         Завьялов П.С. Маркетинг в схемах, рисунках, таблицах. - М.,2002 - 188 с.

         Дойль П. Маркетинг, менеджмент и стратегии. - М.,Х., Минск.,Питер., 2002 - 544с

         Мак-Дональд М. Стратегическое планирование маркетинга М.:Экономика, 2012. - 654 с.

         Диксон Питер Управление маркетингом. - М., Издательство Бином, 1998, 556с.

         Майдебура Е.В Маркетинг услуг. - К.: Вира-Р, 2001- 571 с.

         ПБ 09-170-97 «Общие правила взрывобезопасности для взрывопожароопасных химических, нефтехимических и нефтеперерабатывающих производств»,

         Ефремов В.С Вопросы стратегического планирования в бизнес-системах. - М., Финпресс, 2001, 238с

         Мишуроа И.В. Менеджмент профессиональных услуг: стратегия и тактика. - М, 2003, 104с.

         Карлоф Б. Деловая стратегия / Пер. с англ. - М.: Экономика, 1991. - 239 с.

         Клеутин К. Поведение предприятий на внешнем рынке // Бизнес-Информ. - 2008. - № 15-16. - С. 116-118.

         Ли Сен Ун. Международный бизнес: стратегия и управление. - М.: Наука, 1996. - 352 с.

         Международный маркетинг. Учебное пособие / Под ред. Перцовского. - М.: Финансы и статистика, 2001. - 278 с.

20 Родченко В.В. Международный менеджмент: Учеб. пособие. - К.: МАУП, 2000. - 240 с.: ил.

     Тим Амблер. Практический маркетинг: Пер с англ. И. Петровой, В. Васильевой / под общей ред. Ю.Н. Каптуревского. «Питер», 1999. - 400с. (Серия «Теория и практика менеджмента»).

22     Азарян Е.М. Международный маркетинг. Киев: ИСМО МО Украины, НВФ «Студцентр», 1998. - 200 с.

         Вайсман А. Стратегия маркетинга: десять шагов к успеху. - М.: АО Интерэксперт, Экономика, 1995. - 325 с.

         Герчикова И.Н. Международное коммерческое дело. - М.: Банки и биржи, ЮНИТИ, 1996. - 580 с.

         Голубков Е.П. Маркетинг: стратегии, планы, структуры. - М.: Дело, 1995. - 189 с.

         Дайан А. Маркетинг. - М.: Экономика, 1993. - 400 с.

         Дениэлс Д.Д. Междурародный бизнесс. - пер. с англ. - М.: Дело, 1994. - 390 с.

         Ефремов В.Ц. Сущность международного маркетинга. - М.: ЮНИТИ, 1998. - 329 с.

29 Герасимчук В.Г. Розвиток підприємства: діагностика, стратегія, ефективність. - К.: Вища школа, 2001. - 265 с.

     Дашков Л. П. Коммерция и технология торговли. - М.: Маркетинг, 2000. - 442 с.

31 Джоббер Д. Принципы и практика маркетинга: Пер. с англ.: Уч. пос. - М.: Издательский дом “Вильямс”, 2000. - 688 с.

32 Дибб С. Практическое руководство по маркетинговому планированию. - СПб.: Питер, 2001. - 255 с.

33     Дмитренко Г.А. Стратегический менеджмент. - К.: ЦНЛ, 1998. - 312 с.

         Добротворский И.Л. Менеджмент: эффективные технологии. - М.: Приор, 2002. - 464 с.

         Дойль П. Маркетинг-менеджмент и стратегии. - Спб.; М.; Х.; Минск: Питер, 2002. - 544 с.

         Друкер П.Ф. Практика менеджмента. - М.; СПб.; К.: Вильямс, 2001. - 397 с.

         Дэй Д. Стратегический маркетинг: Пер. с англ. - М.: ЭКСМО-Пресс, 2002. - 640 с.

         Жидецький В.Ц., Джигірей В.С., Мельников О.В. Основи охорони праці.- Вид.3-є, доповнене.- Львів: Афіша,2000.- 350с.

         Завгородняя А. В., Ямпольская Д. О. Маркетинговое планирование. - СПб.: Питер, 2002. - 352 с.

         Зайцев Л.Г. Стратегический менеджмент: Учебник для вузов. - М.: Экономист, 2004. - 416 с.

41 Йонас Г. Принципи відповідальності у пошуках етики для технологічної цивілізації: пер. з нім. - К.: Лібра , 2001. - 400с.

42     Карлоф Б. Деловая стратегия. - М.: Экономика, 1991. - 239с.

43 Козловский В.А. Логистический менеджмент. - СПб.: Питер, 2002. - 268 с.

44     Кондратьев А. Маркетинг: концепции и решения. - М.: ОЛМА-ПРЕСС Инвест: Институт экономических стратегий, 2003. - 160 с.

         Костерин А.Г. Практика сегментирования рынка. - СПб.: Питер, 2002. - 284 с.

46 Котлер Ф. Основы маркетинга. - М.: Прогресс, 1990. - 734 с.

47     Котлер Ф. Маркетинг менеджмент. - СПб.: Питер, 2004. - 800 с.

         Котлер Ф., Армстронг Г, Сондерс Дж., Вонг В. Основы маркетинга. - К: Вильямс, 1999. - 1055 с.

         Круглов М.И. Стратегическое управление компанией. - М.: Русская деловая литература, 2004. - 288 с.

         Куденко Н.В. Стратегічний маркетинг. - К.: КНЕУ, 2005. - 152 с.

51 Куденко Н.В. Маркетингові стратегії фірми: Монографія.- К.: КНЕУ,2002.-245 с.

     Кузин Б., Юрьев В., Шахдинаров Г. Методы и модели управления фирмой. - СПб.: Питер, 2001. - 432 с.

     Кузьмина Е.Е. Теория и практика маркетинга: Учебник для вузов. - М.: КноРус, 2005. - 213 с.

54     Курганов В.М. Современный менеджмент: теория и практика. - М.: Книжный мир, 2004. - 182 с.

         Лагоша Б.А. Оптимальное управление в экономике. - М.: Финансы и статистика, 2003. - 192 с.

         Ламбен Ж.-Ж. Стратегический маркетинг. Европейская перспектива.- СПб.: Союз, 1996.- 870 с.

         Ланкастер Дж. Организация сбыта: пер. с англ. - Минск: Амалфея, 2003. - 380 с.

         Лафта Дж.К. Управленческие решения. - М.: ООО «Благовест», 2004. - 303 с.

         Логистика: Учебн. пособие / Под ред. Б.А. Аникина. - М.: ИНФРА-М, 1997. - 271 с.

         Ляшенко В.І., Ляшенко С.В. Сучасні тенденції розвитку стратегічного маркетингу

61 Мак-Дональд М. Стратегическое планирование маркетинга. - СПб.: Питер, 2000. - 267 с.

     Маркова В.Д. Стратегический менеджмент. - СПб.: Питер, 2004. - 288 с.

63     Матанцев А.Н. Стратегия, тактика и практика маркетинга. - М.: Юрист, 2002. - 378 с.

         Мескон М., Альберт М., Хедоури Ф. Основы менеджмента. - М.: Дело, 1992.

         Менеджмент для магистров: Учеб. пособ. / Под ред. А.А. Епифанова, С.Н. Козьменко. - Сумы: ИТД «Университетская книга», 2003. - 762 с.

         Міщенко А.П. Стратегічне управління: Навч. посібник для вузів. - К.: Центр навчальної літератури, 2004. - 336 с.

         Наливайко А.П. Теорія стратегії. - К.: КНЕУ, 2001. - 227 с.

68 О`Шонесси Дж. Конкурентный маркетинг: стратегический подход. Пер. с англ. - СПб: Питер, 2002. - 869 с.

     Панов А.И. Стратегический менеджмент. - М.: ЮНИТИ, 2004. - 285 с.

70     Пелішенко В.П. Маркетинговий менеджмент. - К.: ЦНЛ, 2003. - 200 с.

71 Питер Р. Диксон. Управление маркетингом: Пер. с англ. - М.: ЗАО «ИЗД-во БИНОМ», 1998. - 560 с.

     Подсолонко Е.А. Менеджмент: теория и практика. - К.: ЦНЛ, 2003. - 370 с.

73     Портер М. Международная конкуренция.-М.: Междунар. Отношения, 1993.-896 с.

74 Портер М. Стратегія конкуренції. - К.: Основи, 2002. - 340 с.

     Рывкина О. Структура механизма управления реализацией стратегии предприятия // Экономика Крыма. - 2005. - №14.- С.64-68.

     Сливотски А., Моррисон Д. Маркетинг со скоростью мысли. - М.: ЭКСМО-ПРЕСС, 2002. - 448 с.

     Спиро Р.Л. Управление продажами: пер. с англ. - М.: ЮНИТИ, 2004. - 704 с.

78     Спицнандель В.Н. Теория и практика принятия оптимальных решений. - СПб.: Бизнес-пресса, 2002. - 394 с.

79 Стеблюк М.І. Цивільна оборона: Підручник.-3-тє вид. -К. Знання, - 2004. -490 с

80     Томпсон А.А., Стрикленд А.Дж. Стратегический менеджмент. Искусство разработки и реализации стратегии. - М.: Банки и биржи, ДНИТИ, 2005. - 578 с.

         Уткин Э.А. Справочник по маркетингу. - М.: ЭК МОС, 1998. - 462с.

         Фатхутдинов Р.А. Стратегический менеджмент. - М.: ЗАО «Бизнес-школа», «Интел-Синтез», 2003. - 304 с.

83 Федулова Л.І. Актуальні проблеми менеджменту в Україні. - К.: Фенікс, 2005. - 320 с.

84     Фомичёв А.Н. Административный менеджмент. - М.: Дашков и К, 2003. - 227 с.

         Фінансовий менеджмент: Навчальний    посібник. - К.: Цент навчальної літератури, 2006. - 274с.

         Хасси Д. Стратегия и планирование: пер. с англ. - СПб.: Питер, 2001. - 378 с.

         Хершген Х. Маркетинг: основи профес си онального успеха. - М.: ИНФРА-М, 2000. - 334 с

         Хруцкий В.Е., Корнеева И.В. Современный маркетинг: настольная книга по исследованию рынка. - М.: Финансы и статистика, 2003. - 560 с.

         Циганкова Т. Сучасні моделі та тенденції розвитку стратегічного маркетингу// Маркетинг в Україні. - 2004. - №2. - С.31-36.

         Чан Ким. Барьерные рифы синего океана // Компаньон.Стратегии. - 2006. - №4 - С.6-12.

         Шив Чарльз Д. Курс МВА по маркетингу: пер. с англ. - М.: Альпина Паблишер, 2003. - 717 с.

         Шинкаренко И. От алого океана к голубому // Експерт. - 2006. - №12. - С. 23-29.

         Шершньова З. Є Стратегічне управління. Електронна інтернет онлайн "Бібліотека Студента UaRus"

         Шульц Дон Е., Танненбаум Стэнли М., Лаутерборн Роберт Ф. Новая парадигма маркетинга. Интегрируемые маркетинговые коммуникации Пер. с англ. - М.: ИНФРА-М, - 2004.- 233 с.

         Економічний аналіз на промисловому підприємстві /Навчальний посібник/ Мних С.В., Буряк П.Ю. - Львів: світ - 1998 - 94с.

         Економічна енциклопедія (у трьох томах). То м 2. Відп. редактор С.В. Мочерний. - К.: Видавничий центр "Академія", 2001. - 848 с.

         Chandler A. D. Strategy and Structure Cambridge (MASS). 1962.

         Minzberg H. The Strategy Concept II: Ahother Look at Why Organizations Need Strategies // California Managment Rev, 1987.

         Thompson A.A., Strickland A.J. III. Strategic Management: Consept and Cases. 1987 4th

         Walker О.С., Воу d Н.W ., Larreche J.C. Marketing Strategy . - USA, IRWIN, 1996-385 p .

         Вісник Національного університету “Львівська політехніка” „Логістика”. - 2004. - №499. - с. 72-78 Стаття «Дискусійні проблеми сутності і змісту маркетингової стратегії підприємства»

         Газета "Деревообробник"

         Журнал "Меблеві технології"

         Український діловий тижневик "Контракти"

         РІТ «Прес Біржа»

         Частная студия «Строй дизайн»

Похожие работы на - Розробка маркетингової стратегії виходу підприємства ЗАТ 'Горлівський завод РЕАХІМ' на зовнішній ринок

 

Не нашли материал для своей работы?
Поможем написать уникальную работу
Без плагиата!
Без нейросетей!