Разработка схемы электрической принципиальной силовой части преобразователя
Введение
Проектируемый преобразователь относится к классу широтно-импульсных
преобразователей и применяется в частности для регулирования напряжения питания
в двигателях постоянного тока. Наличие тиристоров в роли силового управляемого
вентиля позволяет использовать преобразователь в для более высокой мощности,
относительно транзисторов. В качестве источника условно постоянного напряжения
выступает неуправляемый выпрямитель, собранный по мостовой схеме, согласованный
с промышленной сетью при помощи трансформатора.
1. Анализ
вариантов технических решений по силовой части преобразователя, расчет
элементов.
.1 Краткая
классификация по заданному типу
Все широтно-импульсные преобразователи (в дальнейшем ШИП) можно разделить
на две большие группы:
- реверсивные ШИП;
- нереверсивные ШИП.
По типу элементов силовой части:
- тиристорные ШИП;
- транзисторные ШИП.
По структуре построения силовой части:
- нулевые;
- мостовые.
По способу запирания элементов силовой части:
- с естественной коммутацией;
- с искусственной коммутацией.
В свою очередь ШИП с искусственной коммутацией делятся на:
- ШИП с емкостной коммутацией;
- ШИП с коммутацией с помощью вспомогательных ключей и
источников тока.
По виду коммутации различают:
- ШИП с одноступенчатой(прямой) коммутацией;
- ШИП с двухступенчатой(непрямой) коммутацией.
По типу коммутации различают:
- ШИП с последовательной коммутацией;
- ШИП с параллельной коммутацией.
При параллельной коммутации предварительно заряженный конденсатор
подключается либо параллельно нагрузке, либо параллельно тиристору, а при
последовательной - последовательно с нагрузкой.
По типу регулирования выходного напряжения различают:
- широтно-импульсное регулирование;
- частотно-импульсное регулирование;
- комбинированное регулирование.
В соответствии с вариантом задания имеем нереверсивный ШИП.
По исполнению элементов силовой части нереверсивных ШИП подразделяют на:
- несимметричные ШИП;
- симметричные ШИП.
По наличию обратного вентиля:
- без обратного вентиля;
- с обратным вентилем.
.2 Анализ
вариантов технических решений
В соответствии с вариантом задания и классификацией, имеем нереверсивный
трехфазный мостовой ШИП.
В соответствии с параметрами нагрузки сложные ШИП рассматриваться не
будут.
Анализ вариантов технических решений производится по следующим
параметрам:
- согласования напряжения двигателя с напряжением сети и обеспечения
постоянного напряжения которое будет регулироваться с помощью ШИП ;
- структуре построения силовой части;
- по способу и типу коммутации тиристоров.
Для согласования напряжения двигателя с питающей промышленной сетью будем
использовать трехфазный силовой трансформатор.
Применение силового трансформатора позволяет выполнить согласование
напряжения питающей сети с напряжением нагрузки.
Проанализируем варианты схем соединения обмоток трансформатора.
При соединении обмоток трансформатора по схеме звезда-зигзаг
намагничивающие силы, создаваемые первичными обмотками трансформатора,
оказываются уравновешенными, и поток однонаправленного намагничивания
практически не возникает. Однако при таком исполнение трансформатора повышается
расход меди и увеличивается стоимость трансформатора.
Соединение обмоток треугольник-звезда приводит к тому, что в линии
протекает ток в 1,73 раза больше фазного, что приводит к удорожанию изоляции.
Таким образом, выбираем трансформатор с соединением обмоток
звезда-звезда, которая при данной небольшой мощности двигателя(2.1кВт)является
наиболее приемлемой.
Для обеспечения постоянного напряжения, которое будет регулироваться с
помощью ШИП, используем неуправляемый выпрямитель. В качестве неуправляемых
вентилей используем диоды. Из возможных вариантов схемы(трехфазная нулевая,
трехфазная мостовая)выбираем трехфазную мостовую. Для защиты диодов от
перенапряжения параллельно включаем RC-цепочку.
Для тиристорных ШИП при номинальном напряжении двигателя 110В допускается
применение общего питания силовой части и коммутирующих устройств.
Рассмотрим способы коммутации тиристоров:
При параллельном способе коммутации после запирания силового тиристора в
течении некоторого времени tc продолжается приток энергии в приемник из
питающей сети.
Минимальная величина выходного напряжения преобразователя с параллельной
коммутацией всегда больше нуля (рисунок 1).
В преобразователях с последовательной коммутацией (рисунок 2) момент
запирания силового тиристора совпадает с моментом прекращения действия импульса
напряжения на нагрузке, и минимальное среднее напряжение на нагрузке равно
нулю. Форма импульсов выходного напряжения и среднее его значение почти не
зависят от параметров коммутирующих цепей, которые оказывают влияние лишь на
время задержки при включении силового тиристора. Такие преобразователи имеют в
своей силовой части либо трансформатор, либо коммутирующий дроссель. В нашем
случае выбираем вариант с коммутирующим дросселем.
Рисунок 1 - ШИП с параллельной коммутацией
Рисунок 2 - ШИП с последовательной коммутацией
.3 Разработка схемы электрической принципиальной силовой части
преобразователя
Исходя из анализа схемотехнических решений, выбираем схему тиристорного
широтно-импульсного преобразователя с последовательной двухступенчатой
емкостной коммутацией и независимой структурой цепи заряда и разряда
коммутирующего конденсатора.
Для проектируемой схемы необходимо использовать трансформатор, т.к. он
обеспечивает согласование напряжения питания двигателя и питающей сети. Из
преимуществ трансформатора следует отметить согласование по мощности и току,
выполняет функцию фильтра и обеспечивает гальваническую развязку.
При проектировании схемы необходимо реализовать видимый разрыв цепи.
Лучше всего для этой задачи подойдёт автоматический выключатель QF1. Он же обеспечит защиту тока
короткого замыкания и токов длительных перегрузок.
Для реализации задачи дистанционного управления, пуска, и отключения
преобразователя и двигателя необходимо использовать магнитный пускатель КМ1.
Для подачи/снятия напряжения с катушки пускателя используем кнопочные
выключатели SB1 и SB2(SB1-размыкающий
контакт, SB2-замыкающий контакт)
В проектируемой схеме необходимо предусмотреть защиту от токов короткого
замыкания и защиту от перенапряжений тиристоров. Она реализуется в виде
применения специальных быстродействующих предохранителей.
Для защиты неуправляемых вентилей (диодов) от перенапряжений используем RC-цепочки, включенные параллельно
силовой структуре вентилей. Схема электрическая принципиальная силовой части
преобразователя представлена в графической части проекта и на рисунке 3.
Рисунок 3 - Схема электрическая принципиальная силовой части
преобразователя
.3 Разработка схемы электрической функциональной системы управления
В настоящее время всё более широкое применение находят полупроводниковые
системы управления вентильными преобразователями, т.к. они имеют ряд
преимуществ перед электромагнитными системами: высокое быстродействие,
надежность, малая потребляемая мощность, габариты. В зависимости от того, в
одном или нескольких каналах вырабатываются управляющие импульсы для каждого
вентиля преобразователя, системы управления подразделяются на одно- и
многоканальные, а в зависимости от принципа изменения фазы управляемого
импульса - на горизонтальные, вертикальные, дискретные и цифровые.
Функциональная схема системы управления представлена на рисунке 4.
Рисунок 4 - Функциональная схема системы управления
ГПН-генератор пилообразного напряжения;
ПУ-пороговое устройство (компаратор);
ФУН-формирователь управляющих импульсов;
ВП-выпрямитель;
СЧ-силовая часть;
Н-нагрузка.
Рисунок 5 - Диаграммы работы системы управления ШИП
.4 Расчет и выбор силовой части преобразователя
.4.1 Расчет и выбор силового трансформатора
а)
Рассчитаем напряжение питания (
):
, (1.5)
где
Uн-номинальное напряжение двигателя. Uн=110
В
-максимальная
относительная продолжительность включения. Для тиристора
=0.92..0.95. Выбираем
=0.94.
-падение
напряжения в ШИП.
=2 B.
Uн=
В.
б)
Рассчитаем напряжение на нагрузке с учетом падений напряжений на силовой части
(Udo):
Edo=Kc(Udн+
Uтр+
Uк+3*
Uв), (1.6)
Где
Udн-выпрямленное номинальное падение напряжения на
нагрузке (Udн =
=119.03
В);
Uтр-падение напряжения на обмотках силового
трансформатора.
Uтр=(0,02..0,03)Udн=0,025*110=3
В;
Uк-коммутационное падение напряжения. Uк=0.5*0.06*110=3.3
В;
Uв=1.5 В-падение напряжения на каждом из одновременно
работающих вентилей.
Кс=1.1-допустимые
ГОСТ колебания напряжения питающей сети
10% Uн.
Подставив все значения в выражение (1.6), получим:
Ed0=1.1(119.3+3+1.5+3.3+3*1.5)=142.813
В.
в) Действующее значение ЭДС фазы вторичной обмотки трансформатора:
Е2ф.тр=Ed0*Ксх, (1.7)
где Ксх=0,428-коэффициент для нулевой схемы, взятый из /1/.
Е2ф.тр=142.813*0.428=61.123 В.
в) Действующее значение линейного тока вторичной обмотки трансформатора:
I2Л=Ki*Ki2*IdM, (1.8)
Где IdM-номинальный выпрямленный ток нагрузки;=(1.05..1.1)-коэффициент
непрямоугольности тока в обмотке силового трансформатора;=0.82-коэффициент тока
вторичной обмотки;Л=1,07*0,82*15,5= 13,5997 А.
г) Действующее значение линейного тока первичной обмотки:
I1Л=Ki*Ki1*IdM/КТР, (1.9)
где Ki1=0.82-коэффициент тока первичной обмотки;
КТР-коэффициент трансформации,
КТР=Е2Ф/Е1Ф=U2Ф/U1Ф; (1.10)
КТР=220/61.123=3.599;
I1Л=1.07*0.82*13,5997/3.599=3,315
А.
д) Расчетное значение мощности первичной и вторичной обмоток
трансформатора:
S1=m*I1ф*E1ф; (1.11)=m*I2ф*E2ф, (1.12)
где m=3-число фаз силового трансформатора.
S1=3*3,315*220=2188
ВА;
S2=3*13,5997*61,72=2494
ВА.
.е) Типовая мощность трансформатора:
Sт=
=
ВА (1.13)
Выбираем
трансформатор по следующим параметрам:
Sн
SТ
1788 ВА;
I2фн
I2ф
9,65
А;2фн
U2ф
61,72 В.
По
/2/ выбираем трансформатор со следующими характеристиками: тип ТТ-2.5, Sн=2,5(ВА),
U2фн=104(В) , Р0= 35 (Вт), Рк= 110 (Вт),
Uк=7 %,
соединение Y/Y.
В
связи с тем, что U2ф расчетное меньше, чем выбранное, то вторичную
обмотку трансформатора перематываем.
(1.14)
где
W2-требуемое число витков вторичной обмотки;
-число
витков вторичной обмотки до перемотки.
Активное
сопротивление одной фазы:
; (1.15)
где
Рк-мощность потерь трансформатора.
Полное
сопротивление фазы:
(1.16)
Где
UК%-напряжение короткого замыкания.
Индуктивное
сопротивление фазы:
(1.17)
Индуктивность
фазы:
(1.18)
1.4.2 Расчетный ток короткого замыкания
Для нахождения тока КЗ найдем активное сопротивление якоря а заодно и его
индуктивность.
(1.19)
где
-температурный коэффициент:
(1.20)
где
Q1-паспортная температура (
);
Q2-рабочая
температура (
).
RЯ.Д.-сопротивление
обмотки якоря двигателя (RЯД=0,255 Ом);
RД.П.-сопротивление
добавочных полюсов(RД.П.=0,19 Ом);
RЩ.-сопротивление
щеточных контактов:
(1.21)
Ом.
RК.О.-сопротивление
компенсационной обмотки (RК.О.=0)).
Ом.
Ток
короткого замыкания, исходя из рисунка №6 равен:
(1.22)
Индуктивность
якоря:
(1.23)
Где
=0.6 для двигателей без компенсационной обмотки;
Р-число
пар полюсов (Р=2);
рад/с-номинальная частота вращения двигателя.
мГн.
1.4.3 Расчет выпрямительных диодов
Среднее значение тока через вентиль:
(1.24)
А.
Максимальное
прямое и обратное напряжение:
(1.25)
Где
КСХ-коэффициент схемы /1/ (КСХ=0,428).
Выбираем
диоды VD1…VD6 марки В30: IН=30(А), UОБР.МАКС=600(В).
Проверка
диодов по ударному кратковременному току короткого замыкания:
(1.26)
1.4.5 Расчет и выбор защитных конденсаторов
Выбор конденсаторов осуществляем по следующим параметрам:
Cн
Cрасч;
Uн
Uобр.max.
Расчет емкости конденсатора производим по формуле:
(1.27)
где
IH-действующее значение тока через вентиль (IH=9,65
А)
UН-действующее
значение линейного напряжения вторичной обмотки трансформатора (
).
По
«Информ-электро» выбираем конденсатора следующего типа: МБГП-1 мкФ-1000В.
1.4.6 Расчет и выбор резисторов
Резистор вместе с конденсатором служит для защиты тиристоров от
коммутационных перенапряжений.
Выбор резисторов:
Pн
Pрасч
Rн
Rрасч=120 Ом.
Расчетная мощность сопротивления будет равна:
, (1.28)
где IR-ток,
который будет протекать через резистор при максимальном напряжении, приложенном
к RC-цепочке.
(1.29)
Выбираем
резистор:МЛТ-0,25-120 Ом
5%.
1.4.7 Расчет магнитного пускателя КМ1
Условия выбора .
ном. авт. =Uсети, (1.30)
Где Uном. авт.-номинальное напряжение
аппарата;
Uсети-номинальное
напряжение сети (220 В).
Iном..>=Iном.нагр., (1.31)
где Iном..-номинальный ток аппарата;
Iном.нагр.-номинальный ток нагрузки (длительный расчетный ток линии).
ном.конт.>=Uсети, (1.32)
Где Uном.конт.-номинальное напряжение контактов аппарата;сети -
напряжение силовой сети (380 В).
Пример выбора магнитного пускателя КМ1:
·
Uном. авт. - номинальное напряжение
аппарата (220 В);
·
Iном..-номинальный ток аппарата(Iном..>=2,71 А);
·
Uном.конт.-номинальное
напряжение контактов аппарата (Uном.конт.>=380 В);
Выбираем магнитный пускатель КМ1 /4/: ПМЛ 2210 ТУ 16-523.554-82.
Параметры магнитного пускателя ПМЛ 2210:
·
Uном. авт=220 В;
·
Iном=16 А;
·
Uном.конт=380 В;
·
Номинальный ток
вспомогательной цепи: 10А;
·
Номинальное
напряжение по изоляции: 660 В;
·
Мощность
включения катушки: 200 ВА;
·
Мощность
удержания катушки: 20 ВА;
·
Механическая
износостойкость: 16 млн. циклов при 3600 вкл/ч:
·
Коммутационная
износостойкость: 1 млн. циклов при 1200 вкл/ч.
1.4.8 Расчет и выбор автоматических выключателей
Условия выбора :
Uном.
авт. >=Uсети, (1.33)
Где Uном. авт.-номинальное напряжение автомата;сети-номинальное
напряжение сети (380 В).
ном. авт.>=Iном. нагр, (1.34)
Где Iном. авт.-номинальный ток автомата;ном. нагр-номинальный ток
нагрузки (длительный расчетный ток линии).
Iуст.
макс. расц.>=(1.5..1.8)*(Iпуск.
дв.), (1.35)
Где Iуст. макс. расц.-ток установки
электромагнитного расцепителя (защита от КЗ). Это условие выбора справедливо
так как максимальный ток через автоматический выключатель QF1 будет именно в момент включения
двигателя ;
Iном.
тепл. расцепителя>=(1.1..1.5)*Iном.
нагр., (1.36)
Где Iном. тепл. расцепителя-номинальный ток теплового расцепителя;ном.
нагр.-номинальный ток нагрузки (длительный ток линии).
Пример выбора автомата QF1.Расчет параметров двигателяном.нагр.=2,71 А
пуск. дв=4* Iном. дв, (1.37)
пуск. дв.=4*2,71=10,84 А;
Итак, мы имеем следующие необходимые условия работы автоматического
выключателя QF1:
·
Uном. авт.>=380(B);
·
Iном.
авт.>=2,71 A-ток первичной обмотки трансформатора;
·
Iуст. макс.
расц.>=1,65*10,84=17,9 A;
·
Iном. тепл.
расцепителя>=1,3*2,71=3,51 A ;
Выбираем автоматический выключатель QF1: АЕ2026-100 (ТУ 16-522.064-82 ) со следующими
характеристиками:
·
Uном. авт.=380(B), (50 Гц);
·
Iном. авт.=16 A;
·
Количество
максимальных тепловых расцепителей тока-3;
·
Количество
максимальных электромагнитных расцепителей тока-3;
·
Износостойкость:
общее количество циклов включения и отключения в том числе без тока-100000;
·
Износостойкость:
общее количество циклов включения и отключения при токе расцепителей и
напряжении 380 В-63000;
Выбираем автоматический выключатель QF2:АЕ2026-100 (ТУ 16-522.064-82 ) с такими же
характеристиками.
1.4.9 Выбор кнопочных выключателей SB1 и SB2
Условия выбора .
Uном..
>=Uсети, (1.38)
где Uном.-номинальное напряжение аппарата;
Uсети-номинальное
напряжение сети (220 В).
Iном..>=Iдлит.., (1.39)
где Iном..-номинальный ток
аппарата;длит.-длительный расчетный ток линии.
Пример выбора кнопочного контакта SB1:
, (1.40)
Где
РКМ1-мощность удержания катушки КМ1;
·
Uном.=220 В;
·
Iном..>=0,02 А.
Выбираем выключатель кнопочный SB1 ВК 43-21-1011054 УХЛ2, а SB2 ВК
43-21-1011054 УХЛ2 .
Параметры выключателя SB1:
·
Iмакс=10 А;
·
Uмакс=660 В;
·
Частота
включений: 1200 циклов в час;
·
Коммутационная
износостойкость: не менее 2,5 млн. циклов ВО;
·
Механическая
износостойкость: не менее 10 млн. циклов ВО.
1.4.10 Выбор быстродействующих предохранителей
Предохранители, выбираются из следующих условий:

; (1.41)

; (для FU4 и
FU5) (1.42)
; (для FU1…FU3) (1.43)
- ;
- (для
FU4 и FU5)
- (для FU1…FU3)
Амплитуда базоивого тока КЗ:
(1.44)
Ударный
ток глухого КЗ:
(1.45)
Где
для
по
рисунку 1-127 а /3/.
Интеграл
предельной нагрузки:
(1.46)
Где
для
по
рисунку 1-127 б /3/.
Допустимая
мощность срабатывания:
(1.47)
где n-количество
параллельно работающих вентилей;
К-коэффициент
загрузки вентилей К=1,1.
(1.48)
Где
Wплавк.вст-мощность срабатывания плавкой вставки.
-
Выбираем быстродействующие предохранители FU1…FU5/Информэлектро/:
ПБВ-2 (ток плавкой вставки 10 А).
1.4.11 Выбор С фильтра на входе силовой части ШИП
В связи с тем, что для получения постоянного напряжения используется
трехфазный мостовой неуправляемый выпрямитель, амплитуда колебаний первой
гармоники которого составляет 5,7% от действующего значения, второй-1,3%, а
третьей менее четверти процента, следовательно условие максимальной пульсности
в 5…7% выполняется. Таким образом нет необходимости в применении С фильтра.
1.4.12 Расчет элементов силовой части ШИП
Пользуясь
семейством универсальных угловых характеристик /4/ при
определяем для данного случая максимальный
относительный ток нагрузки, исходя из условия минимума потерь мощности:
. Далее рассчитываем волновое сопротивление контура
перезарядки конденсатора:
(1.49)
Где
IM=2*IН=2*15,5=31(А) (так как КЗ=2);П=UК=110(В)-напряжение
питания.
После
рассчитываем относительный ток нагрузки в квазиустановившемся режиме:
(1.50)
Выбираем
декременты затухания D1=D2=0,1, и по номограммам /4/ для
и КU=1 определяем:
Зададимся
временем восстановления запирающих свойств тиристоров
. Таким образом:
(1.51)
Определим
индуктивность зарядного дросселя L1
электромагнитный
тиристор силовой преобразователь
(1.52)
Определим
активное сопротивление дросселя L1:
(1.53)
Определим
время возрастания тока нагрузки силового тиристора VS1 от 0 до IН:
(1.54)
Определим
минимальное время паузы (тиристор VS1-заперт):
(1.55)
Определим
частоту и период следования управляющих сигналов, а следовательно и частоту
коммутаций тиристоров:
(1.56)
Принимаем
частоту коммутации тиристоров равной f=1000 Гц исходя из
коммутационных потерь и оптимальности частоты коммутации.
(1.57)
(1.58)
Определим
потери мощности в коммутирующем контуре:
(1.59)
(1.60)
Определим
активное сопротивление и индуктивность зарядного дросселя L2.
Для зтого зададимся соотношением L1/L2=1/7, тогда:
2=L1*7=
,
(1.61)
(1.62)
Волновое
сопротивление второго контура
:
(1.63)

1.4.12.1 Силовой тиристор VS1
Средний ток Iср:
Максимальный
ток Iмакс:
Максимальное
прямое напряжение Uпр.макс:
Максимальное
обратное напряжение Uобр.макс:

Установленная
мощность S:
1.4.12.2 Вспомогательный коммутирующий тиристор VS2
Средний ток Iср:
Максимальный
ток Iмакс:
Максимальное
прямое напряжение Uпр.макс:
Максимальное
обратное напряжение Uобр.макс:
Установленная
мощность S:

1.4.12.3 Обратный диод VD1
Средний ток Iср:
Максимальный
ток Iмакс:
Максимальное
обратное напряжение Uобр.макс:
Установленная
мощность S:
1.4.12.4 Тиристор в цепи заряда VS3
Средний ток Iср:
Максимальный
ток Iмакс:
Максимальное
прямое напряжение Uпр.макс:
Максимальное
обратное напряжение Uобр.макс:
Установленная
мощность S:
1.4.12.5 Коммутирующий дроссель L1
Средний ток Iср:
Эффективный
ток Iэф:
Максимальное
напряжение Uмакс:
Максимальный
ток Iмакс:
Габаритная
энергия WГ:
1.4.12.6 Зарядный дроссель L2
Средний ток Iср:
Эффективный
ток Iэф:
Максимальный
ток Iмакс:
Максимальное
напряжение Uмакс:
Габаритная
энергия WГ:
1.4.12.7 Коммутирующий конденсатор
Максимальный ток зарядаIмз:
Максимальный
ток разряда Iмр:
Максимальное
напряжение заряда Uмз:
Максимальное
напряжение разряда Uмр:
Эффективный
ток Iэф:
,
Где
Эффективное
напряжение Uэф:
,
Где
,
Где
;
,
где
,
Габаритная
энергия WГ:
,
Где
;
Габаритный
заряд QСн:
Выбираем
из «Информэлектро» коммутирующие конденсаторы: С7 МБГП-0,75 мкФ-1000В.
Выбираем
из «Информэлектро» тиристоры VS1-VS3: ТБ 133-200
(УДК
621.382.253.026) со следующими основными параметрами:
·
Номинальный ток
до 200(А);
Время
включения tвкл=
=4 мкс.
Для обеспечения требуемого напряжения на двигателе принимаем активное
сопротивление дросселя L1
равным R1=0,448Ом.
Найдем напряжение на входе самого ШИП:
Где
-противо-ЭДС двигателя
;
Дроссели
L1 и L2 являются уникальными изделиями и изготавливаются с вычисленными выше
параметрами.
Активное
сопротивление дросселя L2 оставим прежним: R2=6,35 Ом.
2. Математическое моделирование силовой части преобразователя
Для начала найдем активное сопротивление якоря и его индуктивность.
Ом (43)
где
-температурный коэффициент:
(44)
где
Q1-паспортная температура(
);
Q2-рабочая
температура (
).
RЯ.Д.-сопротивление
обмотки якоря двигателя;
RД.П.-сопротивление
добавочных полюсов;
RЩ.-сопротивление
щеточных контактов:
Ом (45)
RК.О. -
сопротивление компенсационной обмотки, т.к. компенсационные обмотки отсутствуют
равно 0.
Индуктивность
якоря:
(46)
Где
- коэффициент, учитывающий исполнение двигателя (для
двигателей без компенсационной обмотки равен 0.6);
Р-число
пар полюсов.
(47)
.1
Разработка эквивалентной схемы замещения силовой части преобразователя
Эквивалентная
схема замещения силовой части преобразователя имеет следующий вид
представленный на рисунке 6.
Рисунок
6 - Схема замещения силовой части преобразователя.
На
рисунке 6:
-напряжение
на выходе ШИП;
-
индуктивность источника питания
;
-
активное сопротивление источника питания
;
-
противо-ЭДС двигателя
;
-
индуктивность якорной цепи двигателя
;
-
активное сопротивление якорной цепи двигателя
;
-падение
напряжения на вентиле в отрытом состоянии
;
-
индуктивность дросселя L1
;
-
активное сопротивление дросселя L1
;
-
индуктивность дросселя L2
;
- aктивное
сопротивление дросселя L2 R2=6,86 Ом;
- емкость
коммутирующего конденсатора
.
2.2
Разработка математического описания силовой части преобразователя
Для
математического описания процессов в ШИП обобщенную схему, представленную на
рисунке 6 можно изобразить в виде нескольких контуров, по которым протекает ток
в течение различных интервалов работы преобразователя.
Контур
№1, который формируется на интервале времени tk0 можно
представлен на рисунке 7. На этом интервале ток якоря замыкается через обратный
диод. Этот интервал продолжается до момента времени, когда ток в дросселе
станет равным току нагрузки и диод VD8 перестанет проводить.
Противоэдс
в данном контуре принимаем равной нулю.
Процессы,
протекающие в первом контуре можно описать следующим уравнением
(48)
Начальные
условия:
.
Контур
№2 можно представить в следующем виде (рисунок 7):
Рисунок
7 - Контур №2
В
течение этого интервала ток нагрузки замыкается через силовой тиристор VS1 и
дроссель L2. Процессы, протекающие во втором контуре можно описать следующим
уравнением:
(49)
Следующий
контур (рисунок 9) формируется после запирания силового тиристора, когда
образуется колебательный контур разряда конденсатора C-VS2-L2.
Рисунок
8 - Контур №3
Процессы,
протекающие в четвертом контуре можно описать следующими уравнениями
(50)
Начальные
условия следующие:
.
Начиная
с момента открытия тиристора VS3, формируется контур заряда коммутирующего
конденсатора (рисунок 9).
Рисунок
9 - Контур №4
Процессы,
протекающие в третьем контуре можно описать следующим уравнением
(51)
Начальные
условия следующие:
, кроме случая первого включения, когда
. Уравнение (51) описывает заряд коммутирующего
конденсатора.
.3
Разработка математического моделирования силовой части и расчет
электромагнитных процессов
Для
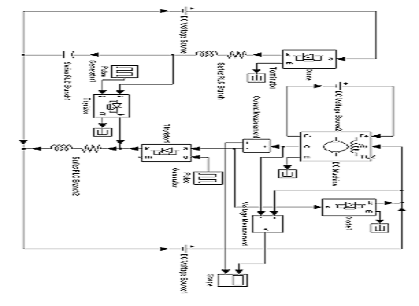
математического моделирования воспользуемся математическим пакетом MATLAB R2012b. Модель преобразователя в среде MATLAB
представлена в приложении А. Результаты моделирования представлены в
графической части проекта.
При
построении модели преобразователя использованы следующие стандартные блоки
среды MATLAB:
- DC Voltage Source -источник постоянного тока.
Diode - модель диода. Параметры блока - падение напряжения в открытом
состоянии (по умолчанию 0.8) , сопротивление и индуктивность во включенном
состоянии (при построении модели не учитывались).
Series RLC Branch - последовательно включённые сопротивление,
индуктивность и ёмкость.
Thyristor - модель тиристора. Задаются те же параметры, что и в модели диода.
Для управления тиристором используется блок Pulse Generator - вырабатывает последовательность
импульсов заданной амплитуды, частоты и скважности.
DC Machine - модель двигателя постоянного тока.
Параметры: активное сопротивление и индуктивность якорной обмотки, активное
сопротивление и индуктивность обмотки возбуждения.
Current Measurment и Voltage Measurment - измерение тока и напряжения.
Scope
- модель осциллографа.
Рисунок 10 - Математическая модель ШИП
Результаты моделирования представлены в Приложении.
С помощью ЭВМ рассчитаем электромагнитные процессы (в качестве
исследуемых выбираем заряд и разряд коммутирующего конденсатора).
Данное моделирование выполнено в среде MATHCAD.
Время интегрирования изменяем до половины периода коммутации (т.к. на
этом интервале происходит процесс перезаряда конденсатора), причем начальная
точка отсчета t=0.
Определим относительное время интегрирования и начальные условия,
соответствующие процессу разряда конденсатора:
Промоделируем процессы и построим графики по соответствующим уравнениям
для разряда конденсатора:
Рисунок 11 - График напряжения разряда конденсатора
Рисунок 12 - График тока разряда конденсатора
Промоделируем процессы и построим графики по соответствующим уравнениям
для заряда конденсатора:
Рисунок 13 - График напряжения заряда конденсатора
Рисунок 14 - График тока заряда конденсатора
3. Расчет регулировочных и внешних характеристик
Выражения для расчета регулировочной и внешней характеристики имеют один
вид:
=γ∙еп -Iн∙(Rя+Rп )-2∙ΔUв (52)
где
еп=
.1
Расчет регулировочной характеристики
Регулировочную
характеристику будем рассматривать как зависимость выходного напряжения от
управляющего воздействия при номинальном токе двигателя.
Регулировочная
характеристика идеального холостого хода:
хх(γ)=еп∙γ (53)
хх(0)=0,хх(1)=
еп=133,513 В.
Но
γмакс=0,93 - максимальная продолжительность включения
для тиристоров. Тогда получаем ограничение напряжения:хх(0.93)=133,513∙0.93=124,17
В.
Далее
определим регулировочную характеристику для режима номинального тока нагрузки
Iн=15,5 А:(0)=0∙133,513-15,5∙(0.337+0.9598)-2∙1,5=-17В;(0.93)=124,17-15,5∙(0.337+0.9598)-2∙1.5=107.07В;
γмin=17/107.07=0,158.
Рисунок15
- Регулировочная характеристика полученная в пакете Mathcad14.
.2
Расчет внешних характеристик
Для
расчета и построения внешних характеристик фиксируется управляющее воздействие
и рассматривается допустимый диапазон изменения тока нагрузки. Согласно
принятого диапазона существования характеристик будут рассматриваться лишь две
крайние внешние характеристики при управляющих воздействиях γмакс и γмин , т.к. остальные внешние характеристики располагаются между этими
двумя, параллельно им.
Рассмотрим
оба граничных случая для режима холостого хода и номинального тока нагрузки:
Пусть
γ=
γмакс
=0,93:(0)=133,513-3=130.513В;(15,5)=130,513-15,5∙(0.337+0.9598)-3=113,413В.
Пусть
γ=
γмин =0,155:(0)=133,513∙0,13-3=14.4В;(15,5)=133,513∙0,13-15,5∙(0.337+0,9598)-3=-3,8В.
Таким
образом мы получаем регулирование напряжения от 113,413В до 10,6В,
следовательно диапазон регулирования можно определить по формуле:
=113.413/10,6=10,5.
Требуемый
диапазон регулирования D=10 достигнут.
Рисунок16
- Внешние хапактеристики полученные в пакете Mathcad14.
Построим
внешние характеристики в реальном режиме работы.
Построим
область граничных токов
Рисунок17
- Область граничных токов
Тогда
реальные внешние характеристики будут иметь вид:
Рисунок
18 - Реальные внешние хапактеристики полученные в пакете Mathcad14
Данные расчёты выполнены при помощи программы
Рисунок
19- Ток нагрузки при номинальной нагрузке
Рисунок
20 - Напряжение двигателя
Список
литературы
1. Катков В.
Проектирование и расчет систем автоматизированных вентильных электроприводов.
. Справочник
по полупроводниковым приборам под ред. Шульгин О.А, Шульгина И.Б., Воробьев
А.Б.: Laser Art, version
1.1, 1997-компакт-диск.
. Выбор
низковольтных электрических аппаратов: Методические указания. - Могилев: ММИ.
1992. - 28 с.
. Глазенко Т.
А. Полупроводниковые преобразователи в электроприводе. М.: Энергия 1973.
. Промышленный
каталог №29. Часть 1.
.
Промышленный каталог №17.
.
Конденсаторы. Справочник.
.
Промышленный каталог №8.
Приложение
Расчеты выполнены при помощи программы Runge
Текст программы исходные данные и таблицы результатов.
Текст программы:
{$R+,F+}Graffiti,Crt,Runge_4e;VarModel :
TypeModel;:real;MyModel(var x, dx : vector; t, step : real; bgst : boolean);
{*******************************************************}:=(t-trunc(t/0.001)*0.001);((t-trunc(t/0.001)*0.001)
<= 0.00007) then[1]:=(-a[2]*x[1]-a[3])/a[1];[2]:=a[3][1]:=(-a[5]*x[1]+a[6])/a[1];[2]:=a[9]-a[7]*dx[1]-a[8]*x[1]
{*******************************************************}
end;
Порядок системы : 2
Число переменных модели : 2
Число параметров модели : 9
A[1] =
9.6000000000E-03 ;
A[2] = 1.0900000000E+00 ;[3] = 1.5000000000E+00 ;[4] =
1.2591000000E-02 ;[5] = 2.2180000000E+00 ;[6] = 2.4400000000E+01 ;[7] = 2.9910000000E-03 ;
A[8] =
1.7700000000E+00 ;[9] = 1.3340000000E+02 ;-
Значения ненулевых начальных условий
Начальное время = 0.0000000000E+00 ;
DX0[1]
= 1.060000000E+01 ;
DX0[2]
= 1.1000000000E+02 ;
Конечное время = 4.0000000000E-03 ;
Шаг интегрирования = 1.0000000000E-06 ;
Напряжение и ток двигателя
t= 0.000E+00 X[1]= 1.060E+01 X[2]= 1.100E+02= 6.500E-05 X[1]=
1.051E+01 X[2]= 1.500E+00= 1.280E-04 X[1]= 1.051E+01 X[2]= 1.145E+02= 1.930E-04
X[1]= 1.052E+01 X[2]= 1.144E+02= 2.570E-04 X[1]= 1.053E+01 X[2]= 1.144E+02=
3.200E-04 X[1]= 1.053E+01 X[2]= 1.144E+02= 3.840E-04 X[1]= 1.054E+01 X[2]=
1.144E+02= 4.480E-04 X[1]= 1.055E+01 X[2]= 1.144E+02= 5.120E-04 X[1]= 1.055E+01
X[2]= 1.144E+02= 5.760E-04 X[1]= 1.056E+01 X[2]= 1.144E+02= 6.400E-04 X[1]=
1.057E+01 X[2]= 1.144E+02= 7.040E-04 X[1]= 1.057E+01 X[2]= 1.144E+02= 7.680E-04
X[1]= 1.058E+01 X[2]= 1.144E+02= 8.320E-04 X[1]= 1.059E+01 X[2]= 1.144E+02= 8.960E-04
X[1]= 1.059E+01 X[2]= 1.144E+02= 9.600E-04 X[1]= 1.060E+01 X[2]= 1.144E+02=
1.024E-03 X[1]= 1.057E+01 X[2]= 1.500E+00= 1.088E-03 X[1]= 1.051E+01 X[2]=
1.145E+02= 1.153E-03 X[1]= 1.052E+01 X[2]= 1.145E+02= 1.217E-03 X[1]= 1.052E+01
X[2]= 1.144E+02= 1.281E-03 X[1]= 1.053E+01 X[2]= 1.144E+02= 1.345E-03 X[1]=
1.054E+01 X[2]= 1.144E+02= 1.409E-03 X[1]= 1.054E+01 X[2]= 1.144E+02= 1.473E-03
X[1]= 1.055E+01 X[2]= 1.144E+02= 1.537E-03 X[1]= 1.056E+01 X[2]= 1.144E+02=
1.601E-03 X[1]= 1.056E+01 X[2]= 1.144E+02= 1.665E-03 X[1]= 1.057E+01 X[2]=
1.144E+02= 1.729E-03 X[1]= 1.058E+01 X[2]= 1.144E+02= 1.793E-03 X[1]= 1.058E+01
X[2]= 1.144E+02= 1.857E-03 X[1]= 1.059E+01 X[2]= 1.144E+02= 1.921E-03 X[1]=
1.059E+01 X[2]= 1.144E+02= 1.985E-03 X[1]= 1.060E+01 X[2]= 1.144E+02= 2.049E-03
X[1]= 1.054E+01 X[2]= 1.500E+00= 2.113E-03 X[1]= 1.051E+01 X[2]= 1.145E+02=
2.177E-03 X[1]= 1.052E+01 X[2]= 1.144E+02= 2.241E-03 X[1]= 1.053E+01 X[2]=
1.144E+02= 2.305E-03 X[1]= 1.053E+01 X[2]= 1.144E+02= 2.369E-03 X[1]= 1.054E+01
X[2]= 1.144E+02= 2.433E-03 X[1]= 1.055E+01 X[2]= 1.144E+02= 2.497E-03 X[1]=
1.055E+01 X[2]= 1.144E+02= 2.560E-03 X[1]= 1.056E+01 X[2]= 1.144E+02= 2.624E-03
X[1]= 1.057E+01 X[2]= 1.144E+02= 2.688E-03 X[1]= 1.057E+01 X[2]= 1.144E+02=
2.752E-03 X[1]= 1.058E+01 X[2]= 1.144E+02= 2.816E-03 X[1]= 1.059E+01 X[2]=
1.144E+02= 2.880E-03 X[1]= 1.059E+01 X[2]= 1.144E+02= 2.944E-03 X[1]= 1.060E+01
X[2]= 1.144E+02= 3.008E-03 X[1]= 1.059E+01 X[2]= 1.500E+00= 3.072E-03 X[1]=
1.051E+01 X[2]= 1.145E+02= 3.136E-03 X[1]= 1.052E+01 X[2]= 1.145E+02= 3.200E-03
X[1]= 1.052E+01 X[2]= 1.144E+02= 3.264E-03 X[1]= 1.053E+01 X[2]= 1.144E+02=
3.328E-03 X[1]= 1.054E+01 X[2]= 1.144E+02= 3.392E-03 X[1]= 1.054E+01 X[2]=
1.144E+02= 3.456E-03 X[1]= 1.055E+01 X[2]= 1.144E+02= 3.520E-03 X[1]= 1.056E+01
X[2]= 1.144E+02= 3.584E-03 X[1]= 1.056E+01 X[2]= 1.144E+02= 3.648E-03 X[1]=
1.057E+01 X[2]= 1.144E+02= 3.712E-03 X[1]= 1.058E+01 X[2]= 1.144E+02= 3.776E-03
X[1]= 1.058E+01 X[2]= 1.144E+02= 3.840E-03 X[1]= 1.059E+01 X[2]= 1.144E+02=
3.904E-03 X[1]= 1.059E+01 X[2]= 1.144E+02
Текст программы, исходные данные и таблицы результатов:
Тело программы, кроме непосредственно уравнений тот же, что приведенный
выше, а дифференциальные уравнения записанные на языке Pascal следующие:
Для контура разряда:
[1]:=-(x[2]+a[7]+x[1]*a[6])/a[5];
if x[1]>0 then x[1]:=0;[2]:=x[1]/a[4]
Для контура заряда:
[1]:=(-a[2]*x[1]-x[2]+a[3])/a[1];
if x[1]<0 then x[1]:=0;[2]:=x[1]/a[4]
Исходные данные для контура разряда,
Порядок системы : 2
Число переменных модели : 2
Число параметров модели : 7
A[1] =
4.8570000000E-03 ;
A[2] = 7.0300000000E+00 ;[3] = 1.3400000000E+02 ;[4] =
5.0000000000E-07 ;[5] = 3.1100000000E-04 ;[6] = 4.4800000000E-01 ;
A[7] = 1.5000000000E+00 ;- Значения ненулевых начальных условий
Начальное время = 0.0000000000E+00 ;
DX0[1]
= 0.0000000000E+00 ;
DX0[2]
= 7.0000000000E+02 ;
Конечное время = 5.5000000000E-05 ;
Шаг интегрирования = 1.0000000000E-07 ;
Исходные данные для контура заряда:
Порядок системы : 2
Число переменных модели : 2
Число параметров модели : 7
A[1] =
4.8570000000E-03 ;
A[2] = 7.0300000000E+00 ;[3] = 1.3400000000E+02 ;[4] =
5.0000000000E-07 ;[5] = 3.1100000000E-04 ;[6] = 4.4800000000E-01 ;
A[7] = 1.5000000000E+00 ;- Значения ненулевых начальных условий
Начальное время = 0.0000000000E+00 ;
DX0[1]
= 0.0000000000E+00 ;
DX0[2]
= -7.0000000000E+02 ;
Конечное время = 2.0000000000E-04 ;
Шаг интегрирования = 1.0000000000E-07 ;
Ток и напряжение разряда конденсатора
t= 0.000E+00 X[1]= 0.000E+00 X[2]= 7.000E+02= 9.000E-07
X[1]=-2.027E+00 X[2]= 6.982E+02= 1.800E-06 X[1]=-4.041E+00 X[2]= 6.927E+02=
2.700E-06 X[1]=-6.031E+00 X[2]= 6.836E+02= 3.600E-06 X[1]=-7.987E+00 X[2]=
6.710E+02= 4.400E-06 X[1]=-9.689E+00 X[2]= 6.569E+02= 5.300E-06 X[1]=-1.155E+01
X[2]= 6.377E+02= 6.200E-06 X[1]=-1.336E+01 X[2]= 6.153E+02= 7.100E-06
X[1]=-1.509E+01 X[2]= 5.897E+02= 8.000E-06 X[1]=-1.674E+01 X[2]= 5.611E+02=
8.800E-06 X[1]=-1.813E+01 X[2]= 5.332E+02= 9.700E-06 X[1]=-1.960E+01 X[2]=
4.992E+02= 1.060E-05 X[1]=-2.097E+01 X[2]= 4.627E+02= 1.150E-05 X[1]=-2.223E+01
X[2]= 4.238E+02= 1.240E-05 X[1]=-2.337E+01 X[2]= 3.827E+02= 1.320E-05
X[1]=-2.429E+01 X[2]= 3.445E+02= 1.410E-05 X[1]=-2.519E+01 X[2]= 3.000E+02=
1.500E-05 X[1]=-2.596E+01 X[2]= 2.539E+02= 1.590E-05 X[1]=-2.660E+01 X[2]=
2.066E+02= 1.680E-05 X[1]=-2.710E+01 X[2]= 1.583E+02= 1.760E-05 X[1]=-2.742E+01
X[2]= 1.146E+02= 1.850E-05 X[1]=-2.765E+01 X[2]= 6.504E+01= 1.940E-05
X[1]=-2.774E+01 X[2]= 1.517E+01= 2.030E-05 X[1]=-2.768E+01 X[2]=-3.472E+01=
2.120E-05 X[1]=-2.747E+01 X[2]=-8.437E+01= 2.200E-05 X[1]=-2.717E+01 X[2]=-1.281E+02=
2.290E-05 X[1]=-2.670E+01 X[2]=-1.766E+02= 2.380E-05 X[1]=-2.609E+01
X[2]=-2.241E+02= 2.470E-05 X[1]=-2.534E+01 X[2]=-2.704E+02= 2.560E-05
X[1]=-2.447E+01 X[2]=-3.153E+02= 2.640E-05 X[1]=-2.358E+01 X[2]=-3.537E+02=
2.730E-05 X[1]=-2.247E+01 X[2]=-3.952E+02= 2.820E-05 X[1]=-2.125E+01
X[2]=-4.346E+02= 2.910E-05 X[1]=-1.991E+01 X[2]=-4.716E+02= 3.000E-05
X[1]=-1.848E+01 X[2]=-5.062E+02= 3.080E-05 X[1]=-1.712E+01 X[2]=-5.347E+02=
3.170E-05 X[1]=-1.551E+01 X[2]=-5.641E+02= 3.260E-05 X[1]=-1.383E+01 X[2]=-5.905E+02=
3.350E-05 X[1]=-1.207E+01 X[2]=-6.138E+02= 3.440E-05 X[1]=-1.026E+01
X[2]=-6.339E+02= 3.520E-05 X[1]=-8.599E+00 X[2]=-6.490E+02= 3.610E-05
X[1]=-6.694E+00 X[2]=-6.628E+02= 3.700E-05 X[1]=-4.757E+00 X[2]=-6.731E+02=
3.790E-05 X[1]=-2.798E+00 X[2]=-6.799E+02= 3.880E-05 X[1]=-8.271E-01
X[2]=-6.832E+02= 3.960E-05 X[1]= 2.193E-01 X[2]=-6.835E+02= 4.050E-05 X[1]=
2.193E-01 X[2]=-6.835E+02= 4.140E-05 X[1]= 2.193E-01 X[2]=-6.835E+02= 4.230E-05
X[1]= 2.193E-01 X[2]=-6.835E+02= 4.320E-05 X[1]= 2.193E-01 X[2]=-6.835E+02=
4.400E-05 X[1]= 2.193E-01 X[2]=-6.835E+02= 4.490E-05 X[1]= 2.193E-01
X[2]=-6.835E+02= 4.580E-05 X[1]= 2.193E-01 X[2]=-6.835E+02= 4.670E-05 X[1]=
2.193E-01 X[2]=-6.835E+02= 4.760E-05 X[1]= 2.193E-01 X[2]=-6.835E+02= 4.840E-05
X[1]= 2.193E-01 X[2]=-6.835E+02= 4.930E-05 X[1]= 2.193E-01 X[2]=-6.835E+02=
5.020E-05 X[1]= 2.193E-01 X[2]=-6.835E+02= 5.110E-05 X[1]= 2.193E-01
X[2]=-6.835E+02= 5.200E-05 X[1]= 2.193E-01 X[2]=-6.835E+02= 5.280E-05 X[1]=
2.193E-01 X[2]=-6.835E+02= 5.370E-05 X[1]= 2.193E-01 X[2]=-6.835E+02
Ток и напряжение заряда конденсатора
t=
0.000E+00 X[1]= 0.000E+00 X[2]=-7.000E+02
t= 3.300E-06 X[1]= 5.649E-01 X[2]=-6.981E+02= 6.400E-06 X[1]=
1.091E+00 X[2]=-6.930E+02= 9.600E-06 X[1]= 1.627E+00 X[2]=-6.843E+02= 1.280E-05
X[1]= 2.153E+00 X[2]=-6.722E+02= 1.600E-05 X[1]= 2.668E+00 X[2]=-6.568E+02=
1.920E-05 X[1]= 3.170E+00 X[2]=-6.381E+02= 2.240E-05 X[1]= 3.656E+00
X[2]=-6.162E+02= 2.560E-05 X[1]= 4.124E+00 X[2]=-5.913E+02= 2.880E-05 X[1]=
4.573E+00 X[2]=-5.635E+02= 3.200E-05 X[1]= 5.000E+00 X[2]=-5.328E+02= 3.520E-05
X[1]= 5.404E+00 X[2]=-4.995E+02= 3.840E-05 X[1]= 5.784E+00 X[2]=-4.637E+02=
4.160E-05 X[1]= 6.138E+00 X[2]=-4.255E+02= 4.480E-05 X[1]= 6.464E+00
X[2]=-3.852E+02= 4.800E-05 X[1]= 6.762E+00 X[2]=-3.429E+02= 5.120E-05 X[1]= 7.030E+00
X[2]=-2.987E+02= 5.440E-05 X[1]= 7.267E+00 X[2]=-2.530E+02= 5.760E-05 X[1]=
7.472E+00 X[2]=-2.058E+02= 6.080E-05 X[1]= 7.645E+00 X[2]=-1.574E+02= 6.410E-05
X[1]= 7.789E+00 X[2]=-1.064E+02= 6.730E-05 X[1]= 7.894E+00 X[2]=-5.623E+01=
7.050E-05 X[1]= 7.966E+00 X[2]=-5.455E+00= 7.370E-05 X[1]= 8.004E+00 X[2]=
4.567E+01= 7.690E-05 X[1]= 8.008E+00 X[2]= 9.693E+01= 8.010E-05 X[1]= 7.979E+00
X[2]= 1.481E+02= 8.330E-05 X[1]= 7.916E+00 X[2]= 1.990E+02= 8.650E-05 X[1]=
7.820E+00 X[2]= 2.494E+02= 8.970E-05 X[1]= 7.692E+00 X[2]= 2.990E+02= 9.290E-05
X[1]= 7.532E+00 X[2]= 3.477E+02= 9.610E-05 X[1]= 7.341E+00 X[2]= 3.954E+02=
9.930E-05 X[1]= 7.120E+00 X[2]= 4.416E+02= 1.025E-04 X[1]= 6.870E+00 X[2]=
4.864E+02= 1.057E-04 X[1]= 6.592E+00 X[2]= 5.295E+02= 1.089E-04 X[1]= 6.288E+00
X[2]= 5.707E+02= 1.121E-04 X[1]= 5.959E+00 X[2]= 6.099E+02= 1.153E-04 X[1]=
5.606E+00 X[2]= 6.470E+02= 1.185E-04 X[1]= 5.231E+00 X[2]= 6.817E+02= 1.217E-04
X[1]= 4.837E+00 X[2]= 7.139E+02= 1.249E-04 X[1]= 4.423E+00 X[2]= 7.435E+02=
1.281E-04 X[1]= 3.993E+00 X[2]= 7.705E+02= 1.313E-04 X[1]= 3.548E+00 X[2]=
7.946E+02= 1.345E-04 X[1]= 3.090E+00 X[2]= 8.159E+02= 1.377E-04 X[1]= 2.622E+00
X[2]= 8.341E+02= 1.409E-04 X[1]= 2.144E+00 X[2]= 8.494E+02= 1.441E-04 X[1]=
1.660E+00 X[2]= 8.616E+02= 1.473E-04 X[1]= 1.171E+00 X[2]= 8.706E+02= 1.505E-04
X[1]= 6.791E-01 X[2]= 8.766E+02= 1.537E-04 X[1]= 1.867E-01 X[2]= 8.793E+02=
1.569E-04 X[1]=-1.535E-02 X[2]= 8.795E+02= 1.601E-04 X[1]=-1.535E-02 X[2]=
8.795E+02= 1.633E-04 X[1]=-1.535E-02 X[2]= 8.795E+02= 1.665E-04 X[1]=-1.535E-02
X[2]= 8.795E+02= 1.697E-04 X[1]=-1.535E-02 X[2]= 8.795E+02= 1.729E-04
X[1]=-1.535E-02 X[2]= 8.795E+02= 1.761E-04 X[1]=-1.535E-02 X[2]= 8.795E+02=
1.793E-04 X[1]=-1.535E-02 X[2]= 8.795E+02= 1.824E-04 X[1]=-1.535E-02 X[2]=
8.795E+02= 1.856E-04 X[1]=-1.535E-02 X[2]= 8.795E+02= 1.888E-04 X[1]=-1.535E-02
X[2]= 8.795E+02= 1.920E-04 X[1]=-1.535E-02 X[2]= 8.795E+02= 1.952E-04
X[1]=-1.535E-02 X[2]= 8.795E+02