Автоматическое управление в технике

  • Вид работы:
    Контрольная работа
  • Предмет:
    Информационное обеспечение, программирование
  • Язык:
    Русский
    ,
    Формат файла:
    MS Word
    813,93 Кб
  • Опубликовано:
    2013-07-07
Вы можете узнать стоимость помощи в написании студенческой работы.
Помощь в написании работы, которую точно примут!

Автоматическое управление в технике

Содержание

Введение

Статический регулятор в системе автоматического регулирования технологическим процессом модель статического регулятора в замкнутой системе автоматического управления

Вычислительный эксперимент

Заключение

Список литературы

Введение

Автоматическое управление в технике, совокупность действий, направленных на поддержание или улучшение функционирования управляемого объекта без непосредственного участия человека в соответствии с заданной целью управления. А. у. широко применяется во многих технических и биотехнических системах для выполнения операций, не осуществимых человеком в связи с необходимостью переработки большого количества информации в ограниченное время, для повышения производительности труда, качества и точности регулирования, освобождения человека от управления системами, функционирующими в условиях относительной недоступности или опасных для здоровья. Цель управления тем или иным образом связывается с изменением во времени регулируемой (управляемой) величины - выходной величины управляемого объекта. Для осуществления цели управления, с учётом особенностей управляемых объектов различной природы и специфики отдельных классов систем, организуется воздействие на управляющие органы объекта - управляющее воздействие. Оно предназначено также для компенсации эффекта внешних возмущающих воздействий, стремящихся нарушить требуемое поведение регулируемой величины. Управляющее воздействие вырабатывается устройством управления (УУ). Совокупность взаимодействующих управляющего устройства и управляемого объекта образует систему автоматического управления.

Система автоматического управления (САУ) поддерживает или улучшает функционирование управляемого объекта. В ряде случаев вспомогательные для САУ операции (пуск, остановка, контроль, наладка и т.д.) также могут быть автоматизированы. САУ функционирует в основном в составе производственного или какого-либо другого комплекса.

Рис. 1

История техники насчитывает много ранних примеров конструкций, обладающих всеми отличительными чертами САУ (регулирование потока зерна на мельнице с т. н. «потряском», уровня воды в паровом котле машины Ползунова, 1765, и т.д.). Первой замкнутой САУ, получившей широкое техническое применение, была система автоматического регулирования с центробежным регулятором в паровой машине Уатта (1784). По мере совершенствования паровых машин, турбин и двигателей внутреннего сгорания всё более широко использовались различные механические регулирующие системы и устройства, достигшие значительного развития в конце 19 - начале 20 вв. Новый этап в А. у. характеризуется внедрением в системы регулирования и управления электронных элементов и устройств автоматики и телемеханики. Это обусловило появление высокоточных систем слежения и наведения, телеуправления и телеизмерения, системы автоматического контроля и коррекции. 50-е гг. 20 в. ознаменовались появлением сложных систем управления производственными процессами и промышленными комплексами на базе электронных управляющих вычислительных машин.

Рис. 2

САУ классифицируются в основном по цели управления, типу контура управления и способу передачи сигналов. Первоначально перед САУ ставились задачи поддержания определённых законов изменения во времени управляемых величин. В этом классе систем различают системы автоматического регулирования (CAP), в задачу которых входит сохранение постоянными значения управляемой величины; системы программного управления, где управляемая величина изменяется по заданной программе; следящие системы, для которых программа управления заранее неизвестна. В дальнейшем цель управления стала связываться непосредственно с определёнными комплексными показателями качества, характеризующими систему (её производительность, точность воспроизведения и т. п.); к показателю качества могут предъявляться требования достижения им предельных (наибольших или наименьших) значений, для чего были разработаны адаптивные, или самоприспосабливающиеся системы. Последние различаются по способу управления: в самонастраивающихся системах меняются параметры устройства управления, пока не будут достигнуты оптимальные или близкие к оптимальным значения управляемых величин; в самоорганизующихся системах с той же целью может меняться и её структура. Наиболее широки, в принципе, возможности самообучающихся систем, улучшающих алгоритмы своего функционирования на основе анализа опыта управления. Отыскание оптимального режима в адаптивных САУ может осуществляться как с помощью автоматического поиска, так и беспоисковым образом.

Способ компенсации возмущений связан с типом контура управления системы. В разомкнутых САУ на УУ не поступают сигналы, несущие информацию о текущем состоянии управляемого объекта, либо в них измеряются и компенсируются главные из возмущений, либо управление ведётся по жёсткой программе, без анализа каких-либо факторов в процессе работы. Основной тип САУ - замкнутые, в которых осуществляется регулирование по отклонению, а цепь прохождения сигналов образует замкнутый контур, включающий объект управления и УУ; отклонения управляемой величины от желаемых значений компенсируются воздействием через обратную связь, вне зависимости от причин, вызвавших эти отклонения. Объединение принципов управления по отклонению и по возмущению приводит к комбинированным системам. Часто, помимо основного контура управления, замыкаемого главной обратной связью, в САУ имеются вспомогательные контуры (многоконтурные системы) для стабилизации и коррекции динамических свойств. Одновременное управление несколькими величинами, влияющими друг на друга, осуществляется в системах многосвязного управления или регулирования.

По форме представления сигналов различают дискретные и непрерывные САУ. В первых сигналы, по крайней мере в одной точке цепи прохождения, квантуются по времени (см.Импульсная система <#"650664.files/image003.gif">

Рис. 3

В регуляторе груз заменен пружиной - стабилизирующим устройством. Усилие, развиваемое пружиной, пропорционально ее деформации. Когда мембрана находится в крайнем верхнем положении (регулирующий орган закрыт), пружина приобретает наибольшую степень сжатия и Р2 - максимальное. При полностью открытом регулирующем органе значение Р2 уменьшается до минимального. Статическую характеристику регуляторов выбирают пологой, с тем чтобы неравномерность регулятора была небольшой, при этом процесс регулирования становится затухающим.

Режим работы САУ, в котором управляемая величина и все промежуточные величины не изменяются во времени, называется установившимся, или статическим режимом. Любое звено и САУ в целом в данном режиме описывается уравнениями статики вида y = F(u,f), в которых отсутствует время t. Соответствующие им графики называются статическими характеристиками. Статическая характеристика звена с одним входом u может быть представлена кривой y = F(u) (рис.13). Если звено имеет второй вход по возмущению f, то статическая характеристика задается семейством кривых y = F(u) при различных значениях f, или y = F(f) при различных u.

Рис. 4

Так примером одного из функциональных звеньев системы регулирования воды в баке (см. выше) является обычный рычаг. Уравнение статики для него имеет вид y = Ku. Его можно изобразить звеном, функцией которого является усиление (или ослабление) входного сигнала в K раз. Коэффициент K = y/u, равный отношению выходной величины к входной называется коэффициентом усиления звена. Когда входная и выходная величины имеют разную природу, его называют коэффициентом передачи.

Статическая характеристика данного звена имеет вид отрезка прямой линии с наклоном a = arctg(L2/L1) = arctg(K). Звенья с линейными статическими характеристиками называются линейными. Статические характеристики реальных звеньев, как правило, нелинейны. Такие звенья называются нелинейными. Для них характерна зависимость коэффициента передачи от величины входного сигнала: K = ∆y/∆u≠const.

Если на управляемый процесс действует возмущение f, то важное значение имеет статическая характеристика САУ в форме y = F(f) при yo = const. Возможны два характерных вида этих характеристик .В соответствии с тем, какая из двух характеристик свойственна для данной САУ, различают статическое и астатическое регулирование.

Рассмотрим систему регулирования уровня воды в баке (рис.1). Возмущающим фактора является поток Q воды из бака. Пусть при Q = 0 имеем y = yo , e = 0. ЗУ системы настраивается так, чтобы вода при этом не поступала. При Q≠0, уровень воды понижается (e≠0), поплавок опускается и открывает заслонку, в бак начинает поступать вода. Новое состояние равновесия достигается при равенстве входящего и выходящего потоков воды. Но в любом случае при Q≠0 заслонка должна быть обязательно открыта, что возможно только при e≠0. Причем, чем больше Q, тем при больших значениях e, устанавливается новое равновесное состояние. Статическая характеристика САУ имеет характерный наклон (рис.19б). Это есть пример статического регулирования. Для получения статического регулирование, все звенья САР должны быть статическими.

S-модель статического регулятора в замкнутой системе автоматического управления

Блок Constant формирует постоянную величину (скаляр, вектор или матрицу). Блок можно рассматривать как аналог источника постоянного электрического напряжения (батареи или аккумуляторы). Находится в разделе Sources библиотеки Sumulink.

Настройка блока Constant:

Рис. 5

Настраивается один параметр Constant value (Постоянная величина), который задается в квадратных скобках как скаляр, вектор-строка или матрица. В примере набрана строка:

Блок Gain служит линейным усилительным звеном. Находится в разделе Math Operations библиотеки Sumulink.

При вычислении выходного сигнала блок Gain использует следующие правила:

Если входной сигнал действительного типа, а коэффициент усиления комплексный, то выходной сигнал будет комплексным.

Если тип входного сигнала отличается от типа коэффициента усиления, то Simulink пытается выполнить приведение типа коэффициента усиления к типу входного сигнала. В том случае, если такое приведение невозможно, то расчет будет остановлен с выводом сообщения об ошибке. Такая ситуация может возникнуть, например, если входной сигнал есть беззнаковое целое (uint8), а параметр Gain задан отрицательным числом.

Окно его настройки имеет вид:

Рис. 6

Настраивается один параметр:

коэффициент усиления входного сигнала.

Блок Sum суммирует поступающие на его входы сигналы. Используется в двух режимах - суммирование входных сигналов, в том числе и с разными знаками, и суммирование элементов вектора, поступающего на вход блока. Находится в разделе Math Operations библиотеки Sumulink.

Окно его настройки:

Рис. 7

Параметр настройки List of sings - список знаков задается одним из трех способов:

а) последовательностью знаков "+" или "-", при этом количество таких знаков определяет число входов блока, а сам знак - полярность соответствующего входного сигнала;

б) в виде целого положительного числа, большего 1, которое определяет количество входов блока, при этом все они считаются положительными;

в) символом 1, который указывает, что блок используется в режиме суммирования элементов вектора (в этом случае вход у блока один).

Блок Fcn - блок задания функции.

Служит для задания функций одной переменной u или ряда переменных u(i). Входным сигналом блока может быть вектор с числом компонентов, равным числу переменных u(i). Перечислим допустимые операторы в порядке уменьшения приоритета их операций:

круглые скобки ();

унарные операторы - и +;

оператор возведения в степень ^;

оператор логического отрицания !;

операторы арифметического умножения * и деления /;

операторы арифметического сложения + и вычитания -;

логические операторы отношения <, >, <= и >=;

операторы отношения «равно» = = и «не равно» !=;

оператор логического умножения && (И);

оператор логического сложения || (ИЛИ).

В выражении можно использовать следующие компоненты:

Входной сигнал. Входной сигнал в выражении обозначается u, если он является скаляром. Если входной сигнал - вектор, необходимо указывать номер элемента вектора в круглых скобках. Например, u(1) и u(3) - первый и третий элементы входного вектора.

Константы.

Арифметические операторы (+ - * /).

Операторы отношения (= = != > < >= <=).

Логические операторы (&& | | !).

Круглые скобки.

Математические функции: abs, acos, asin, atan, atan2, ceil, cos, cosh, exp, fabs, floor, hypot, ln, log, log10, pow, power, rem, sgn, sin, sinh, sqrt, tan, и tanh.

Переменные из рабочей области. Если переменная рабочей области является массивом, то ее элементы должны указываться с помощью индексов в круглых скобках. Напрмер, A(1,1) - первый элемент матрицы A.


Окно его настройки имеет вид:

Рис. 8

Параметры:

Expression - Выражение, используемое блоком для вычисления выходного сигнала на основании входного. Это выражение составляется по правилам, принятым для описания функций на языке С.

Блок Sine Wave - Формирует синусоидальный сигнал с заданной частотой, амплитудой, фазой и смещением.

Для формирования выходного сигнала блоком могут использоваться два алгоритма.

Вид алгоритма определяется параметром Sine Type (способ формирования сигнала):based - По текущему времени.based - По величине шага модельного времени.

Находится в разделе Sources библиотеки Sumulink.

Рис. 9

Блок Scope используется для вывода в графическое окно графика зависимости величины, подаваемой на его вход, от модельного времени. Этот блок можно рассматривать в качестве аналога осциллографа. Находится в разделе Sinks библиотеки Sumulink. Блок Scope не настраивается, однако двойной щелчок по нему вызывает появление на экране дисплея окна для визуализации графиков моделируемых процессов, которое в ряде случаев полезно настроить для лучшего понимания результатов моделирования.

Рис. 10 - Окно для визуализации графиков моделируемых процессов

Параметры окна настраиваются кнопками, расположенными на его панели (слева на право):

 вывод содержимого окна Scope на принтер;

 вызов окна настройки параметров Properties: Scope;

 изменение масштаба графика одновременно по обеим его осям;

 изменение масштаба по горизонтальной оси (X);

 изменение масштаба по вертикальной оси (Y);

 автоматическая установка оптимального масштаба;

 сохранение установок параметров осей.

Рис. 11

автоматический регулирование визуализация вкладка

На вкладке General (общие) устанавливают параметры осей:

количество осей;

интервал времени;

метки осей.

На вкладке Data history (представление данных) определяют параметры представления данных.

Рис. 12

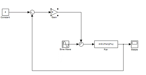
Статический регулятор:

Рис. 13

Уставка

Рис. 14

Возмущающее воздействие

Рис. 15

Объект регулирования

Рис. 16

Осциллограф

Рис. 17

Невязка

Рис. 18

Вычислительный эксперимент

Выполним задание, не изменяя параметров

Рис. 19

Рис. 20

Уменьшим пропорциональный коэффициент (Gain = 0). Синусоидальный сигнал стал более нестабильным.

Рис. 21

Рис. 22

Увеличим коэффициент (Gain = 100).

Рис. 23

Рис. 24

Увеличим коэффициент (Gain = 1000).

Заключение

Современные технологии измерения и контроля различных параметров предоставляют возможность организовать правильное, технологичное и, главное, безопасное производство, нацеленное на повышения качества продукции с одновременным сокращением энергетических и производственных затрат.

В данном курсовом проекте была исследована имитационная модель пропорционально-интегрального регулятора в замкнутой системе автоматического регулирования. В результате было показано в каких технологических процессах и для чего необходима автоматическая регулировка процессов.

Показано назначение, области применения, технические отличия от прочих систем автоматического регулирования и особенности математического описания.

Структура системы автоматического регулирования показала выбор и обоснование технической структуры разрабатываемой системы автоматического регулирования с указанием вида регулятора, математической модели динамики объекта регулирования, уставки, коэффициента усиления регулятора и метода определения невязки регулирования.

Было проделано поэтапное построение искомой S-модели с обоснованием выбора блоков из библиотек Simulink, пояснением их назначения и ожидаемых действий в имитационной модели системы автоматического регулирования.

В вычислительном эксперименте поставлена цель эксперимента и указатель, что должна показать построенная S-модель системы.

На основании поставленной цели моделирования обоснована и выполнена настройка блоков модели.

В виде графиков получены результаты моделирования и объяснён их физический смысл. Целенаправленно изменяя настройку блоков, показано поведение системы в различных условия её функционирования.

Список литературы

1.      Новицкий Н.И. Организация производства на предприятиях. Учебно-методическое пособие. - М.: Финансы и статистика, 2002 - 392 с.

.        Организация производства и управление предприятием. Учебное пособие / Под ред. О.Г. Туровца. - М.: ИНФРА-М, 2002. - 350 с.

.        Эйгенброт В.М. Многоканальные регуляторы технологических процессов. Библиотека по автоматике, вып. 204, 128 с, 1966.

.        Битюков В., Голоденко Б. Автоматизация информационных технологий и процессов современных производств, ВГТА; 304 с, 2003.

.        Денисенко В. В. Компьютерное управление технологическим процессом, экспериментом, оборудованием. - М.: Горячая линия-Телеком, 608 с, 2009.

.        Денисенко В. ПИД-регуляторы: принципы построения и модификации, статья, 2009.

.        Методические указания для студентов специальностей 01719, 351400 / Сост. А.М. Наместников. - Ульяновск, УлГТУ, 2004. - 72 с.

.        Дьяконов В. П. Simulink 5/6/7: Самоучитель. - М.: ДМК_Пресс, 2008. - 784 с.

9.      <http://onmcso.narod.ru/cay/> Р.С. Рутман.

Похожие работы на - Автоматическое управление в технике

 

Не нашли материал для своей работы?
Поможем написать уникальную работу
Без плагиата!
Без нейросетей!