Автоматизированная информационная система предприятия хлебопекарной продукции 'Сириус Плюс'

  • Вид работы:
    Курсовая работа (т)
  • Предмет:
    Информационное обеспечение, программирование
  • Язык:
    Русский
    ,
    Формат файла:
    MS Word
    201,83 Кб
  • Опубликовано:
    2013-10-10
Вы можете узнать стоимость помощи в написании студенческой работы.
Помощь в написании работы, которую точно примут!

Автоматизированная информационная система предприятия хлебопекарной продукции 'Сириус Плюс'

МИНИСТЕРСТВО ОБРАЗОВАНИЯ И НАУКИ РОССИЙСКОЙ ФЕДЕРАЦИИ

Федеральное государственное автономное образовательное учреждение

высшего профессионального образования

«Дальневосточный федеральный университет»

ШКОЛА ЕСТЕСТВЕННЫХ НАУК

Кафедра информационных систем управления




Автоматизированная информационная система предприятия хлебопекарной продукции "Сириус Плюс"

Рыженкова Ольга Викторовна

Студент гр. С-8427

Руководитель доцент

Сухомлинов А.И.





г. Владивосток

Анализ текущего предприятия

программный информационная система модель

Компания ООО «Сириус плюс» была основана в 1997 г. Компания территориально размещается в г. Артеме. Она специализируется на выпуске и реализации хлебопекарной продукции. Реализация продукции, в основном, осуществляется местным предприятиям розничной торговли. За время своей деятельности компания накопила достаточный опыт ведения производственной деятельности, создания и освоения выпуска новой хлебопекарной продукции, установило достаточно устойчивые партнерские связи с поставщиками сырья, сформировало и развило клиентскую базу, вырастило производственные кадры, создало основные фонды - здания, сооружения, технологическое оборудование и автотранспорт.

Иерархическая модель существующего предприятия


Организационная структура предприятия


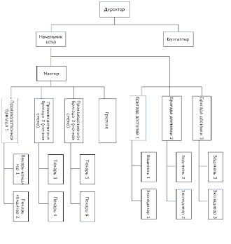
Существующая организационная структура предприятия изображена на рис.1. Представленная схема отражает основные структурные подразделения, взаимосвязь подчинения, ответственности и отчетности.

Хозяйственной деятельностью всего предприятия в целом руководит директор. В его непосредственном подчинении находятся два работника. Один из них начальник цеха отвечает за всю производственную деятельность предприятия, включая производство, снабжение и сбыт продукции. Второй работник - бухгалтер отвечает за ведение бухгалтерского учета им отчетности по всем видам материальных и финансовых операций.

Начальник цеха непосредственно решает вопросы материально-технического снабжения, руководит реализацией продукции и имеет в своем подчинении мастера, отвечающего за производство продукции.

Реализация продукции осуществляется как на месте размещения производства, так и выездными бригадами доставки с применением собственного автотранспорта. Продукцию производят три производственные бригады. Доставка продукции к торговым точкам клиентов осуществляется тремя бригадами доставки.

Рис.1 Существующая организационная структура предприятия

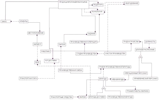
Сущность РЕЦЕПТУРА предназначена для представления качественного и количественного состава (компонент) производимых изделий и полуфабрикатов.

Сущность ЦЕНА предназначена для динамического представления цены каждого предмета производства.

Сущность ТЕХНОЛОГИЯ_ИЗГОТОВЛЕНИЯ предназначена для представления данных о последовательности выполнения технологических операций изготовления продукции

Сущность ОБОРУДОВАНИЕ предназначена для представления данных о типах используемого оборудования

Сущность ЗАКАЗ предназначена для представления данных о поступивших заказах.

Сущность ПАРТИЯ предназначена для представления данных о каждой партии выпуска одного или нескольких видов изделий

Сущность РАБОТНИК предназначена для представления данных о лицах работающих и работавших в прошлом на предприятии

Сущность ПРОИЗВОДСТВЕННАЯ_СМЕНА предназначена для представления данных о каждой рабочей смене предприятия. Сущность включает в себя следующие атрибуты.

Сущность ВИД_СМЕНЫ предназначена для представления данных о существующих на предприятии видах смены

Сущность ГРАФИК_ПРОИЗВОДСТВЕННОЙ_БРИГАДЫ предназначена для представления данных о распределении производственных бригад по производственным сменам

Сущность МАРШРУТ предназначена для представления данных о стандартных маршрутах движения транспортных средств при осуществлении доставки товара

Сущность РЕЙС предназначена для представления данных о рейсах, выполненных транспортными средствами компании

Сущность ПРОДАЖИ предназначена для представления данных о продажах изделий

Сущность ДОЛЖНОСТИ предназначена для представления данных о должностях, принятых в компании

Сущность ШТАТНОЕ_РАСПИСАНИЕ предназначена для представления данных о динамическом представлении каждой должности компании

Сущность ТИП_ДОЛЖНОСТИ предназначена для представления данных о типах должностей, принятых в компании

Сущности ОПЕРАЦИОННЫЙ_ПЕРСОНАЛ, УПРАВЛЯЮЩИЙ_ПЕРСОНАЛ - предназначены для представления специфических характеристик для каждой единицы штатного расписания в зависимости от типа должности

Сущность ТИП_БРИГАДЫ предназначена для представления данных о типах бригад предприятия,

Сущности ПРОИЗВОДСТВЕННКЯ_БРИГАДА, БРИГАДА_ДОСТАВКИ предназначены для представления специфических данных о каждой физической бригаде в зависимости от ее типа.

Сущность ЧЛЕН_БРИГАДЫ предназначена для динамического представления данных о штате каждой бригады. Сущность включает в себя следующие атрибуты.

Сущность ТРУДОУСТРОЙСТВО предназначена для представления данных о месте работника в штатном расписании предприятия.

Рис.2 ER модель предприятия

Функции предприятия

Рис.3 Существующая функциональная структура предприятия

Предприятие осуществляет закупку сырья и упаковки у своих поставщиков. Определение потребности производится начальником цеха на основании опыта, сложившегося спроса на продукцию компании, учета остатков сырья на складе и норм расхода, определяемым рецептурой. Заявка с данными о потребности передается поставщикам, которые поставляют сырье в соответствии с оговоренными сроками. Поступившее сырье принимается и помещается на склад сырья. Компания ведет примерный учет его поступления и расхода. Данные о поступившем сырье записываются в специальный журнал. Все операции выполняет начальник цеха. Он же отвечает за сохранность сырья на складе.

Производство продукции осуществляется на основе сменных заданий. Задания подготавливаются на основе опыта и сложившегося спроса на продукцию компании. Расчет потребности в необходимом сырье ведется ручным способом. Подготовку сменных заданий и расчет потребности в сырье осуществляет начальник цеха. Им же осуществляется выдача сырья со склада мастеру и передача сменного задания мастеру. Мастер обеспечивает управление и контроль производственного процесса, который направлен на выполнение сменного задания. Производство продукции осуществляется тремя бригадами. Первая бригада работает ежедневно в дневное время. Она в основном занимается производством более сложной продукции (торты, пирожные, гамбургеры и т.п.). В ночное время производство осуществляется второй и третьей бригадами, которые работают поочередно через двое суток. Ночные бригады, в основном, осуществляют выпуск более простой, хлебопекарной продукции. Планирование расстановки бригад, последовательности изготовления продукции и табельный учет работников бригад осуществляется мастером.

Изготовленные изделия в зависимости от их вида подлежат упаковке и сборке в лотки. Затем продукция передается на склад готовой продукции, где она принимается от мастера начальником цеха. При приеме-передаче данные о поступившей на склад продукции регистрируются в журнале прихода склада. Учет продукции ведется поштучно.

Реализация продукции на месте осуществляется мастером. При этом оформляется счет-фактура, осуществляется запись в журнале продаж, принимается выручка (возможен отпуск товара в кредит). Мастер отчитывается за реализованную продукцию перед начальником цеха.

Доставка и реализация продукции розничным продавцам торговых точек осуществляется тремя бригадами доставки, в состав которых входят экспедитор и водитель. Доставка осуществляется специально оборудованными транспортными средствами. Доставка ведется по трем заранее определенным маршрутам, к которым прилегают торговые точки клиентов. На предприятии принят следующий порядок выполнения этой функции. Начальник цеха заблаговременно (с вечера предыдущего дня) планирует состав и количество продукции в каждой доставляемой партии товара, распределяет партии по маршрутам, закрепляет транспортные средства по маршрутам. Он также распределяет работников по бригадам и бригады - по транспортным средствам. Все это отражается в плане доставки продукции. Начиная с начала рабочего дня, осуществляется выполнение этого плана. В отпуске, приемке и погрузке продукции на транспортное средство участвуют: начальник цеха, экспедитор и грузчик. При этом делаются соответствующие записи в журнале выдачи готовой продукции со склада. Товар доставляется в торговые точки в последовательности, определяемой их географическим расположением относительно маршрута. Отпуск товара в торговых точках осуществляется по потребностям покупателя. При отпуске товара оформляется счет-фактура и принимается выручка. Неудовлетворенная потребность клиентов фиксируется и учитывается при формировании следующих партий товара (возможен отпуск товара в кредит). При возвращении транспортного средства на предприятие производится передача копий счет-фактур на доставленный товар и выручки начальнику цеха, а также возврат транспортировочной тары.

 

Модель деятельности предприятия


Модель рис.4 дает общий контекст данной области деятельности, определяя ее входы, выходы и механизмы. Модель рис. 5, являясь декомпозицией нулевого уровня модели рис.4, показывает составляющие деятельности контекстной диаграммы. Здесь блоки 2, 3 и 5 в укрупненном виде представляют цикл производства продукции от получения сырья со склада до сдачи готовой продукции на склад. Производственная бригада выполняет операции технологического процесса. Все операции фиксируются и управляются устными или бумажными поручениями.

Модель «Изготовление продукции» рис. 6, являясь декомпозицией блока 3 рис. 5 представляет стадии производственного процесса. В процессе производства работники бригад используют сырье, оборудование, оснастку и рецептуру. Модель движения материалов и полуфабрикатов в производственном процессе представлена на рис. 6. Технологический процесс производства продукции включает в себя следующие подпроцессы.

·  Подготовка муки при помощи мукопросеивающей машины

·        Подготовка смеси для изготовления теста, которая размещается в емкости, называемой дежа

·        Подготовку теста при помощи тестомесильной машины

·        Подготовку тестовых цилиндрических заготовок при помощи тестозакатачной машины и далее из них шарообразных заготовок вручную

·        Подготовку наполнителей, начинки, кремов

·        Расстойку (процесс контролируемого брожения) шарикообразных заготовок в расстойном шкафу,

·        Изготовление изделий-полуфабрикатов, расстойку невыпеченных изделий в расстойном шкафу.

Похожие работы на - Автоматизированная информационная система предприятия хлебопекарной продукции 'Сириус Плюс'

 

Не нашли материал для своей работы?
Поможем написать уникальную работу
Без плагиата!
Без нейросетей!