База данных 'Учет тепловой энергии'

  • Вид работы:
    Курсовая работа (т)
  • Предмет:
    Информационное обеспечение, программирование
  • Язык:
    Русский
    ,
    Формат файла:
    MS Word
    1,06 Мб
  • Опубликовано:
    2013-02-18
Вы можете узнать стоимость помощи в написании студенческой работы.
Помощь в написании работы, которую точно примут!

База данных 'Учет тепловой энергии'

ВВЕДЕНИЕ

Независимо от вида деятельности, любые организации нуждаются в хранении и оперативной обработке информации, и основная часть такой информации, как правило, организована в виде базы данных.

Для использования больших объемов информации, нужны средства обеспечения диалога человека с ЭВМ, который позволяет пользователю добавить данные, изменять, читать файлы. Для обеспечения этих функций создана система управления базами данных.

В курсовом проекте предоставлено описание разработки базы данных «Деятельность предприятия по оплате потребляемой тепловой энергии».

Скорость жизни постоянно и стремительно растёт. Благодаря техническому прогрессу большими темпами растет и скорость получения и обработки информации. Пришло то время, когда практически все отрасли оснащаются компьютерными системами. Они помогают получать необходимые для каждого работника данные в десятки или даже в сотни раз быстрее, чем раньше; обрабатывать их и передавать далее по цепочке, чтобы в режиме реального времени сиюминутно можно было видеть результат работы всей большой структуры. Не обошел стороной технический прогресс и кассу авиакомпании. Персональные компьютеры перестали быть чем-то диковинным, ими постепенно оснащаются все стадии продажи билета. Сначала обычно в кассе переоснащаются наиболее развитые в компьютерном плане отделы, а ставшие ненужными там компьютеры передаются на другие участки, где начинают использоваться для расчетов, хранения и передачи информации и разных видов учета. Поначалу это работает и помогает развитию предприятия, но на определенном этапе такие разнородные системы могут стать тормозом для его дальнейшего роста. И тут возникает необходимость как-то объединить и согласовать между собой все системы данных, чтобы сократить время передачи информации между сотрудниками и отделами, свести к минимуму вероятность ошибок или успеть среагировать до того, как ошибка совершилась, сократить материальные убытки и время «бумажной волокиты».

На этом этапе многие руководители предприятий начинают задумываться о создании единой информационной системы учета и контроля деятельности кассы, или говоря правильным языком - автоматизированной системы управления предприятием.

Автоматизированная система управления предприятием - это автоматизированная система управления предприятием, в которой отражены все основные явления производственной деятельности и которая состоит из ряда автоматизированных рабочих мест (АРМ), где каждый специалист делает свою часть общей работы и отвечает за неё. Единая компьютерная программа регулирует права и обязанности пользователей - то есть при общедоступности информации в системе, не дает возможность пользователям изменять информацию, за которую они не отвечают. Также АСУП осуществляет сбор, обработку и дифференцированное распределение информации, позволяющее каждому сотруднику видеть все процессы, находящиеся в его компетенции и под его контролем. Руководитель же видит полную картину того, что находится в производстве и может оперативно вырабатывать оптимальные решения, прогнозировать и составлять перспективные планы развития предприятия.

1. ОБЩАЯ ЧАСТЬ

.1      Содержание подсистемы

Подсистема «Деятельность предприятия по учету оплаты за потребленную тепловую энергию» содержит основные средства необходимы для реализации функций данной компании.

1.2    Цель разработки

Целью разработки является:

. Создание базы данных по систематизации и обработке информации.

. Реализация задач необходимых для функционирования данного предприятия.

. Обеспечение надежного хранения информации.

. Быстрое составление необходимых отчетов.

1.3    Обзор использования разработки.

Данная разработка предназначена для более быстрого добавления данных. Для этого необходимо создать базу данных, которая позволит производить расчеты, выводить отчетную информацию.

В данной разработке используется построение реляционной базы данных, которая проста при эксплуатации. Содержит всю хронологию записей необходимых для обработки информации. Заполнение таблиц осуществляется при помощи запросов и форм, позволяющих оперативно найти и обработать необходимые данные, хранящихся в БД.

Данная разработка была создана как база данных, помогающая пользователю решать задачи по сбору, хранению и обработке информации

1.4 Обзор методов решения проблемы

При разработке автоматизированных систем управления необходимо выбрать метод решения для поставленной задачи.

В данной разработке используется построение базы данных (как информационно-справочная система), которая проста в эксплуатации и содержит всю хронологию записей и всю необходимую для обработки информацию.

Для решения нашей задачи создаем справочную систему, помогающую выполнять сбор, обработку и хранение информации для работы данного предприятия. Разбирая все поставленные вопросы, необходимо произвести сравнение всех возможных вариантов решения данной проблемы и остановить выбор на программе по созданию реляционных баз данных, позволяющих легко и быстро построить основные таблицы. На их основе произвести выборку, расчеты для создания отчетных ведомостей и выдачу их на печать.

При проведении данного сравнительного анализа было решено остановить свой выбор на реляционных базах данных Microsoft Access.

1.5 Обзор средств программирования

Для разработки проекта было использовано программное обеспечение Access 2007 фирмы Microsoft. Оно наиболее простое в эксплуатации и позволяет создавать приложения, которые могут производить не только стандартные вычисления, но и создавать пользовательский интерфейс, который удобен в эксплуатации.

Система управления базами данных Microsoft Access является одним из самых популярных и распространенных настольных приложений для работы с базами данных. Это связано с тем, что Microsoft Access обладает очень широким диапазоном средств для ввода, анализа и представления данных. Эти средства являются не только простыми и удобными, но и высоко продуктивными, что обеспечивает высокую скорость разработки приложения. Изначально Microsoft Access обладала рядом уникальных возможностей, таких как умение сводить воедино информацию из самых разных источников (электронных таблиц, текстовых файлов, других баз данных), представление данных в удобном для пользователя в виде с помощью таблиц, диаграмм и отчетов, интеграция с другими приложениями Microsoft Office.

Широкое использование баз данных различными категориями пользователей привело, с одной стороны к созданию интерфейсов, требующих минимум времени на освоение средств управления системой, а с другой стороны - к построению мощных, гибких СУБД, имеющих, в том числе развитые средства защиты данных от случайного или преднамеренного разрушения. Появились и средства автоматизации разработки, позволяющие создавать базу данных любому пользователю, даже не владеющему основами теории базы данных.

Для удобства отображения информации можно работать с формами вывода - это не просто «лицо вашей базы данных, но и один из важнейших ее элементов». Если вам необходимо не просто увидеть на экране результат выполнения вашего запроса, но вывести его на печать в арсенале Access имеется мощный инструмент - отчеты. Отчет - это та же форма, но только в виде красиво оформленного бланка, со всеми необходимыми атрибутами.

Microsoft Access позволяет довольно быстро и просто создавать приложения различной степени сложности на основе технологий визуального программирования.

Скорость доступа к информации, хранящейся в базе данных и, как следствие, удобство работы в ней во многом зависит от организации структуры хранения информации и вида ее представления пользователю на этапе проектирования базы данных.

2. ОБЪЕКТЫ УПРАВЛЕНИЯ

.1 Перечень объектов управления

Объектами управления данного предприятия являются:

·        Генеральный директор

·        Плановый директор

·        Производственно-технический директор

·        Главный бухгалтер

·        Отдел заключения договоров

·        Отдел технической помощи

·        Бухгалтерия












2.2 Характеристика объектов управления

Генеральный директор - осуществляет управление, следит за исполнением приказов, а так же представляет предприятие на деловых встречах. В его функции входит:

·        осуществление руководства финансовой и хозяйственной деятельностью организации в соответствии с уставом организации;

·        обеспечение соблюдения законности в деятельности организации;

·        составление стратегических и текущих планов деятельности организации.

Бухгалтерия - это одно из важнейших подразделений любой организации, отвечающее за достоверное отражение финансового состояния предприятия и предоставление отчетности, ведение необходимой документации и контролирующее финансовую дисциплину. Функции:

·        формирование учетной и налоговой политики в соответствии с действующим законодательством и потребностями компании;

·        подготовка и принятие плана счетов, форм первичных учетных документов, применяемых для оформления хозяйственных операций, разработка форм документов внутренней бухгалтерской отчетности;

·        своевременное предоставление полной и достоверной бухгалтерской и управленческой информации о деятельности компании, ее имущественном положении, доходах и расходах;

·        учет всех хозяйственных операций компании;

·        учет исполнения бюджетов компании;

·        налоговый учет компании, составление и своевременная сдача налоговой и иной требуемой законодательством отчетности;

·        составление бухгалтерского баланса, другой бухгалтерской, налоговой, управленческой и статистической отчетности;

·        своевременное представление бухгалтерской отчетности в налоговые органы, органы статистики, внебюджетные фонды и иные инстанции;

·        правильное начисление и своевременное перечисление налогов и сборов в федеральный, региональный и местный бюджеты, страховых взносов в государственные внебюджетные социальные фонды, а также иных платежей в соответствии с законодательством;

·        налоговое планирование, мониторинг законодательных и нормативных документов;

·        осуществление платежей в наличной и безналичной форме в порядке, определяемом внутренними документами компании;

·        расчеты по заработной плате и иным выплатам с сотрудниками компании, выдача справок сотрудникам компании по вопросам начисления заработной платы и других выплат, а также удержаний из них;

·        -проведение инвентаризации основных средств, товарно-материальных ценностей, денежных средств, расчетов с контрагентами;

·        -участие в проведении экономического анализа финансово-хозяйственной деятельности компании по данным бухгалтерского и управленческого учета и отчетности в целях выявления внутрихозяйственных резервов, устранения потерь и непроизводственных затрат;

·        -участие во внедрении передовых информационных систем по управлению финансами в соответствии с требованиями бухгалтерского, налогового статистического и управленческого учета, контроль над достоверностью информации;

·        принятие мер по предупреждению недостач, незаконного расходования денежных средств и товарно-материальных ценностей, нарушений законодательства и внутренних регламентов компании, участие в подписании договоров с контрагентами компании, участие в претензионно-исковой работе компании, взаимодействие с внутренними и внешними аудиторами компании.

·        Плановый отдел выполняет четыре основные функции. Первая из них - развитие стратегического мышления. Очень важно, чтобы высшее руководство осознало, что стратегические решения не то что оперативные. Важно также дать возможность линейному руководству поддержать новую стратегию.

·        Второй функцией является сбор стратегической информации. Признаки будущих политических изменений, общие экономические тенденции, изменения в обществе, тенденции в развитии отрасли должен отмечать плановый отдел, он же собирает информацию о конкурентах. Нет иного подразделения, накапливавшего бы эту стратегическую информацию. Отдел исследований и разработок накапливает информацию о будущих тенденциях развития техники.

·        Третья функция - рекомендовать новые стратегии. Плановый отдел рекомендует любое новое предприятие, не связанное с текущей деятельностью линейных подразделений. Он также разрабатывает базовые планы совершенствования уже выпускаемой продукции. Иногда здесь используется матрица "рост - доля рынка". Формулирование базовых целей и подготовка директив для долгосрочного планирования очень важны.

·        Четвертой функцией является сведение стратегических планов отделений и контроль за их выполнением. Она занимает важное место в диверсифицированных компаниях

·        Прозводственно-технический отдел выполняет следующие функции:

подготовка и составление проектно-сметной документации на все виды работ;

контроль за проведением текущего ремонта здания и прилегающей территории

2.3 Перечень функций управления подлежащих автоматизации

·        принятия заявок на предоставление тепловой энергии;

·        составление различных отчетов для администрации;

·        отслеживание прохождения заявкой различных этапов;

·        выписка квитанций

.4 Схема взаимосвязей объектов управления с подсистемой

Контекстная DFD схема

DFD схема 0-го уровня»

3. ОБЕСПЕЧИВАЮЩИЕ ПОДСИСТЕМЫ

.1 Информационное обеспечение

Информационное обеспечение представляет собой совокупность средств и методов построения информационных систем. Информационное обеспечение подразделяется на:

·        нормативно - справочную информацию - совокупность информации, включающей в себя системы показателей, методы классификации и кодирования элементов информации, документов, т.е. информацию, содержащуюся на бумажных носителях;

·        оперативную информацию - представление данных на машинных носителях в виде массивов (файлов), баз данных и их информационных связей.

.1.1 Входная информация

Входной информацией является вся информация, которая необходима для решения поставленной задачи. В данном случае это информация о клиентах, квартирах и приборах учета.

3.1.2 Промежуточная информация

К промежуточной информации относятся данные, хранящиеся на ЭВМ, то есть внесенные или полученные с помощью операций выполняемых на ЭВМ. В данном курсовом проекте - это запросы и таблицы.

3.1.4 Выходная информация

К выходной информации относится результат обработки данных, представленных для внешнего использования.

К выходной информации относятся отчёты и диаграммы.

3.2 Техническое обеспечение

Требования к ЭВМ:

·        Система Microsoft Windows 95/98/2000/XP;

·        Пакет программ Microsoft Office (Microsoft Word, Microsoft Excel, Microsoft Access, Microsoft Power Point и т.д.)

·        256 Мбайт ОЗУ;

·        Устройство чтения компакт-дисков (CD-ROM);

·        1024 Mб свободного места на жестком диске;

·        Сетевая карта;

·        Видео карта;

·        Дисковые накопители;

·        Клавиатура, мышь, монитор;

·        Принтер.

Требования к серверу:

·        Система Microsoft Windows Server 2003

·        Пакет программ Microsoft Office (Microsoft Word, Microsoft Excel, Microsoft Access, Microsoft Power Point и т.д.)

·        1024 Мб ОЗУ;

·        2048 Мб свободного места на жестком диске;

·        Устройство чтения компакт-дисков (CD-ROM);

·        Сетевая карта;

·        Видео карта;

·        Дисковые накопители;

·        Клавиатура, мышь, монитор;

3.2.1 Требования к общесистемному программному обеспечению

Под программным обеспечением понимается совокупность программ и документации на них, которые предназначены для реализации целей и задач на ЭВМ.

Программное обеспечение должно быть разработано и построено так, чтобы отсутствие отдельных данных не сказывалось на выполнении функции программного обеспечения, должно иметь контроль достоверности входной информации. В программном обеспечении должны быть реализованы меры по защите от ошибок при вводе и обработке информации.

Microsoft Access - компонент семейства офисных приложений Microsoft Office -является одной из самых популярных настольных СУБД. Однако не все задачи, возникающие в практике разработки офисных приложений, можно решить, пользуясь только интерфейсными средствами Microsoft Access. Чтобы приложения, создаваемые в среде Access, сделать удобными для пользователей и функционирующими эффективно, рационально использовать язык VBA, который, будучи языком программирования для всех компонентов Microsoft Office, позволяет также интегрировать их между собой и тем самым способствует быстрой разработке приложений на основе уже готовых компонентов.

Microsoft Excel - программа для создания и обработки электронных таблиц. Далеко не всегда числа в таблице позволяют составить полное впечатление, даже если они рассортированы наиболее удобным для Вас способом.

Используя имеющиеся в Microsoft Excel шаблоны диаграмм, вы сможете получить наглядную картину данных вашей таблицы, причем, не ограничивая себя в выборе вида диаграммы. По вашему желанию это может быть обычный график или объемная круговая, цилиндрическая, даже экзотическая лепестковая или пузырьковая диаграмма.

Microsoft Word - многофункциональный текстовый редактор (который при случае может служить для верстки текстов, изготовления WWW-страниц и прочего).

Microsoft PowerPoint - программа для подготовки презентаций, включающих графические, текстовые, звуковые и даже видео элементы.

Microsoft Outlook - мощнейший офисный менеджер, сочетающий в себе программу электронной почты, программу для создания и отправки факсов, планировщик встреч и контактов, записную книжку и многое другое. Большинство достоинств Outlook проявляется только при работе с локальной сетью.

3.2.2 Организационное обеспечение

Организационное обеспечение - это совокупность средств и методов организации производства и управление ими в условиях внедрения ИС. Целью организационного обеспечения является: выбор и постановка задач управления, анализ и система управления и путей ее совершенствования, разработка решений по организации

взаимодействия ИС и персонала внедрения задач управления. Организационное обеспечение включает в себя методики проведения работ, требования к оформлению документов, должностные инструкции и т.д.

Это обеспечение является одной из важнейших подсистем ИС, от которой зависит успешная реализация целей и функций системы. В его состав входит четыре группы компонентов:

важнейшие методические материалы, регламентирующие процесс создания и функционирования системы;

совокупность средств, необходимых для эффективного проектирования и функционирования ИС;

техническая документация, получаемая в процессе обследования, проектирования и внедрения системы;

подсистема, в которой представлена организационно - штатное расписание, определяющее, в частности, состав специалистов по функциональным системам управления.

Основные нормативные документы:

·        единая система стандартов автоматизированной системы управления;

·        комплекс стандартов, регламентирующих работы по развитию и совершенствованию АСУ;

·        единая система программной документации;

·        автоматизированные системы. Стадии создания ГОСТ 34.601-90;

·        автоматизированные системы управления. Общие требования ГОСТ 24.104-85, ГОСТ 24.101-80, ГОСТ 19.501-78, ГОСТ 19.004-80;

·        положение о подразделении предприятия.

4. ЗАДАЧИ АСУП НИЖНЕГО УРОВНЯ УПРАВЛЕНИЯ

.1 Описание задачи

Нижний уровень решает классические задачи управления технологическими процессами.

Предприятие обеспечивает отоплением клиентов, потребляющим его, квартиросъемщик в конце каждого месяца получает счет по оплате за отопление от данного предприятия, где отображается информация о тарифе, площади. Квартиросъемщик по своему желанию может установить в своей квартире приборы учета тепловой энергии. В данном случае плата взимается в зависимости от числа потребленных килокалорий.

Обязанность учета показаний счетчиков лежит на квартиросъемщике. Без приборов учета плата взимается с каждой квартиры в зависимости от её площади.

4.1.1 Наименование задачи

Программа для автоматизации учета платы за отопление.

4.1.2 Бизнес - правила

·        Подача тепла осуществляется только в лицам, зарегистрированным в законном порядке.

·        Каждый квартиросъемщик может сам установить приборы учёта тепловой энергии.

·        Если в квартире не установлены приборы учета, то величина оплаты определяется исходя из специальных тарифов.

·        Если счетчик установлен, то оплата взымается исходя из числа потреблённых гигокалорий.

·        Если квартиросъемщик отказывается платить за предоставленные услуги 3 месяца, то в его квартиру прекращается подача тепла.

·        Предоставление услуг населению своевременно, в установленном объеме и соответствующего качества.

·        Ежегодно перед наступлением первых холодов управляющая компания ЖКХ обязана проводить полную и тщательную подготовку жилого дома к зиме.

·        Круглосуточный контроль над системами отопления.

·        Жилищно-коммунальные организации имеют право участвовать в конкурсах на получение права предоставления услуг жилищно-коммунального характера на указанной территории.

·        Данной организации принадлежит право разработки расчетов по уровню цен на услуги отопления и их представления в порядке, который устанавливается законодательством.

·        Жилищно-коммунальные службы также должны вести учет требований и претензий потребителей, которые связаны с нарушением порядка предоставления услуг жилищно-коммунального характера, изменением их потребительских свойств и превышением сроков проведения работ аварийно-восстановительного характера.

·        Поддержание в соответствующем техническом состоянии внутридомовых сетей и их техобслуживание.

·        Своевременно и за собственный счет производить работы по устранению обнаруженных неполадок, которые связаны с получением жилищно-коммунальных услуг, возникших по вине организаций.

·        При превышении установленных сроков проведения аварийно-восстановительных работ жилищно-коммунальные организации обязаны уплачивать потребителям компенсацию, размер которой указан в договоре или установлен законодательством.

·        Также жилищно-коммунальные организации должны в обязательном порядке предоставлять потребителям информацию, которая касается перечня жилищно-коммунальных услуги, их стоимости, норм потребления, потребительских свойств и т.п.

.1.3 Требования к функционированию задачи

Для нормального функционирования данной разработки необходим следующий минимум программного обеспечения:

·        На компьютере должна быть установлена операционная система Windows XPSP2 или выше;

·        Должен быть установлен пакет прикладных программ из серии Microsoft Office не ниже 2003 серии;

·        Microsoft Access;

·        Занимать минимум памяти;

·        Иметь удобный пользовательский интерфейс;

·        Ввод данных должен осуществляться наиболее удобным и простым способов.

.1.4 Перечень входной информации

Входная информация-информация, которая необходима для решения поставленной задачи. Для решения задачи нижнего уровня управления следующий перечень входной информации (см. Приложение 13):

·        -сведения о квартиросъемщике;

·        -сведения о здании;

·        -сведения о квартире;

·        -сведения о проживающих;

·        -сведения о приборах учета;

4.1.5 Перечень выходной информации

Выходной информацией является отчет. Для организации работы нижнего уровня управления система «Учета платы за отопление» содержит следующие отчеты: - квитанция (см. Приложение14);

программный автоматизация дистрибутив документация

4.1.6 Блок-схема решения. Описание алгоритма

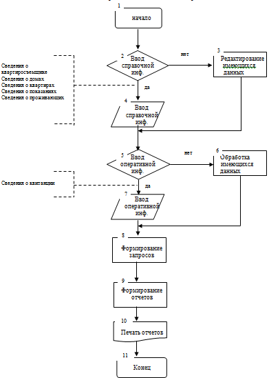
Блок-схема решения. Описание алгоритма (см.Приложение 16).

4.1.7 Связь между таблицами

5. ЗАДАЧИ АСУП ВЕРХНЕГО УРОВНЯ УПРАВЛЕНИЯ

.1 Описание задачи

Задачей АСУП является подготовка документации для осуществления контроля и управления на верхнем уровне. В соответствии с предоставленными данными строятся диаграммы и графики, а также выполняется сервисное обслуживание.

5.1.1 Наименование задачи

Задача выдачи отчетов, графиков, диаграмм.

.1.2 Бизнес - правила

·        Диаграммы должны быть понятны и доступны для неквалифицированных пользователей;

·        Выдача диаграмм и графиков должна производиться своевременно без задержек;

·        Должно проводиться сравнение диаграмм и данных.

5.1.3 Требования к функционированию задачи

Для обеспечения функционирования задачи необходимо выполнение следующих требований:

информационная система работает под управлением Windows XP;

-наличие средств Microsoft Office (Word, Excel, Access);

-программа должна обладать быстродействием.

5.1.4 Перечень входной информации

Входной информацией в данном случае является запрос на предоставление отчетов, графиков, диаграмм.

5.1.5 Перечень выходной информации

Выходная информация для верхнего уровня управления представляет собой отчет анализа продаж (см.Приложение), график «Проданные билеты» (см.Приложение ), диаграмму «Рейтинг сотрудников» (см.Приложение).

5.1.6 Блок-схема решения. Описание алгоритма

Блок-схема решения. Описание алгоритма (см.Приложение 13).

6. ИНСТРУКЦИЯ ПОЛЬЗОВАТЕЛЮ

.1 Введение

Перед нами была поставлена задача разработки базы данных «Учет платы за отопление» для автоматизации ручного труда.

Для ускорения процесса обработки учета и контроля прихода документов, вся информация о клиентах, источниках документа должна храниться в базе данных, для того, чтобы быстро и своевременно выдавать отчет о работе в компании. Проанализировав все СУБД, делаем вывод, что лучше всего использовать СУБД Access 2007.

6.2 Назначение информационной системы

Данная база данных предназначена для проведения учета и контроля работы с документами.

6.3 Установка системы и порядок работы с дистрибутивом

Установка системы и организация работы с приложением требует наличия комплекса технических и программных средств, а так же периферийных устройств.

Комплекс технических и программных средств, используемых для решения задачи:

·        Объем свободной памяти на жестком диске не менее 300 Мбайт;

·        Процессор Pentium 4 с частотой 800 МГц.

·        ОС Windows 2000 и выше.

Необходимые периферийные устройства:

·        Клавиатура;

·        Мышь;

·        Принтер;

·        CD-RОМ.

Первым шагом в начале работы с системой является перечень операций по копированию системы с фирменного диска на рабочий диск системы, осуществляемый следующим образом:

.        Вставьте диск, содержащий программу в привод;

.        На рабочем столе создайте папку с названием «Учет платы за отопление»;

.        Скопируйте с установочного диска системные файлы и вставьте в папку «Учет платы за отопление», располагающуюся на рабочем столе.

Программа содержит один файл, который называется «Учет». Этот файл предназначен для запуска программы и его удаление или повреждение приведет к сбою в работе программы. Исправить такие неполадки, можно заново установив программу с установочного диска.

6.3.1 Организация диалога

Меню программы включает в себя формы, запросы и отчеты.

В формах представлены данные и имеются кнопки для управления записями. Программа содержит следующие формы:

·        Здания. Предназначена для просмотра сведений о здании

·        Квартиры. Предназначена для сведений о квартирах



·        Квартиросъемщики. Содержатся сведения о квартиросъемщиках


·        Квитанция. Форма содержит показания приборов, оплату, и сведения о квартире и квартиросъемщике


·        Районы. Справка о районах города


·        Улицы. Информация об улицах города


·        Счетчики. Информация о приборах учета


Тип квартиры. Выводит информацию о квартирах одного типа


·        Тип прибора. Выводит информацию о счетчиках одного вида


·        Вид прибора. Выводит информацию о счетчиках одного вида.


Каждая форма выводит определенную информацию, необходимую пользователю

Каждый запрос выводит определенную информацию, по критериям.

Отчет является подведением итогов, которые интересуют пользователя.

6.3.2 Порядок работы

Работа с формами осуществляется следующим образом:

·        Чтобы открыть форму необходимо произвести по ней двойной щелчок;

·        Для перехода по записям, добавления новой записи и выхода из формы имеются специальные кнопки:


Для выполнения запроса открываем его двойным щелчком и, если необходимо, вводим запрашиваемые данные.


После этого в результате выполнения запроса выводится необходимая информация.


6.3.3 Формирование исходной информации

Для ввода информации необходимо выполнить следующие действия:

.        Выбрать и открыть форму, в которую будет вводиться информация, причем начинать вводить данные, например в форме проживающие, нужно обязательно с кода проживающего;

.        После ввода всех данных правой кнопкой мыши на названии формы производим щелчок и выбираем «сохранить»;

.        При каждом последующем заполнении для удобства ввода данных в форме нужно нажимать на кнопку «новая запись»;

При необходимости в форме можно также изменять данные. Процедура изменения аналогична заполнению формы.

Для того, чтобы просмотреть результаты решения задач (конкретную информацию) нужно воспользоваться запросами.

6.3.4 Формирование выходной документации

Выходной информацией является отчет. В данной программе имеются

следующие отчеты:

·        Квитанция об оплате тепловой энергии

Для вывода отчета необходимо двойным щелчком нажать на отчет и, если требуется, ввести запрашиваемую информацию, после чего программа выдаст отчет.

6.3.5 Выход из системы

Выход из системы осуществляется через управляющее меню при выборе и нажатии на пункт «выход».

ЗАКЛЮЧЕНИЕ

При разработке данного курсового проекта «Учет тепловой энергии» цель достигнута: разработан программный продукт, позволяющий автоматизировать деятельность предприятия.

В результате разработки данного программного продукта были достигнуты следующие результаты:

·        Автоматизация ввода и обработки больших объемов информации;

·        Улучшение качества обслуживания клиентов и сокращение времени на работу с клиентами;

·        Быстрое получение выходной информации (отчета).

ПРИЛОЖЕНИЯ

Приложение 1

Схема данных

Приложение 2

Таблица 1- «Вид прибора»

Название поля

Тип данных

Размер поля

Код вида счетчика

Числовой

5

Вид счетчика

Текстовый

5


Таблица 2 - «Квартиросъемщики»

Название поля

Тип данных

Размер поля

*Номер лицевого счета

Числовой

5

Имя

Текстовый

15

Фамилия

Текстовый

15

Отчество

Текстовый

20

Документ

Текстовый

5

Дата рождения

Дата/время

20


Таблица 3 -«Здания»

Название поля

Тип данных

Размер поля

Код улицы

Числовой

5

№ здания

Числовой

5

Код района

Числовой

3

Фото

Поле OLE

Авто

Собственник

Текстовый

10

Количество подъездов

Числовой

10

Количество квартир

Числовой

Авто


Таблица 4 - «Квартиры»

Название поля

Тип данных

Размер поля

Код улицы

Числовой

5

Числовой

20

№ квартиры

Числовой

20

Тип квартиры

Текстовый

Авто

Использование приборов

Логическое

Авто

Количество приборов

Числовой

Авто

Площадь

Числовой

Авто

Код прибора

Числовой

Авто

Номер лицевого счета

Числовой

Авто

Таблица 5 - «Проживающие»

Название поля

Тип данных

Размер поля

№ проживающего

Числовой

3

Код улицы

Числовой

5

№ дома

Числовой

10

№ квартиры

Числовой

4

Фамилия

Текстовый

Авто

Имя

Текстовый

Авто

Отчество

Текстовый

Авто

Дата рождения

Дата/Время

Авто









Таблица 6- «Районы»

Название поля

Тип данных

Размер поля

Код района

Числовой

5

Наименование

Текстовый

40


Таблица 7 - «Улицы»

Название поля

Тип данных

Размер поля

Код улицы

Числовой

5

Название

Текстовый

30

Признак адреса

Текстовый

Авто


Таблица 8 - «Счетчики»

Название поля

Тип данных

Размер поля

Код прибора

Числовой

20

Вид прибора

Числовой

20

Тип прибора

Числовой

20

Дата сертификации

Дата\Время

Авто

Примечание

MEMO

Авто


Таблица 9 - «Тип квартиры»

Название поля

Тип данных

Размер поля

Код типа квартиры

Числовой

20

Тип квартиры

Текстовый

20


Таблица 10- «Тип прибора»

Название поля

Тип данных

Размер поля

Код типа пр.

Числовой

20

Тип прибора

Текстовый

20


Приложение 3

Входная информация

Таблица 5 - «Квитанция»

Название поля

Тип данных

Размер поля

№ квитанции

Числовой

1

Номер лицевого счета

Числовой

20

Показания на начало месяца

Числовой

3

Показания на конец месяца

Числовой

20

Льгота в месяц

Денежный

20

Плата без счетчика

Денежный

20

Стоимость Гкал

Денежный

Авто

Тариф

Денежный

Авто


Приложение 4

Форма «Здания»

Приложение 5

Форма «Квартиры»

Приложение 6

Форма «Квартиросъемщики»

Приложение 7

Форма «Квитанция»

Приложение 8

Форма «Районы»

Приложение 9

Форма «Улицы»

Приложение 10

Форма «Тип прибора»

Приложение 11

Форма «Вид прибора»

Приложение 12

Форма «Тип квартиры»

Приложение 13

Форма «Счетчики»

Приложение 14

Отчет «Квитанция»

Приложение 15

Схема документооборота. Описание документооборота

Описание документооборота:

1. «Начало»;

2. «Ввод справочной информации» в базу данных;

. «Ввод оперативной информации» в базу данных;

. «Обработка информации»;

. «Формирование запросов»;

. «Формирование отчетов»;

. «Конец».

Приложение 16

Блок-схема решения. Описание алгоритма

Начало

.        Вводить справочную информацию?

.1.Если нет, то переход к действию 3;

.2.Если да, то переход к действию 4;

.        Редактирование имеющихся данных.

.        Ввод справочной информации.

.        Вводить оперативную информацию?

.1.Если нет, то переход к действию 6;

.2.Если да, то переход к действию 7;

. Обработка имеющихся данных.

. Ввод оперативной информации.

. Формирование запросов.

. Формирование отчетов.

.Печать отчетов.

.Конец.

СПИСОК ИСПОЛЬЗУЕМОЙЛИТЕРАТУРЫ

1. ГОСТ 19.001-77 Единая система программной документации: Сборник - М.: Изд. Стандартов, 1977-310 с.

. В. М. Гинзбург Проектирование информационных систем, АСВ, 2002.

. Голицына О.Л., Попов И.И. Базы данных. М., «Форум Инфра - М», 2004.

. Методическое пособие для выполнения курсового проекта.

ЛИСТ СОКРАЩЕНИЙ

АСУП - автоматизированная система управления предприятием.

СМИ - средства массовой информации.

АРМ - автоматизированное рабочее место.

БД - база данных.


Не нашли материал для своей работы?
Поможем написать уникальную работу
Без плагиата!
Без нейросетей!