Автоматизация работы сотрудников отдела продаж ООО 'КСК-Электро'
СОДЕРЖАНИЕ
Введение
.1 Описание модели
организации и анализ «узких мест»
.1.1
Характеристика предприятия
.1.2 Краткая
характеристика отдела продаж
.2 Экономическая
сущность задачи
.3 Обоснование
необходимости и цели использования вычислительной техники
.4 Обоснование
выбора проектного решения
Глава 2. Концепция
проекта
.1
Бизнес-требования
.2 Системные
требования
.2.1
Функциональные требования
.2.2 Требования к
техническому обеспечению
.2.3 Требования к
программному обеспечению
.2.4 Требования к
информационному обеспечению
.2.5 Требования к
лингвистическому обеспечению
.2.6 Требования к
организационному обеспечению
.2.7 Требования к
обеспечению информационной безопасности
.2.8 Требования к
внешнему интерфейсу
.3 Прототип
ИТ-решения
.1. Системная
архитектура
.2. Реализация
проектного решения на пилотном участке
.2.1 Создание
карточки клиента
.2.2 Заказы
клиентов
.2.3 Отгрузка
товаров клиенту
.2.4 Возвраты
клиентов
.2.5 Создание
Прайс-листа
.2.6 Счета-фактуры
клиентов
.2.7 Печать счета
на оплату
.2.8 Печать счет-фактуры
.2.9 Печать
накладной ТОРГ-12
.2.10 Принципы
работы с анализатором
.2.11 Отчет
«Выгрузка прайс-листов»
.2.12 Отчет
«Выгрузка заказов клиентов»
.2.13 Отчет
«Заказы клиентов»
.2.14 Отчет
«Дебиторская задолженность»
Глава 4.
Экономическая эффективность инвестиций в ИТ - проект
.1. Определение
уровня экономической зрелости предприятия
.1.1 Метод расчета
чистой текущей стоимости проекта
.1.2 Срок
окупаемости инвестиций
.1.3 Определение
индекса доходности инвестиций
.1.4 Метод
определения внутренней нормы доходности проекта
.2. Расчет
экономической эффективности
.2.1 Оценка
отрицательных денежных потоков
.2.2 Оценка
положительных денежных потоков
.2.3 Расчет
показателей
.3 Выводы об
экономической эффективности ИС
Заключение
Список литературы
Приложение 1
Приложение 2
Приложение 3
Приложение 4
Приложение 5
Приложение 6
ВВЕДЕНИЕ
Торговля является важнейшей отраслью экономики страны, состояние и
эффективность функционирования которой непосредственно влияют как на уровень
жизни населения, так и на развитие производства потребительских товаров. Оборот
сектора торговли в Российской Федерации в 2009 г. достиг уровня в 43,1 трлн.
руб.,торговля занимает лидирующие позиции по вкладу в российский ВВП - доля
торговли в добавленной стоимости, созданной в экономике страны, превысила 20%.
[7] Сектор торговли, как правило, является конечным звеном любой
производственной цепочки, а соответственно именно от широты и разнообразия
каналов, а также уровня их развития зависят эффективность, объемы и скорость, с
которыми производимые в экономике и ввозимые на территорию страны товары
достигают своего потребителя.
Развиваясь и желая увеличивать собственную эффективность, торговые
организации стремятся к сокращению затрат, в том числе и на поставляемую
продукцию, росту показателей операционной эффективности. Все это приводит к
ужесточению конкуренции между компаниями, которые оказываются вынужденными
изыскивать пути повышения собственной производительности и эффективности. Чтобы
укрепить свои позиции на рынке, предприятию необходима слаженная, четкая
организация работы, что невозможно без автоматизации его деятельности.
В дипломном проекте поставлена задача автоматизации работы сотрудников
отдела продаж ООО «КСК-Электро», включая следующие направления: регистрация
клиентов, оформление условий взаиморасчетов и обслуживания, регистрация
прайс-листов, оформление продажи услуг и
оборудования, контроль отгрузки оборудования, регистрация возврата
оборудования, формирование результатных документов и отчетности по деятельности
отдела продаж ООО «КСК-Электро».
В первой главе дипломного проекта рассмотрено существующее состояние
предметной области, дается характеристика отдела продаж, осуществляется
постановка задачи и обоснование выбора проектного решения.
Вторая глава проекта содержит бизнес-требования к информационной системе,
определяются требования по техническому, программному, информационному,
лингвистическому и организационному видам обеспечения задачи. Также представлен
прототип ИТ-решения.
В третьей главе проекта описывается реализация программного модуля
управления продажами: архитектура данных, проект технической инфраструктуры
системы. В виде дерева функций представлена архитектура прикладных программ.
Приводятся сценарий диалога и схема технологического процесса обработки данных.
В качестве контрольного примера рассмотрены все основные функции модуля
управления продажами.
В четвертой главе приводится методика расчета экономической эффективности
от внедрения проекта, проводится расчет показателей эффективности,
подтверждающих целесообразность внедрения проекта.
В заключении приводятся результаты работы и указываются возможные пути
развития системы.
ГЛАВА 1. ПРЕДПРОЕКТНОЕ ОБСЛЕДОВАНИЕ
.1
Описание модели организации и анализ «узких мест»
.1.1
Характеристика предприятия
Группа компаний «КСК-Электро» - это динамично развивающийся холдинг,
объединяющий следующие юридические лица:
· ООО «КСК-Электро» - розничная и оптовая продажа светотехники в
Санкт-Петербурге;
· ООО «КСК-свет М» - розничные продажи в Москве;
· НПО «Дизайн» - проектирование светового оборудования по
индивидуальным заказам;
· ООО «КСК-ЭлектроКомплект» - собственное производство
светового оборудования;
· ООО «Лампадари» - эксклюзивный дистрибьютор продукции бренда
«VITALUCE» в России.
Компания основана в 1993 г. Основные производственные и логистические
мощности, а также головной офис группы расположены в Санкт-Петербурге,
действует филиал в Москве. Деятельность организации в регионах осуществляется
через сеть бизнес-партнеров.
В рамках данного дипломного проекта рассматривается деятельность ООО
«КСК-Электро», представляющее собой отдельное юридическое лицо, от лица
которого осуществляется учет хозяйственной деятельности холдинга. При этом
связи с другими юридическими лицами холдинга в дипломном проекте не
рассматриваются.
Организационная структура представлена на Рисунке 1.
Рисунок
1 - Организационная структура ООО «КСК-Электро»
Главным руководителем ООО «КСК-Электро» является Директор.
Руководство деятельностью организации выполняют сотрудники отдела
«Администрация». Функциональные обязанности сотрудников данного отдела
заключаются в осуществлении контроля за работой всех подразделений.
Коммерческая служба состоит из следующих отделов:
· Отдел продаж;
· Отдел финансового контроля;
· Отдел доставки корреспонденции.
В функции отдела продаж входит информирование клиентов об условиях
обслуживания; регистрация данных о клиенте; оформление договора; продажа
товаров/услуг; контроль оплаты и отгрузки оборудования, а также анализ продаж в
различных разрезах.
Отдел финансового контроля ведет контроль результатов взаиморасчетов с
клиентами, информирует их о результатах взаиморасчетов, контролирует
задолженность клиентов.
Организация имеет собственный склад, на котором проводится учет движения
(поступление, наличие, резервирование и выдача) товарно-материальных ценностей,
регистрация технической информации об оборудовании.
Важные функции выполняют отделы службы маркетинга:
· Сектор маркетинга и рекламы: проведение маркетинговых исследований рынка;
изучение мнений; мониторинг СМИ; обработка, анализ и обобщение результатов
исследований; прогнозирование развития рынка; разработка рекламных кампаний.
· Группа PR:
организация и поддержание внутреннего климата компании (разработка системы
информирования сотрудников на разных уровнях, внутренние публикации,
корпоративные праздники); формирование ПР-стратегии, разработка и осуществление
ПР-программы и ПР-мероприятий; разработка и поддержка имиджа компании.
· Сектор учета и планирования: планирование деятельности
предприятия; подготовка и анализ отчетов о результатах деятельности;
информационное обеспечение принятия решений.
Финансовая служба Организации включает следующие отделы:
· Бухгалтерия: учет хозяйственных операций предприятия; учет собственной
деятельности предприятия.
· Планово-экономический отдел: расчет финансовых показателей и
финансовый анализ текущей деятельности предприятия; планирование деятельности
предприятия.
Формирование отчетности ведется в соответствии с требованиями РСБУ
(Российские стандарты бухгалтерского учёта).
Решением кадровых вопросов в ООО «КСК-Электро» занимаются отделы службы
кадрового обеспечения:
· Сектор учета и развития персонала: учет данных о работниках предприятия;
регистрация и изменение данных о работниках; организация повышения
квалификации; регистрация увольнений.
· Сектор комплектования персонала: организация набора
персонала; поиск кадров.
Деятельность ООО «КСК-Электро» осуществляется в соответствии с
действующим в России законодательством, поэтому для сотрудников применяются все
нормы трудового и административного законодательства РФ.
Организацию и ведение делопроизводства ООО «КСК-Электро», планирование
рабочего дня руководителя, учет входящей и исходящей корреспонденции,
организацию и учет коммуникаций руководителя осуществляет секретариат.
Служба хозяйственного обеспечения осуществляет обслуживание здания ООО
«КСК-Электро», обеспечивает его хозяйственные и социальные потребности
необходимым сырьем и материалами к требуемому сроку в указанном количестве с
максимально выгодными для предприятия условиями.служба обеспечивает
бесперебойную работу оборудования и программных продуктов внутри организации.
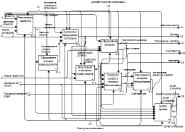
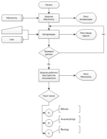
Схема бизнес-процессов ООО «КСК-Электро» представлена на Рисунке 2.
Рисунок
2 - Схема бизнес-процессов ООО «КСК-Электро»
Следующие факторы обеспечивают конкурентные преимущества ООО
«КСК-Электро»:
· Высокое качество продукции;
· Оригинальный дизайн и широкий ассортимент изделий;
· Изготовление продукции по индивидуальному проекту;
· Регулярное обновление товарного ассортимента;
· В каждом магазине есть профессиональные конультанты, которые
готовы помочь каждому клиенту;
· Гибкая система скидок для клиентов.
Высокую динамику развития компания обеспечивает благодаря твердому
следованию принципам высокого качества, экологичности и современности
предлагаемой продукции, а также благодаря работе сплоченной команды
высококвалифицированных специалистов. Ассортимент, предлагаемый торговой сетью
ООО «КСК-Электро», на сегодняшний день насчитывает порядка 25 000
номенклатурных позиций: люстры, светильники, электромонтажное оборудование,
профессиональное световое оборудование, аксессуары.
Качество продукции, постоянно расширяющийся ассортимент и гибкая ценовая
политика делают продукцию компании ООО «КСК-Электро» интересной для любого
клиента.
Миссия: предлагать партнерам больший ассортимент качественной продукции и
услуг, сохраняя многолетнюю безупречную репутацию.
Видение: Дорожа безупречной деловой репутацией, организация будет и
впредь выполнять все обязательства перед своими клиентами. В будущем ООО
«КСК-Электро» видит себя как лидирующую и стабильную компанию с безупречной
репутацией.
Основной задачей Группы компаний «КСК-Электро» является удержание текущих
позиций на рынке каждой из компаний входящих в Группу.
В условиях постоянно увеличивающихся темпов развития экономики задачей
ООО "КСК-Электро" является увеличение объемов продаж и поставляемых
услуг пропорционально росту и развитию соответствующей отрасли. Таким образом,
стратегическими целями ООО «КСК-Электро» как головной структуры холдинга
являются:
· Развитие и усовершенствование производственных мощностей;
· Внедрение новых технологий в процесс производства и
проектирования;
· Разработка взаимовыгодных схем сотрудничества с клиентами;
· Формирование новых каналов продаж;
· Повышение профессионального уровня сотрудников компании;
· Предоставление возможности каждому сотруднику творческой
реализации и карьерного роста.
В современных условиях многие задачи бизнеса могут быть решены с помощью
информационных технологий. Вместе с тем на предприятии существует ряд проблем,
связанных в основном с отсутствием единой корпоративной политики в области
информационных технологий и стратегии создания корпоративной
информационно-управляющей системы предприятия в целом.
Под ИТ-стратегией будем понимать формализованную систему подходов,
принципов и методов, на основе которых будут развиваться все компоненты единой
корпоративной ИС [16]. В основе ИТ-стратегии ООО «КСК-Электро» является
организация интегрированного корпоративного процесса по развитию информационных
технологий для обеспечения их соответствия основным целям и направлениям
развития бизнеса предприятия. Достижение указанной цели позволит обеспечить:
• совершенствование системы управления;
• целенаправленное планирование и внедрение информационных технологий;
• ориентацию информационных технологий для решения проблем бизнеса;
• создание единого информационного пространства предприятия;
• снижение совокупной стоимости владения информационными технологиями
(закупка, разработка, внедрение, обучение, сопровождение и т. д.);
• сокращение сроков внедрения новых информационных технологий, получение
быстрых и тиражируемых результатов;
• повышение эффективности используемых информационных технологий и отдачи
от инвестиций в информатизацию;
• возможность быстро и экономично расширять информационную инфраструктуру
в будущем;
• повышение конкурентоспособности и акционерной стоимости.
Для обеспечения эффективного управления любым торговым предприятием
необходимо, чтобы сотрудники располагали актуальными данными из всех
подразделений организации, могли оперативно подготовить необходимую
документацию и отчеты для руководства.
В условиях постоянно усиливающейся конкуренции на рынках сбыта, без
автоматизации деятельности отдела продаж эффективно развиваться практически
невозможно. Так как данное подразделение является основным центром доходов ООО
«КСК-Электро» объектом автоматизации в дипломном проекте был выбран именно
отдел продаж.
.1.2
Краткая характеристика отдела продаж
В отделе продаж ООО «КСК-Электро» ведут работу 32 сотрудника. Структура
отдела изображена на Рисунке 3.
Рисунок
3 - Структура отдела продаж
В соответствии с принятой в организации технологией работы в отделе
продаж существует следующее распределение функциональных обязанностей по
должностям:
· руководитель отдела - координация работы сотрудников; планирование и
анализ результатов деятельности отдела; контроль и развитие технологии работы
отдела; коммуникации с руководителями взаимодействующих подразделений по
вопросам функционирования организации;
· заместитель руководителя - выполнение функций руководителя
отдела в его отсутствие; первичный анализ сформированной отчетности;
координация работы сотрудников;
· менеджер по продажам - информирование клиента об условиях
обслуживания; регистрация клиента и оформление договора; печать и удостоверение
подписями документов, регламентирующих взаимоотношения клиента и компании;
оформление продажи услуг и оборудования; инициирование отгрузки товаров;
регистрация возврата товаров; формирование отчетности; выдача справочной
информации.
Работа сотрудников отдела ведется в тесном взаимодействии с сотрудниками
других структурных подразделений предприятия.
Для получения информации о проводимой организацией маркетинговой
политике, рекламных акциях и скидках осуществляется взаимодействие с сектором
маркетинга и рекламы, группой PR.
Для актуализации прайс-листов, плановые показатели сотрудники получают из
сектора учета и планирования. В свою очередь руководитель отдела продаж
отчитывается перед сотрудниками сектора, предоставляя в сектор учета и
планирования данные о проделанной отделом работе за отчетный период для
подробного анализа и информационного обеспечения принятия стратегических управленческих
решений.
В тесном контакте с сотрудниками отдела Финансового контроля
осуществляется контроль оплаты счетов.
Для получения информации об оборудовании, его наличии, организации
отгрузки оборудования отдел продаж взаимодействует со складом.
В своей деятельности сотрудники отдела продаж руководствуются служебными
и должностными инструкциями, устанавливающими порядок функционирования ООО
«КСК-Электро» и его структурных подразделений, порядок разрешения спорных
ситуаций, а также регламентирующими права, обязанности и ответственность
сотрудников в масштабах отдела в частности и организации в целом.
.2
Экономическая сущность задачи
Можно выделить следующий комплекс задач, выполняемых сотрудниками отдела
продаж:
· регистрация клиентов;
· оформление условий взаиморасчетов;
· оформление договора;
· регистрация и контроль прайс-листов;
· оформление продажи;
· контроль оплаты и отгрузки оборудования;
· регистрация возврата оборудования;
· анализ продаж.
Экономическая сущность решения выделенного комплекса задач заключается в
описании перечня результатных показателей, рассчитываемых на базе использования
совокупности исходных показателей в процессе выполнения задач [11].
В рамках решения задачи "Регистрация клиентов" регистрируются
справочные данные о клиентах Организации и формируется "Картотека
клиентов", в последствии используемая для решения всех остальных задач
отдела продаж.
Помимо этого фиксируется метод расчета, определяющий способ оплаты счетов
- авансовый, предполагающий отгрузку товаров в пределах говоренной суммы, или
кредитный, предполагающий оплату счетов по факту отгрузки товаров; способ
оплаты счетов - безналичный банковский перевод; платежные реквизиты клиента,
адрес для доставки счетов. Данные фиксируемые в результате решения данной
задачи необходимы для решения задач службы расчетно-финансового обслуживания.
При решении задачи «Регистрация и контроль прайс-листов» создается
документ «Прайс-лист» в котором перечислены все товарные позиции и цены, по
которым они будут отгружаться клиентам. Также могут создаваться дополнительные
прайс-листы, в которых на основе данных, полученных от службы маркетинга,
отражаются цены товаров с учетом скидок или распродажные цены. При поступлении
данных об изменении закупочных цен, продажные цены во всех прайс-листах
актуализируются.
Юридическим оформлением отношений Организации и клиента по поводу продажи
оборудования служит «Договор о продаже светотехнического оборудования»,
формирование которого осуществляется в рамках решения задачи «Оформление
договора». Договор закрепляет права и обязанности Организации и клиента,
порядок и условия предоставления услуг.
В результате решения задачи «Оформление продажи» клиенту делают
начисления. Начисления представляют собой произведение стоимости единицы товара
на количество заказанных единиц с учетом налогов.
Начисления отражаются в «Счете к оплате» - документе, формируемом в
результате решения данной задачи. В документе указывается: количество единиц
проданных товаров; цена товара - цена за единицу в соответствии с прайс-листом,
сумма налога - вычисляется как произведение цены товара на количество
предоставляемых единиц и на соответствующую процентную ставку; полная стоимость
- сумма суммы налога на товар и произведения количества единиц товара на ее
цену; итоговая сумма к оплате - сумма полной стоимости (включая налоги) всех
товаров. Сумма налога рассчитывается с учетом возможного освобождения клиента
от некоторых видов налогов (в соответствии с Российским налоговым
законодательством). Освобождение от налогов оформляется при регистрации
клиента. В связи с этим процент может иметь следующие значения: только налог на
добавленную стоимость (НДС) - 18%, полное освобождение - 0%.
В рамках решения задачи "Контроль оплаты и отгрузки
оборудования" формируется «Накладная отгрузки оборудования», которая
является одним из важнейших документов для организации складского учета в
Организации, и «Счет-фактура» - документ, необходимый организациям для учета
налога на добавленную стоимость.
Накладная позволяет клиенту получить выбранное оборудование на складе.
Документ содержит следующие показатели: цена - цена за единицу оборудования;
количество - количество приобретаемых единиц оборудования; стоимость без налога
- произведение цены на количество; сумма налога - произведение стоимости на
процентную ставку (расчет происходит аналогично расчету суммы налога при
оформлении «Счета к оплате», т.е. с учетом возможного освобождения от уплаты
налогов; полная стоимость - сумма суммы налога и стоимости оборудования без
налога; итого к оплате - сумма полной стоимости всего приобретаемого
оборудования.
Оформление продажи организациям сопровождается выставлением
«Счета-фактуры». Выставленные счета-фактуры (на продажу) подлежат регистрации в
Книге продаж Организации (экземпляр счета-фактуры передается в бухгалтерию) и
Книге покупок клиента (экземпляр счета-фактуры передается клиенту). Для
выставленных счетов-фактур заполняются следующие важные реквизиты: единица
измерения; количество единиц услуг/товаров/работ; цена за единицу; сумма
продажи услуги/оборудования без налога; ставка НДС; сумма НДС по
услуге/оборудованию; сумма продажи услуги/оборудования, включая налог; сумма
НДС; сумма продажи с НДС; итоговая сумма НДС; итоговая сумма продажи с НДС.
Кроме того, имеет значение дата выставленного счета-фактуры.
Расчет показателей счета-фактуры осуществляется следующим образом. Сумма
продажи услуги/оборудования без налога рассчитывается как произведение
количества единиц проданных услуг/оборудования на цену за единицу. Ставка НДС
берется равной 18% (в соответствии с законодательством). Сумма НДС по
услуге/оборудованию получается путем умножения суммы продажи
услуги/оборудования без налогов на соответствующую ставку НДС. Сумма продажи
услуги/оборудования, включая налог, рассчитывается как сумма суммы НДС по
услуге/оборудованию и суммы продажи услуги/оборудования без налога.
По сумме продажи услуг/оборудования, включая НДС, отражающиеся в
показателях сумма НДС и сумма продажи с НДС.
При решении задачи «Регистрация возврата оборудования» производится
сверка товарных позиций документа «Складской ордер прихода» и «Накладной». На
основании этого формируется «Акт соответствия» в котором указываются следующие
реквизиты: количество - количество единиц оборудования, подлежащих возврату;
артикул - артикул товарной позиции; категория - категория возвращаемого
оборудования (брак, подлежат ремонту).
Денежные средства возвращаются клиенту, при этом формируется документ
«Акт возврата денежных средств», состоящий из следующих реквизитов: артикул -
артикул товарной позиции; количество - количество товарных позиций,
возвращаемых клиентом; стоимость оборудования к возврату - произведение
количества на цену оборудования (данные берутся из Счета-фактуры); НДС к
возврату - произведение стоимости оборудования к возврату на ставку НДС; всего
к возврату - сумма стоимости оборудования к возврату и НДС к возврату; номер
клиента - номер из карточки клиента; счет клиента - номер счета клиента; дата
возврата денежных средств.
В процессе решения задачи "Анализ продаж" формируются отчеты,
содержащие информацию о продаже оборудования соответственно в разрезе
сотрудников предприятия за отчетный период, в разрезе клиентов, а также по
данным об оплате. Отчеты содержат следующие показатели: цена единицы
оборудования одного вида, количество проданных единиц оборудования данного вида
по одной цене, сумма налога по оборудованию данного вида - рассчитывается как
произведение цены на количество и на соответствующую ставку налога, полная
стоимость оборудования данного вида - сумма налога и произведения количества на
цену, итоговое количество - сумма по количеству проданного оборудования по всем
видам, итоговая сумма налога - сумма по всем видам оборудования, итоговая
стоимость - сумма по всем видам оборудования, к оплате выставлено, дата
выставления счета, оплачено, дата оплаты, долг - рассчитывается как разница
между суммой, выставленной к оплате и суммой оплаты. А также итоговые
показатели по отделу: итоговое количество проданного оборудования, итоговая
сумма налога, итоговая стоимость оборудования - рассчитываются как сумма по
всем сотрудникам отдела. Данные отчеты позволяет руководству подвести итоги
деятельности отдела в отчетном периоде.
.3
Обоснование необходимости и цели использования вычислительной техники
Четкая организация работы современного предприятия с большим количеством
клиентов и широким ассортиментом товаров невозможна без автоматизации его
деятельности, поддерживающей гибкую систему расчетов, контроля оплаты, контроля
наличия товаров на складе, а также формирования всех необходимых документов. На
любом предприятии существует большое количество взаимодействий между
подразделениями, информация одного подразделения должна быть доступна другим
подразделениям. Таким образом, для улучшения информационного обмена необходимо
наличие единой информационной системы, которая в настоящий момент отсутствует.
В деятельности структурных подразделений используется частичная автоматизация,
преимущественно средствами пакета MS Office.
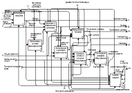
В частности документооборот отдела продаж организован с применением
инструментов MS Word и Excel. Схема бизнес-процессов отдела продаж представлена
на Рисунке 4.
Рассмотренная декомпозиция организации работы отдела продаж, выполненная
по методологии SADT с использованием CASE средства DESIGN/IDEF (нотация IDEF0)
представлена в Приложении 1.
Рисунок
4 - Схема бизнес-процессов «Как есть». Управление продажами ООО «КСК-Электро»
В настоящее время существует следующая технология работы отдела продаж
ООО «КСК-Электро».
Взаимодействие организации и потенциального клиента начинается с
начального информирования клиента о предоставляемых услугах и условиях
обслуживания. Информирование производится преимущественно через средства
рекламы. Задача создать эффективную рекламу и информировать потенциального
клиента лежит на Службе маркетинга.
Следующим подразделением, с которым взаимодействует клиент, является
отдел продаж. Менеджер отдела продаж подробно информирует клиента об условиях
обслуживания. Процесс А1 «Регистрация клиентов» делится на 3 подпроцесса.
Клиенту, заинтересованному в услугах организации, предлагается заполнить
«Запрос на закупку». Бланк заявки оформлен с помощью редактора MS Word. Данный
документ является входным для процесса А11. Данные из запроса проверяются в
процессе А12 на предмет ранее заключенных договоров с клиентом. Если контрагент
уже существует, то менеджер по продажам переходит к процессу А2, в противном
случае в процессе А13, используя MS Excel, регистрируется новый клиент.
Результатом процесса А1 является «Карточка клиента» - составная часть «Картотеки
клиентов».
Процесс А2 «Оформление условий взаиморасчетов» состоит из 3 подпроцессов.
На основании данных из «Карточки клиента» в процессе А21 составляется «Проект
коммерческих условий». Затем, в процессе А22, этот документ согласовывается с
заказчиком. Согласованные коммерческие условия утверждаются руководителем
отдела продаж в процессе А23.
При выполнении процесса А2 используется MS Word. Существует шаблон стандартного договора, который
вручную заполняется необходимыми данными. При этом возникает большое количество
ошибок.
Процесс А3 «Контроль и оформление договоров» состоит из четырех этапов. В
процессе А31 анализируется «Реестр договоров», с целью составление списка
договоров, срок которых истекает. Затем, в процессе А32, происходит составление
нового договора на основе запроса на закупку и коммерческих условий клиента.
При этом используется шаблон договора хранящийся в виде фала MS Word. При составлении договора приходится вручную
копировать много информации, что требует более тщательной проверки и
увеличивает время выполнения операции. Составленный договор утверждается
руководителем отдела продаж в процессе А33, а затем менеджер отдела продаж
регистрирует данный договор в реестре договоров как действующий в процессе А34.
Задачей процесса А4 «Регистрация и контроль прайс-листов» является
создание отдельных прайс-листов для клиентов. Сначала менеджер отдела продаж,
анализируя договор с клиентом и общий прайс-лист, составляет «Список товарных
позиций» в процессе А41, данный список будет являться основой для выполнения
процесса А42, в результате которого формируется «Проект прайс-листа». При
выполнении процесса А43 «Проект прайс-листа» утверждается руководителем отдела
продаж. Выполнение процессов А41 и А42 происходит с использованием средств MS Excel.
В дальнейшем менеджер по продажам на основе прайс-листа клиента, общего
прайс-листа, договора и запроса на закупку рассчитывает стоимость заказанного
товара в процессе А51 и составляет следующий пакет документов: «Приложение к
договору» в MS Word, в котором перечисленное заказанное оборудование и
количество; «Счет за оборудование» из шаблона MS Excel в процессе А52. Готовый пакет документов утверждается
руководителем отдела продаж в процессе А53.
Работник отдела продаж, проверяет поступление платежа в процессе А61, и
инициирует отгрузку оборудования клиенту, при этом операция оформляется с
помощью средств MS Excel всеми необходимыми документами:
· «Накладной выдачи оборудования» - для склада, процесс А62;
· «Счетом-фактурой» - для клиента и бухгалтерии Организации,
процесс А63.
В случае поступления в отдел продаж «Приходного складского ордера» от
склада, в котором указаны товарные позиции возвращенные клиентом инициируется
процесс А7 «Регистрация возврата оборудования». Он состоит из двух этапов:
сначала (процесс А71) составляется «Список товарных позиций, к возврату
оплаты», а затем (А72) клиенту возвращается уплаченная им стоимость товаров.
В обязанности сотрудника отдела продаж входит формирование отчетов
(процесс А8) по результатам деятельности отдела за отчетный период («Отчет о
клиентах», «Отчет о продажах и «Отчет об оплате»), которые предоставляются в
сектор учета и планирования для последующего анализа. Для формирования отчетов
используют MS Excel, их передача осуществляется по каналу связи.
В дальнейшем отношения клиента и Организации возникают всякий раз, когда
клиенту осуществляется продажа оборудования, он производит оплату. При этом
сотрудники подразделения Организации используют в своей работе «Картотеку
клиентов» и «Реестр договоров», ведение которых осуществляется сотрудниками
отдела продаж.
Рассмотренная существующая технология работы отдела продаж Организации
имеет существенные недостатки. Они выражаются в следующем:
· наличие задержек при обслуживании;
· возможность неточных расчетов показателей;
· невысокая достоверность результатов;
· низкая оперативность предоставления информации руководству;
· низкая адекватность принимаемых управленческих решений;
· низкая производительность сотрудников отдела;
· высокая трудоемкость обработки информации;
· несовершенство регистрации исходной информации.
Ликвидации выявленных недостатков будет способствовать комплексная
автоматизация работы отдела продаж.
.4
Обоснование выбора проектного решения
В условиях, когда ассортиментная матрица торговых организаций включает
несколько десятков, а то и сотен тысяч позиций, нельзя по-настоящему эффективно
управлять ими без специального программного обеспечения. Программные средства
позволяют оптимизировать ассортимент и снизить торговые риски от неправильно
принятых решений.
В настоящее время в ООО «КСК-Электро» используется компонент системы «1С:
предприятие 7.7: «Бухгалтерский учет» и формируется стандартная отчетность
системы. Также функционирует Система планирования закупок и производства (APS).
В связи с ростом и развитием организации, увеличением числа потребителей
и ассортиментной матрицы возникла необходимость в новом программном средстве.
Разработка программного средства требует выбора технологии
проектирования.
Технология проектирования - это совокупность методологий и средств
проектирования, а также методов и средств организации проектирования [14].
В настоящее время широко используются следующие методы проектирования:
· Оригинальное (каноническое) проектирование;
· Типовое проектирование;
· Автоматизированное проектирование;
· Комбинированные варианты.
Технология оригинального проектирования основана на принципе создания
уникального проектного решения для сложной системы. Данная технология
поддерживает следующие методы: средства регламентации труда разработчиков
(организационные структуры, схемы, ГОСТы и т.д.), средства организации труда
программистов (различные библиотеки программистов) и средства частичной
автоматизации проектирования (утилиты ОС ПЭВМ, СУБД, операционные оболочки).
Типовое проектирование основано на разбиение существующей системы на
типовые модули или задачи, также данная технология проектирования
предусматривает возможность настройки типовых проектных решений и разработку
оригинальных недостающих модулей. В зависимости от объекта типизации выделяют
три метода данной технологии: метод элементного проектирования - объектом
является задача (элемент), метод подсистемного проектирования - функциональная
подсистема, подразделение предприятия, метод системного проектирования. В
системном типовом проектировании выделяют объектный метод - выделение из
большого количества предприятий одной отрасли базового и для него разработка
типового проекта - и групповой - в качестве объекта рассматриваются не все
предприятия, а узкий круг предприятий с похожими характеристиками [14].
Основные недостатки оригинального и типового проектирования: низкая
степень автоматизации проектировочных работ, длительные сроки разработки,
высокая стоимость. Данные отрицательные моменты технологий проектирования
привели к тому, что проектировщики стали разрабатывать технологии
автоматизированного проектирования:
· Модельное проектирование, которое отражало модель всей системы. Модельное
проектирование дало увеличение жизненного цикла проекта, с сокращением времени
и стоимости проектирования. Основным недостатком технологии является отрыв
требований конечного пользователя от готового продукта.
· Прототипное проектирование - получение проекта в основных
чертах на стадии технического задания, и в дальнейшем, сокращение трудовых и
стоимостных затрат и повышение качества проектной документации.
· CASE-технология - это автоматизированное проектирование с
графическими образами. Данная технология ускоряет время проектирования,
повышает качество проекта, сохраняет положительные качества предыдущих
технологий.
· RAD-технология - это совмещение CASE-технологий и объектно-ориентированного
проектирования.
Применение последней технологии эффективно по ряду причин: быстрое
проектирование, удобный и дружественный интерфейс, наличие прототипного проектирования.
Данная технология включает в себя инструменты быстрой разработки приложений
(например, Delphi, Builder и др.), а это означает наличие солидной библиотеки
классов компонентов, которая минимизирует утомительное программирование.
Факторами выбора технологии проектирования служат: наличие денежных
средств на приобретение и поддержку выбранной технологии, ограничения по
времени проектирования, доступность соответствующих инструментальных средств и
возможность обеспечения поддержки их эксплуатации собственными силами, наличие
специалистов соответствующей квалификации. [14]
Для автоматизации задач отдела продаж ООО «КСК-Электро» целесообразно
использовать технологию типового проектирования в сочетании со средствами
автоматизации отдельных этапов (CASE и
RAD - технологий). Использование
преимуществ выбранных технологий позволяет достичь оптимальных сроков и
высокого качества разработки программного средства.
Существует следующие варианты решения проблемы: закупка готового
программного обеспечения и его адаптация под собственные особенности или
разработка нового программного средства.
Современный рынок программных продуктов в области автоматизации торговой
деятельности отличается изобилием и разнообразием.
Многие разработчики предлагают корпоративные информационные системы,
охватывающие полный спектр продуктов, автоматизирующих как отдельные
направления деятельности, так и комплексные системы. Наиболее популярны решения
от таких компаний как SAP, Microsoft и 1С. Ниже представлены
характеристики наиболее известных программных продуктов этих
фирм-разработчиков.
Система управления ресурсами предприятия SAP Enterprise Resource Planning
(SAP ERP) - полнофункциональное ERP-решение, представляющее собой набор пакетов
и модулей, которые можно развертывать по мере необходимости. [31] Это позволяет
компаниям внедрять только ту функциональность управления бизнесом, которая им
необходима, и тогда, когда она им необходима. Это упрощает процесс перехода на
новые версии и сокращает затраты. Кроме того, компании могут включать в решение
дополнительные функциональные возможности, такие как деятельность на базе
портала, мобильный сервис, бизнес-аналитика и пр. Возможность подключения новых
модулей реализована за счет технологии интеграции SAP NetWeaver. Решение SAP
ERP включает в себя:
· SAP ERP Financials;
· SAP ERP Human Capital Management;
· SAP ERP Operations;
· SAP ERP Corporate Services. [28]
Стоимость ERP-решения на базе SAP составляет от 160 до 390 тысяч евро,
при этом затраты на внедрение и поддержание SAP ERP не разглашаются в открытых
источниках (это требование и условие договора c клиентом), однако аналитически
можно сделать вывод что они находятся в диапазоне от 200 до 300% от стоимости
лицензий или от 480 тысяч до 1,170 млн евро. Столь высокие затраты
обосновываются сложность системы, кроме того необходимо тщательное обучение
конечных пользователей, что приводит к увеличению срока внедрения в
целом.Dynamics AX (ранее Axapta) - комплексная система управления предприятием
класса ERP II для крупных и средних компаний. [32] В системе реализовано
управление финансами, товарно-материальными потоками, отношениями с клиентами,
персоналом и другими областями деятельности компании. В основе Axapta лежат
технологии и принципы программного обеспечения Microsoft, что дает возможность
строить современные бизнес-решения, интегрированные с уже работающими
практически в каждой компании приложениями, а следовательно, значительно
сократить ресурсы, необходимые для обучения сотрудников, и дать им возможность
сосредоточиться на достижении целей бизнеса.
В среднем, стоимость лицензии в расчете на одно рабочее место составляет
1600 - 2500 евро. [30 Соответственно, пакет на 35 одновременных пользователей
будет стоить примерно 56 000 - 87500 евро. Стоимость внедрения, в среднем,
составляет 150-200% от стоимости лицензий. Исходя из этого, общая стоимость
составляет от 140000 до 262500 евро.
Система программ «1С:Предприятие 8» включает в себя платформу и
прикладные решения, разработанные на ее основе, для автоматизации деятельности
организаций и частных лиц. Сама платформа не является программным продуктом для
использования конечными пользователями, которые обычно работают с одним из
многих прикладных решений (конфигураций), разработанных на данной платформе.
Такой подход позволяет автоматизировать различные виды деятельности, используя
единую технологическую платформу.
Архитектура системы 1С:Предприятие 8 нацелена на то, чтобы значительно
ускорить и унифицировать как саму разработку прикладных решений, так и их
сопровождение. Повышение уровня абстракции, четкое разделение на платформу и
прикладное решение, построение прикладного решения на основе метаданных - все
это позволяет перейти от технических и низкоуровневых понятий к более
содержательным и высокоуровневым, а значит приблизить их к языку пользователей
и специалистов в предметной области. Благодаря тому, что все прикладные решения
строятся на основе определенной модели, решаются и традиционные задачи,
связанные с производительностью, эргономикой, функциональностью и т.д.
Стоимость лицензий на 50 рабочих мет составляет 156 тысяч рублей,
лицензия для сервера (x86-64) стоит 72 тысячи рублей. [25]
Также рассмотрим продукт «Maconomy» поставляемый ЗАО «Система-Сервис».
Информационная система по автоматизации деятельности торговых организаций
Maconomy ERP включает в себя эффективную систему с полностью
интегрированной обработкой закупок и заказов. Данная система поддерживает
полный цикл продаж, начиная с коммерческого предложения и получения заказа до
поставки, выставления счета и оплаты. Решение в полной мере поддерживает все
аспекты процесса закупок такие, как ввод первоначальных заказов на закупку,
ввод поступления товаров и взаимодействие со складом.
Решение Maconomy Trade Solution разрабатывалось с учетом опыта
практического использования в компаниях-клиентах по всему миру и имеет
следующие возможности:
· финансовый менеджмент;
· управление запасами и складами;
· управление продажами;
· электронная коммерция;
· организация снабжения;
· контроль производства и расширенные возможности по созданию
отчетов.
Причем все эти возможности интегрированы в один стандартный продукт.
Maconomy быстро и без существенных затрат настраивается под требования
конкретного бизнеса, способствуя его рентабельности и динамичности,
обеспечивает прозрачность учета товарных и денежных потоков. Учитывает
современные требования к информационным системам в бизнесе.
Maconomy разработана на основе объектно-ориентированного подхода. Набор
встроенных в систему инструментальных средств дает конечному пользователю
возможность модифицировать логику обработки первичных данных и настраивать
клиентский интерфейс в соответствии со своими задачами и предпочтениями. Все
это значительно увеличивает эффективность и удобство работы торгового
предприятия.
В таблице 1 приведены основные данные по описанным выше системам.
На основе анализа информации из открытых источников, а также по
результатам предпроектных обследований было принято решение о заказе проектного
решения, автоматизирующего основные функции отдела продаж, на основе решения Maconomy, так как данный продукт позволяет
автоматизировать все бизнес-процессы описанные в разделе 1.3, стоимость
внедрения укладывается в рамки бюджета (не более 2 млн рублей), а сроки
позволяют рассчитывать на быстрое внедрение продукта в коммерческую
эксплуатацию.
Таблица 1
Сравнение ERP-систем
|
Решение
|
Производитель
|
Сфера применения
|
Срок внедрения
|
Стоимость внедрения
|
Примеры внедрений
|
|
SAP R/3
|
SAP AG (Германия)
|
Оборонные предприятия, компании нефтегазового комплекса,
металлургия, энергетика телекоммуникации, банковский сектор.
|
1-5 лет и более
|
Лицензия на 50 рабочих мест стоит около $350 тыс. Стоимость
внедрения может в несколько раз превышать стоимость решения.
|
Омский НПЗ, Ярославский НПЗ, группа "Мечел",
ТНК-ВР, "Белгородэнерго", "Сургунефтегаз",
"ЕвразХолдинг" и др.
|
|
MBS Axapta, Navision
|
Microsoft (США)
|
Предприятия нефтяной отрасли, пищевой промышленности,
торговые компании, металлургия, дистрибуция, телекоммуникационная отрасль.
|
от 1 года
|
В среднем стоимость решения на одно рабочее место - $3,5
тыс. Стоимость внедрения составляет 100-250% стоимости решения.
|
Останкинский молочный комбинат, МВО, "Юнимилк",
РУССО, "Интерспорт", "Ростелеком", "Краски
ТЕКС", ПНТЗ, Московский завод "Кристалл", книжная сеть
"Буквоед", "Феликс", "Промет", аэропорт
"Кольцово" и др.
|
|
"1С: Предприятие 8.0. Управление производственным
предприятием"
|
1C (Россия)
|
Машиностроение, пищевая промышленность и др.
|
от 6 месяцев до 2 лет
|
Лицензия на одно рабочее место $150-600. Стоимость
внедрения на одно рабочее место $200-1000
|
"Торжокский вагоностроительный завод",
"Цветлит", "Плитпром", "Карельский окатыш",
"Остров", "НИИЭФА-ЭНЕРГО" и др.
|
|
Maconomy
|
Deltek Maconomy (Нидерланды)
|
Розничная и оптовая торговля, производство товаров,
логистика, консалтинговые услуги и др.
|
от 4 до 9 месяцев
|
Лицензия на 1 рабочее место 400 евро. Стоимость внедрения
до 200% (включая 5 лет поддержки)
|
KPMG, Deloitte, PHILIPS, Ramboll,
IBM, Schneider Electric, PricewaterhouseCoopers, Xerox, IKEA, Henkel,Stokman,
Тройка Диалог, WPP и др.
|
ГЛАВА 2.
КОНЦЕПЦИЯ ПРОЕКТА
.1 Бизнес
- требования
Под бизнес-требованиями, в контексте разработки программного обеспечения,
понимается сбор и документирования требования от ключевых бизнес-пользователей,
таких как клиенты, сотрудники и поставщики, в начале цикла разработки системы
для направления проекта будущей системы. [22]
Бизнес-требования обычно включают в себя:
· Описания текущей ситуации, в том числе причины
необходимости в изменениях;
· Основные заинтересованные стороны
бизнеса;
· Факторы успеха для будущего / целевое
состояние;
· Модели бизнес-процессов и их анализ
(используют схему обозначений «как есть» и «как будет»);
· Логическая модель данных;
· Глоссарий терминов бизнеса;
· Диаграммы потоков данных для
иллюстрации того, как данные проходят через информационную систему.
Когда определяется миссия предприятия, нужно учитывать
мнения тех людей, чьи интересы и действия могут повлиять на дальнейшее развитие
фирмы. Этими людьми являются:
· Акционеры предприятия. Люди, которые создали бизнес, и продолжают
заниматься его развитием.
· Деловые партнеры. Такие партнеры предоставляют определенные
услуги фирме, а взамен получают материальное вознаграждение или какие-то
услуги.
· Сам персонал предприятия, который обеспечивает своим трудом и
усилием работоспособность всей организации.
Для следования миссии руководство организации определяет ключевые
бизнес-цели - результаты, к достижению которых должны стремиться все сотрудники
компании.
Бизнес-целям проекта по внедрению информационной системы в ООО
«КСК-Электро» являются:
· Увеличение доли рынка;
· Возврат инвестиций;
· Повышение удовлетворенности клиентов;
· Оптимизация затрат на бизнес-процессы;
· Повышение производительности;
· Обеспечение процесса принятия стратегических решений
необходимой информацией;
· Оптимизация ассортимента и снижение торговых рисков от
неправильно принятых решений.
Критериями достижения поставленных целей являются следующие показатели:
· Единое хранилище данных;
· проведение комплексной автоматизации отдела продаж;
· сокращение жалоб со стороны клиентов, улучшение обслуживания
клиентов;
· рост числа клиентов;
· высокое качество аналитических отчетов;
· повышение точности расчета финансовых показателей;
· высокая оперативность предоставления информации руководству.
На современном этапе развитие бизнеса многих предприятий в значительной
степени зависит от качественной поддержки со стороны информационных технологий.
Но поскольку развитие и эксплуатация ИТ-систем характеризуются определенными
рисками, то управление ИТ-рисками становится неотъемлемой частью процесса
внедрения информационных систем. [21] В качестве основных рисков, способных
свести к нулю эффект от внедрения ИС в ООО «КСК-Электро» приняты:
1) риски бизнес-потерь (упущенная выгода, дополнительные издержки)
связанные с отказами, простоями, искажением данных и несанкционированным
доступом к системе. Как следствие, падает лояльность клиентов, сокращается
рыночная доля компании. Вероятность наступления риска - высокая.
Предупреждение риска: Пользователем программного комплекса ИС может быть
сотрудник КСК-Электро, имеющий навыки работы в среде Microsoft Windows и
прошедший необходимый курс обучение, а также выполнение мер, перечисленных в
разделе 2.2.8.
) Риск недостижения стратегических целей (изменения в бизнесе компании
настолько значительны, что планируемые выгоды могут быть не достигнуты или
проект может быть не реализован). Сдача проекта в коммерческую эксплуатацию
задержится, вырастут затраты и инвестиции могут не окупиться. Вероятность
наступления риска - ниже среднего.
Предупреждение риска: Фокусировка на изменении модели услуг, ограничение
функционала внедряемой системы наиболее необходимыми задачами.
) Риск возрастания эксплуатационных расходов до нерентабельного уровня
(стоимость услуг для потребителей с новой системой существенно превышает
текущее значение). Данный риск приведет к оттоку клиентов и сокращению выручки.
Вероятность наступления риска - средняя.
Предупреждение риска: последовательное применение модели оценки
совокупной стоимости владения системой, сравнение с рыночными ценами. Четкая
связь между инвестициями в проект и результатами для бизнеса.
Разрабатываемая информационная система предназначена для автоматизации
деятельности отдела продаж ООО «КСК-Электро».
Основной задачей в рамках проекта является автоматизация процесса
управления продажами, что подразумевает под собой:
· настройку клиентов и условий работы с ними,
· процесс оформления заказов клиентов,
· управление прайс-листами;
· резервирование и отгрузка наименований,
· учет возвратов,
· построение аналитических отчетов;
2.2
Системные требования
2.2.1
Функциональные требования
В рамках модуля управления продажами ИС должна обеспечивать выполнение
функций представленных в таблице 2.
Таблица 2
Функциональные требования
|
Функция
|
Входные данные
|
Результат
|
|
Создание редактирование и удаление справочников
|
Условно-постоянная информация о товарах и принципах
сотрудничества с клиентами.
|
Справочники: · Класс G1 · Группа G2 · Класс
калькуляции · Сроки оплаты
· Условия оплаты · Способ доставки · Условия доставки · Валюта
|
|
Создание, редактирование и удаление карточки клиента
|
Информация о клиенте, реквизиты, условия обслуживания.
|
Карточка клиента.
|
|
Создание, редактирование и удаление заказов клиентов
|
Данные от клиента о требуемом оборудовании и его
количестве.
|
Заказ клиента.
|
|
Создание, редактирование и удаление прайс-листов
|
Данные от службы снабжения о закупочных ценах на товары,
общий прайс-лист.
|
Общий прайс-лист, прайс-лист клиента.
|
|
Создание, редактирование и удаление документов на отгрузку
товара
|
Заказ клиента.
|
Список товаров к перемещению.
|
|
Регистрация возврата товара, с генерацией необходимых
документов
|
ТОРГ-12, счет-фактура.
|
Заказ на возврат, приходный складской ордер.
|
|
Создание, печать счета на оплату
|
Заказ клиента.
|
Счет на оплату.
|
Заказ клиента.
|
Счет-фактура.
|
|
Согласование счет-фактуры с оплатой клиента
|
Приходный кассовый ордер, счет-фактура.
|
В результате выполнения данной операции задолженность
клиента уменьшается.
|
|
Печать накладной ТОРГ-12
|
Список товаров к перемещению.
|
ТОРГ-12.
|
|
Построение отчета «Заказы клиентов»
|
Заказы клиентов, заказы на возврат, списки товаров к
перемещению.
|
Отчет «Заказы клиентов».
|
|
Построение отчета «Выгрузка заказов клиентов»
|
Заказы клиентов.
|
Отчет «Выгрузка заказов клиентов».
|
|
Построение отчета «Выгрузка прайс-листов»
|
Карточка артикула, прайс-листы.
|
Отчет «Выгрузка прайс-листов».
|
|
Построение отчета «Дебиторская задолженность»
|
Заказы клиентов, приходные кассовые ордеры, списки
товаров к перемещению.
|
Отчет «Дебиторская задолженность».
|
Кроме вышеперечисленных функций система должна обеспечивать возможность
выбора значений из классификаторов при заполнении экранных форм ввода данных во
всех модулях ИС, с целью минимизации временных затрат на выполнение операции
ввода данных.
Для автоматизации вспомогательных процессов, а также для
администрирования системы будет выполнена настройка следующих подсистем:
· Подсистема формирования отчетных форм;
· Подсистема поиска данных.
Подсистема формирования отчетных форм должна обеспечивать возможность
построения отчетов, статистических выходных форм, сводных отчетов на основе
информации, хранящейся в базе данных ИС. В подсистеме должна быть реализована
возможность:
· предварительного просмотра отчетных форм перед выводом их на печать;
· вывода отчетных форм в формате HTML, документов Microsoft Office;
· вывода на печать.
Общими требованиями к подготовке отчетов являются:
· Обеспечение возможности сохранения подготовленного отчета в формате
PDF-файла.
· Обеспечение возможности формирования отчетов в соответствии с
предоставленными правами, в том числе и с правами на возможность печати данных.
Подсистема поиска данных должна обеспечивать выполнение следующих
функций:
· поиск документов по реквизитам объектов учета;
· поиск данных с использованием знаков подстановки.
Операция поиска должна состоять в задании критериев поиска по отдельным
реквизитам или их совокупности. Найденная информация должна предоставляться
пользователям для просмотра. Для составления запроса на поиск должна
использоваться экранная форма, позволяющая формировать запросы по образцу, по
выбранным параметрам. Подсистема должна обеспечивать вызов экранной формы
поиска из всех экранных форм ИС.
.2.2
Требования к техническому обеспечению
Комплекс технических средств ИС должен обладать вычислительной мощностью,
достаточной для:
· хранения и обработки требуемых объемов информации;
· устойчивой работы в условиях пиковой нагрузки;
· обеспечения работы прикладных программных пакетов, требующих
значительных вычислительных мощностей.
В основу структуры комплекса технических средств системы должен быть
положен принцип типовых проектных решений. Типовые конфигурации должны
строиться на основе стандартизованных элементов:
· стационарное автоматизированное рабочее место сотрудника подразделения
Организации;
· сервер баз данных;
· сервер прикладной обработки (сервер приложений);
· серверы специальных технологий (Web-сервер, централизованное
резервное копирование данных и т.п.);
· почтовый сервер;
· внешний дисковый массив, обслуживающий сервер или группу
серверов;
· интегрированные дисковые массивы, обслуживающие группы серверов
различных платформ;
· телекоммуникационное оборудование (оборудование для работы по
выделенным каналам).
К серверу БД\приложений предъявляются следующие требования [18]:
. Для систем на основе Intel-платформы:
· IBM xSeries 346, including
· 2 x 3.0 GHz Intel Xeon w/1 MB cache
· 2 GB RAM
· Dual 10/100/1000 Mbit network interface card
· 4 x 36.4 GB disk drives 15,000 RPM
. Для систем на основе IBM pSeries платформы:
· 1 x 1.5 GHz Power 5
· 2.0 GB RAM
· 10/100/1000 Mbit network interface card
· 4 x 73.4 GB disk drives 15,000 RPM
Данные требования являются минимальными для систем до 100 пользователей.
Потребуется обновление аппаратной части в случае увеличения количества
пользователей. Конфигурация позволяет начать работу, а затем нарастить
вычислительные мощности серверов в случае необходимости.
Клиентский компьютер Maconomy должен удовлетворять следующим минимальным требованиям [18]:
· Процессор: 1 Ghz и выше.
· Оперативная память: от 256Mb.
· Жесткий диск: Свободного места на жестком диске от 100Mb.
Для доступа через Web-интерфейс
необходимо устройство с доступом к интернету и браузером, совместимым с Microsoft Internet Explorer 6.0 и выше.
В необходимых случаях в состав локальной вычислительной сети (ЛВС) должны
включаться системы бесперебойного энергоснабжения, обеспечивающие
гарантированное электропитание ответственных потребителей.
Для организации сегментов ЛВС на основе беспроводных технологий должны
применяться системы, использующие стандарт IEEE 802.11 (в частности
RadioEthernet и WirelessIP).
Система должна использовать стандартные, унифицированные методы
реализации функций (задач) системы:
· поддержка современных транспортных протоколов: TCP/IР;
· поддержка распределенного доступа к информации;
· возможность функционирования на различных аппаратных платформах.
.2.3
Требования к программному обеспечению
Разрабатываемая система должна представлять собой единую
автоматизированную информационную систему. При создании ИС необходимо
адаптировать для использования ранее созданное используемое в подразделениях
ООО «КСК-Электро» программное обеспечение и данные.
ИС должна иметь модульную структуру с четким разделением функций между ее
компонентами. Выполнение функций ИС и доступ к содержащимся в ней данным и
управляющим структурам должны осуществляться посредством компонент, обладающих,
в том числе и, механизмами на базе web-технологий для взаимодействия с
пользователями, что обусловлено необходимостью доступа к системе через web-браузеры с любого компьютера.
Общее (системное) программное обеспечение ИС должно соответствовать
следующим основным принципам:
) использование сертифицированных программных средств, обеспечивающих
реализацию требований, предъявляемых к комплексной системе защиты информации;
2) минимальная номенклатура используемых программных средств;
) масштабируемость и высокая производительность;
) совместимость;
) наличие встроенной системы безопасности;
) надежность и отказоустойчивость;
) возможность быстрой модернизации типового специального
программного обеспечения;
) наличие механизмов поддержки коммуникационных средств;
) возможность мультипроцессорной обработки данных.
В качестве операционной системы может использоваться Windows Server 2000 и выше или Red Hat Linux.
На клиентских компьютерах допускается использование операционной системы Microsoft Windows 2000 и выше. [18]
Сетевые ОС должны позволять организовать работу пользователя на рабочих
станциях в рамках одной или нескольких локальных сетей, а также на
распределенной территориальной сети, иметь встроенные средства электронной
почты, отвечать требованиям контроля доступа к ресурсам системы.
Специальное (прикладное) программное обеспечение должно разрабатываться в
соответствии со следующими требованиями:
) унификация пользовательских интерфейсов, которые обеспечивают единое
визуальное представление различных сведений об объектах учета, получаемых из
БД;
2) комплексирование функций, состоящее в рациональном распределении
функций между приложениями и устранении дублирования функций;
) эволюционная преемственность, обеспечивающая постепенный переход
от существующих систем к перспективным, путем интеграции уже действующих систем
друг с другом и с перспективными системами по мере их создания.
Прикладное программное обеспечение системы должно быть представлено как
совокупность программных комплексов автоматизированных рабочих мест,
реализующих функции ИС, в том числе:
· обработка запросов пользователей к БД по произвольной совокупности
реквизитов;
· создание и обработка типовых запросов;
· формирование и вывод на печать списков;
· формирование и вывод на печать статистических данных;
· обеспечение сохранности и восстановления баз данных;
· аудит действий пользователей;
· парольная защита информации от несанкционированного доступа,
с установлением прав доступа к определенной информации для каждого пользователя.
Прикладное программное обеспечение ИС должно отвечать следующим общим
требованиям:
1. обеспечение санкционированного доступа к информационным ресурсам и
предоставление информации в объеме, соответствующем правам пользователей, в том
числе обеспечение ввода новой информации, замены и ее удаления;
2. обеспечение журналирования действий, выполняемых пользователями
при работе в ИС;
. обеспечение модульной реализации программного комплекса для
обеспечения возможности расширения круга решаемых задач, увеличения объемов
хранения и обработки данных, а также возможности подключения к работе новых
подразделений и ведомств;
. обеспечение автоматизированного обновления программных модулей
из состава специального программного обеспечения;
. обеспечение возможности пакетной обработки запросов, присылаемых
пользователями.
ИС должна отвечать требованиям масштабируемости, то есть входящее в ее
состав ПО должно обеспечивать одновременную работу необходимого числа
пользователей путем наращивания вычислительных ресурсов. Следует ожидать роста
числа пользователей ИС в будущем.
Система и ее подсистемы должны быть построены с использованием
стандартных и унифицированных методов реализации функций информационной
системы. Реализация ИС и ее подсистем должна осуществляться с использованием
единой системы проектирования. Используемые решения должны обеспечивать
унификацию функциональных задач, операций и интерфейсов.
В целях реализации требований законодательства и нормативных актов должна
быть обеспечена возможность изменения состава форматов данных, используемых при
работе программного обеспечения. Вновь применяемые форматы данных должны быть
описаны и утверждены «КСК-Электро».
В случае изменений нормативно-правовой базы, влекущих за собой изменения
в структуре и составе баз данных, его функциональности, все доработки ИС
проводятся в рамках его модернизации.
2.2.4
Требования к информационному обеспечению
Система кодирования и классификации должна отвечать требованиям
классификации и атрибутирования документов, принятых в Российской Федерации, а
так же учитывать зарубежный опыт создания подобных систем.
Общими требованиями к ведению справочников и классификаторов являются:
· Обеспечение возможности внесения новых записей, редактирования
существующих и удаления записей с помощью экранных форм в соответствии с
правами, предоставленными пользователю;
· Обеспечение загрузки справочников и классификаторов с
машинных носителей информации в согласованных форматах.
В состав информационного обеспечения ИС входят классификаторы и справочники,
образующие в совокупности нормативно-справочную информацию ИС. Целью создания и
использования классификаторов информации в составе ИС является создание условий
для формирования единого информационного пространства, как внутри Организации,
так и во взаимодействии с другими компаниями, ведомствами и учреждениями.
Классификаторы информации в составе ИС решают задачи:
· стандартизации информационных ресурсов (терминологии, документов,
классификаторов/справочников, форматов передачи), гармонизации описания этих
ресурсов;
· систематизации информации по единым классификационным правилам и их
использование при прогнозировании развития и ведения различных видов учета и
отчетности;
· обеспечения совместимости информационных систем и ресурсов.
Системы кодирования и классификации, используемые для решения
автоматизируемого комплекса задач сотрудника отдела продаж представлены в
Таблице 3.
Таблица 3
Используемые системы кодирования
|
Наименование кодируемого множества
|
Значность кода
|
Система кодирования
|
Вид классификатора
|
|
№ Клиента
|
5
|
Порядковая
|
Локальный
|
|
№ Заказа
|
6
|
Порядковая
|
Локальный
|
|
№ Счета
|
9
|
Порядковая
|
Локальный
|
|
№ Счет-фактуры
|
9
|
Порядковая
|
Локальный
|
|
№ ТОРГ-12
|
9
|
Порядковая
|
Локальный
|
Для кодирования множеств «№ Клиента», «№ Заказа», «№ Счета», «№
Счет-фактуры», «№ ТОРГ-12» используется порядковая система, так как указанные
множества не требуют предварительной классификации. Нужно заметить, что для
кодирования клиентов-организаций будет использоваться локальный классификатор,
несмотря на наличие общесистемного классификатора предприятий и организаций
(ОКПО). Суть порядковой системы кодирования заключается в последовательном
присвоении каждому объекту кодируемого множества номера его порядка. [13]
В системе используются следующие справочники:
· Сроки оплаты;
· Условия оплаты;
· Склады;
· Способ доставки;
· Условия доставки;
· Валюты.
2.2.5
Требования к лингвистическому обеспечению
Используемые при разработке ИС языки программирования высокого уровня и
платформы разработки должны обеспечивать решение задач по реализации функций и
задач Системы. Допускается использование стандартных языков высокого уровня,
отвечающих требованиям реализации задач предметной области. При разработке
Системы должны использоваться средства описания предметной области и
подобъектов автоматизации, обеспечивающие автоматизированный процесс прямого и
обратного проектирования баз данных и компонент, а также документирование
полученных результатов.
В состав лингвистического обеспечения Системы должен входить язык
подготовки отчетов, обеспечивающий модификацию существующих и создание новых
отчетов. Язык подготовки отчетов должен иметь встроенные средства создания
графических представлений (диаграмм, графиков и т.п.), а также обеспечивать
экспорт результатов в форматы широкого применения (текстовый, XLS, DOC, PDF и
т.п.).
.2.6
Требования к организационному обеспечению
При создании ИС должны быть разработаны организационно-распорядительные
документы регламентирующие:
· Порядок эксплуатации системы;
· Работу пользователей с элементами системы;
· Модернизацию и развитие системы.
Функционирование программно-технического комплекса ИС должно
обеспечиваться сотрудниками «КСК-Электро».
Обслуживающим персоналом «КСК-Электро» должны выполняться:
· Процедуры архивирования базы данных;
· Восстановления базы данных после аварий и сбоев, вызванных
неисправностями технических средств;
· Установка и обновление программно-технического комплекса ИС
2.2.7
Требования к обеспечению информационной безопасности
Общими требованиями к надежности ИС являются:
· Программно-технический комплекс ИС должен функционировать круглосуточно,
в непрерывном режиме, кроме времени проведения работ по резервному копированию
данных, восстановлению данных, смене версий программного комплекса, других
профилактических работ по техническому обслуживанию, требующих остановку
технических средств.
· Должно производиться регулярное (не реже одного раза в сутки)
резервное копирование баз данных. Необходимо наличие как минимум двух резервных
копий всех данных. Данные копии должны храниться в физически удаленных местах.
· Отказы и сбои в работе рабочих станций и сетевого
оборудования не должны приводить к разрушению данных и сказываться на
работоспособности системы в целом.
· Выход из строя одной из подсистем не должен приводить к
прекращению функционирования остальных подсистем, т.е. при этом должна
обеспечиваться возможность выполнения функций всех оставшихся подсистем.
· Неправильные действия пользователей не должны приводить к
возникновению аварийной ситуации.
· Должны быть минимизированы ошибки технического персонала, в
том числе путем четкого разграничения прав доступа к системе, а также ведения
журнала событий системы.
· Предусмотрено регулярное копирование и хранение всех данных
прикладных задач на дисковых носителях для обеспечения защиты данных от
логического разрушения или в случае аварий.
Сохранность информации должна быть обеспечена в случае возникновения
следующих событий (аварий, отказов и т.п.):
. Отказ аппаратуры сервера;
2. Отключение питания на рабочем месте и/или на сервере баз данных;
. Отказ оборудования рабочей станции;
. Отказ линий связи.
Для обеспечения сохранности информации ИС должно использоваться:
· Резервное копирование;
· Восстановление данных в непротиворечивое состояние при
программно-аппаратных сбоях, влекущих внеплановую остановку специального
программного обеспечения или его компонент, таких как остановка системы при
отключении электрического питания, сбоях операционной системы и других;
· Восстановление данных в непротиворечивое состояние при сбоях
в работе сетевого, программного и аппаратного обеспечения.
Для обеспечения сохранности информации ИС необходимо создать резервный
сервер, на котором будет храниться актуальная копия ЕХД. Резервное копирование,
архивирование и восстановление данных должно осуществляться с использованием
стандартных средств СУБД и сервера приложений. Контроль над функционированием
системы, проведение плановых и внеплановых регламентных работ, устранение
отказов и сбоев должны осуществляться эксплуатационным персоналом, входящим в
состав соответствующего подразделения ООО «КСК-Электро».
Для обеспечения требуемого уровня защищенности и возможности быстрой
реконфигурации локальной вычислительной сети, активное оборудование должно
поддерживать технологию виртуальных рабочих групп VLAN.
Процедуры разграничения доступа должны обеспечивать санкционированный
доступ пользователей к данным и функциям ИС в соответствии с их полномочиями.
Общими требованиями к разграничению доступа ИС являются:
· Обеспечение пользователям доступа к функциям Системы в соответствии с
предоставленными полномочиями.
· Обеспечение разграничения прав доступа как в клиентских, так
и в серверных приложениях.
· Обеспечение регистрации пользователя и настройки
пользовательского интерфейса клиентских приложений на основе предоставленных прав.
· Хранение данных о правах доступа пользователей в базе данных.
· Идентификация пользователя при запуске программного
обеспечения с последующей проверкой его прав;
· Подключение к серверу приложений с указанием IP-адреса
сервера приложений и номера порта;
· Запись в журнал успешных и неуспешных попыток регистрации при
работе с программным обеспечением.
Системный администратор должен иметь возможность изменять права доступа
пользователей к данным и меню при изменении организационной структуры, технологии
работы или других факторов, влияющих на права доступа к информации.
.2.8
Требования к внешнему интерфейсу
Структура размещения и представление информации в программном комплексе
должны соответствовать следующим требованиям:
· Пункты меню в пользовательских интерфейсах должны быть сгруппированы в
соответствии с тематикой информации, функциональными задачами и технологией
работы;
· Каждому пункту меню должна соответствовать только одна
выполняемая функция;
· Действие должно выполняться только одним способом;
· Пункты меню должны называться или изображаться так, чтобы
пользователь однозначно понимал их назначение;
· Сигнализация об ошибках или ошибочных действиях должна
сопровождаться подсказкой о дальнейших действиях.
При совершении пользователями ошибочных действий должны выдаваться
сообщения на русском языке, на основе которых пользователь может определить
причину ошибки и способы ее устранения.
Язык взаимодействия пользователя с Системой должен быть организован с
помощью формализованного подмножества естественного языка. Способ организации
диалога с пользователем должен обеспечивать:
· минимизацию случайных ошибочных действий оператора;
· логический контроль ввода данных;
· возможность индивидуальной настройки АРМ пользователем с
сохранением настроек.
.3
Прототип ИТ-решения
Перечисленные в предыдущих разделах требования могут быть представлены в
виде следующей модели функционирования системы в ООО «КСК-Электро»,
представленной в виде схем в Приложении 2.
Бизнес-процесс по управлению продажами предназначен для регистрации
клиентов и условий работы с ними, а также управления процессами формирования
заказов клиентов и осуществления полного цикла процесса продаж.
Начальным процессом является регистрация клиента в системе. Клиенты в
системе создаются в окне Карточка клиента. Следует различать два понятия
относительно клиента в системе: Клиент (компания, для которой отгружаются
товары) и Клиент-плательщик (компания, которая оплачивает отгруженные товары).
При создании Клиента, система автоматически копирует адресную и иную информацию
в информационные поля Клиента-Плательщика. Существует возможность привязки к
Клиенту отдельного Клиента-плательщика в карточке клиента по умолчанию (это
удобно, если для всех заказов одного и того же клиента, используется один и тот
же клиент-плательщик) или возможность указания Клиента-плательщика
непосредственно для отдельно взятого заказа. Клиенты и плательщики создаются в
одном окне системы.
Также, в карточке клиента регистрируется его номер, название, адресная
информация, банковские реквизиты, страна нахождения, контактное лицо, валюта
расчетов, прайс-лист, склад, с которого отгружается товар данному клиенту,
контрольный счет расчетов с данным клиентом, условия оплаты, условия доставки.
Условия работы с клиентами регистрируются в карточке клиента.
В системе регистрируются следующие условия оплаты по клиентам:
· Предоплата (100%);
· Отсрочка платежа (вводится несколько вариантов отсрочки в
днях).
Условия оплаты привязываются по каждому из клиентов в соответствующей
карточке.
Прайс-листы в системе предназначены для закрепления сформированных цен на
наименования для последующей отгрузки наименований клиентам. Предусмотрены
следующие типы продажных прайс-листов (список может изменяться в процессе
эксплуатации ИС):
· Контракт (для каждого из крупных клиентов, для которых существует
контракт с утвержденными ценами отгрузки, создается отдельный прайс-лист);
· Цена 1-й категории (прайс-лист, который включает в себя все
наименования с указанием минимальной продажной цены);
· Распродажа (прайс-лист, который включает в себя наименования,
подлежащие распродаже, и их цены);
· Стандартный (прайс-лист, который применяется для всех
остальных клиентов, не имеющих индивидуального прайс-листа с названием
Контракт).
Прайс-листы могут корректироваться, обновляться новыми версиями,
добавляться новыми наименованиями. Прайс-лист имеет срок действия, в течение
которого цены, указанные в нем, являются актуальными для продажи наименований.
Для изменения цен в текущих прайс-листах, а также при добавлении новых наименований,
требуется создать новую его версию и изменить цены/добавить наименования в
новой версии прайс-листа. Система позволяет проанализировать изменение цен по
версиям в разрезе каждого из прайс-листов.
Прайс-лист присоединяется к каждому клиенту в соответствующей карточке.
Данная привязка осуществляется для того, чтобы при формировании заказа на
продажу тому или иному клиенту, цены наименований автоматически попадали в
строки заказов.
Так как в карточке наименования есть отдельное поле для указания цены 1-й
категории, для автоматического обновления информации в данном поле пользователь
должен запустить процедуру из окна прайс-листов, которая перенесет цену
наименования из прайс-листа «Цена 1-й категории» в соответствующее поле в
карточке данного наименования. Процедура осуществляет обновление всех
наименований сразу. Данную процедуру требуется запускать после каждого
планового обновления цен 1-й категории в прайс-листе.
Для клиентов, для которых существует прайс-лист типа Контракт, также
отдельно прописываются наценки на группы товаров по отношению к прайс-листу
Цена 1-й категории. По запуску отдельной процедуры, система создает новую
версию прайс-листа типа Контракт по каждому из клиентов и формирует цены по
наименованиям, исходя из внесенных наценок по группам наименований для каждого
такого клиента. Сформированный прайс-лист Контракт по клиенту выгружается в MS
Excel и передается клиенту на согласование. Он включает следующую информацию:
артикул, название наименования, штрих-код КСК, штрих-код клиента, цену, единицу
измерения. Цены в продажных прайс-листах указываются с учетом НДС.
Специальные ценовые условия (рекламные акции) предназначены для
осуществления продаж тех или иных наименований по специальной цене для
определенного количества отгружаемых наименований. Данная функциональность
реализуется в окне предоставления скидок наименований, где для конкретного
наименования указывается: группа клиентов, период действия специальных ценовых
условий, минимальное количество для заказа, минимальная сумма заказа, размер
скидки в привязке к прайс-листу.
Продажи клиентам оформляются в окне заказов клиентов. В карточке заказа
клиента вносится следующая информация: номер клиента, группа клиентов,
плательщик, прайс-лист, условия оплаты, валюта заказа, склад, с которого
осуществляется отгрузка, дата отгрузки. В табличной части окна заказа клиента
вводятся наименования, которые требуется отгрузить. Стоимость наименований
проставляется системой автоматически из прайс-листа, связанного с заказом
клиента, но существует возможность их изменения пользователем вручную.
Если наименование включено в рекламную акцию, система отобразит стоимость
с учетом предоставляемой скидки на данное наименование.
Созданный заказ клиента утверждается соответствующим служащим, после чего
может быть отгружен при наличии наименований на складе.
Резервирование наименований по складам осуществляется на основе плана
распределения наименований после прихода. Данный план формируется во внутренней
системе APS и передается в Maconomy, после чего в Maconomy формируется набор
складских транзакций перемещения наименований с Главного склада на виртуальные
склады клиентов.
После проведения отгрузки по системе, печатается отгрузочная ведомость и
спецификация к ней. Отгрузка по системе осуществляет как физическую отгрузку
товара по складскому модулю, так и проводит счет-фактуру (при этом по
соответствующим бухгалтерским счетам проводятся себестоимость продаж и доход от
реализации, а также возникает задолженность по клиенту, исходя из условий его
оплаты). При отгрузке в системе печатаются документы ТОРГ-12 (по каждому
заказу).
По каждой позиции заказа клиента устанавливается плановая дата доставки и
комментарии для склада (условия доставки, транспортировки). Также по каждой
товарной позиции указывается объем и вес позиции в упаковке для последующего
определения способа транспортировки. После того, как товар упакован и собран
для доставки, в окне заказа клиента делается соответствующая отметка готовности
к доставке.
Данные о платежах от клиентов поступают из приложения Банк-Клиент и
согласовываются с выставленными счетами-фактурами.
Возвраты клиентов осуществляются на виртуальный склад Транзит (клиент) и
производятся без привязки к заказам клиентов. При получении возврата
осуществляется печать складского ордера по приходу и сверка с фактическими
позициями и количествами. После сортировки принятого возврата, наименования
распределяются на склады Главный склад, Ремонт и Брак.
Анализ продаж в различных срезах данных достигается посредством
отдельного инструмента системы - Анализатора. С помощью данного инструмента
можно проводить анализ продаж наименований, используя такие параметры, как
наименование, группа наименований, склад, клиент, номер заказа, номер счета,
менеджер по продажам, условия доставки, ценовые условия и др. Данные анализа
предоставляются системой в табличном или графическом (секторная диаграмма,
гистограмма) видах.
ГЛАВА 3. СИСТЕМНАЯ АРХИТЕКТУРА ПРОЕКТА
.1
Системная архитектура
На Рисунке 5 представлено описание состава программных компонентов, их
распределение по серверам и рабочим станциям, перечень платформ, на которых
могут быть развернуты программные средства, протоколов взаимодействия,
технических средств для обеспечения информационной безопасности.
Рисунок 5 - Трехуровневая архитектура системы
Ядром архитектуры данных ИС является Единое хранилище данных (ЕХД). Ряд
прикладных подсистем ИС используют собственные хранилища данных (в общем случае
интегрированные с ЕХД).
Для размещения всех хранилищ в Центральном офисе Организации организован
Центр обработки данных (ЦОД) - программно-аппаратный комплекс, обеспечивающий
надежное хранение данных, их резервное копирование, постоянный доступ к ним,
комплекс мер по достижению необходимой производительности.
Единое хранилище данных ИС обеспечивает поддержку функций всей
технологической цепочки обработки информации:
· хранение и обработку информации, поступающей из внешних источников;
· оптимальную организацию данных с точки зрения скорости
выполнения
· операций загрузки информации и запросов пользователей;
· форматно-логический и семантический контроль, очистку и
преобразование
· исходной информации с целью повышения качества
предоставляемых конечным пользователям системы данных;
· управление метаданными;
· разграничение доступа пользователей к данным средствами СУБД;
· обеспечение возможности доступа пользователей к данным ЕХД
через слой аналитических приложений.
ИС реализована в соответствии с трехуровневой архитектурой (уровень базы
данных, уровень бизнес-логики, уровень клиента). Соответственно, в основе
технической архитектуры лежат следующие компоненты:
· Сервер базы данных.
· Сервер приложений.
· Клиентские рабочие места.
· Средства информационной безопасности.
В состав ИC включены ряд
подсистемы:
. Подсистема безопасности предназначена для обеспечения информационной
безопасности ИС.
2. Подсистема формирования отчетных форм предназначена для
обеспечения возможности формирования отчетов из прикладных подсистем.
. Подсистема поиска данных предназначена для поиска объекта учета
или информации по запросу пользователя ИС.
. Подсистема администрирования предназначена для обеспечения:
· общего конфигурирования системы;
· настройки параметров системы и ее технических характеристик;
· формирования информационных массивов системы (в частности,
для управления используемыми в ИС справочниками и классификаторами,
пользователями и группами пользователей).
Сервер базы данных и сервер приложений реализованы на базе следующих
конфигураций:
· Процессор: 2 x Intel Xeon E5630 2.53 Ghz
· Оперативная память: 12 GB
· Жесткий диск: 2 x 500 GB
В качестве сетевой ОС используется Microsoft Windows Server 2008 R2.
Уровень базы данных реализован с использованием СУБД Microsoft SQL.
Описание предметной области, выполненное без ориентации на используемые в
дальнейшем программные и технические средства, называется инфологической
моделью предметной области [9].
На Рисунке 6 представлен фрагмент модели данных в виде диаграммы
«сущность-связь».
Поля «Кем создано» и «Кем изменено» в каждой таблице являются внешними
ключами и служат для связей с таблицей «Пользователь». Для наглядности, в
представленной диаграмме связи с таблицей «Пользователь» отображены только с
таблицей «Служащий».
Как было сказано в разделе 2.2.8, для кодирования множеств «№ Клиента»,
«№ Заказа», «№ Счета», «№ Счета-фактуры» и «№ ТОРГ-12» используется порядковая
система. Рассмотрим более подробно принцип формирования указанных
классификаторов.
Рисунок 6 - Диаграмма «Сущность-связь»
Классификатор «№ Клиента» имеет следующую структурную формулу:
ФЛицо = [ ХХХХХ ]: [наименование Клиента]
код клиента
Классификатор «№ Заказа» имеет следующую структурную формулу:
ФОрг = [ ХХХХХХ ]: [номер
Заказа]
код Заказа
Классификатор «№ Счета» имеет следующую структурную формулу:
ФДог = [ ХХХХХХХХХ ]:
[номер Счета]
код Счета
Классификатор «№ Счет-фактуры» имеет следующую структурную формулу:
ФСчет = [ ХХХХХХХХХ ]: [номер Счет-фактуры]
код Счета-фактуры
Классификатор «№ ТОРГ-12» имеет следующую структурную формулу:
ФУсл = [ ХХХХХХХХХ ]:
[номер ТОРГ-12]
код ТОРГ-12
В справочнике сроков оплаты хранится информация о всех возможных сроках
оплаты для клиентов. Обновление справочника происходит при появлении нового
срока. Список хранимых полей справочника представлен в таблице 4.
Таблица 4
Состав хранимых полей справочника сроков оплаты
|
№ п/п
|
Наименование поля
|
Идентификатор поля
|
Тип поля
|
|
1
|
№ срока оплаты
|
Payment Modes Number
|
Счетчик
|
|
2
|
Описание
|
Payment Modes Description
|
Строка
|
|
3
|
Кем создано
|
CreatedBy
|
Ссылка на таблицу Пользователь
|
|
4
|
Дата создания
|
DateCreated
|
Дата
|
|
5
|
Кем изменено
|
ChangedBy
|
Ссылка на таблицу Пользователь
|
|
6
|
Дата изменения
|
DateChanged
|
Дата
|
В справочнике условий оплаты хранится информация о всех возможных
условиях оплаты для клиентов. Обновление справочника происходит при появлении
нового условия. Список хранимых полей справочника представлен в таблице 5.
Таблица 5
Состав хранимых полей справочника условий оплаты
|
№ п/п
|
Наименование поля
|
Идентификатор поля
|
Тип поля
|
|
1
|
№ условия оплаты
|
PaymentTermsNumber
|
Счетчик
|
|
2
|
Описание
|
PaymentTermsDescription
|
Строка
|
|
3
|
Кем создано
|
CreatedBy
|
Ссылка на таблицу Пользователь
|
|
4
|
Дата создания
|
DateCreated
|
Дата
|
|
5
|
Кем изменено
|
ChangedBy
|
Ссылка на таблицу Пользователь
|
|
6
|
Дата изменения
|
DateChanged
|
Дата
|
В справочнике складов хранится информация о складах ООО «КСК-Электро».
Обновление справочника происходит при появлении нового склада. Список хранимых
полей справочника представлен в таблице 6.
Состав хранимых полей справочника складов
|
№ п/п
|
Наименование поля
|
Идентификатор поля
|
Тип поля
|
|
1
|
№ склада
|
WareHouseNumber
|
Счетчик
|
|
2
|
Название
|
WareHouseName
|
Строка
|
|
3
|
Адрес
|
Adress
|
Строка
|
|
4
|
Виртуальный
|
Virtual
|
Булев
|
|
5
|
Кем создано
|
CreatedBy
|
Ссылка на таблицу Пользователь
|
|
6
|
Дата создания
|
DateCreated
|
Дата
|
|
7
|
Кем изменено
|
ChangedBy
|
Ссылка на таблицу Пользователь
|
В справочнике способов доставки хранится информация о всех возможных
способах доставки товаров. Обновление справочника происходит при появлении
нового способа доставки. Список хранимых полей справочника представлен в
таблице 7.
Таблица 7
Состав хранимых полей справочника способов доставки
|
№ п/п
|
Наименование поля
|
Идентификатор поля
|
Тип поля
|
|
1
|
№ срока доставки
|
DeliveryModesNumber
|
Счетчик
|
|
2
|
Описание
|
DeliveryModesDescription
|
Строка
|
|
3
|
Кем создано
|
CreatedBy
|
Ссылка на таблицу Пользователь
|
|
4
|
Дата создания
|
DateCreated
|
Дата
|
|
5
|
Кем изменено
|
ChangedBy
|
Ссылка на таблицу Пользователь
|
|
6
|
Дата изменения
|
DateChanged
|
Дата
|
В справочнике условий доставки хранится информация о всех возможных
условиях доставки товаров. Обновление справочника происходит при появлении
нового условия доставки. Список хранимых полей справочника представлен в
таблице 8.
Таблица 8
Состав хранимых полей справочника условий доставки
|
№ п/п
|
Наименование поля
|
Идентификатор поля
|
Тип поля
|
|
1
|
№ условия доставки
|
DeliveryTermsNumber
|
Счетчик
|
|
2
|
Описание
|
DeliveryTermsDescription
|
Строка
|
|
3
|
Кем создано
|
CreatedBy
|
Ссылка на таблицу Пользователь
|
|
4
|
Дата создания
|
DateCreated
|
Дата
|
|
5
|
Кем изменено
|
ChangedBy
|
Ссылка на таблицу Пользователь
|
|
6
|
Дата изменения
|
DateChanged
|
Дата
|
В справочнике валюты хранится информация о всех доступных в системе
валютах и их обменных курсах. Обновление справочника происходит ежедневно.
Список хранимых полей справочника представлен в таблице 9.
Таблица 9
Состав хранимых полей справочника способов доставки
|
№ п/п
|
Наименование поля
|
Идентификатор поля
|
Тип поля
|
|
1
|
Код валюты
|
CurrencyNumber
|
Счетчик
|
|
2
|
Название
|
CurrencyName
|
Строка
|
|
3
|
Дата курса
|
CurrencyDate
|
Дата
|
|
4
|
ЦБ РФ
|
DateCreated
|
Числовое, дробное
|
Уровень клиента включает:
. для клиентской части приложений - компоненты пользовательского
интерфейса и взаимодействия с уровнем бизнес-логики функциональных задач;
2. для тонкого клиента - интернет-браузер;
. для АРМ Администратора - компоненты пользовательского интерфейса
и взаимодействия с уровнем бизнес-логики задач прикладного администрирования и
информационной безопасности.
Пользовательский интерфейс построен по технологии WIMP (окна,
пиктограммы, мышь, всплывающие и выпадающие меню). Использованы основные
элементы графического интерфейса: окна приложения, окна диалога, окна
контекстного меню, иерархическое меню, компоненты ввода-вывода, пиктограммы
панели инструментов, программные пиктограммы и т.д. Элементы графического
интерфейса реализуют как служебные, так и основные функции программы.
Диалог - это процесс обмена информацией между пользователем и программной
системой, осуществляемый через интерактивный терминал и по определенным
правилам [12]. Общение компьютера и пользователя при работе с информационной
системой осуществлено в диалоговом режиме, управляемой программой.
Дерево функций представлено на Рисунке 7.
На Рисунке 8 представлен сценарий диалога относительно менеджера отдела
продаж.
Принцип работы с основными функциями разработанной информационной системы
описан в разделе 3.2, в Приложении 4 приведены шаблоны печатных форм.
Технологический процесс представляет собой комплекс операций, выполняемых
в строго определенной последовательности с использованием конкретных методов
обработки и инструментальных средств, охватывающих все этапы обработки данных,
начиная с регистрации первичных данных и заканчивая передачей результатной
информации пользователю [15].
На рисунке 9 представлена основная схема технологического процесса сбора,
передачи обработки и выдачи информации, который затрагивает только процесс
создания карточки клиента. Технологические схемы других процессов,
затрагивающих создание карточки клиента, приведены в Приложении 5.
Рисунок 7 - Дерево функций
Рисунок 8 - Сценарий диалога
Рисунок 9 - Схема технологического процесса
3.2
Реализация проектного решения на пилотном участке
.2.1
Создание карточки клиента
В карточке клиента содержится информация по клиенту. Для создания
карточки клиента необходимо:
1. Зайти в Меню - Клиенты - Настройка - Карточка клиента;
2. Для регистрации новой карточки не обходимо нажать комбинацию клавиш Ctrl+N или выбрать из меню
Вставка/Удаление - Новый Клиент;
. Поле «№ Клиента» заполнять не нужно, система присвоит номер
новому клиенту автоматически после создания карточки клиента;
. В полях «Название», «Полное название» необходимо ввести название
клиента. Эти поля обязательны для заполнения и служит необходимым
статистическим полем при анализе данных по клиенту;
. В полях «Фактический Адрес», «Юридический Адрес» необходимо
ввести адресные данные.
. В полях «Телефон», «Факс» и «E-mail» можно ввести
соответствующую информацию;
. В поле «Контактное Лицо» можно внести контактное лицо клиента;
. В поле «Валюта» выберите из списка валюту клиента, все
транзакции по данному клиенту будут конвертироваться в стандартную валюту
клиента, а именно в ту, которую Вы укажите в данном поле. Валюта может быть
изменена до тех пор, пока в системе не будут созданы записи по клиенту.
. В поле «Группа Клиентов» необходимо выбрать соответствующую
информацию для клиента из выпадающего списка;
. В островке «Реквизиты» необходимо указать реквизиты клиента в
соответствующих полях;
. Клиент-Плательщик: в данном поле заносится номер клиента,
который фактически является плательщиком, клиент-плательщик может отличаться от
клиента-покупателя;
12. В полях «Условия оплаты», «Прайс-лист» выбирается соответствующая
информация из предлагаемых списков;
автоматизация
продажа программа инвестиция
3.2.2
Заказы клиентов
Данное окно предназначено для ввода, редактирования заказов клиентов. В
карточной части необходимо ввести основную информацию, а в табличной части
вводится информация о товарах. Окно «Заказы клиентов» находится в Меню - Заказы
клиентов - Регистрация - Заказы клиентов.
Заказ может быть оформлен только в случае отсутствия просроченных
платежей клиента. Проверить наличие просроченных платежей по клиенту можно,
выполнив Действие 2 - Печать справки по клиенту в окнах «Карточка клиента» и
«Заказы клиентов».
Для ввода заказов клиентов необходимо:
1. Для регистрации нового заказа необходимо нажать комбинацию клавиш
Ctrl+N или выбрать из меню Вставка/Удаление - Новый Заказ клиента;
2. В поле «№ клиента» необходимо ввести номер клиента, или выбрать
его из списка с помощью комбинации клавиш Ctrl+G,
нажать клавишу Enter.
. В группах полей «Отправить по адресу», «Цена», «Доставка»
система проставляет данные автоматически из Карточки клиента, при необходимости
их можно изменить;
. В группе полей «Цена» для полей «Всего по заказу», «Итого по
заказу» рассчитываются автоматически, после ввода наименований в табличной
части окна.
. В группе полей «Доставка», в поле «№ заказа у клиента»
необходимо ввести номер заказа у клиента, для поля «Дата Заказа» - дата проставляется
автоматически и соответствует сегодняшней дате, для поля «Планируемая дата
отгрузки», дата отгрузки всего заказа проставляется автоматически, ее можно
изменить вручную при необходимости. Поле «Частичная отгрузка» помечается для
того, что бы система позволила сделать частичную отгрузку наименований клиенту,
если поле не помечено, сделать частичную отгрузку будет невозможно.
. После ввода необходимых полей необходимо нажать клавишу Enter;
. В группе полей «Цена» для поля «Прайс-лист» необходимо выбрать
Прайс-лист из выпадающего списка.
Рисунок 10 - Экранная форма «Заказы клиентов»
Рисунок 11 - Экранная форма «Списки товаров к
перемещению»
Рисунок 12 - Экранная форма "Показать
счет-фактуру"
Рисунок 13 - Экранная форма "Заказы на возврат"
Рисунок 14 - Экранная форма "Прайс-листы"
Рисунок 15 - Экранная форма "Осуществление проводок"
Табличная часть Заказа предназначена для ввода наименований, которые
заказывает клиент:
1. Для ввода наименований необходимо нажать комбинацию клавиш Ctrl+M или выбрать из меню Вставка/Удаление
- Добавить Строка заказа клиента;
2. В поле «№ наименования» необходимо ввести номер наименования, или
с помощью комбинации клавиш Ctrl+G найти его в окне поиска, ввести
заказанное количество в поле «Кол-во», подтвердить ввод, нажав клавишу Enter.
. В поле «Кол-во к упаковке» подтянется количество, которое
доступно, количество может равняться заказываемому количеству или может быть
меньше, но не больше, если же в данном поле количество к упаковке равно нулю,
это означает, что на данный момент на складе нет доступного количества.
Обновление резервации производится через Действия 2 - Обновить Резервации в
окне Заказы клиентов.
. В поле «Цена за ед.» система автоматически перенесет цену
наименования из установленного Прайс-листа, если цена наименования будет равна
нулю, значит, или не был установлен Прайс-лист, или данное наименование не было
внесено в установленный Прайс-лист. С помощью Действия 2 - Артикулы
отсутствующие в Прайс-листе - отчет, можно посмотреть какие наименования не
входят в выбранный в заказе Прайс-лист, при помощи Действия 2 - Артикулы
отсутствующие в Прайс-листе - удаление, их можно удалить.
. В поле «Общая Цена» отобразиться общая сумма по заказанному
количеству с учетом скидок по данному наименованию. Общая сумма по всем
наименованием отображается в карточной части в поле «Всего по заказу».
. Поле «Кол-во невыполненное Заказы», показывает количество
недоступного товара для данного заказа.
. Поле «Кол-во отгружено», показывает количество товара,
отгруженного клиенту;
. После внесения всех данных, необходимо утвердить заказ клиента,
для этого нужно зайти в Действие - Утвердить заказ;
.2.3
Отгрузка товаров клиенту
Для создания складского ордера по заказу необходимо выбрать Действие -
Печать списка товаров к перемещению в окне «Заказы клиентов». После этого на
экране появится окно, подтверждающее создание списка товаров к перемещению. В
момент создания списка, диспетчер и начальник склада получат автоматическое
уведомление по электронной почте о новом складском ордере. В поле «Создан
список на перемещение» в заказе клиента появится отметка.
После того, как работники склада подтвердят, что товар по созданному
складскому ордеру собран, в поле «Собрано» в заказе клиента появится отметка.
Для создания отгрузочных документов, необходимо ввести дату отгрузки в поле
«Предпочтительная Дата Накладной» в заказе клиента (если данное поле не
заполнено, товар отгрузится текущей датой).
Распечатать накладную ТОРГ-12, счет-фактуру, счет на оплату можно в окне
«Показать счет-фактуру» (Меню - Заказы клиентов - Анализ), где необходимо найти
требуемые отгрузочные документы по номеру заказа клиента и воспользоваться
пунктом Действия 2.
Для закрытия частично отгруженного заказа клиента, по которому больше не
планируется отгрузок, можно воспользоваться пунктом Действия 2 - Закрыть не
полностью выполненный заказ в окне Заказы клиентов.
.2.4
Возвраты клиентов
Возвраты делаются в окне «Заказы на возврат» (Меню - Заказы клиентов -
Регистрация - Заказы на возврат).
1. Для регистрации нового заказа необходимо нажать комбинацию клавиш
Ctrl+N или выбрать из меню Вставка/Удаление - Новый Заказ на возврат;
2. В поле «№ клиента» необходимо ввести номер клиента, или выбрать
его из списка с помощью комбинации клавиш Ctrl+G,
нажать клавишу Enter. В поле «№
компании» необходимо ввести номер компании, или выбрать его из списка с помощью
комбинации клавиш Ctrl+G, нажать клавишу Enter;
. В группе полей «Отправить по адресу», «Цена», «Доставка» система
проставляет данные автоматически из Карточки клиента, при необходимости их
можно изменить;
. В группе полей «Сумма заказа на возврат» в поле «Цена» сумма
рассчитывается автоматически, после ввода наименований в табличной части окна.
. В полях «№» и «Дата Накладной клиента», «№» и «Дата
счета-фактуры клиента» укажите номера и даты отгрузочных документов (накладная,
счет-фактура) клиента.
. После ввода требуемых полей необходимо нажать клавишу Enter;
. Для ввода наименований в табличной части необходимо нажать
комбинацию клавиш Ctrl+M или
выбрать из меню Вставка/Удаление - «Добавить Строка заказа на возврат»;
. В поле «№ наим.» необходимо ввести номер наименования, или с
помощью комбинации клавиш Ctrl+G найти его в окне поиска, ввести
возвращаемое количество в поле «Количество», подтвердить ввод, нажав клавишу Enter.
. В поле «Цена за ед.» система автоматически подтянет цену
наименования из установленного Прайс-листа. Цена наименования, которое
возвращает клиент, подтягивается из Прайс-листа, установленного в поле
Прайс-лист текущего заказа или, если Прайс-лист не установлен, подтягивается
текущая себестоимость наименования для выбранного в заказе склада. При необходимости
цену можно исправить вручную;
. После внесения всех данных, необходимо утвердить заказ на
возврат, для этого нужно зайти в Действие - Утвердить заказ на возврат;
. Далее необходимо нажать Действия 2 - Создать складскую
транзакцию для прихода, система запросить номер существующей складской
транзакции (если хотите добавить артикулы к существующему списку товаров к
получению), если номер не указан, система создаст новую складскую транзакцию.
. Для создания списка товаров к перемещению (складского ордера), в
окне «Складские транзакции» (Меню - Управление запасами - Регистрация) находим
транзакцию и утверждаем ее (Действие). Далее, создаем список товаров к
перемещению (Действие). В момент создания списка, диспетчер и начальник склада
получат автоматическое уведомление по электронной почте о новом складском
ордере.
После того, как на складе было отсканировано реально полученное
количество товара, поле «Фактическое кол-во» обновляется количеством,
полученным на складе.
13. После того, как работники склада подтвердят, что товар по созданному
списку перемещения (складскому ордеру) получен, для возврата товаров необходимо
ввести дату получения в поле «Предпочтительная Дата Накладной на Возврат» (если
данное поле не заполнено, товар будет получен текущей датой) и выполнить
Действие - Печать накладной на возврат. На экране появится окно, подтверждающее
возврат товаров по данному заказу. После возврата товаров, заказ на возврат
закрывается для изменения.
Созданный заказ на возврат можно увидеть, редактировать и отработать в
окне «Заказы на возврат».
.2.5
Создание Прайс-листа
Окно «Прайс-листы» находится в Меню - Управление запасами - Настройка -
Прайс-листы.
Для создания нового Прайс-листа выберите Вставка/Удаление - Новый
Прайс-лист, введите название Прайс-листа, выберите валюту Прайс-листа, нажмите
Enter для подтверждения.
Критерий отбора предназначен для просмотра наименований в Прайс-листе:
1. В поле «Показать Строки» ставится пометка для отображения
наименований по данному Прайс-листу, в противном случае наименования
отображаться не будут;
2. Если необходимо выбрать одно или несколько наименований, то
необходимо указать значения в поле «№ наименования»;
Табличная часть предназначена непосредственно для ввода информации о
наименовании, и его цене:
3. Для ввода нового наименования, необходимо нажать комбинацию клавиш
Ctrl+M или выбрать из меню Вставка/Удаление
- Добавить Наименование;
4. В появившееся строке, в столбце «№ наименование» необходимо
ввести номер наименования или выбрать его из списка, с помощью комбинации
клавиш Ctrl+G, если появившийся список пуст, необходимо нажать на клавишу Enter - список возобновится, также можно
осуществлять поиск по любым известным Вам символам кода наименования, при этом,
перед и после заданных символов нужно ставить «звездочку» (*);
. Название наименования и ценовая единица подтянутся автоматически
из карточки наименования;
. В поле «Цена» необходимо указать цену наименования.
.2.6
Счета-фактуры клиентов
Счета-фактуры клиентов регистрируются в системе автоматически из Заказов
клиентов после отгрузки товаров клиенту по системе. Ответственный сотрудник
должен проводить зарегистрированные счета-фактуры. Это делается в окне
«Осуществление проводок» (Меню - Финансы - Регистрация).
Окно «Осуществление проводок» состоит из двух частей: в верхней части
можно задать условия выборки по журналам с/ф (№ Компании, № Журнала, Тип
Журнала и т.д.), а в нижней части отражаются журнал(-лы) в соответствии в
указанными параметрами.
Для того, чтобы провести журнал с/ф необходимо выбрать «Акт» как критерий
выборки журналов с/ф и нажать Enter.
В нижней части окна будут отражены журналы с/ф. В нужных строках отметьте
галочкой журналы, готовые к проведению (столбец «Осуществить проводку»). Затем
выберите пункт меню Действие - Провести.
Далее, счета-фактуры клиентов могут быть согласованы с оплатой клиента.
Согласование происходит в окне «Согласование открытых записей по клиентам»
(Меню - Клиенты - Регистрация - Согласование открытых записей по клиентам).
1. С помощью поиска необходимо выбрать нужного клиента. Клиент
отображается в данном окне в том случае, если происходила оплата клиента в
системе.
2. В табличной части окна по данному клиенту отображаются
счета-фактуры и оплаты.
. Для согласования необходимо в поле «Полностью/Частично» указать
как будет происходить согласование. Если указать Частично, то сумму
согласования в поле «Согласование», «Валюта» нужно проставлять вручную.
. Утвердить согласование с помощью функции «Утвердить
согласование» (Действия - Утвердить согласование).
.2.7
Печать счета на оплату
Счет печатается из окон «Заказы клиентов» и «Показать счет-фактуру» через
пункт меню Действия 2 - Печать счета на оплату.
.2.8
Печать счет-фактуры
Счет-фактура печатается из окна «Показать счет-фактуру» через пункт меню
Действия 2 - Печать счета-фактуры.
.2.9
Печать накладной ТОРГ-12
Форма ТОРГ-12 печатается из окна «Показать счет-фактуру» через пункт меню
Действия 2 - Печать накладной ТОРГ-12.
.2.10
Принципы работы с анализатором
Анализ данных в системе осуществляется посредством работы с отдельными
компонентами системы, называемым Анализаторами. Анализаторы системы доступны на
основной панели инструментов во вкладке Анализатор. Анализаторы являются
простым в использовании средством генерации отчетов с ключевыми данными. Для
построения отчетов, Анализатор использует данные в режиме реального времени,
т.е. данные, отображаемые в Анализаторе, всегда обновлены. Все это делает
Анализатор достаточно мощным средством для построения динамических отчетов,
осуществляя анализ данных и представляя их графически.
В системе доступно несколько анализаторов, включая и отдельные
специализированные отчеты.
Принцип работы каждого из доступных в системе анализаторов идентичен: при
открытии окна анализатора из меню Анализатор, на экране появляется окно с
набором закладок. Вторая часть экрана, расположенная ниже, предназначена для
отображения результатов анализа. Также, появляется дополнительная панель
инструментов, предназначенная для работы с результатами и сохранения выборок
для анализа.
Окно анализатора включает в себя следующие закладки, ниже приведено их
предназначение:
· Группировать По Столбцам - данная закладка предназначена для выбора
полей, по которым будут группироваться и отображаться данные. Столбцы, которые
будут выбраны, будут использоваться при отображении результатов анализа.
Закладка отображает списки и ряд кнопок. Список «Доступно» содержит столбцы,
которые могут быть выбраны для отображения в конечном результате в данном
анализаторе. Для того, чтобы тот или иной столбец был показан в результате, его
необходимо отметить курсором мыши и нажать иконку «Выбрать» для переноса
значения столбца в список «Выбрано». Анализ будет проводиться на основе
столбцов, которые будут добавлены в список «Выбрано». С помощью кнопок,
представленных в данной закладке, можно выполнять следующие действия:
1. перемещать выделенный в списке Выбрано столбец в список Доступно,
2. перемещать выбранный столбец вверх в списке Выбрано,
. перемещать выбранный столбец вниз в списке Выбрано,
. добавлять суммирование по выбранному столбцу (так как первый в
списке столбец всегда просуммирован, функция используется для последующих в
списке столбцов),
. снимать суммирование по выбранному столбцу, если суммирование
для него было применено.
· Столбцы Значений - данная закладка предназначена для выбора полей,
которые будут использоваться как значения. Для выбранных столбцов вычисляются
суммы. Столбцы значений выбираются в том же порядке, как описано выше для
закладки «Группировать По Столбцам».
· Выбор строк - данная закладка предназначена для установления
фильтров и ограничений при анализе данных. Для установления того или иного
ограничения, в колонке «Поле»: необходимо выбрать из списка поле, информацию по
котором требуется ограничить или закрепить, а в колонке «Критерий» требуется
выбрать значение данного поля вручную или из списка посредством нажатия
комбинации клавиш Ctrl+G, а затем Enter (выбор из списка доступен для тех
полей, которые являются таблицами в системе, к примеру, мэттеры, служащие и
т.д.). Для указания ограничения полей, таких как больше или меньше (для чисел)
или до и после (для дат), используются стандартные символы “>” (больше),
“<” (меньше), “<>” (не равно). Если же требуется отобразить диапазон
значений, используется сочетание двух точек “..”. К примеру, если для
какого-либо поля типа Дата указать критерий ограничения 01.01.2009..01.04.2009,
анализатор отобразит данные с 01.01.2009 по 01.04.2009.
· Опции - данная закладка предназначена для установления
формата вывода отчета анализатора. Значение поля «Тип графика показывает», в
каком виде будут, отображены данные, а значение поля Формат показывает, в каком
формате будут отображены данные. При выборе типа графика «Таблица», анализатор
отобразит данные в табличном виде, при выборе типа графика «Гистограмма» -
данные будут отображены в виде графической гистограммы, при выборе типа графика
«Секторная диаграмма» - данные будут отображены в виде секторной (круговой)
диаграммы. При выборе формата HTML данные будут отображены в виде HTML
(стандартный вариант отображения данных анализатора), при выборе формата PDF - данные будут отображены в
программе Adobe Acrobat Reader, при выборе формате Html Excel - данные будут отображены в программе MS Excel с сохранением суммирований, сделанных при
формировании анализа, при выборе Simple Excel и Simple Excel 2003 - данные будут отображены в программе MS Excel в виде простой таблицы.
Панель инструментов Анализатора включает в себя следующие кнопки,
описание которых приводится ниже:
· Запустить отчет анализатора - кнопка предназначена для запуска сформированного
пользователем отчета анализатора, в результате чего анализатор отобразит поля и
их значения, выбранные в закладках «Группировать по Столбцам» и «Столбцы
Значений» с учетом ограничений, установленных в закладке «Выбор строк», в виде
таблицы или графика и в формате, установленным в закладке «Опции». Если данная
кнопка будет нажата при отображенном результате анализа и без сделанных
последних изменений в запросе или опциях, появится сообщение о подтверждении
запуска отчета. Это предотвращает от повторного запуска большого отчета,
результат которого уже есть на экране. Тем не менее, данные могут быть
изменены, после того, как был запущен отчет и повторный запуск отчета отобразит
их последние изменения.
· Копировать результат - иконка предназначена для копирования результата работы
анализатора, указанного в нижней части экрана, и его отображения в новом окне.
Это позволяет пользователю временно сохранить результат работы анализатора при
заданных условиях и формировать новый отчет в этом же анализаторе с измененными
опциями или столбцами.
· Открыть результат - иконка предназначена для открытия результата в другом окне
с помощью программы, соответствующей формату отображаемых данных, выбранного в
поле Формат закладки Опции.
· Избранное - иконка предназначена для работы с сохраненными выборками анализатора,
называемыми избранное, и представляет собой две кнопки. При нажатии на кнопку с
изображением сердца система сохранит текущую выборку столбцов, значений,
ограничений и опций в виде так называемого избранного. При этом система
предложит пользователю дать название данной выборки, по умолчанию система
рекомендует название Избранное. При нажатии на кнопку с треугольником
появляется отдельное меню с такими функциями:
1. Добавить в избранное - функция, аналогичная по действию нажатию на
иконку с изображением с сердца, и осуществляет сохранение параметров
анализатора в отдельном избранном. После нажатия на данную функцию, система
откроет отдельное меню, где требуется указать название сохраняемой выборки
анализатора и нажать кнопку Добавить. Избранное с названием сохраняется в
данном меню отдельной строкой после пункта меню Вернуться к заводским
настройкам. При нажатии на пункт данного меню, отражающий название избранного,
система откроет данную выборку в окне анализатора.
2. Обновить избранное - функция, которая позволяет перезаписать
новые параметры выборки анализатора в избранное с уже существующим названием.
Для обновления уже существующего избранного, необходимо выбрать его название и
нажать кнопку Обновить.
. Организовать избранное - функция, которая позволяет упорядочить
расположение названий сохраненных выборок анализатора в списке, экспортировать
и импортировать их, а также изменять названия.
. Экспорт избранного - функция, которая позволяет выгрузить параметры
сохраненной выборки анализатора (избранного) и сохранить их на компьютере в
формате XML.
. Импорт избранного - функция, которая позволяет загрузить
параметры сохраненной выборки анализатора (избранного) из сохраненного ранее
файла.
. Конвертировать формы анализатора в избранное - данная функция
предназначена для конвертации форматов сохраненных выборок анализаторов для
старых версий системы в избранное и не используется.
. Вернуться к заводским настройкам - функция, которая позволяет
сбросить все настройки, сделанные пользователем при построении анализатора.
Отчет анализатора представляет собой таблицу или график, построенный на
основе выбранных из доступного списка полей ключей и значений.
Ключ - это столбец, который используется для группировки строк в таблице.
Ключи выбираются из списка полей, доступных в закладке анализатора Группировать
По Столбцам. По умолчанию, для таких столбцов не вычисляется сумма. Примерами
ключей могут быть тексты, даты, время, значения классификаторов, номера
клиентов или поставщиков. Также можно представить ключи как столбцы, которые
планируется использовать для группировки в графиках. К примеру, можно указать
поле № клиента как ключ в гистограмме, таким образом, каждое значение в графике
будет соответствовать клиенту.
Значение - это столбец, который присваивает некоторую информацию каждой
строке в таблице. Значения выбираются из списка полей, доступных в закладке
анализатора Столбцы Значений. Обычно это столбцы, которые содержат числовую
информацию, например количества или суммы. Можно представить значения как
столбцы, которые требуется отобразить на графике.
Система всегда добавляет суммирующую строку в результирующую таблицу,
суммируя каждый столбец, указанный в закладке Столбцы значений. Тем не менее,
может понадобиться вывести суммы на разных уровнях детализации результата
выборки. Для этого необходимо добавить уровни суммирования в закладке
«Группировать по столбцам» посредством нажатия на «Добавить суммирование» при
выделенном столбце, для которого создается суммирование. Таким образом, можно
добавлять суммы по нескольким группирующим столбцам или добавлять разные уровни
суммирования, чтобы считать подитог или итог.
.2.11
Отчет «Выгрузка прайс-листов»
Отчет запускается из окна Анализатор - Выгрузка - Выгрузка прайс-листов и
показывает данные по характеристикам наименований и их ценам.
Основные поля, доступные для выбора представлены в таблице 10.
Таблица 10
Основные поля отчета «Выгрузка прайс-листов»
|
Название поля
|
Расшифровка
|
|
"№ прайс-листа"
|
Номер прайс-листа
|
|
"Прайс-лист"
|
Название прайс-листа
|
|
"Версия"
|
Версия прайс-листа
|
|
"Валюта"
|
Валюта прайс-листа
|
|
"Применение"
|
Тип прайс-листа
|
|
"Артикул"
|
Артикул наименования
|
|
"Наименование"
|
Наименование
|
|
"Производитель"
|
Производитель наименования
|
|
"ТНВЭД код"
|
ТНВЭД код наименования
|
|
"Штрих-код"
|
Штрих-код наименования
|
|
"Клиент"
|
Клиент
|
|
"Артикул клиента"
|
Артикул клиента
|
|
"Наименование клиента"
|
Наименование клиента
|
|
"Штрих-код клиента"
|
Штрих-код клиента"
|
|
"№ Поставщика"
|
№ Поставщика
|
|
"Поставщик"
|
Поставщик
|
|
"Артикул поставщика"
|
Артикул поставщика
|
|
"Наименование поставщика"
|
Наименование поставщика
|
|
"Штрих-код поставщика"
|
Штрих-код поставщика
|
|
"Цена"
|
Цена в прайс-листе
|
|
"№"
|
Номер в прайс-листе по порядку
|
3.2.12
Отчет «Выгрузка заказов клиентов»
Отчет запускается из окна Анализатор - Выгрузка - Выгрузка заказов
клиентов и показывает данные по заказам клиентов.
Основные поля, доступные для выбора представлены в таблице 11.
Таблица 11
Основные поля отчета «Выгрузка заказов клиентов»
|
Название поля
|
Расшифровка
|
|
"№ заказа"
|
Номер заказа клиента
|
|
"Тип заказа"
|
Тип заказа клиента
|
|
"Дата заказа"
|
Дата заказа клиента
|
|
"Обещ. дата доставки"
|
Обещанная дата доставки
|
|
"Отгрузка"
|
Отгрузка (Да/Нет)
|
|
"Валюта заказа"
|
Валюта заказа
|
|
"Компания"
|
Компания
|
|
"№ клиента-получателя"
|
№ клиента-получателя
|
|
"Краткое название"
|
Краткое название клиента-получателя
|
|
"Полное название"
|
Полное название клиента-получателя
|
|
"№ клиента-плательщика"
|
№ клиента-плательщика
|
|
"Клиент-плательщик"
|
Название клиента-плательщика
|
|
"№ строки"
|
Номер строки в заказе
|
|
"Артикул"
|
Артикул наименования
|
|
"Наименование"
|
Наименование
|
|
"Производитель"
|
Производитель
|
|
"ТНВЭД код"
|
ТНВЭД код
|
|
"Штрих-код"
|
Штрих-код
|
|
"Сертификат"
|
Сертификат
|
|
"Артикул клиента"
|
Артикул клиента
|
|
"Наименование клиента"
|
Наименование клиента
|
|
"Штрих-код клиента"
|
Штрих-код клиента
|
|
"Цена за ед.,вкл.НДС"
|
Цена за ед.,вкл.НДС
|
|
"Ед. изм."
|
|
"Заказано"
|
Кол-во Заказано
|
|
"Подтверждено"
|
Кол-во Подтверждено
|
|
"Сумма, вкл.НДС"
|
Сумма, вкл.НДС
|
3.2.13 Отчет «Заказы клиентов»
Отчет запускается из окна Анализатор - Заказы клиентов - Заказы клиентов
и показывает данные по заказам клиентов включая отгрузку и возврат. Основные
поля, доступные для выбора представлены в таблице 12.
Таблица 12
Основные поля отчета «Заказы клиентов»
|
Название поля
|
Расшифровка
|
|
"Номер заказа"
|
Номер заказа
|
|
"Номер строки заказа"
|
Номер строки заказа
|
|
"Номер счет-фактуры"
|
Номер счет-фактуры
|
|
"Тип заказа"
|
Тип заказа
|
|
"№ клиента"
|
Номер клиента
|
|
"Название клиента"
|
Название клиента
|
|
"Группа клиента"
|
Группа клиента
|
|
"Клиент-плательщик"
|
Клиент-плательщик
|
|
"Примечание"
|
Примечание
|
|
"№ заказа у клиента"
|
Номер заказа у клиента
|
|
"Склад"
|
Склад
|
|
"Способ доставки"
|
Способ доставки
|
|
"Условия доставки"
|
Условия доставки
|
|
"Условия оплаты"
|
Условия оплаты
|
|
"Страна"
|
Страна
|
|
"Город"
|
Город
|
|
"Регион"
|
Регион
|
|
"№ менеджера"
|
Номер менеджера
|
|
"Менеджер"
|
Менеджер
|
|
"Валюта"
|
Валюта
|
|
"Когда создано"
|
Когда создано
|
|
"Утверждено"
|
Утверждено
|
|
"Заблокировано"
|
Заблокировано
|
|
"Статус отгрузки"
|
Статус отгрузки
|
|
"Артикул"
|
Артикул
|
|
"Наименование"
|
Наименование
|
|
"Товары/услуги"
|
Тип
|
|
"Товарная группа"
|
Группа
|
|
"Класс калькуляции"
|
Класс калькуляции
|
|
"Класс"
|
Класс
|
|
"Тип продвижения"
|
Тип продвижения
|
|
"Производитель"
|
Производитель
|
|
"Страна происхождения"
|
Страна происхождения
|
|
"Дата заказа"
|
Дата заказа
|
|
"План. дата отгрузки"
|
Планируемая дата отгрузки
|
|
"Дата отгрузки"
|
Дата отгрузки
|
|
"Прайс-лист"
|
Прайс-лист
|
|
"Ед. изм."
|
Ед. изм.
|
|
"Цена за ед., вал."
|
Цена за ед., вал.
|
|
"Вес, кг"
|
Вес, кг
|
|
"Объем, м3"
|
Объем, м3
|
|
"Код налога"
|
Код налога
|
|
"Маржа %"
|
Маржа %
|
|
"Номер проекта"
|
Номер проекта
|
|
"Название проекта"
|
Название проекта
|
|
"Номер вида деятельности"
|
Номер вида деятельности
|
|
"Название вида деятельности"
|
Название вида деятельности
|
|
"№ заказа поставщику"
|
№ заказа поставщику
|
|
"№ поставщика"
|
№ поставщика
|
|
"№ Компании"
|
№ Компании
|
|
"Название компании"
|
Название компании
|
|
"Баз. Вал."
|
Базовая валюта
|
|
"Группа планирования"
|
Группа планирования
|
|
"Описание группы планирования"
|
Описание группы планирования
|
|
"№ дог."
|
№ договора
|
|
"Дата дог."
|
Дата договора
|
|
"СЕ"
|
Структурная единица
|
|
"УЦ"
|
Учетный центр
|
|
"1С"
|
Статус по 1С
|
|
"Сумма Заказа, в Вал."
|
Сумма Заказа, в Вал.
|
|
"Оплачено, в Вал."
|
Оплачено, в Вал.
|
|
"Баланс, в Вал."
|
Баланс, в Вал.
|
|
"Заказано"
|
Заказано, кол-во
|
|
"Зарезервировано"
|
Зарезервировано, кол-во
|
|
"Не выполнено"
|
Не выполнено, кол-во
|
|
"Отгружено"
|
Отгружено, кол-во
|
|
"Переведено в Проект"
|
Переведено в Проект, кол-во
|
|
"Возвращено"
|
Возвращено, кол-во
|
|
"К закупке"
|
К закупке, кол-во
|
|
"Получено"
|
Получено, кол-во
|
|
"Исх. кол-во"
|
Исх. кол-во
|
|
"Отклонение"
|
Отклонение
|
|
"Всего заказов"
|
Всего заказов
|
|
"Цена, вал."
|
Цена, Вал.
|
|
"Себест."
|
Себестоимость
|
|
"Цена, руб."
|
Цена, руб.
|
|
"Маржа, руб."
|
Маржа, руб.
|
|
"Заказанное к-во, тек.год."
|
Заказанное количество, тек.год.
|
|
"Сумма Заказов в Вал., тек.год."
|
Сумма Заказов в Вал., тек.год.
|
|
"Сумма Заказов в руб., тек.год."
|
Сумма Заказов в руб., тек.год.
|
|
"Отгруженное к-во, тек.год"
|
Отгруженное количество, тек.год
|
|
"Сумма Отгрузок в Вал., тек.год"
|
Сумма Отгрузок в Вал., тек.год
|
|
"Сумма Отгрузок в руб., тек.год"
|
Сумма Отгрузок в руб., тек.год
|
3.2.14
Отчет «Дебиторская задолженность»
Отчет запускается из окна Анализатор - Клиенты - Дебиторская
задолженность и показывает
платежи, отрузки и задолженность клиентов (по отгрузке). Основные поля, доступные для выбора
представлены в таблице 13.
Таблица 13
Основные поля отчета «Дебиторская задолженность»
|
Название поля
|
Расшифровка
|
|
" No. клиента"
|
Номер клиента
|
|
"Название клиента"
|
Название клиента
|
|
"Группа клиента"
|
Гр. клиента(покупатель, внутренний, сотрудник, ГП)
|
|
"Дата записи"
|
Дата записи
|
|
"Неделя проводки"
|
Неделя проводки
|
|
"Месяц осуществления проводки"
|
Месяц проводки
|
|
"Квартал осущ. проводки"
|
Квартал проводки
|
|
"Год проводки"
|
Год проводки
|
|
"Базовая валюта"
|
Базовая валюта
|
|
"Стандартная валюта"
|
Стандартная валюта
|
|
"Исходная валюта"
|
Исходная валюта
|
|
"Описание записи"
|
Описание записи
|
|
"Тип записи"
|
Тип записи
|
|
"№ транзакции"
|
Номер транзакции
|
|
"№ журнала"
|
Номер журнала проводок
|
|
"Срок оплаты"
|
Последняя возможная дата оплаты, указанная в акте клиенту
|
|
"Дата согласованя"
|
Дата выверки отгрузки и платежа
|
|
"Откр./Закр. "
|
Невыверенная или выверенная проводка
|
|
"Группа Планирования"
|
Группа планирования
|
|
"1С"
|
Статус для 1С
|
|
"№ ЗК"
|
Номер заказа клиента
|
|
"Описание ЗК"
|
Описание заказа клиента
|
|
"№ дог. "
|
Номер договора в проводке
|
|
"Дата дог. "
|
Дата договора
|
|
"Структ. Ед. "
|
Структурная единица, указанная в проводке
|
|
"Учетный центр"
|
Учетный центр, указанный в проводке
|
|
"Страна"
|
Страна
|
|
"Город"
|
Город
|
|
"Регион"
|
Регион
|
|
"Контрольный счет"
|
Контрольный счет
|
|
"Баланс, баз."
|
Баланс (дебет-кредит),базовая валюта
|
|
"Дебет, баз."
|
Оборот по дебету, базовая валюта
|
|
"Кредит, баз."
|
Оборот по кредиту, базовая валюта
|
|
"Остаток, баз."
|
Невыверенный остаток, базовая валюта
|
|
"Баланс, станд."
|
Баланс (дебет-кредит),в валюте клиента
|
|
"Дебет, станд."
|
Оборот по дебету, в валюте клиента
|
|
"Кредит, станд."
|
Оборот по кредиту, в валюте клиента
|
|
"Остаток, станд."
|
Невыверенный остаток, в валюте клиента
|
|
"Баланс, корп."
|
Баланс (дебет-кредит),корп. вал.
|
|
"Дебет, корп."
|
Оборот по дебету, корп. вал.
|
|
"Кредит, корп."
|
Оборот по кредиту, корп. вал.
|
|
"Остаток, корп."
|
Невыверенный остаток, корп. вал.
|
|
"Сумма в исх.вал."
|
Сумма в исходной валюте проводки
|
|
"Остаток в исх.вал."
|
Невыверенный остаток в исходной валюте проводки
|
|
"> 2 мес."
|
Просроченная задолженность старше 2 месяцев, баз. вал.
|
|
"1-2 мес."
|
Просроченная задолженность от 1 до 2 месяцев, баз. вал.
|
|
"1 мес."
|
Просроченная задолженность младше 1 месяца, баз. вал.
|
|
"31 Дней"
|
Просроченная задолженность старше 31 дня, баз. вал.
|
|
"16-30 Дней "
|
Просроченная задолженность от 16 до 30 дней, баз .вал.
|
|
"1-15 Дней "
|
Просроченная задолженность от 1 до 15 дней, баз. вал.
|
|
">21 Дней "
|
Просроченная задолженность старше 21 дня, баз. вал.
|
|
"11-20 Дней "
|
Просроченная задолженность от 11 до 20 дней, баз. вал.
|
|
"1-10 Дней "
|
Просроченная задолженность от 1 до 10 дней, баз. вал.
|
|
"Текущая дата"
|
Задолженность на текущую дату, баз. вал.
|
|
"+ 1-10 Дней "
|
Задолженность от 1 до 10 дней, баз. вал.
|
|
"+ 11-20 Дней "
|
Задолженность от 11 до 20 дней, баз. вал.
|
|
"+ >21 Дней "
|
Задолженность позже 21 дня, баз. вал.
|
|
"+ 1-15 Дней "
|
Задолженность от 1 до 15 дней, баз. вал.
|
|
"+ 16-30 Дней "
|
Задолженность от 16 до 30 дней, баз. вал.
|
|
"+ >31 Дней "
|
Задолженность позже 31 дня, баз. вал.
|
|
"+ 1 мес."
|
Задолженность до 1 месяца, баз. вал.
|
|
"+ 1-2 мес."
|
Задолженность от 1 до 2 месяцев, баз. вал.
|
|
"+ >2 мес."
|
Задолженность позже 2 месяцев, баз. вал.
|
|
"К-во"
|
Количество проводок
|
ГЛАВА 4.
ЭКОНОМИЧЕСКАЯ ЭФФЕКТИВНОСТЬ ИНВЕСТИЦИЙ В ИТ-ПРОЕКТ
.1
Определение уровня экономической зрелости предприятия.
Функционирование компаний в рыночной среде требует как минимум анализа
экономических последствий, а еще лучше - оценки экономической эффективности
того или иного шага преобразования системы управления компанией.
Оценка экономической эффективности ИС - работа, требующая не только
технических, но и экономических навыков. Только сочетание этих двух
составляющих может привести к достоверному результату проводимого анализа.
Специалисты в области разработки, внедрения и сопровождения ИС должны
обладать навыками проведения предварительной экспертизы проекта. Они должны
уметь вести постоянный мониторинг системы на соответствие внедряемых технологий
стратегии развития предприятия. Процесс соизмерения затрат и достигаемого за их
счет эффекта должен быть именно «процессом», то есть итерационной процедурой,
проводимой на протяжении всего этапа разработки и внедрения проекта, результат
которой способен повлиять на дальнейшее продолжение проекта.
Существуют следующие этапы оценки экономической эффективности
информационной системы:
· традиционная оценка эффективности как соотношение затрат и результатов;
· расчет совокупной стоимости владения информационной системой;
· оценка внедрения ИС как инвестиционного проекта;
· разработка сбалансированной системы показателей для оценки
экономического эффекта.
Для выбора ключевых показателей расчета экономической эффективности
необходимо определить уровень экономической зрелости организации в целом. Чаще
всего используется пятиуровневая шкала:
· Уровень 1 -начальный (анархия);
· Уровень 2 - повторяемый (фольклор);
· Уровень 3 - определенный (стандарты);
· Уровень 4 - управляемый (измеряемый);
· Уровень 5 - оптимизируемый. [23]
ООО «КСК-Электро» имеет характерные признаки третьего уровня, а именно:
· корпоративная культура записана на бумаге;
· процессы повторяемы и не зависят от личных качеств
исполнителей;
· информация о процессах для измерения эффективности не
собирается;
· наличие формализованного описания процессов не означает, что
они работают.
Подобным организациям свойственно: смещение акцентов
из области учетной политики в область аналитики, осознается и начинает
развиваться управление корпоративными знаниями. Тем не менее, в рамках
оперативного планирования постановка долгосрочных целей фактически не
производится и базируется в основном на показателях предшествующего периода.
Планка требований и уровень задач, решения которых ждут от ИТ-проекта,
повышаются. Предприятия, находящиеся на этом уровне развития, как правило,
обладают развитой инфраструктурой: сеть филиалов и удаленных складов,
многочисленный штат менеджеров, структурное деление на отделы и подразделения.
Для оперативного управления значительным потоком информации в режиме реального
времени система должна позволять делать "моментальный снимок"
состояния компании.
Для выбора информационных технологий уже не просто
оценивают, а производят глубокий анализ единовременных затрат на закупку и
внедрение программно-аппаратных комплексов.
Показатели коммерческой эффективности проекта в целом отражают финансовые
последствия внедрения информационной системы. В качестве основных показателей
для расчета коммерческой эффективности проекта были выбраны следующие:
. чистая текущая стоимость;
2. срок окупаемости;
. индекс доходности инвестиций;
. внутренняя норма доходности проекта.
.1.1 Метод
расчета чистой текущей стоимости проекта
Важнейшим показателем эффективности инвестиционного проекта является
чистая текущая стоимость (Net Present Value, NPV) - накопленный
дисконтированный эффект за расчетный период.
В общем случае методика расчета NPV заключается в суммировании
современных (пересчитанных на текущий момент) величин чистых эффективных
денежных потоков по всем интервалам планирования на всем протяжении периода
исследования. При этом, как правило, учитывается и ликвидационная или
остаточная стоимость проекта, формирующая дополнительный денежный поток за
пределами горизонта исследования. Для пересчета всех указанных величин
используются коэффициенты приведения, основанные на выбранной ставке сравнения
(дисконтирования).
Формула для расчета NPV выглядит следующим образом [8]:
(1),
где:m - сальдо денежного потока на шаге m;
Е - ставка дисконтирования в процентах годовых;- номер периода (год),-
нулевой период или момент приведения.
В отдельной литературе коэффициент
, именуемый коэффициентом
дисконтирования, обозначают как α. В таком случае формула NPV будет
выглядеть:
(2)
О степени эффективности вложения средств в данный проект говорит
полученная величина NPV, если:
· NPV > 0, то проект следует принять;
· NPV < 0, то проект следует отвергнуть;
· NPV = 0, то проект ни прибыльный, ни убыточный.
.1.2 Срок
окупаемости инвестиций
Срок окупаемости относится к числу наиболее часто используемых
показателей эффективности инвестиций.
Цель данного метода состоит в определении продолжительности периода, в
течение которого проект будет работать, окупая себя. При этом весь объем
генерируемых проектом денежных средств, главными составляющими которого
являются чистая прибыль и сумма амортизационных отчислений (то есть чистый
эффективный денежный поток), засчитывается как возврат на первоначально инвестированный
капитал.
Существенным недостатком рассматриваемого показателя является то, что он
ни в коей мере не учитывает результаты деятельности за пределами установленного
периода исследования проекта и, следовательно, не может применяться при
сопоставлении вариантов капиталовложений, различающихся по срокам жизни.
Простой срок окупаемости рассчитывается по формуле [8]:
(3),
где:- срок окупаемости, выраженный в интервалах планирования;- полные
инвестиционные затраты проекта;- чистый эффективный денежный поток за один
интервал планирования.
.1.3
Определение индекса доходности инвестиций
Рассматриваемый показатель тесно связан с показателем чистой современной
ценности инвестиций, но, в отличие от последнего, позволяет определить не
абсолютную, а относительную характеристику эффективности инвестиций.
Индекс доходности инвестиций PI рассчитывается по следующей формуле [8]:
(4),
где PV - полные инвестиционные затраты проекта.характеризует уровень
доходов на единицу затрат, т.е. эффективность вложений - чем больше значение
этого показателя, тем выше отдача с каждой единицы капитальных вложений,
инвестированных в данный проект.
.1.4 Метод
определения внутренней нормы доходности проекта
Под внутренней нормой доходности проекта IRR (Internal Rate Of Return)
понимают значение коэффициента дисконтирования (r), при котором NPV проекта
равен 0. Используется следующая формула [8]:
(5),
где IC - величина исходных инвестиций.
Смысл расчета этого коэффициента при анализе эффективности результата
инвестиций следующий: IRR показывает максимально допустимый относительный
уровень расходов, которые могут быть вложены в данный проект. Например, если
проект полностью финансируется за счет ссуды коммерческого банка, то значение
IRR показывает верхнюю границу допустимого уровня банковской процентной ставки,
превышение которой делает проект убыточным.
Движущие мотивы финансирования проекта существенно зависят от того,
реализуется ли инвестиция за свои или привлеченные средства. Однако для
большинства инвестиционных проектов в случаях финансирования и за счет
собственных средств, и за счет привлеченных финансовых ресурсов в основе лежит
показатель цены капитала.
Практическое применение данного метода сводится к последовательной
итерации, с помощью которой находится дисконтирующий множитель, обеспечивающий
равенство NPV = 0.
Ориентируясь на существующие в момент анализа процентные ставки на
ссудный капитал, выбираются два значения коэффициента дисконтирования r1 <
r2, таким образом, чтобы в интервале (r1; r2) функция NPV = f(r) меняла свое
значение с «+» на «-» или наоборот. Далее используем формулу [8]:
(6),
где:- значение процентной ставки в дисконтном множителе, при котором
f(i1) < 0 (f (i1 ) > 0);- значение процентной ставки в дисконтном
множителе, при котором f(i2) > 0 (f (i2 ) < 0);
Таким образом, исходя из всего выше сказанного, можно сделать вывод, что
процесс оценки экономической эффективности информационных систем сложен и
неоднозначен. Подходить следует индивидуально в каждом конкретном случае, но
опираясь на предложенные схемы и методики, что позволит исключить «человеческий
фактор» и снизить погрешности ввиду отсутствия каких либо данных.
.2 Расчет
экономической эффективности
.2.1
Оценка отрицательных денежных потоков
Инвестиции в проект будут складываться из следующих составляющих:
. затраты на приобретение лицензионного ПО;
2. затраты на проектирование и разработку проекта.
В затраты на создание ИС входят затраты на выполнение следующих задач:
· исследование предметной области;
· выбор и обоснование проектных решений;
· проектирование;
· разработка;
· тестирование и отладка;
· опытное тестирование.
Распределение затрат по этапам выполнения проекта внедрения ИС
представлены в таблице 1 приложения 6.
Стоимость затрат на создание и внедрение информационной системы
составляет 1513000 рублей, при этом стоимость ПО рассчитывается как количество
лицензий, умноженное на стоимость одной лицензии:
*35=560000.
Условия договора о внедрении ИС предполагают бесплатную поддержку системы
в течении 5 лет. Так как при внедрении не потребуется дополнительно приобретать
оборудование и нанимать в штат КСК-Электро новых сотрудников, то совокупной
стоимостью владения системы можно считать сумму затрат на внедрение системы и
стоимость ПО:
+ 560000 = 2173000.
.2.2 Оценка
положительных денежных потоков
Показатели прямой эффективности машинной обработки информации
определяются в результате сравнения двух вариантов:
· базового варианта, в качестве которого рассматривается существующая
система обработки в отделе;
· проектного варианта, как результата автоматизации функций
отдела потребительского кредитования.
Для лучшей наглядности показателей, полученных при определении
экономической эффективности от внедрения проекта автоматизации, операции
базового и проектного вариантов разбиты на четыре основных вида: прием и
проверка документов, ввод данных, формирование выходных документов и вывод
документов на печать.
Определение трудовых и стоимостных затрат на решение задач при базовом и
проектируемом вариантах представлены в таблице 14 и таблице 15 соответственно.
Таблица 14. Характеристика затрат на обработку информации при базовом
варианте
|
П№
|
Название операции
|
Оборудо-вание
|
Единицы измерения
|
Объем работы в год
|
Норма выработки (в час)
|
Трудоемкость (гр.5: гр.6)
|
Средняя часовая зарплата оператора (руб.)
|
Часовая стоимость накладных расходов (руб.)
|
Стоимость машинного часа (руб.)
|
Стоимость работы оборудования (гр.8 + гр.9+ гр.10) (руб.)
|
Стоимостные затраты (гр.7*гр.11) (руб.)
|
|
1
|
2
|
3
|
4
|
5
|
6
|
7
|
8
|
9
|
10
|
11
|
12
|
|
1
|
Прием, визуальная проверка документов
|
ручн.
|
документов
|
11000
|
100
|
110,00
|
193
|
125,5
|
0
|
318,5
|
35035
|
|
2
|
Ввод данных
|
ЭВМ
|
символы
|
25200000
|
7200
|
3500,00
|
233
|
151,5
|
10
|
394,5
|
1380750
|
|
3
|
Обработка данных
|
ЭВМ
|
операция
|
260960400
|
1000000
|
260,96
|
233
|
151,5
|
10
|
394,5
|
102948,7
|
|
4
|
Печать документов
|
ЭВМ
|
Документо- строка
|
2580350
|
12000
|
215,03
|
233
|
151,5
|
10
|
394,5
|
84829,3
|
|
ИТОГО за год
|
4085,99
|
|
1603563
|
Таблица 15
Характеристика затрат на обработку информации при проектном варианте
|
П№
|
Название операции
|
Оборудо-вание
|
Единицы измерения
|
Объем работы в год
|
Норма выработки (в час)
|
Трудоемкость (гр.5: гр.6)
|
Средняя часовая зарплата оператора (руб.)
|
Часовая стоимость накладных расходов (руб.)
|
Стоимость машинного часа (руб.
|
Стоимость работы оборудования (гр.8 + гр.9+ гр.10) (руб.)
|
Стоимост-ные затраты (гр.7*гр.11) (руб.)
|
|
1
|
2
|
3
|
4
|
5
|
6
|
7
|
8
|
9
|
10
|
11
|
12
|
|
1
|
Прием, визуальная проверка документов
|
ручн.
|
документов
|
11000
|
100
|
110,00
|
193
|
125,5
|
0
|
318,5
|
35035
|
|
2
|
Ввод данных
|
ЭВМ
|
символы
|
7560000
|
7200
|
1050,00
|
233
|
151,5
|
10
|
394,5
|
414225
|
|
3
|
Обработка данных
|
ЭВМ
|
операция
|
163100250
|
1000000
|
163,10
|
233
|
151,5
|
10
|
394,5
|
64343
|
|
4
|
Печать документов
|
ЭВМ
|
Документо- строка
|
1547600
|
12000
|
128,97
|
233
|
151,5
|
10
|
394,5
|
50878,7
|
|
ИТОГО за год
|
1452,07
|
|
564481,7
|
При расчете показателей в Таблицах 14 и 15 использовались следующие
данные: в среднем в день оформляется 30 документов со средним количеством
позиций 35 наименований.
Полученные результаты показывают, что при внедрении проектного решения
трудоемкость выполнения операций уменьшится в 2,81 раза (на 64,46%),
стоимостные затраты в 2,84 раза (на 64,8%). В денежном выражении положительный
денежный поток рассчитывается как разница между стоимостными затратами:
-564481,7=1039075,3
.2.3
Расчет показателей
Использование системы рассчитано на 5 лет. Ставку рефинансирования примем
равной 8%. [29] Темп инфляции примем равным 6,1% в год. [24]
Рассчитаем чистый приведенный доход NPV (таблица 16).
Таблица 16
Расчет NPV
|
Показатель
|
Нулевой период
|
1 год
|
2 год
|
3 год
|
4 год
|
5 год
|
Итого
|
|
0
|
1
|
2
|
3
|
4
|
5
|
|
|
Доходы от реализации проекта
|
0
|
1039075
|
1039075
|
1039075
|
1039075
|
1039075
|
5195377
|
|
Инвестиции
|
1673000
|
0
|
0
|
0
|
0
|
0
|
1673000
|
|
Чистый денежный поток (CF)
|
-1673000
|
1039075
|
1039075
|
1039075
|
1039075
|
1039075
|
3522377
|
|
Ставка дисконтирования (Е)
|
0,141
|
|
|
|
|
|
|
|
Коэффициент дисконтирования (α)
|
1,0000
|
0,8764
|
0,7681
|
0,6732
|
0,5900
|
0,5171
|
|
|
NPV
|
-1673000
|
910671
|
798134
|
699504
|
613062
|
537302
|
1885673
|
Результаты расчета показали, что проект имеет положительную величину NPV.
Это говорит о том, что внедрение данного проекта принесет прибыль.
Определим срок окупаемости инвестиций PP, используя формулу 3:
Таким образом, проект окупит себя за 1 год и 7 месяцев.
Определим индекс доходности инвестиций PI, используя формулу 4:
=1,13
Т.е. каждый вложенный в проект рубль окупит себя и принесет еще 13 копеек
прибыли.
Определим внутреннюю норму доходности проекта IRR. Для этого рассчитаем
NPV при учетной ставке
= 0,5522 (таблица 17).
Таблица 17
Расчет NPV при заданной учетной ставке
|
Показатель
|
Нулевой период
|
1 год
|
2 год
|
3 год
|
4 год
|
5 год
|
Итого
|
|
0
|
1
|
2
|
3
|
4
|
5
|
|
|
Доходы от реализации проекта
|
0
|
1039075
|
1039075
|
1039075
|
1039075
|
1039075
|
5195377
|
|
Инвестиции
|
1673000
|
0
|
0
|
0
|
0
|
0
|
1673000
|
|
Чистый денежный поток (CF)
|
-1673000
|
1039075
|
1039075
|
1039075
|
1039075
|
1039075
|
3522377
|
|
Ставка дисконтирования (Е)
|
0,5522
|
|
|
|
|
|
|
|
Коэффициент дисконтирования (α)
|
1,0000
|
0,6442
|
0,4151
|
0,2674
|
0,1723
|
0,1110
|
|
|
NPV
|
-1673000
|
669421
|
431272
|
277846
|
179001
|
115321
|
-138
|
Используем формулу 6:
Данное значение внутренней нормы доходности показывает, что запас
прочности проекта составляет примерно 0,554 (0,695 - 0,141). Это означает, что
для того, чтобы проект стал невыгодным учетная ставка должна увеличиться на
55,4% относительно ее текущего значения.
.3 Выводы
об экономической эффективности ИС
Проведенный экономический анализ показал, что:
· чистый приведенный доход за 5 лет использования системы составляет
1885673 руб.;
· срок окупаемости инвестиций в проект составляет 1 год и 7
месяцев;
· каждый вложенный в проект рубль окупит себя и принесет
дополнительно 0,13 руб.;
· проект имеет значительный запас прочности 69.4559%.
Учитывая вышеприведенные показатели, можно сделать вывод, что проект
экономически эффективен и принесет прибыль после своего внедрения.
ЗАКЛЮЧЕНИЕ
В процессе работы над дипломным проектом осуществлена автоматизация
деятельности отдела продаж ООО «КСК-Электро»: регистрация клиентов, оформление
условий взаиморасчетов и обслуживания, регистрация прайс-листов, оформление продажи услуг и оборудования, контроль отгрузки
оборудования, регистрация возврата оборудования, формирование результатных
документов и отчетности.
В процессе работы над проектом был проведен анализ существующей
технологии выполнения функций сотрудником отдела продаж. В результате анализа
выявлены существенные недостатки в работе предприятия и необходимость
автоматизации его деятельности.
В аналитической части проекта были рассмотрены технико-экономические
характеристики предприятия и отдела продаж, их структура, проведена
декомпозиция функций сотрудников отдела продаж, проанализирована существующая
технология организации работы отдела, обоснована необходимость
автоматизированного варианта решения и выбор проектного решения с учетом
выявленных недостатков и современных методов проектирования.
При разработке концепции проекта определены бизнес-требования, а также
определены критерии достижения поставленных целей. Помимо этого, представлены:
· Функциональные требования;
· Требования к техническому обеспечению;
· Требования к программному обеспечению;
· Требования к информационному обеспечению;
· Требования к лингвистическому обеспечению;
· Требования к организационному обеспечению;
· Требования к методическому обеспечению;
· Требования к обеспечению информационной безопасности;
· Требования к внешнему интерфейсу.
На основе перечисленных требования разработан прототип ИТ-решения.
В проектной части представлены решения по информационному, программному и
технологическому видам обеспечения: описана организация информационной базы для
выделенного комплекса задач, сценарий диалога с пользователем, дерево функций,
а также приведен контрольный пример.
Целесообразность внедрения проекта подтверждена расчетами показателей
экономической эффективности. Результаты анализа показывают, что каждый
вложенный рубль принесет 13 копеек прибыли, затраты на разработку и внедрение
проекта окупятся в течение 1 года и 7 месяцев.
В дальнейшем планируется развитие проекта путем расширения его
функциональных возможностей, оптимизации существующих функций, повышения
производительности. По итогам эксплуатации планируется совершенствование
пользовательского интерфейса.
СПИСОК
ЛИТЕРАТУРЫ
1. ГОСТ
34.601-90 «Информационная технология. Комплекс стандартов на автоматизированные
системы. Автоматизированные
системы. Стадии создания»
2. ГОСТ
Р ИСО/МЭК 12207-99 «Процессы жизненного цикла программных средств»
. ГОСТ
Р ИСО/МЭК 15288-2005 «Информационная технология. Системная инженерия. Процессы
жизненного цикла систем»
. Постановление
Госкомстата России от 25.12.98 №132 "Об утверждении унифицированных форм
первичной учетной документации по учету торговых операций"
. Постановление
Правительства от 26.12.2011 г. №1137 "О формах и правилах заполнения
(ведения) документов, применяемых при расчетах по НДС"
. РД
50-34.698-90 «Автоматизированные системы. Требования к содержанию документов»
. Воронов
К. Показатели оценки роста инвестиционного проекта, Москва, 1999
. Емельянова
Н.З., Партыка Т.Л., Попов И.И. Проектирование информационных систем. - «Форум»,
М., 2009.
. Михайлов
А.Г. Стратегическое управление ИТ: видение, миссия, стратегические цели ИТ -
Журнал CIO, N1-2, 2011
. Методические
указания по дипломному проектированию. Под ред. Тельнова Ю.Ф. - М.: МЭСИ, 2005.
- 117с.
. Сапков
В.В. Информационные технологии и компьютеризация делопроизводства - «Академия»,
М., 2010. С.288.
. Смирнова
Г.Н., Сорокин А.А., Тельнов Ю.Ф. Проектирование экономических информационных
систем: Учебник Под ред. Ю.Ф. Тельнова. - М.: Финансы и статистика, 2001. -
512с.
. Смирнова
Г.Н., Тельнов Ю.Ф.; Проектирование экономических информационных систем (часть
1) \ Московский государственный университет экономики, статистики и
информатики. - М.: МЭСИ, 2004. 223с.
. Овчинников
В.Г. Методология проектирования автоматизированных информационных систем.
Основы системного подхода. - «Компания Спутник +», М., 2005. С.286.
. Орлов
Ю.В., Менеджмент в России и за рубежом, №5, 2007
. Описание
структуры базы данных \ Maconomy Database
Description, 2011
. Руководство
для администратора \ Maconomy System Administrator’s Guide, 2011
19. Руководство
по созданию отчетов \ Maconomy Report Designer Extensions, 2012
20. Системные
требования к Microsoft Dynamics AX, 2009
. Слюсаренко
А. «Управление рисками в проектах внедрения информационных систем управления
предприятием». Chief Information
22. Кейт Эллис
Business Requirements, Портал Scribd.com / Business-Requirements
<#"606899.files/image027.gif">
Рисунок П1.1 - Схема бизнес-процессов «Как есть»
Рисунок П1.2 - Схема бизнес-процессов «Как есть». Управление продажами
ООО «КСК-Электро»
Рисунок П - 1.3 - Схема бизнес-процессов «Как есть». Регистрация клиента
Рисунок П1.4 - Схема бизнес-процессов «Как есть». Оформление условий
взаиморасчета
Рисунок П1.5 - Схема бизнес-процессов «Как есть». Оформление договоров
Рисунок П1.6 - Схема бизнес-процессов «Как есть». Контроль оплаты и
отгрузка оборудования
Рисунок П1.7 - Схема бизнес-процессов «Как есть». Регистрация и контроль
прайс-листов
Рисунок П1.8 - Схема бизнес-процессов «Как есть». Оформление продаж
Рисунок П 1.9 - Контроль оплаты и отгрузки оборудования
Рисунок П 1.10 - Регистрация возврата оборудования
Рисунок П1.11 - Анализ продаж
Приложение
2

Рисунок П2.1 - Схема процесса регистрации клиента
Рисунок П2.2 - Схема создания прайс-листа клиента
Рисунок П 2.3 - Регистрация заказа клиента
Рисунок П2.4 - Отгрузка товара
Рисунок П2.5 - Согласование оплаты клиента
Рисунок
П2.5 - Регистрация заказа на возврат товара
Приложение
3
Рисунок П3.1 - Образец счета на оплату
Рисунок П3.2 - Шаблон счет-фактуры
Рисунок П3.3 - Унифицированная форма ТОРГ-12. Лицевая сторона
Рисунок П3.4 - Унифицированная форма ТОРГ-12. Оборотная сторона
Приложение
4
Программный код отчета «Выгрузка прайс-листов»:
Report "AllPriceLists.grf" is
/=pl.pricelistname pricelistname, pl.pricelistnumber
pricelistnumber,.usage usage, pl.issue issue, pl.currency currency,.itemnumber
itemnumber, pl.price1 price1,.itemtext1 itemtext1, pl.itempopup4
itempopup4,.projectname projectname, pl.barcode barcode,.priceunit priceunit,
pl.purchasepriceunit purchasepriceunit,pl.dutycode ,(itempropertyline.remark2,
' ') remark2,(itempropertyline.remark3, ' ') remark3,(itempropertyline.remark4,
' ') remark4,(itempropertyline.remark5, ' ')
remark5,(itemsupplier.suppliernumber, ' ')
suppliernumber,(itemsupplier.suppliername, ' ') suppliername,(itemsupplier.supplieritemnumber,
' ') supplieritemnumber,(itemsupplier.supplieritemtext, ' ')
supplieritemtext,(itemsupplier.remark1, ' ')
supplierremark1,(languagetextline.text, ' ') text(SELECT
pricelist.pricelistnumber pricelistnumber,.pricelistname pricelistname,.usage
usage, pricelist.issue issue,.currency currency,.itemnumber itemnumber,.price1
price1,.itemtext1 itemtext1,.itempopup4 itempopup4,.projectname
projectname,.barcode barcode,.priceunit priceunit,.purchasepriceunit
purchasepriceunit,.dutycode dutycodepricelist, pricelistline,
iteminformationpricelist.pricelistnumber =
pricelistline.pricelistnumberpricelist.issue =
pricelistline.issuepricelist.currency =
pricelistline.currencypricelistline.itemnumber = iteminformation.itemnumber)
pl,
(SELECT *itempropertylinepropertytype = 0) itempropertyline,
(SELECT itemsupplier.suppliernumber suppliernumber,.name1
suppliername,.itemnumber itemnumber,.supplieritemnumber
supplieritemnumber,.supplieritemtext supplieritemtext,.remark1
remark1itemsupplier, vendoritemsupplier.suppliernumber = vendor.vendornumber) ,
(SELECT key1, textlanguagetextlinelanguagetextgroup =
4language = 3) languagetextlinepl.itemnumber = itempropertyline.itemnumber
(+)pl.itemnumber = itemsupplier.itemnumber (+)pl.itemnumber = languagetextline.key1
(+)
=/;
"№ Прайслиста"PriceListNumberInteger -> "Прайслист" PriceList;
"Прайслист"PriceListNameString;
"Версия"IssueString;
"Валюта"CurrencyCurrencyType;
"Применение"UsagePriceListUseType;;
"Артикул"ItemNumberString
-> "Артикул" ItemInformation;
"Наименование"ItemText1String;
"Наименование (укр.)"TextString;
"Производитель"ItemPopup4ItemPopupType4;
"ТНВЭД код"ProjectNameString -> "ТНВЭД код"
Project;
"ТНВЭД код(укр.)"DutyCodeDutyCodeType;
"Штрих-код"BarCodeString;;
"Pricing Unit, Sales"PriceUnitReal;
"Pricing Unit, Purchase"PurchasePriceUnitReal;;
"Клиент"Remark2String;
"Артикул клиента"Remark3String;
"Наименование клиента"Remark4String;
"Штрих-код клиента"Remark5String;
divider;
"№ Поставщика"SupplierNumberString -> "Поставщик" Vendor;
"Поставщик"SupplierNameString;
"Артикул поставщика"SupplierItemNumberString;
"Наименование поставщика"SupplierItemTextString;
"Штрих-код поставщика"SupplierRemark1String;;
"Цена"Price1Amount;
"№"#countInteger;
end report;
Приложение
5
Приложение
6
Таблица П6.1
Распределение затрат между этапами проекта внедрения ИС
|
Название задачи
|
Длительность
|
Начало
|
Окончание
|
Затраты
|
Исполнители
|
|
Разработка модуля управления продажами ООО
"КСК-Электро"
|
142 дней
|
Пн 19.09.11
|
Вт 03.04.12
|
1513000,00р.
|
|
|
Сбор исходных данных
|
12 дней
|
Пн 19.09.11
|
Вт 04.10.11
|
102 891,36р.
|
|
|
анализ
|
5 дней
|
Пн 19.09.11
|
Пт 23.09.11
|
34 000,00р.
|
Аналитик
|
|
описание бизнес-процессов
|
3 дней
|
Пн 26.09.11
|
Ср 28.09.11
|
20 400,00р.
|
Аналитик
|
|
формализация
|
2 дней
|
Чт 29.09.11
|
Пт 30.09.11
|
16 491,36р.
|
Технический архитектор
|
|
отчет об исследовании
|
1 день
|
Пн 03.10.11
|
Пн 03.10.11
|
16 000,00р.
|
Руководитель проекта
|
|
обоснование необходимости проекта
|
1 день
|
Вт 04.10.11
|
Вт 04.10.11
|
16 000,00р.
|
Руководитель проекта
|
|
Разработка и согласование ТЗ
|
28 дней
|
Ср 05.10.11
|
Пт 11.11.11
|
322 114,08р.
|
|
|
описание целей разработки проекта
|
1 день
|
Ср 05.10.11
|
Ср 05.10.11
|
8 245,68р.
|
Технический архитектор
|
|
разработка функциональных требований модуля обслуживания
клиентов
|
7 дней
|
Чт 06.10.11
|
Пт 14.10.11
|
25 520,00р.
|
Программист [20%]; Руководитель проекта
|
|
разработка функциональных требований модуля вывода
отчетности
|
7 дней
|
Пн 17.10.11
|
Вт 25.10.11
|
25 520,00р.
|
Программист [20%]; Руководитель проекта
|
|
определение требований к безопасности
|
3 дней
|
Ср 26.10.11
|
Пт 28.10.11
|
72 737,04р.
|
Технический архитектор; Руководитель проекта
|
|
определение требований к аппаратным средствам
|
1 день
|
Ср 26.10.11
|
Ср 26.10.11
|
13 600,00р.
|
Аналитик; Программист
|
|
определение требований к квалификации персонала
|
2 дней
|
Чт 27.10.11
|
Пт 28.10.11
|
16 491,36р.
|
Технический архитектор
|
|
согласование
|
10 дней
|
Пн 31.10.11
|
Пт 11.11.11
|
160 000,00р.
|
Руководитель проекта
|
|
Проектирование спецификаций
|
19 дней
|
Пн 14.11.11
|
Чт 08.12.11
|
304 667,92р.
|
|
|
для редактирования базы данных
|
4 дней
|
Пн 14.11.11
|
Чт 17.11.11
|
32 982,72р.
|
Технический архитектор
|
|
для модуля управления продажами
|
10 дней
|
Пт 18.11.11
|
Чт 01.12.11
|
150 456,80р.
|
Технический архитектор; Аналитик
|
|
для обеспечивающих модулей
|
5 дней
|
Пт 02.12.11
|
Чт 08.12.11
|
121 228,40р.
|
Технический архитектор; Руководитель проекта
|
|
Этап создания
|
33 дней
|
Пт 09.12.11
|
Вт 24.01.12
|
475 820,70р.
|
|
|
разработка базы данных
|
5 дней
|
Пт 09.12.11
|
Чт 15.12.11
|
75 228,40р.
|
Программист;Технический архитектор
|
|
создание модуля редактирования базы
|
3 дней
|
Пт 16.12.11
|
Вт 20.12.11
|
45 137,04р.
|
Программист;Технический архитектор
|
|
тест БД
|
2 дней
|
Ср 21.12.11
|
Чт 22.12.11
|
48 491,36р.
|
Технический архитектор; Руководитель проекта
|
|
наполнение базы данных
|
7 дней
|
Пт 23.12.11
|
Вт 24.01.12
|
57 719,76р.
|
Технический архитектор
|
|
экранные формы модуля управления продажами
|
10 дней
|
Пт 23.12.11
|
Чт 05.01.12
|
68 000,00р.
|
Программист
|
|
шаблоны печатных форм
|
4 дней
|
Пт 06.01.12
|
Ср 11.01.12
|
27 200,00р.
|
Программист
|
|
построение отчетов
|
6 дней
|
Пт 23.12.11
|
Пт 30.12.11
|
81 600,00р.
|
Аналитик; Программист
|
|
тестирование системы
|
5 дней
|
Пн 02.01.12
|
Пт 06.01.12
|
37 614,20р.
|
Аналитик [50%];Технический архитектор [50%]
|
|
написание учебных материалов
|
7 дней
|
Пн 09.01.12
|
Вт 17.01.12
|
34 829,94р.
|
Аналитик; Технический архитектор [25%]
|
|
Внедрение
|
20 дней
|
Ср 25.01.12
|
Вт 21.02.12
|
158 200,38р.
|
|
|
настройка оборудования
|
2 дней
|
Ср 25.01.12
|
Чт 26.01.12
|
16 491,36р.
|
Технический архитектор
|
|
установка ПО
|
3 дней
|
Пт 27.01.12
|
Вт 31.01.12
|
24 737,04р.
|
Технический архитектор
|
|
проведение приемо-сдаточных испытаний
|
1 день
|
Ср 01.02.12
|
Ср 01.02.12
|
21 771,98р.
|
Руководитель проекта;Технический архитектор [70%]
|
|
обучение пользователей
|
14 дней
|
Чт 02.02.12
|
Вт 21.02.12
|
95 200,00р.
|
Аналитик
|
|
Эксплуатация
|
30 дней
|
Ср 22.02.12
|
Вт 03.04.12
|
149 305,56р.
|
|
|
консультирование сотрудников
|
5 дней
|
Ср 22.02.12
|
Вт 28.02.12
|
10 200,00р.
|
Аналитик [30%]
|
|
сбор данных о сбоях в работе системы
|
15 дней
|
Ср 22.02.12
|
Вт 13.03.12
|
37 105,56р.
|
Технический архитектор [30%]
|
|
устранение выявленных недостатков
|
15 дней
|
Ср 14.03.12
|
Вт 03.04.12
|
102 000,00р.
|
Программист
|