Общие принципы построения схем импульсных источников
Введение
Источники вторичного электропитания (ИВЭП) являются
неотъемлемой частью любого электронного устройства или аппаратуры, назначение
которых обеспечивать её бесперебойным снабжением электрической энергией
требуемого вида и качества [2].
Источники вторичного электропитания подразделяются на:
инверторные - меняют род электрического тока, то есть
преобразуют переменный ток в постоянный или наоборот (блоки питания, работающие
от сети переменного тока, генераторы переменного напряжения, питающиеся от аккумуляторов);
конверторные - преобразуют напряжение или другой
параметр к другому значению (стабилизаторы постоянного напряжения,
трансформаторы).
При классификации по принципу действия ИВЭП делятся
на:
трансформаторные, в которых переменное напряжение сети
изменяется по величине, а затем выпрямляется и стабилизируется;
импульсные, в которых напряжение сети выпрямляется,
затем преобразуется в переменное напряжение более высокой частоты и снова
выпрямляется. Такая
схема даёт выигрыш в массогабаритных
показателях и увеличивает КПД блока питания.
В настоящее время основное внимание специалистов
сосредоточено на создании высокоэффективных блоков питания, построенных на
основе высокочастотных регулируемых преобразователей. Рабочие частоты
преобразования в пределах от 20 до 150 кГц позволяют получать малогабаритные
сетевые блоки питания с высокими удельными массогабаритными показателями.
Проектированию сетевых блоков питания с бестрансформаторным входом в последнее
время уделяется большое внимание, что находит отражение в многочисленных
статьях.
1 Анализ технического задания на
проектирование
.1 Обзор существующих схем реализации
Силовой частью любого источника вторичного
электропитания является преобразователь.
Преобразователем электрической энергии является устройство,
которое связывает две (или более) электрические системы с отличающимися друг от
друга параметрами и позволяет по заданному закону изменять эти параметры,
обеспечивая обмен электрической энергией между связуемыми системами.
Преобразователь, связывающий системы, в одной из
которых частота равна нулю (система постоянного тока), а в другой - нет,
является преобразователем рода тока.
Полупроводниковые преобразователи (электронные
трансформаторы), связывающие системы переменного и постоянного тока, можно разделить
на четыре категории:
преобразователи переменного напряжения
(преобразователи частоты, преобразователи числа фаз, регуляторы и стабилизаторы
переменного напряжения и т.п.);
преобразователи переменного напряжения в постоянное,
называемые выпрямителями;
преобразователи постоянного напряжения в переменное,
называемые инверторами;
преобразователи постоянного напряжения в постоянное
напряжение с другими параметрами.
В ряде случаев целесообразно совместное применение
двух или более категорий преобразователей. Такие преобразователи называются
многокаскадными (составными) или преобразователями с явно выраженным
промежуточным звеном постоянного и (или) переменного напряжения.
В сочетании с полупроводниковыми преобразователями
могут применяться и другие виды преобразователей электрической энергии, которые
помимо функций преобразования напряжения и числа фаз могут выполнять функции
гальванического разделения цепей и изменения формы напряжения (фильтрации).
Дроссели и конденсаторы вводятся в схемы преобразователей для накопления и
последующей отдачи электрической энергии, обеспечивая тем самым плавное (или
непрерывное) изменение токов и напряжений в силовых цепях преобразователя,
несмотря на ключевой характер работы силовых полупроводниковых приборов.
Существует три базовых функциональных типа импульсных
источников питания (ИИП):
понижающие;
повышающие;
инвертирующие.
Ниже рассмотрим наиболее широко применяемые схемы
преобразователей.
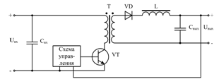
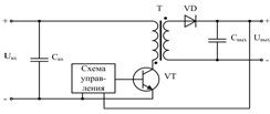
На рисунке 1 представлена схема понижающего
преобразователя.
Рисунок 1. Понижающий преобразователь
Работу схемы можно пояснить следующим образом: в тот
момент, когда транзистор VT
открывается, диод VD оказывается
обратно смещённым и ток от источника начинает протекать через нагрузку, при
этом энергия запасается магнитным потоком в материале сердечника дросселя L до момента закрывания транзистора VT. Когда же транзистор VT закрывается, ток начинает спадать,
протекая через нагрузку и диод VD.
Изменяя скважность импульсов или их частоту, можно
регулировать выходное напряжение. Такое регулирование осуществляет схема
управления (СУ).
При достаточно большой индуктивности дросселя L конденсатор выходного фильтра Cвых может отсутствовать.
На следующем рисунке представлена схема повышающего
преобразователя.
Рисунок 2. Повышающий преобразователь
Для работы повышающего преобразователя принципиально
необходимы два накопителя энергии - дроссель L и конденсатор Cвых.
В момент открывания транзистора VT, диод VD оказывается обратно смещённым, и ток от источника начинает
протекать через дроссель L,
запасая магнитную энергию в сердечнике дросселя. Затем, когда транзистор VT закрывается, ток от источника
начинает протекать через нагрузку и, частично, через конденсатор Cвых, подзаряжая его.
Ниже, на рисунке 3, представлена схема инвертирующего
преобразователя.
Рисунок 3. Инвертирующий преобразователь
В период открытого состояния транзистора VT, и ток от источника протекает через
дроссель L, запасая магнитную энергию в
сердечнике дросселя. В то же время конденсатор Cвых разряжается на нагрузку, отдавая энергию, накопленную в
предыдущем цикле работы. В тот период, когда транзистор VT закрыт, диод VD оказывается прямо смещённым, и ток
начинает спадать через дроссель L,
нагрузку и частично через конденсатор Cвых, снова
подзаряжая его.
По способу преобразования питающего напряжения ИИП
можно разделить на следующие:
однотактные:
а) прямоходовые (forward-mode converter);
б) обратноходовые (flyback converter);
двухтактные:
а) со средней точкой обмотки трансформатора (push-pull);
б) полумостовая (half-bridge);
в) мостовая (full-bridge).
Рассмотрим вышеперечисленные типы топологий ИИП.
Прямоходовой преобразователь, изображенный на рисунке
4, передаёт энергию из сети в нагрузку при открытом состоянии транзистора VT через диод VD.
Рисунок 4. Схема прямоходового преобразователя
Для ограничения тока через диод VD последовательно с ним включается
дроссель фильтра L. Поэтому фильтр
такого преобразователя всегда начинается с дросселя. При закрывании транзистора
нагрузка питается от фильтра.
Одним из основных недостатков схемы является
подмагничивание трансформатора постоянным током.
Обратноходовой преобразователь, изображенный на
рисунке 5, наиболее прост схемотехнически.
Рисунок 5. Схема обратноходового преобразователя
В обратноходовом преобразователе передача энергии
происходит порциями, с промежуточным накоплением всей порции в магнитном
сердечнике.
При открытом состоянии транзистора VT энергия запасается в импульсном
трансформаторе. Нагрузка при этом отключена запертым диодом VD, который смещён обратно. При
закрывании транзистора VT
энергия, накопленная в трансформаторе, передается через диод VD в нагрузку и подзаряжает конденсатор
Cвых.
В этой схеме также присутствует подмагничивание
трансформатора постоянным током.
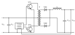
Основными схемами двухтактных преобразователей
напряжения являются - схема со средней точкой, полумостовая и мостовая.
В схеме со средней точкой, изображенной на рисунке 6,
силовые ключи (транзисторы VT1 и VT2) открываются противофазно. При
открытом транзисторе VT1
открывается выпрямительный диод VD1.
Рисунок 6. Схема двухтактного преобразователя со
средней точкой
Данный тип преобразователей применяется при
необходимости получения нагрузкой мощности от 100 до 1000 Вт.
Ток через диод VD1 поступает и в нагрузку и заряжает конденсатор Cвых. На этом этапе ток через дроссель L а, следовательно, и коллекторный ток
транзистора VT1 увеличивается. Затем транзистор VT1 запирается. На последующем этапе
происходит формирование паузы Dt, и все транзисторы при этом находятся в закрытом состоянии. Длительность
Dt=(Т/2)-t1. Если длительность интервала, в течение которого ток в L спадает до нуля, меньше Dt, то такой режим называется режимом
прерывистых токов. В противном случае имеет место режим непрерывных токов. Ток
через дроссель L за время Dt уменьшается. По окончании паузы Dt открывается транзистор VT2. Далее процесс повторяется, но для
транзистора VT2 и диода VD2. Наличие интервала Dt (задаётся генератором «мертвого
времени» схемы управления) исключает режим одновременного протекания тока через
транзисторы VT1 и VT2, т.е. режим короткого замыкания первичной обмотки
трансформатора.
В данной схеме преобразователя, напряжение на закрытых
транзисторах VT1 и VT2 не превышает 2.Uвх (за исключением кратковременных коммутационных импульсов
напряжения).
Полумостовая схема двухтактного преобразователя
напряжения, изображенная на рисунке 7, отличается тем, что при помощи
транзисторов VT1 и VT2 (открывающихся противофазно) первичная обмотка подключается
к выходу ёмкостного делителя напряжения, вследствие чего напряжение на запертых
транзисторах не превышает Uвх/2.
Рисунок 7. Схема полумостового двухтактного
преобразователя
Однако в некоторые моменты времени (пуск, коммутация
нагрузки и др.) напряжение может превысить это значение. Полумостовой
преобразователь рекомендуется использовать в источниках мощностью от 100 до 500
Вт. В этой схеме транзисторы VT1 и VT2 работают так же поочерёдно. При их
отпирании энергия сети передаётся через трансформатор, выпрямительный мост и
фильтр в нагрузку.
Схема мостового преобразователя, изображенная на
рисунке 8, отличается тем, что одновременно открываются транзисторы VT1 и VT4, а противофазно им VT2 и VT3.
Рисунок 8. Мостовая схема двухтактного преобразователя
Остальные процессы аналогичны. В этом преобразователе
напряжение на запертых транзисторах не превышает Uвх. Используются мостовые схемы при разработке преобразователей
мощностью от 400 до 2000 Вт и более.
Во всех схемах двухтактных преобразователей напряжения
необходимо принимать меры по обеспечению симметричности работы транзисторов для
исключения одностороннего подмагничивания сердечника трансформатора.
Главное решение, которое должно быть принято в начале
проектирования импульсного источника питания, заключается в выборе базовой топологии.
Термин «топология» относится к размещению компонентов питания в проекте
импульсного источника питания. Такое размещение имеет большое влияние на то, в
какой среде сможет благополучно функционировать источник, и сколько мощности он
сможет обеспечивать для нагрузки. Это тот момент в процессе проектирования,
когда нужно найти компромисс между стоимостью и рабочими характеристиками.
Каждая топология имеет свои преимущества. В одной топологии может быть низкая
стоимость элементов, но при этом она обеспечивает ограниченную мощность, другая
же может давать мощность с избытком, но быть более дорогостоящей и т. д. Для
любого приложения будут работоспособны более, чем одна топология, но лишь один
из вариантов может обеспечить наилучшие рабочие характеристики при приемлемой
стоимости.
Основными факторами, определяющими оптимальный выбор
топологии, являются ответы на следующие вопросы:
необходима ли изоляция трансформатора от входа к
выходу?;
какая часть входного напряжения появляется на
первичной обмотке трансформатора?;
каково пиковое значение тока, протекающего через
ключ?;
каково максимальное рабочее напряжение на ключах?
Топологии без изолирующих трансформаторов используются
для преобразователей встроенных на плату. Они применяются в распределённых
системах питания, в которых напряжение промежуточной шины распределено по
системе, и каждая плата внутри системы имеет собственные источники питания.
Напряжение шины всегда находится на безопасном уровне, который считается
неопасным для оператора оборудования, следовательно, диэлектрическая изоляция
необязательна. Однако в большинстве случаев гальваническая развязка необходима.
При этом дополнительная стоимость оказывается минимальной по сравнению с
дополнительным уровнем защиты для нагрузки. Трансформаторная изоляция
обязательна для всех импульсных источников питания с входным напряжением свыше
40 В.
Величина напряжения, попадающего на первичную обмотку
трансформатора, определяет, какое значение пикового тока протекает через ключи.
Импульсные источники питания - это схемы постоянной мощности, то есть, чем ниже
первичное напряжение, тем выше пиковые токи для обеспечения необходимой
выходной мощности. Для мощных биполярных транзисторов и полевых
МОП-транзисторов в сборках ТО-220 и меньших рекомендуется предел максимального
пикового тока 20 А. При большей силе тока сбойные режимы ключей становятся
неуправляемыми, и устройства питания трудно защитить. При использовании другой
топологии пиковый ток можно уменьшить.
Чем выше максимальное напряжение, подаваемое на ключ,
тем выше вероятность того, что они выйдут за пределы своих областей устойчивой
работы. Внутри импульсных источников питания очень распространены всплески
напряжения, и возможность превышения этими всплесками номинала напряжения
лавинного пробоя ключа становится более вероятна.
В настоящее время достаточно широко применяются
практически все виды преобразователей, как однотактные, так и двухтактные. И
как в отечественной, так и в зарубежной литературе приводятся сравнительные
характеристики и критерии для оптимального выбора того или иного типа
преобразователя в зависимости от его мощности, рабочих напряжений, КПД и
стоимости.
На рисунке 9 представлена диаграмма применения
различных топологий ИИП, а ниже, в таблице 1, сведены их основные сравнительные
характеристики [6].
Рисунок 9. Применение различных топологий
Таблица 1 - Сравнение топологий импульсных источников
питания с ШИМ
|
Топология
|
Диапазон мощнос- тей, Вт
|
Диапазон напряже- ний, Uвх(dc)
|
Изоляция вход/выход
|
Типич- ный КПД, %
|
Относительная стоимость
элементов
|
|
Понижающие
|
0-1000
|
5-40
|
нет
|
78
|
1,0
|
|
Повышающие
|
0-150
|
5-40
|
нет
|
80
|
1,0
|
|
Инвертирующие
|
0-150
|
5-40
|
нет
|
80
|
1,0
|
|
Однотранзисторные
прямоходовые
|
0-150
|
5-500
|
да
|
78
|
1,4
|
|
Обратноходовые
|
0-150
|
5-500
|
да
|
80
|
1,2
|
|
Пушпульные
|
100-1000
|
5-1000
|
да
|
75
|
2,0
|
|
Полумостовые
|
100-500
|
5-1000
|
да
|
75
|
2,2
|
|
Полномостовые
|
400-2000+
|
5-1000
|
да
|
73
|
2,5
|
Таким образом, наиболее предпочтительной по стоимости
составных компонентов является обратноходовая топология понижающего
преобразователя.
1.2 Обзор существующих конструктивных
решений
В настоящее время существует множество производителей
выпускающих ИИП в виде законченных миниатюрных модулей. В частности AC/DC модуль AHC-5S производимый компанией «Arch Electronics» [25].
На рисунке 9 представлен внешний вид устройства, а
далее в таблице 2 приведены его основные технические характеристики.
Рисунок 9. Модуль серии AHC-5S
Таблица 2 - Технические характеристики модуля AHC-5S
|
Модель
|
~ Uвх , В
|
Pвых, Вт
|
Uвых, В
|
Iвых, А
|
fпр, кГц
|
|
AHC-5S
|
90-264
|
5
|
5±2%
|
1,0
|
132
|
Поскольку рабочий диапазон значений фазного напряжения
переменного тока, источника питания для счётчиков серии МИР согласно
требованиям технического задания находится в пределах от 100 до 288 В, модуль
AHC-5S не соответствует заданному диапазону. Так же AHC-5S не соответствует
требованиям к электрической прочности изоляции для оборудования класса защиты II, поскольку его изоляционная
прочность составляет 3 кВ.
Для преобразователя источника резервного питания
рассмотрим DC/DC модуль SB05-24-5S.
Внешний вид устройства изображён на рисунке 10.
Основные технические характеристики сведены в таблице 3.
Рисунок 10. Модуль серии SB05-24-5S
Таблица 3 - Технические характеристики модуля
SB05-24-5S
|
Модель
|
Uвх , В
|
Pвых, Вт
|
Uвых, В
|
Iвых, А
|
fпр, кГц
|
|
SB05-24-5S
|
9-36
|
5
|
5±1%
|
1,0
|
300
|
Модуль SB05-24-5S не удовлетворяет требованиям к
электрической прочности изоляции, поскольку его изоляционная прочность
составляет 1,6 кВ.
На рисунке 11 представлен AC/DC модуль
AMEL05-5S компании «AimTec» [23]. В
таблице 4 приведены его основные технические характеристики.
Рисунок 11. Модуль серии AMEL05-5S
Таблица 4 - Технические характеристики модуля
AMEL05-5S
|
Модель
|
~ Uвх , В
|
Pвых, Вт
|
Uвых, В
|
Iвых, А
|
fпр, кГц
|
|
AMEL05-5S
|
90-260
или 120-370
|
5
|
5±2%
|
1,0
|
125
|
Модуль AMEL05-5S не соответствует заданному диапазону
входных напряжений. AMEL05-5S не соответствует требованиям к электрической
прочности изоляции, поскольку его изоляционная прочность составляет 3 кВ.
Для преобразователя источника резервного питания
рассмотрим DC/DC модуль AM4TW-2405S-NZ. Внешний вид устройства изображён на
рисунке 12. Основные технические характеристики сведены в таблице 5.
Рисунок 12. Модуль серии AM4TW-2405S-NZ
Таблица 5 - Технические характеристики модуля AM8TW-2405SCZ
|
Модель
|
Uвх , В
|
Pвых, Вт
|
Uвых, В
|
Iвых, А
|
fпр, кГц
|
|
AM4TW-2405S-NZ
|
9-36
|
4
|
5±1%
|
0,8
|
260
|
Не смотря на соответствие электрических параметров
требованиям технического задания, модуль не удовлетворяет требованиям к
электрической прочности изоляции для оборудования класса защиты II, поскольку его изоляционная
прочность составляет 1,5 кВ.
На следующем рисунке представлен вариант AC/DC модуля для применения в медицинской аппаратуре ESMA-5001 с
повышенной изоляционной прочностью (4 кВ) компании «Astrodyne» [24]. В таблице 6 приведены его
основные технические характеристики.
Рисунок 13. Модуль серии ESMA-5001
Таблица 6 - Технические характеристики модуля
AMEL05-5S
|
Модель
|
~ Uвх , В
|
Pвых, Вт
|
Uвых, В
|
Iвых, А
|
fпр, кГц
|
|
ESMA-5001
|
90-264
|
5
|
5±2%
|
1,0
|
100
|
Модуль ESMA-5001 не соответствует заданному диапазону
входных напряжений. Для преобразователя источника резервного питания рассмотрим
DC/DC модуль ASD05-12S5. Внешний вид устройства изображён на
рисунке 14. Основные технические характеристики сведены в таблице 7.
Рисунок 14. Модуль серии ASD05-12S5
Таблица 7 - Технические характеристики модуля
ASD05-12S5
|
Модель
|
Uвх , В
|
Pвых, Вт
|
Uвых, В
|
Iвых, А
|
fпр, кГц
|
|
ASD05-12S5
|
9-36
|
4
|
5±1%
|
1,0
|
450
|
Модуль ASD05-12S5 не удовлетворяет требованиям к
электрической прочности изоляции, поскольку его изоляционная прочность
составляет 1,5 кВ.
На рисунке 15 представлен AC/DC модуль для
медицинской аппаратуры PM-05-5 компании «Mean Well» с изоляционной прочностью 4 кВ [37]. В таблице 8 приведены его основные
технические характеристики.
Рисунок 15. Модуль серии PM-05-5
Таблица 8 - Технические характеристики модуля PM-05-5
|
Модель
|
~ Uвх , В
|
Pвых, Вт
|
Uвых, В
|
Iвых, А
|
fпр, кГц
|
|
PM-05-5
|
85-264 или 120-370
|
5
|
5±2%
|
1,0
|
67
|
Модуль PM-05-5 не соответствует заданному диапазону
входных напряжений.
Для преобразователя источника резервного питания
рассмотрим DC/DC модуль ASD05-12S5.
Внешний вид устройства изображён на рисунке 16.
Основные технические характеристики сведены в таблице 9.
Рисунок 16. Модуль серии SLW05A-05
Таблица 9 - Технические характеристики модуля
SLW05A-05
|
Модель
|
Uвх , В
|
Pвых, Вт
|
Uвых, В
|
Iвых, А
|
fпр, кГц
|
|
SLW05A-05
|
9-18 или 18-36
|
5
|
5±2%
|
1,0
|
50
|
Модуль SLW05A-05 не соответствует заданному диапазону
входных напряжений и не удовлетворяет требованиям к электрической прочности
изоляции, поскольку его изоляционная прочность составляет 3 кВ.
Поскольку ни одно из рассмотренных выше
конструкторских решений не способно полностью удовлетворить требованиям
технического задания является необходимой собственная разработка импульсного
источника питания.
2. Разработка схемы источника
.1 Разработка структурной схемы
Структурная схема любого устройства представляет собой
связанную совокупность некоторых входящих в её состав блоков взаимодействующих
между собой.
Представленная на рисунке 17 схема соответствует
разрабатываемому источнику.
Рисунок 17. Схема электрическая структурная источника
Схема электрическая структурная ИИП содержит в себе
несколько функциональных блоков. Рассмотрим эти блоки подробнее.
Входной фильтр сетевого источника вводится в схему как
для подавления сетевых помех, во избежание попадания их в цепи нагрузки, так и
для исключения проникновения высокочастотных помех от работающего
преобразователя в питающую сеть.
Как резервный, так и сетевой источники имеют на входе
выпрямители с фильтрами. В первом случае выпрямитель служит для защиты
источника от случайной смены полярности клемм аккумуляторной батареи, во втором
- используется для преобразования переменного напряжения питающей сети в
постоянное напряжение. Оба выпрямителя оснащены накопительными конденсаторами,
а фильтр сетевого источника помимо прочего имеет дроссель для подавления симметричных
помех.
Поскольку источник является импульсным, он содержит в
себе две схемы, представляющие собой ШИМ-контроллеры с интегрированными
ключами, осуществляющие управление сетевым и резервным источниками. Схемы
управления служат для импульсного подключения обмоток трансформатора к
первичному источнику питания. После трансформатора так же включен выпрямитель и
сглаживающий фильтр, предназначенный для уменьшения пульсаций выпрямленного
напряжения.
Далее в цепи расположены схемы обратной связи по напряжению,
которые воздействует на работу схем управления, поддерживая тем самым
напряжение на выходе источника на заданном уровне. Так же, в случае
возникновения короткого замыкания на выходе, срабатывает внутренняя защита схем
управления, отключая обмотки от внешней сети, после чего контроллером будут
производиться попытки повторного запуска источника.
На выходе расположена схема защиты представляющая
собой двунаправленный стабилитрон.
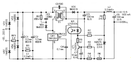
2.2 Разработка электронной схемы
.2.1 Работа схемы
Конденсаторы C1…C4 препятствуют резкому нарастанию
напряжения, параллельно к ним подключены варисторы RU1…RU4, которые
рассеивают броски сетевого напряжения.
Низкоомные резисторы R1…R4 выполняют
функцию предохранителей на случай короткого замыкания в дальнейшей части схемы.
Далее в схеме расположены выпрямительные мосты VD5, VD6
для выпрямления переменного напряжения в постоянное.
Варисторы RU5, RU6 предназначены для подавления
сетевых бросков, на случай их проникновения в схему. После находятся
фильтрующие конденсаторы C6, C9 между которыми установлен дроссель L1, служащий для подавления синфазных
помех. C12, C13 - накопительные конденсаторы, параллельно которым для
равномерного распределения напряжения включены пары резисторов R6, R7 и R8, R9.
Стабилитрон VD8 совместно с резистивным делителем R5, R10, R11 имеющим коэффициент передачи 1/3
так, что две трети избыточного напряжения попадает на рассеивающий транзистор VT1, образуют цепь ограничителя
напряжения.
VD12, R16 -
играют роль ограничителя стартового тока при начальном заряде конденсаторов С12
С13. R14 и дроссель L2 - является фильтром наводимых
высокочастотных помех, препятствующим возбуждению транзистора VT1.
Контроллер DA2 осуществляет управление током обмотки 1.2 трансформатора T1, которая в свою очередь защищена
демпфирующей цепью R20, C18, VD18 от собственного индуктивного выброса напряжения.
Диоды VD17
обмотки 1.2 сетевого и V15 V16 обмотки 3.4 схемы резервного
питания предохраняют схемы от протекания обратного тока за счёт взаимной
индукции основной и резервной обмотки.
Понижающий трансформатор T1 осуществляет передачу электрической энергии из первичной
цепи во вторичную посредством накопления в магнитном потоке сердечника и
обеспечивает гальваническую развязку между первичной и вторичной цепью. Так же
трансформатор оснащён экраном Фарадея, для исключения попадания высокочастотных
помех во вторичную цепь источника за счёт существующей ёмкостной связи между
первичными и вторичной обмотками.
Далее стоит выпрямительный диод VD19.
Цепь обратной связи по напряжению построена на
резистивном делителе напряжения R29, R30, управляемом стабилитроне VD20 и связана со схемами управления
посредством оптронов U1, U2.
Схема резервного источника построена аналогично
сетевой, и представляет собой однотактный обратноходовой преобразователь.
2.2.2 Выбор элементной базы
В схеме были применены диоды и стабилитроны следующих
производителей: «International Rectifier», «Rectron Semiconductor», «Crydom», «ON Semiconductor», «Philips Semiconductors», «Semtech Electronics LTD», «SGS-Thomson Microelectronics», «International Rectifier». Основные электрические параметры
диодов и стабилитронов приведены в таблицах 10-12.
Многообразие структур силовых частей блоков питания
предполагает не меньшее многообразие структур схем управления. Однако можно
определить некоторые специфические требования, которым должна удовлетворять
структура схемы управления.
Основные требования к схеме управления:
необходимо добиваться минимальной мощности потребления
схемами управления. Следует отметить, что речь идёт не просто о повышении КПД,
а о том, что чем меньше энергии потребляет управляющая часть, тем легче
осуществить запуск источника вторичного электропитания (ИВЭП) и его питание в
нормальном режиме. Для предварительных расчётов и оценок общего объёма и потерь
ИВЭП на этапе выбора структур можно принять КПД для схем управления равным 0,5,
причём в это значение входят и потери энергии во вспомогательных источниках для
питания микросхем и элементов всех узлов схемы;
Таблица 10 - Основные электрические характеристики диодов
|
Наименование
|
Параметр
|
|
Макс. знач. обратн.
напряжения, В
|
Макс. среднее значение
прямого тока, А
|
Пиковый синус. прямой ток ,
А
|
Максимальное прямое падение
напряжения, В
|
Диапазон рабочих
температур, ºC
|
|
MBRS1100TR
|
100
|
1,0
|
50
|
0,62
|
-55…+175
|
|
DI1010S
|
1000
|
1,0
|
30
|
1,1
|
-55…+125
|
|
MURS160T3
|
600
|
1,0
|
35
|
1,05
|
-65…+175
|
|
US1M
|
700
|
1,0
|
30
|
1,7
|
-55…+150
|
Таблица 11 - Основные электрические характеристики
стабилитронов
|
Наименование
|
|
Напряжение пробоя, В
|
Обратное напряжение
восстановления, В
|
Максимальный обратный ток
утечки, мкА
|
Максимальный бимпульсный
ток, А
|
Макс. напряжение
ограничения, В
|
|
Мин.
|
Макс.
|
|
|
|
|
|
1.5FMCJ33CA
|
29,7
|
36,3
|
26,8
|
5,0
|
31,4
|
47,7
|
|
P6KE400CA
|
380,0
|
420,0
|
342,0
|
5,0
|
1,1
|
548,0
|
|
BZV55C-36
|
32,14
|
35,77
|
27
|
0,2
|
250
|
|
|
BZG04-82
|
94
|
139
|
82
|
5,0
|
|
|
|
SMBJ5.0CA
|
6,40
|
7,00
|
5,0
|
|
65,2
|
|
Таблица 12 - Основные электрические характеристики
стабилитрона TL431ID
|
Наименование
|
Параметр
|
|
Напряжение катод-анод, тВ
|
Максимальный ток
регулирования, мА
|
Максимальная мощность
рассеивания, Вт
|
Максимальный ток катода, мА
|
Диапазон рабочих
температур, ºC
|
|
TL431ID
|
36
|
1,0
|
0,70
|
100
|
-40…+85
|
Таблица 13 - Электрические характеристики транзистора IRFBG30 при 25 ºC
|
Обозначение
|
Параметр
|
|
Макс.мощность рассеивания,
Вт
|
Минимальное пробивное
Напряжение сток-исток, В
|
Максимальное напряжение затвор-исток,
В
|
Максимальный ток стока, А
|
Сопротивление сток-исток,
Ом
|
Диапазон рабочих
температур, ºC
|
|
IRFBG30
|
125
|
1000
|
±20
|
2,0
|
5,0
|
-55…+150
|
надо минимизировать число вспомогательных источников
для питания схем управления. Следует помнить, что увеличение количества
вспомогательных источников питания, даже на один, сверх необходимого числа
вызывает необходимость его получения из первичного источника, исследования
вопроса стабилизации его напряжения, а также изучения его влияния на процессы
включения и выключения ИВЭП. Можно считать достаточным в большинстве случаев
число вспомогательных источников в схеме управления равным трём;
в схеме управления может использоваться устройство
защиты по току силовых высоковольтных транзисторов ИВЭП. Основное требование к
этому устройству - высокая надёжность и необходимое быстродействие.
Функциональная насыщенность и состав необходимых узлов
структуры схем управления зависит от структуры выполнения силовой части ИВЭП,
поэтому большинство рекомендаций относится к соответствующим схемам
преобразователей.
Для схем однотактных преобразователей при стандартной
цепи размагничивания сердечника силового трансформатора характерно следующее:
схема управления должна обеспечивать обязательно
ограничение максимальной длительности импульса управления. При фиксированной
частоте задающего генератора (его период Т) для режима широтно-импульсной
модуляции коэффициент заполнения импульсов tH управления, который определён из
соотношения γ = tH/Т, должен быть не более 0,5, а с учётом технологических разбросов
параметров узлов - не более 0,4...0,45.
В качестве контроллера в схеме сетевого ИП была
применена микросхема TNY264 компании «Power Integrations»,
удовлетворяющая всем требованиям, предъявляемым к однотактным схемам.
Микросхемы серии TinySwitch-II по своим возможностям отличаются от TOPSwitch-II и TOPSwitch-FX не только меньшей потребляемой
мощностью, но и упрощённой схемой включения. В микросхемы введены
усовершенствования, позволяющие повысить надёжность работы преобразователей,
уменьшить габариты применяемых трансформаторов и повысить КПД.
Особенности микросхем этой серии:
плавный запуск, уменьшающий перегрузки и облегчающий
режим работы микросхемы и других элементов преобразователя;
контроль снижения напряжения сети за допустимый
уровень;
встроенная модуляция частоты генерации, уменьшающая
уровень помех;
возможность работы без нагрузки;
тепловая защита с гистерезисом по температуре при
выключении и включении;
упрошённая цепь обратной связи, не требующая
дополнительной обмотки;
малое собственное потребление.
Микросхемы серии TinySwitch-II выпускаются в корпусах двух типов - DIP-8 и SMD-8.
Для увеличения электрической прочности у корпусов использовано по семь выводов,
вывод 6 исключён.
Выводы S и D, так же, как и у микросхем
предыдущей серии, - это соответственно исток и сток мощного высоковольтного
транзистора. Вывод EN/UV выполняет две функции - вход
обратной связи цепи стабилизации выходного напряжения преобразователя и вход,
блокирующий работу преобразователя при снижении входного напряжения по мере
разрядки конденсатора фильтра после выключения. Вывод BP необходим для подключения внешнего сглаживающего
конденсатора внутреннего стабилизатора постоянного напряжения.
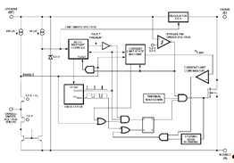
На рисунке 18 представлена функциональная схема
контроллера TinySwitch-II.
Рисунок 18. Функциональная схема контроллера
TinySwitch-II
Рассмотрим особенности работы преобразователей на этих
микросхемах.
При плавном запуске преобразователь выходит на
номинальный режим примерно за 2 мс. При отсутствии перегрузки замыкается цепь
обратной связи, поддерживающая необходимое выходное напряжение, в противном
случае преобразователь делает повторные попытки плавного запуска примерно один
раз в секунду.
Цепи модуляции частоты генерации обеспечивают практически
линейное изменение частоты во времени от нижней границы (типовое значение 128
кГц) до верхней (136 кГц) и обратно. Это уменьшает уровень помех, наводимых
работающим преобразователем, примерно на 5…8 дБ.
Защита микросхемы от перегрева срабатывает при температуре
кристалла около 135 ºC, вновь микросхема включается при охлаждении кристалла
примерно на 70 ºC.
Типовая схема включения контроллера TinySwitch-II
представлена на рисунке 19.
Рисунок 19. Типовая схема включения контроллера
TinySwitch-II
Существенным отличием микросхем серии TinySwitch-II от других контроллеров является принцип стабилизации
выходного напряжения. Если преобразователя на TOPSwitch-II и TOPSwitch-FX поддерживают выходное напряжение на
заданном уровне за счёт изменения коэффициента заполнения, то в
преобразователях на TinySwitch-II в каждом такте импульс тока стока
полевого транзистора прекращается при достижении током пороговой величины, а
стабилизация входного напряжения достигается пропуском тактов и (или) снижением
порогового значения тока стока. В качестве примера на рисунках 20-23 приведены
графики, иллюстрирующие работу преобразователя при различной нагрузке.
Рисунок 20. Работа контроллера при загрузке близкой к
максимальной
На этих рисунках VEN - напряжение на входе EN/UV микросхемы, CLOCK
- запускающие импульсы тактового генератора, DMAX - импульсы генератора с максимально
возможным коэффициентом заполнения 65 %, IDRAIN - импульсы тока стока, VDRAIN - форма напряжения на стоке
микросхемы.
При величине нагрузки, близкой к максимальной, для
поддержания необходимого выходного напряжения происходит пропуск отдельных
тактов, как показано на рисунке 21.
Рисунок 21. Работа контроллера при средней загрузке
При превышении выходным напряжением необходимой
величины увеличивается ток через светодиод и фототранзистор оптрона обратной
связи, что уменьшает напряжение на выводе EN/UV микросхемы, в
результате и производится пропуск тактов.
При небольшом снижении нагрузки относительно
максимальной происходит пропуск большего числа тактов, а при дальнейшем
уменьшении нагрузки - снижение порогового значения тока и пропуск большего
числа тактов, как показано на рисунке 22.
Рисунок 22. Работа контроллера при пониженной загрузке
При минимальной нагрузке производится дальнейшее
снижение порогового значения тока, что иллюстрирует рисунок 23.
Рисунок 23. Работа контроллера при минимальной
загрузке
Уменьшение амплитуды импульсов тока снижает
акустический шум трансформатора из-за магнитострикционного эффекта при снижении
частоты импульсов до звукового диапазона.При увеличении тока фототранзистора
оптрона до 240 мкА (этот ток является вытекающим для вывода EN/UV микросхемы) происходит выключение преобразователя. Основные
параметры микросхем TinySwitch-II приведены в таблице 14.
Таблица 14 - Основные параметры контроллеров TinySwitch-II
|
Параметр
|
Обозна-чение
|
Микро-схема
|
Значение параметра
|
|
|
|
Мин.
|
Тип.
|
Макс.
|
|
Рабочая частота, кГц
|
f
|
-
|
124
|
132
|
140
|
|
Модуляция частоты, кГц
|
∆f
|
-
|
|
±4
|
|
|
Максимальный коэффициент
заполнения, %
|
DMAX
|
-
|
62
|
65
|
68
|
|
Вытекающий ток выкл. по
выводу EN/UV, мкА
|
IDIS
|
-
|
-300
|
-240
|
-170
|
|
Напряжение на выводе EN/UV
и при вытекающем токе 125 мкА, В
|
VEN
|
-
|
0,4
|
1,0
|
1,5
|
|
Напряжение на выводе EN/UV
при вытекающем токе 25 мкА, В
|
VEN
|
-
|
1,3
|
2,3
|
2,7
|
|
Пороговый втекающ ток выкл.
по выводу EN/UV,
|
ILUV
|
-
|
44
|
49
|
54
|
|
Ток ограничения, мА
|
ILIMIT
|
TNY264
|
233
|
250
|
267
|
|
|
TNY266
|
325
|
350
|
375
|
|
|
TNY267
|
419
|
450
|
481
|
|
|
TNY268
|
512
|
550
|
588
|
|
Порог выключения по
температуре кристалла, ºC
|
TOFF
|
-
|
125
|
135
|
150
|
|
Гистерезис TOFF, ºC
|
-
|
-
|
-
|
70
|
|
|
Сопротивление сток-исток во
включенном состоянии, Ом
|
RDS(ON)
T = 25 ºC
|
TNY264
|
-
|
28
|
32
|
|
|
TNY266
|
-
|
14
|
16
|
|
|
TNY267
|
-
|
7,8
|
9
|
|
|
TNY268
|
-
|
5,2
|
6
|
|
RDS(ON)
T = 100 ºC
|
TNY264
|
-
|
42
|
48
|
|
|
TNY266
|
-
|
21
|
24
|
|
|
TNY267
|
-
|
11,7
|
13,5
|
|
|
TNY268
|
-
|
7,8
|
9
|
|
Пробивное напряжение
сток-исток, В
|
|
-
|
700
|
-
|
-
|
|
Время нарастания, нс
|
tR
|
-
|
-
|
50
|
-
|
|
Время спада, нс
|
tF
|
-
|
-
|
50
|
-
|
В качестве схемы управления обмоткой резервного
источника питания применён контроллер фирмы «SGS-Thomson Microelectronics»
L5970D. Микросхема обеспечивает выходной ток до 1 A при значении выходного
напряжении от 1,2 В до 35 В, и содержит в качестве ключа внутренний P-канальный
полевой транзистор, чтобы минимизировать число внешних компонентов. Внутренний
генератор обеспечивает переключающую частоту 250 кГц.
Назначение выводов микросхемы:
1 (CMP) -
выход усилителя ошибки;
2 (VFB) -
вход обратной связи;
3 (IS) -
вход компаратора тока;
4 (RC) -
подключение времязадающей цепи;
5 (REF) -
опорное напряжение;
6 (VCC) -
напряжение питания;
7 (OUT) -
выход драйвера;
8 (GND) -
общий вывод.
Основные параметры микросхем L5970D приведены в
таблице 15.
Таблица 15 - Основные параметры контроллера L5970D
|
Параметр
|
Обозначение
|
Значение параметра
|
|
|
Мин.
|
Тип.
|
Макс.
|
|
Рабочая частота, кГц
|
fs
|
212
|
250
|
280
|
|
Максимальный коэффициент
заполнения, %
|
DMAX
|
|
100
|
|
|
Вытекающий ток выключения
по выводу OUT, мкА
|
IO SOURCE
|
200
|
300
|
|
|
Ток ограничения при входном
напряжении от 4,4 до 36 В, А
|
Il
|
1,5
|
1,87
|
2,25
|
|
Сопротивление сток-исток во
включенном состоянии, Ом
|
RDS(ON) T = 25 ºC
|
-
|
0,25
|
0,5
|
2.2.2 Расчёт импульсного
трансформатора
Преобразователь с передачей энергии на обратном ходу
(обратноходовой преобразователь) можно назвать одной из самых популярных
топологий импульсных источников питания. Область его широкого применения
ограничена конверторами низкой и средней мощности, как стандартного применения,
так и эксклюзивных решений. Причём разработчики серийной продукции любят его за
предельную простоту и дешевизну, а некоторые его уникальные свойства позволяют
решать весьма нестандартные задачи. Но по своим энергетическим характеристикам
обратноходовой преобразователь значительно уступает большинству других
топологий. Можно сказать, что оптимизация «флайбэка» невозможна без
компромиссов, и разработчикам необходимо хорошо представлять себе все процессы
в нём и влияние элементов схемы друг на друга и на характеристики изделия в
целом - обратноходовой преобразователь является уникальной топологией в плане
взаимосвязанности всех процессов. Если, например, расчёт трансформатора для
топологий с передачей энергии на прямом ходу (прямоходовые преобразователи,
двухтактные преобразователи) достаточно линеен и сводится к минимизации потерь
в трансформаторе при однозначно определённом коэффициенте трансформации, то в
обратноходовом преобразователе выбор коэффициента трансформации далеко не
очевиден, и приходится решать задачу со многими переменными. Сюда примешиваются
и проблемы с конструкцией трансформатора из-за практически невозможной
рекуперации энергии из индуктивности рассеяния, и большими значениями токов в
обмотках.
Рассчитаем параметры первичной и вторичной обмоток
трансформатора для сетевого преобразователя, с учётом особенностей работы и
параметров контроллера TNY264.
Исходные данные:
- выходная мощность - P2 = 4 Вт;
- КПД - η = 85 % (задан приблизительно);
частота преобразования - f = 132 кГц;
- минимальное значение
входного напряжения - U1min = 90 В;
максимальное значение
входного напряжения - U1max = 500 В;
номинальное значение
выходного напряжения - U2 = 5 В;
- ток ограничения ILIMIT = 0,250
А. Далее будет обозначаться как ∆I1.
Для начала необходимо определить количество энергии,
запасённой за время прямого хода первичной обмоткой исходя из требуемой
выходной мощности:
(1)
Значение
индуктивности первичной обмотки необходимое для запаса достаточного количества
энергии, с учётом длительности фронта импульса и при условии минимального
входного напряжения определяем по формуле:
(2)
где
P1max - мощность, запасаемая в первичной обмотке с учётом
КПД и рассеивания на выпрямительном диоде во вторичной цепи:
(3)
где
UVD -
прямое падение напряжения на диоде. Как правило, составляет не более 0,5 В;
I2 - сила тока во вторичной обмотке:
(4)
∆t1 - время фронта импульса (прямого хода) при
рабочем цикле D =
0,5:
(5)
где
T - период
при типовом значении частоты преобразования:
(6)
Количество
энергии, запасаемой в первичной обмотке при её индуктивности равной L1 в зависимости от величины протекающего через обмотку
тока должно удовлетворять следующему условию:
(7)
(8)
После того, как условие (7) выполнено, можно найти
значение индуктивности вторичной обмотке по формуле:
(9)
где
∆t2 - время
спада импульса (обратного хода). Поскольку максимальный рабочий цикл для
контроллера TNY264 составляет 65 %, ∆t2 можно найти по формуле:
(10)
Теперь находим предварительно коэффициент
трансформации по формуле:
(11)
Далее
следует посчитать количество витков в обмотках. Для расчёта нам понадобится
параметр AL сердечника. В качестве сердечника для трансформатора
был выбран феррит N87 компании «Epcos», типоразмером ELP
32/6/20 в паре с I 32/3/20. AL = 6300 нГн.
Таким
образом, число витков в обмотках, можно вычислить по следующей формуле:
(12)
Тогда
коэффициент трансформации будет равен:
(13)
Теперь
можно определить напряжение на ключе контроллера с учётом индуктивного выброса
по формуле:
(14)
Поскольку
минимальное пробивное напряжение сток-исток для транзистора контроллера TNY264
составляет 700 В, то исходя из расчёта мы имеем запас по напряжению порядка 18
%.
Рассчитаем
необходимые площади сечения s и ширину d проводников обмоток. Учитывая,
что обмотки трансформатора выполнены печатным способом, а значит, имеют
благоприятные условия охлаждения, зададим допустимую плотность тока δ = 4 А/мм2 и стандартную толщину фольги h =
35 мкм. Для начала найдём силу тока, в первичной обмотке исходя из максимальной
мощности и минимального входного напряжения:
(15)
Площадь
сечения проводников первичной обмотки:
(16)
Ширина
проводников первичной обмотки:
(17)
Площадь
сечения проводников вторичной обмотки:
Ширина
проводников вторичной обмотки:
Рассчитаем
параметры первичной обмотки трансформатора для преобразователя резервного
источника. Поскольку управление обмоткой осуществляется контроллером L5970D и
входные параметры резервного источника имеют другие, отличные от сетевого
источника значения, то, не смотря на прежний принцип расчёта, условия расчёта
будут иметь свои особенности.
Исходные
данные:
- выходная мощность - P2 = 4 Вт;
- КПД - η = 85 % (задан
приблизительно);
частота преобразования - f = 250 кГц;
- минимальное значение входного напряжения - U1min = 10 В;
максимальное значение входного напряжения - U1max = 36 В;
номинальное значение выходного напряжения - U2 = 5 В;
- ток ограничения ILIMIT = 1,87 А. Далее будет
обозначаться как ∆I1.
Для
начала необходимо определить количество энергии, запасённой за время прямого
хода первичной обмоткой исходя из требуемой выходной мощности:
(18)
Поскольку
предварительный расчёт показал, что при длительности рабочего цикла D =
0,5 индуктивности обмотки не хватает, чтобы запасти достаточное количества
энергии, следует увеличить рабочий цикл до значения 0,6. Рассчитаем величину
индуктивности исходя из новых условий:
Количество
энергии, запасаемой в первичной обмотке при её индуктивности равной L1 в зависимости от величины протекающего через обмотку
тока должно удовлетворять следующему условию:
Предварительно
находим коэффициент трансформации:
Вычисляем
число витков в обмотке преобразователя резервного источника:
Тогда
коэффициент трансформации будет равен:
Находим
напряжение на ключе контроллера с учётом индуктивного выброса:
Определяем
необходимую площадь сечения s и ширину d проводника обмотки. Для этого
найдём силу тока, в первичной обмотке исходя из максимальной мощности и
минимального входного напряжения:
Площадь
сечения проводников первичной обмотки:
Ширина
проводников первичной обмотки:
Величина
немагнитного зазора, определённая в программе Epcos FMD, получается настолько
малой, что не соответствует обеспеченным стандартным значениям выпускаемых
сердечников.
3. Разработка конструкции
.1 Требования к конструкции
Основанием для разработки конструкции ИВЭП является
схема электрическая принципиальная с перечнем элементов и техническим заданием
на конструирование. Рационально составленная принципиальная схема ИВЭП
облегчает конструктору работу по разработке компоновки прибора, способствует
размещению элементов без лишних связей, с наименьшей длиной соединительных
проводников. Для этого в принципиальной схеме должны быть выделены основные
функциональные узлы: силовые цепи, через которые протекают полные токи
нагрузки, слаботочные цепи управления, вспомогательные цепи контроля и защиты
[15].
Рациональность такого разделения схемы электрической
принципиальной диктуется тем, что конструкция каждой функциональной части имеет
свои особенности. Силовая часть конструируется с учётом размещения мощных
полупроводниковых приборов и силовых интегральных микросхем на теплоотводах,
габаритные размеры которых должны быть рассчитаны на обеспечение нормального
температурного режима элементов при максимальной выходной мощности.
Схемы управления, как правило, размещаются на печатных
платах с минимальной длиной проводников, чтобы устранить паразитные связи и
возможную генерацию, которая может возникнуть в замкнутой цепи регулирования.
Сведения о тепловых режимах (особенно для мощных
полупроводниковых приборов) должны содержать значения рассеиваемой мощности в
непрерывном или повторно-кратковременном режимах работы, длительности циклов.
Силовые полупроводниковые приборы могут иметь
индивидуальные теплоотводы или размещаться на общем теплоотводе. В последнем
случае каждый из них, как правило, должен быть электрически изолирован от
общего теплоотвода.
Проверить тепловые режимы элементов можно расчётным
путём по разработанной конструкторской документации или опытным путём после
изготовления и испытания конструктивного образца, т. е. на поздней стадии
разработки. Поэтому, если на ранней стадии конструирования источников питания
при выборе теплоотводов и способа охлаждения будут допущены грубые ошибки, это
приведёт к переработке конструкции всего прибора, увеличению сроков разработки
и изготовления аппаратуры.
Конструкция ИВЭП должна обладать определенной
преемственностью за счёт целесообразного использования готовых или ранее
разработанных узлов и деталей; это даёт существенный экономический эффект. Технологичность
конструкции - основное требование производства. Разрабатываемый блок или модуль
питания будет технологичным, если он полностью удовлетворяет, техническим и
эксплуатационным требованиям и может быть изготовлен с использованием
экономичных технологических процессов. Конструкция приборов должна также быть
ремонтопригодной, удовлетворять требованиям простоты и безопасности
обслуживания.
Особенности разработки конструкции мощных импульсных
источников питания связаны с наличием в них мощных тепловыделяющих
полупроводниковых приборов и источников помех, которые необходимо подавлять в
местах их возникновения. Особенно это относится к источникам питания с
бестрансформаторным входом.
В источниках питания с бестрансформаторным входом
импульсный стабилизатор или регулируемый преобразователь являются источниками
помех, для подавления которых необходимо применять специальные меры. Одной из
них является введение в конструкцию электромагнитного экрана, стенки которого
для отвода теплоты могут быть перфорированы. Внутренняя полость экрана обычно
разделяется перегородкой на две части. В одной из них размещаются силовые
элементы, создающие большой уровень помех - транзисторы усилителя мощности,
диоды выходного выпрямителя и дроссель выходного фильтра. Тепловыделяющие
элементы размещаются на теплоотводе.
Во втором отсеке размещаются узлы с минимальным
уровнем помех: платы печатного монтажа с узлами управления, запуска и защиты,
конденсаторы фильтра и диоды сетевого выпрямителя и другие.
Кроме экранирования в ИВЭП с импульсным регулированием
и преобразованием энергии принимаются дополнительные меры подавления помех за
счёт рациональной конструкции прибора, а именно:
скручивание прямого и обратного проводов, по которым
протекают большие импульсные токи, и их экранирование;
введение экранирующих прокладок между транзисторами
преобразователя и теплоотводом, которые соединяются с отрицательной шиной
выпрямителя и уменьшают паразитную ёмкость монтажа.
Корпус модуля питания, который может являться
одновременно и теплоотводом, обеспечивает отвод теплоты от мощных
полупроводниковых приборов.
Массогабаритные характеристики ИВЭП зависят от
применяемых элементов, которые очень часто имеют большие габариты и при этом
делают практически невозможным обеспечить высокую плотность монтажа. Вследствие
этого плотность упаковки элементов получается низкой - не более 0,2…0,5
элемента/см3. Для сравнения отметим, что плотность упаковки в
цифровых устройствах составляет 10…30 элементов/см3.
Кроме того, возникает проблема соединения ИВЭП с другими
приборами через кабели, параметры которых ухудшают электрические
характеристики: увеличивается падение напряжения на соединительных проводниках,
а паразитные индуктивности и ёмкости кабеля увеличивают пульсацию постоянных
напряжений и могут явиться причиной возникновения генерации в ИВЭП.
3.2 Обеспечение надёжности на этапе
разработки
Источники вторичного электропитания должны в течение
определённого времени сохранять свои параметры в пределах, заданных
требованиями ТЗ, обеспечивая бесперебойную работу аппаратуры, которую они
питают.
Надёжность ИВЭП обеспечивается всеми мероприятиями,
выполняемыми на этапах разработки, изготовления и эксплуатации приборов. При
этом основы надёжности закладываются на этапе разработки мероприятиями, без
выполнения которых трудно рассчитывать на создание надёжных источников питания.
Основными причинами ненадёжной работы ИВЭП являются не
только отказы элементов, но также неправильно заданные требования к параметрам
выходного напряжения, при которых ЭС не может обеспечить требуемые технические
характеристики при эксплуатации приборов. Разработчик может оказать решающее
влияние на обеспечение высокой надёжности разрабатываемых им приборов, если
позаботится об этом на раннем этапе при проектировании ИВЭП.
Можно сформулировать следующий план обеспечения
надёжности ИВЭП при их разработке:
- выбор структурной схемы устройства, в которой
наиболее просто реализуются заданные технические требования;
выбор элементной базы и облегченных режимов работы;
разработка конструкции, обеспечивающей безошибочность
действий человека с аппаратурой в процессе её производства и эксплуатации;
- испытания макетов в процессе проектирования.
Выбор структурной схемы ИВЭП должен производиться с
учётом обеспечения надёжности. Для этого разработчик должен ввести в схему ряд
функциональных узлов, которые могут быть не указаны в ТЗ, например защита
силовых элементов ИВЭП от возможных коротких замыканий в нагрузке, защита
потребителя от превышения и понижения выходных питающих напряжений и т.п. При
выборе структурной схемы ИВЭП надо применять проверенные и испытанные
функциональные узлы, новые технические решения должны быть исследованы и
проверены экспериментально.
Выбор элементной базы в наибольшей мере влияет на
надёжность ИВЭП. Разработчик должен хорошо знать характеристики элементной
базы, знать принципы работы прибора с тем, чтобы грамотно использовать
элементы. При выборе силовых полупроводниковых приборов для импульсных ИВЭП
необходимо учитывать наряду с частотными свойствами их перегрузочную
способность по току и напряжению, так как в переходных процессах коммутации
такие режимы наиболее опасны. При выборе полупроводниковых приборов для схем
управления ИВЭП предпочтение нужно отдавать полупроводниковым интегральным
микросхемам; они позволяют реализовать многие функции управления ИВЭП с меньшим
числом элементов и паяных соединений.
Надёжность элементов в значительной степени зависит от
их электрических и температурных режимов работы в составе ИВЭП. Для повышения
надёжности элементы необходимо использовать в облегчённых режимах, определяемых
коэффициентами нагрузки. Коэффициент нагрузки - это отношение данного параметра
элемента в рабочем режиме к его максимально допустимому значению. Коэффициенты
нагрузки в источниках электропитания обычно устанавливаются по нескольким
параметрам одновременно, например, по напряжению, току, рассеиваемой мощности,
температуре. В таблице 16 приводятся рекомендуемые значения коэффициентов
нагрузки для некоторых типов радиоэлементов, наиболее часто используемых в
ИВЭП.
Меры, направленные на безошибочную работу человека с
аппаратурой, должны предусматривать исключение возможных ошибок, которые может
допустить человек в процессе производства или эксплуатации ИВЭП, в результате
чего ИВЭП или питаемая от него аппаратура выйдет из строя. Типичными ошибками
такого вида являются: перемена полярности входного напряжения питания
постоянного тока, в результате чего в ИВЭП возникает короткое замыкание и
выходит из строя входной каскад; перемена местами входного и выходного
соединителей, от чего выходят из строя выходные цепи блока питания; отключение
блокировки или системы охлаждения и т.п.
Для устранения таких ошибок разработчик на этапе
проектирования должен предусмотреть блокировку и сигнализацию, чтобы, например,
без включения системы охлаждения нельзя было включить мощный выпрямитель и т.
п.
Таблица 16 - Рекомендуемые значения коэффициенты
нагрузки элементов
|
Элементы и их параметры
|
Коэффициент нагрузки
|
|
Резисторы: по напряжению по
мощности
|
0,7-0,8 0,3-0,7
|
|
Конденсаторы: по напряжению
по реактивной мощности
|
0,7-0,8 0,8-0,9
|
|
Выпрямительные диоды: по
прямому току по обратному току по температуре перехода
|
0,7-0,8 0,7-0,85 0,7-0,8
|
|
Транзисторы: по току стока
по напряжению сток-исток по рассеиваемой мощности
|
0,7-0,8 0,7-0,8 0,7-0,8
|
Если позволяет конструкция, то входное и выходное
напряжения питания ИВЭП необходимо вывести на два раздельных соединителя,
отличающиеся между собой габаритами или конструкцией, чтобы их невозможно было
перепутать при стыковке. Испытание макетов позволяет экспериментально
подтвердить правильность принятых решений и выполнить требования технического
задания, измерить режимы работы элементов, определить температуру нагрева
силовых полупроводниковых приборов и проверить достаточность принятых мер по
обеспечению допустимых температурных режимов элементов.
Основная задача испытаний по обеспечению надежности
состоит в том, чтобы выявить проблемы в схеме ИВЭП, в конструкции и устранить
их на раннем этапе разработки. Разработчик должен осуществить проверку
выполнения требований ТЗ и определить работоспособность в более жёстких режимах
с целью выявления имеющихся запасов.
3.3 Методы подавления
электромагнитных помех
Источники вторичного электропитания содержат цепи с
изменяющимся во времени током. Большинство ИВЭП являются источниками
электромагнитных помех (ЭМП), интенсивность и спектральные характеристики
которых, зависят от скорости и степени изменения тока межузловых соединений и
контуров заземления. Высокий уровень регулярных импульсных помех создают
инверторы, конверторы, импульсные стабилизаторы напряжения переменного и
постоянного тока.
Электромагнитная совместимость (ЭМС) источников
вторичного электропитания в ЭС обеспечивается на этапе их проектирования
прогнозированием возможных источников ЭМП, снижением уровня ЭМП в местах их
возникновения, подавлением помех, излучаемых в пространство, и помех,
передаваемых по проводам питания, сигнализации и управления, выполнением
монтажных соединений с учётом требований помехоподавления, снижением
восприимчивости к помехам от ИВЭП в аппаратуре. Удельные массогабаритные
показатели устройств помехоподавления не должны существенно снижать
характеристики всей системы электропитания.
Распространение ЭМП по проводам (кондуктивные помехи)
происходит по симметричному и несимметричному путям. Распространение ЭМП в
окружающее ИВЭП пространство (помехи излучения) проявляется в виде
электрического, магнитного и электромагнитного поля в ближней или дальней зоне
приема помех. Особенностью ИВЭП является преимущественное проявление
электрического и магнитного поля в ближней зоне, в то же время кондуктивные
помехи могут распространяться на десятки и сотни метров от источника помех.
Схемотехнические методы подавления ЭМП используются на
начальных стадиях проектирования ИВЭП при выборе схемы и электрических режимов
работы элементов, при размещения их и соединении с корпусом. Относительно
низкий уровень ЭМП обеспечивают:
двухтактные схемы преобразователей напряжения с
независимым возбуждением и поочередной коммутацией транзисторов;
импульсные стабилизаторы постоянного тока
неинвертирующие полярность.
Применение элементов в схеме ИВЭП должно
предусматривать:
выбор выпрямительных диодов с минимальным временем
восстановления обратного сопротивления;
плавную характеристику насыщения сердечника дросселя
выходного фильтра импульсного стабилизатора постоянного тока;
незначительное снижение магнитной проницаемости
сердечника дросселя при увеличении тока в его обмотке;
минимальную ёмкостную связь между обмотками в
трансформаторе преобразователя напряжения;
использование во входных и выходных фильтрах
конденсаторов с малым эквивалентным последовательным сопротивлением.
Конструктивное размещение элементов ИВЭП должно
предусматривать взаимную компенсацию магнитных потоков в контуре переключения,
поузловое экранирование элементов схемы ИВЭП в силовом контуре, снижение
паразитных ёмкостных связей между корпусом и элементами с импульсным током.
Подключение узлов с импульсным током должно осуществляться наикратчайшим
монтажным соединением. Необходимо разделять цепи постоянного и импульсного тока
при соединении этих цепей в отдельных конструктивно определенных точках,
исключать неконтролируемое присоединение к общей шине, цепи с импульсным током
монтировать с учётом возможных путей распространения ЭМП. Соединение с корпусом
должно исключать случайное замыкание. Точки соединений с корпусом целесообразно
предусматривать в чертежах ИВЭП. При выполнении монтажа элементов следует
придерживаться следующих основных правил:
исключать образование замкнутых контуров заземлений с
большой площадью;
общие провода необходимо объединять шиной,
обеспечивающей минимальное сопротивление между точками подключения;
все сигнальные заземления не должны подключаться к
контуру заземлений силовых импульсных цепей.
Заземление ИВЭП в системе электропитания
осуществляется в самом ИВЭП непосредственно на его выходных (входных) зажимах
или вне ИВЭП у потребителя. В первом случае фильтрация заземляющего провода не
требуется, во втором - по входным и выходным цепям следует устанавливать
фильтры. Все другие соединения с шиной заземления должны отсутствовать, а
подключение к корпусу устройства необходимо делать через общие шины
электропитания.
Определить степень решающего влияния одного из
описанных способов монтажа и конструктивных приёмов на высокочастотные пульсации
выходного напряжения сложно, так как любой, отдельно взятый, способ даёт
небольшой эффект уменьшения пульсации - примерно 10...15 %. Применяя всю
совокупность мер, направленных на снижение высокочастотной пульсации, можно
добиться существенных результатов. Применение комплекса мер, неподдающихся
разложению на составляющие ввиду бесчисленных взаимных комбинаций всех
известных мер борьбы с электромагнитными помехами, представляет собой сложную
техническую задачу. Только применение всех перечисленных рекомендаций и
предложений приводит к получению высоких, стабильных и повторяемых параметров
ИВЭП.
3.4 Конструкторско-технологические
расчёты
.4.1 Поверочный расчёт печатной платы
Для печатной платы счётчика используется
стеклотекстолит фольгированный тонкий марки ФДМ-1А-0,35 совместно с
прокладочной стеклотканью СП-1-0,025 (ГОСТ 10316-78 ТУ 16503208-81) [18].
Расчёт проводится по методике, изложенной в [8] для двусторонней четырёхслойной
печатной платы, которая соответствует второму классу точности, и имеет габаритные
размеры 196,5´154´1,5 мм. Определим минимальную ширину,
мм, печатного проводника по постоянному току по формуле:
(19)
где
Imax - максимальный постоянный ток, протекающий в
проводниках схемы. Imax = 0,8 А. jдоп. - допустимая плотность тока, выбирается в зависимости
от метода изготовления (таблица 4.5 [8]). Для электрохимического метода
изготовления jдоп. = 25
А/мм2;
t - толщина
проводника, мм.
Определим
номинальное значение диаметров монтажных отверстий d, мм:
(20)
где
dэ -
максимальный диаметр вывода устанавливаемого элемента. dэ1 = 0,4 мм, dэ2 = 0,6 мм, dэ3 = 0,8 мм, dэ4 = 1 мм; ΔdН.О. - нижнее предельное отклонение от номинального
диаметра монтажного отверстия. ΔdН.О.1 = -
0,10 мм, ΔdН.О.2 = - 0,10 мм, ΔdН.О.3 = - 0,10 мм, ΔdН.О.4 = - 0,15 мм (таблица 4.6 [8]); r -
разница, между минимальным диаметром отверстия и максимальным диаметром вывода
элемента, её выбирают в пределах 0,1…0,4 мм. Примем r = 0,1 мм.
Из
предпочтительного ряда диаметров отверстий выберем d1 = 0,6 мм, d2 = 0,8 мм, d3 = 1 мм, d4 = 1,3 мм. Рассчитаем диаметры контактных площадок по
формуле:
(21)
где
D1min - минимальный
эффективный диаметр площадки, мм; hф - толщина фольги:
(22)
где
bм -
расстояние от края просверленного отверстия до края контактной площадки. bм = 0,045 мм; δd и δp -
допуски на расположение отверстий и контактных площадок. δd =
0,2 мм, δp =
0,45 мм; dmax -
максимальный диаметр просверленного отверстия, мм:
(23)
где
Δd -
допуск на отверстие. Δd1 = 0,20 мм, Δd2 = 0,20 мм, Δd3 = 0,20 мм, Δd4 = 0,3 мм;
Рассчитаем
максимальные диаметры контактных площадок по формуле:
(24)
Примем
Dmax1 = 2,3
мм, Dmax2 = 2,5
мм, Dmax3 = 2,7
мм, Dmax4 = 3,1
мм.
3.4.2
Оценка технологичности конструкции преобразователя
Комплексный
показатель технологичности изделия КТЕХ. рассчитывается по
средневзвешенной величине относительно частных показателей Кi
с учётом коэффициентов технической эквивалентности Кiэ, характеризующих весовую
значимость частных показателей, т. е. степень их влияния на трудоёмкость
изготовления изделия:
(25)
Определим
частные показатели технологичности.
Коэффициент
использования микросхем и микросборок Кмс определяем по формуле:
(26)
где
Нэмс - общее количество элементов микросхем, применяемых в изделии.
Нэмс = 4.
Нэрэ
- общее количество ЭРЭ в изделии. Нэрэ = 99.
Коэффициент
механизации регулировки монтажа Кмм определяем по формуле:
(27)
где
Нмм1 - количество электромонтажных паяных соединений на печатной
плате, которые могут осуществляться механизированным, автоматизированным
способом. Нмм1 = 202;
Нмм2
- количество электромонтажных неразъёмных межузловых соединений, выполняемых
механизированным и автоматизированным способами (накрутка, обжимка,
опрессовка). Нмм2 = 0;
Нм
- общее число электромонтажных соединений (на печатной плате и межузловых). Нм
= 224.
Коэффициент
освоенности деталей Косв определяем по формуле:
(28)
где
Нтз - количество типоразмеров заимствованных ранее освоенных
деталей. Нтз = 15;
Нт
- общее количество типоразмеров деталей в изделии. Нт = 20.
Коэффициент
параллельности сборки Кпсб определяем по формуле:
(29)
где
Еп - количество сборочных единиц в изделии, допускающих параллельную
сборку. Еп = 92.
Е
- общее количество деталей в изделии. Е = 99.
Коэффициент
механизации подготовки ЭРЭ к монтажу Кмсб определяем по формуле:
(30)
где
Нмпм - количество ЭРЭ, подготовку которых к монтажу можно
осуществлять средствами механизации и автоматизации. Нмпм = 92.
Нпм
- общее число ЭРЭ в изделии, которые должны подготавливаться к монтажу. Нмп
= 99.
Соответствующие
коэффициенты технической эквивалентности составляют:
Кмс
= 1,0;
Кмм
= 0,84;
Косв
= 0,76;
Кпсб
= 0,36;
Кмсб
= 0,28.
4. Расчёт надёжности
В настоящее время важную роль в жизни общества играют
радиоэлектронные изделия. Проблема надёжности особенно актуальна в связи с
увеличением сложности радиоэлектронных устройств, увеличением сложности их
изготовления и сложности самого производственного процесса. Всё это требует
более ответственного подхода к обеспечению надёжности аппаратуры, поэтому уже
значительное время в практике конструирования и технологии радиоэлектронной
аппаратуры производится расчёт надёжности изделия для устранения дефектов
проектирования ещё на этапах разработки. Расчёт надёжности радиотехнического
изделия обязательно выполняется при разработке конструкций ЭС.
Надёжность - это свойство ЭС выполнять заданные
функции с заданными характеристиками в определённых условиях для определённого
промежутка времени или требуемой наработки при соблюдении режимов эксплуатации,
правил технического обслуживания и ремонта. Надёжность является комплексным
свойством, которое в зависимости от назначения изделия и условий его
эксплуатации может включать такие характеристики изделия, как:
долговечность;
безотказность;
ремонтопригодность;
сохраняемость.
Надёжность РЭА не может быть измерена непосредственно
как любая физическая величина. Она может быть только количественно оценена или
предсказана. Для оценки основных показателей надёжности используют
математический аппарат теории вероятностей.
4.1 Постановка задачи
Целью данного раздела является уточнённый расчёт
надёжности по заданным показателям надёжности элементов, входящих в состав
разрабатываемого импульсного источника питания.
Источник питания предназначен для формирования
напряжения питания счётчика МИР С-02. По рабочим условиям в части климатических
воздействий счётчик должен относиться к группе 4 по ГОСТ 22261 с расширенным
диапазоном по температуре. Структурная схема источника приведена на рисунке 17.
Расчёт производится исходя из условий, что поток
отказов простейший, отказы независимые и внезапные, отказ любого элемента
приводит к отказу всего изделия.
4.2 Основные расчётные соотношения
Интенсивность отказов элементов зависит от окружающей
температуры, вибраций, влажности, линейных ускорений и других воздействующих
факторов. Следовательно, чтобы получить заданную вероятность исправной работы
за некоторое время t, необходимо знать зависимости интенсивности отказов от
воздействующих факторов.
При эксплуатации в реальных условиях интенсивность
отказов элементов равна номинальной интенсивности отказов λ0i, умноженной на поправочные коэффициенты ai и Ki
Номинальная интенсивность отказов элементов i-ой группы изделия находятся по
формуле:
(31)
где
αi
- поправочный коэффициент, учитывающий электрический и температурный режимы;
l0i -
интенсивность отказов i-ого элемента при нормальных режимах;
К1
- поправочный коэффициент, учитывающий воздействие влаги и температуры
окружающей среды;
К2
- поправочный коэффициент, учитывающий высоту над уровнем моря (давление
окружающей среды);
К3
и К4 - поправочные коэффициенты, учитывающие воздействие вибрации и
ударов.
Напряжённость
режимов электрической нагрузки элементов оценивается коэффициентом
электрической нагрузки Кн, под которым в общем случае понимают
отношение значения некоторого параметра, характеризующего работу
рассматриваемого элемента в реальном режиме к номинальному значению этого
параметра.
Для
всех элементов ЭС должно выполняться соотношение Кн < 1. Величины
коэффициентов нагрузки должны удовлетворять следующему условию 0,4 £ Кн£ 0,8.
Суммарные
значения интенсивности отказов определяются по формуле:
(32)
где
n - количество элементов;
Ni -
количество элементов i-ого типа;
li - интенсивность отказов элементов i-ого
типа.
Средняя
интенсивность отказов определяется по формуле:
(33)
Средняя
наработка на отказ определяется по формуле:
(34)
Вероятность
безотказной работы определяется по формуле:
(35)
Если
поток отказов простейший, то формула (35) - первый закон надёжности примет вид:
36)
Среднее
время восстановления определяется по формуле:
(37)
где
- среднее время восстановления изделия при отказе i-ого
элемента; qi - вероятность отказа изделия из-за i-ого
элемента.
(38)
Коэффициент
готовности - вероятность того, что изделие окажется в работоспособном состоянии
в произвольный момент времени, кроме планируемых периодов, в течение которых
применение изделия не предусматривается:
(39)
Коэффициент
оперативной готовности - вероятность того, что изделие окажется в
работоспособном состоянии в произвольный момент времени, кроме планируемых
периодов, в течение которых применение изделия не предусматривается и, начиная
с этого момента, изделие будет работать безотказно в течение заданного времени:
(40)
где Кг - коэффициент готовности;
V(t) - вероятность
восстановления изделия.
При Кг ³ 0,999 можно не учитывать вероятность
восстановления и коэффициент оперативной готовности определяется по формуле:
(41)
4.3 Расчёт показателей безотказности
Расчёт по среднегрупповым интенсивностям отказов
предусматривает знание значений интенсивностей отказов, различных групп изделий
электронной техники. Эти значения определяются по отраслевым стандартам,
справочникам и другим информационным материалам [17].
Обычно даже на начальной стадии проекта изделие на ряд
структурных (функциональных) схем. Такое структурирование даёт возможность
оценки интенсивности отказов поблочно. Определим интенсивности отказов для
блока схемы выпрямителя с фильтром резервного источника:
Таблица 17 - Выпрямитель с фильтром резервного
источника
|
№, группа
|
Наименование элементов
|
Обозначение по СхЭ
|
Ni, шт.
|
Интен. отказ. λ0i, 10-6
ч-1
|
Режим работы
|
Поправ. коэфф.
|
Интен. отказов λi, 10-6 ч-1
|
Интен. отказов λi.Ni, 10-6 ч-1
|
|
|
|
|
|
Коэфф.нагр.,Кн
|
Т, °С
|
αi
|
К1
|
К2
|
К3
|
К4
|
|
|
|
1
|
Конденсаторы: К15-5-Н20
293D106X9050D2
|
C5 C7
|
1 1
|
0,07 0,015
|
0,9
|
40
|
3
|
2,5
|
1,00
|
1,00
|
1,00
|
0,525 0,113
|
0,525 0,113
|
|
2
|
Предохранитель: RXE090
|
FA1
|
1
|
0,35
|
0,3
|
|
0,07
|
|
|
|
|
0,061
|
0,061
|
|
3
|
Диоды и стабилитроны:
MBRS1100TR 1.5FMCJ33CA
|
VD1…VD4 VD7
|
4 1
|
0,10 0,09
|
0,8
|
|
0,6
|
|
|
|
|
0,15 0,135
|
0,6 0,135
|
|
4
|
Соединитель: WAGO 236-102
|
X1
|
1
|
0,4
|
0,2
|
|
0,5
|
|
|
|
|
0,5
|
0,5
|
|
5
|
Пайки
|
-
|
18
|
0,001
|
-
|
|
-
|
|
|
|
|
0,003
|
0,045
|
|
Всего
|
|
27
|
|
|
|
|
1,487
|
1,979
|
|
Примечание - Значения Кн,
Т, αi, К1, К2, К3, К4 взяты из
[17].
|
Определим интенсивности отказов для блока схемы
управления резервного источника:
Таблица 18 - Схема управления резервного источника
|
№, группа
|
Наименование элементов
|
Обозначение по СхЭ
|
Кол-во, Ni, шт.
|
Интен. отказов λ0i, 10-6
ч-1
|
Режим работы
|
Поправ. коэфф.
|
Интен. отказов λi, 10-6 ч-1
|
Интен. отказов λi.Ni, 10-6 ч-1
|
|
|
|
|
|
Коэф. нагр., Кн
|
Т, °С
|
αi
|
К1
|
К2
|
К3
|
К4
|
|
|
|
1
|
Конденсаторы: 0805 X7R 0805
NPO 293D106X9016C2
|
C8, C10, C14
C11 C17, C19
|
3 1 2
|
0,07 0,07 0,015
|
0,7
|
40
|
3
|
2,5
|
1,00
|
1,00
|
1,00
|
0,525 0,525 0,113
|
1,575
0,525 0,225
|
|
2
|
Микросхема: L5970D
|
DA1
|
1
|
0,20
|
0,5
|
|
0,5
|
|
|
|
|
0,25
|
0,25
|
|
3
|
Резисторы: CR 0805 CR 1206
|
R12,R13, R15
R17…R19 R21
|
6 1
|
0,10 0,09
|
0,6
|
|
1,1
|
|
|
|
|
0,275 0,248
|
1,65 0,248
|
|
4
|
Диоды и стабилитроны:
MBRS1100TR BZV55C-36
|
VD9, VD15,
VD16
V10
|
3 1
|
0,10 0,09
|
0,8
|
|
|
|
|
0,15 0,135
|
0,45 0,135
|
|
5
|
Пайки
|
-
|
42
|
0,001
|
-
|
|
-
|
|
|
|
|
0,003
|
0,105
|
|
Всего
|
|
60
|
|
|
|
|
2,224
|
5,163
|
Определим интенсивности отказов для блока цепи
обратной связи резервного источника:
Таблица 19 - Цепь обратной связи резервного источника
|
№, группа
|
Наименование элементов
|
Обозначение по СхЭ
|
Кол-во, Ni, шт.
|
Интен. отказов λ0i, 10-6
ч-1
|
Режим работы
|
Поправ. коэфф.
|
Интен. отказов λi, 10-6 ч-1
|
Интен. отказов λi.Ni, 10-6 ч-1
|
|
|
|
|
|
Коэф. нагр., Кн
|
Т, °С
|
αi
|
К1
|
К2
|
К3
|
К4
|
|
|
|
1
|
Конденсаторы: 0805 X7R
|
C25
|
1
|
0,07
|
0,7
|
40
|
3
|
2,5
|
1,00
|
1,00
|
1,00
|
0,525
|
0,525
|
|
2
|
Резисторы: CR 0805
|
R22, R23
|
2
|
0,10
|
0,6
|
|
1,1
|
|
|
|
|
0,275
|
0,55
|
|
3
|
Оптрон: PS8601L
|
U1
|
1
|
0,20
|
0,5
|
|
0,5
|
|
|
|
|
0,25
|
0,25
|
|
4
|
Пайки
|
-
|
14
|
0,001
|
-
|
|
-
|
|
|
|
|
0,003
|
0,035
|
|
Всего
|
|
18
|
|
|
|
|
1,053
|
1,36
|
Определим интенсивности отказов для блока входного
фильтра сетевого источника:
Таблица 20 - Входной фильтр сетевого источника
|
№, группа
|
Наименование элементов
|
Обозначение по СхЭ
|
Кол-во, Ni, шт.
|
Интен. отказов λ0i, 10-6
ч-1
|
Режим работы
|
Поправ. коэфф.
|
Интен. отказов λi, 10-6 ч-1
|
Интен. отказов λi.Ni, 10-6 ч-1
|
|
|
|
|
|
Коэф. нагр., Кн
|
Т, °С
|
αi
|
К1
|
К2
|
К3
|
К4
|
|
|
|
1
|
Конденсаторы: B81130C1104M
|
C1…C4
|
4
|
0,07
|
0,7
|
40
|
3
|
2,5
|
1,00
|
1,00
|
1,00
|
0,525
|
1,008
|
|
2
|
Резисторы и варисторы:KNP-1
SIOV S14K250
|
R1…R4
RU1…RU4
|
4 4
|
0,10 0,09
|
0,6
|
|
1,1
|
|
|
|
|
0,275 0,248
|
1,1 0,99
|
|
3
|
Пайки
|
-
|
24
|
0,001
|
-
|
|
-
|
|
|
|
|
0,003
|
0,066
|
|
Всего
|
|
36
|
|
|
|
|
1,051
|
3,164
|
Определим интенсивности отказов для блока схемы
выпрямителя с фильтром сетевого источника:
Таблица 21 - Выпрямитель с фильтром сетевого источника
|
№, группа
|
Наименование элементов
|
Обозначение по СхЭ
|
Ni, шт.
|
Интен. отказов λ0i, 10-6
ч-1
|
Режим работы
|
Поправ. коэфф.
|
Интен. отказов λi,10-6 ч-1
|
Интен. отказов λi.Ni,10-6 ч-1
|
|
|
|
|
|
Коэф нагр., Кн
|
Т, °С
|
αi
|
К1
|
К2
|
К3
|
К4
|
|
|
|
1
|
Конденсаторы: B81130C1104M
B43858A4226M00 B32652A6224
|
C6, C9
C12, C13
C15
|
2 2 1
|
0,07 0,015 0,07
|
0,7
|
40
|
3
|
2,5
|
1,00
|
1,00
|
1,00
|
0,525 0,113 0,525
|
1,05 0,225 0,525
|
|
2
|
Дроссель: B82731-M2351-A30
|
L1
|
1
|
0,14
|
0,5
|
|
0,5
|
|
|
|
|
0,175
|
0,175
|
|
3
|
Резисторы и варисторы: CR
0805 SIOV S14K250
|
R6…R9 RU5, RU6
|
4 2
|
0,10 0,09
|
0,6
|
|
1,1
|
|
|
|
|
0,275
0,248
|
1,1 0,495
|
|
4
|
Диодные мосты: DI1012S
|
VD5, VD6
|
2
|
0,11
|
0,8
|
|
0,6
|
|
|
|
|
0,165
|
0,33
|
|
5
|
Пайки
|
-
|
34
|
0,001
|
-
|
|
-
|
|
|
|
|
0,003
|
0,085
|
|
Всего
|
|
48
|
|
|
|
|
2,029
|
3,985
|
Определим интенсивности отказов импульсного
трансформатора источника:
Таблица 22 -
Импульсный трансформатор источника
|
№, группа
|
Наименование элементов
|
Обозначение по СхЭ
|
Кол-во, Ni, шт.
|
Интен. отказов λ0i, 10-6
ч-1
|
Режим работы
|
Поправ. коэфф.
|
Интен. отказов λi, 10-6 ч-1
|
Интен. отказов λi.Ni, 10-6 ч-1
|
|
|
|
|
|
нагр., Кн
|
Т, °С
|
αi
|
К1
|
К2
|
К3
|
К4
|
|
|
|
2
|
Трансформатор: ХХХ.ХХХ
|
Т1
|
1
|
1,0
|
0,5
|
40
|
0,5
|
2,5
|
1,00
|
1,00
|
1,00
|
0,25
|
0,25
|
|
5
|
Пайки
|
-
|
7
|
0,001
|
-
|
|
-
|
|
|
|
|
0,003
|
0,018
|
|
Всего
|
|
8
|
|
|
|
|
0,253
|
0,268
|
Определим интенсивности отказов для блока схемы
выходного выпрямителя с фильтром сетевого источника:
Таблица 23 - Выпрямитель с фильтром сетевого источника
|
№, группа
|
Наименование элементов
|
Обозначение по СхЭ
|
Ni, шт.
|
Интен. отказов λ0i, 10-6
ч-1
|
Режим работы
|
Поправ. коэфф.
|
Интен. отказ λi 10-6
ч-1
|
Интен. отказ λi.Ni, 10-6 ч-1
|
|
|
|
|
|
нагр.,Кн
|
Т, °С
|
αi
|
К1
|
К2
|
К3
|
К4
|
|
|
|
1
|
Конденсаторы:
293D107X9020E2T 0805 X7R
|
C22, C29
C28
|
2 1
|
0,015 0,07
|
0,7
|
40
|
3
|
2,5
|
1,00
|
1,00
|
1,00
|
0,113 0,525
|
0,225 0,525
|
|
2
|
Дроссель: SDR0805
|
L3
|
1
|
0,14
|
0,5
|
|
0,5
|
|
|
|
|
0,175
|
0,175
|
|
3
|
Резисторы: CR 0805
|
R31
|
1
|
0,10
|
0,6
|
|
1,1
|
|
|
|
|
0,275
|
0,275
|
|
4
|
Диоды и стабилитроны:
MURS160T3 SMBJ5.0CA
|
VD19 VD21
|
1 1
|
0,10 0,09
|
0,8
|
|
0,6
|
|
|
|
|
0,15
0,135
|
0,15
0,135
|
|
5
|
Пайки
|
-
|
14
|
0,001
|
-
|
|
-
|
|
|
|
|
0,003
|
0,035
|
|
Всего
|
|
21
|
|
|
|
|
1,376
|
1,52
|
Определим интенсивности отказов для блока схемы защиты
источника:
Таблица 24 - Схема защиты источника
|
№, группа
|
Наименование элементов
|
Обозначение по СхЭ
|
Кол-во, Ni, шт.
|
Интен. отказов λ0i, 10-6
ч-1
|
Режим работы
|
Поправ. коэфф.
|
Интен. отказов λi, 10-6 ч-1
|
Интен. отказов λi.Ni, 10-6 ч-1
|
|
|
|
|
|
нагр., Кн
|
Т, °С
|
αi
|
К1
|
К2
|
К3
|
К4
|
|
|
|
1
|
Конденсаторы: 0805 X7R
|
C21, C24,
C26, C27
|
4
|
0,07
|
0,7
|
40
|
3
|
2,5
|
1,00
|
1,00
|
0,525
|
2,1
|
|
2
|
Резисторы: CR 0805
|
R26…
R30
|
5
|
0,10
|
0,6
|
|
1,1
|
|
|
|
|
0,275
|
1,375
|
|
3
|
Стабилитрон: TL431ID
|
VD20
|
1
|
0,09
|
0,8
|
|
0,6
|
|
|
|
|
0,135
|
0,135
|
|
4
|
Пайки
|
-
|
21
|
0,001
|
-
|
|
-
|
|
|
|
|
0,003
|
0,063
|
|
Всего
|
|
31
|
|
|
|
|
0,938
|
3,673
|
Определим интенсивности отказов для цепи ограничения
напряжения сетевого источника:
Таблица 25 - Цепь ограничения напряжения сетевого
источника
|
№, группа
|
Наименование элементов
|
Обозначение по СхЭ
|
Кол-во, Ni, шт.
|
Интен. отказ λ0i, 10-6
ч-1
|
Режим работы
|
Поправ. коэфф.
|
Интен. отказов λi, 10-6 ч-1
|
Интен. отказов λi.Ni, 10-6 ч-1
|
|
|
|
|
|
нагр.,Кн
|
Т, °С
|
αi
|
К1
|
К2
|
К3
|
К4
|
|
|
|
1
|
Дроссель: BLM21AG221SN1D
|
L2
|
1
|
0,14
|
0,5
|
40
|
0,5
|
2,5
|
1,00
|
1,00
|
1,00
|
0,175
|
0,175
|
|
2
|
Резисторы и варисторы: CR
1206 CR 0805 JVR-05N561K
|
R5, R10, R11
R16 R14 RU7
|
4 1 1
|
0,10
0,10 0,09
|
0,6
|
|
1,1
|
|
|
|
|
0,275
0,275 0,248
|
1,1 0,275
0,248
|
|
3
|
Диоды и стабилитроны:
P6KE400CA MURS160T3 BZG04-8V2 US1M
|
VD8 VD11
VD12 VD13
|
1 1 1 1
|
0,09 0,10 0,09 0,10
|
0,8
|
|
0,6
|
|
|
|
|
0,135
0,15 0,135 0,15
|
0,135
0,15 0,135 0,15
|
|
4
|
Транзистор: IRFBG30
|
VT1
|
1
|
0,27
|
0,8
|
|
1,1
|
|
|
|
|
0,238
|
0,238
|
|
5
|
Пайки
|
-
|
13
|
0,001
|
-
|
|
-
|
|
|
|
|
0,003
|
0,033
|
|
Всего
|
|
25
|
|
|
|
|
1,784
|
2,639
|
Определим интенсивности отказов для блока схемы
управления сетевого источника:
Таблица 26 - Схема управления сетевого источника
|
№, группа
|
Наименование элементов
|
Обозначение по СхЭ
|
Кол-во, Ni, шт.
|
Интен. отказов λ0i, 10-6
ч-1
|
Режим работы
|
Поправ. коэфф.
|
Интен. отказов λi,10-6 ч-1
|
Интен. отказов λi.Ni, 10-6 ч-1
|
|
|
|
|
|
нагр.,Кн
|
Т, °С
|
αi
|
К1
|
К2
|
К3
|
К4
|
|
|
|
1
|
Конденсаторы: 0805 X7R 1206
X7R К73-17
|
C16 C18
C20
|
1 1 1
|
0,07 0,07 0,06
|
0,7
|
40
|
3
|
2,5
|
1,00
|
1,00
|
1,00
|
0,525 0,525 0,45
|
0,525 0,525 0,45
|
|
2
|
Микросхема: TNY264G
|
DA1
|
1
|
0,20
|
0,5
|
|
0,5
|
|
|
|
|
0,25
|
0,25
|
|
3
|
Резисторы: CR 1206
|
R20
|
1
|
0,09
|
0,6
|
|
1,1
|
|
|
|
|
0,248
|
0,248
|
|
4
|
Диоды: US1M
|
VD17, VD18
|
2
|
0,10
|
0,8
|
|
0,6
|
|
|
|
|
0,15
|
0,3
|
|
5
|
Пайки
|
-
|
16
|
0,001
|
-
|
|
-
|
|
|
|
|
0,003
|
0,04
|
|
Всего
|
|
23
|
|
|
|
|
2,151
|
2,338
|
Определим интенсивности отказов для блока цепи
обратной связи сетевого источника:
Таблица 27 - Цепь обратной связи сетевого источника
|
№, группа
|
Наименование элементов
|
Обозначение по СхЭ
|
Кол-во, Ni, шт.
|
Интен. отказов λ0i, 10-6
ч-1
|
Режим работы
|
Поправ. коэфф.
|
Интен. отказов λi, 10-6 ч-1
|
Интен. отказов λi.Ni, 10-6 ч-1
|
|
|
|
|
|
нагр.,Кн
|
Т, °С
|
αi
|
К1
|
К2
|
К3
|
К4
|
|
|
|
1
|
Конденсаторы: 0805 X7R
|
C23
|
1
|
0,07
|
0,7
|
40
|
3
|
2,5
|
1,00
|
1,00
|
1,00
|
0,525
|
0,525
|
|
2
|
Резисторы: CR 0805
|
R24, R25
|
2
|
0,10
|
0,6
|
|
1,1
|
|
|
|
|
0,275
|
0,55
|
|
3
|
Оптрон: LTV357T
|
U2
|
1
|
0,20
|
0,5
|
|
0,5
|
|
|
|
|
0,25
|
0,25
|
|
4
|
Пайки
|
-
|
4
|
0,001
|
-
|
|
-
|
|
|
|
|
0,003
|
0,01
|
|
Всего
|
|
8
|
|
|
|
|
1,053
|
1,34
|
Из расчёта видно, что наименее надёжным блоком
является схема управления источника резервного питания, интенсивность отказов
его составляет 5,163.10-6 ч-1. Обусловлено это
содержанием в блоке большого числа элементов, обладающих высокими значениями
интенсивностей отказов.
Определим интенсивность отказов ЭС по формуле (33):
Определим
среднюю наработку на отказ ЭС по формуле (34):
Определим
вероятность безотказной работы ЭС при t = 1000 ч по формуле (36):
4.4 Расчёт показателей
восстанавливаемости
Таблица 28 - Показателя восстанавливаемости ЭС
|
№, группа
|
Наим. элем.
|
Инт. отказ. i-й
группы элементов, λ0i.Ni, 10-6 ч-1
|
Среднее время восстан
элементов i-й групппы , чВероятности
отказа ЭС по вине i-й группы, qiДоля времени
восстан. ЭС, .qi, ч
|
|
|
|
1
|
Конденсаторы
|
11,171
|
1
|
0,407
|
0,407
|
|
2
|
Микросхемы
|
0,5
|
1,2
|
0,018
|
0,022
|
|
3
|
Предохранители
|
0,061
|
0,1
|
0,002
|
0,000
|
|
4
|
Дроссели
|
0,525
|
1,3
|
0,019
|
0,025
|
|
5
|
Резисторы и варисторы
|
10,104
|
0,8
|
0,372
|
0,298
|
|
6
|
Трансформатор
|
0,25
|
1,8
|
0,009
|
0,016
|
|
7
|
Оптроны
|
0,5
|
1,2
|
0,018
|
0,022
|
|
8
|
Диоды и стабилитроны
|
2,94
|
0,6
|
0,107
|
0,064
|
|
9
|
Транзисторы
|
0,238
|
0,6
|
0,009
|
0,005
|
|
10
|
Соединители
|
0,5
|
1
|
0,018
|
0,018
|
|
11
|
Пайки
|
0,535
|
0,5
|
0,066
|
0,033
|
|
Всего
|
27,324
|
|
1
|
0,91
|
|
Примечание - Значения взяты из [14].
|
|
|
|
|
|
|
|
4.5 Расчёт комплексных показателей
надёжности
Коэффициент готовности определяем по формуле (39):
Коэффициент
общей готовности определяем по формуле (41):
4.6
Рекомендации по обеспечению надёжности
В
результате произведённого расчёта надёжности по внезапным отказам с учётом дестабилизирующих
факторов (ударные нагрузки, температура, вибрация, влажность, высота над
уровнем моря) наименее надёжным является блок управления источника резервного
питания. Средняя интенсивность отказов его самая высокая среди всех блоков
устройства. Результаты расчётов комплексных показателей надёжности всего
изделия приведены в таблице 29.
Таблица
29 - Комплексные показатели надёжности
|
Параметр
|
Значение
|
|
Т0, ч
|
36598
|
|
P(t)
|
0,973
|
|
L, 10-6 1/ч
|
27,324
|
|
Кг
|
0,999
|
|
Ког
|
0,972
|
Поскольку блок управления источником резервного
питания, наименее надёжен, а исключить его не представляется возможным,
рекомендуется применить в нём наиболее надёжные элементы, обладающие
наименьшими показателями интенсивности отказов. Либо снизить требования к
условиям эксплуатации прибора в целом.
5. Расчёт затрат на проектирование
конструкторской документации источника питания
В данном разделе производится расчёт затрат на
проектирование конструкторской документации источника питания счётчика серии
«Мир».
В общем случае при проектировании необходимо
стремиться к максимальному удешевлению стоимости конечного изделия при
сохранении требуемого уровня качества. Произведём расчёт затрат на
проектирование. Согласно [9] определим группу сложности разрабатываемого
изделия. Данное устройство по количеству входящих элементов относится к третьей
группе сложности.
Согласно [19], расходы на проектирование
конструкторской документации складываются из:
основной заработной платы исполнителей;
отчислений во внебюджетные фонды;
накладных расходов.
Проектирование конструкторской документации
осуществляется на основании того, что данное устройство относится к третьей
группе сложности и в нашем случае включает в себя следующие стадии:
техническое задание (ТЗ);
эскизный проект (ЭП);
технический проект (ТП);
разработка рабочей документации (РРД).
На каждый вид работ назначаются исполнители. Все
расчётные данные приведены в таблице 30.
Таблица 30 - Объём работ на проектирование технической
документации
|
Документы, входящие в
типовую стадию
|
Количество единиц объёма
работы
|
Единица объёма работы
|
К4
|
Ттабл, ч.
|
Исполнитель
|
|
Техническое задание
|
|
Техническое задание
|
1
|
А4
|
1
|
3,0
|
ИК-1
|
|
Эскизный проект
|
|
Пояснительная записка
|
30
|
А4
|
1
|
4,1
|
ИК-1
|
|
Ведомость эскизного проекта
|
1
|
А4
|
1
|
0,5
|
ТК
|
|
Чертёж общего вида
|
1
|
А3
|
1,6
|
24,2
|
ИК-2
|
|
Схема структурная
|
1
|
А3
|
0,4
|
25,7
|
ИК-1
|
|
Схема электрическая
принципиальная
|
1
|
А3
|
0,2
|
80,3
|
ИК-1
|
|
Подготовка и оформление
расчётов
|
10
|
А4
|
1
|
0,94
|
ТК
|
|
Проведение технических
расчётов
|
10
|
А4
|
1
|
1,06
|
ТК
|
|
Технический проект
|
|
Пояснительная записка
|
40
|
А4
|
1
|
4,3
|
ИК-1
|
|
Ведомость технического
проекта
|
1
|
А4
|
1
|
0,5
|
ТК
|
|
Чертёж общего вида
|
1
|
А3
|
1,6
|
24,2
|
ИК-2
|
|
Схема структурная
|
1
|
А3
|
0,4
|
25,7
|
ИК-1
|
|
Чертёж детали
|
1
|
А3
|
1
|
1
|
ИК-1
|
|
Схема электрическая
принципиальная
|
1
|
А3
|
0,4
|
80,3
|
ИК-1
|
|
Подготовка и оформление
расчётов
|
15
|
А4
|
1
|
0,94
|
ТК
|
|
Документы, входящие в
типовую стадию
|
Количество единиц объёма
работы
|
Единица объёма работы
|
К4
|
Ттабл, ч.
|
Исполнитель
|
|
Проведение технических
расчётов
|
15
|
А4
|
1
|
1,06
|
ТК
|
|
Ведомость покупных изделий
|
60
|
Строка
|
1
|
0,3
|
ТК
|
|
Спецификация
|
53
|
Строка
|
1
|
0,12
|
ТК
|
|
Разработка рабочей
документации
|
|
Чертёж печатной платы
|
1
|
А3
|
1
|
0,8
|
ИК-1
|
|
Схема структурная
|
1
|
А3
|
0,4
|
25,7
|
ИК-1
|
|
Схема электрическая
принципиальная
|
1
|
А3
|
0,4
|
80,3
|
ИК-1
|
|
Чертёж детали
|
1
|
А3
|
1
|
1
|
ИК-1
|
|
Сборочный чертёж
|
1
|
А3
|
0,2
|
11,9
|
ИК-1
|
|
Ведомость спецификаций
|
25
|
Строка
|
1
|
0,12
|
ТК
|
|
Примечание - ИК-1 -
инженер-конструктор 1 категории; ИК-2 - инженер-конструктор 2 категории; ТК
- техник-конструктор.
|
Расчёт заработной платы производится по каждому этапу
проектирования, исходя из трудоёмкости этапа и оклада исполнителя.
Согласно вышеприведённой таблице для выполнения работ
использовались специалисты следующих квалификаций: инженер-конструктор 1
категории, инженер-конструктор 2 категории, техник-конструктор.
Данные приведены в таблице 31.
Таблица 31 - Время работы и разряд по оплате труда
|
Исполнитель
|
Суммарное время работы, ч.
|
Разряд по оплате труда
|
|
Инженер-конструктор 1
категории
|
414,32
|
10-11
|
|
Инженер-конструктор 2
категории
|
77,44
|
8-9
|
|
Техник-конструктор
|
78,36
|
4-5
|
|
Итого
|
525,72
|
|
Расчёт заработной платы исполнителей приведён в
таблице 32.
Должностные оклады рассчитаны на основе единой
тарифной сетки для работников бюджетной сферы и величины минимального размера
оплаты труда, составляющего 1100 рублей [9].
Таблица 32 -
Расчёт заработной платы
|
Этапы
|
Исполн.
|
Трудоёмкость, чел/мес.
|
Оклад, руб.
|
Прямой фонд,.
|
Премия, руб.
|
Основная ЗП, руб.
|
Районный коэф., руб.
|
Потребный фонд ЗП,.
|
|
ТЗ
|
ИК-1
|
0,018
|
2948
|
53
|
6,36
|
55,26
|
7,95
|
60,95
|
|
Итого
|
|
|
|
|
|
55,26
|
|
60,95
|
|
ЭП
|
ИК-1 ИК-2 ТК
|
0,93 0,24 0,13
|
2948 2442 1661
|
2751,5 590,9 212,8
|
330 70,9 25,5
|
2750,8 590,86 212,79
|
412,68 88,6 31,9
|
3164,18 679,5 244,81
|
|
Итого
|
|
|
|
|
|
3554,45
|
|
4088,49
|
|
ТП
|
ИК-1 ИК-2 ТК
|
1,34 0,24 0,34
|
2948 2442 1661
|
3950,3 590,9 569,5
|
474 70,9 68,34
|
3949,2 590,86 569,4
|
592,4 88,6 85,41
|
4542,7 679,5 654,9
|
|
Итого
|
|
|
|
|
|
5109,5
|
|
5876,4
|
|
РРД
|
ИК-1 ТК
|
0,29 0,018
|
2948 1661
|
854,92 29,89
|
102,59 3,58
|
856 31,14
|
128,23 4,48
|
983,16 34,37
|
|
Итого
|
|
|
|
|
|
887,14
|
|
1017,53
|
|
Всего
|
|
|
|
|
|
9606,35
|
|
11043,37
|
В таблице 33 приведён результат расчёта затрат на
разработку конструкторской документации источника питания.
Дополнительная ЗП считается как 12 % от основной ЗП.
Отчисления на социальные нужды составляют 26 % от
потребного фонда ЗП и дополнительной ЗП.
Накладные расходы считаются как 200 % от основной ЗП
исполнителей.
Таблица 33 - Затраты на разработку конструкторской
документации
|
Статьи затрат
|
Этапы проектирования
|
Стоимость затрат, руб.
|
|
ТЗ
|
ЭП
|
ТП
|
РРД
|
|
|
Потребный фонд ЗП
исполнителей
|
60,95
|
4088,49
|
5876,4
|
1017,53
|
11043,37
|
|
Дополнительная ЗП
исполнителей
|
6,36
|
426,4
|
613,24
|
106,17
|
1151,77
|
|
Отчисления на социальные
нужды
|
24,1
|
1616,33
|
2323,25
|
40,2
|
3170,73
|
|
Накладные расходы
|
110,52
|
7108,9
|
10219
|
179,42
|
17617,84
|
|
Итого
|
|
|
|
|
32983,71
|
В данном разделе был проведён расчёт заработной платы
исполнителей, а также составлена таблица расчёта затрат на разработку
конструкторской документации источника питания.
Общая сумма затрат на разработку конструкторской
документации составила 32983,71 рублей.
6. Безопасность жизнедеятельности
.1 Охрана труда
6.1.1 Анализ опасных и вредных
производственных факторов, присутствующих на рабочем месте
инженера-конструктора при разработке источников питания
В настоящее время значительную важность приобретают
вопросы безопасности проведения работ по проектированию, наладке, запуску в
производство и эксплуатации новых электронных средств. Факторы рабочей среды
подразделяются на опасные и вредные.
Опасный фактор - такой производственный фактор,
воздействие которого в определённых условиях приводит к травме или к другому
внезапному, резкому ухудшению здоровья работающего.
Вредный фактор - такой производственный фактор,
воздействие которого в определённых условиях приводит к заболеванию или
снижению работоспособности работающего.
Выделяют следующие группы опасных и вредных
производственных факторов:
физические;
химические;
биологические;
психофизологические.
Опасные и вредные производственные факторы,
действующие при разработке источников питания электронных средств (согласно
ГОСТ 12.0.003-74 «Классификация вредных и опасных производственных факторов»):
Физические:
повышенная или пониженная температура воздуха рабочей
зоны;
повышенная или пониженная влажность воздуха рабочей
зоны;
повышенная или пониженная ионизация воздуха рабочей
зоны;
пониженная подвижность воздуха рабочей зоны;
повышенное значение напряжения в электрической цепи,
замыкание которой может произойти через тело человека;
повышенный уровень статического электричества;
повышенный уровень электромагнитных излучений;
повышенная напряженность магнитного поля;
отсутствие или недостаток естественного света;
недостаточная освещённость рабочей зоны;
повышенная яркость света;
пониженная контрастность;
прямая и отраженная блёсткость;
повышенная пульсация светового потока;
повышенный уровень шума на рабочем месте.
Психофизологические:
умственное перенапряжение;
перенапряжение анализаторов;
монотонность труда;
эмоциональные перегрузки.
Исходя из конкретных условий производства и
эксплуатации, рассмотрим следующие пути возникновения опасных условий для
производственного персонала и пользователей.
Поражение электрическим током
Эксплуатация ПЭВМ связана с применением опасного для
человека электрического тока, который, проходя через организм человека,
оказывает термическое, электролитическое и биологическое действие, вызывая
местные и общие электротравмы.
Основными причинами воздействия тока на человека
являются: случайное прикосновение или приближение на опасное расстояние к
токоведущим частям, появление напряжения на металлических частях оборудования в
результате повреждения изоляции или ошибочных действий персонала.
При подключении оборудования к силовой электрической
сети питания напряжением 220 В или 380 В, существует опасность поражения
электрическим током. Причина возникновения такого опасного фактора связана с
нарушением изоляции токоведущих элементов.
Нормативным документом, устанавливающим допустимый
уровень напряжения, является ГОСТ 12.1.038-82(2001).
При нормальном (неаварийном) режиме напряжение
прикосновения и токи, протекающие через тело человека, не должны превышать:
напряжение - не более 2,0 В; сила тока - не более 0,3 мА.
Предельно допустимые значения напряжений прикосновения
и токов (частотой 50 Гц) при аварийном режиме производственных электроустановок
напряжением до 1000 В с глухозаземлённой или изолированной нейтралью и выше
1000 В с изолированной нейтралью не должны превышать значений, указанных в
таблице 34.
Таблица 34 - Предельно допустимые значения напряжений
прикосновения и токов
|
Род тока
|
Нормируемая величина
|
Предельно допустимые
значения, не более, при продолжительности воздействия тока t,
с
|
|
|
0,01-0,08
|
0,1
|
0,2
|
0,3
|
0,4
|
0,5
|
0,6
|
0,7
|
0,8
|
0,9
|
1,0
|
Св.1,0
|
|
Переменный 50 Гц
|
U, B
|
340
|
160
|
135
|
120
|
105
|
95
|
85
|
75
|
70
|
60
|
20
|
|
I, мА
|
650
|
400
|
190
|
160
|
140
|
125
|
105
|
90
|
75
|
65
|
50
|
6
|
Производственный шум
На рабочем месте инженера конструктора, разрабатываемого
источник питания, имеются источники шума - это оборудование (компьютер,
принтер), работа которого, сопровождается шумом. Длительное воздействие шума на
инженера может привести к развитию такого вида профессионального заболевания,
как «шумовая болезнь».
Длительный шум приводит к перераздражению клеток
звукового анализатора и его утомлению, а затем стойкому снижению остроты слуха.
Помимо действия шума на органы слуха, установлено его вредное влияние на многие
органы и системы организма.
Далее приведена таблица 35, в которой показаны
допустимые уровни звукового давления, уровни звука и эквивалентные уровни звука
согласно СанПин 2.2.2/2.4.1340-03 (приложение 1 - таблица 2).
Таблица 35 - Допустимые значения
уровней звукового давления на октавных полосах частот и уровни звука
|
Октавные уровни звукового
давления, дБ, на среднегеометрических частотах, Гц
|
Уровень звука и
эквивалентный уровень звука, дБА
|
|
31,5
|
63
|
125
|
250
|
500
|
1000
|
2000
|
4000
|
8000
|
|
|
86
|
71
|
61
|
54
|
49
|
45
|
42
|
40
|
38
|
50
|
Неблагоприятные параметры микроклимата
Микроклимат производственных помещений - это климат
внутренней среды этих помещений, который определяется действующими на организм
человека сочетаниями температуры, влажности и скорости движения воздуха
В СанПин 2.2.4.548-96 указаны оптимальные и допустимые
показатели микроклиматы в производственных помещениях. Работа
инженера-конструктора относится к категории работ I-б с интенсивностью энергозатрат 121-150 ккал/ч (140-174 Вт),
связанной с работой производимой сидя и сопровождающейся некоторым физическим
напряжением. Оптимальные величины показателей микроклимата на рабочем месте
инженера приведены в таблице 36.
Таблица 36 - Оптимальные нормы температуры, относительной влажности и
скорости движения воздуха в рабочей зоне
|
Параметр микроклимата
|
Холодный период
|
Тёплый период
|
|
Оптимальный
|
Оптимальный
|
|
Температура воздуха, оС
|
21-23
|
22-24
|
|
Скорость движения воздуха,
м/с
|
0,1
|
0,1
|
|
Относительная влажность
воздуха, %
|
40-60
|
40-60
|
Электромагнитное излучение
Этот вредный фактор обусловлен тем, что существует
большое число источников электромагнитного излучения, каждый из которых кроме
полезной работы излучает в пространство какую-то долю энергии. Уровень этой
энергии различен.
Степень воздействия электромагнитных полей на человека
зависит от напряжённости электрического и магнитного полей, интенсивности
облучения, диапазона частот, длительности воздействия, а также от
индивидуальных особенностей организма. При попадании в зону ЭМП происходит
частичное поглощение энергии тканями организма, возникает их нагрев и появление
ионных токов. Это приводит к нарушению циркуляции жидкости в клетках и
внутренних органах, что может вызвать изменения в составе крови, заболевания
глаз, нервно-психические заболевания. Длительное воздействие приводит к
повышенной утомляемости, сонливости, нарушению сна, гипертонии, боли в области
сердца. Однако большинство нарушений в организме обратимы, в случае
своевременного уменьшения интенсивности излучения либо полного прекращения
контакта с источником излучения. Обратимость также зависит от индивидуальных
особенностей организма. Допустимые нормы электромагнитного излучения для
мониторов в соответствии с СанПин 2.2.2/2.4.1340-03 (приложение 2 - таблица 1)
приведены в таблице 37.
Таблица 37 - Допустимые значения параметров
неионизирующих электромагнитных излучений
|
Наименование параметров
|
Допустимое значение
|
|
Напряжённость
электромагнитного поля на расстоянии 50 см вокруг ВДТ по электрической
составляющей должна быть не более: - в диапазоне частот от 5 Гц до 2 кГц; - в
диапазоне частот от 2 до 400 кГц;
|
25 В/м 2,5 В/м
|
|
Плотность магнитного потока
должна быть не более: - в диапазоне частот от 5 Гц до 2 кГц; - в диапазоне
частот от 2 до 400 кГц;
|
250 нТл 25 нТл
|
|
Напряжённость
электростатического поля
|
15 кВ/м
|
Недостаточное освещение
Производственное освещение, правильно спроектированное
и выполненное, улучшает условия зрительной работы; снижает утомляемость;
благоприятно влияет на производственную среду, что оказывает положительное
психологическое воздействие на работающего; повышает безопасность труда и
снижает травматизм. Выбор параметров освещения рабочего места зависит от
характера производимой работы. Объект различения определяется наименьшим
размером предмета (детали) или его части, которые нужно различить в процессе
выполнения данной работы.
Согласно изменению № 1 СНиП 23.05-95 и СанПин
2.2.2/2.4.1340-03 работы, выполняемые при изготовлении устройства относятся к
разряду зрительной работы А, подразряду 2. Для данного разряда работ
искусственное освещение при системе комбинированного освещения должно
составлять 500 люкс, в том числе общего 300 лк, коэффициент пульсации 5 %, КЕО
равняется 1,2 % при искусственном или совмещённом боковом освещении. Величина
показателя ослеплённости 40, яркость светящихся поверхностей (окна, светильники
и др.), находящихся в поле зрения, должна быть не более 200 кд/м2,
яркость бликов на экране ПЭВМ не должна превышать 40 кд/м2 и яркость
потолка не должна превышать 200 кд/м2.
Напряжённость труда
Напряжённость труда - характеристика трудового
процесса, отражающая нагрузку преимущественно на центральную нервную систему,
органы чувств, эмоциональную сферу работника. К факторам, характеризующим
напряжённость труда, относятся: интеллектуальные, сенсорные, эмоциональные
нагрузки, степень монотонности нагрузок, режим работы.
У инженера-конструктора напряжённость трудового
процесса (класс труда) носит допустимый характер, т.е. напряжённость труда
средней степени.
Интеллектуальные нагрузки. Сопровождаются решением
простых альтернативных задач по инструкции с последующей коррекцией действий и
операций. Все задачи обрабатываются и проверяются. Работа осуществляется по
графику с возможной его коррекцией.
Сенсорные нагрузки. Согласно проведению работ с
длительностью в 50 % от всего рабочего времени (работа за компьютером).
Эмоциональные нагрузки. Инженер-конструктор отвечает
за функциональное качество выполняемых работ. При этом отсутствует степень
риска для собственной жизни и степень риска за безопасность других лиц.
Монотонность нагрузок. Инженер-конструктор выполняет
поставленное задание (разработка источника питания) при 70-80 % монотонности
рабочей обстановки (выполнение работы за компьютером).
Режим работы инженера-конструктора составляет 8-9
часов при условии регламентированных перерывов, составляющих 3-7 % от рабочего
времени.
Аэроионный состав воздуха
Согласно СанПин 2.2.4.1294-03, при работе за
компьютером на здоровье человека существенное влияние оказывает аэроионный
состав воздуха. По возможности необходимо предотвратить неблагоприятное влияние
на здоровье человека аэроионной недостаточности и избыточного содержания
аэроионов в воздухе на рабочем месте инженера-конструктора.
Минимально и максимально допустимые значения
нормируемых показателей определяют диапазоны концентраций аэроионов обеих
полярностей и коэффициента униполярности, отклонения от которых могут привести
к неблагоприятным последствиям для здоровья человека.
Нормируемыми показателями аэроионного состава воздуха
производственных и общественных помещений являются:
концентрации аэроионов (минимально допустимая и
максимально допустимая) обеих полярностей ро+, ро-,
определяемые как количество аэроионов в одном кубическом сантиметре воздуха
(ион/см3);
коэффициент униполярности «у» (минимально допустимый и
максимально допустимый), определяемый, как отношение концентрации аэроионов
положительной полярности к концентрации аэроионов отрицательной полярности.
Значения нормируемых показателей концентраций
аэроионов и коэффициента униполярности приведены в таблице 38.
Таблица 38 - Нормируемые показатели концентрации аэроионов
и коэффициента униполярности
|
Нормируемые показатели
|
Концентрация аэронов, р0
(ионов/см3)
|
Коэффициент униполярности,
у
|
|
Положительной полярности
|
Отрицательной полярности
|
|
|
Минимально допустимые
|
ро+ ≥ 400
|
ро- > 600
|
0,4 ≤ у < 1,0
|
|
Максимально допустимые
|
ро+ < 50 000
|
ро- ≤ 50
000
|
|
6.1.2 Меры по снижению и устранению
опасных и вредных производственных факторов
Рассмотрим возможные мероприятия по снижению или
устранению действия некоторых опасных и вредных производственных факторов,
которые были определены в предыдущем разделе.
Недостаток освещённости рабочего места, который
зависит от времени года и местоположения рабочего места, может быть устранён с
помощью использования искусственного освещения.
Естественное освещение положительно влияет не только
на зрение, но также тонизирует организм человека в целом. В связи с этим все
помещения в соответствии с санитарными нормами и правилами должны иметь
естественное освещение.
Различают три системы естественного освещения: боковое
(осуществляется через световые проёмы в наружных стенах или стеклянные
конструкции), верхнее (устраивают через световые проёмы в покрытии, зенитные
купола) и комбинированное (совокупность бокового и верхнего освещения).
Комбинированное освещение является наиболее рациональным, так как создаёт
равномерное по площади помещения освещения.
Согласно СанПин 2.2.4/2.4.1340-03 на рабочем месте
инженера-конструктора могут быть рекомендованы следующие типы ламп и
светильников:
в качестве источников света при искусственном
освещении следует применять преимущественно люминесцентные лампы типа ЛБ и
компактные люминесцентные лампы (КЛЛ). В светильниках местного освещения
допускается применение ламп накаливания, в том числе галогенные;
для освещения помещений с ПЭВМ следует применять
светильники с зеркальными параболическими решётками, укомплектованными
электронными пускорегулирующими аппаратами (ЭПРА). Допускается использование
многоламповых светильников с электромагнитными пускорегулирующими аппаратами,
состоящими из равного числа опережающих и отстающих ветвей. Применение
светильников без рассеивателей и экранирующих решёток не допускается. При
отсутствии светильников с ЭПРА лампы многоламповых светильников или рядом
расположенные светильники общего освещения следует включать на разные фазы
трёхфазной сети;
общее освещение при использовании люминесцентных
светильников следует выполнять в виде сплошных или прерывистых линий
светильников, расположенных сбоку от рабочих мест, параллельно линии зрения
пользователя при рядном расположении видеодисплейных терминалов.
Основными мерами электробезопасности являются:
- расположение кабелей и проводов в местах, удаленных
от нагретых деталей (жало паяльника);
- использование сигнальных знаков и надписей;
устройства защитного заземления и зануления;
использование малых напряжений;
изоляция токоведущих частей оборудования;
- защитное отключение (механическое, электрическое);
- недоступность токоведущих частей при случайном
прикосновении.
Заземлению подлежат: корпус ПЭВМ, монитор ПЭВМ,
рабочий стол инженера-конструктора (при условии, что он имеет металлический
каркас), каркасы распределительных щитов, металлические оболочки кабелей и
проводов и т.д.
Защитное зануление также предназначено для защиты от
поражения электрическим током. По возможности необходимо использовать малые
напряжения (например, паяльник на 36 В для проведения макетирования опытных
образцов).
Чтобы исключить возможность прикосновения или опасного
приближения к изолированным токоведущим частям, необходимо обеспечить их
недоступность посредством ограждения, блокировок и расположения токоведущих
частей на недоступной высоте или в недоступном месте.
Борьба с производственным шумом ведётся посредством:
изоляции источника шума от окружающей среды
(применение защитных кожухов);
профилактические мероприятия медицинского характера.
Основными мерами защиты от электромагнитного излучения могут быть:
экранирование источников излучения;
экранирование рабочих мест.
Повышенный уровень электромагнитного излучения
компенсируется установкой защитных экранов, применением мер защиты от ЭМП.
Для предотвращения возникновения вредных последствий
от статических физических перегрузок, необходимо оборудовать место так, чтобы
исключить неудобные позы, длительные напряжения. Дисплей должен быть установлен
на такой высоте и под таким углом, чтобы шея оператора не была согнута и
удерживалась в таком состоянии напряженными мышцами. Клавиатура должна
располагаться так, чтобы до неё не нужно было тянуться, руки не должны быть на
весу или перенапряжены. Для удобства можно использовать подставку под ноги.
Нельзя долго находиться в одной позе. Каждый час в течение 15 минут необходимо
заниматься каким-либо другим делом, сделать разминку.
Для предотвращения перенапряжения анализаторов
необходимо определить оптимальный яркостной режим. Для этого нужно установить
уровень яркости, соотношение уровней яркости в поле зрения, уровень контраста.
Оптимальной считается такая яркость, при которой проявляется контрастная
чувствительность глаза, острота зрения и быстрота различения сигналов. Нижней
комфортной границей уровня яркости светящихся сигналов можно считать 30 кд/м2,
верхняя комфортная граница определяется значением слепящей яркости. Яркость
символов на экране должна быть согласована с яркостью фона экрана и окружающим
освещением. При обратном контрасте яркостной контраст должен находиться в
пределах 85-90 % с возможностью регулировки яркости знака, а при прямом
контрасте - 75-80 % с возможностью регулировки яркости экрана. Прямой контраст
предпочтительнее обратного. Коэффициент контрастности символов на экране при
оптимальных размерах символов считается благоприятным в пределах 5-10 для
обратного контраста, 8-12 - для прямого. Соотношение яркости между рабочими
поверхностями не должно превышать 3:1-5:1, а между рабочими поверхностями и
поверхностями стен и оборудования 10:1 (согласно СанПин 2.2.4/2.4.1340-03).
Расстояние считывания информации с экрана может быть от 400 мм и более.
6.1.3 Расчёт искусственного освещения
Задачей расчета является определение потребляемой
мощности электрической осветительной установки для создания в производственном
помещении заданной освещенности.
Проектируя осветительную установку, необходимо решить
ряд вопросов.
Выбрать тип источника света. Как правило, выбирают
газоразрядные лампы. В случае если температура воздуха может быть ниже +5 ºС, а также для местного освещения
отдаётся предпочтение лампам накаливания.
Выбрать тип светильника с учётом характеристик
светораспределения, ограничения прямой блёсткости, по экономическим
показателям, условиям среды, требованиям взрывобезопасности и
пожаробезопасности.
Распределить светильники и определить их количество.
Добиться равномерности их распределения и упорядочения.
Определить норму освещённости на рабочем месте. Для
этого необходимо установить характер выполняемой работы по наименьшему размеру
объекта различения, контраст объекта с фоном и фон на рабочем месте.
При расчёте светового потока используются два основных
метода расчётов. Для расчёта общего равномерного освещения используется метод
светового потока, учитывающий световой поток, отраженный от потолка и стен. Для
расчёта локализованного и комбинированного освещения используется точечный
метод. При этом пренебрегают значением отраженного светового потока. Для
приближенных расчётов используется метод удельной мощности, являющийся наиболее
простым. При проведении дальнейших расчётов будем исходить из минимально
необходимого уровня освещённости, рассчитывая необходимое количество
светоизлучающих установок выбранного типа.
Выберем тип лампы для освещения рабочего места методом
светового потока.
Световой поток находим по формуле [16]:
(42)
где
ЕН - нормированная минимальная освещённость, лк;
S - площадь
освещаемого помещения, м2;
z - коэффициент
минимальной освещённости (для люминесцентных ламп равен 1,1 );
k - коэффициент
запаса (равен 1,5);
N - число
светильников, шт;
η - коэффициент использования светового потока ламп,
зависящий от КПД и кривой распределения силы светильника, коэффициента
отражения потолка Rпт и стен Rс, высоты подвеса светильников и показателя помещения i:
(43)
где
А и В - размеры рабочей поверхности, м. А = 10 м, В = 8 м;
Нр
- высота светильников над рабочей поверхностью, м: Нр= 2,5 м;
по
данным, приведённым в [16], выбираем люминесцентную лампу, световой поток
которой равен 4440 лм, лампа ЛТБ 80-4.
Коэффициенты отражения определим по таблице 4 [16]:
потолок помещения свежепобеленный Rпт =0,7,
стены покрашены в коричневый цвет Rс = 0,23,
пол - темно-коричневый. Rп
= 0,15.
По таблице 5 [16] в зависимости от значений
коэффициентов отражения выберем тип светильника ЛСО 02, а по таблице 6 [16],
исходя из типа светильника и значения индекса помещения, определяем необходимый
коэффициент использования светового потока η = 40 %.
Из таблицы 6 [16] выбираем тип ламп в зависимости от
полученного суммарного светового потока и светового потока, который
обеспечивает соответствующий тип лампы. Допускается отклонение светового потока
выбранной лампы (ламп) не более чем на -10…+20 %.
Необходимо использовать люминесцентную лампу,
характеристики которой указаны в таблице 46 (ГОСТ6825-79).
Таблица 39 - Характеристики лампы ЛТб80-4
|
Тип лампы
|
Световой поток F, лм
|
Длина лампы L, мм
|
Кол-во ламп, шт
|
|
ЛТБ80-4
|
4440
|
1500
|
4´6
|
При рассмотрении данного значения следует учитывать,
что полученная величина рассчитана исходя из предпосылки о полном отсутствии
каких-либо внешних источников освещения. Следовательно, проектируемое
производственное помещение обладает запасом по освещённости. Это позволит
производить экономию электроэнергии в случае, когда внешнее освещение достигает
большего значения. Кроме этого, при использовании светопоглощающих жалюзи на
окнах помещения, можно добиться эффекта плавного регулирования интенсивности
светового потока до наиболее комфортного значения.
Расчёт искусственного освещения показал, что для
освещения рабочего помещения потребуется 24 лампы типа ЛТБ 80-4.
6.2 Защита в чрезвычайных ситуациях
.2.1 Расчёт взрывопожарной опасности
помещения
Воспользуемся методом расчёта, приведённом в [4].
На рабочем месте инженера-конструктора, занимающегося
разработкой импульсного блока питания за компьютером, присутствует
легковоспламеняющаяся жидкость (ЛВЖ) - этиловый спирт, необходимый для очистки
(клавиатуры, мышки, монитора). Рассмотрим ситуацию, когда происходит испарение
с поверхности разлившейся ЛВЖ с возможностью возгорания от вспышки.
Длительность испарения жидкости равна времени её
полного испарения и не превышает 1 часа.
Рассчитаем свободный объём помещения. Его допускается
принимать равным 80 % от геометрического объёма помещения:
(44)
где
S - площадь помещения;
H - высота
помещения.
Находим
стехиометрическую концентрацию паров ЛВЖ (в %):
(45)
где
- стехиометрический коэффициент кислорода в реакции
сгорания;
коэффициенты
nC, nH, nO - число атомов С, Н и О в молекуле горючего.
Находим массу жидкости, поступившей в помещение при
испарении разлитой жидкости:
(46)
где
W - интенсивность испарения, которая для ЛВЖ находится
по формуле (47);
FU -
площадь испарения, м2;
T - время
испарения жидкости.
(47)
где
η - коэффициент, зависящий от скорости воздушного
потока над поверхностью испарения, который определяется по таблице;
М
- молекулярная масса этилового спирта;
PH -
давление насыщенного пара.
Подставляя
(47) в (46) находим массу жидкости:
Находим
избыточное давление взрыва для индивидуальных горючих веществ, состоящих из
атомов С, Н и О по следующей формуле:
(48)
где
Pmax - максимальное давление взрыва стехиометрической
паровоздушной смеси в замкнутом объёме, принимают равным 900 кПа;
P0 - начальное давление, принимают равным 101 кПа;
m - масса ЛВЖ;
z - коэффициент
участия горючего во взрыве: для ЛВЖ - 0,3;
VСВ - свободный объём помещения;
ρГП -
плотность пара или газа;
KН - коэффициент, учитывающий негерметичность помещения.
Допускается принимать равным 3.
Подставляя
все значения в формулу (48) получим:
Исходя
из проведенных расчётов и руководствуясь нормативным документом НПБ105-03,
можно сделать вывод, что при организации мероприятий по противопожарной
безопасности необходимо учесть, что данное помещение относится к категории А,
поскольку в помещении присутствуют легковоспламеняющиеся жидкости с
температурой вспышки не более 28 ºС (для этилового спирта - 13 ºС) в таком количестве, что могут образовать взрывоопасные
парогазовоздушные смеси, при воспламенении которых в помещении развивается
расчётное избыточное давление взрыва, превышающее 5 кПа.
Так
же горючими компонентами на рабочем месте инженера-конструктора являются:
перегородки, двери, полы, изоляция кабелей, оборудование, бумага. Источниками
пожара могут быть: короткое замыкание, перегрузки, электронные схемы от ПЭВМ,
приборы, применяемые для технического обслуживания, устройства электропитания,
где в результате различных нарушений образуются перегретые элементы,
электрические искры, способные вызвать загорания горючих материалов.
В
целях предупреждения возникновения пожаров необходимо выполнять следующие
мероприятия:
- выполнение правил техники безопасности при
производстве работ и эксплуатации оборудования;
- отключение приборов и оборудования по окончании
работы или при перерывах в работе;
- поддержание помещений в чистоте и порядке;
- размещение средств пожаротушения в легко доступных
местах, поддержание их в исправном состоянии, оборудование помещений
установками автоматического пожаротушения;
- должна быть налажена система вентиляции, которая бы
обеспечивала незадымление, снижение температуры и удаление продуктов горения и
термического разложения на путях эвакуации в течение времени, достаточного для
эвакуации.
Все работники и специалисты должны проходить
специальную противопожарную подготовку в системе производственного обучения с
целью изучения правил пожарной безопасности и адекватного поведения при
возможной ситуации пожара.
Заключение
В ходе выполнения дипломного проекта были рассмотрены
общие принципы построения схем импульсных источников, выполнен аналитический
обзор существующих конструкторских решений, выбор топологии и элементной базы
источника. Так же был выполнен расчёт параметров импульсного трансформатора,
поверочный расчёт печатной платы, определён коэффициент технологичности
изделия. В разделе о надёжности был выполнен поблочный уточнённый расчёт основных
показателей надёжности и показателей восстанавливаемости изделия. В дипломном
проекте был выполнен расчёт затрат на разработку конструкторской документации
источника питания. Затраты на проектирование составили 32983,71 рублей.
Были рассмотрены вопросы охраны труда. Произведён
анализ опасных и вредных производственных факторов на рабочем месте
инженера-конструктора при разработке источников питания, предложены меры по
снижению и устранению опасных и вредных факторов, произведён расчёт системы
искусственного освещения на рабочем месте инженера-конструктора, произведён
расчёт взрывопожарной опасности помещения, а также рассмотрены основные аспекты
пожарной безопасности.
Разработанный стабилизированный источник питания
счётчиков серии «Мир» полностью удовлетворяет требованиям технического задания.
Литература
А. А. Бас, В. П. Миловзоров, А. К. Мусолин. Источники вторичного
электропитания с бестрансформаторным входом. - М.: Радио и связь, 1987. - 160с.
А. В. Митрофанов, А. И. Щеголев. Импульсные источники вторичного
электропитания в бытовой радиоаппаратуре. - М.: Радио и связь, 1985. - 72 с.
А. В. Лопаткин. Обеспечение тепловых режимов РЭС: Метод. Указания к
лабораторной работе № 4. Н. Новгород: Изд-во НГТУ, 1996. 23 с.
А. И. Насейкин. Оценка пожаровзрывобезопасности производства. - Омск:
ОмГТУ, 1995. - 44 с.
А. П. Ненашев Конструирование радиоэлектронных средств: Учебник для
радиотехнических специализированных вузов. - М.: Высшая школа, 1990. - 432с.
Браун М. Источники питания. Расчёт и конструирование.: Пер. с англ. - К.:
МК-Пресс, 2005. 288 с., ил.
Б. Ю. Семенов. Силовая электроника: от простого к сложному. - М.: Солон -
Пресс, 2005. - 416 с.
Е. М. Парфёнов, Э. Н. Камышная, В. П. Усачёв. Проектирование конструкций
радиоэлектронной аппаратуры: Учеб. Пособие для вузов. - М.: Радио и связь,
1989. - 272 с.: ил.
Затраты на проектирование конструкторской и технологической документации
на изделия машиностроения и приборостроения. Методические указания /
Составители: Ю. А. Опарин и др. - Омск: ОмГТУ, 2006. - 44 с.
Источники вторичного электропитания / С. С. Букреев, В. А. Гловацкий и
др.; Под ред. Ю. А. Конева. - М.: Радио и связь, 1983. - 280 с.
К. К. Александров, Е. Г. Кузьмина. Электротехнические чертежи и схемы. -
2-е изд., испр. и доп. - М.: Издательство МЭИ, 2004. - 300 с.
Костюк В. А., Чугулёв А. О. Основы преобразовательной техники: Курс
лекций. Омск: Изд-во ОмГТУ, 2001. 52 с.
Микросхемы для импульсных источников питания и их применение. - М.:
ДОДЕКА, 1997. - 224 с.
Надёжность и эффективность в технике. - в 10 т. / Под ред. В. А.
Кузнецова и др. - М.: Сов. радио, 1990.
Проектирование стабилизированных источников электропитания
радиоэлектронной аппаратуры / Л. А. Краус, Г. В. Гейман и др. - М.: Энергия,
1980. - 288 с.
Производственное освещение. Методические указания к практическим занятиям
и лабораторным работам по курсу «Безопасность жизнедеятельности» / Составители:
Н. В. Горшенина, Л. Г. Стишенко. - Омск: ОмГТУ, 1980. - 28 с.
Хадыкин А. М., Рубан Н. В. Основы надёжности электронных средств: Учеб.
пособие. Омск: Изд-во ОмГТУ, 2005. 84 с.
Хадыкин А. М., Рубан Н. В., Вильшук В. А. Проектирование функциональных
узлов на печатных платах: Учеб. пособие. Омск: Изд-во ОмГТУ, 2006. 79 с.
Экономика фирмы. Учебное пособие / В. А. Глотов, Ю. А. Опарин. - Омск:
ОмГТУ, 1998. - 60 с.
ГОСТ 2.105-95. Общие требования к текстовым документам.
ГОСТ 12.0.003-74. Опасные и вредные производственные факторы.
СанПиН 2.2.2/2.4.1340-03. Санитарно-эпидемиологические правила и
нормативы.
http://www.aimtec.com
http://www.astrodyne.com
http://www.archcorp.com.tw
http://www.bothhand.com.tw
http://www.cel.com
http://www.chinfa.com
http://www.cincon.com.tw
http://www.datasheetarchive.com
http://www.datasheet4u.com
http://www.ddrservice.info
http://www.digchip.com
http://www.enpirion.com
http://www.franmar.com.tw
http://www.i-t.su
http://www.meanwell.com
http://www.monitor.espec.ws
http://www.pdf.eicom.ru
http://www.pduke.com
http://www.peak-electronics.de
http://www.power-one.com
http://www.radiocomplect.com
http://www.recom-international.ru
http://www.rectron.com
http://www.rlocman.ru
http://www.semtech.ru
http://www.terraelectronica.ru
http://www.tracopower.com
http://www.vitec.at
http://www.yuandean.com
электропитание полупроводниковый преобразователь импульсный