Выбор и расчёт электрической части подстанции
Министерство
образования и науки Украины
ГВУЗ
«Приазовский государственный технический университет»
СЕМЕСТРОВАЯ
РАБОТА
по
дисциплине "Электрическая
часть станций и подстанций систем электроснабжения"
Выполнил:
ст.гр.
И09-ЭПП-2
Виниченко
А.В.
Проверила:
Бурназова
Л.В.
Мариуполь
2012г.
Задание 2 - Вариант 4
Нагрузка относится к потребителям 1,2 и 3
категориям, причём нагрузки 3 категории составляют 30% от общей нагрузки.
Установленые мощности приведены в таблице1.
Питание осуществляется от подстанции
энергосистемы и с шин ТЭЦ по самостоятельным линиям 110кВ. Генераторы ТЭЦ и
энергосистемы снабжены АРВ. Число часов использования максимума нагрузок
составляет Тм = 5000 час.
Исходные данные:
Линии: Л1- 30 км, Л2 - 18 км, Л3 - 20 км.
ГенераторыГ1 и Г2: P = 150МВТ, cos = 0,86, Xd =
0,128
Трансформаторы Т1 иТ2: S = 160МВА
Данные о цеховых нагрузках сведены в таблицу 1.
Дополнительно к шинам РП подключены 4 синхронных
двигателя мощностью 4500 кВт , cos = 0,9.
Содержание
1. Схема электроснабжения
2. Расчёт электрических
нагрузок
2.1 Выбор и расчёт
компенсирующих устройств
2.2 Выбор числа и мощности
трансформаторов
.3 Выбор трансформатора
собственных нужд
3. Выбор схемы РУ высокого и
низкого напряжений подстанции
4. Расчёт токов короткого
замыкания
5. Выбор выключателей
5.1 Выбор разъединителей
5.2 Выбор токоведущих частей РУ
5.3 Выбор кабелей и их проверка
. Выбор трансформаторов
напряжения
.1 Выбор трансформаторов тока
. Выбор защиты от
перенапряжения
8. Выбор источников
оперативного тока
Литература.
1.Схема электроснабжения
2. Расчёт электрических нагрузок
Для каждой группы ЭП определяют расчётные
активные и реактивные нагрузки:
,
,
Суммарная силовая расчётная нагрузка в целом по
подстанции определяется из соотношений
,
, (1.4)
То же с учётом коэффициента разновременности
максимума нагрузки
,
,
где
= 0,95 - коэффициента разновременности
максимума по активной нагрузке;
= 0,9 - коэффициента
разновременности максимума по реактивной нагрузке.
Полная расчётная мощность на стороне
низкого напряжения (НН) силовых трансформаторов по подстанции определяется по
формулам
,
,
,
,
Даныые о расчётах сведены в таблицу
1.
Таблица 1 - Расчет электрических нагрузок
Наименование потребителей Р
,
кВтk
сosφ/tgφP
.,
кВтQ
.,
кварS
,
кВ∙А Iр ,
|
А
|
|
|
|
|
|
|
|
|
Вентиляторы
производственные Станки цехов горячей прокатки Станки цехов холодной прокатки
Вентиляторы сан. гигиенические Механизмы непрерывного транспорта Краны
цеховые Печи плавильные Тр-ры сварочные Синхронные двигатели
|
7500
11340 10260 2660 6830 4500 5180 5400 18000
|
0.8
0.4 0.5 0.75 0.8 0.3 0.55 0.6
|
0.8/0.75
0.6/1.33 0.65/1.16 0.8/0.75 0.8/0.75 0.5/1.73 0.8/0.75 0.8/0.75 0.9/0.48
|
6000
4536 5130 1995 5464 1350 2849 3240 16200
|
4500
6032.88 5950.8 1496.25 4098 2335.5 2079.77 2430 -8640
|
|
|
|
Сторонняя
нагрузка
|
|
|
|
-
|
-
|
|
|
|
Итого
С учетом коэффициента разновременности максимума Нагрузка освещения
|
1170
|
0.9
|
|
46764
44426 1053
|
20283.2
19269 -
|
|
|
|
Мощность
компенсирующих устройств
|
|
|
|
-
|
7800
|
|
|
|
Суммарная
расчетная нагрузка на НН Потери в трансформаторах
|
|
|
|
45479
350
|
11370
3324
|
46903
|
2578,9
|
|
Нагрузка
на стороне ВН
|
|
|
|
47253
|
14694
|
49485
|
248,4
|
|
|
|
|
|
|
|
|
|
|
2.1 Выбор и расчёт компенсирующих
устройств
В результате расчета получены значения нагрузок
на низкой стороне трансформатора:
Р
= 45479 кВт; Q
= 19269
квар.
Расчетный коэффициент реактивной мощности равен
=
=
=
>
,
поэтому необходимо скомпенсировать
реактивную мощность до значения
= 0.25 (см. раздел 1.2.2)
= QрΣ ∙
= 45479
∙ 0.25 = 11370 квар
=19269 - 11370 = 7899 квар
По [3] выбираем батареи конденсаторов
стандартной мощности для внутренней установки типа УКЛ(П) - 6(10) - 1300 У3 в
количестве 6 штук, суммарной мощностью 1300 ∙ 6 = 7800 квар, тогда с
учётом КУ
2.2 Выбор числа и мощности тр-ров
Мощность силовых трансформаторов определим по
формуле :
Число трансформаторов принимаем
равным 2, т.к. большая часть электроприемников цеха относится к потребителям
I-й и II-й категориям по надёжности
По [3] выбираем мощность силовых трансформаторов
и их технические характеристики.
Выбран трансформатор типа ТРДН - 40000/110:
;
;
;
;
;
;
;
Реальный коэффициент загрузки трансформатора
Определяем потери в трансформаторах:
Активные и реактивные потери холостого хода.
- коэффициент изменения потерь,
изменяющихся в пределах 0,02÷-0,12,
зависящий
от места присоединения трансформаторов. Для трансформаторов ГПП или ПГВ,
при-нимается
равным 0,05.
Активные и реактивные потери к.з.
Суммарные потери:
Определяем нагрузку на стороне ВН(110кВ):
Расчётный ток на стороне ВН:
.3 Выбор трансформаторов собственных
нужд
Нагрузка ТСН:
двигатели обдува трансформаторов.
подогрев разъединителей ячеек
отопление ЗРУ
освещение ЗРУ, ОРУ и уличное освещение
обогрев шкафов
Мощность ТСН берём 1,5% от мощности силовых
трансформаторов.
Устанавливаем трансформатор типа
ТС3А-630/10-82Т3
3. Выбор схемы РУ высокого и низкого
напряжений подстанции
Количество присоединений цеховых трансформаторов
к шинам КТП можно определить по формуле:
- мощность потребителей (без учёта
СД);
- мощность цехового трансформатора;
- кофициент загрузки
трансформаторов;
Расчитаем мощность без учёта
синхронных двигателей:
Ставим
14 трансформаторов мощностью 2500 кВА.
Сечение линии 110кв.
Сечение ВЛЭП определяем по формуле:
где
- экономическое сечение, мм2;
- экономическая плотность тока, А/
мм2 ;
- расчётный ток нормального режима,
А.
Выбранное по экономической плотности
тока сечение проверяются по условиям нагрева в послеаварийном режиме по
условиям
≤
где -
- рабочий максимальный ток
послеаварийного режима, А;
- дли-тельно допустимая токовая
нагрузка на провода данного сечения в послеаварийном режиме [3].
Принимаем из [3] ближайшее стандартное сечение
равное 120 мм2.
Выбранное сечение проверяем по условию нагрева в
после- аварийном режиме
≤
,
где
= 375 А ;
<
, т.е.
условие соблюдается.
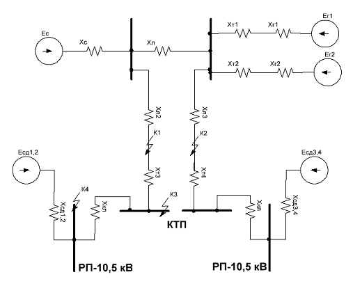
4. Расчёт токов короткого замыкания
Схема замещения
электрической сети.
Расчёт ведём в
относительных еденицах(приближённый).


Базисные
токи:
Расчёт схемы
замещения.
Сопротивление ВЛЭП:
Так как
у нас две линии то
Хл =
Хл/2=0,095/2=0,048
Сопротивление
кабельной линии:
Индуктивное сопротивление системы
бесконечной мощности
,
Трансформаторы Т1 и
Т2 Uk%=10,5; Sн=200МВА :
Трансформаторы
Т3 и Т4 Uk%=10,5; Sн=40МВА :
Генераторы
Г1 и Г2:
Синхронные
двигатели:
,
где
¾ кратность пускового тока по отношению к
номинальному току синхронного двигателя.
Полная мощность одного синхронного
двигателя:
Так как на одном вводе у нас 2 С.Д.
то общая мощность будет 10МВА.
Расчитаем
ток КЗ в точке К1.
Объединим
ветви генераторов и трансформаторов так-как они однотипны:
Схема замещения:
электроснабжение
подстанция ток трансформатор
Для расчёта тока КЗ в точке К1 объединим
сопротивления линии Хл с Х1:
Х2 = Хл+Х1 = 0,061+0,048 = 0,11
Раскидаем сопротивление Хл2:
Кофициент распределения токов:
Результирующее
дополнительное сопротивление:
Индуктивные сопротивления ветвей с
учётом потокораспределения:
Переодическая составляющая тока КЗ:
,
Ток от системы:
Ток от
генераторов:
Сумарный
ток в точке К1:
Ударный ток:
Расчитаем
ток КЗ в точке К2.
Для расчёта тока КЗ в точке К2
объединим сопротивления линии Хл с
Хс
:
Х2 = Хл+Хс = 0,048+0,021 = 0,07
Раскидаем сопротивление Хл3:
Коэффициент распределения токов:
Результирующее
дополнительное сопротивление:
Индуктивные сопротивления ветвей с
учётом потокораспределения:
Периодическая составляющая тока КЗ:
Ток от системы:
Ток от
генераторов:
Сумарный
ток в точке К2:
Ударный ток:
Сумарный и ударный ток в точке К1
больше чем в точке К2 поэтому дальнейшие расчёты и выбор оборудования будем
вести по 1 вводу (с большими токами).
Расчитаем ток К.З. в точке К3(на
шинах КТП):
Схема замещения:
Для расчёта тока К.З. в точке К3 объединим
сопротивления линии Хл2 с Хт3 и полученое значение сопротивления раскидаем по
ветвям:
Х2 = Хл2+Хт3 = 0,069+0,26 = 0,33
Также объединим сопротивления Хсд1,2 и Хкл:
Х5 = Хсд1,2 +Хкл = 1,4+0,12 = 1,52
Раскидаем сопротивление Х2:
Кофициент распределения токов:
Результирующее
дополнительное сопротивление:
Индуктивные сопротивления ветвей с
учётом потокораспределения:
Преобразованная схема замещения:
Периодическая составляющая тока КЗ:
Ток от системы:
Ток от
генераторов :
Ток от синхронных
двигателей :
Сумарный
ток в точке К3:
Ударный ток:
Рассчитаем ток К.З. в точке К4(на
шинах РП):
Схема замещения:
Для расчёта тока К.З. в точке К3 объединим
сопротивления линии Хл2 с Хт3 и с Хкл :
Х2 = Хл2+Хт3+Хкл = 0,069+0,26+0,12 = 0,45
Раскидаем сопротивление Х2:
Коэффициент распределения токов:
Результирующее
дополнительное сопротивление:
Индуктивные сопротивления ветвей с
учётом потокораспределения:
Переодическая составляющая тока КЗ:
Ток от системы:
Ток от
генераторов:
Ток от синхронных
двигателей :
Сумарный
ток в точке К3:
Ударный ток:
5. Выбор выключателей
Выключатели выбирают по:
. Номинальному напряжению
2. Расчётному току нормального режима
3. Рабочему максимальному току
где Кп = 1,25 - допустимая перегрузка.
. По отключающему току
Также проверяют на термическую и
электродинамическую стойкость.
На вводе 110кВ ставим масляный баковый
выключатель тип МКП-110Б-630-20У1.
Остальные выключатели ставим вакуумного типа.
Выключатели выбираем в табличной форме.
. Выключатель на вводе 110кВ типа
МКП-110Б-630-20У1.
. Выключатель на вводе 10 кВ типа
МГУ-20-90/6300У3
. Выключатель межсекцеонный типа МГГ-11-3500/1000Т3
. Выключатель от КТП типа ВМПЭ-10-630-20У3
. Выключатель к СД типа ВМПЭ-10-630-20У3
Таблица данных о выключателях.
|
№
|
Расчётные
значения
|
Паспортные
данные.
|
|
Uн,
кВ
|
Iр.н.
A
|
Ip.max
A
|
Iпо,
кА
|
Bk,
kA2c
|
Iу,
кА
|
Iр.н
A
|
Ip.max
A
|
Iотк
кА
|
It2*t,
kA2*c
|
Iу,
кА
|
|
1
|
110
|
248,4
|
496,8
|
5,55
|
15,4
|
17
|
110
|
630
|
787,5
|
20
|
1200
|
52
|
|
2
|
10
|
2578
|
5156
|
20,2
|
204
|
51,5
|
20
|
6300
|
7560
|
90
|
360
|
300
|
|
3
|
10
|
2578
|
2578
|
20,2
|
204
|
51,5
|
11
|
3500
|
4200
|
58
|
256
|
170
|
|
4
|
10
|
550
|
1100
|
16,4
|
134,4
|
41,7
|
10
|
630
|
1260
|
20
|
160
|
52
|
|
5
|
10
|
137,5
|
137,5
|
16,4
|
134,4
|
41,7
|
10
|
630
|
1260
|
20
|
160
|
52
|
.1 Выбор разъединителей.
Разъединители предназначены для отключения и
включения цепей без тока(так как они не имеют дугогасящей камеры) для ремонтных
работ.
Выбор разъединителей проводится по темже
условиям что и выключатели с одним лишь отличием - ненужно делать проверку по
отключающему току.
На вводе 110 кВ ставим разъединитель типа РН
Д-110/1000У1 с параметрами:
н=110кВ,
5.2 Выбор токоведущих частей РУ
Сечение шин выбираем по условию:
- длительно-допустимый ток для шин
выбранного сечения.
Выбираем
алюминиевые шины коробчатого сечения 75(35*5,5*6)мм2
Проверим шины на термическое
действие токов К.З.
Температура до К.З.
По кривым на рис.1 определим
температуру до которой нагреются шины при к.з. при
Рисунок 1.
По рисунку 1
По рисунку 2 находим до какой
температуры нагреются шины.
Рисунок 2.
Шины нагреваются до 140 градусов ,что допустимо
для алюминия.
Тепловой импульс:
т.к.
=
, а шины выбраны сечением 695 мм
, значит они
являются термически стойкими.
Проверка выбранных шин на электродинамическую
стойкость.
Определяем силу междуполосного взаимодействия в
пакете из двух полос по формуле:
,
Изгибающий момент :
,
где ln - расстояние между
изоляторами 2м.
Момент сопротивления из методички
№519 по оси y0- y0
= 30,1см3
Напряжение в материале полос:
Сила междуфазного взаимодействия:
Междуфазный изгибающий момент:
Момент сопротивления из методички
№519 по оси y-y
= 3,17см3
Напряжение в материале шин:
≤
Шины электродинамически устойчивы.
.3 Выбор кабелей и их проверка
Кабели выбираем по экономической
плотности тока,после чего проверяем их в послеаварийном режиме и на нагрев при
токах КЗ.
Сечение кабеля до РП:
где
- экономическое сечение, мм2;
- экономическая плотность тока, А/
мм2 ;
- расчётный ток нормального режима,
А.
Выбранное по экономической плотности
тока сечение проверяются по условиям нагрева в послеаварийном режиме по
условиям
≤
где -
- рабочий максимальный ток
послеаварийного режима, А;
- дли-тельно допустимая токовая
нагрузка на провода данного сечения в послеаварийном режиме.
Нагрузкой РП являются 4 синхронных
двигателя:
Принимаем ближайшее стандартное сечение равное
300 мм2.
Выбранное сечение проверяем по условию нагрева в
после- аварийном режиме
≤
,
где
= 570 А ;
<
, т.е.
условие соблюдается.
Проверка кабеля при токах КЗ:
Тепловой импульс:
т.к.
=
, а кабель выбран сечением 250 мм
, значит он
являются термически стойкий к токам КЗ.
Сечение кабеля до одного синхронного двигателя:
Увеличим сечение кабеля до термически стойкого
150 мм2
6. Выбор трансформаторов напряжения
Трансформаторы напряжения нужны для снижения
высокого напряжении до уровня 100В или 100^3.
ТН выбираются по номинальному напряжению и по
допустимой нагрузке.
Таблица нагрузки ТН.
|
Приборы
|
Тип
|
S
одн. катушки
|
Число
катуш.
|
cos/
tg
|
sin
|
Число
приб.
|
Акт.
Р,Вт
|
Реакт.
Q,вар
|
|
Вольтметр
|
Э-335
|
2
|
1
|
1/0
|
0
|
2
|
4
|
0
|
|
Ваттметр
|
Д-335
|
1,5
|
2
|
1/0
|
0
|
1
|
3
|
0
|
|
Варметр
|
Д-335
|
1,5
|
2
|
1/0
|
0
|
1
|
3
|
0
|
|
Счётчик
активной энергии
|
И-680
|
2
|
2
|
0,98/
2,43
|
0,92
|
4
|
16
|
38,88
|
|
Счётчик
реактивной энергии
|
И-673
|
2
|
2
|
0,98/
2,43
|
0,92
|
4
|
16
|
38,88
|
|
Всего:
|
|
|
|
|
|
|
42
|
77,76
|
Полная мощность потребляемая приборами:
Выбираем ТН типа НТМИ-10 с
допустимой мощностью 120ВА.
6.1 Выбор трансформаторов тока
Выберем трансформатор тока для ввода
110кВ.
Нагрузкой вторичной обмотки ТТ будет
амперметр типа Э377,
Потребляемая мощность 0,1ВА.
Сопротивление приборов:
Сопротивление контактов примем 0,09
ом.
По ПУЭ минимальное сечение
алюминиевых проводов принимается 4 мм2
с учётом этого, общее сопротивление
будет равно:
Выбор и проверку делаем по условиям:
Таблица распределения приборов по
фазам.
|
Измерительный
прибор
|
Фаза
А
|
Фаза
В
|
Фаза
С
|
|
амперметр
|
0,5
|
|
|
|
варметр
|
0,5
|
|
0,5
|
|
ваттметр
|
0,5
|
|
0,5
|
|
Счётчик
активной энергии
|
2,5
|
|
2,5
|
|
Счётчик
реактивной энергии
|
2,5
|
|
2,5
|
|
Всего:
|
6,5
|
|
6
|
Самая загруженная фаза А.
По схеме соединения по неполной
звезде:
1. На вводе 110кВ ставим ТФЗМ-110Б-1
2. На вводе 10кВ ставим ТШЛ20-Б1
. На секционной связи ставим ТШЛ-10
. На отходящие присоединения ставим
ТПОЛ-10
. На цепи СД ставим ТЛК-10-4
Таблица результатов выбора трансформаторов тока.
|
Паспортные
данные
|
Расчётные
данные
|
|
Uн
|
I1н
|
R2доп
|
 Uн.устIp.maxR2расчВкIУ
|
|
|
|
|
|
|
|
1
|
110
|
800
|
1,2
|
100
|
7203
|
110
|
496
|
0,404
|
15,4
|
17
|
|
2
|
10
|
8000
|
1,2
|
82
|
1600
|
10
|
5156
|
0,305
|
204
|
51,5
|
|
3
|
10
|
3000
|
1,2
|
100
|
3675
|
10
|
2578
|
0,225
|
204
|
51,5
|
|
4
|
10
|
1500
|
0,5
|
69
|
972
|
10
|
1100
|
0,201
|
134,4
|
41,7
|
|
5
|
10
|
200
|
0,5
|
81
|
768
|
10
|
137,5
|
0,201
|
134,4
|
41,7
|
|
|
|
|
|
|
|
|
|
|
|
|
|
|
|
|
7. Выбор защиты от перенапряжения
Для защиты от атмосферных перенапряжений на
подстанции предусмотрены разрядники типа РИС-110МУ1.
При воздействии перенапряжения на линейные вводы
трансформаторов нейтрали возникают перенапряжения. Согласно ПУЭ в нейтраль
трансформатора включается разрядник типа РВС-60.
На вводе 10 кВ ставим разрядники типа РВО-10.
8. Выбор источников оперативного
тока
Оперативный ток на подстанциях служит для
питания вторичных устройств,таких как аварийное освещение, цепи защиты,
автоматики и приводов выключателей.
Найболее надёжными источниками ОТ являются
аккумуляторные батареи.
По ПУЭ напряжение на источниках оперативного
тока берём 230В.
Количество элементов находящихся в режиме
постоянного подзаряда:
Количество элементов находящихся в
режиме аварийного разряда, при напряжении на элементе 1,75В:
Дополнительное количество элементов:
доп=n - n0=126
- 108 = 18 элементов.
Число элементов в конце заряда:
Нагрузка аккумуляторной батареи.
|
Наименование
нагрузки
|
Ток
разряда,А
|
Расчётная
нагрузка
|
|
|
аварийный
|
толчковой
ток
|
|
Постоянная
нагрузка
|
10
|
10
|
15
|
15
|
|
|
Привод
выключателей
|
25
|
25
|
100
|
|
всего
|
50
|
50
|
150
|
Выбор номера аккумуляторной батареи выбирается
по двум условиям:
по аварийному току:
Проверка по максимальному толчковому току:
где 46 - коффициент учитывающий дополнительную
перегрузку.
Ток разряда при найбольшем толчковом токе:
При токе разряда 37,5 А напряжение на приводе
составит 0,93Uн что обеспечивает надёжное его срабатывание.
Список использованной литературы
1. Б.Н. Неклепаев -
«Электрическая часть станций и подстанций».
2. Методические пособие №519 по
выполнению курсовой работы.
. В.А. Веников - «Переходные
электромеханические процессы в электрических системах».