Проектирование системы управления гидравлическими приводами машины

  • Вид работы:
    Курсовая работа (т)
  • Предмет:
    Транспорт, грузоперевозки
  • Язык:
    Русский
    ,
    Формат файла:
    MS Word
    958,65 Кб
  • Опубликовано:
    2013-01-29
Вы можете узнать стоимость помощи в написании студенческой работы.
Помощь в написании работы, которую точно примут!

Проектирование системы управления гидравлическими приводами машины

Федеральное агентство железнодорожного транспорта

Сибирский государственный университет путей сообщения

Кафедра "Механизация путевых, погрузочно-разгрузочных и строительных работ"







Курсовой проект по дисциплине

"Системы управления гидравлическими приводами машин"

Проектирование системы управления гидравлическими приводами машины











год

Содержание

. Описание устройства, работы машины и рабочего органа

. Разработка структурной схемы гидравлического привода с системой управления

. Разработка блок-схемы привода рабочего передвижения

4. Определение основных параметров и выбор основных элементов гидравлического привода передвижения

4.1 Выбор насосов

.1.1 Выбор насоса Н3

4.1.2 Выбор насоса Н1 и Н2

.3 Выбор распределителей

.4 Выбор предохранительного клапана КП1

. Выбор параметров и подбор основных элементов системы управления гидравлическим приводом подъемно - рихтовочного устройства с крюковыми захватами

.1 Выбор элементов электронного блока управления

. Разработка алгоритма комплексной диагностики привода подъемно - рихтовочного устройства с крюковыми захватами и технологической карты диагностирования

.1 Выбор средств диагностики

.2 Схемы установки гитротестера и алгоритм диагностики

.2.1 Испытание всей ГП в целом

.2.2 Испытание насоса

.2.3 Испытание распределителя и гидроцилиндра

6.3 Метрологическое обоснование точности диагностирования

Список использованных источников

. Назначение, работа и устройство машины ВПР - 02


Машина ВПР-02 предназначена для выправки пути в продольном профиле, по уровню и в плане, уплотнения балластной призмы под шпалами и около их торцов при работах по техническому обслуживанию пути и при новом строительстве. Машина самоходная, цикличного действия. Общий вид машины ВПР-02 представлен на рисунке 1.

Машина ВПР-02 состоит из собственно машины и платформы 1, соединенных при помощи разъемного шарнира. Платформа служит для увеличения измерительной базы рихтовочной контрольно-измерительной системы и используется для перевозки на ней инструмента и оборудования, применяемых при производстве работ, и дополнительного топливного бака 2. Машина постоянно соединена с платформой. Их расцепляют только при погрузке на подвижной состав для транспортирования и при ремонтах.

Машина состоит из экипажной части, рабочих органов, измерительной, пневматической и гидравлической систем, электрооборудования и автоматики, комплекта запасных частей, инструмента и принадлежностей.

Экипажная часть машины служит основанием для размещения рабочих органов и систем, обеспечивающих их работу, транспортирование машины и перемещение ее в рабочем режиме. Экипажная часть состоит из силовой установки, силовой передачи (трансмиссии), ходовой части, кабин и капота, прицепной платформы.

Рабочие органы служат для выполнения технологических операций и включают в себя подбивочные блоки, подъемно-рихтовочное устройство, уплотнители балласта у торцов шпал и балластный плуг.

Измерительная система служит для определения отклонений в положении пути и подачи команд на подъемно-рихтовочное устройство для его выправки. Она включает в себя комплект тележек измерительной системы, нивелировочную систему и систему управления рихтовкой.

Пневматическая и гидравлическая системы служат для приведения в действие рабочих органов машины, управления ее движением и тормозами.

Система электрооборудования и автоматики служит для обеспечения управления технологическими операциями, освещения, сигнализации и связи.

Комплект запасных частей, инструмента и принадлежностей служит для проведения комплекса работ по техническому обслуживанию машины, проведения наладочных работ и устранения неисправностей в процессе эксплуатации.

Рама машины 4 опирается на две двухосные тележки 11 и 20. Рама платформы опирается на одну колесную пару 23. Все оси машины и платформы оборудованы тормозами. В концевых частях рамы машины размещены две кабины 3, 7, в которых оборудованы рабочие места машиниста и оператора, управляющих машиной. Между кабинами над всей машиной установлена съемная крыша.

Подбивочные блоки 18 установлены на раме машины около кабины машиниста в подвижных рамах, обеспечивающих их перемещение поперек пути. На подвижных рамах подбивочных блоков установлены уплотнители балласта 19 у торцов шпал. Около подбивочных блоков на раме установлено подъемно-рихтовочное устройство 15. За подъемно-рихтовочным устройством расположен планировщик балласта 13. Силовая установка 5 и узлы силовой передачи 12 установлены на раме за кабиной оператора и закрыты капотом и звукоизолирующими щитами. В передней части рамы под кабиной оператора установлена передняя тележка 9 измерительной системы, которая взаимодействует с нивелировочным устройством, установленным в кабине оператора 7.

В задней части рамы под кабиной машиниста 3 установлена контрольно-измерительная тележка 21, которая взаимодействует с контрольным устройством, установленным в кабине машиниста. Между нивелировочным и контрольным устройствами выше рамы машины натянуты нивелировочные тросы, которые проходят над рельсами.

Под подбивочными блоками расположено измерительное устройство, штанги которого проходят через подвижные рамы подбивочных блоков. На штангах установлены датчики, взаимодействующие с тросами, и маятник, контролирующий положение пути по уровню в месте выправки.

Под рамой машины в зоне подъемно-рихтовочного устройства установлена измерительно-рихтовочная тележка 16 с датчиком, который взаимодействует с тросом 14 рихтовочной измерительной системы. Передний конец троса измерительной системы закреплен на передней тележке под кабиной оператора, а задний конец на задней тележке 24.

Подъем, опускание измерительных тележек, и прижатие их к рельсам выполняются при помощи пневматических цилиндров. Подъем и опускание рабочих органов и их привод, а также движение машины в рабочем режиме производятся от гидросистемы. При работе машины вся мощность двигателя передается на гидронасосы, компрессоры и генераторы, которые обеспечивают работу гидросистемы и управление машиной. При движении машины в транспортном режиме мощность двигателя используется только для привода ходовой тележки и компрессора, обеспечивающего работу тормозной системы.

При движении в транспортном режиме машиной управляет машинист, находящийся в кабине машиниста или оператора в зависимости от направления движения машины. На рабочих местах машиниста в каждой из кабин сосредоточены органы управления двигателем, силовой передачей, тормозами и установлены приборы, контролирующие их работу.

На рабочем месте в кабине машиниста сосредоточены управление передвижением машины, рабочими органами, контрольно-измерительными системами и приборы, контролирующие их работу. В кабине оператора расположены органы задания параметров геометрии пути.

При подбивке и выправке пути управление движением машины и рабочими органами осуществляется из кабины машиниста, а в кабине оператора задают положение передних точек нивелировочных тросов и рихтовочной хорды.

В рабочем режиме управление машиной может быть ручное и полуавтоматическое.

При ручном управлении в кабине машиниста подаются команды на опускание подбивочных блоков, подъем подбивочных блоков, поперечное перемещение подбивочных блоков, переезд машины от шпалы к шпале. В кабине оператора подаются команды на перемещение передних точек нивелировочных тросов и передней точки хорды.

Автоматически подаются команды на опускание и подъем уплотнителей балласта у торцов шпал, подъемку и рихтовку пути, открытие и закрытие рельсовых захватов подъемно-рихтовочного устройства.

При полуавтоматическом управлении в кабине машиниста подаются команды на подбивку, выправку пути и переезд к следующей шпале нажатием на педаль опускания подбивочных блоков, окончание переезда от шпалы к шпале отпуском педали. В кабине оператора так же, как при ручном управлении, подаются команды на перемещение передних точек нивелировочных тросов и передней точки хорды.

Автоматически подаются следующие команды:

опускание подбивочных блоков;

подъем подбивочных блоков;

поперечное перемещение подбивочных блоков;

начало переезда машины от шпалы к шпале;

опускание и подъем уплотнителей балласта у торцов шпал;

подъемка пути;

рихтовка пути;

открытие и закрытие рельсовых захватов подъемно-рихтовочного устройства.

При полуавтоматическом управлении время подбивки устанавливают при помощи реле времени.

При обоих режимах управления машина может работать по методу сглаживания или фиксированных точек.

При работе по методу сглаживания контрольно-измерительная система автоматически подает команды на подъемно-рихтовочное устройство, уменьшая отклонения в положении пути в плане, продольном и поперечном профилях.

При работе по фиксированным точкам выполняют предварительную разбивку пути, при которой определяют необходимые размеры сдвижки и подъемки пути через каждые 4...5 шпал. Сдвижку и подъемку записывают на соответствующих шпалах и при выправке устанавливают на пульте оператора .

 

1.1    Трансмиссия

Привод машины в транспортном режиме осуществляется через силовую передачу, структура которой отражена на рис. 2, а в рабочем - через силовую передачу и объемный гидропривод.


Необходимая плавность разгона при ее транспортировке своим ходом достигается возможностью реализовать 16 ступеней передач при движении вперед и движении назад. В рабочем режиме привод на колесные пары тяговой и одну пару бегунковой тележки осуществляется через гидромоторы 9, 10. Насосы 7 установлены на реверс-раздаточной коробке 5, которая обеспечивает переключение рабочего и транспортного режимов и реверсирование движения в транспортном режиме.

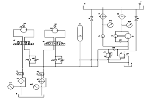
2. Разработка структурной схемы гидравлического привода с системой управления


Рисунок 3 - Принципиальная схема механизма передвижения

Гидравлическая структурная схема механизма передвижения с системой управления (СУ) изображена на чертеже СУГПМ.М511.20.00.00 Г1.

Передвижение от шпалы к шпале осуществляется при помощи двух гидромоторов ГМ1 и ГМ2, которые управляются блоками управления, расположенными на баке. Регулировка скорости передвижения осуществляется дросселями ДР1 и ДР2. При передвижении подается электрический сигнал на распределители Р1 и Р2. Рабочая жидкость из напорной магистрали поступает через распределители Р1 и Р2 в гидромоторы ГМ1 и ГМ2. Слив от гидромоторов через распределители и дроссели ДР1 и ДР2 поступает в бак. При реверсе движения электрический сигнал поступает на другую пару магнитов.

3. Разработка блок - схемы привода рабочего передвижения

гидравлический привод рихтовочный подъемный

На чертеже СУГПМ.М511.20.00.00 ТЧ представлена блок-схема системы рабочего передвижения машины. Данная схема отображает алгоритм работы, который задается управляющим компьютером. Режим работы СУ автоматический.

Для осуществления рабочего движения машинист подает сигнал на ЭБУ. С ЭБУ подается напряжение Y1P1 и Y1P2 на распределители Р1 и Р2. При этом распределители переходят в левое рабочее положение и поток рабочей жидкости поступает к ГМ1 и ГМ2. Машина начинает двигаться вперед. Скорость передвижения регулируется путем подачи напряжения Y1ДР1 и Y1ДР2. Если необходимо совершить движение назад, то с ЭБУ подается напряжение Y2P1 и Y2P2 на распределители Р1 и Р2.

Скорость вращения ГМ1 и ГМ2 выводится на пульт управления с ЭБУ, который в свою очередь получает ее с ТМ1 и ТМ2.

4. Определение основных параметров и выбор основных элементов гидравлического привода механизма передвижения

.1 Выбор насосов

.1.1 Выбор насоса Н3

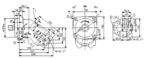
Выбран ближайший подходящий по своим параметрам аксиально-плунжерный насос марки A2F80/61, с наклонным блоком, нерегулируемый.

Технические характеристики насоса приведены в таблице 1, габаритные и присоединительные размеры показаны на рисунке 4.

Рисунок 4 - Аксиально - плунжерный насос A2F

Таблица 1 - Технические характеристики насоса A2F80/61

Марка насоса

A2F80/61

Рабочий объём qн, см3

80,4

Максимальная частота вращения nmax, мин-1

1800

Максимальная подача Qmax, л/мин

141

Максимальная мощность Pmax, кВт

84

Номинально давление на выходе р, МПа

35

Допустимый момент вращения Т, Н∙м

445

Масса m, кг

23



 4.1.2 Выбор насоса Н1 и Н2

Выбран ближайший подходящий по своим параметрам аксиально-плунжерный насос марки A2F45/61, с наклонным блоком, нерегулируемый.

Технические характеристики насоса приведены в таблице 2, габаритные и присоединительные размеры показаны на рисунке 5.

Таблица 2 - Технические характеристики насоса A2F45/61

Марка насосаA2F45/61


Рабочий объём qн, см3

45,6

Максимальная частота вращения nmax, мин-1

2000

Максимальная подача Qmax, л/мин

100

Максимальная мощность Pmax, кВт

59

Номинально давление на выходе р, МПа

35

Допустимый момент вращения Т, Н∙м

254

Масса m, кг

13,5


Рисунок 5 - Габаритные и присоединительные размеры насоса A2F45/61

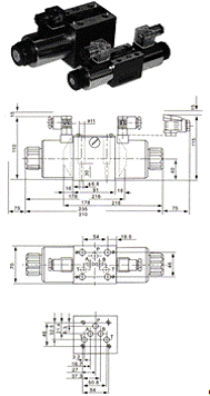
.3 Выбор распределителей

 

Распределители выбраны по принципиальной схеме , по расходу и давлению жидкости, а также по заданному типу управления.


.3.1 Выбор распределителей Р1 и Р2

Расход Qн=97 л/мин , давление жидкости рном = 14 МПа, тип управления - электромагнитное.

Выбран трехпозиционный, четырехлинейный распределитель с электромагнитным управлением типа 4WE 10 Р.

Характеристики приведены в таблице 3, габаритные и присоединительные размеры показаны на рисунке 6.

Рисунок 6 - Гидрораспределитель 4WE

Таблица 3 - Технические характеристики распределителя 4WE 10 Р

Тип распределителя

4WE 10 Р

Диаметр условного прохода, мм

10

Расход рабочей жидкости, л/мин

до 100

Максимальное давление в напорной линии, МПа

32

6,0


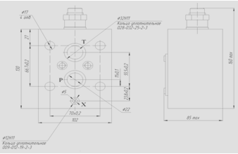
4.4 Выбор предохранительных клапанов

Предохранительный клапан выбран по давлению рном = 17 МПа и расходу жидкости защищаемой линии.

Выбран гидроклапан предохранительный типа 20.32.2.11У.

Характеристики приведены в таблице 4, габаритные и присоединительные размеры показаны на рисунке 7 .

Таблица 4 - Технические характеристики гидроклапана предохранительного 20.32.2.11У

Тип КП

20.32.2.11У

Диаметр условного прохода, мм

20

Расход рабочей жидкости, л/мин

100

Максимальное давление настройки, МПа

40

Масса, кг

6,5


Рисунок 7 - Габаритные и присоединительные размеры гидроклапана 20.32.2.11У

5. Выбор параметров и подбор основных элементов системы управления гидравлическим приводом

.1 Выбор элементов электронного блока управления

В качестве электронного блока управления принят программируемый логический контроллер ОВЕН ПЛК 150-24.У-М с дополнительным модулем аналогового вывода МУ110-6У.

Характеристики приведены в таблице 5 , габаритные размеры показаны на рисунке 8.

Рисунок 7 - программируемый логический контроллер ПЛК 150-24.У-М

Программируемые логические контроллеры (ПЛК) ОВЕН выполнены на базе высокоскоростных, 32-разрядных процессорах с RISC-архитектурой. В качестве программной среды используется широко распространенная во всем мире - CoDeSys. Контроллеры ОВЕН ПЛК обладают высокой производительностью, программной и аппаратной надежностью, имеют большой объем внутренней оперативной памяти и памяти программ.

Таблица 5 - Технические характеристики ПЛК 150-24.У-М

Тип ПЛК

ПЛК 150-24.У-М

Общие характеристики

Напряжение питания U , В

18…29 (номинальное 24)

Потребляемая мощность Р, Вт

6

Ресурсы

Центральный процессор

32-х разрядный RISC-процессор 200 МГц на базе ядра АRМ9

Объем оперативной памяти, Мб

8

Аналоговые входы

Количество аналоговых входов

4

Разрядность встроенного АЦП, бит

16

Время опроса одного аналогового входа, с

0,5

Предел основной приведенной погрешности измерения аналоговыми входами, %

0,5

Аналоговые выходы

Количество аналоговых выходов

2

Разрядность ЦАП, бит

10

Тип выходного сигнала, В

0...10

Дискретные входы

Количество дискретных входов

6

Гальваническая изоляция

на 1,5 кВ, групповая

Максимальная частота сигнала, подаваемого на дискретный вход, кГц

10

Дискретные выходы

Количество дискретных входов

4 э/л реле

Гальваническая изоляция

на 1,5 кВ, индивидуальная


Рисунок 8 - Габаритные и присоединительные размеры ПЛК 150-24.У-М

Рисунок 9 - Элементы индикации и управления, расположение клемм ПЛК 150-24.У-М

Рисунок 10 - Схема подключения питания, входов и выходов ПЛК 150-24.У-М

Таблица 6 - Технические характеристики дополнительного модуля аналогового вывода МУ110-6У

Тип модуля аналогового вывода

МУ110-6У

Количество выходов

6

Напряжение питания, В

18…29 (номинальное 24)

Тип интерфейса

RS-485

Габаритные размеры прибора, мм

63х110х73



6. Разработка алгоритма комплексной диагностики привода механизма передвижения и технологической карты диагностирования

В процессе эксплуатации машин с гидроприводом технические параметры гидрооборудования изменяются от номинального до предельного значения в зависимости от влияния различных факторов как конструктивно - технологических, так и эксплуатационных.

Для поддержания гидропривода машин в исправном и работоспособном состоянии и своевременного обнаружения внезапно возникшего отказа необходимо периодически контролировать техническое состояние гидравлического оборудования. Средства технической диагностики позволяют своевременно обнаружить возможность внезапного отказа, распознать характер и место скрытой неисправности, предотвратить повреждения гидрооборудования, последующий ремонт и простой машины до восстановления работоспособного состояния. Таким образом, своевременное обнаружение неисправностей с помощью средств диагностики технического состояния является более целесообразным, чем устранение отказа путём замены поврежденного гидрооборудования.

Основными задачами технической диагностики гидропривода являются:

определение параметров, характеризующих состояние гидрооборудования и их сравнение со значениями, установленными в нормативно-технической документации; качественный и количественный анализ информации о техническом состоянии гидрооборудования для определения показателей надёжности, а также качественных характеристик надёжности изделия (характеристики отказа, причины повреждения или разрушения);

установление взаимосвязей между показателями надёжности и влияющими на них факторами;

определение необходимости технического обслуживания и ремонта гидрооборудования для восстановления работоспособного состояния.

Основным параметром гидропривода, наиболее полно характеризующим его техническое состояние, является его объёмный к.п.д.. Однако в связи с невозможностью непосредственного (прямого) измерения объёмного к.п.д. гидропередачи при диагностировании используют внешние (выходные) характеристики, а также учитывают сопутствующие процессы, возникающие при выполнении рабочих операций.

Такие диагностические параметры, как частота вращения гидромашин, скорость перемещения штоков гидроцилиндров, величина и скорость изменения давления, температура МГ, концентрация загрязнений, состав продуктов износа в МГ и другие, дают конкретную информацию о техническом состоянии диагностируемого гидрооборудования и могут быть использованы для установления причин интенсивного износа, нарушения работоспособности и отказов, а также для разработки эффективных мероприятий по их предотвращению.

Рабочие и сопутствующие процессы, функционально связанные с техническим состоянием гидравлического оборудования, содержат информацию, необходимую для диагностирования, называемую диагностическими признаками (симптомами).

Номинальные значения технических параметров диагностируемого гидрооборудования (насосов, гидромоторов, распределителей, фильтров и др.), указываются в его нормативно-технической документации с учётом конкретных условий работы гидропривода машины и, прежде всего, от температуры и сорта используемого МГ. Если измеренные диагностические параметры отличаются от номинальных, приведенных в нормативно-технической документации, то необходимо привести их к номинальным значениям или установить их нормированное значение для гидропривода конкретной машины.

Диагностирование гидроаппаратов может проводиться как с их снятием на универсальных и специализированных стендах, так и непосредственно на машине, путем установки гидротестера (диагностирование в тестовом режиме).

.1 Выбор средств диагностики

Произведем комплексную диагностику привода механизма передвижения.

Выбранная методика включает в себя диагностирование в режиме холостого хода и диагностирование отдельных РО в рабочем режиме.

Для диагностики привода был выбран гидротестер ГТ - 600М. Марка гидротестера принята в зависимости от измеряемого давления p=12…17 МПа и расхода.

Гидротестер ГТ-600М позволяет измерять наиболее важные параметры гидропривода и отображать их в удобном для восприятия цифровом виде, обеспечивает широкие функциональные возможности по оперативному выявлению мест отказов в гидроприводах, своевременному определению предотказного состояния и остаточного ресурса гидроузлов, обеспечивает контроль качества ремонта гидрооборудования.

Малые габариты и вес, расположение диагностического комплекта в чемодане обеспечивают удобное его транспортирование и хранение.

Подключение гидротестера осуществляется через быстроразъемные соединения.

Рисунок 11 - Гидротестер ГТ-600М

Определяемые параметры гидропривода:

давление подачи насоса;

подача насоса при минимальном давлении на выходе и номинальных оборотах вала;

подача насоса при номинальном давлении на выходе и номинальных оборотах вала;

объемный КПД гидронасоса;

давление срабатывания клапана;

% (процент) объемных потерь подачи насоса по зазорам в паре распределителя "корпус-золотник" (при рабочей позиции золотника);

параметр, характеризующий перемещение золотника распределителя в рабочую позицию;

параметр возврата золотника в нейтральное положение.

позволяет оценить эффективность работы всей объемной гидропередачи;

позволяет осуществлять диагностирование гидрооборудования в условиях его производства, эксплуатации и ремонта.

Технические характеристики гидротестера приведены в таблице 7.

Таблица 7 - Технические характеристики гидротестера ГТ-600М

Параметр

Значение

Диапазон измеряемого расхода, л/мин

10…250

Погрешность измерения расхода, %

±1

Диапазон измерения давления, МПа

0…40

Погрешность измерения давления, %

±0,5

Диапазон измерения температуры РЖ, ºС

0….100

Диапазон измеряемого объемного КПД, %

0…100

Напряжение питания электронного блока, В

10…24

Масса комплекта, кг

8


6.2 Схемы установки гитротестера и алгоритм диагностики

Принято несколько типовых операций диагностирования, а именно:

Испытание всей ГП в клапанном режиме путем установки гидротестера "в ответвлении".

Испытание насоса в режиме холостого хода путем установки гидротестера в напорной линии насоса.

Испытание распределителя в рабочем режиме путем установки гидротестера "в ответвлении".

.2.1 Испытание всей ГП в целом

Диагностирование клапана осуществляется по обеспечиваемому в системе давлению и расходу на сливе клапана.

Диагностика производится в следующей последовательности:

. Гидромоторы выводятся на полную производительность;

. Испытание проводится постепенным закрытием дросселя ДР гидротестера, тем самым контролируя давление и расход масла до открытия КП, при котором расход на расходомере Qрм гидротестера станет равен нулю;

. Записывается давление в этой точке;

. Это давление сравнивается с давлением настройки клапана.

Алгоритм диагностики приведен на рисунке 12.

Рисунок 12 - Алгоритм диагностики

Отклонение расхода через клапан от подачи насоса менее 5 - 10 % свидетельствует о неисправности клапана. Различие расхода через клапан и подачи насоса более 10 - 15 % свидетельствует о наличии свободного слива в гидравлической цепи (в том случае, если не растет давление).

.2.2 Испытание насоса

Испытание проводится в режиме холостого хода.

Диагностика производится в следующей последовательности:

. Установить ГТ в напорную линию между насосом и распределителем.

. Открыть дроссель ДР гидротестера и определить максимальный расход насоса при минимальном давлении.

. Закрыть ДР для увеличения давления до максимального и определить снижение расхода насоса.

. Сравнить расход насоса при номинальном давлении с паспортным значением.

Алгоритм диагностики приведен на рисунке 13.

Рисунок 13 - Алгоритм диагностики

Обычно износ или повреждение насоса вызывает потери расхода насоса на 20-30 %. Если насос имеет одинаково малый расход как при минимальном, так и при максимальном расходе, то неисправность находится во всасывающей линии.

6.3 Метрологическое обоснование точности диагностирования

Класс точности применяемых средств измерений следует выбирать из допускаемой суммарной погрешности измеряемого параметра. В зависимости от вида испытаний по ГОСТ 17108-86 установлены три группы точности измерения. При точных и исследовательских испытаниях погрешности измерения должны соответствовать группе точности 1. Допускаемые значения суммарной погрешности параметров, соответствующие группе точности 1, приведены в таблице 8.

Таблица 8 - Допускаемые значения суммарной погрешности параметров для группы точности 1

Параметр

Значение

Давление свыше 0,2 МПа, %

±0,5

Расход, %

±0,5

Температура МГ, 0С

±0,5


За результат измерения принимают среднее арифметическое значение результатов измерений. Допускаемые отклонения результатов измерений от среднего арифметического значения не должны превышать значений, приведенных в таблице 9.

Таблица 9 - Допускаемые отклонения от среднего арифметического значения для группы точности 1

ПараметрЗначение


Давление свыше 0,2 МПа, %

±0,5

Расход, %

±0,5

Температура МГ, 0С

±1,0


Технологическая карта комплексной диагностики привода приведена на чертеже СУГПМ.М511.20.00.00 КД.

Список использованных источников

1.      Путевые машины для выправки железнодорожного пути, уплотнения и стабилизации балластного слоя. Технологические системы: Учебное пособие / под ред. М.В. Поповича, В.М. Бугатенко. М., 2008.285с.

2.      Мокин Н.В. Гидравлические и пневматические приводы: Учебник. Новосибирск 2008. 172 с.

.        ОАО "Пневмостроймашина". Каталог продукции. //www.psm-hydraulics.ru.

4.      ООО "Бош Рексрот". Каталог продукции. //www.boschrexroth.ru.

.        ЗАО "НПП "Центравтоматика". Каталог продукции. http://www.centravtomat.ru.

.        ЗАО "МЕГА-К". Каталог продукции. http://www.megak.ru.

.        ОАО "Овен". Каталог продукции.//www.owen.ru.

.        ЗАО "Компания АКВА-КИП".Каталог продукции.// http://aqua-kip.ccr.ru.

9.        СТО СГУПС 01.01СДМ.01-2007. Курсовой и дипломный проекты. Требования к оформлению. Новосибирск, 2007. 59 с.

Похожие работы на - Проектирование системы управления гидравлическими приводами машины

 

Не нашли материал для своей работы?
Поможем написать уникальную работу
Без плагиата!
Без нейросетей!