Разработка модуля по автоматизации бизнес-процессов отдела работы с клиентами и склада ООО 'ЖилРемСтрой' на основе конфигурации базовой модели 1С

  • Вид работы:
    Дипломная (ВКР)
  • Предмет:
    Информационное обеспечение, программирование
  • Язык:
    Русский
    ,
    Формат файла:
    MS Word
    949,68 Кб
  • Опубликовано:
    2013-01-28
Вы можете узнать стоимость помощи в написании студенческой работы.
Помощь в написании работы, которую точно примут!

Разработка модуля по автоматизации бизнес-процессов отдела работы с клиентами и склада ООО 'ЖилРемСтрой' на основе конфигурации базовой модели 1С















Дипломная работа

Разработка модуля по автоматизации бизнес-процессов отдела работы с клиентами и склада ООО «ЖилРемСтрой» на основе конфигурации базовой модели 1С

Оглавление

Введение

. Аналитическая часть

.1 Технико-экономическая характеристика предметной области и предприятия. Анализ деятельности «КАК ЕСТЬ»

.1.1 Характеристика предприятия и его деятельности

.1.2 Организационная структура управления предприятием

.2 Характеристика комплекса задач, задачи и обоснование необходимости автоматизации

.2.1 Выбор комплекса задач автоматизации предприятия и характеристика существующих бизнес процессов

.2.2 Определение места проектируемой задачи в комплексе задач и ее описание

.2.3 Обоснование необходимости использования вычислительной техники для решения задачи

.2.4 Анализ системы обеспечения информационной безопасности и защиты информации

.3 Анализ существующих разработок и выбор стратегии автоматизации «КАК ДОЛЖНО БЫТЬ»

.3.1 Анализ существующих разработок для автоматизации задачи

.3.2 Выбор и обоснование стратегии автоматизации задачи

.3.3 Выбор и обоснование способа приобретения ИС для автоматизации задачи

.4 Обоснование проектных решений

.4.1 Обоснование проектных решений по информационному обеспечению

.4.2 Обоснование проектных решений по программному обеспечению

.4.3 Обоснование проектных решений по техническому обеспечению

.  Проектная часть

.1 Разработка проекта автоматизации

.1.1 Этапы жизненного цикла проекта автоматизации

.1.2 Ожидаемые риски на этапах жизненного цикла и их описание

.1.3 Организационно-правовые и программно-аппаратные средства обеспечения информационной безопасности и защиты информации 

.2 Информационное обеспечение задачи

.2.1 Информационная модель и её описание

.2.2 Характеристика нормативно-справочной, входной и оперативной информации

.2.3 Характеристика результатной информации

.3 Программное обеспечение задачи

.3.1 Общие положения (дерево функций и сценарий диалога)

.3.2 Характеристика базы данных

.3.3 Структурная схема пакета (дерево вызова программных модулей)

.3.4 Описание программных модулей

.4 Контрольный пример реализации проекта и его описание

. Обоснование экономической эффективности проекта

.1 Выбор и обоснование методики расчёта экономической эффективности

.2 Расчёт показателей экономической эффективности проекта

Заключение

Список использованных источников

Приложение. Листинг программного кода

Введение

Целью данного дипломного проекта является обоснование разработки и сама разработка модуля бизнес-процесса отдела по работе с клиентами и склада на основе конфигурации базовой модели 1С с целью ее адаптации и повышения эффективности функциональной модели информационной системы фирмы. Как пример взята фирма ООО «ЖилРемСтрой», занимающаяся продажей строительных и отделочных материалов, оборудования и инструментов.

В современной жизни автоматизация бизнес-процессов не роскошь, это необходимость. Предприятиям необходимо «не отставать от конкурентов», поэтому очень важно ускорять процесс принятия решений, своевременно и грамотно осуществлять мониторинг внутренних бизнес-процессов, а также быть мобильными в контактах с клиентами. Безусловно, высокой конкурентоспособностью и устойчивостью обладают именно те предприятия, где используется система автоматизации. При этом необходимо понимать, что каждая компания индивидуальна, и в целях максимальной эффективности автоматизации бизнес-процессов, важен индивидуальный подход.

Актуальность темы дипломного проекта обусловлена тем, что существующая конфигурация «1С» не соответствовала организации бизнес-процессов фирмы ООО «ЖилРемСтрой». Автоматизация позволит снизить издержки, повышать эффективность работы, достичь возможности, которые ранее были недопустимы при использовании бумажного документооборота.

Среди всего комплекса задач деятельности предприятия особо выделяется задача автоматизации складской деятельности и отдела по работе с клиентами. Деятельность в этих отделах является центральной и наиболее трудоемкой частью деятельности всего предприятия. Успешное решение этих задач является залогом успешного решения всего комплекса задач автоматизации предприятия.

Объектом исследования является деятельность фирмы ООО «ЖилРемСтрой», основная деятельность которой, это реализация строительных материалов различного назначения.

Предметом исследования являются процессы обработки и ведения документооборота, начиная с ввода данных и заканчивая составлением отчетов.

Задачи исследования:

-   определение комплекса задач автоматизации, выбор места решаемой задачи в этом комплексе;

    анализ существующих разработок для решения поставленной задачи;

    формализация задачи, выбор стратегии автоматизации, постановка целей и задач автоматизации;

    обоснование проектных решений решения задачи;

-        разработка информационного обеспечения задачи;

         разработка программного проекта решения задачи;

         тестирование полученного проекта, устранение недостатков.

программный модуль автоматизация отдел склад

1. Аналитическая часть

1.1 Технико-экономическая характеристика предметной области и предприятия. Анализ деятельности «КАК ЕСТЬ»

1.1.1 Характеристика предприятия и его деятельности

ООО «ЖилРемСтрой» существует на строительном рынке уже достаточно давно, и за это время компании удалось достичь многого: значительно увеличился ассортимент, что позволило привлечь множество новых клиентов и существенно расширить свои торговые площади.

Компания предлагает стройматериалы любых типов и брендов. Магазин реализует строительные материалы, перечень наименований которых довольно обширен: это отделочные и лакокрасочные материалы, гипсокартон, железобетонные изделия, сухие строительные смеси, изоляционные материалы, пиломатериалы и многое другое. Она сотрудничает напрямую с самыми известными производителями, выпускающими строительные материалы как бытового, так и коммерческого назначения, с такими как Isover, Weber, Vetonit, Knauf, Tytan, Knauf Insulation, Bergauf, Teknos, Ivsil, Italon, Kreisel, Tikkurila, Juta, Текс, Технониколь, Албес, Изоспан, Юнис, Пеноплекс и многими другими.

Предприятие применяет упрощенную систему налогообложения. Сумма доходов складывается из розничных и оптовых продаж, расходы из заработной платы рабочим, аренды помещений, себестоимости сырья, начислениям на заработную плату, оплаты электроэнергии и прочее.

Полное наименование фирмы: общество с ограниченной ответственностью «ЖилРемСтрой». Сокращенное название: ООО «ЖилРемСтрой».

Компания взаимодействует с организациями и физическими лицами, являющимися клиентами, поставщиками строительных материалов и оборудования. Такое взаимодействие представлено на (рис.1).

Рис.1.1 Структура компании на микроуровне

Технико-экономические показатели деятельности ООО «ЖилРемСтрой» за период с 01.01.2011 по 01.01.2012 приведены в таблице 1.1.

Таблица 1.1. Основные показатели деятельности ООО «ЖилРемСтрой».

Наименование характеристики (показателя), единица измерения

Значение показателя на 01.01.2012

1.

Количество продаж в день, шт.

100

2.

Денежный оборот компании, руб./мес.

3000000

3.

Количество сотрудников, чел.

15

4.

Офис, шт.

1

5.

Склад, шт.

2

6.

Магазин, шт.

3

Данные показатели отражают масштабы деятельности ООО «ЖилРемСтрой»

 

1.1.2 Организационная структура управления предприятием

Под организационной структурой предприятия понимаются состав, соподчиненность, взаимодействие и распределение работ по подразделениям и органам управления, между которыми устанавливаются определенные отношения по поводу реализации властных полномочий, потоков команд и информации.

Организационная структура определяет распределение ответственности и полномочий внутри организации. Структуру предприятия и его подразделений определяет само предприятие. При разработке организационной структуры учитывалась необходимость обеспечения эффективного распределения функций управления по подразделениям.

Уровни управления - это некое разделение труда в организации. Это специализация профессиональной деятельности, при которой каждое подразделение выполняет свои, предписанные ему функции, не затрагивая другие функции.

Управление может быть вертикальным и горизонтальным. При вертикальном управлении, каждый руководитель имеет сферу деятельности, за которую он отвечает. Распределение задач производится не на одном уровне, «сверху вниз» - от руководителей до работников, находящихся внизу иерархии.

На рисунке. 1.2 представлена организационная структура ООО «ЖилРемСтрой».

Имеется три уровня управления: верхний, средний и низший. Каждый последующий уровень структуры зависит от вышестоящего, то есть подчиняется ему в плане выполнения функций и отчетности.

 

Рисунок 1.2 Организационная структура ООО «ЖилРемСтрой».

К верхнему уровню относятся: директор, исполнительный директор, главный бухгалтер.

К среднему уровню управления относятся подразделения, обеспечивающие рабочую деятельность фирмы и выполнение стратегических задач, поставленных на высшем уровне. К ним относятся: отдел продаж, отдел сервиса, бухгалтерия, склады.

К низшему уровню управления относятся: менеджер по работе с клиентами, кладовщик, бухгалтер.

Во главе предприятия стоит директор, функциями которого являются: разработка стратегий компании, общий контроль деятельности, оперативное решение требующих вмешательства руководства вопросов, анализ оперативной деятельности компании, он издает приказы и указания, которые подлежат обязательному исполнению всеми сотрудниками фирмы.

Исполнительный директор занимается кадровыми вопросами, определяет маркетинговую политику, проводит плановые и внеплановые инвентаризации, согласует сотрудничество с новыми поставщиками.

Сервисный отдел занимается техническим обеспечением всего предприятия. В его функции входит: поддержание в рабочем состоянии всей техники, необходимой для работы предприятия, разработка и внедрение новых технологий направленных на улучшение качества сервиса обслуживания клиентов с технической точки зрения. Бухгалтерия занимается организацией бухгалтерского учета хозяйственно-финансовой деятельности, осуществляет учет имущества, обязательств и хозяйственных операций, поступающих основных средств, товарно-материальных ценностей и денежных средств, проверяет расчеты с поставщиками и заказчиками услуг, контролирует правильность поступления и своевременность оприходования товарно-материальных ценностей на склад, основных средств и имущества предприятия. На складах хранится товар. Кладовщик принимает ТМЦ (товарно-материальные ценности) на склады, проводит списание ТМЦ, возвращает бракованный товар поставщику, распределяет ТМЦ по складам.

Менеджер по работе с клиентами занимается реализацией товара, формирует заказы от клиентов, создает заявки на заказ товара, занимается оприходованием товара по накладным, выкладывает товар на витрины, осуществляет возврат от клиентов, информирует руководство о существующих проблемах и предложениях по работе магазина.

 

1.2 Характеристика комплекса задач, задачи и обоснование необходимости автоматизации

 

1.2.1 Выбор комплекса задач автоматизации и характеристика существующих бизнес процессов


Разработка модуля бизнес процесса в данном дипломном проекте, затрагивает следующие подразделения:

· отдел продаж;

·        склад продукции.

Автоматизация работы именно этих отделов является типовой задачей практически для любого предприятия, так как данные отделы присутствуют почти в любой организации. Систему автоматизации следует разрабатывать таким образом, чтобы отделы были взаимосвязаны.

Разрабатываемая система должна отвечать следующим принципам:

- Организационная масштабируемость. Ввод в действие системы на предприятии первоначально возможен на одном рабочем месте с дальнейшим, по мере необходимости, увеличением количества рабочих мест без потери, накопленной в базе данных информации.

  Корпоративность. Обеспечение доступа пользователя, при наличии у него соответствующих полномочий, к функциям системы.

  Управляемость. При возникновении необходимости в структурной реорганизации учреждения - гибкая переналадка системы не приводит к остановке в ее работе.

  Защищенность. Обеспечение разграничения доступа к базе данных системы по правам пользователей.

На рисунке 1.3 представлена структурно-функциональная диаграмма организации деятельности предприятия. Данная диаграмма построена с использованием принципов стандарта IDEF0, соответствует бизнес-процессу, протекающему на данный момент времени без использования модуля, разрабатываемого в данном дипломном проекте.

Рисунок 1.3 Структурно-функциональная диаграмма организации деятельности ООО «ЖилРемСтрой»

Управляющим объектом являются: накладные на товар.

Механизмами, то есть ресурсами, необходимыми для выполнения процедуры, являются:

· клиенты;

·        кладовщик;

·        менеджер по работе с клиентами;

·        поставщики.

1.2.2 Определение места проектируемой задачи в комплексе задач и ее описание

В деятельности Общества можно выделить следующие функциональные направления, связанные между собой на макроуровне:

1. Оформление заявки.

2.      Проверка наличия товара.

.        Закупка необходимого товара.

.        Приход товара.

.        Продажа товара.

На рисунке 1.4 функциональные блоки взаимосвязаны друг с другом по входам и выходам, составляя в целом, единый бизнес-процесс компании.

Рисунок 1.4 Детализация нулевого уровня функциональной диаграммы деятельности компании ООО «ЖилРемСтрой»

Рассмотрим информационные потоки предприятия:

Клиент делает заявку на покупку товара у менеджера. Далее возникает одна из следующих ситуаций:

1. Если товар находится в наличии в магазине, то менеджер осуществляет продажу товара.

.   Если необходимого товара в магазине нет, то менеджер проверяет наличие этого товара на складе, делает заявку на товар. Кладовщик осуществляет перемещение товара со склада в магазин, после чего менеджер сверяет полученный товар с накладной, далее осуществляет продажу товара.

.   В случае если товара нет в наличии ни в магазине, ни на складе, то менеджер делает заявку на закупку необходимого товара. Товар поступает на склад от поставщика, кладовщик оформляет приход товара (поступление ТМЦ), далее делает перемещение его в магазин. Только после этого менеджер сверяет полученный товар с накладной и осуществляет продажу товара.

Входным информационным потоком является заявка клиента. Как правило, клиент приходит в магазин, где менеджер может проконсультировать его, подробно рассказать о товаре, оказать помощь в выборе.

Выходным информационным потоком является продажа товара.

Для реализации в дипломном проекте, были выбраны задачи:

·   Автоматизация отдела, осуществляющего работу с клиентами, т.е. облегчить работу менеджера.

·   Автоматизация складского учета.

Подсистема складского учета должна решать задачи автоматизации учета хранения товаров на складах предприятия и учета движения этих товаров. Подсистема должна предоставлять пользователям возможность вводить операции прихода товара на склад и расхода товара со склада. Эти операции позволяют регистрировать события, происходящие в реальной жизни предприятия, такие как: приход материалов на склад; списание бракованных, вышедших из строя, утраченных товаров; возврат поставщику бракованных товаров; перемещение товаров. Работу с системой осуществляет кладовщик. Менеджер, выполняет свою главную функцию - зарабатывание денег для предприятия, путем реализации товара. Он оформляет возвраты от покупателей, расходные накладные и так далее.

Эти отделы тесно связаны между собой, у них должно быть общее место для хранения данных об остатках номенклатуры на складах - регистр складских остатков.

Исполнителями бизнес-процессов являются сотрудники ООО «ЖилРемСтрой», поставщики и клиенты.

1.2.3 Обоснование необходимости использования вычислительной техники для решения задачи

Основной единицей информации в системе является документ.

Существуют факторы, тормозящие развитие компании: высокая трудоемкость обработки информации, низкая оперативность, несовершенство организации сбора и регистрации информации. Кроме того, необходимо учесть, что базовая технология долгое время была ручная и имела множество недостатков, таких как:

низкая производительность труда из-за большого числа вычислений;

большая трудоемкость;

необходимость привлечения большого числа сотрудников предприятия для решения всего комплекса задач;

низкая оперативность;

несовершенство организации сбора и регистрации информации;

недостоверность получаемых результатов.

Кроме этого, постоянно нарастающие потоки информации и постоянное усложнение технологии расчетов и необходимость проведения по ним динамического анализа в ближайшей перспективе сделали бы ручной вариант просто нереальным.

Решить эти недостатки поможет автоматизация функций менеджера по работе с клиентами и кладовщика, которую планируется осуществить на практике.

Клиент делает заявку у менеджера. Формируется заявка на товар ( список необходимого товара), который передается кладовщику. В случае если товара нет на складе то создается заявка на поставку товара от поставщика.

Рассмотрим схему документооборота, представленную на рисунке 1.5

Рисунок 1.5 Схема документооборота ООО «ЖилРемСтрой»

Товар поступает на склад, отчет в бухгалтерию. Далее товар перемещается в магазин, и осуществляется продажа, клиент оплачивает товар, отчет в бухгалтерию.

Внедрение разрабатываемой системы поможет снизить или даже исключить ошибки «человеческого фактора», ошибки учета материалов на складе, и другие. Так же это позволит экономить рабочее время сотрудников компании, учитывая, что поиск информации, поиск товара на складе, занимает около 40% рабочего времени сотрудников. В таблице 1.2 показаны показатели затрат на задачу без автоматизации.

Безусловно, работа в таком виде (без автоматизации) привычна и традиционна для сотрудников, но недостатки перекрывают достоинство его привычности.

Таблица 1.2 Показатели затрат на задачу без автоматизации

Аспект деятельности

Периодичность возникновения

Объем в год, раз/год

Время на 1 документ, ч

Трудовые затраты в год

Заявка клиента

15шт./день

5475

0, 12

657

Заявка на закупку

1р./неделю

52

3

156

Проверка наличия материалов на складе

5р./день

1825

1

1825


Можно выделить следующие основные преимущества использования автоматизированной информационной системы на основе вычислительной техники для решения задачи построения системы автоматизации деятельности предприятия:

- повышение удобства поиска и отбора данных из справочников хранения статической информации и журналов выполненных операций;

-        повышение скорости поиска и отбора информации, а также оформления операций движения товаров;

- обеспечение влияния каждой вновь оформленной операции на остатки товаров на складах и мгновенное получение аналитической информации об остатках;

  автоматизация рабочего места сотрудника;

-        обеспечение безопасности хранения информации;

         обеспечение многопользовательской работы.

Использование вычислительной техники является необходимой и экономически целесообразной задачей.

1.2.4 Анализ системы обеспечения информационной безопасности и защиты информации

В обществе имеются нормативно-правовые и организационно распорядительные документы:

.Регламент информационной безопасности:

·  доступ сотрудников к служебной информации, составляющей коммерческую тайну;

·  доступ к использованию программного обеспечения.

.Регламент к использованию сети Internet, электронной почты.

Эти документы предназначены для сотрудников, выполнение должностных обязанностей которых связано с использованием персональных компьютеров и определяют их полномочия, обязанности и ответственность.

В ООО «ЖилРемСтрой» реализована политика безопасности, основанная на избирательном способе управления доступом. Такое управление характеризуется заданным администратором множеством разрешенных отношений доступа. Матрица доступа заполняется непосредственно системным администратором компании. Применение избирательной политики информационной безопасности, соответствует требованиям по информационной безопасности, разграничению доступа, подотчетности. Реализацией этой политики безопасности занимается системный администратор.

В качестве программного средства защиты используется Kaspersky open Space Security, которая отвечает требованиям, предъявляемым к системам защиты корпоративных сетей.

В компании производится постоянный мониторинг наиболее опасных угроз информационной безопасности:

·  утечка данных;

·        халатность служащих;

·        аппаратные и программные сбои;

·        вирусы.

Из списка угроз видно, что первое место в иерархии опасностей информационного обеспечения компании занимает утечка данных. А именно нарушается конфиденциальность следующих информационных блоков: персональные данные; финансовые отчеты, детали конкретных сделок, интеллектуальная собственность компании; бизнес-планы. Поэтому руководители отделов компании ведут ежедневный мониторинг своих подчиненных, системный администратор контролирует права доступа к корпоративной информации на файловый сервер, производит мониторинг электронной почты сотрудников, контролирует интернет канал путем закрытия доступа к социальным сетям и личной почте.

 

1.3 Анализ существующих разработок и выбор стратегии автоматизации «КАК ДОЛЖНО БЫТЬ»

 

1.3.1 Анализ существующих разработок для автоматизации задачи

В последнее время в России отмечается спрос к компьютерным интегрированным системам, способным обеспечить эффективное управление предприятием.

Рассмотрим некоторые из наиболее популярных на российском рынке таких систем.

. ПАРУС. Программные продукты «Парус» позволяют решить конкретные проблемы и оптимизировать деятельность коммерческих предприятий и бюджетных организаций различного уровня, предоставляя оперативную информацию для принятия управленческих решений. Данные продукты базируются на различных платформах:

·  Парус 7 - с архитектурой «Файл-сервер»;

·        Парус 8 - с двухзвенной архитектурой «Клиент-сервер»;

·        Парус 10 - с трехзвенной архитектурой.

Программные модули, реализованные на платформе Парус 7, объединены в комплексы «Парус - Предприятие 7» (для малого и среднего бизнеса) и «Парус - Бюджет 7» (для бюджетных организаций). Программные модули, реализованные на платформе Парус 8, объединены в комплексы «Система управления ПАРУС» (для корпоративного сектора) и «Парус - Бюджет 8» (для бюджетных организаций).

Система «Парус - Предприятие 7» предназначена для малых и средних хозрасчетных предприятий различной отраслевой принадлежности (торговля, сфера услуг, элементарное производство, реклама и СМИ, общественное питание, туризм и др.). Это простая, удобная, но в то же время мощная полнофункциональная система, позволяющая автоматизировать бухгалтерский учет, основные торговые процессы и складской учет, расчет заработной платы и кадровый учет. Может эксплуатироваться как на одном, так и на нескольких объединенных в локальную сеть компьютерах.

Комплекс «Парус - Бюджет 7» построен по модульному принципу и представляет собой набор программных модулей, каждый из которых предназначен для автоматизации одного из основных видов деятельности бюджетного учреждения и может работать, как в автономном режиме, так и совместно с другими модулями комплекса. Наличие различных комплектаций обеспечивает возможность успешного использования комплекса для всех сегментов бюджетного рынка. Решение «Парус - Бюджетная отчетность», позволяет организовать сбор и подготовку финансовой и бюджетной отчетности с помощью эффективных и недорогих в использовании веб-технологий. Применение решения обеспечивает единую для всех учреждений методику составления и проверки бюджетной отчетности, своевременное внедрение правовых изменений в процесс подготовки и сбора отчетности.

«Система управления Парус» изначально строилась как комплексная автоматизация управления. Система характеризуется четким разграничением оперативно-управленческих и учетных задач при полной их интеграции на уровне единой базы данных и соблюдении принципа однократности ввода исходной информации. В основу управления ПАРУСа положен модульный принцип при взаимосвязи всех подсистем с единой базой данных, что обеспечивает возможность автоматизации полного цикла управления предприятием.

2. ЕВФРАТ. Это система электронного документооборота позволяющая построить полноценную систему управления бизнес-процессами и документами организации. Система содержит весь необходимый инструментарий для успешной организации электронного документооборота любой компании, независимо от численности и формы собственности. Система рассчитана на работу как в рамках небольшого отдела, например, канцелярии или локальной организации в целом, так и в рамках территориально-распределенной организации со сложной схемой информационных потоков. Основные функции системы Евфрат:

- регистрация документов в системе (заполнение регистрационной карточки);

-        присоединение к карточке любого количества файлов произвольного формата;

- связывание документов перекрёстными ссылками;

-        ведение номенклатуры дел;

         сканирование и распознавание документов;

         работа со словарями и справочниками;

         постановка документов на контроль;

- слежение за ходом исполнения поручений, рассылка уведомлений и напоминаний;

  поиск документов по любому из полей регистрационной карточки и по тексту присоединенных к карточке файлов с учетом морфологии русского языка;

  автоматизация процессов списания и хранения документов в архиве.

. ФогСофт. Компания проектирует, разрабатывает и внедряет комплексные решения для автоматизации бизнес-процессов на предприятиях. Автоматизация бизнес-процессов - это в первую очередь автоматизации управления, что позволяет повысить эффективность работы каждого сотрудника и всей организации в целом, вести контроль клиентов, статистику, ускорить внутренние и внешние бизнес-процессы за счет единой среды управления, контролировать финансовые потоки, прогнозировать спрос и планировать предложения.

Компания ФогСофт разрабатывает системы автоматизации бизнес-процессов соответственно требованиям каждого конкретного заказчика, полностью отражающие бизнес-процессы его предприятия, используя индивидуальный подход. Для создания систем автоматизации бизнес-процессов предприятия компания ФогСофт использует платформу SOALution Base, собственной разработки.

. 1С:Предриятие. Является универсальной системой автоматизации деятельности предприятия. За счет своей универсальности система «1С:Предприятие» может быть использована для автоматизации самых разных участков экономической деятельности предприятия: учета товарных и материальных средств, взаиморасчетов с контрагентами, расчета заработной платы, расчета амортизации основных средств, бухгалтерского учета по любым разделам и так далее.

Основной особенностью системы «1С:Предприятие» является ее конфигурируемость. Она представляет собой совокупность механизмов, предназначенных для манипулирования различными типами объектов предметной области. Конкретный набор объектов, структуры информационных массивов, алгоритмы обработки информации определяет конкретная конфигурация. Вместе с конфигурацией система «1С:Предприятие» выступает в качестве уже готового к использованию программного продукта, ориентированного на определенные типы предприятий и классы решаемых задач.

Система программ «1С:Предприятие» включает в себя платформу и прикладные решения, разработанные на ее основе, для автоматизации деятельности организаций и частных лиц.

Платформа - это среда исполнения и набор технологий, используемые в качестве основы для построения определенного круга приложений. Платформа предоставляет разработчику некоторую модель, которая, как правило, изолирует его от понятий и подробностей технологий и платформ более низкого уровня. Использование прикладных объектов - это главное отличие систем типа 1С от традиционных систем. Прикладной объект - это объект платформы, который описывает данные и поведение объекта реального мира.

При разработке платформы «1С:Предприятние» ее создатели сразу ориентировались на получение целостной базовой платформы, которая будет использоваться для построения разнообразных прикладных решений. При этом, данные прикладные решения могут создаваться не только специалистами фирмы «1С», но и множеством других разработчиков, которые являются экспертами в тех или иных отраслях производственной деятельности. Поэтому платформа изначально проектировалась как тиражируемый продукт. Этот продукт включает все необходимые технологии для эксплуатации бизнес-приложений и инструменты для их разработки и модификации.

Для разработки модуля бизнес-процесса, из вышеперечисленных систем автоматизации, лучшая система «1С:Предриятие». Основным недостатком перечисленных систем, является их громоздкость и, как следствие, сложность внедрения, большое количество времени и средств, затрачиваемых на это. В нашем же случае необходимо разработать модуль по автоматизации только небольшого участка деятельности предприятия. В таких целях, приобретать одно из готовых решений нет необходимости, так как это может привести к значительным финансовым потерям. Поэтому принято решение о разработке такой системы своими силами. При этом данный модуль должен быть интегрирован в уже используемую систему. Это еще одно немаловажное преимущество «1С:Предриятие» (оно уже используется в ООО «ЖилРемСтрой»).

1.3.2 Выбор и обоснование стратегии автоматизации задачи

Бизнес будет развиваться эффективно при хорошо организованной и отлаженной работе всех отделов предприятия.

Для ООО «ЖилРемСтрой» разработка стратегии реализации проекта будет следующей:

- анализ области деятельности предприятия;

-        анализ стратегии дальнейшего развития предприятия;

         определение стратегических свойств разрабатываемой системы;

         определение функциональности системы;

         анализ существующих разработок;

         выбор стратегии автоматизации;

         выбор способа приобретения;

         определение архитектуры;

         формирование бизнес-плана.

Существуют две ключевые стратегии автоматизации: подгонка существующего программного продукта под бизнес-процессы организации, предварительная реорганизация бизнес-процессов и последующая автоматизация уже упрощенной структуры. Выбор стратегии автоматизации зависит от целей развития организации и ее долгосрочных экономических возможностей.

Для нашей организации более подходит вариант с доработкой существующего программного продукта под бизнес-процессы.

Существует несколько типов стратегий автоматизации:

· хаотичная (кусочная),

·        по участкам,

·        по направлениям,

· полная (комплексная).

При использовании хаотичной стратегии автоматизации функции ИС заранее не планируются. Сам процесс внедрения ИС не согласовывается с реальными потребностями бизнеса, не предусматривается весь максимальный спектр желаемых услуг для абонентов. Определяются только те функции, которые выбирает руководство компании. Данная стратегия автоматизации может использоваться на предприятии, не имеющим ИС вообще, как стартовая, пробная автоматизация.

Автоматизация по участкам подразумевает процесс автоматизации отдельных производственных или управленческих подразделений предприятия, объединенных по функциональному признаку. Подобный путь автоматизации выбирается в следующих случаях:

· инвестиционные ресурсы предприятия недостаточны для решения задачи автоматизации в полном объеме;

· существуют участки, где применение автоматизированных систем дает значительный экономический эффект, например за счет сокращения персонала;

· технология производства или иные условия не позволяют обходиться без использования автоматизированных систем.

Автоматизация по направлениям подразумевает автоматизацию отдельных направлений деятельности предприятия. Отличительной чертой от автоматизации по участкам является, что деятельность предполагает участие в этом процессе всех организационных подразделений, функционирование которых связано с автоматизируемым направлением. Конечным результатом автоматизации по направлениям может быть полная автоматизация компании. Полная автоматизация подразумевает собой систему, состоящую из большого количества элементов различных уровней и различного назначения. К ним относятся подсистемы, модули, блоки управления, задачи, управленческие процедуры, функции и т. д. Это позволяет использовать один алгоритм для расчета схожих задач. Так же исключается необходимость дублирования различных справочников в разных системах, так как всё собрано в одной. Есть и минусы полной автоматизации. Полная автоматизация требует значительных финансовых и временных затрат, а также очень точного и тщательного планирования.

В данном дипломном проекте выбрана стратегия автоматизации по участкам. В связи с отсутствием достаточного количества средств для проведения комплексной автоматизации, автоматизация в ООО «ЖилРемСтрой» будет состоять из проведения отдельных этапов по разработке автоматизированных систем для нескольких подразделений. В рамках разрабатываемой системы автоматизацию целесообразно начать выполнять с отдела продаж, касательно ввода документов планирования, приема заявок клиентов и оформления отгрузочных документов. Далее необходимо провести автоматизацию работы склада. Туда будет внедрена подсистема складского учета, после чего появится возможность полностью перейти на электронное оформление всех складских документов.

1.3.3 Выбор и обоснование способа приобретения ИС для автоматизации задачи

Способы приобретения информационных систем (ИС) - это последующие действия от определения и формализации решения о необходимости ИС до момента пока ИС не будет внедрена на предприятии. Существует несколько способов приобретения ИС:

-   покупка готового программного продукта;

-        покупка и доработка программного продукта;

         приобретение в аренду существующую программную систему;

         самостоятельная разработка.

Рассмотрим детально каждый вариант приобретения информационных систем. При покупке готового решения необходимо выбрать такое решение, которое полностью будет соответствовать схемам ведения бизнеса. Это очень сложно, так как производители систем автоматизации пытаются угодить всем потенциальным клиентам и их системы получаются перегруженными лишним функционалом, за который приходится платить, либо система представляет собой каркас для построения решения под конкретного потребителя. Оба эти варианта не подходят для решения поставленной задачи, так как приобретение готовой информационной системы для автоматизации по направлениям является невыгодным с точки зрения вложения денег в систему автоматизации.

Покупка и доработка программного продукта под цели рассматриваемой организации так же представляется маловероятной в связи с большими затратами на поиск программного обеспечения, позволяющего эффективно решать задачи всестороннего учета в рассматриваемой предметной области. Даже если такой программный продукт будет найден, необходимы затраты на изучение программистом данной предметной области, построение информационной модели производства и функционирования организации, а так же затраты на приобретение средств разработки, и непосредственно на доработку, тестирование и оплату труда программиста.

У варианта аренды ИС можно выявить следующие преимущества:

-   улучшает инновационные возможности компании за счет взаимодействия и партнерства с поставщиками мирового уровня, имеющими большой интеллектуальный потенциал и богатый инновационный опыт;

    обеспечивает большую гибкость компании в случае внезапного изменения рыночной ситуации или потребительских предпочтений: проще и дешевле найти новых поставщиков с необходимыми возможностями и ресурсами, чем перестраивать внутреннюю деятельность компании, ликвидируя одни мощности и ресурсы и создавая новые;

    ускоряет приобретение ресурсов и навыков;

    позволяет сосредоточиться на тех операциях, которые эффективно выполняются силами компании, и тех, которые стратегически целесообразно сохранить под ее контролем.

Ввиду отсутствия на рынке готовых продуктов, реализующих необходимые функции, невозможно использования варианта взятия в аренду готовой программной системы. Одним из наиболее перспективных способов является заказ разработки программной системы в одной из профессиональных компьютерных фирм. В этом случае будет разработано программное обеспечение, которое возможно удовлетворит потребности организации. Однако и этот способ обладает несколькими существенными недостатками:

1. Заказ разработки готового программного обеспечения связан с существенными финансовыми затратами, которыми не может нести рассматриваемая организация.

. Существует риск неправильного представления предметной области в информационных моделях, а так же возможен риск неправильного тестирования программного обеспечения, за счет этого неправильного понимания протекания бизнес-процессов организации.

Наиболее предпочтительным является вариант разработки программного обеспечения самостоятельно. Этот вариант позволяет полностью устранить недостатки присущие заказу разработки программного обеспечения, а именно, правильное понимание бизнес-процессов в организации позволит безошибочно описать сами бизнес-процессы и саму предметную область. Самостоятельная разработка программного обеспечения, при условии соблюдения всех технологических процессов проектирования программного обеспечения позволит существенно уменьшить затраты на его написание.

1.4 Обоснование проектных решений

 

1.4.1 Обоснование проектных решений по информационному обеспечению

Информационное обеспечение (ИО) - важнейший элемент ИС и ИТ, который предназначен для отражения информации, характеризующей состояние управляемого объекта и являющийся основой для принятия управленческих решений. Информационное обеспечение - это создание информационных условий функционирования системы, обеспечение необходимой информацией, включение в систему средств поиска, получения, хранения, накопление, передачи, обработки информации. В состав информационного обеспечения включаются два комплекса:

·  внемашинное ИО (классификаторы технико-экономической информации и документы);

·  внутримашинноое (макеты и экранные формы для ввода первичных данных или вывода результатной информации, структура информационной базы: входных, выходных файлов, базы данных).

Для эффективного поиска, обработки и передачи, экономическую информацию необходимо представить в цифровом виде. С этой целью ее нужно сначала упорядочить (классифицировать), а затем формализовать (закодировать) с использованием классификатора. Классификатор - это документ, с помощью которого осуществляется формализованное описание экономической информации в экономической информационной системе, содержащей наименования объектов, наименования классификационных группировок и их кодовые обозначения. По сфере действия выделяют: межгосударственные, общегосударственные, отраслевые и локальные классификаторы. Основной компонентой внемашинного ИО является система документации, применяемая в процессе управлении экономическим объектом. Под документом понимается определенная совокупность сведений, используемая при решении экономических задач, расположенная на материальном носителе в соответствии с установленной формой. Система документации - это совокупность взаимосвязанных форм документов, регулярно используемых в процессе управления экономическим объектом.

К внемашинному ИО можно отнести следующие информационные документы:

·  договор с клиентом об оказании услуг;

·        договора с поставщиками материалов и оборудования.

При разработке входных и выходных документов допускается использование принципов оригинального проектирования, так как большинство документов, участвующих в документообороте, являются внутрифирменными и не выходят за пределы предприятия.

Однако, при составлении договора с клиентом, необходимо соблюдение и применение унифицированной формы, поскольку договор является документом, используемым в юридических отношениях с заказчиком.

Также счет, формируемый после выполнения заказа клиента, требует соблюдения унифицированных форм.

К внутримашинному ИО относится описание экранных форм. При построении экранных форм для документов с постоянной информацией, следует иметь ввиду, что макеты используются для ввода и актуализации записей информационной базы, поэтому целесообразно применить анкетную форму расположения реквизитов, удобную для выполнения этих операций. В основе выбора экранных форм лежат принципы минимальной трудоемкости и стоимости ввода информации, максимальной степени читабельности результатной информации, выводимой на экран, и максимальной надежности и достоверности выполнения этих операций.

Основной частью внутримашинного ИО является Информационная база (ИБ) - определенным образом организованная совокупность данных, хранимых виде файлов в памяти вычислительной системы. Существуют следующие способы организации ИБ:

·  совокупность локальных файлов, поддерживаемых функциональными пакетами прикладных программ;

·  интегрированная база данных.

Организация локальных файлов связана с большим дублированием данных в разных приложениях, а также негибкостью доступа к информации, поэтому может применяться только в специализированных приложениях.

Для данного проекта целесообразно использовать интегрированную базу данных. Данная организация позволяет объединить различные источники информации, управлять файлами различных форматов. Кроме того, очевидны преимущества использования для хранения информации базы данных:

·  совместимость данных;

·        соответствие данных реальному состоянию объекта;

·        удобство и увеличение скорости совместной обработки данных;

·        поддержка целостности данных.

Основными способами организации баз данных являются: централизованные и распределенные базы данных. Критерием выбора из способов организации баз данных является достижение минимальных трудовых и стоимостных затрат на проектирование структуры ИБ, программного обеспечения системы ведения файлов. На основании этих критериев и необходимости обеспечения надежности хранения данных выбран централизованный способ организации баз данных. Файлы с результатной информацией (отчеты), предполагается хранить в системе как архивные, с целью составления статистической отчетности за год. Остальные файлы, которые представляют собой выборки из файлов базы данных, хранить нет необходимости, поскольку они могут быть сформированы путем обращения к базе данных в любой момент времени.

1.4.2 Обоснование проектных решений по программному обеспечению

Программное обеспечение (ПО) включает совокупность программ, реализующих функции и задачи ИС и обеспечивающих устойчивую работу комплексов технических средств. В состав программного обеспечения входят общесистемные и специальные программы, а также инструктивно-методические материалы по применению средств программного обеспечения.

Операционная система (ОС) составляет основу программного обеспечения компьютера. ОС представляет комплекс системных и служебных программных средств, который обеспечивает взаимодействие пользователя с компьютером и выполнение всех других программ.

В зависимости от алгоритма управления процессом операционные системы подразделяются на:

· однозадачные и многозадачные;

·        однопользовательские и многопользовательские;

·        однопроцессорные и многопроцессорные системы;

·        локальные и сетевые.

В однозадачных системах используются средства управления периферийными устройствами, средства управления файлами, средства общения с пользователями.

Многозадачные ОС используют все эти средства и управляют разделением совместно используемых ресурсов (ОЗУ, процессор и тд.). В зависимости от областей использования многозадачные ОС подразделяются на:

· системы пакетной обработки;

·        системы с разделением времени;

·        системы реального времени.

В многопользовательских ОС каждый пользователь настраивает для себя интерфейс, кроме того, существуют средства защиты информации каждого пользователя от несанкционированного доступа других пользователей.

На компьютерах, используемых в качестве рабочих мест пользователей, применяется ОС Window XP.

Это современная многозадачная многопользовательская ОС с графическим интерфейсом пользователя. Эта система выбрана для разработки модуля, так как работникам ООО «ЖилРемСтрой» она знакома, работают они с ней достаточно длительное время. Рассмотрим классификацию систем управления баз данных (СУБД):

· по выполняемым функциям: операционные и информационные;

·        по сфере применения: универсальные и проблемно-ориентированные;

· по используемому языку общения: замкнутые (имеющие самостоятельные языки общения пользователей с базами данных) и открытые (для общения с базой данных используется язык программирования, расширенный операторами языка манипулирования данными);

· по числу поддерживаемых уровней моделей данных: одно-, двух-, трехуровневые системы;

·        по способу установления связей между данными: реляционные, иерархические и сетевые базы данных;

·        по способу организации хранения данных и выполнение функций обработки базы данных: централизованные и распределенные.

Данный дипломный проект, по разработке модуля бизнес-процесса, будет осуществлен в системе 1С:Предприятие. Платформа поддерживает работу с пятью СУБД, одна из которых - файловая СУБД, разработанная фирмой «1С». Файловый вариант работы рассчитан на персональную работу одного пользователя или работу небольшого количества пользователей в локальной сети. Все данные информационной базы (конфигурация, база данных, административная информация) располагаются в одном файле - файловой базе данных. Этот формат хранения данных разработан фирмой «1С» специально для прикладных решений «1С:Предприятие». Работу с файловой базой данных осуществляет файловая СУБД, являющаяся частью платформы. Файловый вариант работы обеспечивает целостность информационной базы и простое создание резервных копий. Исключена ситуация, когда пользователь может по ошибке (например, при копировании информационной базы) перепутать различные файлы информационной базы и привести, таким образом, систему в неработоспособное состояние. Такой вариант работы обеспечивает легкость установки и эксплуатации системы. При этом для работы с информационной базой не требуются дополнительные программные средства, достаточно иметь операционную систему и 1С:Предприятие 8.

1.4.3 Обоснование проектных решений по техническому обеспечению

Техническое обеспечение - это персональный компьютер, оргтехника, линии связи, оборудования сетей. Вид информационной технологии, зависящий от технической оснащенности (ручной, автоматизированный, удаленный) влияет на сбор, обработку и передачу информации. Комплекс технических средств составляют:

компьютеры

·  устройства сбора, накопления, обработки, передачи и вывода информации (жесткие диски, устройства хранения данных, сканеры, принтеры и т.д.);

·  устройства передачи данных (модемы);

·        эксплуатационные материалы (бумага,CD/DVD диски и т.п.).

При выборе компьютера необходимо учитывать такие характеристики как: надежность, стоимостные затраты, производительность, простота использования и др. От значения данных параметров зависит возможность работы с требуемыми программными средствами, а значит, и успех создания системы.

Для технической реализации системы необходим сервер баз данных, на котором будет хранится сама база данных. К серверу баз данных будет осуществляться доступ с локальных станций конечных пользователей, используя сетевой коммутатор. В случае необходимости удаленного доступа к серверу баз данных используется маршрутизатор.

Разработка модуля будет осуществляться в системе «1С:Предприятие». Минимальные системные требования для работы сервера: процессор Pentium III 866Мг и выше, оперативная память 512Мбайт и выше.

Сервер и персональные компьютеры, работающие на предприятии, имеют технические характеристики, превышающие требуемые для работы информационной системы. Значит разработка модуля возможна на любом из имеющихся в наличии компьютеров и сервера. Для печати, сканирования и копирования документов установлено соответствующее оборудование, так же, для обеспечения сохранности данных при аварийном отключении электропитания, рабочие места оборудованы блоком бесперебойного питания. Поэтому внедрение разрабатываемой системы не требует закупки и установки дополнительных технических средств.

2 Проектная часть.

 

2.1 Разработка проекта автоматизации

 

2.1.1 Этапы жизненного цикла проекта автоматизации

Жизненный цикл (ЖЦ) - период времени, который начинается с принятия решения о создании программного обеспечения и заканчивается в момент изъятия его из эксплуатации. Наиболее оптимальным вариантом является международный стандарт ISO/IEC 12207:2008. В настоящее время этот стандарт является основным международным документом в области создания и развития программных продуктов. В данном стандарте нет конкретной модели и методов разработки жизненного цикла, то есть каждый процесс, действие или задача, инициируется другим процессом по мере необходимости, причем, определенной последовательности их выполнения не существует. Процессы жизненного цикла подразделяются на три группы, которые представлены на рисунке 2.1.

Рисунок 2.1 Процессы жизненного цикла программного обеспечения.

Основные процессы являются обязательными для создания программного продукта. Данный процесс выполняют под руководством сторон, вовлеченных в разработку программного продукта. К ним относятся:

1. Заказ - определяет работы заказчика.

.   Поставка - определяет работы поставщика, то есть организации, которая поставляет систему.

3.      Разработка - определяет работы разработчика, организации, которая проектирует и разрабатывает программный продукт.

4. Эксплуатация - определяет работы оператора, то есть организации, которая обеспечивает эксплуатационное обслуживание вычислительной системы в заданных условиях в интересах пользователей.

.   Сопровождение - определяет работы персонала сопровождения. Данный процесс реализуется при изменениях программного продукта. Целью процесса является изменение существующего программного продукта при сохранении его целостности.

Вспомогательный процесс поддерживает реализацию другого и обеспечивает необходимость качества проекта программного продукта. Этот процесс используют и выполняют по мере необходимости, при этом, он инициируется другим процессом. Ответственность за работы и задачи вспомогательного процесса несет организация, выполняющая данный процесс. К ним относятся:

1. Документирование - описывает информацию, выдаваемую в процессе жизненного цикла.

2.      Управление конфигурацией - определяет работы по управлению конфигурацией.

3. Обеспечение качества - определяет работы по обеспечению того, чтобы программные продукты и процессы соответствовали требованиям, установленным для них, и реализовывались в рамках утвержденных планов.

4.      Верификация - определяет работы (заказчика, поставщика или независимой стороны) по верификации программных продуктов по мере реализации программного проекта.

.   Совместный анализ - оценка состояния и результатов какой-либо работы. Данный процесс может использоваться двумя сторонами, когда одна из сторон проверяет другую.

7.      Аудит - определяет соответствие требованиям, планам, договорам. Может использоваться двумя сторонами, когда одна из сторон контролирует работу другой.

.        Решение проблем - определяет процесс анализа и устранения проблем, независимо от их характера и источника, которые были обнаружены во время осуществления какого-либо процесса.

Организационные процессы осуществляются для создания и реализации структуры, охватывающей взаимосвязанные процессы жизненного цикла и соответствующий персонал, а также для постоянного совершенствования данной структуры и процесса. К ним относятся:

1. Управление - определяет работы по управлению, включая управление проектом, при реализации процессов жизненного цикла.

2.      Создание инфраструктуры - определяет работы по созданию основной структуры процесса жизненного цикла.

3. Усовершенствование - определяет основные работы, которые организация выполняет при создании, оценке, контроле и усовершенствовании выбранных процессов жизненного цикла.

.   Обучение - работы по обучению персонала.

Наибольшее распространение получили следующие модели жизненного цикла: каскадная, поэтапная модель с промежуточным контролем, спиральная модель. Рассмотрим каждую из них.

Каскадная модель (рисунок 2.2) предусматривает строго последовательное выполнение всех этапов жизненного цикла.

Достоинства модели, это формирование на каждом этапе комплекта документации, также возможность планирования сроков завершения работ и затрат. Недостаток данной модели, это несоответствие реальному процессу создания программного обеспечения. Модель требует возврата к предыдущим этапам для уточнения или пересмотра принятых решений.

Рисунок 2.2 Каскадная модель жизненного цикла программного обеспечения

Поэтапная модель с промежуточным контролем (рисунок 2.3). Эта модель более похожа на реальный процесс создания программного обеспечения. В отличие от каскадной модели, она допускает возможность возврата любого этапа на любой предыдущий, для выполнения межэтапной корректировки.

Рисунок 2.3 Поэтапная модель с промежуточным контролем

Достоинство модели в том, что она обеспечивает большую надежность, но из этого следует и недостаток - увеличивается время разработки.

Спиральная модель (рисунок 2.4) позволяет при неполном завершении работ на каждом этапе переходить на следующий, не дожидаясь полного завершения работ на текущем этапе, то есть может переходить на следующий виток спирали. Это обеспечивает возможность показывать пользователям системы работоспособный продукт для дополнений и уточнений требований. Недостаток данной модели, проблема определения момента перехода на следующий этап.

Рисунок 2.4 Спиральная модель жизненного цикла программного обеспечения

Цель дипломного проекта - разработка модуля бизнес-процесса для отдела по работе с клиентами и склада. В связи с малой сложностью разработки, выбрана каскадная модель жизненного цикла.

При внедрении системы, существуют следующие основные стратегии:

.   Параллельная стратегия. При этой стратегии, старая и новая система работают одновременно, а их выходные документы сравниваются. В том случае, если они согласуются длительное время, то можно осуществлять переход на новую систему.

2.      При стратегии «Скачок» происходит моментальный переход работы со старой системы на новую. Эта стратегия не рекомендуется, так как если персонал не обучен работе с новой системой, предприятие может вставать (сорвутся поставки, финансовая отчетность и т.д.).

.        «Пилотный проект» - использует тактику «скачка», но применяется к ограниченному числу процессов. Область применения - небольшой участок деятельности предприятия. Эта стратегия внедрения более надежна, так как она снижает риски.

4. «Узкое место» - это часть производственного процесса. При внедрении этой стратегии внедрения, план внедрения выполняется только для «узкого места», и для его работников, то есть обучение только для людей, работающих в нем, анализ «затраты - эффект» делается только для «узкого места» и т.д.

С учетом необходимости минимизации возможных рисков для ООО «ЖилРемСтрой» выбрана параллельная стратегия внедрения. Процесс внедрения включает следующие этапы:

.   анализ;

2.      организация проекта;

.        настройка системы;

.        подготовка данных;

.        тестовое испытание системы;

.        сдача проекта.

Рассмотрим эти этапы. Первый этап внедрения - анализ, он соответствует целям и задачам предпроектного исследования. Целью этого этапа является изучение бизнес-процессов ООО «ЖилРемСтрой».

Второй этап - организация проекта - выполняется группой разработчиков и представителей предприятия. На этом этапе определяются сроки проекта, его участники, бюджет, составляется план проекта.

Третий этап - настройка системы. На этом этапе выполняется создание прототипа автоматизированной системы ООО «ЖилРемСтрой», руководства пользователя, а также обучение пользователей, которые будут работать с системой.

Четвертый этап - подготовка данных, на этапе планируется выполнение переноса, при необходимости конвертации, и загрузки данных в систему. Этап завершается выполнением проверки результатов подготовки данных.

Пятый этап - тестовое испытание системы - выполняется тестирование системы в соответствии с выбранной стратегией и обеспечением необходимой технологичности процесса.

Шестой этап - проводится сдача проекта в эксплуатацию. На этом этапе запланировано проведение аудита разработанной системы для ООО «ЖилРемСтрой», а также проверка документации и передача проекта пользователям.

Процесс установки - установка и проверка программного обеспечения в операционной среде, получение формального одобрения ПО со стороны заказчиков.

Эксплуатация и поддержка - включает в себя пользовательские операции в системе и действующую поддержку (техническую помощь, оказание консультаций пользователям, обработка изменений и исправление ошибок).

Сопровождение - анализ запросов пользователей с целью обнаружения ошибок, сбоев и т.д.

Вывод из эксплуатации - прекращение использования системы. Замена системы на новую, либо обновление существующей.

2.1.2 Ожидаемые риски на этапах жизненного цикла и их описание

При разработке и реализации модуля бизнес-процесса возникают различные риски, которые необходимо оценить и минимизировать потери от них. В основе методики управления рисками лежат систематизация, расчет вероятности ущерба, документирование возможных решений и профилактика, оценка допустимых затрат на профилактику и резерва проекта. Оценка проводится как в денежном, так и во временном эквивалентах, по причине того, что даже при неограниченном финансировании невозможно выполнить работы быстрее определенного времени.

В зависимости от ответственности за риски, их можно условно разделить на три группы:

.   Проектные риски, связанные с ошибками в бюджете, графике работ, с проблемами персонала, изменением требований. К данным рискам можно отнести:

·  болезни и увольнение сотрудников;

·        изменения в текущем законодательстве;

·        замена представителя заказчика;

·        изменение мнения заказчика о проекте, по ходу его развития.

Ответственным за этот тип риска, является менеджер проекта. Способность улаживать такие ситуации, определяет его профессиональную подготовку.

2. Технические риски, связаны с проблемами реализации технических решений. К таким проблемам относятся:

·  проблемы разработки;

·        неудовлетворительная производительность системы;

·  проблемы, связанные с внедрением, то есть окончательной адаптацией системы под пользователей.

Ответственным за данный тип риска является технический руководитель проекта.

.   Бизнес-риски, связаны с финансированием проекта. Неожиданные сокращения бюджета, могут привести к сокращению проекта задач, которые он решает, более того, это может привести к полному провалу, в случае недостижения главной цели. Ответственным является заказчик проекта. Он должен заранее определить приоритеты и организовать резервы для решения приоритетных задач каждого этапа.

На этапе анализа необходимо собрать всю информацию, которая будет поступать в систему, так как если не будет учтена какая-либо информация, возникнет проблема с возможностью хранения ее в системе, а, следовательно, и не будет возможности использовать эту информацию в отчетности. Чтобы не возникало такой проблемы, нужна перекрестная проверка между различными подразделениями ООО «ЖилРемСтрой».

Необходимо избегать дублирования информации на этапе проектирования системы. Для этого нужно внимательно изучить анализ информации и перенести его на структуры базы данных и программы.

На этапе реализации может возникнуть проблема после ошибочных действий пользователей системы, что может привести к краху системы или вводу неверных данных. Для уменьшения этого риска, проводить тестирование системы необходимо совместно с пользователями.

При внедрении необходимо проверить наличие необходимого программного обеспечения и лицензий к нему.

Так же необходимо провести обучение пользователей, проверить их знания, чтобы уменьшить риск на этапе эксплуатации.

2.1.3 Организационно-правовые и программно-аппаратные средства обеспечения информационной безопасности и защиты информации

Необходимо соблюдать правила, которые обеспечат защиту от вредоносного программного обеспечения

-   использовать только лицензионное программное обеспечение;

-        вовремя устанавливать обновления программного обеспечения;

         регулярно пересматривать содержимое программного обеспечения;

-   использовать только проверенное программное обеспечение, приобретая его только у официальных поставщиков;

-        проверять все вложения, электронной почты и скачиваемой информации на наличие вредоносного программного обеспечения.

Для защиты информационной системы от внутренних угроз, необходимо определить пользователей системы и их права доступа к папкам, модулям системы на нескольких уровнях:

    на уровне операционной системы ограничить доступ к папкам, файлам и сетевым ресурсам, в зависимости от прав пользователя;

    к ресурсам сети Internet ограничить доступ пользователей;

    настроить права доступа в программе 1С:Предприятие в зависимости от должностных инструкций сотрудника.

Использовать нужно только уникальные пароли, и держать их в секрете, в случае признаков компрометации пароля, его необходимо изменить.

Для того чтобы все правила соблюдались, необходимо оговаривать и периодически проверять обязанности пользователей системы по соблюдению мер безопасности. Для предотвращения порчи информации целесообразно установить и настроить антивирусную программу, но в этом нет необходимости, так как программа уже установлена и постоянно обновляется.

 

2.2 Информационное обеспечение задачи

 

2.2.1 Информационная модель задачи и ее описание

Информационная модель, это такая модель, в виде информации, которая описывает параметры рассматриваемого объекта, переменные величины и связи между ними. Информационная модель содержит входы и выходы объекта, и при изменениях входных величин, позволяет моделировать возможные состояния объекта.

Задачу дипломного проекта можно условно разделить на три блока:

·  Заполнение справочников;

·        Заполнение документов и движение регистров;

·        Формирование отчетов.

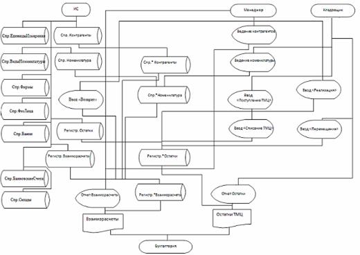
На рисунке 2.5 представлена информационная модель

Рисунок 2.5 Информационная модель

2.2.2 Характеристика нормативно-справочной и входной оперативной информации

Система документации является основой внемашинного информационного обеспечения. Документ - это определенная совокупность сведений, применяемых при решении экономических задач. Сведения могут быть расположены на различных носителях, а именно, на машинных носителях, первичных документах или в памяти персонального компьютера. Первичные документы отражают процессы в материальной сфере и представляют собой оперативную и постоянную информацию, необходимую для решения экономических задач. Первичная информация находится на бумажных носителях. Входная информация - информация, необходимая для решения задачи. От того как входная информация обрабатывается, от способов ее сбора, регистрации, хранения и состава зависит оперативность и эффективность управления.

Для данного дипломного проекта входной информацией является:

-   паспортные данные физического лица;

-        структура предприятия;

         данные контрагентов;

         возвраты от контрагентов;

         данные по номенклатуре;

         приходные накладные;

         приходные кассовые ордера;

         расходные накладные;

         расходные кассовые ордера;

         списание ТМЦ;

         приход по банку;

         расход по банку;

         накладные перемещения.

В системе автоматизации, используемые документы можно условно разделить на: складские документы (регистр остатков номенклатуры) и платежные документы (регистр по кассе и банку). У складских документов имеется табличная часть, где содержатся названия номенклатуры и ее характеристики. К складским документам относятся: «Заявка», «Реализация», «Возврат от покупателя», «Поступление ТМЦ», «Списание ТМЦ», «Перемещение». Все эти документы имеют реквизит «Склад», на котором происходит движение товаров, у документа «Перемещение» таких реквизитов два: откуда перемещение и куда.

К платежным документам относятся: «Приходный кассовый ордер», «Расходный кассовый ордер», «Приход по банку», «Расход по банку». Эти документы имеют реквизиты: «Фирма», «Контрагент», «Сумма», также, в зависимости от вида документа «Касса» или «Банк». В таблице 2.2 представлены данные по документам, используемым в системе.

Таблица2.2 Данные по документам

Документ

Ответственный

Средний объем за неделю

Частота актуализации

Средний объем актуализации

Заявка

менеджер

80

высокая

70

Реализация

менеджер

70

высокая

70

Возврат от покупателя

менеджер

5

низкая

5

Поступление ТМЦ

кладовщик

3

низкая

3

Списание ТМЦ

кладовщик

1

низкая

1

Перемещение

кладовщик

10

средняя

8

ПКО

бухгалтер

10

низкая

5

РКО

бухгалтер

10

низкая

5

Приход по банку

бухгалтер

10

низкая

5

Расход по банку

бухгалтер

10

низкая

5

 

2.2.3 Характеристика результатной информации

Результатами автоматизации отделов предприятия являются:

- Заполненные справочники

-        Поиск и фильтрация по справочникам

         Введенные документы, внешние и внутренние

         Поиск и фильтрация по документам

         Печать отчетов.

Сначала нужно ввести данные контрагентов и номенклатуры. Затем на основе этих данных станет возможным осуществлять приход, списание, возвраты, перемещение и реализацию товаров. Для этого внесены соответствующие документы, а именно:

  «ПоступлениеТМЦ»;

-        «Реализация»;

         «Возврат»;

         «СписаниеТМЦ»;

         «Перемещение».

Ниже приведены рисунки по справочникам и документам.

В справочник «Номенклатура» вносится информация обо всех товарах, услугах, которые предлагает предприятие (рисунок 2.6).

Рисунок 2.6 Данные по номенклатуре

В справочник «Контрагенты» заносится контактная информация и данные по договорам. Контрагентами могут быть поставщики, покупатели, организации и частные лица (рисунок 2.7).

Рисунок 2.7 Данные по контрагентам

Материалы поступают в организацию от поставщиков. Для оформления прихода номенклатуры от контрагента, используется документ «Поступление ТМЦ» (рисунок 2.8, 2.9).

Рисунок 2.8 Документ «Поступление ТМЦ»

Рисунок 2.9Документ «Поступление ТМЦ» (табличная часть)

В случае если товар бракованный или с истекшим сроком годности, его нужно списать. Для этого используется документ «Списание ТМЦ», с помощью которого можно оформить списание ТМЦ (Рисунок 2.10).

Рисунок 2.10 Документ «Списание ТМЦ»

При помощи документа «Реализация» можно оформить продажу номенклатуры контрагенту (рисунок2.11). Также можно сделать возврат от контрагента, для его оформления нужен документ «Возврат» (рисунок 2.12).

Рисунок 2.11 Документ «Реализация»

Рисунок 2.12 Документ «Возврат»

Документ «Перемещение» нужен для оформления перемещения номенклатуры со склада на другой склад, либо в магазин (рисунок 2.13, 2.14)

Рисунок 2.13 Документ «Перемещение ТМЦ»

Рисунок 2.14 Документ «Перемещение ТМЦ» (табличная часть).

По результатам деятельности фирмы можно сформировать отчеты. Для этого нужно выбрать пункт «Отчеты» в главном меню (рисунок 2.15).

Рисунок 2.15 Главное меню

В программе предусмотрены различные отчеты, один из них «Остатки ТМЦ» (рисунок 2.16, 2.17)

Рисунок 2.16Отчет «Остатки ТМЦ»

Рисунок 2.17 Сформированный отчет « Остатки ТМЦ»

2.3 Программное обеспечение задачи

 

2.3.1 Общие положения (дерево функций и сценарий диалога)

Дерево функций это иерархическая структура действий, реализованных в информационной системе. Можно выделить два подмножества функций:

- служебные функции;

-        основные функции.

Служебные функции - идентичны для всех автоматизированных систем управления учреждением на уровне развития аппаратных и программных средств. Эти функции призваны обеспечить безопасность ввода, обработки и хранения информации, облегчить работу с системой, сделать ее наиболее удобной для конечного пользователя.

 Основные функции управления и обработки данных отражают особенности процесса обработки информации, получения результатов, ведения информационной базы проекта. Дерево функций, разрабатываемого программного продукта представлено на рисунке 2.18.

Диалог - это процесс обмена сообщениями между информационной системой и пользователем. В процессе этого обмена постоянно осуществляется смена ролей информатора ( тот, кто отправляет информацию) и реципиента ( пользователь, который принимает информацию), при этом смена ролей происходит оперативно.

В процессе диалога возможно:

- двустороннее управление на базе языка типа «запрос-ответ»;

  одностороннее управление со стороны информационной системы с языком общения типа «меню», «заполнение шаблона», ответа по «подсказке»;

  одностороннее управление со стороны пользователя с использованием языка команд.

Сценарий диалога представлен на рисунке 2.19.

Рисунок 2.18 Дерево функций

Рисунок 2.19 Сценарий диалога После входа в программу открывается главное окно программы и активизация системы меню. На рисунке 2.20 показан состав главного окна и меню программы.

Рисунок 2.20 Главное окно программы

Такие пункты меню, как:

- файл;

-        операции;

         сервис;

         окна;

         помощь

являются стандартными для 1С:Предприятие» подробное их описание можно найти в справочной системе программы. На рисунке 2.21 представлен пункт главного меню «Справочники». Этот пункт включает в себя все справочники программы.

Рисунок 2.21 Пункт главного меню «Справочники»

При выборе конечного пункта меню открывается форма списка выбранного справочника. После того как выбран иерархический справочник, с левой стороны панели будет находиться дерево справочника. На рисунке 2.22 и 2.23 показаны формы иерархических справочников «Контрагенты» и «Номенклатура».

Рисунок 2.22 Форма списка иерархического справочника «Контрагенты»

Рисунок 2.23 Форма списка иерархического справочника «Номенклатура»

У каждой кнопки на панели имеется «горячая клавиша», с помощью нее можно быстро выполнить какое-либо требуемое действие. Например с помощью комбинации Ctrl+F9 можно добавить новую группу. Данные действия доступные на панели являются стандартными для системы «1С:Предприятие» и о них более подробно можно узнать в справочной системе программы. Краткое описание возможных действий:

- добавить новую строку (новый элемент справочника);

-        добавить новую группу;

         изменить (открыть);

         просмотр;

         копировать строку;

         установить пометку на удаление;

         отбор по значению (по реквизиту);

         быстрый отбор по значению;

         история отбора;

         отключить отбор;

         найти местоположение текущей строки в дереве;

         перенести в группу;

         открыть подчиненный справочник;

         открыть справку.

После выбора действия «изменить», открывается форма элемента справочника, где можно редактировать любое из полей справочника (рисунок 2.24).

Рисунок 2.24 Форма элемента справочника «Номенклатура», отрытая на изменение

Если в справочнике присутствует табличная часть, то в верхней их части будет присутствовать меню табличной части со стандартными для «1С:Предприятие» элементами, описание которых есть в справочной системе программы.

Стандартное меню табличной части включает в себя:

-   добавить элемент;

-        добавить копированием;

         изменить текущий элемент;

         удалить текущий элемент;

         закончить редактирование строки;

         переместить текущий элемент вверх;

         переместить текущий элемент вниз;

         упорядочить по возрастанию;

         упорядочить по убыванию.

Пункт главного меню «Документы» включает в себя подпункты (все документы программы), разбитые по логическим признакам. Один из таких подпунктов это «Общий журнал документов» (рисунок 2.25). При выборе этого пункта меню открывается форма журнала документов.

Рисунок 2.25 Общий журнал документов

В «Общем журнале документов» можно установить отбор, например по складу, поставщикам, покупателям, по фирме и тд.

В верхней части панели находится панель с кнопками быстрого доступа. Эти действия можно выполнять с помощью «горячих клавиш». Все доступные действия описаны в справочной системе «1С:Предприятие». Описание возможных действий:

-   добавить новый документ;

-        изменить;

         просмотр;

         копировать строку;

         ввести на основании;

         установить пометку на удаление;

         интервал журнала ( установление интервала дат);

         найти документ по номеру;

         отбор по значению;

         отбор по колонке;

         история отбора;

         отключить отбор;

         описание;

         справка.

После выбора одного из документов, нажав «изменить», открывается форма документа с набором полей для редактирования (рисунок 2.26).

Рисунок 2.26 Документ «Реализация» открыт на изменение

Пункт главного меню «Отчеты» включает в себя все отчеты, необходимые в деятельности предприятия. Один из таких отчетов представлен на рисунке 2.27.

Рисунок 2.27 Отчет по продажам

После окончания работы с системой, нужно выбрать пункт главного меню «Файл», затем выбрать из предложенных подпунктов «Выход». После этого система выполнит закрытие открытых объектов и приложение будет закрыто.

 

2.3.2 Характеристика базы данных

Одним из основных справочников системы является справочник «Номенклатура». Для подробного описания номенклатуры имеются реквизиты, представленные в таблице 2.3.

Таблица 2.3 Состав реквизитов справочника «Номенклатура»

Наименование реквизита

Тип реквизита

Описание

Код

Строка(9)

Код номенклатуры

Вид

Перечисление.ВидыНоменклатуры

Вид номенклатуры

Наименование

Строка(50)

Наименование номенклатуры

ПолнНаименование

Неограниченная строка

Полное наименование

Артикул

Строка(25)

Код производителя

БазоваяЕдиница

Справочник.Единицы

Базовая единица измерения

ОсновнаяЕдиница

Справочник.Единицы

Основная единица измерения

ШтрихКод

Строка(13)

Штрих код


У справочника «Номенклатура» нет табличной части. Этот справочник, является иерархическим, что позволяет группировать номенклатуру по логическим группам. Форма элемента справочника «Номенклатура» предназначена для подробного отображения данных о номенклатуре. Модуль формы содержит различные процедуры и функции, для работы с элементами справочника. Форма списка справочника «Номенклатура» представляет собой дерево со списком номенклатуры.

Справочник «Склады» включает в себя информацию о складах предприятия (рисунок 2.28). Реквизиты справочника «Склады» представлены в таблице 2.4.

Таблица 2.4 Состав реквизитов справочника «Склады»

Наименование реквизита

Тип реквизита

Описание

Код

Строка (9)

Код

Наименование

Строка (25)

Наименование

НомерСекции

Число (1)

Номер секции

МОЛ

Справочник.ФизЛица

Материально-ответственное лицо


Рисунок 2.28 Справочник «Склады»

У справочника «Склады» нет табличной части. Этот справочник является иерархическим, что позволяет группировать данные по логическим группам. Ссылки на элементы этого справочника можно выбрать в табличных частях складских документов или в регистре накопления «Остатки» в качестве реквизита, указывающего, на каком складе хранится номенклатура.

Справочник «Банки» предназначен для хранения информации по банкам предприятия. Реквизиты справочника «Банки» представлены в таблице 2.5.

Таблица 2.5 Состав реквизитов справочника «Банки»

Наименование реквизита

Тип реквизита

Описание

Код

Строка (9)

Код

Наименование

Строка (100)

Наименование банка

КоррСчет

Строка (20)

Местонахождение

Строка (50)

Местонахождение банка (город)

Адрес

Неограниченная строка

Адрес

Телефоны

Строка (30)

Телефоны


У этого справочника табличной части нет. Он является иерархическим, что позволяет группировать данные по логическим группам. Ссылки на элементы справочника «Банки» выбираются в элементы справочника «Банковские счета». Справочник «Банковские счета» предназначен для хранения информации по банковским счетам предприятия. Реквизиты этого справочника представлены в таблице 2.6.

Таблица 2.6 Состав реквизитов справочника «БанковскиеСчета»

Наименование реквизита

Тип реквизита

Описание

Код

Строка (9)

Код

Наименование

Строка (50)

Наименование

НомерСчета

Строка (20)

Номер счета

Банк

Справочник.Банки

Банк

БанкДляРасчетов

Справочник.Банки

Банк непрямых расчетов

Назначение

Неограниченная строка

Назначение платежа

НомерИДатаРазрешения

Строка (35)

Номер и дата разрешения открытия счета

СуммаБезКопеек

Число (1)

Сумма без 00 копеек


Справочник «БанковскиеСчета» не имеет табличной части.

Справочник «Контрагенты» предназначен для хранения информации по контрагентам. Реквизиты справочника «Контрагенты» представлены в таблице 2.7.

Таблица 2.7 Состав реквизитов справочника «Контрагенты»

Наименование реквизита

Тип реквизита

Описание

Код

Строка (9)

Код

Наименование

Строка (50)

Наименование

ЮрФизЛицо

Справочник

Юридическое или физическое лицо

ОсновнойДоговор

Справочник.Договоры

Основной договор

ОсновнойСчет

Справочник.БанковскиеСчета

Основной счет

ОсновноеСвойство

Справочник.СвойстваКонтрагентов

Основное свойство

Коментарий

Неограниченная строка

Дополнительная информация


У справочника Контрагенты нет табличной части. Справочник является иерархическим, что позволяет группировать его данные по логическим группам. Ссылки на элементы этого справочника выбираются в шапках складских документов и в регистре накопления «Взаиморасчеты».

Форма элемента справочника «Контрагенты» предназначена для просмотра данных о контрагенте (рисунок 2.29). В модуле формы предусмотрены необходимые процедуры и функции, позволяющие работать с элементами справочника.

Рисунок 2.29 Форма элемента справочника «Контрагенты»

В справочнике «Фирмы» хранится информация о существующих фирмах. Реквизиты данного справочника описаны в таблице 2.8.

Таблица 2.8 Состав реквизитов справочника «Фирмы

Наименование реквизита

Тип реквизита

Описание

Код

Строка (6)

Код

Наименоване

Строка (25)

Наименование

ГлБухгалтер

Справочник.ФизическиеЛица

Главный бухгалтер

ГНИ

Строка (50)

Наименование налоговой инспекции

ДатаРегистрации

Дата

Дата регистрации фирмы

ИНН

Строка (13)

ИНН

КПП

Строка (13)

КПП

ОКОНХ

Строка (10)

Код по ОКОНХ

ОКПО

Строка (10)

Код по ОКПО

ПочтовыйАдрес

Строка (240)

Почтовый адрес фирмы

Руководитель

Справочник.ФизическиеЛица

Фамилия и инициалы руководителя фирмы

БанковскийСчет

Справочник.БанковскиеСчета

Банковский счет

ЮрАдрес

Строка (240)

Юридический адрес фирмы


У справочника «Фирмы» нет табличной части. Справочник не является иерархическим. Ссылки на элементы данного справочника выбираются в шапках всех документах, а также в регистрах накопления.

Структура базы данных представлена на ER-диаграмме, рисунок 2.30.

Рисунок 2.30 ER-модель структуры справочников

2.3.3 Структурная схема пакета (дерево вызова программных модулей)

Для разработки информационно-справочной системы автоматизации предприятия применяется система 1С:Предприятие. Эта система имеет модульную форму организации конфигурации. В глобальных модулях хранятся переменные, процедуры и функции доступные из других модулей. Можно выделить такие группы модулей, как:

- справочники;

-        документы;

         перечисления;

         отчеты;

         обработки;

         регистры.

Структуру программы можно описать следующими основными блоками, представленными на рисунке 2.31.

Рисунок 2.31 Блок-схема основных модулей программы

Работа с программой начинается с вывода главного окна программы и активизации системы меню. Программа работает по диалоговому и событийному режиму. Под диалогом понимается предоставление пользователю нескольких альтернатив и обработка его выбора. Диалоговая система состоит из главного меню с соответствующими всплывающими подменю и диалоговых окон. На основании событий активизируются процедуры контроль допустимости данных. Под событием, понимается процесс, активизируемый пользователем ( нажатие функциональных клавиш), а также программные события - получение определенным полем фокуса редактирование или потери фокуса ввода.

Так же, важным моментом работы конфигурации является проведение документов по регистрам накопления. Движения регистров являются результатом проведения документов и источником данных для формирования отчетов.

2.3.4 Описание программных модулей

Главный модуль предназначен для запуска основных процедур и функций программы.

Модуль работы со справочниками предназначен для поиска, просмотра информации в справочниках, отбор и сортировка, редактирование данных и печать. Он включает в себя:

    справочник «Физические лица»;

-        справочник «Фирмы»;

         справочник «Склады»;

         справочник «Кассы»;

         справочник «Контрагенты»;

         справочник «Банки»;

         справочник «Банковские счета»;

         справочник «Виды номенклатуры»;

         справочник «Единицы измерения»;

         справочник «Номенклатура».

Функциями модуля «Документы» являются: ввод первичных данных и просмотр ранее внесенных данных. Модуль предназначен для таких работ с документами, как: ввод нового документа, изменение, удаление, поиск, отбор и сортировка документов. Данный модуль включает в себя следующие документы:

    Заявка;

-        Реализация;

         Возврат от покупателя;

         Поступление ТМЦ;

         Списание ТМЦ;

         ПКО;

         РКО;

         Приход по банку;

         Расход по банку;

         Перемещение.

При оперативном проведении документов происходит движение регистров. Модуль «Регистры» включает в себя:

    Остатки;

-        Взаиморасчеты;

         Касса;

         Банк.

Модуль «Отчеты» включат в себя:

    Остатки;

-        Ведомость по кассе;

         Ведомость по банку;

         Взаиморасчеты.

В компьютерных системах баз данных пользователи для ввода, просмотра и распечатки отчетов с информацией базы данных могут использовать формы.

Основные преимущества использования форм:

При вводе данных в поля формы, приложение может считывать словарь данных сервера и автоматически проверить допустимость данных в соответствии с правилами целостности.

Поле ввода в форме представляет собой список допустимых значений, из которых пользователи могут выбрать нужное.

Область формы может выводить шаблон, соответствующий текущей выводимой в форме записи.

Командные кнопки в форме могут выполнять действия, связанные с выводимой в форме текущей записью.

Формы для занесения документов вызываются из главного меню программы. Информационной базой данного модуля являются документы.

Модуль «Формирование отчетов» необходим для формирования печатных форм. В этом модуле хранятся шаблоны для печати. После запроса обрабатывается исходная информация в соответствии с заданными параметрами пользователя, затем формируется отчет. Отчеты выполняются при помощи механизма 1С «Построитель отчетов». Схема его работы представлена на рисунке 2.32.

Рисунок 2.32 Схема работы «Построителя отчетов»

Практически все виды запросов, которые можно построить программно, в 1С можно построить визуально. Также в 1С есть возможность создавать разнообразные запросы выборки. Существует развитая система фильтров. Фильтры и система сортировки - одна из наиболее сильных сторон 1С. Фильтры строятся с помощью запросов или установкой критериев.

Компьютерные системы используют отчеты и запросы для считывания и представления данных таким образом, чтобы обеспечить полезность информации, содействовать принятию решений или поддерживать коммерческие приложения.

Блок-схема документа «Реализация» имеет следующий вид (рисунок 2.33):

Рисунок 2.33 Блок-схема документа «Реализация»

2.4 Контрольный пример реализации проекта и его описание

После того как пользователь запустил программу, открывается специальная главная форма, которая позволяет начать работу с базой данных.

Пункт главного меню Документы предназначен для работы с новыми документами и журналами документов. Все справочники программы становятся доступными после выбора пункта главного меню Справочники. Пункт главного меню Отчеты содержит все доступные отчеты.

При начале работы с программой в справочники заносится необходимая первичная информация: название фирмы, структура складов, структура подразделений, банковский счет, кассы, имеющиеся на предприятии. Все остальные справочники заполняются уже в процессе работы с программой.

Справочник «Контрагенты». Для ввода нового или изменения данных о существующем контрагенте нужно выбрать пункт меню «Справочники» - «Контрагенты». В списке справочника можно выбрать одно из стандартных действий: добавить, изменить, скопировать, удалить, отбор, сортировка, настройка списка, вывод списка на печать. Для ввода нового контрагента нужно выбрать группу, в которой будет находиться этот контрагент (рисунок 2.34), а затем выбрать действие «Добавить», открывается форма для ввода данных о новом контрагенте (рисунок 2.35).

Рисунок 2.34 Группы справочника «Контрагенты»

Рисунок 2.35 Добавление нового контрагента

По бумажным документам вносится вся необходимая информация. В случае вызова данных из другого справочника, например «Банковский счет», в открывшейся для выбора форме можно редактировать данные этого справочника без входа в него через основное меню.

Остальные справочники заполняются аналогично. Формы для добавления новой номенклатуры, новых физических лиц, банка, склада и фирмы представлены на рисунках 2.36 - 2.41.

Рисунок 2.36 Группы справочника Номенклатура

Рисунок 2.37 Добавление новой номенклатуры

Рисунок 2.38 Добавление новой фирмы

Рисунок 2.39 Добавление нового склада

Рисунок 2.40 Добавление нового банка

 

Рисунок 2.41 Добавление нового физического лица

Для ввода нового документа «Поступление ТМЦ» необходимо выбрать пункт меню «Документы» - «Поставщики» - «Поступление ТМЦ». При выборе этих пунктов меню сразу откроется форма ввода нового документа (рисунок 2.42, 2.43). В новом документе при необходимости можно поменять номер и дату документа, также можно добавить комментарий и заполнить табличную часть. Над табличной частью могут быть выполнены следующие стандартные действия: добавить, изменить, копировать, удалить, отбор, сортировка, настройка списка, вывод списка на печать.

Рисунок 2.42 Форма ввода ТМЦ (табличная часть)

Рисунок 2.43 Форма ввода ТМЦ (шапка)

Для формирования отчетов необходимо выбрать пункт главного меню «Отчеты» и выбрать из предложенного списка нужный отчет. В отчете «Остатки ТМЦ» можно выбрать дату, на которую будет сформирован отчет, выбрать склад, установить отборы и т.д. После нажатия кнопки «Сформировать» откроется сформированный отчет (рисунки 2.44, 2.45).

Рисунок 2.44 Отчет «Остатки ТМЦ»

Рисунок 2.45 Сформированный отчет «Остатки ТМЦ»

Для завершения работы с системой, необходимо выбрать пункт главного меню «Файл» - «Выход». Система выполнит закрытие всех открытых объектов, и приложение будет закрыто.

3. Обоснование экономической эффективности проекта

 

3.1 Выбор и обоснование методики расчёта экономической эффективности


В общем, под эффективностью понимается то, насколько соответствует система тем целям, которые были перед ней поставлены. Под экономической эффективностью понимается соотношение между результатом деятельности и текущими затратами производства, то есть это соотношение затрат на разработку, внедрение, эксплуатацию системы и прибыли от ее применения.

Существует три основные группы методов, позволяющих определить эффект от внедрения:

-   финансовые;

-        качественные;

         вероятностные.

У каждого из этих методов есть свои минусы. Автоматизация - это тонкий процесс, поэтому, далеко не в каждом бизнес-процессе представляется возможность оценить финансовый эффект от нее. Чтобы наиболее полно показать конечный эффект от внедрения информационных систем, помимо финансовых медов необходимо использовать и нефинансовые методы анализа. Применение всех трех, выше представленных методов оценки эффекта от внедрения, в конце концов, приводит к верной оценке эффективности информационных систем.

Часто применяются основные финансовые методы определения инвестиций в информационные технологии, такие как:

- NPV (Netpresentvalue) - чистый приведенный доход или чистая приведенная стоимость, это зависит от формулировки.

  IRR (Internalrateofreturn) - внутренняя норма доходности или внутренняя норма рентабельности, это тоже зависит от формулировки.

  Payback - срок окупаемости инвестиций.

Расчет показателей экономической эффективности будет рассчитываться, на основании срока окупаемости разработки. Информационные технологии не улучшают положение компании на рынке и не дают прямого экономического эффекта, именно поэтому выбран данный метод определения экономической эффективности. Внедрение системы воздействует на конечные финансово-экономические результаты деятельности ООО «ЖилРемСтрой» через бизнес-технологии. Хоть информационные технологии и не дают прямого экономического эффекта и не улучшают положение компании на рынке, но они вооружают персонал компании новыми технологиями. Существует три фактора эффективности внедрения информационной системы:

· Информационный фактор. Этот фактор выражается в повышении уровня информированности персонала, быстром доступе к информационным ресурсам сразу нескольких пользователей.

· Экономический фактор. Данный фактор выражается в том, что информация своевременно и полностью отражает состояние объекта и причин, влияющих на его развитие, то есть она направлена на улучшение использования производственных ресурсов.

· Организационный фактор. Этот фактор проявляется в том, что работникам больше не нужно выполнять рутинные операции по систематизации и группировке учетных данных, их нужно освободить от многочисленных расчетов и записей в реестры и другую документацию, сверять показатели. Благодаря этому увеличится время для проведения анализа и оценки эффективности принимаемых управленческих решений.

Внедрение данного проекта может дать значительный эффект за счет:

- сокращения времени, затрачиваемого на составление запросов и отчетов;

  повышения качества работ на этапе рассмотрения данных;

  сокращение документооборота, путем перехода к безбумажной технологии обработки информации;

  повышения культуры и производительности труда.

Базой для оценки экономической эффективности может быть время, затрачиваемое на одно действие в отделе.

Автоматизация данного комплекса задач должна изменить качественные характеристики, к ним относятся:

1. частота ошибочных решений из-за использования недостоверной информации повышается вероятность принятия неправильного решения, что сказывается на итоговом результате деятельности;

2.      скорость обнаружения ошибок в принимаемых решениях при внедрении системы вероятность совершения ошибок существенно сократится;

3. среднее время выработки решения, система позволит сократить сроки принятия решений.

Основные факторы, определяющие совокупный эффект от автоматизации:

- уменьшение трудоемкости процессов обработки данных за счет перехода к безбумажной технологии;

-        качественное улучшение процесса от этапа принятия документов до этапа оформления отчета.

- Уменьшение зависимости от конкретных физических лиц, являющихся "держателями" информации (использование бумажной технологии обработки данных не позволяет одновременно использовать один ресурс сразу нескольким сотрудникам, но при внедрении системы такая возможность легко осуществима).

3.2 Расчёт показателей экономической эффективности проекта

Методы оценки эффективности проекта предполагают необходимость оценки "доходной" и "затратной" части проекта. Оценка "затратной" части предполагает выявление следующих групп затрат:

-   приобретение базового программного обеспечения: операционные системы, платформы БД;

    приобретение технических средств автоматизации;

-        оплата услуг по проектированию и запуску системы в эксплуатацию;

         техническое сопровождение системы.

В отделах, где будет происходить разработка, имеется необходимое техническое и программное обеспечение. То есть разработка автоматизированной система не требует никаких денежных затрат. Данный факт уже обосновывает экономическую эффективность данного проекта.

Внедрение автоматизированной системы не отразится и на доходной части проекта, так как применение системы не даст прямого экономического эффекта.

К основным обобщающим показателям экономической эффективности относятся:

- годовой экономический эффект от разработки и внедрения автоматизированной системы;

  срок окупаемости автоматизированной системы;

-        расчетный коэффициент эффективности капитальных затрат.

Основой для расчета годового экономического эффекта является методика, которая предусматривает сопоставление приведенных затрат по базовому и внедряемому вариантам.

1)  Годовой экономический эффект определяется по формуле:

Эг = C1-C2, где

Эг - годовой экономический эффект;

С1 - затраты, состоящие из затрат на оплату труда сотрудников, затрат на приобретение канцелярских принадлежностей, затрат на оплату коммунальных платежей, до внедрения автоматизированной системы; C2 - затраты, состоящие из затрат на оплату труда сотрудников, затрат на приобретение канцелярских принадлежностей, затрат на оплату коммунальных платежей, затрат на обучение сотрудников, после внедрения автоматизированной системы.

2) Годовая экономическая эффективность определяется по формуле:

E = Эг/КВ, где

E - годовая экономическая эффективность;

Эг - годовой экономический эффект;

КВ - капитальные вложения во внедряемую систему. Капитальные вложения определяются стоимостью программного и технического обеспечения. Так как в отделах уже есть все необходимое, затраты будут состоять из оплаты труда разработчика и приобретения необходимых принадлежностей для разработки.

3) Срок окупаемости определяется по формуле:

Tок = 1/E, где

Tок - срок окупаемости, он представляет собой период времени, в течение которого капитальные затраты на разработку полностью окупятся;

E - годовая экономическая эффективность.

При расчете экономической эффективности системы в качестве базового варианта принят ручной метод обработки документации. Работу выполняют два человека: менеджер по работе с клиентами и кладовщик.

Заработная плата одного сотрудника в месяц составляет 15000 руб. Затраты по оплате труда двух сотрудников составляют 30000 руб. в месяц. В год на заработную плату компания тратит: 30000 руб. * 12мес. = 360000 руб.

Затраты на социальные отчисления составляют 37% от годовой заработной платы, т.е. 360000 * 37% = 133200 руб. Итого затраты на двух сотрудников составляют 360000 + 133200 = 493200.

Затраты на канцелярские принадлежности - 1200 руб.

Затраты на оплату коммунальных платежей в месяц составляют 1800 руб. в месяц, с учетом того, что кВт/час стоит 2,50 руб. Затраты в год составляют 1800 руб. * 12 мес. = 21600 руб.

Годовые затраты компании в базовом варианте представлены в таблице 3.1.

Таблица 3.1 Годовые затраты в базовом варианте

Наименование затрат

Годовые затраты, руб.

Затраты на оплату труда

493200

Затраты на канцелярские принадлежности

1200

Затраты на оплату коммунальных платежей

21600

Итого C1

516000


После разработки заработная плата одного сотрудника в месяц составляет 13000 руб. Затраты по оплате труда двух сотрудников составляют 26000 руб. в месяц. В год на заработную плату компания тратит: 26000 руб. * 12мес. = 312000 руб.

Затраты на социальные отчисления составляют 37% от годовой заработной платы, т.е. 312000 * 37% = 115440 руб.

Итого затраты на двух сотрудников составляют 312000 + 115440 = 427440 руб.

Затраты на канцелярские принадлежности - 400 руб.

Затраты на обучение сотрудников - 10000 руб.

Затраты на оплату коммунальных платежей останутся прежними.

Годовые затраты компании во внедряемом варианте представлены в таблице 3.2.

Таблица 3.2 Годовые затраты во внедряемом варианте

Наименование затрат

Годовые затраты, руб.

Затраты на оплату труда

427440

Затраты на канцелярские принадлежности и обучение персонала

10400

Затраты на оплату коммунальных платежей

21600

Итого C2

459440


На рисунке 3.1 Представлена диаграмма годовых затрат компании в двух вариантах.

Рисунок 3.1 Годовые затраты предприятия

Рассчитаем сумму капитальных вложений программы. Капитальные вложения состоят из затрат на оплату труда разработчика, накладных затрат и затрат на инструментальные средства.

Основная заработная плата разработчика рассчитывается по формуле:

Зосн = Tоб * 3ср.д, где

Зосн - основная заработная плата;

Tоб - общая трудоемкость проекта, дни;

Зср.д - заработная плата разработчиков в день, руб.

Оплата труда разработчика составляет 40000 руб. Оплата в день 40000/22 = 1818 руб.

Время разработки проекта составляет 15 дней. Значит, Зосн = 15 * 1818 = 27270 руб.

Накладные расходы составляют 25% от основной заработной платы разработчиков. Накладные расходы = 27270 * 25% = 6817,5.

Затраты на инструментальные средства 500 руб.

Капитальные вложения (КВ) = 27270 + 6817,5 + 500 = 34587,5 руб.

Теперь, на основании рассчитанных показателей можно рассчитать годовой экономический эффект, а затем и годовую экономическую эффективность, и срок окупаемости.

Годовой экономический эффект:

Эг = C1-C2

Эг = 516000 - 459440 = 56560 руб.

Годовая экономическая эффективность:

E = Эг/КВ

E = 56560/34587,5 = 1,63.

Срок окупаемости

Tок = 1/E

Tок = 1/1,63 = 0,61 года.

Рассчитаем общую трудоемкость разработки по формуле:

T = nраб * t, где

T - трудоемкость разработки, норм/час;

n - число разработчиков;

t - время в часах.

Разработчик работает по 5 часов 15 дней. T = 1 * 15 * 5 = 75 норм/час.

Рассчитаем трудозатраты на составление отчетов до внедрения проекта и после. На составление отчетов вручную менеджер или кладовщик затрачивали около 40 мин (0,6 чел/ч), а после внедрения проекта затрачиваемое время сократилось до 10 мин (0,16 чел/ч).

T = T0 - T1

T = 0,6 - 0,16 = 0,44 чел/ч.

Относительный индекс производительности труда вычисляется по формуле:

Jпт = T1/T2, где

Jпт - относительный индекс производительности труда; T1 - затрачиваемое время после внедрения проекта; T0 - затрачиваемое время до внедрения проекта. Jпт = 0,16/0,6 = 0,26. Для составления отчета при использовании автоматизированной системы, по сравнению с ручной обработкой данных, требуется только 26% рабочего времени. Следовательно, экономия времени на составление отчетов - 74%. На рисунке 3.2 представлены временные затраты компании.

Рисунок 3.2 Временные затраты компании

Данный проект имеет положительную экономическую эффективность и окупает затраты на производство автоматизированной информационной системы.

За счет уменьшения трудоемкости, появляется возможность получить годовой экономический эффект - 56560 руб. Срок окупаемости капитальных затрат составляет 0,61 года. Экономия времени на составление отчетов с использованием данного проекта составляет 74%.

Заключение

В результате выполнения данного дипломного проекта была рассмотрена и всесторонне изучена деятельность ООО «ЖилРемСтрой», а именно: организационная структура предприятия, особенности его работы. Задача по разработке модуля бизнес-процесса для отдела по работе с клиентами и склада всесторонне рассмотрена и изучена. Определено место этой задачи в комплексе задач автоматизации, обоснована необходимость автоматизации и необходимость использования вычислительной техники для решения этой задачи.

Так же был проведен анализ существующих разработок в этой области, в результате которого был сделан вывод о необходимости разработки собственного программного продукта. Выбрана стратегия автоматизации и определены необходимые шаги автоматизации и используемые информационные системы.

Далее были рассмотрены возможности применения системы 1С:Предприятие, с целью создания системы автоматизации для ООО «ЖилРемСтрой». Система 1С:Предприятие, обладает гибкой технологической платформой, поэтому именно она была выбрана для реализации задачи дипломного проекта как имеющая наибольшие возможности подстройки под специфику задачи. Рассмотрены основные особенности архитектуры этой системы, ее функциональность и механизмы, при помощи которых строятся прикладные решения. Найдены способы использования основных механизмов системы 1С:Предприятие для целей данного дипломного проекта.

В системе 1С:Предприятие была разработана и реализована конфигурация, выполняющая поставленную задачу. Созданы объекты конфигурации: справочники, документы, журналы документов, регистры, отчеты; определена их структура, реквизиты, формы, написаны программные модули, реализующие заданную функциональность этих объектов.

В результате проведения тестирования разработанной конфигурации, выяснилось, что разработка полностью соответствует всем требованиям и поставленным задачам. Система работает без сбоев и ошибок, обладает большой функциональностью и удобным интерфейсом пользователя.

В конце данного дипломного проекта была проведена оценка экономической эффективности, которая показала, что разработанную конфигурацию можно внедрять в ООО «ЖилРемСтрой». Проект имеет положительную экономическую эффективность и полностью окупает затраты.


1. Аглицкий Д.С., Аглицкий И.С. Рынок информационных технологий: проблемы и решения. - М.:2000

. Баронов В.В. Автоматизация управления предприятием.- М.: ИНФРА-М, 2000

. Тютюник А.В., Шевелев А.С. Информационные технологии в банке - М.: Издательская группа "БДЦ-пресс", 2003.

. Митичкин С.А. Разработка в системе 1С:Предприятие 7.7, - М.: ООО «1С-Паблишинг», 2003.

. Радченко, М.Г. - Практическое пособие разработчика / М.Г. Радченко, М: OOO «1С-Паблишинг» 2009 г.

. международный стандарт ISO/IEC 12207

. http://www.parus.ru/

. http://evfrat.ru/

. http://www.docva.ru/

. http://www.1c.ru/

. http://www.economicportal.ru/index.html

. http://www.economicportal.ru/index.html

Приложение. Листинг программного кода

Документ.ВозвратОтПокупателя.МодульОбъекта

Процедура ОбработкаПроведения(Отказ, Режим)

Для Каждого ТекСтрокаНоменклатура Из Номенклатура Цикл

// регистр Остатки Приход

Движение = Движения.Остатки.Добавить();

Движение.ВидДвижения = ВидДвиженияНакопления.Приход;

Движение.Период = Дата;

Движение.Фирма = Фирма;

Движение.Склад = Склад;

Движение.Номенклатура = ТекСтрокаНоменклатура.Номенклатура;

Движение.Количество = ТекСтрокаНоменклатура.Количество;

Движение.КодОперации = КодОперации;

КонецЦикла;

Для Каждого ТекСтрокаНоменклатура Из Номенклатура Цикл

// регистр Взаиморасчеты Приход

Движение = Движения.Взаиморасчеты.Добавить();

Движение.ВидДвижения = ВидДвиженияНакопления.Расход;

Движение.Период = Дата;

Движение.Фирма = Фирма;

Движение.Контрагент = Контрагент;

Движение.Сделка = ЭтотОбъект.Ссылка;

Движение.Сумма = ТекСтрокаНоменклатура.Сумма;

КонецЦикла;

Для Каждого ТекСтрокаНоменклатура Из Номенклатура Цикл

// регистр Основной

Движение = Движения.Основной.Добавить();

Движение.СчетДт =

ПланыСчетов.Основной.РасчетыСПокупателямиВРуб;

Движение.СчетКт = ПланыСчетов.Основной.Выручка;

Движение.Период = Дата;

Движение.Сумма = ТекСтрокаНоменклатура.Сумма;

Движение.СубконтоДт[ПланыВидовХарактеристик.ВидыСубконтоХозрасчетные.Контрагенты] = Контрагент;

Движение.СубконтоКт[ПланыВидовХарактеристик.ВидыСубконтоХозрасчетные.ВидНоменклатуры] =

ТекСтрокаНоменклатура.Номенклатура.ВидНоменклатуры;

КонецЦикла;

Для Каждого ТекСтрокаНоменклатура Из Номенклатура Цикл

// регистр Основной

Движение = Движения.Основной.Добавить();

Движение.СчетДт = ПланыСчетов.Основной.Себистоимость;

Движение.СчетКт = ПланыСчетов.Основной.ТоварыНаСкладах;

Движение.Период = Дата;

Движение.Сумма = ТекСтрокаНоменклатура.Сумма;

Движение.КоличествоКт = ТекСтрокаНоменклатура.Количество;

Движение.СубконтоДт[ПланыВидовХарактеристик.ВидыСубконтоХозрасчетные.ВидНоменклатуры] =

ТекСтрокаНоменклатура.Номенклатура.ВидНоменклатуры;

Движение.СубконтоКт[ПланыВидовХарактеристик.ВидыСубконтоХозрасчетные.Номенклатура]   = ТекСтрокаНоменклатура.Номенклатура;

КонецЦикла;

КонецПроцедуры

Документ.ВозвратОтПокупателя.Форма.ФормаДокумента.Форма.Модуль

Процедура ПриОткрытии()

Если ЭтотОбъект.ЭтоНовый() Тогда

КодОперации = Перечисления.КодыОпераций.возврат;

КонецЕсли;

КонецПроцедуры

Процедура ПередЗаписью(Отказ, РежимЗаписи, РежимПроведения)

Для Каждого ТекСтрокаНоменклатура Из Номенклатура Цикл

ДоступноеКоличество = 0;

Измерения = "";

Фильтр = Новый Структура;

Фильтр.Вставить("Склад",   Склад);

Измерения = Измерения+"Склад";

Фильтр.Вставить("Номенклатура", ТекСтрокаНоменклатура.Номенклатура);

Измерения = Измерения+",Номенклатура";

ТаблицаОстатков = РегистрыНакопления.Остатки.Остатки(Дата,

Фильтр, Измерения);

Если ТаблицаОстатков.Количество() > 0 Тогда

СтрокаОстатков= ТаблицаОстатков.Получить(0);

ДоступноеКоличество = СтрокаОстатков.Количество;

КонецЕсли;

Если ТекСтрокаНоменклатура.Количество>ДоступноеКоличество

Тогда

Предупреждение("Для номенклатуры " +

ТекСтрокаНоменклатура.Номенклатура + Символы.ПС +

"нет необходимого количества" + Символы.ПС +

"на остаке " + ДоступноеКоличество, 60, "ВНИМАНИЕ");

Отказ = Истина;

Прервать;

КонецЕсли;

КонецЦикла;

КонецПроцедуры

Документ.Заявка.Форма.ФормаДокумента.Форма.Модуль

Процедура ПриОткрытии()

Если ЭтотОбъект.ЭтоНовый() Тогда

КодОперации = Перечисления.КодыОпераций.Заявка;

КонецЕсли;

КонецПроцедуры

Процедура ПередЗаписью(Отказ, РежимЗаписи, РежимПроведения)

//Для Каждого ТекСтрокаНоменклатура Из Номенклатура Цикл

// ДоступноеКоличество = 0;

//Измерения = "";

//

// Фильтр = Новый Структура;

// Фильтр.Вставить("Склад",   Склад);

// Измерения = Измерения+"Склад";

// Фильтр.Вставить("Номенклатура",

ТекСтрокаНоменклатура.Номенклатура);

// Измерения = Измерения+",Номенклатура";

//

// ТаблицаОстатков = РегистрыНакопления.Остатки.Остатки(Дата,

Фильтр, Измерения);

// Если ТаблицаОстатков.Количество() > 0 Тогда

// СтрокаОстатков = ТаблицаОстатков.Получить(0);

// ДоступноеКоличество = СтрокаОстатков.Количество;

// КонецЕсли;

// Если

ТекСтрокаНоменклатура.Количество>ДоступноеКоличество Тогда

//Предупреждение("Для номенклатуры " +

ТекСтрокаНоменклатура.Номенклатура + Символы.ПС +

//"нет необходимого количества" + Символы.ПС +

//"на остаке " + ДоступноеКоличество, 60, "ВНИМАНИЕ");

//Отказ = Истина;

//Прервать;

//КонецЕсли;

//КонецЦикла;

КонецПроцедуры

Документ.Перемещение.МодульОбъекта

Процедура ОбработкаПроведения(Отказ, Режим)

//{{__КОНСТРУКТОР_ДВИЖЕНИЙ_РЕГИСТРОВ

// Данный фрагмент построен конструктором.

// При повторном использовании конструктора, внесенные вручную изменения будут утеряны!!!

Для Каждого ТекСтрокаНоменклатура Из Номенклатура Цикл

// регистр Остатки Расход

Движение = Движения.Остатки.Добавить();

Движение.ВидДвижения= ВидДвиженияНакопления.Расход;

Движение.Период= Дата;

Движение.Фирма = Фирма;

Движение.Склад = СкладИсточник;

Движение.Номенклатура= ТекСтрокаНоменклатура.Номенклатура;

Движение.Количество = ТекСтрокаНоменклатура.Количество;

Движение.КодОперации= КодОперации;

КонецЦикла;

//}}__КОНСТРУКТОР_ДВИЖЕНИЙ_РЕГИСТРОВ

Для Каждого ТекСтрокаНоменклатура Из Номенклатура Цикл

Движение = Движения.Остатки.Добавить();

Движение.ВидДвижения = ВидДвиженияНакопления.Приход;

Движение.Период = Дата;

Движение.Склад= СкладПриемник;

Движение.Номенклатура = ТекСтрокаНоменклатура.Номенклатура;

Движение.Количество = ТекСтрокаНоменклатура.Количество;

Движение.КодОперации = КодОперации;

КонецЦикла;

КонецПроцедуры

Документ.Перемещение.Форма.ФормаДокумента.Форма.Модуль

Процедура ПриОткрытии()

Если ЭтотОбъект.ЭтоНовый() Тогда

КодОперации = Перечисления.КодыОпераций.перемещение;

КонецЕсли;

КонецПроцедуры

Процедура ПередЗаписью(Отказ, РежимЗаписи, РежимПроведения)

Для Каждого ТекСтрокаНоменклатура Из Номенклатура Цикл

ДоступноеКоличество = 0;

Измерения = "";

Фильтр = Новый Структура;

Фильтр.Вставить("Склад",   СкладИсточник);

Измерения = Измерения+"Склад";

Фильтр.Вставить("Номенклатура",

ТекСтрокаНоменклатура.Номенклатура);

Измерения = Измерения+",Номенклатура";

ТаблицаОстатков = РегистрыНакопления.Остатки.Остатки(Дата,

Фильтр, Измерения);

Если ТаблицаОстатков.Количество() > 0 Тогда

СтрокаОстатков= ТаблицаОстатков.Получить(0);

ДоступноеКоличество = СтрокаОстатков.Количество;

КонецЕсли;

Если ТекСтрокаНоменклатура.Количество>ДоступноеКоличество

Тогда

Предупреждение("Для номенклатуры " +

ТекСтрокаНоменклатура.Номенклатура + Символы.ПС +

"нет необходимого количества" + Символы.ПС +

"на остаке " + ДоступноеКоличество, 60, "ВНИМАНИЕ");

Отказ = Истина;

Прервать;

КонецЕсли;

КонецЦикла;

КонецПроцедуры

Документ.ПКО.МодульОбъекта

Процедура ОбработкаПроведения(Отказ, Режим)

Если Фирма.Пустая() Тогда

Предупреждение("Заполните фирму!", 60, "Проведение.");

Отказ = истина;

Возврат;

КонецЕсли;

Если Контрагент.Пустая() Тогда

Предупреждение("Заполните контрагента!", 60, "Проведение.");

Отказ = истина;

Возврат;

КонецЕсли;

Если Касса.Пустая() Тогда

Предупреждение("Заполните кассу!", 60, "Проведение.");

Отказ = истина;

Возврат;

КонецЕсли;

// регистр Взаиморасчеты Приход

Движение = Движения.Взаиморасчеты.Добавить();

Движение.ВидДвижения = ВидДвиженияНакопления.Расход;

Движение.Период = Дата;

Движение.Фирма = Фирма;

Движение.Контрагент = Контрагент;

Движение.Сделка= ЭтотОбъект.Ссылка;

Движение.Сумма = ЭтотОбъект.Сумма;

Движение = Движения.Касса.Добавить();

Движение.ВидДвижения= ВидДвиженияНакопления.Приход;

Движение.Период = Дата;

Движение.Фирма  = Фирма;

Движение.Касса  = Касса;

Движение.Сумма  = ЭтотОбъект.Сумма;

Движение.КодОперации= Перечисления.КодыОпераций.ПКО;

// регистр Основной

//Движение = Движения.Основной.Добавить();

//Движение.СчетДт = ПланыСчетов.Основной.ТоварыНаСкладах;

//Движение.СчетКт =

ПланыСчетов.Основной.РасчетыСПоставщикамиВРублях;

//Движение.Период = Дата;

//Движение.Сумма = ТекСтрокаНоменклатура.Сумма;

//Движение.КоличествоДт = ТекСтрокаНоменклатура.Количество;

//Движение.СубконтоДт[ПланыВидовХарактеристик.ВидыСубконтоХозрасчетные.Номенклатура] = ТекСтрокаНоменклатура.Номенклатура;

//Движение.СубконтоКт[ПланыВидовХарактеристик.ВидыСубконтоХозрасчетные.Контрагенты] = Контрагент;

КонецПроцедуры

Документ.ПКО.Форма.ФормаДокумента.Форма.Модуль

Процедура ПриОткрытии()

Если ЭтотОбъект.ЭтоНовый() Тогда

КодОперации = Перечисления.КодыОпераций.ПКО;

КонецЕсли;

КонецПроцедуры

Процедура Печать(Кнопка)

ТабДок = Новый ТабличныйДокумент;

Макет = Документы.ПКО.ПолучитьМакет("МакетПКО");

// Заголовок

Область = Макет.ПолучитьОбласть("Заголовок");

Область.Параметры.ПКОСтрока  = "ПКО № " +

ЭтотОбъект.Номер +

Формат(ЭтотОбъект.Дата, "ДФ='дд ММММ гггг'");

Область.Параметры.Фирма =

ЭтотОбъект.Фирма.Наименование;

Область.Параметры.РеквизитыФирмы=  "ИНН " +

ЭтотОбъект.Фирма.ИНН +

" КПП " + ЭтотОбъект.Фирма.КПП +

" Юр.адрес " + ЭтотОбъект.Фирма.ЮридическийАдрес;

Область.Параметры.Касса= ЭтотОбъект.Касса.Наименование;

Область.Параметры.Контрагент =

ЭтотОбъект.Контрагент.Наименование;

Область.Параметры.РеквизитыКонтрагента = "ИНН " +

ЭтотОбъект.Контрагент.ИНН +

" КПП " + ЭтотОбъект.Контрагент.КПП;

Область.Параметры.Сумма = Формат(ЭтотОбъект.Сумма,

"ЧЦ=15;ЧДЦ=2") + " ( "

+ ЧислоПрописью(ЭтотОбъект.Сумма, "L=ru_RU") + " ) руб.";;

ТабДок.Вывести(Область);

ТабДок.ОтображатьСетку = Ложь;

ТабДок.Защита = Ложь;

ТабДок.ТолькоПросмотр = Ложь;

ТабДок.ОтображатьЗаголовки = Ложь;

ТабДок.Показать();

КонецПроцедуры

Документ.ПоступлениеТМЦ.МодульОбъекта

Процедура ОбработкаПроведения(Отказ, Режим)

Для Каждого ТекСтрокаНоменклатура Из Номенклатура Цикл

// регистр Остатки Приход

Движение = Движения.Остатки.Добавить();

Движение.ВидДвижения = ВидДвиженияНакопления.Приход;

Движение.Период = Дата;

Движение.Фирма = Фирма;

Движение.Склад = Склад;

Движение.Номенклатура = ТекСтрокаНоменклатура.Номенклатура;

Движение.Количество = ТекСтрокаНоменклатура.Количество;

Движение.КодОперации = КодОперации;

КонецЦикла;

Для Каждого ТекСтрокаНоменклатура Из Номенклатура Цикл

// регистр Взаиморасчеты Приход

Движение = Движения.Взаиморасчеты.Добавить();

Движение.ВидДвижения = ВидДвиженияНакопления.Расход;

Движение.Период = Дата;

Движение.Фирма = Фирма;

Движение.Контрагент = Контрагент;

Движение.Сделка = ЭтотОбъект.Ссылка;

Движение.Сумма = ТекСтрокаНоменклатура.Сумма;

КонецЦикла;

Для Каждого ТекСтрокаНоменклатура Из Номенклатура Цикл

// регистр Основной

Движение = Движения.Основной.Добавить();

Движение.СчетДт = ПланыСчетов.Основной.ТоварыНаСкладах;

Движение.СчетКт =

ПланыСчетов.Основной.РасчетыСПоставщикамиВРублях;

Движение.Период = Дата;

Движение.Сумма = ТекСтрокаНоменклатура.Сумма;

Движение.КоличествоДт = ТекСтрокаНоменклатура.Количество;

Движение.СубконтоДт[ПланыВидовХарактеристик.ВидыСубконтоХозрасчетные.Номенклатура] = ТекСтрокаНоменклатура.Номенклатура;

Движение.СубконтоКт[ПланыВидовХарактеристик.ВидыСубконтоХозрасчетные.Контрагенты] = Контрагент;

КонецЦикла;

КонецПроцедуры

Документ.ПоступлениеТМЦ.Форма.ФормаДокумента.Форма.Модуль

Процедура ПриОткрытии()

Если ЭтотОбъект.ЭтоНовый() Тогда

КодОперации = Перечисления.КодыОпераций.приход;

КонецЕсли;

КонецПроцедуры

Документ.ПриходПоБанку.МодульОбъекта

Процедура ОбработкаПроведения(Отказ, Режим)

Если Фирма.Пустая() Тогда

Предупреждение("Заполните фирму!", 60, "Проведение.");

// Отказ = истина;

Возврат;

КонецЕсли;

Если Контрагент.Пустая() Тогда

Предупреждение("Заполните контрагента!", 60, "Проведение.");

// Отказ = истина;

Возврат;

КонецЕсли;

Если Фирма.БанковскийСчет.Пустая() Тогда

Предупреждение("Заполните банковский счет у фирмы!", 60, "Проведение.");

// Отказ = истина;

Возврат;

КонецЕсли;

Если Контрагент.БанковскийСчет.Пустая() Тогда

Предупреждение("Заполните банковский счет у контрагента!", 60, "Проведение.");

//Отказ = истина;

Возврат;

КонецЕсли;

// регистр Взаиморасчеты Приход

Движение = Движения.Взаиморасчеты.Добавить();

Движение.ВидДвижения = ВидДвиженияНакопления.Расход;

Движение.Период = Дата;

Движение.Фирма = Фирма;

Движение.Контрагент = Контрагент;

Движение.Сделка= ЭтотОбъект.Ссылка;

Движение.Сумма = ЭтотОбъект.Сумма;

Движение = Движения.Банк.Добавить();

Движение.ВидДвижения= ВидДвиженияНакопления.Приход;

Движение.Период= Дата;

Движение.Фирма = Фирма;

Движение.БанковскийСчет = Фирма.БанковскийСчет;

Движение.Сумма = ЭтотОбъект.Сумма;

Движение.КодОперации=

Перечисления.КодыОпераций.ПриходПоБанку;

// регистр Основной

//Движение = Движения.Основной.Добавить();

//Движение.СчетДт = ПланыСчетов.Основной.ТоварыНаСкладах;

ПланыСчетов.Основной.РасчетыСПоставщикамиВРублях;

//Движение.Период = Дата;

//Движение.Сумма = ТекСтрокаНоменклатура.Сумма;

//Движение.КоличествоДт = ТекСтрокаНоменклатура.Количество;

//Движение.СубконтоДт[ПланыВидовХарактеристик.ВидыСубконтоХозрасчетные.Номенклатура] = ТекСтрокаНоменклатура.Номенклатура;

//Движение.СубконтоКт[ПланыВидовХарактеристик.ВидыСубконтоХозрасчетные.Контрагенты] = Контрагент;

КонецПроцедуры

Документ.ПриходПоБанку.Форма.ФормаДокумента.Форма.Модуль

Процедура ПриОткрытии()

Если ЭтотОбъект.ЭтоНовый() Тогда

КодОперации = Перечисления.КодыОпераций.ПриходПоБанку;

КонецЕсли;

КонецПроцедуры

Процедура Печать(Кнопка)

ТабДок = Новый ТабличныйДокумент;

Макет =

Документы.ПриходПоБанку.ПолучитьМакет("МакетПриходПоБанку");

// Заголовок

Область = Макет.ПолучитьОбласть("Заголовок");

Область.Параметры.ПриходПоБанкуСтрока  = "Приход по банку № " + ЭтотОбъект.Номер +

Формат(ЭтотОбъект.Дата, "ДФ='дд ММММ гггг'");

Область.Параметры.Фирма  =

ЭтотОбъект.Фирма.Наименование;

Область.Параметры.РеквизитыФирмы=  "ИНН " +

ЭтотОбъект.Фирма.ИНН +

" КПП " + ЭтотОбъект.Фирма.КПП +

" Юр.адрес " + ЭтотОбъект.Фирма.ЮридическийАдрес;

Область.Параметры.БСФирма =

ЭтотОбъект.Фирма.БанковскийСчет;

Область.Параметры.Контрагент =

ЭтотОбъект.Контрагент.Наименование;

Область.Параметры.РеквизитыКонтрагента = "ИНН " +

ЭтотОбъект.Контрагент.ИНН +

" КПП " + ЭтотОбъект.Контрагент.КПП;

Область.Параметры.БСКонтрагент =

ЭтотОбъект.Контрагент.БанковскийСчет;

Область.Параметры.Сумма = Формат(ЭтотОбъект.Сумма,

"ЧЦ=15;ЧДЦ=2") + " ( "

+ ЧислоПрописью(ЭтотОбъект.Сумма, "L=ru_RU") + " ) руб.";;

ТабДок.Вывести(Область);

ТабДок.ОтображатьСетку = Ложь;

ТабДок.Защита = Ложь;

ТабДок.ТолькоПросмотр = Ложь;

ТабДок.ОтображатьЗаголовки = Ложь;

ТабДок.Показать();

КонецПроцедуры

Документ.РасходПоБанку.МодульОбъекта

Процедура ОбработкаПроведения(Отказ, Режим)

Если Фирма.Пустая() Тогда

Предупреждение("Заполните фирму!", 60, "Проведение.");

// Отказ = истина;

Возврат;

КонецЕсли;

Если Контрагент.Пустая() Тогда

Предупреждение("Заполните контрагента!", 60, "Проведение.");

//Отказ = истина;

Возврат;

КонецЕсли;

Если Фирма.БанковскийСчет.Пустая() Тогда

Предупреждение("Заполните банковский счет у фирмы!", 60, "Проведение.");

//Отказ = истина;

Возврат;

КонецЕсли;

Если Контрагент.БанковскийСчет.Пустая() Тогда

Предупреждение("Заполните банковский счет у контрагента!", 60, "Проведение.");

//Отказ = истина;

Возврат;

КонецЕсли;

// регистр Взаиморасчеты Приход

Движение = Движения.Взаиморасчеты.Добавить();

Движение.ВидДвижения = ВидДвиженияНакопления.Приход;

Движение.Период= Дата;

Движение.Фирма = Фирма;

Движение.Контрагент = Контрагент;

Движение.Сделка= ЭтотОбъект.Ссылка;

Движение.Сумма = ЭтотОбъект.Сумма;

Движение = Движения.Банк.Добавить();

Движение.ВидДвижения= ВидДвиженияНакопления.Расход;

Движение.Период = Дата;

Движение.Фирма = Фирма;

Движение.БанковскийСчет = Фирма.БанковскийСчет;

Движение.Сумма  = ЭтотОбъект.Сумма;

Движение.КодОперации=

Перечисления.КодыОпераций.РасходПоБанку;

// регистр Основной

//Движение = Движения.Основной.Добавить();

//Движение.СчетДт = ПланыСчетов.Основной.ТоварыНаСкладах;

//Движение.СчетКт =

ПланыСчетов.Основной.РасчетыСПоставщикамиВРублях;

//Движение.Период = Дата;

//Движение.Сумма = ТекСтрокаНоменклатура.Сумма;

//Движение.КоличествоДт = ТекСтрокаНоменклатура.Количество;

//Движение.СубконтоДт[ПланыВидовХарактеристик.ВидыСубконтоХозрасчетные.Номенклатура] = ТекСтрокаНоменклатура.Номенклатура;

//Движение.СубконтоКт[ПланыВидовХарактеристик.ВидыСубконтоХозрасчетные.Контрагенты] = Контрагент;

КонецПроцедуры

Документ.РасходПоБанку.Форма.ФормаДокумента.Форма.Модуль

Процедура ПриОткрытии()

Если ЭтотОбъект.ЭтоНовый() Тогда

КодОперации = Перечисления.КодыОпераций.РасходПоБанку;

КонецЕсли;

КонецПроцедуры

Процедура Печать(Кнопка)

ТабДок = Новый ТабличныйДокумент;

Макет =

Документы.РасходПоБанку.ПолучитьМакет("МакетРасходПоБанку");

// Заголовок

Область = Макет.ПолучитьОбласть("Заголовок");

Область.Параметры.РасходПоБанкуСтрока

= "Расход по банку № " + ЭтотОбъект.Номер +

Формат(ЭтотОбъект.Дата, "ДФ='дд ММММ гггг'");

Область.Параметры.Фирма  =

ЭтотОбъект.Фирма.Наименование;

Область.Параметры.РеквизитыФирмы=  "ИНН " +

ЭтотОбъект.Фирма.ИНН +

" КПП " + ЭтотОбъект.Фирма.КПП +

" Юр.адрес " + ЭтотОбъект.Фирма.ЮридическийАдрес;

Область.Параметры.БСФирма  =

ЭтотОбъект.Фирма.БанковскийСчет;

Область.Параметры.Контрагент =

ЭтотОбъект.Контрагент.Наименование;

Область.Параметры.РеквизитыКонтрагента = "ИНН " +

ЭтотОбъект.Контрагент.ИНН +

" КПП " + ЭтотОбъект.Контрагент.КПП;

Область.Параметры.БСКонтрагент  =

ЭтотОбъект.Контрагент.БанковскийСчет;

Область.Параметры.Сумма

= Формат(ЭтотОбъект.Сумма, "ЧЦ=15;ЧДЦ=2") + " ( "

+ ЧислоПрописью(ЭтотОбъект.Сумма, "L=ru_RU") + " ) руб.";;

ТабДок.Вывести(Область);

ТабДок.ОтображатьСетку = Ложь;

ТабДок.Защита = Ложь;

ТабДок.ТолькоПросмотр = Ложь;

ТабДок.ОтображатьЗаголовки = Ложь;

ТабДок.Показать();

КонецПроцедуры

Похожие работы на - Разработка модуля по автоматизации бизнес-процессов отдела работы с клиентами и склада ООО 'ЖилРемСтрой' на основе конфигурации базовой модели 1С

 

Не нашли материал для своей работы?
Поможем написать уникальную работу
Без плагиата!
Без нейросетей!