Модернизация АИС для управления заказами ООО 'БМВ-Трейд' (1С: Предприятие 7.7)

  • Вид работы:
    Курсовая работа (т)
  • Предмет:
    Информационное обеспечение, программирование
  • Язык:
    Русский
    ,
    Формат файла:
    MS Word
    980,84 Кб
  • Опубликовано:
    2013-12-21
Вы можете узнать стоимость помощи в написании студенческой работы.
Помощь в написании работы, которую точно примут!

Модернизация АИС для управления заказами ООО 'БМВ-Трейд' (1С: Предприятие 7.7)















Модернизация АИС для управления заказами ООО «БМВ-Трейд» (1С: Предприятие 7.7)

.................................................................................................................. Введение


Учет операций на предприятиях, занимающихся торговой деятельностью в наше время - это преимущественно компьютерный учет. Для ведения учета используются средства вычислительной техники и компьютерные программы. К таким можно отнести - 1С: Предприятие 7.7, которая представляет собой систему прикладных решений, построенных по единым принципам и на единой технологической платформе. Руководитель может выбрать решение, которое соответствует актуальным потребностям предприятия. Кроме того, Предприятие 1С версии 7.7 позволяет создавать и индивидуальные решения, учитывающие потребности конкретной организации.

Современный менеджмент, прежде всего, связывают с управлением заказами. Многочисленными исследованиями установлено, что время на выполнение таких процедур как прием, подготовка, передача, обработка, мониторинг заказов составляет от 50 до 70 % общего цикла его выполнения для большинства предприятий. Поэтому для повышения качества обслуживания потребителей и скорейшего удовлетворения их ожиданий необходимо сокращать время и количество составляющих цикла за счет модернизации типового решения и разработке модулей по управлению заказами в соответствии индивидуальными особенностями торгового предприятия ООО «БМВ-трейд», что позволит сократить сроки выполнения заказов и, тем самым увеличить эффективность работы менеджеров.

Таким образом, цель дипломной работы состоит в разработке модулей в 1С: Предприятии 7.7 для управления заказами ООО «БМВ-трейд».

Для достижения данной цели необходимо выполнить следующие задачи:

·   исследовать порядок ведения учёта и управления заказами в ООО «БМВ-трейд»;

·   разработать проектное предложение по реализации модуля «Заказы»;

·   выполнить программный модуль для учета и управления заказами в ООО «БМВ-трейд».

         1. Описание предметной области и разработка функциональной модели

        

         1.1 Технико-экономическая характеристика ООО «БМВ-Трейд»

Юридический адрес ООО «БМВ-трейд», пр.Строителей 7/9. Целью создания ООО «БМВ-трейд» является более полное насыщение рынка электро и бензо инструментом, строительной техникой и сопутствующими расходными материалами, а также создания дополнительных рабочих мест.

Магазин реализует следующие группы товаров:

−       электроинструмент (ЭИ);

−       бензоинструмент (БИ);

−       станки (С);

−       садовая техника (СТ);

−       расходные материалы (РМ).

Имеется торговая площадь, на которой располагается склад, офис, служебные помещения и торговый зал. В торговом зале товар находится на специальных стеллажах, витринах. Остальной товар хранится на складе.

Разрабатываемый модуль для АИС должен позволять вести обработку, учет и контроль информации по работе предприятия. Обработка - добавление, удаление и изменение данных о заказах на конкретный товар. Учетом является быстрый поиск информации по базе данных. Контроль осуществляется над остатками товаров, при их поставке учитывается их количество, дата прихода и их стоимость, а также качеством выполняемой сотрудниками работы.

Модуль создается для обслуживания следующих групп пользователей:

·   директор магазина;

·   бухгалтер;

·   менеджеры отдела снабжения;

·   менеджеры отдела продаж;

·   менеджер прямых продаж;

·   продавцы - консультанты, которые выполняют определенные функции.

При ознакомлении с предметной областью в целом рассматриваются существующие производственные и технологические процессы, материальные потоки, организационная структура управления предприятием, которая включает состав подразделений, их назначение и подчиненность друг другу. Материальные потоки подразумевают документооборот предприятия.

Подразделение «Бухгалтер» отвечает за:

·   начисление заработной платы;

·   составление бухгалтерской отчетности.

Подразделение «Директор»:

·   управление деятельностью организации;

·   прием и увольнение сотрудников;

·   контроль деятельности сотрудников организации.

Подразделение «Менеджер отдела продаж»:

·   ввод новых и изменение имеющихся данных о товаре;

·   печать ценников;

·   учет тмц на складе;

·   оформление возврата от покупателей;

·   выдача направления в сервисный центр;

·   составление отчета за прошедший день;

·   печать товарного чека на основании заявки на товар;

·   оформление документов;

·   прием денежных средств от покупателей;

·   проверка работоспособности тмц;

·   прием и обработка заявок от покупателей;

·   извещение покупателей о приходе заказанного товара;

·   консультация покупателей о товарах;

·   составление заявок на товар;

·   приходование товара.

Подразделение «Менеджер прямых продаж»:

·   составление планов;

·   поиск новых клиентов;

·   информирование клиентов о проходящих акциях;

·   консультация покупателей;

·   сбор и обработка заявок;

·   оформление возврата от покупателей;

·   оформление документов;

·   прием денежных средств от покупателей;

·   проверка работоспособности тмц;

·   составление заявок на товар.

Подразделение «Продавец консультант»:

·   контроль за товаром на витринах;

·   проверка ценников;

·   консультация покупателей;

·   прием денежных средств от покупателей;

·   проверка работоспособности тмц;

·   Подразделение «Менеджеры отдела снабжения»

·   сбор информации о заявках на товар;

·   составление заявок поставщикам;

·   заказ товара у поставщиков;

·   контроль состояния заказов;

·   отслеживание и контроль доставки заказов;

·   информирование о прибытии заказных позиций товара;

К оперативным работникам на предприятии относится менеджеры торгового зала, менеджер прямых продаж, менеджеры по закупкам, продавцы консультанты; административно-управленческий персонал - это директор, бухгалтер.

1.2 Система управления и организационная структура ООО «БМВ-Трейд»

        

         Технологический процесс предприятия заключается в последовательном выполнении шагов на различных стадиях выполнения заказа. Общая процедура управления заказами включает в себя несколько этапов, образующих так называемый цикл заказа:

·   прием и предварительная обработка информации о заказе;

·   передача;

·   конфигурирование;

·   определение источников выполнения заказа;

·   планирование;

·   мониторинг выполнения и доставки заказа потребителю.

Отдельные процедуры, как показано на схеме (рис 1), обычно объединяют в две комплексные активности: обработка заказа и выполнение заказа.

Рис. 1. Составляющие общего цикла заказов

Необходимо отметить, что хорошо скоординированные и быстрые поставки продукции потребителям в соответствии с их заказами могут обеспечить ООО «БМВ-Трейд» конкурентные преимущества. Способность быстро и надежно удовлетворять заказы потребителей также важна, как и высокое качество поставляемых товаров. Фокусирование менеджмента на удовлетворение заказов потребителей привело к необходимости учета каждого отдельного заказа и определения соответствующих активностей для его выполнения.

Ключевым фактором успеха менеджмента заказов должно быть нахождение эффективных путей удовлетворения множества различных типов потребителей с их специфическими ожиданиями и требованиями к качеству продукции. В связи с этим во многих фирмах простые процедуры заказа были заменены на комплексные процедуры менеджмента заказов.

Фокусируясь на входных требованиях потребителей, менеджмент заказов определяет пути и источники их наилучшего выполнения с позиции качества сервиса и минимизации затрат на эти цели. Интегрированный подход к менеджменту заказов выдвигает определенные требования к составляющим цикла заказа, основными из которых являются:

Прием и предварительная обработка заказов. Менеджмент заказов получает все заказы потребителей из различных потоков, включая пункты розничной торговли, электронные телекоммуникационные сети и системы, заказы на основе теле маркетинга и других источников, используемых фирмой.

Конфигурирование. Каждый заказ состоит из ряда продуктовых и сервисных атрибутов, которые необходимо учитывать при его выполнении. Менеджмент заказов идентифицирует эти требования, даже когда они не совсем четко специфицированы документально.

Передача заказов. Для передачи заказов от одного звена к другому должны быть использованы все возможные средства связи и передачи информации с агрегированием данных в современных надежных и быстродействующих телекоммуникационных каналах.

Определение источников выполнения заказов. Основываясь на агрегированных данных о заказах, менеджмент должен определить конкретные источники их удовлетворения с учетом всех требуемых продуктовых и сервисных атрибутов. Эти источники могут размещаться как в дистрибутивной сети, так и в самом производстве продукции.

Планирование. Для определенных на предыдущем этапе источников разрабатываются планы выполнения заказов по укрупненным и специфицированным группам товаров с расчетом времени циклов выполнения и доставки заказов в каждую торговую точку.

Мониторинг и контроль. Процедуры выполнения и доставки заказанных объемов продукции потребителям сопровождаются непрерывным контролем сроков, объемов и качества поставок с помощью эффективной системы мониторинга, обеспечивая тем самым реализацию плана выполнения заказов.

Для автоматизации процесса продажи и учета товаров используется программа «1С: Торговля, склад». Она значительно упрощает работу с товаром: его перемещение, учет, оформление документов, быстрое нахождение нужной модели и продажа, а также печать ценников, подсчет общей суммы и количества товаров.

При решении задачи - контроль деятельности персонала - директор использует методы: наблюдение, беседа, анализ деятельности по показателям торговли. Менеджеры и продавцы консультанты зала также использует метод беседы с покупателями при информировании о товарах. и при оформлении возврата от покупателей.

Для организации работы всего коллектива руководитель использует метод мотивации: продавцы получают процент от продаж, поощрения в устной и денежной форме, лучшие проходят обучение на повышение квалификации, затем делятся опытом со своими коллегами.

        
1.3 Анализ функциональных связей между структурными подразделениями

Процесс принятия и обработки заказа в торговой организации является главным бизнес-процессом, он включает все этапы продажи и закупки, от приема информации от покупателя до выдачи товара. В процессе обработки заказа задействованы все подразделения организации.

Логический уровень разработки модели крайне важен. Он представляет собой абстрактный взгляд на данные составляющие технологический процесс, которые представляются так, как выглядят в реальном мире, и могут называться так, как они называются в реальном мире. Объекты такой модели, представляемые на логическом уровне, называются сущностями и атрибутами. Логическая модель данных может быть построена на основе другой логической модели, например на основе модели процессов.

В данной предметной области выделяются следующие базовые сущности, образующие структуру АИС:

·        Клиент. Атрибуты клиента - код клиента, ФИО, телефон, адрес;

·        Заказ. Атрибуты заказа - код заказа, дата заказа, стоимость;

·        Персонал. Атрибуты персонала - код работника, ФИО, адрес, телефон, должность;

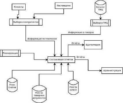
Диаграммы потоков данных (DFD) являются основным средством моделирования функциональных требований к проектируемой системе или ее отдельным модулям. С их помощью система представляется в виде иерархии компонентов (процессов), связанных потоками данных. Главная цель такого представления - продемонстрировать, как каждый процесс преобразует входные данные в выходные, а также выявить отношения между этими процессами.

В работе организации ООО «БМВ-Трейд» участвуют четыре основные подразделения: отдел продаж, отдел снабжения, бухгалтерия и директор. Всю работу в организации определяет управляющая информация: устав организации, законы и нормативные акты, кроме того директор осуществляя функцию управления генерирует поток управляющей информации - приказы и распоряжения. Организация использует два ресурса: ПО и люди.

Входящие информационные, финансовые и материальные потоки в ООО «БМВ-Трейд» это: спрос, деньги, информация о товарах, ТМЦ.

Работа организации осуществляется по следующему принципу. Отдел продаж обрабатывает информационный поток спрос и финансовый поток деньги, результатом этого являются исходящие информационные потоки: предложения клиенту, списки заказанных товаров в отдел снабжения, директору отчеты о продажах. А так же материальные и финансовые потоки в виде проданного товар клиенту - ТМЦ, деньги и документы в бухгалтерию.

Отдел снабжения на входе имеет информационные и материальные потоки: ТМЦ, информацию о товаре, документы от поставщиков. На выходе дает информационные потоки: заказы поставщику, приходные документы передаются в бухгалтерию, директору передаются счета от поставщиков и отчеты о закупках, в отдел продаж передается информация о заказах: наличие и время доставки товаров.

В бухгалтерию поступают информационные и финансовые потоки: денежные средства и документы. На выходе: бухгалтерские отчеты директору, налоговые отчеты и налоговые отчисления, оплаты поставщикам и транспортным компаниям, прибыль.

Директор на входе имеет информационные потоки: отчеты о продажах, счета от поставщиков, отчеты о закупках, бухгалтерские отчеты. На выходе генерирует информационные потоки: подписанные счета, договора, приказы и распоряжения.

Для выполнения своей деятельности организация взаимодействует во внешнем мире с: клиентами, поставщиками, транспортными компаниями (ТК) и налоговыми органами. Входящими потоками от клиентов являются: заявки на товар и информация об оплатах. От поставщиков: информация о товаре и документы на товар. От транспортных компаний входящими потоками являются: информация о поставках, счета и документы на доставку товара. Исходящими потоками из ООО «БМВ-Трейд» к клиентам являются: коммерческие предложения счета на оплату. К поставщикам: заказы и информация об оплатах; к транспортным компаниям: информация об оплатах; к налоговым органам: налоговые отчеты и информация об оплатах.

От клиентов в отдел продаж поступают следующие информационные потоки: заявки, информация об оплатах кроме того из информационной базы поступает информация о безналичных оплатах в виде банковских выписок; из отдела снабжения поступает информация о поставках; от администрации поступают распоряжения в виде планов продаж.

Исходящими информационными потоками из отдела продаж являются: ввод информации о продаже в информационную базу, коммерческие предложения, счета на оплату и документы клиентам, подписанные документы передаются в бухгалтерию; заказанные товары записываются в книгу заказов.

В отдел снабжения поступают информационные потоки от поставщиков: информация о товарах (списки наличия товара на складе и цены), счета и документы; из транспортной компании поступают: счета на доставку, информация о поставках (вес, объем, дата поставки); из книги заказов поступают списки заказных товаров; из информационной базы приходные документы; из бухгалтерии информация об оплаченных счетах; из администрации в виде лимитов на закупку товаров.

Из отдела снабжения поступают следующие информационные потоки: поставщикам передаются заказы в виде списков товаров и подтверждений отгрузки товара; в базу данных вводится информация с документов о закупленных товарах, документы от поставщиков передаются в бухгалтерию; информация о ожидаемых товарах и времени поставки передается в отдел продаж; счета на оплату передаются администрации компании на подпись.

В бухгалтерию входящие информационные потоки поступают от клиентов в виде информации о безналичных оплатах; из отдела продаж в виде документов о продажах; из отдела снабжения в виде документов поставщиков; от администрации в виде распоряжений на оплату счетов.

Исходящими информационными потоками из бухгалтерии являются: ввод и регистрация банковских выписок в информационной базе; налоговые отчеты в налоговые органы; бухгалтерские отчеты в администрацию компании; информация об оплатах поставщикам.

Входящими информационными потоками в администрацию ООО «БМВ-трейд» являются: из бухгалтерии бухгалтерские отчеты; из отдела снабжения счета поставщиков; из информационной базы отчеты о продажах.

Исходящими информационными потоками из администрации являются распоряжения: для отдела снабжения в виде плана продаж; для отдела снабжения в виде лимитов на закупку товара; для бухгалтерии в виде распоряжений на оплату счетов.

Декомпозировав начальную контекстную диаграмму главной схемы потоков данных на интересующие нас процессы можно выделить следующие блоки, выполняемые последовательно в ходе работы: «Регистрация и ведение заявок», «Регистрация накладных и фактур» и «Контроль поступления платежей», представленных на рисунках 4, 5, и 6.

Рис. 4. Процесс "Регистрация и ведение заявок"


В процессе сбора и управления заказами участвуют два отдела: отдел продаж и отдел снабжения.

Входящие информационные и финансовые потоки в отдел продаж поступают от: клиентов в виде заявок и оплаты товаров, а так же доверенностей на получение товара; из отдела снабжения поступает информация о поставках; из бухгалтерии поступает информация об оплатах в виде банковских выписок. Основной бизнес процесс отдела продаж можно разделить на несколько условных задач. Первый этап - принятие заказа имеет на входе информацию о заказе поступающую от клиента и на выходе дает информацию о пробуемом товаре его характеристики марку и.т.д.

Следующий этап заключается в том, что по требуемым характеристикам должен быть подобран товар и проверено его наличие на складе через информационную баз, которая предлагает список товаров удовлетворяемых требованиям и информацию о товаре, если такого товара нет в наличии. Список товаров может быть полностью или частично быть записан в книгу заказов, после получения информации о времени и цене товаров из отдела снабжения на них выписывается счет.

Рис. 5. Процесс "Регистрация накладных и фактур"

При выписке счета информация о товарах вводится в информационную базу, а из нее уже получается счет, который передается клиенту, кроме того передаются предложениями о возможной замене аналогичными товарами. Следующий этап получить оплату заключается в том, что от клиентов поступают оплаты в виде наличных денежных средств либо получается информация из информационной базы о банковских выписках, далее распечатывается список оплаченных товаров, если товар оплачен безналичным способом он резервируется, если товар оплачен наличным способом выдается клиенту. Следующий заключительный этап оформление документов начинается в предоставления клиентом доверенности на получение товара, после чего информация о продаже вводится в информационную базу, а из нее в свою очередь распечатываются документы на продажу, документы подписываются, один экземпляр передается клиенту второй в бухгалтерию.

Рис. 6. Процесс "Контроль поступления платежей"

Основной бизнес-процесс отдела продаж можно условно разделить на несколько задач (работ) о выполнении которых, должны предоставляться отчеты или подробная информация, как представлено на рисунке 7.

Рис. 7. Составление отчётов

Первый этап это сбор заявок, информация здесь поступает из книги заказов, а результатом является список товаров для заказа. Следующая задача - сформировать заказ, в которую информация поступает из предыдущей работы в виде списка товаров для заказа, а так же информация о товаре и счета от поставщиков. заказ накладная фактура подразделение

Результатом работы являются информационные потоки: заказы поставщикам и счета на оплату. Следующая задача это визирование счета от поставщика. Счет на оплату передается в администрацию на подпись, а подписанный счет в свою очередь возвращается из администрации в отдел снабжения для дальнейшей работы.

Следующая задача оплата счета поставщика. Подписанные счета на оплату передаются в бухгалтерию для оплаты, а из бухгалтерии передается информация об оплаченных счетах, кроме того поставщикам передается подтверждение об отгрузке оплаченного счета. Далее задача - оплата доставки. В отдел снабжение из транспортной компании поступает информация о доставке и счет на оплату доставки. Счет передается в бухгалтерию для оплаты, а из бухгалтерии в свою очередь поступает информация об оплате доставки. Далее задача получить товар. Транспортная компания сообщает, что груз доступен и его можно забрать, с грузом передаются документы от поставщика.

И последний этап - это приходование товара. На основании документов от поставщика, в базу данных вводится информация о поставленном товаре, результатом этого являются приходные документы, а в бухгалтерию передаются документы от поставщика.

Пользуясь реестром заявок и реквизитами ТМЦ (рисунок 8), менеджер вносит данные для составления счет-фактуры, тем самым, формируя базу заявок. Эта информация нужна также для расчета графика. Этот график передается клиенту и, также сохраняется в список графиков платежей, для последующего контроля их поступления для отслеживания которых также используются реквизиты, как показано на рисунке 9.

Рис. 8. Реквизиты товара.


Рис. 9. Реквизиты счета.


Первой работой является прием заказа, второй проверка наличия товара в базе данных (рисунок 10). Далее в зависимости от результата выполняется одна или две работы это запись заявки и выписка счета. Запись заявки в любом случае рано или поздно переходит в выписку счета. Далее в зависимости от вида оплаты, какая-нибудь одна из двух работ запускается это или проверка оплаты, или получение оплаты. Если запускается проверка оплаты, то запускается одна из работ это резервирование или оформление документов. Если запускается резервирование товара, то рано или поздно за ней запускается оформление документов. Если же запускается работа - получить оплату, то запускается оформление документов. Оформление документов переходит в выдачу товара.

Рис. 10. Сбор заявок и формирование заказа.


Первой работой в этом отделе является сбор заковок далее сформировать заказ, отправить поставщику и получить счет. После получения счета в зависимости от результата запускается какая-нибудь одна работа корректировка счета или визирование счета. Если запускается корректировка счета, то после нее возвращается к отправке счета. Если запускается визирование счета, то после него запускается одна из трех работ или происходит возврат к корректировке счета, или оплата счета, или подтверждение отгрузки. Если происходит оплата счета, дальше запускается подтверждение отгрузки. Если запускается подтверждение отгрузки, то после нее запускается одна из двух работ или оплата доставки, или получение товара. Если запускается оплата доставки, то далее запускается получение товара. После получения товара запускается работа приходование товара.

Из приведенных диаграмм видно, что процесс заказа начинает свое образование в отделе продаж, передается через книгу заказов в отдел снабжения и там продолжает свою обработку. Тем самым информация учитывается в двух хранилищах данных: АИС и книге заказов. Такой подход дублирует учет заказов и делает его более сложным, так как требуется синхронизация записей. Ввод всех записей заказов на первом этапе в АИС значительно облегчал бы поиск и учет их.

Кроме того существуют заказы выполненные частично, что еще более усложняет учет и управление заказов. Вопрос становится еще более актуальным в виду периодичности и нарастающей потребности в обработке такого рода информации. В существующей АИС из условных 9 этапов как либо учитываются только 3, что не дает оперативно управлять информацией. Кроме того в АИС только с помощью фильтрации и сортировки появляются более широкие возможности по управлению данными. Для устранения выявленных недостатков предлагается внедрение модуля заказы в АИС. Это позволит решить проблему с регистрацией заказов в разных хранилищах данных, сократит время на обработку заказов, сделает более удобным и оперативным доступ к информации о состоянии заказов, позволит менеджерам легче ориентироваться в потоке прибывающей информации, что как следствие даст увеличение числа обслуженных клиентов и повысит общую производительность труда.

Основанием для выбора технологии в пользу создания модуля для существующей информационной системы 1С послужило, прежде всего, то, что это не требует перехода на другую информационную систему. А значит, не требует вложений в дорогостоящие пакеты и не требует дополнительного обучения персонала. Внедрение модуля снизит затраты на внедрение, облегчит переход на измененный бизнес-процесс.

Решение поставленной задачи будет проходить в несколько этапов:

·   построение модели;

·   разработка программного модуля.

Входящей информацией регистрируемой модулем будет: информация о заказе предоставленная клиентом; информация об оплатах и отгрузках.

В качестве выходной информации модуль будет выдавать: списки товаров для заказа по поставщикам, формировать отчеты о состоянии заказов по автору, списки задач.

В проекте планируется реализовать следующие функции: создание форм для регистрации первичной информации в базе данных, создание журнала заказов для контроля состоянии заказов покупателей, автоматизация сбора и формирования заказов по поставщикам, создание журнала заказов поставщикам для удобного представления и оперативного доступа к информации о заказах, формирование отчетов по не оплаченным поставкам поставщиков.

        
2. Разработка проектных решений

        

         2.1 Разработка концепции модернизации АС

Целью модернизации АИС является увеличение производительности труда, сокращение времени выполнения типовых задач, оперативный доступ к требуемой информации, а так же автоматизация обработки потока входящей информации.

Предполагаемое изменение не меняет организационной структуры управления организации. Меняется только способ обработки информации и за счет этого предполагается сократить количество задач выполняемых подразделениями, а так же сократить время выполнения задач за счет автоматизации процесса.

Для выполнения своей деятельности организация взаимодействует во внешнем мире с: клиентами, поставщиками, транспортными компаниями (ТК) и налоговыми органами. Входящими потоками от клиентов являются: заявки на товар и информация об оплатах. От поставщиков: информация о товаре, счета и документы на товар. От транспортных компаний входящими потоками являются: информация о поставках, счета и документы на доставку товара. Исходящими потоками из ООО «БМВ-Трейд» к клиентам являются: коммерческие предложения счета на оплату и документы на продажу. К поставщикам: заказы и информация об оплатах; к транспортным компаниям: информация об оплатах; к налоговым органам: налоговые отчеты и деньги.

От клиентов в отдел продаж поступают следующие информационные потоки: заявки, информация об оплатах; из информационной базы поступает информация о безналичных оплатах в виде банковских выписок и информация о поставках; от администрации поступают распоряжения.

Исходящими информационными потоками из отдела продаж являются: ввод информации о заявке и ввод документов на продажу в информационную базу: коммерческие предложения, счета на оплату и документы клиентам, подписанные документы передаются в бухгалтерию.

В отдел снабжения поступают информационные потоки от поставщиков: информация о товарах (списки наличия товара на складе и цены), счета и документы; из транспортной компании поступают: счета на доставку, информация о поставках (вес, объем, дата поставки); из информационной базы поступают списки заказанных товаров; из бухгалтерии информация об оплаченных счетах; из администрации визированные счета на оплату.

Из отдела снабжения поступают следующие информационные потоки: поставщикам передаются заказы в виде списков товаров и подтверждений отгрузки товара; в базу данных вводится информация о поставках и приходные документы, документы от поставщиков и счета на оплату передаются в бухгалтерию; счета на оплату передаются администрации компании на подпись.

В бухгалтерию входящие информационные потоки поступают от клиентов в виде информации о безналичных оплатах; из отдела продаж в виде документов о продажах; из отдела снабжения в виде документов поставщиков и счетов на оплату; от администрации в виде распоряжений.

Исходящими информационными потоками из бухгалтерии являются: ввод и регистрация банковских выписок в информационной базе; налоговые отчеты в налоговые органы; бухгалтерские отчеты в администрацию компании; информация об оплатах поставщикам.

Входящими информационными потоками в администрацию ООО «БМВ-трейд» являются: из бухгалтерии бухгалтерские отчеты; из отдела снабжения счета поставщиков; из информационной базы отчеты о продажах.

Исходящими информационными потоками из администрации являются распоряжения: для отдела снабжения в виде плана продаж; для отдела снабжения в виде лимитов на закупку товара; для бухгалтерии в виде распоряжений на оплату счетов.

Основной бизнес процесс отдела продаж можно разделить на несколько условных задач. Первый этап - записать заказ, на входе поступает информация о требуемом товаре (заявки) от клиента, что на выходе дает список товаров требующихся покупателю. Следующий этап заключается в том, что на входе поступает список товаров и информация из базы данных о наличии и поставках товара, нужно проверить наличие требуемого товара на складе через информационную базу, и на выходе выдать два списка: товаров в наличии и список товаров под заказ. На следующем этапе выписать счет, на входе поступают два списка с товарами. На выходе выписывается один или несколько счетов. При выписке счета информация о товарах вводится в информационную базу, а из нее уже распечатывается счет, который передается клиенту, кроме того передаются предложениями о возможной замене аналогичными товарами. Следующий этап получить оплату заключается в том, что от клиентов поступают оплаты в виде наличных денежных средств либо поступает информация из информационной базы о банковских выписках, далее распечатывается список оплаченных товаров, если товар оплачен безналичным способом он резервируется, если товар оплачен наличным способом выдается клиенту.

Следующий этап оформление документов начинается в предоставления клиентом доверенности на получение товара, после чего информация о продаже вводится в информационную базу, а из нее в свою очередь распечатываются документы на продажу, документы подписываются, один экземпляр передается клиенту второй в бухгалтерию.

На диаграмме потоков данных мы видим, что входящие потоки данных остаются теми же, но за счет внесения информации о заказах в базу данных на начальных этапах упрощается процесс обработки заявки в дальнейшем кроме того удается избавиться от дублирования информации в книге заказов.

Кроме того информацию о состоянии заказа и ожидаемых товарах сотрудники отдела продаж получают непосредственно из базы данных, это позволяет сделать процесс выставления счета и информирования клиента о сроках поступления товара более оперативным и не отвлекать сотрудников отдела снабжения.

На рисунке 2.4 изображена диаграмма потоков данных одела снабжения.

Первый этап это формирование заказа, информация здесь поступает из базы данных, а так же от поставщиков в виде прайс-листов и остатков на складах, а результатом является список товаров для заказа. Следующая задача это визирование счета от поставщика. Счет на оплату передается в администрацию на подпись, а подписанный счет в свою очередь возвращается из администрации в отдел снабжения для дальнейшей работы. Подписанные счета передаются в отдел снабжения. Следующая задача оплата счета поставщика.      Из бухгалтерии передается информация об оплаченных счетах, после чего поставщикам передается подтверждение об отгрузке оплаченного счета, информация о том что заказ подтвержден для отгрузки вносится в базу данных. Далее задача - оплата доставки. В отдел снабжение из транспортной компании поступает информация о доставке и счет на оплату доставки. Счет передается в бухгалтерию для оплаты, а из бухгалтерии в свою очередь поступает информация об оплате доставки. В базу данных вводится информация о ожидаемой дате поступления товара. Следующая задача получить товар. Из транспортной компании поступает информация, о том, что груз доступен и его можно забрать, с грузом передаются документы от поставщика . И последний этап это приходование товара. На основании документов от поставщика, в базу данных вводится информация о поставленном товаре, результатом этого являются приходные документы, а в бухгалтерию передаются документы от поставщика.

На изображенной диаграмме потоков данных отдела снабжения, рисунок 2.4 видно, что изменения коснулись входящих потоков данных, вся информация о заказах поступает из базы данных, за счет автоматизации процесса сбора заказов существенно сокращается время формирования заказов поставщику. С другой стороны процесс управления заказами требует внесения информации о состоянии заказа в базу данных, что требует некоторого времени, но именно это в дальнейшем позволяет сотрудникам отдела продаж самостоятельно получать нужную информацию о состоянии заказов и не отвлекаться от выполнения других задач сотрудникам отдела снабжения.

На рисунке 2.5 изображена диаграмма работ отдела продаж. Первой работой является прием заказа, второй проверка наличия товара в базе данных. Далее выписка счета. Далее в зависимости от вида оплаты, какая-нибудь одна из двух работ запускается это или проверка оплаты, или получение оплаты. Если запускается проверка оплаты, то запускается одна из работ это резервирование и далее оформление документов. Если запускается резервирование товара, то после нее запускается оформление документов.

Рисунок 2.5 -Диаграмма работ отдела продаж to-be

Если же запускается работа - получить оплату, то запускается оформление документов. Оформление документов переходит в выдачу товара.

На рисунке 2.6 изображена диаграмма работ отдела снабжения. Первой работой в этом отделе является формирование заказа, следующей отправка заказа поставщику и получение счета. После получения счета в зависимости от результата запускается какая-нибудь одна работа корректировка счета или визирование счета. Если запускается корректировка счета, то после нее происходит, возврат к отправке счета. Если запускается визирование счета, то после него запускается одна из трех работ или происходит возврат к корректировке счета, или оплата счета, или подтверждение отгрузки. Если происходит оплата счета, дальше запускается подтверждение отгрузки. Если запускается подтверждение отгрузки, то после нее запускается одна из двух работ или оплата доставки, или получение товара.

Рисунок 2.6 -Диаграмма потоков данных отдела снабжения to-be

Если запускается оплата доставки, то далее запускается процесс получения товара. После получения товара запускается работа приходование товара.

Из диаграмм робот рисунок 2.5 и 2.6 видно, что функции отделов меняются за счет сокращения ряда задач и автоматизации процессов. В часности в отделе продаж при приеме заказа заказ сразу вводится в АИС и не требуется дополнительный процес записи заказа. В отделе снабжения за счет автомаризации процесса формирования заказов отпадает в необходимость в ручном сборе заявок и формировании списка оплаченых и не отгруженых товаров.

        

         2.2 Моделирование модуля «Заказы»

На рисунке 11 графически изображены варианты использования модуля, представленного в виде диаграммы прецедентов. Исполнителями на схеме являются: клиенты, менеджеры отдела продаж, менеджеры отдела снабжения. Основными прецедентами являются: регистрация заказов, контроль состояния заказ, формирование портфелей заказов, определение задач для выполнения заказов, формирование списков на выдачу товаров, управление расчетами по кредитным договорам.

Рис. 11. Диаграмма прецедентов

 

Прецедент 1. Формирование заказа.

Основные исполнители: менеджеры отдела продаж, менеджеры отдела снабжения. Прецедент состоит из последовательных действий:

·   клиент обращается к менеджеру отдела продаж с заявкой;

·   менеджер проверяет наличие товара на складе и есть ли товар среди заказанных товаров;

·   если товар есть в наличии, выписывает счет;

·   если товара нет среди заказанных товаров, регистрирует заказ и заказчика в АИС;

·   менеджер отдела снабжения выбирает из журнала заказов необработанные заказы и запрашивает у поставщика информацию об интересующих товарах;

·   получив информацию от поставщика, менеджер отдела продаж вводит ее в базу данных;

·   менеджер отдела продаж получив нужную информацию, формирует коммерческое предложение для клиента;

·   клиент оплачивает заказ или подтверждает гарантию оплаты при получении.

Прецедент 2. Формирование списков заказов.

Основные исполнители: менеджеры отдела продаж. Прецедент состоит из последовательности действий:

·   после оплаты товаров заказ получает статус подтвержденного заказа;

·   менеджер отдела продаж на основании договора с клиентом может поставить статус подтверждения заказа без оплаты;

·   менеджер отдела снабжения вводит критерии отбора заказов в АИС;

·   АИС формирует список подтвержденных заказов по заданным критериям;

·   менеджер отдела снабжения отправляет списки заказов поставщикам;

·   заказ получает статус заказ в работе.

Прецедент 3. Контроль состояния заказа.

Основные исполнители: Менеджеры отдела снабжения. Прецедент состоит из последовательности действий:      

·   в журнале заказов должно отображается состояние заказов;

·   после введения заказа в АИС, он получает статус - не обработочный заказ;

·   после выставления счета клиенту, заказ получает статус не подтвержденного заказа;

·   после оплаты или ручного подтверждения заказа, заказ получает статус подтвержденного заказа;

·   после формирования списка заказов поставщику заказ получает статус заказ в работе;

·   после подтверждения или оплаты заказа поставщику заказ получает статус - заказ в дороге;

·   после получения и приходования заказа, получает статус - получен;

·   и после выдачи товара получает статус - отгружен.

Прецедент 4. Сформировать списки на выдачу товара.

Основные исполнители: менеджеры отдела продаж, меджеры отдала снабжения. Процес состоит из последовательности действий:

·   менеджер отдела снабжения приходует товар;

·   менеджер отдела продаж формирует списки полученых товаров;

·   менеджер отдела продаж информирует клиентов о приходе товаров.

Прецедент 5. Управление расчетами по кредитным договорам.

Основные исполнители: менеджеры отдела снабжения. Прецедент состоит из последовательности действий:

·   при заключении договора с отсрочкой оплаты с постовщиком информация о условиях договора вносится в АИС;

·   после подтверждения отгрузки отделам снабжения, поставщик отгружает товар. Отдел снабжения регистрирует контрольную дату отгрузки от которой идет отсчет определенного колличества дней отсрочки платяжа, оговоренного договором:

·   менеджер отдела снабжения формирует список, в котором указывается кому, когда и сколько должна оплатить организация.

На рисунке 12 изображена диаграмма последовательности, на которой отображен основной сценарий прецедента формирование заказа. Основной сценарий формирования заказов состоит из следующих действий:

·   клиент обращается к менеджеру отдела продаж с заявкой;

·   менеджер проверяет наличие товара на складе и есть ли товар среди заказанных товаров;

·   если товар есть в наличии, вводит счет в АИС;

·   менеджер отдела продаж распечатывает счет;

·   если товара нет среди заказанных товаров, регистрирует заказ и заказчика в АИС;

- менеджер отдела снабжения выбирает из журнала заказов необработанные заказы и запрашивает у поставщика информацию об интересующих товарах;

·   получив информацию от поставщика, менеджер отдела продаж вводит ее в базу данных;

·   в свою очередь менеджер отдела продаж получив нужную информацию формирует коммерческое предложение для клиента и вводит информацию в АИС;

·   менеджер отдела продаж из АИС распечатывает счет;

·   менеджер отдела продаж выставляет клиенту счет;

·   клиенты оплачивает счет.

Рис. 12. Диаграмма последовательности прецедента

На рисунке 13 изображена диаграмма сотрудничества прецедента коммерческое предложение. Она представляет собой, более компактный вариант отображения диаграммы последовательности, она показывает связи между объектами без указания последовательности действий.

Рис. 13. Диаграмма сотрудничества прецедента формирование заказа.

На рисунке 14 изображена диаграмма активности прецедента формирование заказа. Создание такой модели позволяет полностью описать все состояния и переходы этой части системы, а так же некоторые алгоритмы взаимодействия между объектами.

Процесс формирования коммерческого предложения начинается с действия - поступления заявки, далее осуществляется проверка наличия товара, в зависимости от результата проверки дальнейшее развитие происходит по одному из двух существующих сценариев.

Рис. 14. Диаграмма активности прецедента формирование заказа

 

Сценарий 1. Продажа. Первый сценарий начинается в том случае, если товар есть в наличии, он представляет собой процесс продажи. Выставляется счет покупателю, заказ получает состояние неподтвержденного заказа, после оплаты счета покупателем заказ получает состояние - подтвержденного заказа. Этот сценарий уже есть в существующей АИС и модернизация его не требуется.

Сценарий 2. Формирование коммерческого предложения. Второй сценарий начинается, если товара нет в наличии. Начинается с регистрации заказа в АИС менеджером отдела продаж, зарегистрированный заказ получает состояние - необработанного заказа, далее происходит чтение заказа менеджером отдела снабжения, после чего менеджер отдела продаж отправляет запрос поставщику, после ответа поставщика менеджер отдела снабжения обновляет заказ, внося в него информацию о закупочной цене и времени поставки, заказ получает состояние - обработанного заказа, менеджер отдела продаж формирует коммерческое предложение и выставляет счет клиенту, заказ получает статус не подтвержденного заказа, клиент оплачивает счет или подтверждает заказ, заказ получает статус подтвержденного заказа.

Заказ товара является главным в управлении и контроле состояния заказов и включает в себя формирование списков заказов и формирование списков на выдачу товаров. Состоит из следующих действий:

·   менеджер отдела снабжения делает запрос к АИС на создание списка заказов;

·   АИС формирует списки заказов;

·   менеджер отдела снабжения отправляет заказ поставщику;

·   поставщик формирует счет и отправляет обратно;

·   менеджер отдела снабжения отправляет счет на подпись администрации;

·   администрация определяет лимит на заказ;

·   менеджер отдела снабжения редактирует заказ;

·   менеджер отдела снабжения отправляет повторно заказ

·   поставщик редактирует счет и отправляет обратно;

·   менеджер отдела снабжения отправляет счет на подпись администрации;

·   администрация отправляет подписанный счет в отдел снабжения;

·   менеджер отдела снабжения отправляет подписанный счет в бухгалтерию;

·   бухгалтер оплачивает счет поставщика;

·   бухгалтер информирует менеджера отдела снабжения об оплате счета;

·   менеджер отдела снабжения подтверждает отгрузку товара поставщику;

·   поставщик информирует менеджера отдела снабжения об отгрузке товара;

·   менеджер отдела снабжения регистрирует в АИС отгрузку товара;

·   транспортная компания информирует менеджера отдела снабжения о прибытии товара;

·   отдел снабжения получает товар;

·   менеджер отдела снабжения приходует товар;

·   АИС формирует списки на выдачу товара;

·   менеджер отдела снабжения обзванивает клиентов и выдает товар.

Участники процесса: бухгалтер, транспортная компания, поставщик, отдел снабжения, администрация, клиенты, отдел продаж, АИС. Все участники взаимодействуют друг с другом по средствам обмена сообщениями.

Процесс управления и контроля заказов начинается с формирования списка заказов поставщикам, в список заказов попадают все товары, находящиеся в подтвержденных заказах, менеджер отдела снабжения отправляет список товаров на заказ поставщику, заказ получает состояние заказ поставщику, менеджер отдела снабжения отправляет заказ поставщику, поставщик делает счет и отправляет, менеджер отдела снабжения получает счет и проверяет соответствие заказа счету и если есть расхождения, редактирует заказ, если товара нет в счете поставщика, он удаляется из заказа поставщику и получает статус подтвержденного заказа.

Рис. 15. Диаграмма активности прецедента контроль состояния заказа

Далее в зависимости от договора с поставщиком осуществляется или подтверждение отгрузки заказа поставщику или оплата счета поставщика и подтверждение отгрузки. Заказ получает статус заказ в дороге. Менеджер отдела продаж уточняет сроки поставки у транспортной компании и вносит сроки в АИС. После получения товара менеджер отдела продаж приходует товар, и заказы получают статус - получен.

После проведения приходных документов, менеджер отдела продаж формирует список товаров на выдачу, обзванивает покупателей и выдает товар. После выдачи товара заказ получает состояние - выдан.

        
2.3 Архитектура модуля

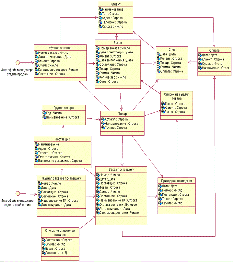
На рисунке 16 изображена диаграмма классов, на ней представлены все классы и интерфейсы предметной области.

В предметной области представлены два основных интерфейса:

·   интерфейс менеджера отдела продаж;

·   интерфейс менеджера отдела снабжения;

Класс журнал заказов. Атрибуты:

·   номер заказа: число;

·   дата регистрации: дата;

·   клиент: строка;

·   сумма: число;

·   количество товаров: число;

·   выполнение: строка;

·   состояние: строка.

Операции класса: создать заказ, открыть заказ, удалить заказ.

Рис. 16. Диаграмма классов

Класс клиенты. Атрибуты:

·   тип: строка;

·   наименование: строка;

·   адрес: строка;

·   телефон: строка;

·   скидка: число.

Операции класса: создать нового клиента, удалить клиента, редактировать данные клиента.

Класс заказ. Атрибуты:

·   номер заказа: число;

·   дата регистрации: дата;

·   клиент: строка;

·   дата выполнения: дата;

·   состояние: строка;

·   товар: строка;

·   сумма: число;

·   количество: число.

Операции:

·   редактировать заказ;

·   отменить заказ;

·   подтвердить заказ;

·   ввести счет.

Класс счет. Атрибуты:

·   дата: дата;

·   клиент: строка;

·   товар: строка;

·   сумма: число;

·   оплата: строка.

Операции:

·   новый счет;

·   редактировать счет;

·   ввести документ на основании.

класс оплата. Атрибуты.

·   дата: дата;

·   клиент: дата;

·   сумма: число;

·   назначение: строка.

Операции:

·   создать оплату;

·   удалить оплату;

·   редактировать оплату.

Класс группа товаров. Атрибуты:

·   код: число;

·   наименование: строка.

Операции:

·   создать группу товаров;

·   удалить группу товаров;

·   редактировать группу товаров.

Класс товар. Атрибуты:

·   артикул: строка;

·   наименование: строка;

·   группа: строка.

Операции:

·   удалить товар;

·   редактировать товар;

·   перенести в группу.

Класс список на выдачу товаров. Атрибуты:

·   товар: строка;

·   Клиент: строка;

·   заказ: строка.

Операции:

·   создать список на выдачу товара;

·   ввести реализацию;

·   открыть заказ.

Класс поставщик. Атрибуты:

·   наименование: строка;

·   адрес: строка;

·   телефон: строка;

·   группы товаров: строка;

·   банковские реквизиты: строка.

Операции:

·   создать поставщика;

·   редактировать данные поставщика;

·   удалить поставщика;

·   добавить группу товаров;

·   удалить группу товаров.

Класс журнал заказов поставщику. Атрибуты:

·   номер: число;

·   дата: дата;

·   поставщик: строка;

·   состояние: строка;

·   наименование транспортной компании: строка;

·   дата ожидания: дата.

Операции:

·   создать заказ;

·   открыть заказ;

·   удалить заказ.

Класс заказ поставщику. Атрибуты:

·   номер: число;

·   дата: дата;

·   поставщик: строка;

·   товар: строка;

·   сумма: число;

·   состояние: строка;

·   наименование транспортной компании: строка;

·   оплата доставки: булево;

·   дата ожидания: дата;

·   стоимость доставки: число.

Операции:

·   создать заказ поставщику;

·   редактировать заказ поставщику;

·   удалить заказ поставщику.

Класс приходная накладная. Атрибуты:

·   дата: дата;

·   номер: число;

·   поставщик: строка;

·   товар: строка;

·   сумма: число.

Операции:

·   создать приходную накладную;

·   редактировать приходную накладную;

·   удалить приходную накладную;

·   ввести список на выдачу товара.

Класс список не оплаченных заказов. Атрибуты:

·   поставщик: строка;

·   сумма: число;

·   заказ: строка;

·   дата оплаты: дата.

Операции:

-       создать список;

-       ввести оплату;

-       открыть заказ;

         3. Реализация проектных решений

        

         3.1 Платформа и конфигурация 1С: Предприятия

Современная программа автоматизации деятельности торгового предприятия - это сложный, многофункциональный инструмент, предназначенный для автоматизации профессиональных задач очень не простой сферы человеческой деятельности.

Возможность постоянного развития и обновления тиражных прикладных решений Продукты, предназначенные для решения бизнес-задач, не могут быть запрограммированы жестко, раз и навсегда. Для того, чтобы поддерживать, а не тормозить развитие бизнеса, они тоже должны динамично развиваться, адаптироваться и к новым тенденциям управления и учета, и к растущим потребностям пользователей, и к изменениям законодательства. Важно, чтобы разработчик тиражных решений был обеспечен технологией, позволяющей ему оперативно обновлять свои продукты в соответствии с требованиями рынка и доводить эти изменения до пользователей.

Задачи учета и управления могут существенно отличаться в зависимости от рода деятельности предприятия, отрасли, специфики продукции или оказываемых услуг, размера и структуры предприятия, требуемого уровня автоматизации. Трудно себе представить одну программу, предназначенную для массового использования и удовлетворяющую при этом потребностям большинства предприятий. При этом руководителю, с одной стороны, необходимо решение, соответствующее специфике именно его предприятия, но, с другой стороны, он понимает преимущества применения массового проверенного продукта. Сочетание этих потребностей и обеспечивает 1C Предприятие 7.7 как система программ.

В системе программ 1С Предприятие 7.7 сочетается стандартизация решений и учет индивидуальных потребностей. Это одно из основных качеств программы, которое весьма существенно для руководителя или ответственного специалиста, принимающего решение о выборе системы.

Фирмой 1С выпускается набор стандартных (типовых) решений, ориентированных на наиболее массовые типы предприятий. При их развитии учитывается опыт использования программы в десятках и сотнях тысяч предприятий и организаций. Это позволяет специалистам тщательно проработать функциональность системы. Существенная часть пользователей применяет стандартные решения Предприятия 1С, без каких либо изменений и доработок.

При внедрении системы автоматизации очень важным вопросом является решение о разделении различных подсистем автоматизации или, наоборот, централизации - внедрения комплексного решения. Современные тенденции развития экономических систем и мировой опыт показывают, что не может существовать единого подхода к решению этой проблемы. У предприятия должна быть свобода выбора одного из этих подходов или их сочетания.

Система программ 1C Предприятие 7.7 предоставляет возможность автоматизации как за счет внедрения отдельных прикладных решений, которые будут работать автономно или интегрироваться с использованием различных механизмов информационного обмена, так и за счет использования комплексных решений. Использование обособленных решений проще и эффективнее, если отдельные задачи автоматизации на предприятии мало пересекаются. Комплексные решения эффективнее при сильной увязке различных задач автоматизации и готовности предприятия к формированию единого информационного пространства. Разумеется, на одном предприятии могут применяться и комплексные решения (например, для автоматизации основной деятельности), и обособленные программы (для вспомогательных или независимых задач).

Очень важным преимуществом 1С Предприятия 7.7 является открытость системы.

Для руководителя, принимающего решение о выборе средства автоматизации, достаточно важно быть уверенным, что система не будет для предприятия "черным ящиком", и существует реальная возможность понять работу системы и, при необходимости, изменить. Эта работа может быть выполнена специалистами нашей компании, специализирующимися на поддержке 1С Предприятия 7.7 при содействии специалистов IT-службы самого предприятия.

В комплект поставки системы входят средства, необходимые для доработки прикладного решения и внесения в него изменений любой сложности, а также полный комплект документации к ним. Специалист, осуществляющий поддержку системы в конкретной организации, использует тот же инструмент, что и разработчики фирмы 1С или фирм, разрабатывающих тиражные решения. Возможности 1C Предприятия 7.7 позволяют минимизировать усилия по изменению системы автоматизации и ее последующему сопровождению.

Таким образом, руководитель может выбирать оптимальный вариант автоматизации - исходя из потребностей своего предприятия, приоритетов решаемых задач, допустимых сроков и затрат на внедрение. При этом очень важно, что на базе одной и той же системы можно проводить поэтапную автоматизацию, получая реальную отдачу на каждом шаге. Начав с внедрения стандартных и специализированных тиражных решений, можно эффективно решить основные задачи автоматизации - затратив при этом минимум времени и средств - а в дальнейшем развивать систему в соответствии с индивидуальными особенностями предприятия, не останавливая при этом ее эксплуатации.

Так, например, в процессе развития и роста компании ООО БМВ-Трейд изменялась и ее информационная система. Появлялись новые и совершенствовались существующие бизнес-процессы, что требовало от компании большей гибкости в работе и увеличения надежности ключевых компонент информационной системы.

При наличии в компании сервисного центра, занимающегося обслуживанием и ремонтом проданного товара, встает вопрос об организации учета и автоматизации при оформлении документов в данном подразделении. При автоматизации внутренних бизнес-процессов компании появляется необходимость исключения бумажного документооборота из информационных потоков.

В результате проведенного анализа информационной системы компании было выявлено, что в подразделениях компании зачастую работают в стандартных приложениям Microsoft Office Excel, Word, так же много информации хранится на бумажных носителях. Для усовершенствования бизнес-процессов и улучшения качества обслуживая клиентов компании, было принято решение дополнить, имеющуюся в компании стандартную конфигурацию 1С:Предприятие «Торговля и склад» необходимыми модулями.

Таким образом, для обеспечения улучшений в работе необходимо разработать автоматизированную систему учета и управления заказами, с возможностью регистрации заявок, реализации оперативного поиска и определения их стадии выполнения, автоматического формирование заказов поставщику, вывода отчетов: списков неоплаченных заказов и списков на выдачу товара. Для достижения поставленных задач предполагается разработка модуля «Заказы», выполняющего функции регистрации и формирования заказа, позволяющего производить контроль над заказом.

Выбором среды разработки является программа 1С: Предприятие 7.7, так как она была закуплена фирмой. Поскольку система 1С: Предприятие имеет возможность "приспосабливаться" к особенностям конкретной области деятельности, в которой она используется, то для обозначения такой способности используется термин конфигурируемость, то есть возможность настройки системы на особенности конкретного предприятия и класса решаемых задач.

Это достигается тем, что 1С:Предприятие - это не просто программа, существующая в виде набора неизменяемых файлов, а совокупность различных программных инструментов, с которыми работают разработчики и пользователи. Логически всю систему можно разделить на две большие части, которые тесно взаимодействуют друг с другом: конфигурацию и платформу, которая управляет работой конфигурации.

Существует одна платформа (1С:Предприятие 7.7) и множество конфигураций. Для функционирования какого-либо прикладного решения всегда необходима платформа и какая-либо (одна) конфигурация.

Платформа, помимо управления работы конфигурацией, содержит средства, позволяющие вносить изменения в используемую конфигурацию. Более того, платформа позволяет создать свою собственную конфигурацию "с нуля", если по каким-либо причинам использование типовой конфигурации представляется нецелесообразным.

Для того чтобы обеспечить такие возможности, система 1С: Предприятие имеет различные режимы работы: 1С: Предприятие и Конфигуратор.

Режим 1С: Предприятие является основным и служит для работы пользователей системы. В этом режиме пользователи вносят данные, обрабатывают их и получают выходные результаты.

Режим конфигуратора используется разработчиками и администраторами баз данных. Именно этот режим и предоставляет инструменты, необходимые для модификации существующей или создания новой конфигурации, С помощью конфигуратотора создаются новые константы, справочники, документы, журналы документов, перечисления, отчеты, обработки, регистры, журналы расчетов и виды отчетов.

        
3.2 Дерево и объекты конфигурации

Запустим 1С:Предприятие в режиме конфигуратора. Перед нами окно конфигуратора. С помощью этого инструмента мы будем создавать нашу конфигурацию.

Выполним первую команду, с которой начинается работа с любой конфигурацией - Конфигурация - Открыть конфигурацию. На экране откроется дерево конфигурации (рисунок 17).

Рис. 17. Дерево конфигурации

Конфигурация представляет собой описание. Она описывает структуру данных, которые пользователь будет использовать в режиме 1С: Предприятие. Кроме этого конфигурация описывает всевозможные алгоритмы обработки этих данных, конфигурация содержит информацию о том, как эти данные должны будут выглядеть на экране и на принтере, и т.д.

В дальнейшем платформа 1С:Предприятия, на основании этого описания, создаст базу данных, которая будет иметь необходимую структуру, и предоставит пользователю возможность работать с этой базой данных.

Для того чтобы систему 1С:Предприятие можно было быстро и легко настраивать на нужные прикладные задачи, все описание, которое содержит конфигурация, состоит из неких логических единиц, называемых объектами конфигурации.

Объекты конфигурации представляют собой детали конструктора, из которого собирается конфигурация. Мы можем создавать только объекты определенных видов. Но каждого вида объектов мы можем создать столько, сколько нам нужно. Объекты одного вида отличаются от объектов другого вида тем, что имеют разные свойства (точнее говоря разный набор свойств). Объекты могут взаимодействовать друг с другом. Самое важное качество объектов конфигурации - это их прикладная направленность. Объекты конфигурации представляют собой аналоги реальных объектов, которыми оперирует предприятие в ходе своей работы.

Например, на каждом предприятии существуют различные документы, с помощью которых оно фиксирует факты совершения хозяйственных операций. Точно так же в конфигурации существуют объекты вида "Документ".

Кроме этого, на каждом предприятии обязательно ведется список сотрудников, справочник номенклатуры или товаров. В конфигурации тоже есть специальные объекты вида "Справочник", которые позволяют разработчику создавать компьютерные аналоги таких списков.

На основе объектов конфигурации платформа создает в базе данных информационные структуры, в которых будут храниться данные. В литературе, как правило, объект конфигурации и соответствующую ему информационную структуру принято называть одинаково. Например, если в конфигурации существует объект справочник "Сотрудники", то информационную структуру, созданную платформой на основе этого объекта конфигурации, также называют справочником "Сотрудники".

         3.3 Создание справочника: «Состояние заказа»

Для того чтобы открыть и закрыть конфигурацию следует использовать пункты меню:

Конфигурация - Открыть конфигурацию, и

Конфигурация - Закрыть конфигурацию.

После того, как конфигурация открыта, ее состав появляется в окне дерева конфигурации. Это окно можно закрыть, как любое другое окно Windows, при этом конфигурация останется открытой (т.е. доступной для редактирования). Чтобы снова отобразить на экране окно дерева конфигурации следует воспользоваться командой меню Конфигурация - Окно конфигурации.

Создать новый объект конфигурации можно несколькими способами.

Первый способ. Необходимо установить курсор на тот вид объектов конфигурации, который вас интересует, и в командной панели окна конфигурации нажать кнопку Действия - Добавить. Первый способ изображен на рисунке 18.

Второй способ. С помощью контекстного меню.

Установите курсор на интересующий вас вид объектов конфигурации и нажмите правую клавишу мыши. В появившемся меню выберите пункт Добавить.

Рис. 18. Создание объекта конфигурации (1 способ)

Объект конфигурации Справочник является прикладным объектом и предназначен для описания списков данных. Объект конфигурации Справочник используется для того, чтобы на его основе платформа создала в базе данных информационную структуру, в которой будет храниться, например, список сотрудников, перечень товаров, список клиентов или поставщиков.

Характерной особенностью объекта конфигурации Справочник является то, что в процессе работы можно самостоятельно добавлять новые элементы в справочник. В нашем случае, добавим в Справочник новых Контрагентов, Номенклатуру, Статус.

Каждый элемент справочника, как правило, содержит некоторую дополнительную информацию, которая более подробно описывает этот элемент. Например, каждый элемент справочника "Сервисный центр" может содержать дополнительную информацию о месте нахождения: адрес, телефон и др. Набор такой информации является одинаковым для всех элементов справочника, и для описания такого набора используются реквизиты объекта конфигурации Справочник, которые также, в свою очередь, являются объектами конфигурации. Поскольку эти объекты логически связаны с объектом Справочник, они называются подчиненными. Большинство реквизитов объекта конфигурации Справочник разработчик создает самостоятельно, однако у каждого объекта конфигурации Справочник существуют два поля "по умолчанию": код и наименование.

Кроме этого, каждый элемент справочника может содержать некоторый набор информации, которая одинакова по своей структуре, но различна по количеству, для разных элементов справочника. Для описания подобной информации могут быть использованы табличные части объекта конфигурации Справочник, являющиеся подчиненными объектами конфигурации.

Для удобства использования элементы справочника могут быть сгруппированы пользователем по какому-либо принципу. Например, в справочнике «Номенклатура» могут быть созданы группы: «Сварочные аппараты», «Компрессора», «Насосы», «Гаражное оборудование»: «Шиномонтаж», «Сканеры», «Подъемники», «Приборы для проверки свечей» и т.д. Возможность создания таких групп в справочнике задается свойством "Иерархический" объекта конфигурации Справочник. В этом случае элемент справочника, представляющий собой группу, будет являться родителем для всех элементов и групп, входящих в эту группу. Такой вид иерархии называется иерархией групп и элементов.

В зависимости от того, какие действия мы хотим выполнять со справочником, нам требуется изображать справочник в "разном виде". Например, для того, чтобы выбрать некоторый элемент справочника, удобнее представить справочник в виде списка, а для того, чтобы изменить какой-то элемент справочника, удобнее представить все реквизиты этого элемента справочника на одной форме. Поэтому объект конфигурации Справочник может иметь произвольное количество форм, часть из которых можно назначить в качестве основных форм справочника. Таблица 3.1 поясняет названия этих форм, заданные в конфигураторе:

Таблица 3.1. Формы конфигуратора

Объект конфигурации Справочник

Справочник

Основная форма объекта

Форма элемента справочника

Основная форма группы

Форма группы элементов справочника

Основная форма списка

Форма списка справочника

Основная форма для выбора

Форма для выбора элемента или группы справочника

Основная форма для выбора группы

Форма для выбора группы элементов


Форма служит для "визуализации" данных, находящихся в базе данных. Форма представляет эти данные в удобном для пользователя виде и позволяет описать алгоритмы, которые будут сопровождать работу пользователя с данными, представленными в форме.

Любая форма может быть описана в конфигураторе. Для создания такого описания существует подчиненный объект конфигурации Форма. Как правило, он подчинен одному из прикладных объектов, но может существовать и самостоятельно. На основании описания, содержащегося в объекте конфигурации Форма в нужный момент работы пользователя платформа 1С:Предприятие создаст программный объект Форма, с которым и будет работать пользователь.

Создадим справочник «Состояние заказа», который будет содержать виды состояний заказов.

Создадим новый объект конфигурации Справочник. Задача состоит в том, чтобы создать справочник, в котором будут храниться наименования состояний заказов.

После нажатия на пункт "Добавить", система откроет окно редактирования объекта конфигурации.

Это средство, которое создано в помощь разработчику. Оно создано специально для сложных объектов конфигурации и позволяет путем выполнения последовательных действий быстро создавать такие объекты. Для того чтобы придерживаться правильной последовательности действий, в нижней части окна имеются кнопки "Далее" и "Назад". Кнопка "Далее" позволяет задавать свойства объекта в нужной последовательности (чтобы ничего не пропустить и не проскочить вперед, где потребуются данные, которые должны были быть введены ранее). Кнопка "Назад" позволяет вернуться на несколько шагов назад, если вы обнаружили, что ранее ввели не все или ошибочные данные.

Зададим имя справочника - «СостояниеЗаказа». Имя является основным свойством любого объекта конфигурации. При создании нового объекта система автоматически присваивает ему некоторое имя. Можно использовать имя, присвоенное системой, но лучше заменить его своим, понятным именем. Имя можно задавать любое, главное, чтобы оно начиналось с буквы и не содержало некоторых специальных символов (например, пробел). Для удобства чтения конфигурации принято составлять интуитивно понятные имена и если они состоят из нескольких слов - удалять пробелы между словами и каждое слово начинать с большой буквы.

На основании имени платформа автоматически создаст синоним -«Контрагенты». Свойство «Синоним» также есть у любого объекта конфигурации. Оно предназначено для хранения "альтернативного" наименования объекта конфигурации, которое будет использовано в элементах интерфейса нашей программы - то есть будет показано пользователю.

Поэтому на синоним практически нет никаких ограничений, и его можно задавать в привычном для человека виде.

Откроем окно системы, в режиме 1С: Предприятие и заполним справочник. Для добавления элементов в справочники необходимо воспользоваться пунктом меню - Новый. После добавления элементов, справочник будет выглядеть, как представлено на рисунке 23.

Рис. 23. Окно справочника в режиме 1С: Предприятие

        

         3.4 Создание документов «Заявка покупателя», «Заказ поставщику»

Создадим несколько объектов, чтобы иметь возможность фиксировать события, происходящие в организации.

Создадим новый объект конфигурации Документ. Зададим имя документа - "Заявка покупателя". Нажмем "Далее".

Аналогично создаем следующие реквизиты для документа «Заявка покупателя»:

·   Клиент тип Справочник.Контрагенты;

·   Договор тип Справочник.Договора;

·   Дата курса тип Дата;

·   Курс тип Число;

·   Валюта тип Справочник.Валюты;

·   Товар тип Справочник.Номенклатура;

·   Количество тип Число;

·   Единица тип Справочник.Единицы;

·   Цена тип Число;

·   Коэффициент тип Число;

·   Сумма тип число;

·   Всего тип Число;

·   Состояние тип Справочник.Состояние;

·   НДС тип Число;

·   Ставка НДС тип Перечисление.ЗначениеНДС;

Теперь аналогично создадим следующий документ: «Заказ поставщику». Для этого потребуется выполнить следующие действия: создать новый объект конфигурации Документ "Заказ поставщику" с реквизитами:

·   ДокОснование тип документ;

·   Контрагент тип Справочник.Контрагенты;

·   Договор тип Справочник.Договор;

·   Валюта тип Справочник.Валюты;

·   Курс тип Число;

·   УчитыватьНДС тип Число;

·   СуммаВклНДС тип Число;

·   ТипЦен тип Справочник.ТипЦен;

·   СуммаВзаиморасчетов тип Чило;

·   ДатаОплаты тип Дата;

·   ДатаОтгрузки тип Дата;

·   Товар тип Справочник.Номенклатура;

·   Количество тип Число;

·   Коэффициент тип Чило;

·   Цена тип Число;

·   Сумма тип Число;

·   СтавкаНДС тип перечисление.НДС;

·   СуммаНДС тип Число;

3.5 Создание форм: «Заявка покупателя», «Заказ поставщику», «Журнал заявок» и «Журнал заказов поставщику»

Создадим собственные формы документа «Заявка покупателя» и «Заказ поставщику», а так же «Журнал заявок» и «Журнал заказов поставщику» для того, чтобы в ней можно было описать тот алгоритм, который нам нужен.

В конфигураторе откроем окно редактирования объекта конфигурации "Заявка". В этом окне нажмем кнопку "Форма". Ни одна из основных форм документа пока не задана.

Система вызовет инструмент разработчика - конструктор форм. На нижней панели нажмем на кнопку «реквизиты» и вызовем форму размещения реквизитов документа. На этой форме отметим галочками все реквизиты, которые нужно отобразить на форме «Заявка покупателя». Разместим элементы на форме так, что бы это было наглядно и удобно.

Форма документа «Заявка покупателя» изображена на рисунке 27.

Рис. 27. Форма «Заявка покупателя»

Рис. 28. Форма «Заказ поставщику»

Аналогичным способом создадим форму «Заказ поставщику» рисунок 28.

Для удобства обращения к документу «Заявка покупателя» к контроля за выполнением заявок создадим «Журнал заявок» рисунок 29.

Рис. 29. Форма «Журнал заявки покупателей»

         Заключение


В рамках данной дипломной работы было сделано следующие:

проведен анализ бизнес-процесса учета и управления заказами на ООО «БМВ-Трейд» с выделением основных требований к системе автоматизации;

выбран способ реализации учета и управления заказами в среде 1С: Предприятие 7.7 «Торговля и склад».

в результате чего был сделан вывод о том, что стандартная функциональность системы “ Торговля и склад” не позволяет реализовать в полной мере часть бизнес-процесса, связанную с учетом и контролем заказов;

проведена доработка конфигурации “Торговля и склад” путем разработки дополнительных компонент:

·   модуль регистрации и формирования заказа;

·   модуль контроля заказов;

·   модуль формирования заказов поставщикам;

·   модуль управления расчетами по кредитным договорам.

Внедрение дополнительных модулей позволило существенно увеличить качество обслуженных потребителей, оперативнее и точнее выполнять информирование клиентов о заказанных товарах, проще стал процесс заказа товара поставщику, а так же взаиморасчетов с поставщиками. У сотрудников появляется больше времени на работу с клиентами за счет повышения эффективности работы с информацией и автоматизации рутинных операций.

         Список литературы


1. Вендров, А.М. Проектирование программного обеспечения экономических информационных систем [Текст]: учебник / А. М. Вендров. - М.: Финансы и статистика, 2002.- 352с.

2.       Черемных, С.В. Моделирование и анализ систем. I DEF-технологии: практикум [Текст]: учебник / С.В.Черемных, И.О. Семенов, B.C. Ручкин; под общ. ред. Л.Д. Григорьева . - М.:Финансы и статистика, 2006. - 192с.

.        Ткаченко, А. Н. Оценка эффективности инвестиционных проектов [Текст]: учебное пособие / А.Н. Ткаченко. - Новокузнецк, 2003. - 78 с.

.        Ларман К. Применение UML и шаблонов проектирования [Текст]/ К. Ларман. пер. с англ-2-е издание. - М.: Издательский дом «Вильямс», 2004.-624 с.

5.       Смирнова Г.Н. Проектирование экономических информационных систем / Г.Н. Смирнова, А.А. Сорокин, Ю.Ф. Тельнов. - М.: Финансы и статистика, 2001. - 181с.

6.       Маклаков С.В. Создание информационных систем с AllFusion Modeling Suite.[Текст]: Практическое руководство/ С.В Маклаков. - М.:ДИАЛОГ-МИФИ, 2003. - 432с.

.        Самсонов А. Применение "1С: Предприятия 7.7" для организации управленческого учета // http://www.buh.ru/document-326

8. Заботина Н.Н. Проектирование информационных систем: Учебное пособие / Заботина Н.Н. -Братск: Филиал ГОУВПО «БГУЭП», 2007. - Ч.1 - 146 с.

9.       Заботина Н.Н. Проектирование информационных систем: Учебное пособие / Заботина Н.Н. -Братск: Филиал ГОУВПО «БГУЭП», 2007. - Ч.2 - 132 с.

Похожие работы на - Модернизация АИС для управления заказами ООО 'БМВ-Трейд' (1С: Предприятие 7.7)

 

Не нашли материал для своей работы?
Поможем написать уникальную работу
Без плагиата!
Без нейросетей!