Проектирование модели стабилизатора постоянного напряжения повышающего типа
Содержание
I. Введение
II. Теоретическая часть
2.1 Принцип работы
преобразовательного устройства
2.2 Система автоматического
управления
2.3 Расшифровка индивидуального
варианта задания
2.4 Расчёт параметров
преобразовательного устройства
.5 Расчёт параметров катушки
индуктивности. Практическая часть
3.1 Выбор полупроводниковых приборов
3.3 Схема преобразовательного
устройства и описание элементов математической модели
.4 График выходного напряжения и
тока преобразовательного устройства
.5 Режим непрерывных токов дросселя
.6 Режим прерывистых токов дросселя
.7 Снятие и анализ регулировочной
характеристики стабилизатора понижающего типа
.8 Схема с системой автоматического
регулирования (ШИМ)
.9 Стабилизация выходного напряжения
Вывод
Задание на курсовую работу
Рассчитать стабилизатор повышающего типа со
следующими параметрами:
В качестве ключевого элемента должен
использоваться транзистор. Преобразователь должен иметь систему управления с
широтно-импульсной модуляцией.
Введение
Преобразователем электрической
энергии является устройство, которое связывает две (или более) электрические
системы с отличающимися друг от друга параметрами и позволяет по заданному
закону изменять эти параметры, обеспечивая обмен электрической энергией между
связуемыми системами.
В импульсных стабилизаторах
напряжения (ИСН) регулирующий элемент (транзистор) работает в режиме
переключений. В этом состоит основное отличие их от стабилизаторов непрерывного
действия. В режиме переключения рабочая точка транзистора большую часть периода
коммутации находится в области насыщения или отсечки, а зону активной области
проходит с высокой скоростью только в моменты переключения. Причём значение
средней за период коммутации мощности, рассеиваемой на регулирующем
транзисторе, намного меньше, чем при его работе в непрерывном режиме. Поэтому
импульсные стабилизаторы напряжения по сравнению с непрерывными имеют более
высокий КПД и в отдельных случаях лучшие массогабаритные показатели за счёт
уменьшения или исключения радиаторов для регулирующего транзистора.
Недостатки импульсных
стабилизаторов: более сложная схема управления, повышенный уровень шумов,
радиопомех и пульсации выходного напряжения, а также худшие динамические
характеристики.
На рисунке 1 изображена
принципиальная схема преобразователя.
Рис.1.
1. Теоретическая часть
.1 Принцип работы
преобразовательного устройства
Для описания принципа действия
стабилизатора повышающего типа необходимо воспользоваться так называемой
бустерной схемой, схематическое изображение которой изображено на рисунке 1.
Рис.2.
Ключевой элемент Кл, в качестве
которого используется транзистор, подключён параллельно нагрузке Rн и работает
в импульсном режиме, то есть попеременно замыкается и размыкается с частотой
преобразования. Диод VD блокирует нагрузку и конденсатор фильтра C от ключевого
элемента в нужные моменты времени. Когда ключ замкнут, ток
от
источника питания Uп протекает через дроссель L, запасая в нём энергию. Диод VD
при этом отсекает (блокирует) нагрузку и не позволяет конденсатору фильтра
разряжаться через замкнутый ключ. Ток в нагрузку в этот промежуток времени
поступает только от конденсатора C. Далее, когда ключ закрывается, ЭДС
самоиндукции дросселя суммируется с выходным напряжением и энергия тока
дросселя отдаётся в нагрузку. При этом выходное напряжение Uн оказывается
больше входного Uп.
Следует обратить внимание на то,
что, в отличие от чопперной схемы, дроссель L не является элементом фильтра, а
выходное напряжение становится больше входного на величину, определяемую
индуктивностью дросселя L и скважностью работы ключа.
Статическая регулировочная
характеристика стабилизатора повышающего типа (без учёта потерь в транзисторе и
диоде) определяется зависимостью:
где:
;
,
,
- сопротивления диода
(динамическое), дросселя и нагрузки соответственно.
Статическая регулировочная характеристика
имеет вид:
Рис.3.
Фаза заряда дросселя
В данной фазе, схематически
показанной на рисунке 4, ключевой элемент коммутирует нижний вывод индуктивного
элемента у общему входу схемы. Соотношение между напряжением на дросселе и
током через него в общем случае определяется:
Поскольку в данном случае
, а
напряжение питания является постоянной величиной, то оба вывода дросселя
оказываются подключёнными к источнику питания с низким внутренним
сопротивлением. Мы получаем результат.
Итак,
,
а, проинтегрировав, получим простое
выражение для тока заряда дросселя:
Предположим, что в момент замыкания
ключа ток в индуктивном элементе L вообще отсутствует. После замыкания ключа
ток
появляется в
обмотке дросселя не скачкообразно, а начинает нарастать по линейному закону.
Нарастание тока в дросселе будет происходить до тех пор, пока ключ не
разомкнётся.
При прочих равных условиях
(напряжение питания и времени заряда) ток в индуктивном элементе к моменту
окончания времени заряда будет тем больше, чем меньше индуктивность L. Этот
простой, но очень важный вывод мы сделали исходя из того, что в полученном
выражении индуктивность L стоит в знаменателе. Понятно, что чем меньше
индуктивность, тем легче дросселю «набирать» ток. Зависимостьскорости
нарастания от величины индуктивности показана на рисунке 5.

Рис.4. Рис.5.
Фаза разряда дросселя
Основное свойство индуктивного
элемента - стремление к поддержанию величины и направления протекающего через
него тока. Поэтому при размыкании ключа направление разрядного тока
совпадёт по
направлению с зарядным током
. Разрядный ток замыкается через
диод на нагрузку и подзаряжает конденсатор С. Согласно теории электрических
цепей, напряжение на обкладках конденсатора и ток, протекающий через него,
связаны следующим соотношением:
Можно приближённо считать, что
дроссель в фазе разряда как бы является источником постоянного тока, поэтому
,
где
- напряжение на конденсаторе к
моменту окончания заряда дросселя (заряд дросселя L и разряд конденсатора С
происходят одновременно). Добавка напряжения
, компенсирующая убыль энергии
дросселя за счёт разряда на нагрузку, будет:
Это означает, что за несколько
циклов «заряд-разряд» можно увеличивать напряжение на нагрузке. Важно лишь,
чтобы добавка
Рис.6.
В фазе заряда максимальное значение тока
дросселя:
где
- добавка тока, определяемая
режимом, в котором ключ Кл постоянно разомкнут:
В фазе разряда дросселя к нему
прикладывается разность напряжений
и происходит спад тока дросселя, как
показано на рисунке 7.
Рис.7.
В установившемся режиме «добавка»
зарядного тока равна убыли разрядного, поэтому мы можем записать:
После несложных преобразований
получаем:
Хорошо видно, что чем меньше
разрядное время
нам удастся
сделать, тем большее напряжение мы можем получить на нагрузке.
1.2 Система автоматического управления
В зависимости от способа стабилизации выходного
напряжения импульсные стабилизаторы могут быть отнесены к одной из трёх
импульсных систем регулирования: с широтно-импульсной модуляцией (ШИМ); с
частотно-импульсной модуляцией (ЧИМ); релейная система регулирования (РСР).
В ИСН с ШИМ длительность импульсов напряжения на
входе сглаживающего фильтра при постоянной частоте их следования обратно
пропорциональна значению напряжения на нагрузке.
Импульсные стабилизаторы с ШИМ по сравнению со
стабилизаторами двух других типов имеют следующие преимущества:
Обеспечивается высокий КПД и оптимальная частота
преобразования независимо от напряжения первичного источника питания и тока
нагрузки; частота пульсаций на нагрузке является неизменной, что имеет
существенное значение для ряда потребителей электроэнергии.
На рисунке 8 представлена структурная схема цепи
управления с ШИМ.
Рис. 8.
1.3 Расчёт параметров преобразовательного
устройства
1. Выбираем частоту
преобразования
и принимаем
. Определяем минимальное,
номинальное и максимальное значения относительной длительности открытого
состояния транзистора:
,
,
3. Из условия обеспечения режима
непрерывности токов дросселя определяем его минимальную индуктивность
4. Определяем средний, минимальный и
максимальный ток дросселя:
,
,
. Задаёмся током
и с учётом
частоты преобразования
выбираем
транзистор по току и напряжению.
. Выбираем силовой диод.
Программа для расчёта параметров стабилизатора
повышающего типа в среде MatLab=25000%частота
преобразованиЯ,Гц=0.91%КПД=48%питающее напрЯжение,В=80%напрЯжение
нагрузки,В=1%максимальный ток нагрузки=0.8%минимальный ток
нагрузки=10%относительное изменение входного напряжениЯ,%=5%относительное
изменение выходного напряжениЯ,%=0.1*Up%относительное изменение входного
напряжениЯ,В=0.05*Un%относительное изменение входного
напряжениЯ,В=dUp2/dUn2%коэфицент
стабилизации=(1-(Up+dUp)/(Un-dUn))/n%минимальное значение относительной
длительности открытого состояния транзистора=(1-Up/Un)/n%номинальное значение
относительной длительности открытого состояния
транзистора=(1-(Up-dUp)/(Un+dUn))/n%максимальное значение относительной
длительности открытого состояния
транзистора=(Up-dUp)*ymax*(1-ymax)/(2*Jnmin*fp)%минимальная индуктивность
дросселя=Jnmax/(1-ymax)%средний ток
дросселя=Jlcp-((Up-dUp)*ymax/(2*Lmin*fp))%минимальный ток
дросселя=2*Jlcp-Jlmin%максимальный ток
дросселя=(ynom-ymin)*Kst*Up/(dUp*Un)%коэффициент передачи схемы
управления%=Un/Jnmax+1%сопротивление нагрузки=0.1251;
rd=1;=(Rn+rl+rd)*Un/(Kst*Un)%внутреннее сопротивление ИСН
Результат вычисления:
>>=25000=0.9100=48=80=1=0.8000=10=5=
4.8000=4=2=0.3355=0.4396=0.5338=2.6877e-004=2.1448=0.4290=3.8606=0.0260=81=41.0626
>>
1.4 Расчёт параметров дросселя
Индуктивность многослойной цилиндрической катушки
определяется по формуле:
где:
min - радиус цилиндрического каркаса, на котором
расположен внутренний слой катушки;
h2 - шаг намотки; h1 - шаг между
соседними слоями катушки; dп - диаметр провода;
- количество витков в одном слое
катушки; k и m - порядковые номера витков в одном слое катушки; q - количество
слоёв катушки; n и f - порядковые номера слоёв катушки, причём внутренний слой
принят за нулевой.
Геометрическая модель многослойной
цилиндрической катушки изображена на рисунке 9.
Рис.9.
Программа для расчёта индуктивности
дросселяmin=0.04%радиус цилиндрического каркаса, на котором расположен
внутренний слой катушки,м=0.005%шаг намотки,м=0.004%шаг между соседними слоЯми
катушки,м=0.002%диаметр провода,м=0.1%длина катушки,м=fix(l/h2)%количество
витков в одном слое катушки
%k и m - порЯдковые номера витков в
одном слое катушки=4%количество слоев катушки
%n и f - порЯдковые номера слоев
катушки, причем внутренний слой принЯт за
нулевой=0;=0;=0;=0.0001;%шаг=4*3.1415926*10^(-7);n = 0:1:(q-1)f = 0:1:(q-1)k =
1:1:wm = 1:1:w
%расчет интеграла по методу
трапеций=
0:h:pi;=(m0*(r2min+dp/2+h1.*n).*(r2min+h1.*f).*cos(x))./((h2^2.*(m-k)^2+(r2min+dp/2+h1.*n)^2+(r2min+h1.*f)^2-2.*(r2min+dp./2+h1.*n)*(r2min+h1.*f).*cos(x))).^0.5;=trapz(x,y);=L+I;
Результат вычисления:=3.3293e-004
>>
Проверка результата в пакете MathCad
2001:
преобразовательный
дроссель катушка индуктивность
Программа для расчёта омического
сопротивления дросселяmin=0.04%радиус цилиндрического каркаса, на котором
расположен внутренний слой катушки,м=0.004%шаг между соседними слоЯми
катушки,м=0.005%шаг намотки,м=0.002%диаметр провода,м=0.017%удельное сопротивление
меди,мкОм*м=0.1%длина катушки,м=l/h2%количество витков в одном слое
катушки=3.14*(dp/2)^2%площадь поперечного сечениЯ провода,м2=2*3.14*r2min%длина
одного витка внутреннего слоЯ катушки,м=lv1*w%длина провода внутреннего слоЯ
катушки,м=2*3.14*(r2min+h1)%длина одного витка второго слоЯ
катушки,м=lv2*w%длина провода второго слоЯ катушки,м=2*3.14*(r2min+2*h1)%длина
одного витка третьего слоЯ катушки,м=lv3*w%длина провода третьего слоЯ
катушки,м=2*3.14*(r2min+3*h1)%длина одного витка четвертого слоЯ катушки,м=lv4*w%длина
провода четвертого слоЯ катушки,м=ls1+ls2+ls3+ls4%общаЯ длина
провода,м=r*l/S*10^(-6)%Омическое сопротивление двуслойной катушки,Ом
Результат вычисления:
>>min
=0.0400=0.0040=0.0050=0.0020=0.0170=0.1000=20=3.1400e-006=0.2512=5.0240=0.2763=5.5264=0.3014=6.0288=0.3266=6.5312=23.1104=0.1251
>>
2. Практическая часть
.1 Среда Matlab Simulink
- интерактивный инструмент для
моделирования, имитации и анализа динамических систем. Он дает возможность
строить графические блок-диаграммы, имитировать динамические системы,
исследовать работоспособность систем и совершенствовать проекты. Simulink
полностью интегрирован с MATLAB, обеспечивая немедленным доступом к широкому
спектру инструментов анализа и проектирования. Simulink также интегрируется с Stateflow
для моделирования поведения, вызванного событиями. Эти преимущества делают
Simulink наиболее популярным инструментом для проектирования систем управления
и коммуникации, цифровой обработки и других приложений моделирования.
2.2 Схема преобразовательного устройства и
описание элементов математической модели
Схема стабилизатора повышающего типа в среде
MatLab Simulink имеет вид:
Рис.10.
В качестве источника питания выбираем блок DC
Voltage Source из библиотеки Simulink, который представляет идеальный источник
постоянного напряжения. В его параметрах задаём напряжение 48В. Дроссель (L,R3)
имитирует блок Series RLC Branch (L,R3), представляющий собой RLC-цепь. Он
имеет следующие параметры:
Рис.11.
Транзистор (VT) моделируем с помощью блока
Mosfet. Так как в преобразователе транзистор и диод работают в ключевом режиме,
подбираем для их математических моделей соответствующие параметры защитных
(демпфирующих) цепей.
Модель Mosfet имеет информационный выход m,
который мы связываем с моделью осциллографа (Scope1). Вход g представляет
управляющий электрод транзистора, на него подаются импульсы с генератора Pulse
Generator. Параметры блока Mosfet приведены на рисунке 12. Диод имитирует блок
Diode. Параметры показаны на рисунке 13.
Рис. 12. Рис.13.
Нагрузка (R2) и фильтр (С) имитируется блоками
Series RLC Branch.

.3 Подбор транзистора и диода по результатам
вычислений
Транзистор: 2SK133
Напряжение сток-исток 120В
Максимальный ток сток-исток 7А
Напряжение затвора максимальное 14В
Напряжение затвор-исток отсечки 1,5В
Ток стока 3А
Ёмкость затвор-исток 600пкФ
Время нарастания максимальное 180нс
Время спада 60нс
Диод: 2Д213А
Максимальная частота 50000Гц
Максимальный прямой ток 10А
Максимальное обратное напряжение 200В
Максимальный обратный ток 200мкА
Ёмкость 500пкФ
.4 График выходного напряжения
преобразовательного устройства
График выходного напряжения снимается с
осциллографа. Он соединён с вольтметром, подключённым параллельно нагрузке.
Рис.16.
Величина выходного напряжения в установившемся
режиме 80,5В, при относительной длительности открытого состояния транзистора
равной 0,44. Это говорит о приемлемой точности расчёта параметров схемы, так
как величины не превышают расчётных. В переходном режиме возникает небольшое
перенапряжение величиной 85В. Время переходного процесса составляет 0,01с.
.5 Режим непрерывных токов дросселя
Режим непрерывных токов дросселя наблюдается при
относительно небольшом сопротивлении нагрузки. Для описания этого режима
воспользуемся рисунком 17. На нём показаны управляющее импульсное напряжение,
ток коллектора, напряжение коллектор-эмиттер, ток дросселя. Скачки напряжения
коллектор-эмиттер и искажение формы коллекторного тока обусловлены влиянием
демпфирующих цепочек, входящих в математическую модель транзистора.
На интервале времени
транзистор
VT закрыт, ток дросселя протекает через диод VD в нагрузку R2 и конденсатор С.
В момент времени
открывается
транзистор VT и через него на интервале времени
протекает коллекторный ток, обусловленный
разрядом конденсатора С через диод VD из-за его инерционности. По окончании
процессов рассасывания не основных носителей в диодеVD (момент времени
)
конденсатор С отключается от дросселя и транзистора и разряжается в нагрузку
током Iн. В течение этого же времени
происходит накопление энергии в
дросселе (увеличение тока от
до
) за счёт его подключения к
источнику питания через насыщенный транзистор VT. С момента времени
все
процессы повторяются.
Рис.17.
.6 Режим прерывистых токов дросселя
Режим прерывистых токов дросселя
наблюдается при большом сопротивлении нагрузки. Отличие данного режима от
режима непрерывных токов дросселя состоит в следующем. Воспользуемся рисунком.
После закрытия регулирующего транзистора (момент времени
) ток,
протекающий через дроссель и диод, уменьшаясь, достигает нуля в момент времени
. На
интервале
, когда
транзистор по прежнему закрыт, ток через дроссель и диод равен нулю. При
поступлении отпирающего импульса транзистор открывается , его коллекторный ток
начинает плавно увеличиваться от нуля, так как в течение этого времени диод
закрыт.
Существенным недостатком режима
прерывистых токов дросселя является повышенная пульсация напряжения на нагрузке
из-за увеличения длительности разряда конденсатора в нагрузку и увеличения
внутреннего сопротивления.
Рис.18
.7 Снятие и анализ регулировочной
характеристики стабилизатора повышающего типа
На рисунке 19 показано две
статических регулировочных характеристики. Одна из них практическая, полученная
экспериментально, другая - теоретическая, рассчитанная по формуле:
где:
;
,
,
- сопротивления диода
(динамическое), дросселя и нагрузки соответственно.
Рис. 19.
Кривая, полученная экспериментально
достаточно точно описывает характер процесса. Имеется небольшое расхождение
между кривыми, обусловленное большой разницей между омическим сопротивлением
катушки и сопротивлением нагрузки.
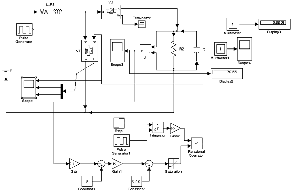
.8 Схема с системой автоматического
регулирования (ШИМ)
Схема стабилизатора постоянного напряжения
повышающего типа показана на рисунке 80:
Рис.20.
На вход системы регулирования
подаётся напряжение нагрузки, затем оно делиться на блоке Gain и суммируется с
отрицательным опорным напряжением, заданным блоком Constant1. Таким образом мы
получаем величину ошибки, которую усиливаем блоком Gain1. Затем , с помощью
сумматора, прибавляем желаемую нами величину относительной длительности
открытого состояния транзистора. Это значение поступает на блок Saturation, где
мы накладываем ограничения по величине относительной длительности открытого
состояния транзистора. В соответствии с расчётными данными (
. Полученный
сигнал поступает на компаратор Relasional Operator, где сравнивается с
сигналом, образованным блоками представленными на рисунке 21.
Рис.21.
Блок Step, который формирует
единичный «шаг», связывается с блоком Integrator. В результате мы получим
прямую, возрастающую в ограниченных с помощью оператора Step пределах. Pulse
Generator задаёт частоту, а блок Gain усиливает полученный сигнал. Таким
образом мы получим на выходе «пилу». В зависимости от того какая величина
больше, компаратор выдаёт 0 или 1. Этот сигнал поступает на транзистор. Нулевое
значение соответствует закрытому состоянию, единица - открытому. Осциллограммы
«пилы» и сигнала управления приведены на рисунке 22.
Рис.22
.9 Стабилизация выходного напряжения
По заданию величина входного
напряжения может изменяться на 10%, что составляет
4,8В. При
этих значениях колебания напряжения на нагрузке не должны превышать 5%, то есть
4В.
Осциллограммы выходных напряжений при разных входных напряжениях представлены
на рисунках 23, 24, 25.
При 48В (заданное по заданию
напряжение)
Рис.23.
Величина выходного напряжения для
схемы с системой управления равна 79,7В.
Увеличение входного напряжения на
10% (52,8В)
Рис.24.
В установившемся режиме величина
выходного напряжения равна 80,5В. Изменение от номинального напряжения
составляет 0,6%.
Уменьшение входного напряжения на
10% (43,2В)
Рис.25.
В установившемся режиме величина
выходного напряжения равна 79,2В. Изменение напряжения от номинального
составляет 0,6%.
Схема управления позволяет получить
заданную стабильность напряжения на нагрузке. Незначительное изменение
напряжения нагрузки говорит о точности расчёта параметров схемы и системы
управления.
Вывод
В ходе работы:
была создана модель стабилизатора
постоянного напряжения повышающего типа в среде Matlab Simulink.
был изучен принцип действия преобразователя
постоянного напряжения.
была рассмотрена и подробно
разобрана система автоматического регулирования (ШИМ).
Были получены дополнительные навыки
использования пакета Simulink.