Разработка стабилизатора переменного напряжения
Содержание
Введение. Структурный синтез
системы. Расчёт параметров элементов силовой цепи
. Описание схемы
регулирующего органа
. Расчёт параметров нагрузки
и коэффициентов трансформации трансформаторов
. Силовой трансформатор
а) Расчёт параметров
б) Выбор магнитопровода и
проводов
. Силовые ключи и драйверы
а) Расчёт параметров
б) Выбор элементов
. Выходной фильтр
а) Расчёт параметров
б) Выбор элементов
. Моделирование силовой части
. Оценка энергетической
эффективности разработанного устройства. Расчёт параметров системы управления
. Выбор измерительного
трансформатора и элементов для системы управления
. Моделирование системы
управления
Заключение
Список литературы
Введение
Сегодня для построения электронных источников питания аппаратуры широко
применяются транзисторные преобразователи, работающие в импульсном режиме. Они
обеспечивают необходимые потребителю электрические и информационные параметры
выходного сигнала и имеют ряд преимуществ, а именно высокое качество выходного
напряжения, широкие возможности стабилизации и регулирования, малые
массогабаритные показатели, значительное быстродействие, низкий показатель
уровня электромагнитных помех, защиту от короткого замыкания нагрузки, высокий
КПД и многое другое.
Модуляционные источники питания отличаются широким разнообразием
структурных и схемотехнических решений. Из них хорошие технико-экономические
показателями имеют источники питания с вольтодобавкой, построенные на базе
ячеек со звеном повышенной частоты. В принципе преобразователи с вольтодобавкой
работают в режиме АИМ-II.
Промежуточное повышение частоты обеспечивается инвертором, который
преобразует входное синусоидальное напряжение в разнополярное прямоугольное с
синусоидальной огибающей. Для реализации амплитудно-импульсной модуляции
используется схема демодулятора, которая определяет длительность добавки
напряжения.
Целью данной курсовой работы является разработка однофазного
стабилизатора переменного напряжения, с регулирующим органом с вольтодобавкой
на основе ячейки с ОРМ в звене повышенной частоты. В круг задач, решаемых при
проектировании, входят расчет и выбор параметров системы с учетом требований
технического задания, исследование выбранной схемы преобразователя путем
моделирования и оценка энергетической эффективности устройства. Необходимо
разработать подсистему защит и описать структуру и элементы системы управления.
I. Структурный синтез системы
Нестабильное напряжение сети через входной фильтр поступает на
регулирующий орган (импульсный преобразователь), преобразуется им в соответствии
с алгоритмом работы системы управления.
Через выходной фильтр нагрузка обеспечивается стабильным синусоидальным
напряжением, с заданным действующим значением.
Стабилизация осуществляет система управления на основании сигнала задания
и сигнала обратной связи.
Система защиты обеспечивает безопасный режим работы, при котором выходная
мощность не превышает значения, установленного заданием.
Рис.1.
II. Расчёт параметров элементов силовой цепи
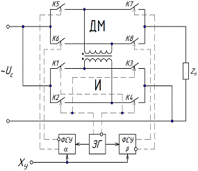
. Описание схемы регулирующего органа
трансформатор
энергетический нагрузка измерительный
Дополнительным условием задания на курсовую работу является использование
регулирующего органа с вольтодобавкой на основе ячейки с ОРМ (однополярной реверсивной
модуляцией) в звене повышенной частоты. Схема такой ячейки и режимы её работы
приведены в табл.1.
Таблица 1
|
Схема регулирующего органа
С ОРМ в звене повышенной частоты
|
Режим
|
Цикл замыкания ключей
|
|
|
Инвертор
|
Демодулятор
|
МД2,3
,45,8
|
6,7
|
|
|
|
|
РД
|
2,3 1,4
|
7,5-5,8-8,6 8,6-6,7-7,5
|
|
НП
|
2,3 1,4
|
5,7-6,8 6,8-5,7
|
|
РО
|
2,3 1,4
|
8,6-6,7-7,5 7,5-5,8-8,6
|
|
МО
|
2,3 1,4
|
6,7 5,8
|
МД - максимальная добавка; РД - регулируемая добавка; НП - неискаженная
(прямая передача); РО - регулируемая отбавка; МО - максимальная отбавка
Рис.1.1. Временные диаграммы работы регулирующего органа
- угол
сдвига сигнала управления ключами
в
сторону опережения относительно сигнала задающего генератора.
- угол
сдвига сигнала управления ключами
в
сторону отставания.
Также
дополнительным условием задания на курсовую работу является использование
симметрирующего трансформатора:
Рис.1.2
2.
Расчёт параметров нагрузки и коэффициентов трансформации трансформаторов
Нестабильность
напряжения сети:
Напряжение
на выходе Т1:
где
Uн-номинальное
напряжение сети
Напряжения
на выходе РО:
Для
полного использования возможности РО, необходимо, чтобы в режиме отбавки
напряжения выполнялось равенство
А
в режиме добавки
Составим
систему уравнений и найдем коэффициенты трансформации:
Нагрузка
- активная
При
минимальном выходном напряжении:
При
максимальном выходном напряжении:
3.
Расчет силового трансформатора
.1
Силовой трансформатор Т1
а)
Расчёт параметров
Мощность
трансформатора
Примем
с запасом
.
Будем
вести расчёт трансформатора при синусоидальном напряжении.
Данные
для расчёта:
Действующее
значение напряжения U1(d)=264В;
Действующее
значение тока I1(d)=41,7А;
частота
f=50Гц;
мощность
PТР=12000Вт;
перегрев.
Расчёт:
В
качестве материала магнитопровода используем электротехническую сталь с
толщиной ленты 0,08мм.
Параметры
стали марки 3422-0.08:
P0=21·10-2 Вт/см3, α=1.3,
β=1.6, А=663 А·см/В·с1/2.
Учитывая
коэффициент резки:
A=663·kр=663·1.5=995 А·см/В·с1/2.
Определим
критическую частоту работы трансформатора по формуле:
Так
как f <
fкр, то в
выражение для определения объема магнитопровода подставляем f.
Определяем
объем магнитопровода Vм:
,
где
- коэффициент добавочных потерь;
- коэффициент заполнения окна сердечника проводом
обмотки;
- коэффициент определяющий изменение сопротивления
медного провода при изменении температуры.
Тогда
К
сожалению типовый сердечник подобрать для данного магнитопровода проблематично,
поэтому закажем его у фирмы-производителя СТС TECHTRANS
(173025, Нечинская 55, Великий Новгород, Россия, +7-8162-730651) по цене 6728
рублей.
|
a
|
b
|
c
|
A
|
H
|
h
|
h1
|
V
|
SoSc
|
St
|
|
t/2
|
t
|
t
|
2t
|
3t
|
2t
|
t/2
|
4t3
|
t4
|
24t2
|
|
см
|
см
|
см
|
см
|
см
|
см
|
см
|
см3
|
см4
|
см2
|
|
8
|
16
|
16
|
32
|
48
|
32
|
8
|
16,4×103
|
6,55х104
|
6,14×103
|
Максимальная магнитная индукция:
Число
витков первичной обмотки:
;
Примем
w1=60 и определим w2:
Максимально
допустимая мощность потерь, излучаемая трансформатором при перегреве на
величину
:
где
α
- коэффициент теплоотдачи для
естественного охлаждения, равный приблизительно
.
Коэффициент
увеличения электросопротивления провода вследствие нагрева. Для меди при
температуре окружающей среды
:
-
плотность магнитного материала.
Удельные
магнитные потери:
Мощность
потерь в магнитопроводе:
-
плотность магнитного материала.
Принимаем
плотность тока J1=2∙106
А/м2.
Находим
площадь поперечного сечения провода первичной обмотки:
Диаметр
провода первичной обмотки:
-
удельное электросопротивление провода для меди.
Коэффициент
увеличения сопротивления провода, равный отношению сопротивления провода на
переменном токе к сопротивлению провода на постоянном токе
принимаем равный единице.
Мощность
потерь в обмотках:
где
=3t/100 =0.48м
Мощность
излучаемая трансформатором:
меньше
максимально допустимой.
Определим
перегрев поверхности трансформатора:
Перегрев
приемлем.
Площадь
поперечного сечения провода вторичной обмотки:
Диаметр
провода вторичной обмотки:
б)
Выбор проводов
Для
обоих обмоток выбираем токопроводящую жилу
ЛЭТЛО
ТУ 16.705.030-77, скрученную из эмалированных проводов марки ПЭТВ-2 с изоляцией
в виде оплетки из полиэфирных нитей.
Таблица
|
Номинальное сечение жилы, мм2
|
Число проволок
|
Номинальный диаметр медной
проволоки, мм
|
Наружный диаметр провода,
мм, не более
|
|
Первичная обмотка
|
20
|
102
|
0,500
|
7,5
|
|
Вторичная обмотка
|
12
|
60
|
0,500
|
6
|
.2 Силовой трансформатор Т2
Начальные данные
В
качестве материала магнитопровода выбираем аморфный нанокристалический сплав
«Гаммамет» под названием ГМ 24ДС со следующими параметрами
Выходная
мощность
Рассчитаем
мощность трансформатора с учетом КПД и схемотехники исполнения, в данном
случае, со средней точкой во вторичной обмотке
Здесь
был принят КПД η=0,97
Далее
будет произведен выбор типоразмера. В качестве ключевого параметра выбирается
произведение площади сечения магнитопровода на площадь окна.
Принимаем
решение увеличить рассчитанное значение, так как возможен перегрев.
Выбираем
сердечник из стандартного ряда ПЛ
со
следующими параметрами
Конструкция
и размеры
Площадь
сечения магнитопровода
Площадь
окна
Произведение
Геометрические
размеры:
a=1.6 см, b=4
см, с=2,5 см, h=4 см А=5.7см
lср=18см,
Н=7.2см
Поверхность
теплоотвода рассчитаем по формуле:
При последующей намотке провода, поверхность теплоотвода увеличится.
Принимаем это увеличение в два раза больше, относительно рассчитанной.
Число витков в первичной обмотке рассчитывается по формуле
Ток
в первичной обмотке равен
Плотность
тока
-
допустимо для медного провода. Рассчитаем сечение провода первичной обмотки для
данной плотности тока:
Выбираем
провода марки ПСТД
Сопротивление
первичной обмотки
,
где
ρ=2,72
мкОм/см - удельное сопротивление меди.
Потери
в меди первичной обмотки
Число
витков вторичной обмотки
Рассчитаем
сечение провода вторичной обмотки для данной плотности тока:
Выбираем
провода марки ПСТД
Сопротивление
вторичной обмотки
Потери
в меди вторичной обмотки
Общие
потери в меди
Теперь
рассчитаем потери в сердечнике. Удельные потери в магнитопроводе рассчитываются
по формуле
Потери
в сердечнике определяются по формуле
Суммарные
потери в трансформаторе определяются потерями в магнитопроводе и обмоточных
проводах, рассчитаем их:
Рассчитаем
перегрев трансформатора
4. Силовые ключи и драйверы
а) Расчёт параметров
Максимальные напряжения на ключах в закрытом и токи через них в открытом
состояниях: Демодулятор (К5-К8):
.
Инвертор
(К1 - К4):
.
.
При
таких токах и напряжениях целесообразно использовать IGBT-транзисторы.
Поскольку
IGBT-транзистор не пропускает ток в обратном направлении,
то для коммутации переменного напряжения необходимы ключи переменного тока,
состоящие из двух транзисторов и двух встречно-параллельных им диодов (рис.4.1)
Рис.4.1.
Силовой ключ переменного тока
б)
Выбор элементов
Выбраны
транзисторы со встроенными обратными диодами фирмы АРТ (Microsemi). Сайт www.microsemi.com
ДЕМОДУЛЯТОР
И ИНВЕРТОР (APT30GS60BR)
Выбран
драйвер CONCEPT 2SC0108T
(сайт www.igbt-driver.com) - двухканальный драйвер. Оба канала гальванически
развязаны от входной цепи и между собой.
Выходной
ток драйвера :
.
Выходное
напряжение :
.
Рис.4.2.
Блок-диаграмма драйвера

Рис.4.3.
Схема подключения драйвера
Чтобы
использовать встроенную защиту от короткого замыкания необходимо подключение к
коллектору транзистора. В связи с особенностями схемы это делать не желательно,
поэтому оставим выводы драйвера VCEx и REFx не подключенными. Защиту от короткого замыкания
сделаем более просто, контролируя ток нагрузки (пункт IV курсовой
работы).
Подключаем
два транзистора к одному драйверу. На 16 транзисторов нужно 8 штук.
5.
Выходной фильтр
а)
Расчёт параметров
Выходное
напряжение формируется из суммы напряжений сети и демодулятора. Считаем, что на
вход преобразователя поступает чистая синусоида без гармоник. В сигнале
демодулятора кроме полезной гармоники на частоте сети присутствуют также
паразитные гармоники около частот, кратных частоте ШИМ. Таким образом,
амплитуды гармоник в составе выходного напряжения равны амплитудам гармоник
напряжения демодулятора. Задача фильтра - подавить эти гармоники с определённым
коэффициентом и выделить полезную гармонику.
Рис.5.1.
Вид гармоник около частоты ШИМ
Коэффициент
гармоник на выходе фильтра :
,
и
- действующие значения правой и левой гармоники,
и
- кoэффициенты
передачи правой и левой гармоники.
Разложим
напряжение демодулятора в ряд Фурье:
Амплитуды
гармоник напряжения:
Передаточная
функция фильтра с нагрузкой:
Коэффициенты
передачи гармоник напряжения (правой и левой):
Выражение
для коэффициента гармоник:
При
расчёте и выборе параметров фильтра необходимо учитывать несколько факторов:
коэффициент
гармоник не должен превышать заданный;
выброс
АЧХ не должен быть слишком большим, не более 1,5;
ток
через индуктивность не должен превысить максимально допустимый ток транзисторов.
Расчёт
ведём с помощью программы “Mathcad” при максимальном сопротивлении нагрузки.
Наихудший
случай (максимальный коэффициент гармоник и максимальный ток через конденсатор)
получился при отбавке с γ
= 0,63 и минимальном напряжении на
нагрузке.
Рассчитанные
значения:
Коэффициент
гармоник при этом
.
Рис.5.2.
Форма АЧХ:
Передаточная
функция для тока:
Коэффициенты
передачи гармоник тока (правой и левой):
Рис.5.3.
Ток через конденсатор
Максимальный
ток составляет 2А.
Действующее
значение тока:
б)
Выбор элементов
Конденсатор:
Выбран
металлизированный полипропиленовый плёночный в алюминиевом корпусе.
Точность
±5%.
Дроссель:
Расчет выходного фильтра
Исходные данные для расчета:
L=8мкГн,
I=25 А, f=10 кГц, ΔI=1 А, ΔT=60°С.
Запасаемая энергия в дросселе рассчитывается по формуле:
Рассчитаем
коэффициент формы тока:
Для
выбора типоразмера сердечника дросселя находим произведение сечение сердечника
на площадь его окна:

Площадь
сечения магнитопровода К12х8х5
Площадь
окна
Произведение
площадей сечения и окна
Объем
магнитопровода найдем по формуле
Средняя
длина витка для данного сердечника вычисляется по следующей формуле
Коэффициент
К=0,45.
Рассчитаем
поверхность теплоотвода сердечника, учитывая обмотку:
Средняя
длина магнитной силовой линии
Найдем
плотность тока в обмотке:
Зная
плотность тока и сам ток через обмотку, находим необходимое сечение провода
,
отсюда
находим расчетный диаметр провода
В
соответствии со стандартом, выбираем провода марки ПСТД:
|
Тип
|
Диаметр, мм
|
Диаметры с изоляцией, мм
|
Сечение, мм2
|
Сечение с изоляцией, мм2
|
|
ПСТД
|
4
|
4,33
|
0,4
|
0,433
|
Рассчитаем
эффективную площадь окна
Находим
число витков дросселя
Рассчитаем
магнитную проницаемость сердечника
Рассчитаем
сопротивление обмотки
,
где
ρ=2,72
мкОм/см - удельное сопротивление меди.
Мощность,
рассеиваемая в меди, находится по формуле:
Рассчитаем
индукцию, амплитуда переменной составляющей находим из выражения
Постоянная
составляющая индукции:
Максимальная
индукция
Рассчитаем
потери в сердечнике:
Удельные
потери в магнитопроводе определяются по графику удельных потерь, при частоте 40
кГц
, тогда в сердечнике рассеивается
Суммарные
потери в дросселе складываются из потерь в сердечнике и потерь а обмотке.
Находим суммарные потери:
Рассчитаем
перегрев:
Перегрев
не превышает допустимый, что говорит о верности проведенного проектирования.
6. Моделирование силовой части
Рис.6.1 Схема силовой части в среде Orcad.
Рис.6.2 Напряжение на входе фильтра
Рис.6.3 Напряжение на входе фильтра (увеличенное)
Рис.6.4 Напряжение на трансформаторе Т2
Рис.6.5 Напряжение на ключах демодулятора
Рис.6.6 Импульсы управления демодулятора
Рис.6.7 Напряжение на выходе стабилизатора
Рис.6.8 Напряжение на выходе стабилизатора (увеличенное)
7. Оценка энергетической эффективности разработанного
устройства
Эффективность стабилизатора определяется его КПД. Основная часть потерь
приходится на транзисторы.
Поскольку расчёт потерь при данном виде модуляции достаточно сложен,
оцениваем эффективность устройства с помощью моделирования с использованием
моделей реальных транзисторов (взяты с сайта производителя). Определяем с
помощью моделирования среднюю мощность потерь в каждом ключе в различных
режимах.
Вероятно, наибольшие потери будут при наибольшем напряжении сети. Наибольшие
потери - в режиме максимальной отбавки.
Потери в демодуляторе
Рис.7.1.
Рис.7.2.
Потери в инверторе
Рис.7.3.
Рис.7.4.
Суммарные потери:
.
КПД
преобразователя составляет
.
Наименьшие
потери при прямой передаче.
Трансформатор работает на холостом ходу, ток из сети протекает только через
ключи демодулятора.
III.
Расчёт параметров системы управления
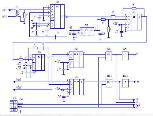
Рис.
Принципиальная схема системы управления
1. Выбор измерительного трансформатора и элементов для
системы управления
Согласно напряжению на выходе стабилизатора переменного напряжения
выберем измерительный трансформатор TV3
Выбираем измерительный трансформатор с параметрами, приведенными в
табл.1.
Дополнительные характеристики:
Пульсация, %…………………..…………….……0,04
Время установления ,с…………………..………….0,1
Параметры источника питания:
•напряжение, В…………………………….220, 240
•частота, Гц………………….………………..49-600
Температура окружающей…………...…от минус 30 до плюс 50°С
Относительная влажность, %……………………….от 30 до 80
Масса, кг…………………………..…..………....0,4
Таблица 1.Основные характеристики трансформатора Е842/1.
|
Наименование и тип прибора
|
Класс точности, %
|
Диапазон измерения сигналов
|
Сопротивление нагрузки
|
Потребляемая мощность
|
Габаритные размеры , мм
|
|
|
вход
|
выход
|
|
|
|
|
1
|
2
|
3
|
4
|
5
|
6
|
7
|
|
Преобразователь Е842/1
|
1,0
|
0-600В
|
0-5 В
|
0...2,5 кОм (любое значение
в указанном диапазоне без подстройки преобразователя
|
1,0 В·А
|
80х80х90
|
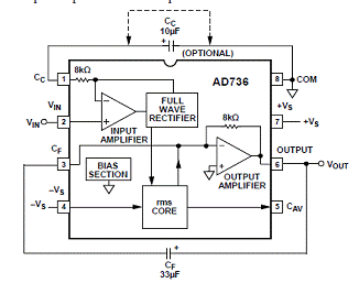
Для определения действующего значения будет использована микросхема DA1 (AD736) со следующими параметрами:
Схема подключения:
Выберем вычетатель DA3:
Данная схема предназначена для получения разности двух напряжений, при
этом каждое из них предварительно умножается на некоторую константу (константы
определяются резисторами).
Если R1=R2=Rf=Rg
имеем: Vout=(V1-V2)
Разработка схемы генератора тактовых импульсов и
генератора пилообразного напряжения
Используем микросхему ICL8038, которая представляет из себя
генератор высокой точности прямоугольного, синусоидального, треугольного,
пилообразного импульсов с минимум внешних компонентов.
Особенности:
диапазон частот получения сигнала: 0.001Гц…300кГц
диапазон коэффициента заполнения для прямоугольного
импульса: 2-98%
Низкие искажения для синусоидального сигнала 1%
Высокая линейность для треугольного сигнала: 0.1%
высокий уровень выходного напряжения: TTL…28В
Типовая схема включения микросхемы
Рассчитаем номиналы компонентов схемы для ГТИ с
периодом 100мкс:
рассчитаем время импульса по формуле:
Выберем Ra=1кОм
Следовательно,
время
спада равняется времени нарастания то RB выбирается равным RА
RB=1кОм.
Сопротивление RL=4.7кОм.
Для
получения спадающей пилы используем источник +10В из которого будем вычитать
нарастающую пилу. Для операции вычитания используем вычетатель на операционном
усилителе:
Данная схема предназначена для получения разности двух напряжений, при
этом каждое из них предварительно умножается на некоторую константу (константы
определяются резисторами).
Если R1=R2=Rf=Rg=10Ом
имеем: Vout=(V1-V2)
2. Моделирование системы управления
Рис.2.1. Схема модели системы управления
Рис.2.2. Напряжение на входе AD736
Рис.2.3. Напряжение на выходе AD736 и входное напряжение ПИ-регулятора
Рис.2.4. Импульсы управления демодулятором
Заключение
В ходе проделанной курсовой работы был разработан стабилизатор
переменного напряжения (силовая часть и система управления) с довольно
неплохими показателями стабилизации. Отклонение выходного напряжения не
превышает 1%, так же была освоена методика расчета фильтра по известной
величине коэффициента гармоник.
Список литературы
1. Стабилизаторы
переменного напряжения с высокочастотным широтно-импульсным регулированием/
А.В. Кобзев, Ю.М. Лебедев, Г.Я. Михальченко
. А.
Дж. Пейтон, В. Волш Аналоговая электроника на операционных усилителях.
. Титце
У., Шенк К. Полупроводниковая схемотехника: Справочное руководство.
. Мелешин,
В.И. Транзисторная преобразовательная техника / В.И. Мелешин. - М.: Техносфера,
2005. - 632 с.
. Источники
электропитания радиоэлектронной аппаратуры: справочник / под. ред. Г.С.
Найвельта. - М.: Радио и связь, 1985. - 210 с.
. Александров,
К.К. Электротехнические чертежи и схемы / К.К. Александров, Е.Г. Кузьмина. -
М.: Энергоатомиздат, 1990. - 288 с.