Построение и анализ траекторий развития экономической системы в модели Харрода-Домара

  • Вид работы:
    Практическое задание
  • Предмет:
    Менеджмент
  • Язык:
    Русский
    ,
    Формат файла:
    MS Word
    441,01 Кб
  • Опубликовано:
    2013-01-04
Вы можете узнать стоимость помощи в написании студенческой работы.
Помощь в написании работы, которую точно примут!

Построение и анализ траекторий развития экономической системы в модели Харрода-Домара

МИНИСТЕРСТВО ОБРАЗОВАНИЯ И НАУКИ, МОЛОДЕЖИ И СПОРТА УКРАИНЫ

ХАРЬКОВСКИЙ НАЦИОНАЛЬНЫЙ ЭКОНОМИЧЕСКИЙ УНИВЕРСИТЕТ

Кафедра экономической кибернетики

Дисциплина: "Моделирование экономической динамики"






Лабораторная работа №3

"Построение и анализ траекторий развития экономической системы в модели Харрода-Домара"

Выполнила студентка гр.5-1

Факультета экономической информатики

Баязитова И.А.

Проверила к. э. н., доцент

Чернова Н.Л.





Харьков, 2012

1. Построить имитационную модель поведения системы, которая описывается моделью Харрода - Домара с заданными параметрами. Построить траекторию роста ВВП, инвестиций и потребления, если Y (0) = 2500, B = 2, C (t) = 500. Построить графики динамики этих показателей. Исследовать поведение модели при различных значениях темпа прироста потребления.

. Построить имитационную модель поведения системы, которая описывается моделью Харрода - Домара с заданными параметрами. Y (0) = 550, B = 2, C (t) = 250, r = 0,3. Построить графики динамики этих показателей.

Ход работы

МОДЕЛЬ ЭКОНОМИЧЕСКОГО РОСТА ХАРРОДА-ДОМАРА (Harrod-Domar growth model) Модель роста, названная по фамилиям ее создателей, рассматривающая экономический рост при условии постоянства коэффициентов капиталовооруженности и склонности к сбережению. Согласно этой модели, рабочая сила, измеряемая в показателях эффективности с учетом технического прогресса, увеличивается в соответствии с экзогенным естественным постоянным темпом прироста n. Если постоянный коэффициент капиталовооруженности v и постоянный коэффициент склонности к сбережению s, а национальный доход равняется Y, то сбережения равны sY.

При доходе Y желаемый объем капитала равен νY; если он возрастает, когда темп роста g постоянен, то желаемый объем инвестиций равен gvY. Ожидаемые объемы сбережений и инвестиций равны sY=gvY следовательно g=s/v.

Единственный темп роста, который позволяет это сделать, - g=w, гарантированный темп роста экономики, обеспечивающий полное использование ресурсов.

Если w=n, то рост возможен при постоянном удельном весе занятой рабочей силы. Если w<n, то это означает, что гарантированный темп роста экономики, обеспечивающий полное использование ресурсов, меньше естественного темпа, следовательно, сбалансированный рост национального дохода приводит к постоянно увеличивающейся безработице.

Если w>n, то сбалансированный рост становится невозможным, как только будет достигнута полная занятость, так что возникающее замедление темпов роста приводит к кризису.

Модель Харрода-Домара указывает на проблемы, которые могут возникнуть, если ν и s не способны к изменению; модель Солоу рассматривает, как будет выглядеть мир, если бы эти проблемы были решены.

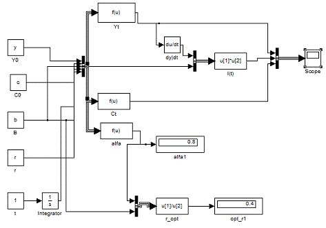
Имитационная модель выглядит следующим образом:

Рис.1 Имитационная модель

Рис.2 М-файл

Рассмотрим траекторию роста ВВП, инвестиций и потребления

Рис.2 Графики динамики показателей по условию задачи 1

В данном случае возникает ситуация, когда все показатели имеют тенденцию экспоненциального роста, кроме того темп прироста одинаковый и равен 0,4.

Увеличим темп прироста потребления до 0,7 и посмотрим на поведение модели:

Рис.3 Графики динамики показателей

На графике видно, что потребление имеет тенденцию экспоненциального роста во времени. При этом значения ВВП и инвестиций уходят в отрицательную область, начиная с периода времени t=5, t=6 соответственно.

Рассмотрим ситуацию, когда r_opt<r<1/B, приняв r=0,45.

Рис.4. Графики динамики показателей при темпе роста потребления

экономическая модель харрод домар

В данном случае ВВП также уйдет в отрицательную область, однако для этого понадобится больше времени. На начальных этапах наблюдается рост всех показателей. Однако с ростом потребления, инвестирование начинает снижаться.

Рассмотри условие задачи 2.

Рис.5. Графики динамики показателей по условию задачи 2

Таким образом, наблюдается ситуация, когда r_opt<r<1/B. То есть ВВП со временем уходит в отрицательную область под действием высокого темпа роста потребления. Инвестиции соответственно также становятся отрицательными.

Вывод: в ходе работы реализованы имитационные модели, позволяющие оценить поведение системы в соответствии с моделью Харрода - Домара.

Похожие работы на - Построение и анализ траекторий развития экономической системы в модели Харрода-Домара

 

Не нашли материал для своей работы?
Поможем написать уникальную работу
Без плагиата!
Без нейросетей!