Моделирование бизнес-процессов на предприятии ООО 'Домофон-Сервис'

  • Вид работы:
    Отчет по практике
  • Предмет:
    Менеджмент
  • Язык:
    Русский
    ,
    Формат файла:
    MS Word
    1,03 Мб
  • Опубликовано:
    2012-08-23
Вы можете узнать стоимость помощи в написании студенческой работы.
Помощь в написании работы, которую точно примут!

Моделирование бизнес-процессов на предприятии ООО 'Домофон-Сервис'

МИНИСТЕРСТВО ОБРАЗОВАНИЯ И НАУКИ РОССИЙСКОЙ ФЕДЕРАЦИИ

Федеральное государственное автономное образовательное учреждение высшего профессионального образования

ДАЛЬНЕВОСТОЧНЫЙ ФЕДЕРАЛЬНЫЙ УНИВЕРСИТЕТ (ДВФУ)

ДАЛЬНЕВОСТОЧНЫЙ ИНСТИТУТ ИННОВАЦИОННЫХ

ТЕХНОЛОГИЙ И КАЧЕСТВА

Кафедра управления качеством




ОТЧЕТ

о прохождении учебной практики

Выполнила студентка гр. 1823

Руководитель практики

ст. преподаватель кафедры

управления качеством

К.И. Зимогляд

Практика пройдена в срок

с «21» июня 2010 г.

по «03» июля 2010г.

на предприятии ООО «Домофон-Сервис»


Владивосток 2010

Содержание

Дневник практиканта о выполненной работе

Введение

. Характеристика организации

. Разработка организационной структуры и выделение основных бизнес-процессов в структурных подразделениях предприятия

. Описание бизнес-процессов на основе методологии функционального моделирования

. Построение карты элементарного бизнес-процесса

. Выделение показателей оценки элементарного бизнес-процесса и сбор информации в КТ

Вывод

Дневник практиканта о выполненной работе

Дата и время прохождения практики

Наименование выполняемых работ

Замечания руководителя о работе практиканта, дата и подпись

21.06.2010 г.

Знакомство с предприятием, ознакомление с видами оказываемых услуг. Сбор необходимой информации. Актуализация организационной структуры компании.


23.06.2010 г.

Изучение должностных инструкций, изучение ответственности сотрудников. Изучение бизнес-процессов отдела.


25.06.2010 г.

Создание схемы процессов отдела.


27.06.2010 г.

Актуализация организационной структуры компании. Работа с BPWin. Работа над схемой процессов компании.


29.06.2010 г.

Выявление показателей, по которым мы может собрать соответствующую информацию, и сделать определенные выводы. Определение контрольных точек. Утверждение схем бизнес-процессов.


01.07.2010 г.

Обработка полученных данных.


03.07.2010 г.

Оформление отчёта.


Руководитель предприятия

ООО «ДОМОФОН-СЕРВИС»

________________ В.В. Свирский

м.п.

Введение

Учебная практика была нами пройдена в компании «Домофон-Сервис», главный офис которой располагается по адресу ул. Снеговая, 18, Б.

Цель учебной практики - научиться применять методы процессного подхода.

Для достижения поставленной цели необходимо решить следующие задачи:

. Ознакомиться с компанией «Домофон-Сервис», историей её создания, видами и масштабами деятельности, организационно - правовой формой и законодательной основой функционирования.

. Изучить организационную структуру компании «Домофон-Сервис».

. Выделить основные бизнес-процессы компании, и их составляющие.

. Описать бизнес-процесс компании с использованием методологии функционального моделирования.

. Провести декомпозицию бизнес-процесса.

. Составить карту для элементарного бизнес-процесса.

. Предложить показатели оценки элементарного бизнес-процесса, по которым можно собрать необходимую информацию.

. Результаты учебной практики изложить в письменном отчёте.

1. Характеристика организации

Компания «Домофон-Сервис» образовалась в 1998 году. Первый домофон был установлен в ноябре 1998 года, на ул. Овчинникова 4, третий подъезд.

«Домофон-Сервис» занимается установкой подъездных домофонов и дальнейшим обслуживанием данных систем.

Специалисты компании стремятся к качеству выполняемых работ, рассмотрят и внедрят разработки и конфигурации любой сложности - и это подтверждено сертификатом, который подтверждает соответствие СМК предприятия ГОСТ Р ИСО 9001-2001.

За последние несколько лет работы организация отработала технологию монтажа и обслуживания, также специалистами компании была разработана собственная конструкция входных дверей подъезда и уникальная технология установки и монтажа электромагнитного замка. Все разработки успешно прошли испытания в сложных условиях приморского климата, где постоянный ветер, резкие перепады температур и почти 100% влажность. Компания опробовала различные варианты и конфигурации систем допуска (как импортного, так и российского производства).

Все оборудование последних лет - российского производства, компании «Метаком», с которой компания «Домофон-Сервис» сотрудничает не первый год. На рынке Владивостока компанию «Домофон-Сервис» знают довольно хорошо, рекламой являются более сотни подъездов, которые выделяются из общей массы домофонов других компаний.

. Разработка организационной структуры и выделение основных бизнес-процессов в структурных подразделениях предприятия

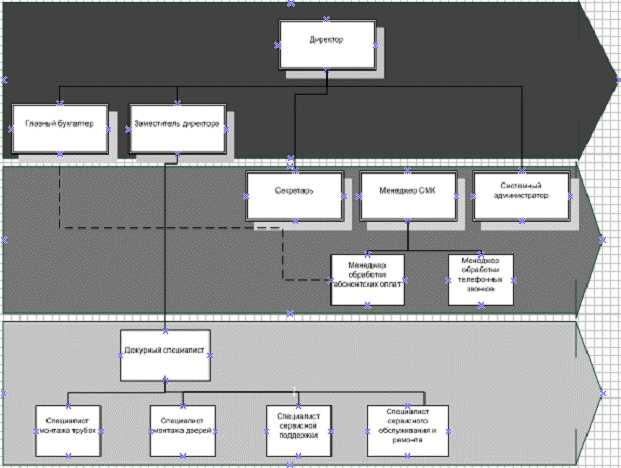
На момент прохождения практики в OOO «Домофон-Сервис» не имелась схема организационной структуры компании.

Представление об организационной структуре компании было получено после беседы с руководством предприятия. Результаты опроса сведены в таблицу 1.

Подразделение

Численность

Кому подчиняется

Основные функции

 

1

Директор

 

1.1

Главный бухгалтер

1

Директор

1. Учет и распределение финансов 2. Налоги

 

1.2

Заместитель директора

1

Директор

1. Контроль производства 2. Закупка материалов

 

1.3

Секретарь

1

Директор

1. Оформление документов и приказов 2. Прием корреспонденции 3. Работа с посетителями

 

1.4

Системный администратор

1

Директор

1. Контроль работы организационной техники 2. Обновление компьютерных программ 3. Обновление и поддержка сайта 4. Получение электронной почты

 

1.5

Менеджер СМК

1

Директор

1. Контроль процессов, контроль инноваций 2. Обработка несоответствий, контроль решений и устранений 3. Учет и оформление абонентской платы (телебиллинг)

 

2

Менеджер СМК

 

2.1

Менеджер обработки телефонных звонков

1

Менеджер СМК

1. Учет склада (работа с программой) 2. Прием материалов 3. Выдача материалов 4. Контроль о выполнении работ, прием и учет нарядов

 

2.2

Менеджер обработки абонентских оплат

1

Менеджер СМК

1. Прием и распределение заявок от потребителя 2. Передача заявок специалистам 3. Учёт и оформление абонентской платы (телебиллинг)

 

2.3

Дежурный специалист

1

Заместитель директора

1.Замещение специалистов монтажа и сервиса

 

3

Дежурный специалист

3.1

Специалист монтажа трубок

1

Дежурный специалист

1. Монтаж трубок (электроработы, электроматериалы) 2. Монтаж кабель - трассы

 

3.2

Специалист монтажа дверей

1

Дежурный специалист

1.Процесс монтажа входных дверей

 

3.3

Специалист сервисного обслуживания и ремонта

1

Дежурный специалист

1. Ремонт и настройка оборудования (электротехника) 2. Отключение и включение абонентов

 

3.4

Специалист сервисной поддержки

1

Дежурный специалист

 


На основании данной таблицы мы проанализировали организационную структуру компании. Схема организационной структуры представлена на рисунке 1.

Рисунок 1 - Схема организационной структуры компании ООО «Домофон-Сервис»

На основании собранной информации нами был составлен проект сети бизнес-процессов, который представлен на рисунке 2.


Рисунок 2 - Проект сети процессов компании ООО «Домофон-Сервис»

Далее мы выделили основные бизнес-процессы компании «Домофон-Сервис», и представили их в виде таблицы 2.

Таблица 2 - Уточненный список процессов и их владельцев

Процесс

Тип

Владелец процесса

Входящие подразделения

1

Управление предприятием

упр.

Директор

1.Заместитель директора 2.Главный бухгалтер

2

Монтаж домофонов

осн.

Дежурный специалист

1.Специалист монтажа трубок 2.Специалист монтажа дверей 3.Специалист сервисной поддержки 4.Специалист сервисного ремонта

3

Осуществление технического обслуживания

осн.

Дежурный специалист

1.Специалист монтажа трубок 2.Специалист монтажа дверей 3.Специалист сервисной поддержки 4.Специалист сервисного ремонта

4

Ремонт

осн.

Дежурный специалист

1.Специалист монтажа трубок 2.Специалист монтажа дверей 3.Специалист сервисной поддержки 4.Специалист сервисного ремонта

5

Закупка материалов

всп.

Директор

1. Директор 2. Менеджер по учету платежей

6

Начисление платежей

всп.

Менеджер обработки абонентских оплат

1.Менеджер обработки абонентских оплат 2.Главный бухгалтер 3.Менеджер обработки телефонных звонков

7

Обеспечение деятельности предприятия

всп.

Директор

1.Секретарь 2.Системный администратор 3.Менеджер СМК


Как следует из таблицы, мы выделили 7 основных бизнес-процессов. Владельцем процессов «Управление предприятием» и «Обеспечение деятельности предприятия» является директор. Владельцем бизнес-процесса «Монтаж домофонов» является дежурный специалист, а у процесса «Закупка материалов» - директор. Для бизнес-процесса «Осуществление технического обслуживания», владельцем будет являться дежурный специалист. А для процессов «Начисление платежей» и «Ремонт» владельцами будут являться менеджер обработки абонентских оплат и дежурный специалист. Все семь бизнес-процессов относятся к разному типу процессов.

. Описание бизнес-процессов на основе методологии функционального моделирования

бизнес моделирование карта обслуживание

Перед тем, как начать моделирование и описание процессов, мы провели подготовительную работу по следующему плану.

) Определили потребителей процессов и выходы. Согласовали выходы процессов с потребителями и результаты представили в таблице 3.

Таблица 3 - Выходы процессов компании «Домофон-Сервис» и их потребители

Процесс

Выходы

Потребители

1

Управление предприятием

1.Приказы, распоряжения, устав компании, должностные инструкции

1. Дежурный специалист 2. Главный бухгалтер 3. Системный администратор

2

Монтаж домофонов

1. Исправная домофонная система 2. Акт приёмки 3. Дополнительный клиент

1. Абоненты

3

Осуществление технического обслуживания

1. Исправная домофонная система 2. Акт приёмки

4

Ремонт

1. Исправная домофонная система 2. Акт приёмки

1. Абоненты

5

Закупка материалов

1. Квитанции 2. Накладная 3. Комплектующие

1. Менеджер обработки абонентских оплат

6

Начисление платежей

1. Исправная домофонная система 2. Акт приёмки

1. Абоненты

7

Обеспечение деятельности предприятия

1. Договор 2. Иная документация

1.Все подразделения предприятия


Как следует из этой таблицы, у всех 7 основных процессов есть свои выходы и свои потребители. В процессе «Управление предприятием» потребителями являются системный администратор, дежурный специалист и главный бухгалтер, а на выходе приказы, распоряжения, устав компании, должностные инструкции. В процессе «Обеспечение деятельности предприятия» потребителями являются все подразделения компании, а на выходе - договор и другая документация. У процесса «Монтаж домофонов» потребителем являются абоненты, выход данного процесса - исправная домофонная система, акт приёмки и дополнительный клиент. У процесса «Закупка материалов» потребителями являются: специалист монтажа трубок, специалист монтажа дверей, специалист сервисной поддержки, специалист сервисного ремонта, а на выходе - накладная и комплектующие. В процессе «Ремонт» потребителями являются абоненты, на выходе - исправная домофонная система и акт приёмки. У процесса «Осуществление технического обслуживания» потребителями являются абоненты, а на выходе исправная домофонная система и акт приёмки. А в процессе «Начисление платежей» поставщиком является менеджер обработки абонентских оплат, а на выходе-квитанции.

) Определили входы и поставщиков процессов. Согласовали входы процессов с поставщиками и представили результаты в таблице 4.

Таблица 4 - Входы процессов компании «Домофон-Сервис» и их поставщики

Процесс

Входы

Поставщики

1

Управление предприятием

1. Информация о деятельности предприятия

1. Директор

2

Монтаж домофонов

1. Заявка от потребителя 2. Комплектующие

1. Менеджеры 2. Абоненты

3

Осуществление технического обслуживания

1. Информация о продукции 2. Продукция поставщика 3. Накладные

1. Производители материалов и комплектующих

4

Ремонт

1. Заявка о неисправности 2. Неисправная домофонная система

1. Абоненты

5

Закупка материалов

1. Продукция поставщика 2. Квитанции

1. Абоненты 2. Менеджер

6

Начисление платежей

1. Неисправная домофонная система

1. Абоненты 2. Специалист сервисной поддержки 3. Специалист сервисного ремонта

7

Обеспечение деятельности предприятия

1. Документация от заказчика 2. Распоряжения

1.Секретарь 2.Системный администратор 3.Менеджер СМК


Как следует из таблицы 4, у каждого основного бизнес-процесса есть внешние и внутренние входы и поставщики. У процесса «Управление предприятием» поставщиком является директор, а на входе информация о деятельности предприятия, у процессов «Монтаж домофонов» и «Начисление платежей» поставщиками являются менеджеры и абоненты. Поставщиками процессов «Ремонт» и «Закупка материалов» являются производители материалов и комплектующих, а также абоненты, специалист сервисной поддержки, специалист сервисного ремонта, соответственно. Поставщиком бизнес-процесса «Осуществление технического обслуживания» являются абоненты. В процессе «Обеспечение деятельности предприятия» поставщиками являются секретарь, менеджер СМК, системный администратор, а на входе - документация от заказчика и распоряжения.

) Определили ресурсы, необходимые для реализации этих процессов (таблица 5).

Таблица 5 - Ресурсы, необходимые для реализации процессов компании «Домофон-Сервис»

Процесс

Ресурсы

1

Управление предприятием

1. Офис 2. Оргтехника 3. Персонал

2

Монтаж домофонов

1. Персонал 2. Транспорт 3. Оборудование

3

Осуществление технического обслуживания

1. Транспорт 2. Склад 3. Персонал 4. Оборудование

4

Ремонт

1. Транспорт 2. Персонал 3. Оборудование

5

1. Персонал 2. Оргтехника 3. Офис 4. Транспорт

6

Начисление платежей

1. Оргтехника 2. Персонал 3. Офис

7

Обеспечение деятельности предприятия

1. Персонал 2. Офис 3. Оргтехника


) Собрали информацию о документах, регламентирующих деятельность каждого процесса, и представили ее в таблице 6.

Таблица 6 - Документы, регламентирующие выполнение процессов компании «Домофон-Сервис»

Процесс

Документы, регламентирующие выполнение процессов

1

Управление предприятием

1. Устав, положения, должностные инструкции 2. Постановления Ростехнадзора

2

Монтаж домофонов

1. Договор подряда 2. Акт приёмо-сдачи 3. Должностные инструкции

3

Осуществление технического обслуживания

1. ГОСТ на продукцию 2. Устав, положения, должностные инструкции

4

Ремонт

1. Договор обслуживания 2. Акт приёмо-сдачи 3. Должностные инструкции

5

Закупка материалов

1. Устав, положения 2.ГОСТ на продукцию

6

Начисление платежей

1. Договор обслуживания 2. Акт приёмо-сдачи 3. Должностные инструкции

7

Обеспечение деятельности предприятия

1. Положения о подразделениях 2. Должностные инструкции 3. Законодательная документация


Эта таблица наглядно демонстрирует, что внешняя нормативная документация такая, как устав, положения, ГОСТ на продукцию, а также договор обслуживания, должностные инструкции, регламентируют выполнение таких процессов, как: «Закупка материалов» и «Начисление платежей», соответственно. В процессах «Осуществление технического обслуживания», «Ремонт» и «Монтаж домофонов» использовались должностные инструкции, договор обслуживания, акт приёмо-сдачи. Процесс «Управление предприятием» регламентируют такие документы, как: устав, положения, должностные инструкции и постановления Ростехнадзора. В процессе «Обеспечение деятельности предприятия» использовалась такая документация, как: положения о подразделениях, должностные инструкции, законодательная информация.

Опираясь на полученные сведения, мы приступили к моделированию выделенных процессов в нотации IDEF0, которое осуществляется по алгоритму, описанному в рекомендациях Р 50.1.028-2001.

Сначала мы построили контекстную диаграмму верхнего уровня, которая содержит только один блок - основной процесс верхнего уровня (рисунок 3).

Как следует из рисунка 3, основной процесс верхнего уровня - «Осуществление деятельности компании ООО «Домофон-Сервис». Этот процесс имеет 6 входов, и 5 выходов. Управляющим воздействием является Гост на продукцию, Положения о подразделениях, Законодательная документация, Договор обслуживания, Акты приёмо-сдачи, а также ГОСТ Р ИСО 9000:2001, договоры и протоколы. К ресурсам относятся транспорт, персонал, оборудование, оргтехника и помещения.

Деятельность компании «Домофон-Сервис» представлена несколькими бизнес-процессами верхнего уровня (таблица 2), которые можно изобразить на диаграмме, используя информацию, сведенную в таблицы 3-6. Эта диаграмма представляет собой результат декомпозиции контекстной диаграммы 7 основных бизнес-процессов (рисунок 4).

Как следует из рисунка 4, мы выделили семь основных бизнес-процессов: «Управление предприятием», «Работа с потребителями», «Закупка материалов», «Осуществление технического обслуживания», «Начисление платежей», «Ремонт» и «Обеспечение деятельности предприятия».

В свою очередь один элементарный процесс был декомпозирован в нотации IDEF3. Результат декомпозиции процесса «Осуществление технического обслуживания» представлен на рисунке 5.

Рисунок 3 - Контекстная диаграмма верхнего уровня

Рисунок 4 - Основные процессы (подпроцессы) деятельности компании «Домофон-Сервис»

Рисунок 5 - Элементарный процесс «Осуществление технического обслуживания»

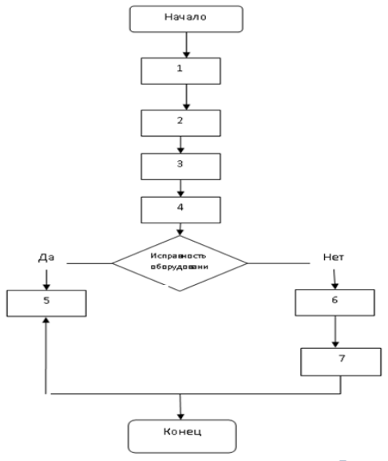
Процесс «Осуществление технического обслуживания» является элементарным. Он описан в виде последовательных операций. Теперь для данного элементарного бизнес-процесса мы можем построить карту процесса.

4. Построение карты элементарного бизнес-процесса

Карта процесса - это графическое представление процесса, где шаги процесса изображаются в виде различных символов блок-схемы, указываются названия операций (шаги процесса), документы, регламентирующие их, участники процесса и др. На рисунке 6 представлена карта процесса «Осуществление технического обслуживания».

Как следует из рисунка 6, левая часть карты представлена в виде блок-схемы и показывает последовательность операций в процессе. Правая часть несет дополнительную информацию о деятельности процесса. Блок-схема составлена в соответствии со стандартом ИСО 5807 «Обработка информации. Обозначение документации и другие условные обозначения для составления блок-схем потоков данных, программ и систем».

Входящий документ

Блок-схема

Исходящий документ

Наименование функции

Результат (событие)

Ответственный

Входящий документ

Исходящий документ

1. Принятие заявок от потребителей

Запись в журнал регистрации звонков от абонентов

Менеджер обработки телефонных звонков

Договор

Подтверждение о получении данных


2. Учёт заявок

Назначение задания сотруднику



Журнал регистрации заявок


3. Составление плана работ

 Исправная, или неисправная домофонная система


Плановый журнал


4. Провести тех. обслуживание

Успешно выполненная работа, удовлетворённый потребитель


«Наряд-заявка»

Возвратная расходная накладная


5. Составление отчета о выполненных заявках

Успешно выполненная работа, удовлетворённый потребитель



Расходная фактура


6. Уведомить менеджера обработки телефонных звонков о причине невыполненных заявок

Составить повторный план работ. Назначить задания сотрудникам


Отчет о невыполненных работах за определенный период

Журнал регистрации заявок

Рисунок 6 - Карта элементарного бизнес процесса «Осуществлять техническое обслуживание»

. Выделение показателей оценки элементарного бизнес-процесса и сбор информации в КТ

Для оценки элементарного процесса «Осуществление технического обслуживания» нами был определен следующий показатель данного процесса - «число успешно выполненных работ». На основании данного показателя нами была определена контрольная точка (рисунок 7).

Рисунок 7 - Контрольная точка в элементарном процессе «Осуществлять техническое обслуживание»

Глядя на рисунок 7, мы видим, что имеется одна контрольная точка, в которой можно проводить сбор информации.

Для сбора информации в контрольной точке, мы составили модель контрольного листа для оценки элементарного бизнес-процесса «Осуществление технического обслуживания», представленную в таблице 7.

Таблица 7 - Контрольный лист «Число успешно выполненных работ»

Период

Количество заявок

Количество удовлетворенных заявок

1

Февраль 2010

30

26

2

Март 2010

12

12

3

Апрель 2010

26

23

4

Май 2010

9

9

5

Июнь 2010

32

31

6

Июль 2010

29

29

7

Август 2010

43

43

Итого :

181

173


Исходя из данных, приведённых в таблице 7, можно сделать вывод, что количество удовлетворенных заявок составило примерно 95,6%. Следовательно компания удовлетворяет запросы потребителей.

Вывод

Обобщая вышеизложенное, можно сделать вывод о том, что цель практики нами была достигнута.

1. Мы ознакомились с компанией «Домофон-Сервис», историей её создания, видами и масштабами деятельности, организационно-правовой формой.

. Мы изучили организационную структуру компании «Домофон-Сервис».

. Мы выделили 7 основных бизнес-процессов деятельности компании «Домофон-Сервис»: «Управление предприятием», «Начисление платежей», «Ремонт», «Осуществление технического обслуживания», «Закупка материала», «Монтаж домофонов» и «Обеспечение деятельности предприятия».

. Мы описали процесс деятельности компании «Домофон-Сервис» с использованием методологии функционального моделирования - при помощи нотаций IDEF0 и IDEF3 в программе ВРWin.

. Мы провели декомпозицию бизнес-процесса «Осуществление деятельности компании ООО «Домофон-Сервис» до элементарного процесса «Осуществление технического обслуживания» и составили карту элементарного процесса.

. Мы предложили показатель для оценки элементарного процесса «Осуществление технического обслуживания»: «число успешно выполненных работ», далее мы определили одну контрольную точку, в которой можно будет провести сбор информации.

. Результаты учебной практики мы представили в виде письменного отчёта.

Похожие работы на - Моделирование бизнес-процессов на предприятии ООО 'Домофон-Сервис'

 

Не нашли материал для своей работы?
Поможем написать уникальную работу
Без плагиата!
Без нейросетей!