Проект пересчетного устройства цифрового автомата
Оглавление
Техническое
задание в соответствии с вариантом
Структура
автомата
Синтез
счетчика
Синтез
входного комбинационного устройства
Синтез
кодопреобразователя
Общая
схема устройства автомата
Заключение
Список
использованной литературы
Техническое задание в соответствии с вариантом №
8
цифровой автомат пересчетное
устройство
Постановка задачи:
Требуется спроектировать цифровой автомат,
формирующий четырехразрядный код на заданном числе тактов. В автомате
используются четыре триггера указанного в задании типа. Выходной код
считывается с триггеров непосредственно, а также передается на сегментные
светодиодные индикаторы для отображения цифровых значений. На автомат подается
сигнал синхронизации, задающий смену тактов, и трехразрядный входной сигнал, определяющий
один из трех режимов работы автомата:
Установку начального состояния
Приостановку работы
Функционирование со сменой состояний
Десятичные значения последовательности состояния
счетчика
,8, 9, 10, 13, 14, 15, 1, 2, 3, 4, 5, 6.
Тип триггера JK
Установка начального состояния
, 6
Приостановка работы
,4
Смена состояний
,5,7
Структура автомата
Устройство должно быть построено с
использованием JK триггеров.
Таблица переключения JK триггера:| Qn | J | K |
| 0 | 0 | 1 |
| 1 | 1 | x |
| 0 | x | 1 |
| 1 | 1 | 0 |
На функциональных схемах JK триггер
изображается:
Где:,K- Информационные входы
С- СинхровходВход установки в 1Вход установки в
0 Выход
Структура автомата
Автомат представляет из себя, пересчетное устройства,
состоящее из четырех JK триггеров(количество триггеров выбрано по максимальному
значению пересчета 15- в двоичной системе счисления 1111, т.е четырехразрядное
двоичное число).
Синтез счетчика
Для синтеза счетчика заданы десятичные значения
последовательности состояний формирующихся на выходах пересчетного устройства:
,8,9,10,13,14,15,1,2,3,4,5,6
Составим таблицу переключений устройства.
|
№
|
Состояния
выходов до переключения
|
Состояние
выходов после переключения
|
Состояние
входного сигнала JK
|
|
Qn-13
|
Qn-12
|
Qn-11
|
Qn-10
|
Qn3
|
Qn2
|
Qn1
|
Qn0
|
J3
|
K3
|
J2
|
K2
|
J1
|
K1
|
J0
|
K0
|
|
7
|
0
|
1
|
1
|
1
|
1
|
0
|
0
|
0
|
1
|
X
|
X
|
1
|
X
|
1
|
X
|
1
|
|
8
|
1
|
0
|
0
|
0
|
1
|
0
|
0
|
1
|
1
|
0
|
0
|
1
|
0
|
1
|
1
|
x
|
|
9
|
1
|
0
|
0
|
1
|
1
|
0
|
1
|
0
|
1
|
0
|
0
|
1
|
1
|
x
|
x
|
1
|
|
10
|
1
|
0
|
1
|
0
|
1
|
1
|
0
|
1
|
1
|
0
|
1
|
x
|
x
|
1
|
1
|
x
|
|
13
|
1
|
1
|
0
|
1
|
1
|
1
|
1
|
0
|
1
|
0
|
1
|
0
|
1
|
x
|
x
|
1
|
|
14
|
1
|
1
|
1
|
0
|
1
|
1
|
1
|
1
|
1
|
0
|
1
|
0
|
1
|
0
|
1
|
x
|
|
15
|
1
|
1
|
1
|
1
|
0
|
0
|
0
|
0
|
x
|
1
|
x
|
1
|
x
|
1
|
x
|
1
|
|
1
|
0
|
0
|
0
|
1
|
0
|
0
|
1
|
0
|
0
|
1
|
0
|
1
|
1
|
x
|
x
|
1
|
|
2
|
0
|
0
|
1
|
0
|
0
|
0
|
1
|
1
|
0
|
1
|
0
|
1
|
1
|
0
|
1
|
x
|
|
3
|
0
|
0
|
1
|
1
|
0
|
1
|
0
|
0
|
0
|
1
|
1
|
x
|
x
|
1
|
x
|
1
|
|
4
|
0
|
1
|
0
|
0
|
0
|
1
|
0
|
1
|
0
|
1
|
1
|
0
|
0
|
1
|
1
|
x
|
|
5
|
0
|
1
|
0
|
1
|
0
|
1
|
1
|
0
|
0
|
1
|
1
|
0
|
1
|
x
|
x
|
1
|
|
6
|
0
|
1
|
1
|
0
|
0
|
1
|
1
|
1
|
0
|
1
|
1
|
0
|
1
|
0
|
1
|
x
|
С помощью карт Карно составим функции состояния
входов J[3..0], K[3..0]=1, J0=1
K1
|
X
|
X
|
1
|
0
|
|
1
|
x
|
1
|
0
|
|
x
|
x
|
1
|
0
|
|
1
|
x
|
x
|
1
|
K1=0=(Q3vnQ1VQ0)(nQ3vnQ2vQ0)
J1
|
x
|
1
|
x
|
1
|
|
0
|
1
|
x
|
1
|
|
x
|
1
|
x
|
1
|
|
0
|
1
|
x
|
x
|
J1=0=Q1vQ0
K2
|
x1x1
|
|
|
|
|
0
|
0
|
1
|
0
|
|
x
|
0
|
1
|
0
|
|
1
|
1
|
x
|
x
|
K2=0=(nQ2vnQ1vQ0)(nQ2vQ1)
J2
|
x
|
0
|
1
|
0
|
|
1
|
1
|
x
|
1
|
|
x
|
1
|
x
|
1
|
|
0
|
x
|
1
|
J2=0=(Q3vQ2vQ0)(nQ3vQ2)(Q3vQ2vQ1)
K3
|
x
|
1
|
1
|
1
|
|
1
|
1
|
X
|
1
|
|
x
|
0
|
1
|
0
|
|
0
|
0
|
x
|
0
|
K3=0=(nQ3vnQ1)(nQ3vnQ1vQ0)
J3
|
X
|
0
|
0
|
0
|
|
0
|
0
|
1
|
0
|
|
x
|
1
|
x
|
1
|
|
1
|
1
|
x
|
1
|
=0=(Q3vQ2)(Q3vnQ2vnQ0)(Q3vnQ1vQ0)
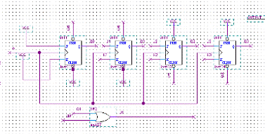
Общая схема синтеза пересчетного устройства



Векторная диаграмма работы устройства
Микросхема пересчетного устройства
Синтез входного комбинационного устройства
Для разработки входного комбинационного
устройства заданы следующие параметры
Установка начального состояния (UST)
,6
Приостановка работы (OST)
б4
Смена состояний (SMENA)
,5,7
Таблица переключения входного комбинационного
устройства
|
№
|
Х2
|
Х1
|
X0
|
UST
|
OST
|
SMENA
|
|
0
|
0
|
0
|
0
|
1
|
1
|
0
|
|
1
|
0
|
0
|
1
|
1
|
0
|
0
|
|
2
|
0
|
1
|
0
|
0
|
1
|
0
|
|
3
|
0
|
1
|
1
|
1
|
1
|
1
|
|
4
|
1
|
0
|
0
|
1
|
0
|
0
|
|
5
|
1
|
0
|
1
|
1
|
1
|
1
|
|
6
|
1
|
1
|
0
|
0
|
1
|
0
|
|
7
|
1
|
1
|
1
|
1
|
1
|
1
|
С помощью карт Карно составим функции состояния
выходов UST,OST,SMENA
UST=0=nX1vX0
OST=0=(X2vX1vnX0)(nX2vX1vX0)
SMENA=1=X2X0vX1X0
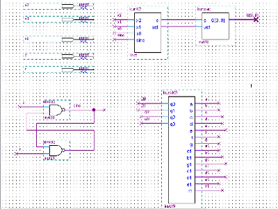
Схема комбинационного устройства
Векторная диаграмма работы комбинационного
устройства
Микросхема комбинационного входного устройства
Синтез кодопреобразователя
По заданию курсовой работы требуется построить
два кодопреобразователя, отражающих состояния выходов пересчетного устройства в
десятичном виде(первый кодопребразователь отражает десятки числа, второй
единицы).
Составим таблицу переключения
кодопреобразователей:
|
№
|
Q3
|
Q2
|
Q1
|
Q0
|
a1
|
b1
|
c1
|
d1
|
e1
|
f1
|
g1
|
a
|
b
|
c
|
d
|
e
|
f
|
g
|
|
0
|
0
|
0
|
0
|
0
|
0
|
0
|
0
|
0
|
0
|
0
|
1
|
0
|
0
|
0
|
0
|
0
|
0
|
1
|
|
1
|
0
|
0
|
0
|
1
|
0
|
0
|
0
|
0
|
0
|
0
|
1
|
1
|
0
|
0
|
1
|
1
|
1
|
1
|
|
2
|
0
|
0
|
1
|
0
|
0
|
0
|
0
|
0
|
0
|
0
|
1
|
0
|
0
|
1
|
0
|
0
|
1
|
0
|
|
3
|
0
|
0
|
1
|
1
|
0
|
0
|
0
|
0
|
0
|
0
|
1
|
0
|
0
|
0
|
0
|
1
|
1
|
0
|
|
4
|
0
|
1
|
0
|
0
|
0
|
0
|
0
|
0
|
0
|
0
|
1
|
1
|
0
|
0
|
1
|
1
|
0
|
0
|
|
5
|
0
|
1
|
0
|
1
|
0
|
0
|
0
|
0
|
0
|
0
|
1
|
0
|
1
|
0
|
0
|
1
|
0
|
0
|
|
6
|
0
|
1
|
1
|
0
|
0
|
0
|
0
|
0
|
0
|
0
|
1
|
0
|
1
|
0
|
0
|
0
|
0
|
0
|
|
7
|
0
|
1
|
1
|
1
|
0
|
0
|
0
|
0
|
0
|
0
|
1
|
0
|
0
|
0
|
1
|
1
|
1
|
1
|
|
8
|
1
|
0
|
0
|
0
|
0
|
0
|
0
|
0
|
0
|
0
|
1
|
0
|
0
|
0
|
0
|
0
|
0
|
0
|
|
9
|
1
|
0
|
0
|
1
|
0
|
0
|
0
|
0
|
0
|
1
|
0
|
0
|
0
|
0
|
1
|
0
|
0
|
|
10
|
1
|
0
|
1
|
0
|
1
|
0
|
0
|
1
|
1
|
1
|
1
|
0
|
0
|
0
|
0
|
0
|
0
|
1
|
|
11
|
1
|
0
|
1
|
1
|
1
|
0
|
0
|
1
|
1
|
1
|
1
|
1
|
0
|
0
|
1
|
1
|
1
|
1
|
|
12
|
1
|
1
|
0
|
0
|
1
|
0
|
0
|
1
|
1
|
1
|
1
|
0
|
0
|
1
|
0
|
0
|
1
|
0
|
|
13
|
1
|
1
|
0
|
1
|
1
|
0
|
0
|
1
|
1
|
1
|
1
|
0
|
0
|
0
|
0
|
1
|
1
|
0
|
|
14
|
1
|
1
|
1
|
0
|
1
|
0
|
0
|
1
|
1
|
1
|
1
|
1
|
0
|
0
|
1
|
1
|
0
|
0
|
|
15
|
1
|
1
|
1
|
1
|
1
|
0
|
0
|
1
|
1
|
1
|
1
|
0
|
1
|
0
|
0
|
1
|
0
|
0
|
С помощью карт Карно составим функции состояния
выходов a1..g1, a..g
Синтез первого кодопреобразователя
(десятки)=1=0=0=d1=e1=f1
|
0
|
0
|
0
|
0
|
|
0
|
0
|
0
|
0
|
|
1
|
1
|
1
|
1
|
|
0
|
0
|
1
|
1
|
a1=0=Q3(Q2VQ1)
Синтез второго кодопреобразователя(единицы)
|
0100
|
|
|
|
|
1
|
0
|
0
|
0
|
|
0
|
0
|
0
|
1
|
|
0
|
0
|
1
|
0
|
=1=nQ3 Q2 nQ1 nQ0 V nQ3nQ2 nQ1 Q0 V Q3 nQ2 Q1 Q0
V Q3 Q2 Q1 nQ0
|
0000
|
|
|
|
|
0
|
1
|
0
|
1
|
|
0
|
0
|
1
|
0
|
|
0
|
0
|
0
|
0
|
=1=nQ3 Q2 nQ1 Q0 V Q3 Q2 Q1 Q0 V nQ3 Q2 Q1 nQ0
|
0001
|
|
|
|
|
0
|
0
|
0
|
0
|
|
1
|
0
|
0
|
0
|
|
0
|
0
|
0
|
0
|
=1=Q3Q2 nQ1 Q0 V nQ3 nQ2 Q1 nQ0
|
0100
|
|
|
|
|
1
|
0
|
1
|
0
|
|
0
|
0
|
0
|
1
|
|
0
|
0
|
1
|
0
|
=1=nQ3
Q2 nQ1 nQ0 V nQ3 Q2 Q1 Q0 V Q3 nQ2 Q1 Q0 V Q3 Q2 Q1 nQ0
|
0
|
1
|
1
|
0
|
|
1
|
1
|
1
|
0
|
|
0
|
1
|
1
|
1
|
|
0
|
1
|
1
|
0
|
=1=Q0 V nQ3 Q2 nQ1 V Q3 Q2 Q1
|
0
|
1
|
1
|
1
|
|
0
|
0
|
1
|
0
|
|
1
|
1
|
0
|
0
|
|
0
|
0
|
1
|
0
|
=1=Q3 Q2 nQ1 V nQ3 nQ2 Q0 V nQ3 Q1 Q0 V nQ3 nQ2
Q1 V nQ2 Q1 Q0
|
1
|
1
|
0
|
0
|
|
0
|
0
|
1
|
0
|
|
0
|
0
|
0
|
0
|
|
0
|
0
|
1
|
1
|
g=1=nQ3 Q2 Q1 Q0 V Q3 nQ2 Q1 V nQ3
nQ2 nQ1
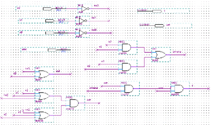
Схема кодопреобразователей

Векторная диаграмма работы кодопреобразователя
Микросхема кодопреобразователя
Общая схема устройства автомата

Векторная диаграмма
Заключение
В данной курсовой работе был разработан проект
пересчетного устройства по заданным параметрам. Все устройства входящие в общую
схему работают в соответствии с заданием, о чем подтверждают находящиеся в курсовой
работе векторные диаграммы.
Устройство прошло испытание на макете,
установленным в лаборатории. Результаты испытания подтвердили правильность
конструкции данного устройства.
Список использованной литературы
Угрюмов
Е.П- Цифровая схемотехника
Лекции
по дисциплине Выч.техника и информационные технологии
1.